Abstract
Recent work demonstrated the importance of macroautophagy in dendritic cell (DC) maturation and innate cytokine production upon viral infection through delivery of cytoplasmic viral components to intracellular TLRs. To study the functional consequences of impaired autophagosome formation during a respiratory syncytial virus (RSV) infection, mice harboring significant autophagy defects due to Beclin-1 haploinsufficiency (Beclin-1+/−) were used. Upon RSV infection in vivo, lungs of Beclin-1+/− mice showed increased Th2 cytokine production, mucus secretion, and lung infiltration of eosinophils and inflammatory DCs. Although isolated airway epithelial cells from Beclin-1+/− mice demonstrated little change compared with wild-type mice, Beclin-1+/− pulmonary and bone marrow–derived DCs showed decreased expression of MHC class II and innate cytokine production upon RSV infection. Further examination indicated that Beclin-1+/− DCs stimulated less IFN-γ and IL-17 production by cocultured CD4+ T cells and increased Th2 cytokine production in comparison with wild-type controls. Finally, adoptive transfer of RSV-infected Beclin-1+/− DCs into the airways of wild-type mice produced severe lung pathology and increased Th2 cytokine production upon subsequent RSV challenge compared with wild-type DC transfer controls. These results indicate a critical role for autophagy in DCs during pulmonary viral infection, facilitating appropriate antiviral adaptive immune responses.
Introduction
Respiratory viral infections are associated with significant morbidity and mortality in susceptible patient populations, outcomes primarily linked to inappropriate inflammatory and immune responses that compromise lung function (1, 2). Respiratory syncytial virus (RSV) is a single-stranded RNA virus of the Paramyxoviridae family, with a dsRNA intermediate (3). RSV is a ubiquitous human pathogen that predominantly causes mild respiratory tract infection, yet it remains one of the leading causes of respiratory infection–related hospitalization worldwide (4–6). Vulnerable individuals, such as infants, the elderly, or the immunosuppressed, often develop severe symptoms, such as bronchiolitis and pneumonia, which are characterized by mucus secretion and pulmonary infiltration of monocytes and granulocytes (3). In addition, hospitalization due to RSV in infancy is associated with an increased risk for developing allergic asthma and recurrent wheezing later in life (7, 8). The epidemiological evidence of immune alteration after RSV infection, combined with the complex nature of host and viral factors contributing to disease pathogenesis, underscore the need to understand the host response to RSV and its contribution to viral clearance, as well as to immune-mediated lung pathology.
Within the lung environment, dendritic cells (DCs) direct innate and adaptive immune responses to viral pathogens through secretion of proinflammatory cytokines and type I IFN, as well as through migration and Ag presentation to T cells in lung-draining lymph nodes (LDLNs). DC activation is accomplished through detection of viral Ags by pattern-recognition receptors (PRRs), such as PKR, RIG-I, and both MyD88-dependent and TRIF-dependent TLRs (9). Activation of RNA-sensing intracellular TLRs, such as TLR3 and TLR7, is required for robust production of type I IFN and APC function in virally infected plasmacytoid and myeloid DCs (10, 11). Acquisition of viral Ags may be accomplished through phagocytosis of virally infected cells, yet recent work conducted by us (12) and other investigators (13) suggests that the intracellular process of macroautophagy (autophagy) within virally infected DCs functions as an important driver of DC maturation and proinflammatory cytokine production. This process may be especially important during RSV infection, because RSV enters the cytoplasm directly via membrane fusion (14), thus requiring delivery of cytosolic viral nucleic acid to endosomal TLRs (14, 15).
Autophagy is a highly conserved process through which cytoplasmic contents are enveloped in a double-walled membrane and degraded upon fusion with lysosomes. Autophagosome formation is initiated in mammalian cells by release of ATG6/Beclin-1 from Bcl-2, enabling formation of the Beclin-1–containing VPS34–PI3K complex that is required for generation of preautophagosome structures (16). Beclin-1 is a frequent target of viral subversion, attesting to the importance of autophagy in the clearance of intracellular pathogens from infected host cells (17). In addition, autophagy modulates several important functions within professional APCs by enabling cytoplasmic Ag capture and MHC-mediated presentation to T cells (18, 19), by regulating inflammasome activity and IL-1β secretion (20, 21), and by promoting TLR-dependent DC maturation and type I IFN production through delivery of TLR ligands to endosomes (22). Furthermore, TLR ligation upregulates autophagosome formation through TRAF6-dependent ubiquitination and release of Beclin-1 from BCL-2, potentially serving as a positive-regulation mechanism of TLR signaling (23). Although the functions of autophagy in APCs infected in vitro have been examined, studies of autophagy in vivo have largely focused on host protection during bacterial infection or host protection from encephalitis upon infection with neuropathogenic viruses (24–26). Although viral subversion of autophagy and decreased CD4+ T cell responses to neurovirulent HSV-1 were recently elucidated (18, 24, 26), the role of autophagy in promoting DC maturation during pulmonary viral infection and the impact on CD4+ T cell responses are poorly understood.
Our laboratory recently reported that TLR-dependent innate cytokine production and maturation of RSV-infected DCs was attenuated upon blockade of autophagy, resulting in decreased production of IFN-γ and IL-17a in cocultured CD4+ T cells (13). To examine the importance of autophagosome formation during RSV infection in vivo, we used Beclin-1+/−mice, which harbor defects in the upregulation of autophagosome formation upon stimulation (22). Altogether, these studies demonstrated the role of autophagy within DCs to facilitate priming of a robust antiviral adaptive immune response to RSV, as well as in the limitation of excessive pathology during pulmonary infection. The impact of these findings may have significant therapeutic implications for severe clinical disease and may contribute strategies for viral vaccine development.
Materials and Methods
Mice
Female C57BL/6J, BALB/cJ, and B6.Cg-Tg(TcraTcrb)425Cbn/J (OT-II) transgenic mice were purchased at 6–7 wk of age from The Jackson Laboratory (Bar Harbor, ME). Beclin-1+/− mice were originally obtained from Z. Yue (Howard Hughes Medical Institute, New York City; 22), and a breeding colony was subsequently established at the University of Michigan. D011.10 mice were bred in-house at the University of Michigan. All work involving animals was conducted in compliance with University of Michigan Committee on Use and Care of Animals policy.
Respiratory syncytial virus
Our laboratory uses antigenic subgroup A, Line 19 RSV, originally obtained from a sick infant at the University of Michigan Hospital System. This isolate was shown in animal models to mimic human infection by eliciting airway mucus production upon inoculation with 1 × 105 PFU RSV (27). Mice were infected intratracheally (i.t.) with 1 × 105 PFU RSV.
Quantitative PCR
RNA was isolated from cell cultures and lung tissue using TRIzol reagent, according to the manufacturer’s instructions (Invitrogen). Five micrograms of RNA were reverse-transcribed to determine cytokine gene expression using predeveloped TaqMan Gene Expression Assay primer/probe sets and analyzed using an ABI Prism 7500 Sequence Detection System (Applied Biosystems, Foster City, CA). Transcription levels of muc5ac, gob5, ifnb, and RSV-G, RSV-F, and RSV-N proteins were assessed using custom primers, as previously described (28). Gene expression was normalized using GAPDH expression as an internal control, and fold change values were calculated relative to an uninfected or wild-type (WT) control group assigned an arbitrary value of 1.
DC culture
Bone marrow–derived DCs (BMDCs) were cultured from whole bone marrow, obtained from WT C57BL/6 mice, Beclin-1+/− mice, or WT littermates, as indicated. Bone marrow cells were seeded into tissue culture flasks containing RPMI 1640–based complete media supplemented with 20 ng/ml GM-CSF (R&D Systems, Minneapolis, MN). Cells were fed on days 3 and 5 and harvested on day 7. On day 7, cells were ≥85% CD11b+ CD11c+ BMDCs by flow cytometric analysis.
Pulmonary CD103+ and CD11b+ DCs were obtained from lungs and bronchi of C57BL/6 mice by enzymatic digestion, through modification of previously published methods (29). Minced tissue was incubated in RPMI 1640 with 200 μg/ml Liberase TM (Roche Applied Science, Indianapolis, IN) and 200 U/ml DNase I (Sigma-Aldrich) for 45 min at 37°C, drawn through an 18-gauge needle/10-ml syringe, and filtered through 40-μm nylon mesh. The cell suspension was enriched for CD11c+ cells, using anti-mouse CD11c MicroBeads and magnetic column separation (Miltenyi Biotec, Auburn, CA), and then stained with PE-conjugated anti-CD11b and allophycocyanin-conjugated anti-CD103 Abs (eBioscience, San Diego, CA). DC subsets were sorted using an iCyt Synergy 3200 fluorescence-activated cell sorter (Champaign, IL).
Alveolar epithelial cell culture
Whole lungs of naive mice were digested in Dispase (BD Biosciences), filtered through 25-μm mesh, and depleted of immune cells through labeling with biotinylated Abs to CD16/32 and CD45 (BD Pharmingen), followed by labeling with anti-biotin MicroBeads and passage through a MACS column (Miltenyi Biotec, Auburn, CA). Depleted cell suspensions were adherence purified overnight in DMEM-based complete media, and nonadherent cells were cultured for 4 d in complete media within fibronectin-coated wells, yielding ≥90% e-cadherin+ cells. Cultures were infected with RSV at 1:1 multiplicity of infection (MOI).
CD4+ T cell isolation and DC–T cell coculture
RSV-responsive CD4+ T cells were isolated from mediastinal and cervical lymph nodes of C57BL/6 mice infected 8 d previously with 1 × 105 PFU RSV. OVA-responsive T lymphocytes were isolated from minced spleens from OT-II or D011.10 transgenic mice, as indicated. Lymph nodes or minced spleens were forced through a 40-μm nylon strainer and then CD4+ T cells were isolated via magnetic bead selection, using a negative-selection protocol yielding >95% pure CD4+ T cells (Miltenyi Biotec). T cells were subsequently plated at 5 × 105 cells/well in 96-well cell culture plates, on top of 5 × 104 DCs that were treated 2 h previously with 1:1 MOI RSV. OT-II or D011.10 T cells were treated with 200 μg/ml whole-OVA protein, as indicated. Cocultures were incubated for 24 h for mRNA analysis or 48 h for cell supernatant cytokine analysis on the Bio-Rad Bio-Plex 200 system, according to the manufacturer’s protocol. Custom kits containing Ab-coated beads for mouse IL-4, IL-5, IL-13, IL-17a, and IFN-γ were used to assay cytokine concentration (Bio-Rad).
Flow cytometry
Right lungs of control and RSV-infected mice were digested enzymatically in RPMI 1640 complete media containing 1 mg/ml Collagenase A (Roche Applied Science) and 30 μg/ml DNase I (Sigma-Aldrich). LDLNs were forced through a 40-μm nylon strainer. Cells were stained with Live/Dead Fixable Yellow (Invitrogen), followed by appropriate Abs, as indicated. Analysis was performed using FlowJo software (TreeStar, Ashland, OR).
Confocal microscopy
BMDCs were cultured as described and then plated in Lab-Tek chamber slides (Thermo Fisher Scientific). Cells were treated as indicated and then fixed in 4% paraformaldehyde for 20 min. Cells were blocked for 1 h at room temperature in PBS containing 5% normal goat serum and 0.1% Tween-20 and stained with DyLight 550–conjugated anti-ATG5 Abs (Novus Biologicals, Littleton, CO). ProLong Gold antifade reagent plus DAPI was added (Invitrogen), and cells were imaged on a Nikon A1 Confocal Laser Microscope system under 60× oil immersion, using NIS Elements acquisition software (Nikon Instruments). Maximum intensity projection images were created from Z-stack images using ImageJ software (National Institutes of Health).
Statistics
Data were analyzed and graphs were generated using GraphPad Prism software. Statistical significance was assessed by one-way ANOVA, followed by the Bonferroni posttest to obtain p values. Significant differences were regarded as p ≤ 0.05.
Results
Beclin-1+/− mice show increased lung pathology upon RSV infection
Homozygous deletion of many autophagy genes, including Beclin-1, results in early embryonic or neonatal lethality in mice (22, 30). To assess the importance of autophagosome formation during RSV infection in vivo, we chose to use Beclin-1+/− mice, which are viable but show defects in autophagosome formation (22). Beclin-1+/− and WT littermate mice were infected with RSV and sacrificed at day 8 postinfection to assess lung pathology. Histological examination of paraffin-embedded lung sections from RSV-infected Beclin-1+/− mice revealed increased peribronchial inflammation, goblet cell metaplasia, and occlusion of airways by mucus and cellular debris (Fig. 1A). Flow cytometric analysis of single-cell suspensions obtained from collagenase-digested lung tissue revealed increased numbers of eosinophils and DCs within the lungs of Beclin-1+/−mice (Fig. 1B). Additionally, LDLN cultures prepared from RSV-infected Beclin-1+/− mice secreted significantly greater amounts of Th2 cytokines, as well as significantly less IFN-γ and IL-17a, upon restimulation with RSV ex vivo compared with LDLNs from WT mice (Fig. 1C). Because lung recruitment of eosinophils and DCs during RSV infection was shown to be dependent on the secretion of CCL11/eotaxin (31) and CCL20 (32), respectively, these chemokines were assessed by quantitative real-time PCR (qPCR) and found to be significantly increased in lungs of RSV-infected Beclin-1+/− mice (Fig. 1D). Increased mucus secretion within the lungs was observed by periodic acid–Schiff (PAS) staining of lung sections, whereas mRNA transcript levels of mucus-associated genes muc5ac and gob5 were significantly elevated in lungs of Beclin-1+/− mice (Fig. 1A, 1E). Interestingly, overall numbers of CD8a+ T cells did not differ at day 8 postinfection (Fig. 1B), yet fewer CD8a+ T cells from Beclin-1+/− lungs expressed the cytotoxic protease granzyme B compared with lungs from WT mice (Fig. 1F). Finally, qPCR measurement of RSV-G, RSV-F, and RSV-N mRNA within lung tissue showed significantly increased viral mRNA expression in infected Beclin-1+/− mice in comparison with RSV-infected WT littermates, suggesting increased viral replication (Fig. 1G). These data suggest that Beclin-1+/− mice are impaired in their ability to mount an effective antiviral adaptive immune response upon RSV infection, instead producing increased Th2 cytokine-associated lung pathology in vivo.
Beclin-1+/− mice show increased pulmonary immune infiltration and pathology upon RSV infection. (A) Lung sections from RSV-infected Beclin-1+/− mice or WT littermate controls 8 d postinfection, stained with either H&E (upper panels) or hematoxylin and PAS (H & PAS, lower panels). Arrow indicates apoptotic cell debris within airway mucus plug. (B) Total numbers of lineage-positive immune cells obtained from collagenase-digested lungs of Beclin-1+/− or WT mice 8 d post-RSV infection. (C) LDLNs of Beclin+/− or WT mice, 8 d post-RSV infection, were dissociated into a single-cell suspension and restimulated in culture with RSV. Cytokine concentrations in culture supernatants were assayed using a Bio-Plex system. Lung mRNA expression of CCL20 and CCL11/eotaxin 6 d post-RSV infection (D) and the mucus-associated genes muc5ac and gob5 8 d postinfection (E) were obtained using qPCR and compared with naive controls. (F) Percentage of total lung CD8α+ T cells expressing granzyme B by intracellular staining and flow cytometry, obtained from collagenase-digested lungs 8 d post-RSV infection. (G) Lung mRNA expression values of RSV-G, RSV-F, and RSV-N transcript were obtained by qPCR 8 d postinfection. Fold change was calculated relative to WT, RSV-infected lungs. Data are representative of three independent experiments, with four to six mice/group. Error bars represent SEM. *p < 0.05, **p < 0.01, ***p < 0.001.
Beclin-1+/− mice show increased pulmonary immune infiltration and pathology upon RSV infection. (A) Lung sections from RSV-infected Beclin-1+/− mice or WT littermate controls 8 d postinfection, stained with either H&E (upper panels) or hematoxylin and PAS (H & PAS, lower panels). Arrow indicates apoptotic cell debris within airway mucus plug. (B) Total numbers of lineage-positive immune cells obtained from collagenase-digested lungs of Beclin-1+/− or WT mice 8 d post-RSV infection. (C) LDLNs of Beclin+/− or WT mice, 8 d post-RSV infection, were dissociated into a single-cell suspension and restimulated in culture with RSV. Cytokine concentrations in culture supernatants were assayed using a Bio-Plex system. Lung mRNA expression of CCL20 and CCL11/eotaxin 6 d post-RSV infection (D) and the mucus-associated genes muc5ac and gob5 8 d postinfection (E) were obtained using qPCR and compared with naive controls. (F) Percentage of total lung CD8α+ T cells expressing granzyme B by intracellular staining and flow cytometry, obtained from collagenase-digested lungs 8 d post-RSV infection. (G) Lung mRNA expression values of RSV-G, RSV-F, and RSV-N transcript were obtained by qPCR 8 d postinfection. Fold change was calculated relative to WT, RSV-infected lungs. Data are representative of three independent experiments, with four to six mice/group. Error bars represent SEM. *p < 0.05, **p < 0.01, ***p < 0.001.
Beclin-1+/− pulmonary DCs show impaired maturation upon RSV infection
Autophagosome formation and maturation are known to be critical in mediating innate viral recognition and presentation of cytoplasmic viral Ags by DCs to T cells (17). In agreement, previous studies conducted by our laboratory (12) found that blockade of autophagosome formation within DCs resulted in impaired surface expression of MHC class II (MHC-II) and costimulatory molecules CD80/CD86 upon RSV infection in vitro. Therefore, we examined the numbers and maturation status of DCs that were present in the lungs and LDLNs of RSV-infected Beclin-1+/− mice and compared them with control tissues from RSV-infected WT mice. Pulmonary DC subsets in enzyme-digested lungs and LDLNs were identified and quantified by flow cytometry (Supplemental Fig. 1) (33) and revealed sharply increased numbers of CD11c+ MHC-IIhigh CD11bhigh DCs (CD11b+ DCs) in lungs of infected Beclin-1+/− mice, with no significant differences detected in the numbers of CD11c+ MHC-IIhigh CD11blow CD103+ intraepithelial DCs (CD103+ DCs) (Fig. 2A, 2B). Because of increased cellularity, greater numbers of both CD11b+ DCs and CD103+ DCs were recovered from the LDLNs of infected Beclin-1+/−mice, although relative percentages did not reach significance (Fig. 2C, 2D). The lungs of RSV-infected Beclin-1+/− mice contained a significantly greater number of CD45+ cells (Fig. 2E), whereas the mediastinal lymph nodes recovered from infected Beclin-1+/− mice appeared larger than those from WT littermates. This was reflected in significantly higher total numbers of lymph node cells recovered per mouse (Fig. 2F). Further examination of surface molecule expression of CD11b+ DCs in the lungs revealed that a large percentage were FcεRIα+ Ly6C+ inflammatory DCs, and they were present in greater numbers in lungs of RSV-infected Beclin-1+/− mice (Fig. 2G). Finally, assessment of DCs within the LDLNs revealed decreased MHC-II expression on both CD11b+ DCs and CD103+ DCs (Fig. 2H), with no differences in the expression of costimulatory molecules CD80, CD86, or CD40 in comparison with infected WT mice (data not shown).
Beclin-1+/− mice recruit greater numbers of DCs displaying decreased MHC-II expression upon RSV infection. Lungs and LDLNs were harvested 8 d post-RSV infection, and tissues from Beclin-1+/− mice were compared with those from WT mice using flow cytometry. (A) Representative flow plots of CD11b+ and CD103+ DCs from collagenase-digested lungs of Beclin-1+/− or WT littermate mice. Cells were gated on CD11c+ MHC-IIhigh, according to the scheme in Supplemental Fig. 1. (B) Total numbers of CD11b+ and CD103+ DCs were calculated using percentages and total cell counts within lungs. (C) Representative flow plots of CD11b+ and CD103+ DCs in single-cell preparations of LDLNs of Beclin-1+/− or WT littermate mice. (D) Total numbers of CD11b+ and CD103+ DCs were calculated using percentages and total cell counts within LDLNs. Total CD45+ cell counts from lungs (E) and LDLNs (F) and lung inflammatory CD11b+ DCs costaining with FcεRIα+ (clone MAR-1) and Ly6C+ (G) were calculated by flow cytometry. (H) Median fluorescence intensity (MFI) of MHC-II surface staining on CD11b+ and CD103+ DCs from LDLNs. Data are representative of at least three independent experiments, with four to six mice/group. Error bars represent SEM. *p < 0.05, **p < 0.01, ***p < 0.001.
Beclin-1+/− mice recruit greater numbers of DCs displaying decreased MHC-II expression upon RSV infection. Lungs and LDLNs were harvested 8 d post-RSV infection, and tissues from Beclin-1+/− mice were compared with those from WT mice using flow cytometry. (A) Representative flow plots of CD11b+ and CD103+ DCs from collagenase-digested lungs of Beclin-1+/− or WT littermate mice. Cells were gated on CD11c+ MHC-IIhigh, according to the scheme in Supplemental Fig. 1. (B) Total numbers of CD11b+ and CD103+ DCs were calculated using percentages and total cell counts within lungs. (C) Representative flow plots of CD11b+ and CD103+ DCs in single-cell preparations of LDLNs of Beclin-1+/− or WT littermate mice. (D) Total numbers of CD11b+ and CD103+ DCs were calculated using percentages and total cell counts within LDLNs. Total CD45+ cell counts from lungs (E) and LDLNs (F) and lung inflammatory CD11b+ DCs costaining with FcεRIα+ (clone MAR-1) and Ly6C+ (G) were calculated by flow cytometry. (H) Median fluorescence intensity (MFI) of MHC-II surface staining on CD11b+ and CD103+ DCs from LDLNs. Data are representative of at least three independent experiments, with four to six mice/group. Error bars represent SEM. *p < 0.05, **p < 0.01, ***p < 0.001.
In addition to modulating DC maturation, autophagy proteins were shown to regulate cytokine production in virally infected nonhematopoietic cells through delivery of viral Ags to intracellular TLRs, as well as through antagonism of signaling by cytosolic PRRs, such as RIG-I (34). Because RSV predominantly infects the respiratory epithelium and intraepithelial DCs (35), we investigated innate cytokine responses of both RSV-infected epithelial cells and pulmonary DCs from Beclin-1+/− mice. Proinflammatory cytokine production by RSV-infected Beclin-1+/− primary airway epithelial cell (AEC) cultures revealed no significant differences in comparison with WT cultures when assessed by qPCR 24 h postinfection (Fig. 3A). Similarly, both WT and Beclin-1+/− RSV-infected AECs showed no significant upregulation of key autophagy genes 24 h post-RSV infection (Fig. 3B). Further examination of autophagy induction through ATG5 punctate staining and confocal microscopy, as well as through accumulation of membrane-bound LC3-II by immunoblotting, revealed no significant changes in RSV-infected AECs compared with uninfected controls (data not shown).
Beclin-1+/− lung epithelial cells are competent in innate cytokine responses to RSV infection, whereas pulmonary DCs are impaired in innate cytokine production, autophagy gene expression, and Ag presentation upon RSV infection. Cytokine production (A) and autophagy gene expression (B) by Beclin-1+/− or WT mouse primary alveolar epithelial cells were assessed by qPCR 24 h post-RSV infection. (C–E) Pulmonary DCs were fluorescently labeled and flow sorted from collagenase-digested lungs of naive Beclin-1+/− or WT mice (see Supplemental Fig. 1 for gating strategy) and infected with RSV at 1 DC:1 PFU (1:1 MOI). (C) Innate cytokine production and autophagy gene expression by CD11b+ lung DCs or CD103+ DCs were assessed at 24 h post-RSV infection by qPCR. (D) Autophagy gene expression by CD11b+ DCs or CD103+ DCs was measured by qPCR at 24 h postinfection. (E) Cytokine production by purified splenic CD4+ OT-II T cells, cocultured with CD11b+ lung DCs or CD103+ DCs treated concurrently with RSV and 200 μg/ml whole-OVA protein, was assessed by qPCR at 24 h. Data are representative of at least two independent experiments, with at least four replicates/group. Error bars represent SEM. *p < 0.05, **p < 0.01, ***p < 0.001.
Beclin-1+/− lung epithelial cells are competent in innate cytokine responses to RSV infection, whereas pulmonary DCs are impaired in innate cytokine production, autophagy gene expression, and Ag presentation upon RSV infection. Cytokine production (A) and autophagy gene expression (B) by Beclin-1+/− or WT mouse primary alveolar epithelial cells were assessed by qPCR 24 h post-RSV infection. (C–E) Pulmonary DCs were fluorescently labeled and flow sorted from collagenase-digested lungs of naive Beclin-1+/− or WT mice (see Supplemental Fig. 1 for gating strategy) and infected with RSV at 1 DC:1 PFU (1:1 MOI). (C) Innate cytokine production and autophagy gene expression by CD11b+ lung DCs or CD103+ DCs were assessed at 24 h post-RSV infection by qPCR. (D) Autophagy gene expression by CD11b+ DCs or CD103+ DCs was measured by qPCR at 24 h postinfection. (E) Cytokine production by purified splenic CD4+ OT-II T cells, cocultured with CD11b+ lung DCs or CD103+ DCs treated concurrently with RSV and 200 μg/ml whole-OVA protein, was assessed by qPCR at 24 h. Data are representative of at least two independent experiments, with at least four replicates/group. Error bars represent SEM. *p < 0.05, **p < 0.01, ***p < 0.001.
Controlled regulation of Beclin-1 expression has been documented during T cell development and activation, although the functional significance of this observation is not known (36). To ensure that Beclin-1+/− CD4+ T cells do not possess an intrinsic cytokine-production deficiency or Th2 bias upon activation, we stimulated purified splenic CD4+ T cells from naive Beclin-1+/− or WT littermate control mice with Abs to CD3 and CD28. Measurement of cytokine secretion in culture supernatants over 5 d revealed no significant differences in production of IL-5, IL-13, IL-17a, or IFN-γ by Beclin-1+/− T cells (Supplemental Fig. 2).
In contrast, both CD11b+ and CD103+ pulmonary DCs from naive Beclin-1+/− lungs showed reduced innate cytokine production upon ex vivo RSV infection (Fig. 3C). Pulmonary DCs from WT and Beclin-1+/− mice showed differential upregulation of autophagy genes upon infection, because RSV-infected Beclin-1+/− DCs failed to upregulate expression of ATG5, ATG6, and ATG7 in comparison with RSV-infected WT DCs (Fig. 3D). Importantly, as a measure of Ag presentation function, RSV-infected Beclin-1+/− DCs cocultured with CD4+ OT-II T cells elicited less IFN-γ and IL-17a production in comparison with WT controls (Fig. 3E). These results suggest that, although Beclin-1+/− mice appear to have no innate defect in cytokine production by epithelial cells or CD4+ T cells, Beclin-1+/− pulmonary DCs are impaired with regard to innate cytokine production and Ag presentation in response to RSV infection.
Beclin-1+/− BMDCs are deficient in innate cytokine production and fail to mature upon RSV infection
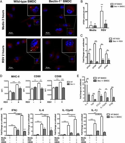
Previous work conducted by our laboratory demonstrated that TLR-dependent DC maturation and innate cytokine production in response to RSV are dependent on autophagy (12). Having obtained similar results for lung-derived Beclin-1+/− DCs infected with RSV ex vivo, we used BMDCs cultured from Beclin-1+/− mice to further study the impact of Beclin-1 insufficiency on the upregulation of autophagy and DC maturation. Examination of punctate ATG5 staining by confocal microscopy, which identifies nascent autophagosomes (16), confirmed a defect in autophagosome formation within RSV-infected Beclin-1+/− BMDCs (Fig. 4A, 4B). Beclin-1+/− BMDCs similarly failed to upregulate autophagy gene mRNA expression in response to RSV (Fig. 4C).
Altered autophagosome formation, autophagy-dependent innate cytokine production, and maturation in response to RSV infection by Beclin-1+/− DCs. Autophagosome formation by Beclin-1+/− or WT BMDCs 2 h post-RSV infection (1:1 MOI) was assessed by punctate ATG5 staining and confocal microscopy (A); arrow indicates ATG5+ autophagosome, data are quantified in (B). (C) Autophagy gene expression by Beclin-1+/− or WT BMDCs was assessed 24 h post-RSV infection. (D) Surface costimulatory marker expression by Beclin-1+/− or WT BMDCs was measured by flow cytometry 24 h post-RSV infection. (E) Innate cytokine production by Beclin-1+/− or WT BMDCs was measured by qPCR 24 h post-RSV infection. (F) Innate cytokine production by Beclin-1+/− or WT BMDCs, incubated in media or HBSS for 2 h and followed by 24 h of RSV infection, was assessed by qPCR. Data are representative of at least two independent experiments, with at least four replicates/group. Error bars represent SEM. *p < 0.05, **p < 0.01, ***p < 0.001.
Altered autophagosome formation, autophagy-dependent innate cytokine production, and maturation in response to RSV infection by Beclin-1+/− DCs. Autophagosome formation by Beclin-1+/− or WT BMDCs 2 h post-RSV infection (1:1 MOI) was assessed by punctate ATG5 staining and confocal microscopy (A); arrow indicates ATG5+ autophagosome, data are quantified in (B). (C) Autophagy gene expression by Beclin-1+/− or WT BMDCs was assessed 24 h post-RSV infection. (D) Surface costimulatory marker expression by Beclin-1+/− or WT BMDCs was measured by flow cytometry 24 h post-RSV infection. (E) Innate cytokine production by Beclin-1+/− or WT BMDCs was measured by qPCR 24 h post-RSV infection. (F) Innate cytokine production by Beclin-1+/− or WT BMDCs, incubated in media or HBSS for 2 h and followed by 24 h of RSV infection, was assessed by qPCR. Data are representative of at least two independent experiments, with at least four replicates/group. Error bars represent SEM. *p < 0.05, **p < 0.01, ***p < 0.001.
Beclin-1+/− DC maturation was next examined by assessing costimulatory molecule expression and innate cytokine production upon RSV infection. Analysis of surface staining of RSV-infected BMDCs by flow cytometry revealed that, although WT BMDCs upregulated surface expression of MHC-II and CD80/86 costimulatory molecule expression in response to RSV infection, Beclin-1+/− BMDCs only weakly upregulated MHC-II expression and did not increase expression of CD80 or CD86 above the levels of uninfected controls (Fig. 4D). In addition, qPCR of RSV-infected Beclin-1+/− BMDCs revealed significantly less type I IFN and proinflammatory cytokine production in comparison with WT controls (Fig. 4E). These results confirm our previous findings that support the role of autophagy in promoting DC maturation, because Beclin-1+/− DCs fail to upregulate autophagosome formation and MHC-II expression and produce innate cytokines upon RSV infection.
We next sought to verify the modulatory role of autophagy in altered cytokine production by Beclin-1+/− DCs. In agreement with our previous findings (12), induction of autophagy in WT BMDCs through amino acid starvation prior to RSV infection synergistically increased IFN-β and IL-6 production in comparison with RSV infection alone, as well as IL-12p40 and IL-1β to a lesser extent (Fig. 4F). In contrast, Beclin-1+/− BMDCs produced significantly less of these cytokines in response to either RSV infection or starvation-induced autophagy prior to RSV infection, with no synergistic increase in cytokine production observed with starvation (Fig. 4F).
Beclin-1+/− DCs fail to stimulate antiviral cytokine production by CD4+ T cells in vitro
Innate cytokine production by DCs during Ag presentation is critical to the induction of Th1 adaptive immune responses, and data obtained thus far suggested that deficient autophagy-dependent maturation and proinflammatory cytokine production by Beclin-1+/− DCs may result in impaired Ag-presentation capacity. We first verified our previously published finding that blockade of autophagy in RSV-infected BMDCs leads to attenuated IL-17a and IFN-γ production by cocultured CD4+ T cells (12). Treatment of BMDCs with the autophagy inhibitor 3-methyladenine prior to OVA treatment and RSV infection blocked IFN-γ and RSV-associated IL-17a production by OVA peptide–recognizing CD4+ T cells (Fig. 5A). Similar results were obtained using CD11b+ pulmonary DCs, flow-sorted from lungs of naive C57BL/6 mice and cocultured with purified CD4+ OT-II T cells (Fig. 5B).
Elicitation of CD4+ T cell cytokine production by RSV-infected DCs is dependent on autophagy. (A) WT BMDCs cultured from BALB/cJ mice were treated with saline or 5 μM 3-methyladenine (3-MA) for 30 min prior to the addition of 1:1 MOI RSV and 200 μg/ml whole-OVA protein. Cells were cocultured with purified splenic D011.10 CD4+ T cells, and culture supernatants were tested at 48 h by Bio-Plex assay. (B) CD11b+ DCs were flow sorted from lungs of naive C57BL/6 mice and cocultured with purified splenic OT-II CD4+ T cells. (C) Cytokine production by CD4+ OT-II T cells, cocultured with Beclin-1+/− or WT BMDCs infected with RSV and treated with 200 μg/ml whole-OVA protein, was measured at 48 h by Bio-Plex assay. (D) Cytokine production by CD4+ T cells purified from LDLNs of RSV-infected C57BL/6 mice 8 d postinfection. Cells cocultured with RSV-infected Beclin-1+/− or WT BMDCs for 48 h, were measured in culture supernatants by Bio-Plex assay. (E and F) Beclin-1+/− or WT BMDCs were incubated in media or HBSS for 2 h, placed in fresh media, and treated with RSV and 200 μg/ml whole-OVA protein, as indicated. Production of IL-17a (E) and IFN-γ (F) by cocultured CD4+ OT-II T cells was measured in culture supernatants at 48 h by Bio-Plex assay. Data are representative of at least two independent experiments, with at least four replicates/group. Error bars represent SEM. *p < 0.05, **p < 0.01, ***p < 0.001.
Elicitation of CD4+ T cell cytokine production by RSV-infected DCs is dependent on autophagy. (A) WT BMDCs cultured from BALB/cJ mice were treated with saline or 5 μM 3-methyladenine (3-MA) for 30 min prior to the addition of 1:1 MOI RSV and 200 μg/ml whole-OVA protein. Cells were cocultured with purified splenic D011.10 CD4+ T cells, and culture supernatants were tested at 48 h by Bio-Plex assay. (B) CD11b+ DCs were flow sorted from lungs of naive C57BL/6 mice and cocultured with purified splenic OT-II CD4+ T cells. (C) Cytokine production by CD4+ OT-II T cells, cocultured with Beclin-1+/− or WT BMDCs infected with RSV and treated with 200 μg/ml whole-OVA protein, was measured at 48 h by Bio-Plex assay. (D) Cytokine production by CD4+ T cells purified from LDLNs of RSV-infected C57BL/6 mice 8 d postinfection. Cells cocultured with RSV-infected Beclin-1+/− or WT BMDCs for 48 h, were measured in culture supernatants by Bio-Plex assay. (E and F) Beclin-1+/− or WT BMDCs were incubated in media or HBSS for 2 h, placed in fresh media, and treated with RSV and 200 μg/ml whole-OVA protein, as indicated. Production of IL-17a (E) and IFN-γ (F) by cocultured CD4+ OT-II T cells was measured in culture supernatants at 48 h by Bio-Plex assay. Data are representative of at least two independent experiments, with at least four replicates/group. Error bars represent SEM. *p < 0.05, **p < 0.01, ***p < 0.001.
Surprisingly, we found no baseline defect in the ability of Beclin-1+/− BMDCs treated with OVA alone to elicit cytokine production from cocultured CD4+ OT-II T cells (Fig. 5C). We also found no significant differences in the upregulation of MHC-II expression, costimulatory molecule expression, or cytokine production by Beclin-1+/− BMDCs treated with LPS, IFN-β, or OVA protein in comparison with WT controls (Supplemental Fig. 3A–C). Finally, confocal microscopy revealed no evidence of increased autophagy in WT BMDCs treated with OVA alone, suggesting that our OVA preparation does not induce autophagy (Supplemental Fig. 3D).
As observed previously with OT-II T cells cocultured with pulmonary CD11b+ DCs, RSV-infected WT BMDCs elicited greater production of IL-17a and IFN-γ from cocultured OT-II T cells in comparison with OVA treatment alone (Fig. 5C). In contrast, RSV-infected Beclin-1+/− BMDCs failed to stimulate greater production of IL-17a by cocultured T cells, and they elicited significantly less IFN-γ production in comparison with both uninfected BMDCs and RSV-infected WT BMDCs (Fig. 5C). Moreover, Beclin-1+/− BMDCs infected with RSV prior to treatment with OVA stimulated increased production of the Th2 cytokines IL-5 and IL-13 from cocultured OT-II T cells compared with OVA treatment alone (Fig. 5C). These results were similar to those obtained through coculture of WT or Beclin-1+/− BMDCs with CD4+ T cells purified from the LDLNs of RSV-infected C57BL/6 mice 8 d postinfection. In response to coculture with RSV-infected Beclin-1+/− BMDCs, CD4+ lymph node T cells produced significantly greater quantities of Th2 cytokines and less IL-17a and IFN-γ than did T cells cocultured with WT BMDCs (Fig. 5D).
To confirm that DC elicitation of robust IL-17a and IFN-γ production by cocultured CD4+ T cells is indeed autophagy dependent, we used starvation by incubation in HBSS as a nonviral autophagy stimulus. In agreement with our earlier finding that autophagy induction prior to RSV infection synergistically increases innate cytokine production by WT BMDCs (Fig. 4F), CD4+ OT-II T cells cocultured with either starved or RSV-infected WT BMDCs produced greater quantities of IL-17a in comparison with cocultures with BMDCs treated with OVA alone (Fig. 5E). Furthermore, autophagy induction prior to RSV infection in WT BMDCs augmented the production of both IL-17a and IFN-γ by cocultured T cells compared with either treatment alone (Fig. 5E, 5F). In contrast, we found previously that innate cytokine production by starved or RSV-infected Beclin-1+/− BMDCs was muted or attenuated in comparison with WT BMDCs, with no observed augmentation of cytokine production in response to starvation prior to infection (Fig. 4F). Accordingly, no increase in the production of IL-17a or IFN-γ by CD4+ OT-II T cells was observed upon coculture with starved or RSV-infected Beclin-1+/− BMDCs, whereas only a slight increase in IFN-γ production and no change in IL-17a production was observed in cocultures with Beclin-1+/− BMDCs that were both starved and infected with RSV (Fig. 5E, 5F).
These results suggest that the autophagy-dependent production of innate cytokines by RSV-infected DCs is necessary for robust production of IL-17a and IFN-γ by cocultured CD4+ T cells and that T cell cytokine elicitation is increased by autophagy induction prior to RSV infection of WT BMDCs. In contrast, although Beclin-1+/− BMDCs appear to be capable of normal presentation of OVA protein in the absence of an autophagic stimulus, the lack of increased production of IL-17a and IFN-γ by CD4+ T cells cocultured with either RSV-infected or starved Beclin-1+/− BMDCs suggests that these results are due to the failure of Beclin-1+/− BMDCs to upregulate autophagy.
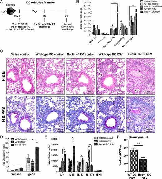
Adoptive transfer of RSV-infected Beclin-1+/− DCs into WT mice produces increased lung pathology upon subsequent RSV challenge
Data generated in the current study suggested that the primary defect leading to increased pathology during RSV infection in Beclin-1+/− mice was associated with altered DC activation, resulting in deficient induction of antiviral cytokine production and an altered CD4+ T cell response. To further address this mechanism, an adoptive-transfer system was used in which WT C57BL/6 mice were administered RSV-infected WT or Beclin-1+/− BMDCs i.t., followed by a live RSV challenge 28 d later (Fig. 6A). Because neither WT nor Beclin-1+/− BMDCs propagate RSV (Supplemental Fig. 4), the use of this model allows the examination of airway sensitization with an autophagy defect in DCs alone, as well as assessment of the elicited antiviral immune response through direct RSV challenge. Analysis of immune cell infiltrates in enzymatically digested lungs showed that C57BL/6 mice administered RSV-infected Beclin-1+/− BMDCs had increased lung infiltration of DCs and macrophages 8 d post-RSV challenge (Fig. 6B). Lung histology of mice sacrificed 8 d post-RSV challenge revealed peribronchial inflammation within the lungs of all mice that were airway sensitized with RSV-infected BMDCs; however, this inflammation was much more extensive in animals given RSV-infected Beclin-1+/− BMDCs (Fig. 6C). In agreement with our findings on primary infection of Beclin-1+/− mice, only RSV-infected Beclin-1+/− BMDC recipients showed mucus plugging and granulocyte infiltration into the airways after challenge (Fig. 6C). Additionally, mRNA levels of the mucus production–associated genes muc5ac and gob5 were significantly elevated in lungs of RSV-infected Beclin-1+/− DC–recipient mice in comparison with controls (Fig. 6D).
Adoptive transfer of RSV-infected Beclin-1+/− DCs into C57BL/6 mice produces severe lung pathology upon subsequent RSV challenge. (A) DC adoptive-transfer set-up, with C57BL/6 mice receiving media- or RSV-pulsed Beclin-1+/− or WT BMDCs i.t., followed by a live RSV challenge i.t. 28 d later. Scale bars, 100μm. (B) Total numbers of lineage-positive immune cells obtained from collagenase-digested lungs of DC-sensitized mice 8 d post-RSV challenge. (C) Lung sections from DC-sensitized mice 8 d post-RSV challenge stained with either H&E (upper panels) or hematoxylin and PAS (H & PAS; lower panels). (D) Lung expression of the mucus-associated genes muc5ac and gob5 8 d post-RSV challenge in comparison with naive controls was obtained using qPCR. (E) Single-cell suspensions prepared from LDLNs of DC-sensitized mice, 8 d post-RSV challenge, were restimulated in culture with RSV. Cytokine concentrations in culture supernatants were assayed at 48 h using a Bio-Plex system. (F) Intracellular expression of granzyme B by CD8a+ T cells within lung digests was assessed using flow cytometry. Data are representative of three independent experiments, with four to six mice/group. Error bars represent SEM. *p < 0.05, **p < 0.01, ***p < 0.001.
Adoptive transfer of RSV-infected Beclin-1+/− DCs into C57BL/6 mice produces severe lung pathology upon subsequent RSV challenge. (A) DC adoptive-transfer set-up, with C57BL/6 mice receiving media- or RSV-pulsed Beclin-1+/− or WT BMDCs i.t., followed by a live RSV challenge i.t. 28 d later. Scale bars, 100μm. (B) Total numbers of lineage-positive immune cells obtained from collagenase-digested lungs of DC-sensitized mice 8 d post-RSV challenge. (C) Lung sections from DC-sensitized mice 8 d post-RSV challenge stained with either H&E (upper panels) or hematoxylin and PAS (H & PAS; lower panels). (D) Lung expression of the mucus-associated genes muc5ac and gob5 8 d post-RSV challenge in comparison with naive controls was obtained using qPCR. (E) Single-cell suspensions prepared from LDLNs of DC-sensitized mice, 8 d post-RSV challenge, were restimulated in culture with RSV. Cytokine concentrations in culture supernatants were assayed at 48 h using a Bio-Plex system. (F) Intracellular expression of granzyme B by CD8a+ T cells within lung digests was assessed using flow cytometry. Data are representative of three independent experiments, with four to six mice/group. Error bars represent SEM. *p < 0.05, **p < 0.01, ***p < 0.001.
In further concurrence with our findings in RSV-infected Beclin-1+/− mice, examination of T cell cytokine production from restimulated LDLNs of RSV-infected Beclin-1+/− BMDC–recipient mice revealed increased production of IL-4, IL-5, and IL-13. Similarly, restimulated LDLNs produced less IL-17a in comparison with RSV-infected WT BMDC recipients, although IFN-γ production was not significantly different (Fig. 6E). Finally, intracellular staining and flow cytometry revealed decreased expression of granzyme B in CD8+ T cells from lung digests of RSV-infected Beclin-1+/− BMDC recipients (Fig. 6F). These results provide additional evidence that the defect in the Beclin-1+/− response to RSV resides within the DC population, leading to the observed lung pathology and Th2 cytokine–skewed responses in fully heterozygous mice.
Discussion
Host inflammatory responses must balance pathogen clearance with minimal damage to healthy tissue, and this is particularly true in the respiratory tract. In the current study, we provide several pieces of evidence that autophagy is critical to DC-mediated induction of an effective antiviral adaptive immune response upon infection with RSV: RSV-infected Beclin-1+/− mice showed increased lung pathology characterized by increased mucus production and infiltration of eosinophils and DCs into the lungs; pulmonary DCs from RSV-infected Beclin-1+/− mice show incomplete maturation in response to RSV, resulting in significantly less IFN-γ and IL-17a production by cocultured CD4+ T cells; RSV-infected Beclin-1+/− BMDCs fail to upregulate innate cytokine production upon viral and nonviral autophagy stimulus; and immunization of WT mice through adoptive transfer of RSV-infected Beclin-1+/− BMDCs resulted in severe Th2-associated lung pathology upon subsequent challenge with RSV. Investigation of primary AECs indicated that there was no induction of autophagy by RSV infection alone and no alteration in cytokine responses observed in the epithelial cells from Beclin-1+/− mice. Thus, the altered responses appeared to be focused upon DC activation during RSV infection. DCs are uniquely specialized for surveillance and rapid detection of invading pathogens, as well as for initiating and directing both innate and adaptive immune responses through Ag presentation and proinflammatory cytokine production. Histological staining of infected human lung tissue, as well as in vitro experiments conducted with human and mouse DCs, suggest that lung-residing intraepithelial DCs are capable of being directly infected with RSV (35, 37, 38). Infection of pulmonary DCs may be particularly important to the rapid acquisition of RSV Ags, because RSV infects through pH-independent cell membrane fusion and cytoplasmic entry (14), making autophagy mechanisms critical for rapid activation and Ag processing in DCs. In agreement with recent in vivo studies implicating immunological autophagy in the clearance of intracellular bacteria (26), as well as the limitation of harmful inflammation while enhancing viral clearance within infected neurons (24), this study identifies a role for autophagy within pulmonary DCs in promoting virally induced maturation and the priming of an effective antiviral adaptive immune response during RSV infection.
Within APCs, autophagy modulates both pro- and anti-inflammatory events upon activation of PRRs (34). One mechanism by which autophagy may promote DC maturation and innate cytokine production is through expedited delivery of cytoplasmic material to TLR-containing endosomes (12). Previous studies conducted by our laboratory (12) support this, because autophagy induction within BMDCs prior to RSV infection synergistically increased innate cytokine production, whereas this effect was attenuated in BMDCs treated with autophagy inhibitors or cultured from TRIF- or MyD88-deficient mice. In agreement, the current findings of Th2-associated cytokine secretion, pulmonary eosinophilia, and mucus production in RSV-infected Beclin-1+/− mice are consistent with the RSV-induced phenotype observed in mice genetically deficient in TLR3 or MyD88 (39, 40). RSV-derived dsRNA and ssRNA, ligands specific to TLR3 and TLR7, respectively, are likely responsible for the induction of autophagy in infected DCs, because synthetic ligands to TLR3 and TLR7 induce autophagosome formation in murine macrophages and DCs (41, 42). Therefore, autophagy induction may function as a positive-feedback mechanism by increasing the delivery of cytosolic viral components to endosomal TLRs, while simultaneously regulating other proinflammatory signals through inhibition of cytosolic PRRs (21, 43). Alternately, autophagy may indirectly promote TLR-dependent cytokine production by removing the nonstructural RSV proteins NS1 and NS2 from the cytoplasm because they disrupt TLR and IFN receptor signaling by decreasing intracellular expression of TRAF3 and STAT2 (44, 45). Further studies will be needed to address the mechanistic details of the potential interaction of the autophagic pathway with other PRR pathways, as well as with virally encoded proteins during in vitro and in vivo RSV infection.
In the current study, increased lung pathology in both RSV-infected Beclin-1+/− mice and RSV-infected Beclin-1+/− BMDC–recipient mice was characterized by infiltration of inflammatory DCs. Similarly, RSV-infected Beclin-1+/− BMDCs failed to mature upon RSV infection in vitro and subsequently promoted increased Th2 cytokine synthesis from cocultured CD4+ T cells. Inflammatory DCs, which are phenotypically similar to BMDCs (46) and are derived in vivo from blood monocytes (47, 48), are recruited in large numbers to the respiratory tract in both infected humans and mice (38, 49) and were shown to drive Th2-associated lung pathology in mice during infection with the paramyxovirus Sendai virus (50) and in a mouse model of allergic asthma (46). Previous studies also noted that addition of BMDCs to the respiratory tract at the time of RSV infection increased lung pathology (40), whereas blockade of inflammatory DC emigration into lungs by genetic CCR6 deficiency or CCL20 neutralization increased viral clearance and reduced lung pathology upon RSV infection (32). In agreement, RSV-infected Beclin-1+/− mice showed elevated production of CCL20 and increased lung infiltration by inflammatory DCs. Furthermore, transfer of RSV-infected Beclin-1+/− BMDCs into WT host mice induced greater Th2 cytokine production and lung pathology upon subsequent challenge with RSV, ultimately suggesting that impaired maturation in inflammatory DCs may enhance Th2-associated pathology. In contrast, we found that although Beclin-1+/− CD103+ and CD11b+ lung DCs stimulated significantly less IFN-γ and IL-17a production from cocultured OT-II T cells upon infection with RSV, both WT and Beclin-1+/− RSV-infected lung-derived DCs elicited substantially less Th2 cytokine production in comparison with RSV-infected BMDCs of either genotype. Kinetic studies of DC migration upon RSV infection suggest that inflammatory DCs, as well as lung-resident CD11b+ and CD103+ DCs, transport viral RNA to the LDLNs (38), implying that the observed phenotype in RSV-infected Beclin+/− mice is due to impaired autophagy-dependent maturation in both lung-resident and inflammatory DCs. Therefore, the impaired activation and maturation of lung-resident DCs may result in insufficient induction of an RSV-specific Th1 response, enabling Th2 cytokine–driven pathology in its absence. The role of autophagy in various lung DC subsets and the associated contribution to CD4+ T cell activation during RSV infection remain to be explored.
Although potential nonautophagic functions of Beclin-1 in DC activation and function cannot be ruled out at the present time, this study provides supportive evidence for the critical role of autophagy in DCs in the induction of antiviral CD4+ T cell responses to RSV infection. This is supported not only by the current findings in Beclin-1 mice and in vitro studies of DC function, but more importantly through adoptive transfer of RSV-infected Beclin DCs into fully WT mice. The recapitulation of increased Th2 cytokine production and occlusion of the airways with mucus and cellular debris in Beclin-1 BMDC recipients emphasizes that impaired autophagy within RSV-infected DCs alone is sufficient to induce much of the lung pathology observed in fully heterozygous mice. However, additional studies using other models of autophagy deficiency will be necessary to further elucidate the exact mechanism by which autophagy in DCs contributes to host defense against RSV.
Genome-wide association studies recently identified autophagy gene polymorphisms associated with increased susceptibility to disease, including tuberculosis infection in human populations (51), as well as the development of Crohn’s disease (52). Interestingly, one recent study showed that viral infection interacting with underlying genetic susceptibility produces autoimmune illness in mice harboring the human ATG16L1 variant associated with increased risk for Crohn’s disease (53). Because severe RSV and other viral infections in infancy are associated with an increased risk for developing atopic asthma later in life (8, 54), it seems plausible that polymorphisms in autophagy genes may lead to pathological responses to respiratory viral infection early in life and the establishment of a Th2-skewed lung environment. Future studies addressing the importance of autophagy in different DC subsets may provide valuable information regarding respiratory viral infections and novel vaccination strategies.
Acknowledgements
We thank Judith Connet for editing expertise in assembling this manuscript.
Footnotes
This work was supported by National Institutes of Health Grant HL114858 (to N.W.L.).
The online version of this article contains supplemental material.
Abbreviations used in this article:
References
Disclosures
The authors have no financial conflicts of interest.





