Abstract
Neutrophils participate in the control of mycobacterial infection both by directly eliminating bacilli and by interacting with macrophages and dendritic cells (DCs). Despite host defenses, slow-growing mycobacteria can persist in the host for decades, mostly inside macrophages and DCs, and eventually destroy tissues after exacerbated inflammation. IL-17A–driven neutrophil recruitment may participate in this process. We report that mouse bone marrow–derived DCs infected with live Mycobacterium bovis Bacillus Calmette-Guérin (BCG) produced large amounts of CXCL1 and CXCL2, and attracted neutrophils. After physical contact with DCs infected with live BCG, the neutrophils produced large quantities of the immunosuppressive cytokine IL-10 via the MyD88 and spleen tyrosine kinase pathways. The CD11b integrin was involved in this neutrophil–DC interaction and allowed IL-10 production. TCR OVA transgenic mice immunized with a BCG strain producing OVA mounted an OVA-specific Th17 and Th1 CD4 response. Interestingly, IL-10–producing neutrophils specifically shut down IL-17A production by Th17 CD4 cells, but not IFN-γ production by Th1 cells. This was due to Th17 CD4 cell–restricted expression of the receptor for IL-10. After neutrophil depletion, total mouse lung cells produced less IL-10 but more IL-17A; IFN-γ production was not affected. Therefore, we suggest that during mycobacterial infection, regulatory neutrophils are instructed by infected reservoir DCs to produce IL-10 that specifically targets IL-10Rα–expressing Th17 CD4 T cells. This could be important to control the otherwise exuberant Th17 response.
Introduction
Inflammation is a rapid process whereby tissues respond to infection and eliminate the invader. Inflammation is central to immune surveillance, but it may contribute to tissue damage if left unregulated. Successful pathogens have evolved strategies to counteract inflammation and the ensuing immune responses. Slow-growing mycobacteria, such as Mycobacterium tuberculosis, a leading infectious cause of human mortality (1) and the live vaccine strain M. bovis Bacillus Calmette-Guérin (BCG) used to protect against tuberculosis (TB) (2), successfully evade the inflammatory response and, therefore, can persist in the host for long periods (3). Infection with M. tuberculosis typically induces acute inflammatory processes in the host and leads to the recruitment of innate phagocytic cells, such as neutrophils (or polymorphonuclear neutrophils [PMNs]), monocytes, and dendritic cells (DCs). In most cases, the resident innate and early recruited cells efficiently eliminate the bacilli with no subsequent signs of infection. However, in 10–20% of cases, the innate cells require help from Th1 CD4 and CD8 T cells to limit mycobacterial growth (4) in mature granulomas (5) even though the bacilli are not fully eliminated. Vaccination with BCG induces long-lasting immunity (6) because this live attenuated strain survives for long periods after inoculation (7). The host cells allowing mycobacterial persistence are mostly macrophages. We (8) and others (9, 10) have established that DCs are also reservoirs for persistent mycobacteria. Infected DCs can migrate out of the chronic mycobacterial granulomas and disseminate the infection among the lymphoid organs (11).
Neutrophils are highly efficient phagocytic cells (12) and also play an important role during mycobacterial infection. In an intradermal BCG vaccination model in the mouse, we demonstrated that neutrophils recruited to the injection site could transfer live bacilli to the draining lymph node (13). Infected neutrophils promote DC maturation and Ag presentation to T cells resulting in polarization toward the Th1 phenotype (12). This interaction involves the CD11b (αM) integrin that, together with CD18 (β2), forms CR3 (Mac-1) and is strongly expressed in neutrophils (14, 15). IFN-γ and TNF play major roles in lung defense in response to mycobacteria. Humans or mice genetically deficient for the IFN-γR or its signaling cascade are unable to control mycobacterial infection (16), and anti-TNF therapy leads to TB reactivation (17) after granuloma breakdown (4). This inflammatory cytokine response must be restricted to avoid tissue damage. IL-17A controls granulopoiesis and neutrophil recruitment to sites of inflammation, and is another important player in the context of mycobacterial infections. It is required for granuloma formation after either BCG or M. tuberculosis infection in the mouse (18, 19). Th17 memory cells are involved in vaccine-induced protection against M. tuberculosis infection via the rapid recruitment of activated Th1 cells to the lung (20). Neutrophils recruited via IL-17A secrete high levels of CXCR3 chemokines that attract Th1 cells to the granuloma; these neutrophils may thus contribute to protection against the infection (21). However, Th17 cells are also highly inflammatory and must be tightly regulated to avoid tissue damage. In M. tuberculosis–infected mice, repeated exposure to BCG induces substantial IL-17A production that intensifies neutrophil recruitment and destroys the lung (22). Exacerbated neutrophil infiltration is clearly a pathological trait of active TB, not only in the mouse model, but also in humans (23, 24).
The cellular interactions that regulate the host cytokine balance to restrict mycobacterial growth while maintaining tissue function have not been fully elucidated. We investigated whether such interactions control the inflammatory and anti-inflammatory cytokine balance during the chronic phase of mycobacterial infection when persistently infected DCs are present (8). We used BCG-infected DCs as a model of chronic infection with slow-growing mycobacteria. We observed that BCG-infected DCs produced large amounts of the chemokines CXCL1 and CXCL2, and attracted neutrophils. Upon physical contact with live BCG-infected DCs, neutrophils secreted large quantities of IL-10, an immunosuppressor, and this secretion required the CD11b receptor. The neutrophil-derived IL-10 specifically shut down IL-17A production by CD4 T cells but had little or no effect on IFN-γ production. IL-17A–producing CD4 Th17 cells expressed the IL-10Rα, whereas IFN-γ–producing CD4 Th1 cells did not. Furthermore, neutrophil depletion decreased IL-10 production in the lung and increased IL-17A production by CD4 T cells, whereas IFN-γ production was unaffected.
Materials and Methods
Bacterial strains
The full-length chicken gene encoding OVA was inserted into the integrative vector pAV6950 derived from mycobacteriophage Ms6 as described previously (25). The plasmid was then integrated into the chromosome of the BCG strain 1173P2 Pasteur (26) to give strain Myc 3301. Expression of the full-length OVA-encoding gene in strain Myc 3301 was confirmed by Western blot. Wild-type BCG, strain Myc 409 expressing enhanced GFP (EGFP) (13) and Myc 3301 expressing OVA, were grown in Beck-Proskauer medium (26) supplemented as appropriate with kanamycin (20 μg/ml, Myc 3301) or hygromycin (50 μg/ml, Myc 409). Bacteria were harvested at midexponential growth phase and frozen at −70°C. CFUs were counted after plating dilutions on Middlebrook 7H11 agar supplemented with 0.05% oleic acid, 5% BSA fraction V, 2% dextrose, 0.004% beef catalase, and 0.85% NaCl (BD Microbiology Systems). For assays using heat-killed (HK) bacilli, 108 CFUs BCG resuspended in PBS was heated for 30 min at 80°C.
Abs and FACS analysis
CD11c-FITC clone HL3, Ly6G-PE clone 1A8, CD4-FITC clone L3T4, CD210 (IL-10Rα)-PE clone 1B1.3a, IL-10–allophycocyanin clone JES5-16E3, IL-17–PE or FITC clone TC11-18H10, and IFN-γ–allophycocyanin clone XMG1.2, and all Ab isotype controls were purchased from BD Biosciences (San Jose, CA). Cells were incubated for 20 min with 2% total mouse serum; then surface staining was performed in PBS supplemented with 5% FCS and 0.1% total mouse serum. Before intracellular IL-10, IL-17, or IFN-γ staining, cells were treated for 4 h at 37°C with 5 μg/ml brefeldin A. After cell-surface staining, the Cytofix/Cytoperm kit (BD Biosciences) was used according to the manufacturer’s instructions to detect intracellular cytokines. Fluorescence was analyzed using a FACSCalibur apparatus and the FlowJo software 8.7.1 (Tree Star, Ashland, OR).
Mice breeding, immunization schedule, and neutrophil depletion
Six- to eight-week-old C57BL/6 mice from SAS Janvier (Le Genest Saint Isle, France); IL-10−/− mice (Charles River, France) were kindly donated by Laurent Genestier (INSERM, U851, Lyon, France). MyD88−/− mice originally from Shizuo Akira (27) and backcrossed for 10 generations on a C57BL/6 background (28) were kindly donated by Michel Chignard (Institut Pasteur, Paris, France); OT-II transgenic mice for the OVA MHC class II complex-specific TCR (29) on a C57BL/6 genetic background were bred at the resident INRA animal facility before use. For CD4 T cell preparation, 8- to 10-wk-old female OT-II mice were immunized s.c. with 107 CFUs Myc 3301 and used 4 wk later. To study the effects of neutrophils on the T cell response in vivo, we gave OT-II mice 5 × 106 CFUs Myc 3301 by the intranasal (i.n.) route. Twenty and 22 d after immunization, the mice were i.p. injected with 200 μg NIMPR14 Ab, which specifically depletes Ly-6G+ neutrophils (30), or with the same quantity of IgG2b Ab (control “isotype-treated” mice). On d 23, total lung cells were harvested and aliquots of 105 cells were distributed into 96-well plates. These samples were stimulated with RPMI 1640 medium supplemented with 10% FCS and either 2 μg/ml OVA peptides 323–339 or HK-BCG with a dose equivalent to 106 CFUs. The culture supernatants were assayed for cytokines 72 h later by ELISA.
All experimental protocols complied with French law (Décret: 2001-464 29/05/01) and European Economic Community regulations (86/609/CEE) for the care and use of laboratory animals under Authorization for Experimentation on Laboratory Animals number B-37-201. Our animal protocol number 2012-06-14 was approved by the Ethics Committee for Animal Experimentation “Val de Loire” (CEEA VdL) registered with the French National Committee for Animal Experimentation.
Bone marrow–derived DC, neutrophil, and CD4 T cell preparation and treatment
DCs were derived from bone marrow (BM) progenitors cultured in 2% conditioned medium from the GM-CSF–producing J558 hybridoma, as previously described (31) and used on d 10. Neutrophils were purified from BM by positive magnetic selection with anti–Ly-6G PE-conjugated Ab (1A8; BD Biosciences) and anti-PE beads (Miltenyi Biotec, Bergisch Gladbach, Germany) as described previously (13). CD4 T cells were purified from total spleen cells by positive magnetic selection using CD4 (L3T4) microbeads (Miltenyi Biotec) according to the manufacturer’s instructions. The CD4+ T cells were stained with PerCP-Cy5.5–conjugated anti-CD44 clone IM7 and FITC-conjugated anti-CD62L FITC clone MEL-14 (BD Biosciences). The CD44+/CD62L−/CD4+ T cells were sorted on a MoFlo apparatus (Beckman Coulter, Fullerton, CA) with Summit Software (Beckman Coulter, Fullerton, CA). To test BCG infection cytotoxicity on bone marrow–derived DCs (BMDCs), we performed propidium iodide and Annexin V (BD Biosciences) staining after overnight culture with live BCG at a multiplicity of infection (MOI) of 5. For in vivo test, total cells were purified from lung tissue after 1 h treatment at 37°C with 1.5 mg/ml collagenase D (Roche) and 40 U/ml DNAse A (Roche). Cells were filtered with a 100-μm nylon cell strainer (BD Falcon) and suspended in complete medium before stimulation with BCG or OVA peptide (aa 323–339, sequence ISQAVHAAHAEINEAGR; Polypeptide, Strasbourg, France).
To test the involvement of the spleen tyrosine kinase (Syk) pathway in IL-10 production, we treated cells with 1 μM piceatannol (Sigma Aldrich) and 1 μM of the inhibitor ER27319 (Sigma Aldrich) for 1 h. Control wells received the DMSO diluent alone. Cells were also treated with 15 μg/ml anti-CD11b Ab (clone M1/70; BD Biosciences) or rat IgG2bκ isotype control for 1 h. The cell culture supernatants were harvested 16–20 h later and assayed for IL-10 by ELISA (kits from R&D Systems).
Detection of cytokines in cocultures
C57BL/6 BMDCs were infected with BCG at an MOI of 5 for 2 h. Amikacin (200 μg/ml) was added and the samples incubated for 2 h to kill extracellular BCG as described previously (32). This treatment was applied to live-BCG–infected BMDCs throughout the study, before the incubation with neutrophils. Alternatively, cells were treated with 100 ng/ml LPS (Escherichia coli, serotype O111:B4; Sigma Aldrich). Sixteen hours later, the BMDCs were washed three times with PBS and placed in contact with neutrophils at a ratio of two neutrophils for one BMDC for 16 h. For some experiments as indicated, CD44+/CD62L−/CD4+ T cells isolated from OT-II–immunized mice were added at a ratio of 10 T cells for 1 DC and the samples incubated for a further 16 h, in the presence of 2 μg/ml OVA peptide. Cytokines in the cell-culture supernatants were detected by ELISA (kits from R&D Systems).
Transwell cultures for neutrophil migration assay
Aliquots of 106 BMDCs, previously infected with BCG at an MOI of 5 and treated with LPS (100 ng/ml) or mock treated, were seeded in 48-well Transwell system plates (3-μm pores; BD Falcon). Control wells contained medium supplemented with 1 ng/ml recombinant CXCL1/KC (R&D Systems), and 2 × 106 neutrophils were placed in the insert. Thirty minutes later, all cells were harvested from the wells and counted, then labeled with Giemsa and examined under the light microscope to count neutrophils. Total neutrophil counts are reported relative to the total number of cells in the well.
Statistical analysis
Prism 4.0 software (GraphPad, San Diego, CA) was used for statistical analyses. The nonparametric unpaired two-tailed Mann–Whitney test was used for all data, except for those in Fig. 1A and 1B for which two-way ANOVA and the Bonferroni’s post hoc test were used. Significance is denoted by asterisks: *p < 0.05, **p < 0.01, and ***p < 0. 001.
BCG-infected DCs secrete chemokines and attract neutrophils. (A and B) A total of 2.5 × 105 mouse BMDCs was stimulated 16 h with LPS (100 ng/ml) or with live BCG (MOI of 5). Inflammatory cytokines (A) or cytokines and chemokines involved in neutrophil recruitment (B) were measured by ELISA. (C) A total of 5 × 105 PMNs was placed in the insert of a 3-μm pore-size Transwell device, and 2.5 × 105 DCs, either BCG infected or mock treated for 16 h, were placed in the well. Control wells contained either medium alone or 1 ng/ml CXCL1 in medium. Total cells were harvested from the well after 30 min and counted; after May-Grünwald-Giemsa staining, PMNs recognized by their fragmented nucleus were counted and PMN total numbers were represented according to total cell count. *p < 0.05, **p < 0.01, ***p < 0.001.
BCG-infected DCs secrete chemokines and attract neutrophils. (A and B) A total of 2.5 × 105 mouse BMDCs was stimulated 16 h with LPS (100 ng/ml) or with live BCG (MOI of 5). Inflammatory cytokines (A) or cytokines and chemokines involved in neutrophil recruitment (B) were measured by ELISA. (C) A total of 5 × 105 PMNs was placed in the insert of a 3-μm pore-size Transwell device, and 2.5 × 105 DCs, either BCG infected or mock treated for 16 h, were placed in the well. Control wells contained either medium alone or 1 ng/ml CXCL1 in medium. Total cells were harvested from the well after 30 min and counted; after May-Grünwald-Giemsa staining, PMNs recognized by their fragmented nucleus were counted and PMN total numbers were represented according to total cell count. *p < 0.05, **p < 0.01, ***p < 0.001.
Results
BCG-infected DCs attract neutrophils
DCs can serve as a reservoir for slow-growing mycobacteria (8–10). We investigated the production of selected inflammatory cytokines and chemokines by BMDCs infected with live BCG. For reference, DCs were stimulated with a high dose of 100 ng/ml commercial LPS, which is a strong TLR4 and TLR2 agonist (33). The production of the inflammatory cytokines IL-12p40 and TNF was significantly higher by DCs infected by BCG than by DCs stimulated by high-dose LPS (Fig. 1A), consistent with the strong adjuvant nature of the BCG vaccine. BCG-infected DCs also produced large amounts of IL-6, CXCL1/KC, and CXCL2/MIP-2, which are involved in neutrophil recruitment (34–36) (Fig. 1B). We then placed BM-purified neutrophils in the insert of a Transwell system and seeded the lower compartment with BCG-infected DCs. Neutrophils quickly migrated toward BCG-infected DCs (Fig. 1C). This demonstrates that BCG-infected DCs strongly recruit neutrophils.
DCs infected with live BCG instruct neutrophils to produce IL-10
We next analyzed cooperation between BCG-infected DCs and neutrophils in the control of mycobacterial infection. As expected, neutrophils were more effective than DCs for killing BCG. BCG killing was four times more efficient when neutrophils were placed in contact with infected DCs than in their absence (Fig. 2A), indicating that neutrophils help DCs to control BCG. However, neutrophil–DC cooperation did not eliminate BCG completely. Inflammatory cytokine and chemokine production by BCG-infected DCs remained high in the presence of neutrophils (Supplemental Fig. 1A, 1B). IL-10 is present in granulomas (37), and neutrophils produce IL-10 in response to mycobacteria (38). We therefore tested whether the DC–neutrophil interaction contributed to IL-10 production. DCs infected overnight with BCG showed minimal level of apoptosis and necrosis (Supplemental Fig. 1D). In the absence of neutrophils, BCG-infected DCs produced limited amounts of IL-10 (Fig. 2B). However, when neutrophils were added to BCG-infected DCs, IL-10 secretion was substantially greater. The physical separation of the two cell subsets in a Transwell system returned IL-10 production to levels observed for BCG-infected DCs in the absence of neutrophils (Fig. 2B); this indicates that soluble factors produced by the DCs or the neutrophils were insufficient to upregulate IL-10 production in cocultures. We next analyzed how neutrophils contributed to IL-10 secretion. BCG-infected CD11c+ DCs were cocultured with Ly-6G+ neutrophils, and intracellular IL-10 production was analyzed. CD11c+ DCs contained very little IL-10 (Fig. 2C), whereas most Ly-6G+ neutrophils stained positive for intracellular IL-10, indicating that they were responsible for most of the IL-10 secretion (Fig. 2D). BCG-infected wild-type DCs were mixed with neutrophils prepared from IL-10−/− mouse BM: few IL-10+ cells were detected, confirming that neutrophils were the main contributors to IL-10 secretion (Fig. 2E). We then investigated whether neutrophils could be infected by contact with BCG-infected DCs and, if so, whether this contributed to IL-10 secretion. DCs were infected with the green fluorescent recombinant BCG (rBCG) strain Myc 409 producing EGFP (13), mixed with neutrophils, and incubated overnight. Seventy percent of the neutrophils displayed green fluorescence (Fig. 2G) showing that they had been infected with BCG by DCs. Two thirds of the green fluorescent neutrophils produced intracellular IL-10, consistent with BCG acquisition via infected DCs leading to IL-10 production. IL-10−/− neutrophils in contact with Myc 409–infected DCs acquired green fluorescent BCG to the same extent as wild-type neutrophils; however, intracellular IL-10 was barely detected in the IL-10−/− EGFP+ cells (Fig. 2H). Interestingly, when DCs were stimulated with HK BCG, their ability to instruct neutrophils to secrete IL-10 was substantially lower than after live BCG infection (Fig. 2I). In agreement with a report from Zhang et al. (38), we observed that neutrophils directly infected with live BCG produced large amounts of IL-10 (Fig. 2J). Although contact with HK BCG–stimulated DCs did not cause neutrophils to produce IL-10 (Fig. 2I), direct exposure to HK BCG led to substantial IL-10 secretion by neutrophils (Fig. 2J). These various observations suggest that, upon physical contact with DCs, neutrophils can be infected with live BCG, and this caused them to produce large amounts of IL-10.
DCs infected with live BCG induce neutrophils to produce IL-10. (A) DCs were infected by incubation for 2 h with BCG at MOI of 5, treated with amikacin, and then cocultured overnight with PMNs. Control DCs and PMNs alone were infected and cultured in the same conditions. The cells were then lysed and BCG CFUs counted. Results reported are representative of duplicate measures in three independent experiments. **p = 0.002. (B) A total of 2.5 × 105 DCs infected as in (A) was cultured with 5 × 105 PMNs. In some wells, PMNs were placed in the insert of a 0.4-μm pore-size Transwell device to separate them from DCs. Culture supernatants were harvested 16 h later and assayed for IL-10 by ELISA. **p = 0.005. (C and D) DCs infected as in (A) were placed in contact with PMNs. The samples were labeled with DC-specific anti-CD11c and PMN-specific anti–Ly-6G Ab, and intracellular IL-10 was stained. After gating to eliminate cellular debris, intracellular IL-10 production was examined in CD11c+ DCs (C) and Ly-6G+ PMNs (D). (E) Similar experiment and gating strategy to that described in (C) and (D) with BCG-infected DCs in contact with PMNs obtained from IL-10−/− mice. (F–H) DCs were infected as in (A) with BCG strain Myc 409–producing EGFP and placed in contact with wild-type (G) or IL-10−/− (H) PMNs. (F) After cell-surface labeling and staining of intracellular IL-10, Ly-6G+ PMNs were gated (R1) to analyze their BCG infection and IL-10 production status. (I) A total of 2.5 × 105 DCs was infected with live BCG, treated with HK BCG at a dose equivalent to an MOI of 5, or mock-treated and cultured with 5 × 105 PMNs. (J) Direct BCG infection, HK BCG stimulation, or mock treatment of 5 × 105 PMNs. (I and J) IL-10 concentration in the culture supernatants determined by ELISA 16 h later. Measures were performed in triplicate with cells from two different animals. Results reported in the figure are from one experiment, representative of three independent experiments. **p = 0.002.
DCs infected with live BCG induce neutrophils to produce IL-10. (A) DCs were infected by incubation for 2 h with BCG at MOI of 5, treated with amikacin, and then cocultured overnight with PMNs. Control DCs and PMNs alone were infected and cultured in the same conditions. The cells were then lysed and BCG CFUs counted. Results reported are representative of duplicate measures in three independent experiments. **p = 0.002. (B) A total of 2.5 × 105 DCs infected as in (A) was cultured with 5 × 105 PMNs. In some wells, PMNs were placed in the insert of a 0.4-μm pore-size Transwell device to separate them from DCs. Culture supernatants were harvested 16 h later and assayed for IL-10 by ELISA. **p = 0.005. (C and D) DCs infected as in (A) were placed in contact with PMNs. The samples were labeled with DC-specific anti-CD11c and PMN-specific anti–Ly-6G Ab, and intracellular IL-10 was stained. After gating to eliminate cellular debris, intracellular IL-10 production was examined in CD11c+ DCs (C) and Ly-6G+ PMNs (D). (E) Similar experiment and gating strategy to that described in (C) and (D) with BCG-infected DCs in contact with PMNs obtained from IL-10−/− mice. (F–H) DCs were infected as in (A) with BCG strain Myc 409–producing EGFP and placed in contact with wild-type (G) or IL-10−/− (H) PMNs. (F) After cell-surface labeling and staining of intracellular IL-10, Ly-6G+ PMNs were gated (R1) to analyze their BCG infection and IL-10 production status. (I) A total of 2.5 × 105 DCs was infected with live BCG, treated with HK BCG at a dose equivalent to an MOI of 5, or mock-treated and cultured with 5 × 105 PMNs. (J) Direct BCG infection, HK BCG stimulation, or mock treatment of 5 × 105 PMNs. (I and J) IL-10 concentration in the culture supernatants determined by ELISA 16 h later. Measures were performed in triplicate with cells from two different animals. Results reported in the figure are from one experiment, representative of three independent experiments. **p = 0.002.
CD11b orchestrates neutrophil-driven MyD88- and Syk-dependent IL-10 production after contact with BCG-infected DCs
Syk and MyD88 are major regulators of IL-10 production in neutrophils directly infected with mycobacteria (38). We investigated whether these pathways were also involved in IL-10 production after contact between BCG-infected DCs and neutrophils. Treatment of BCG-DC-neutrophil cocultures with the two Syk inhibitors, piceatannol and ER27319 (39, 40), substantially reduced IL-10 secretion (Fig. 3A). Syk inhibitors did not impair neutrophil viability (Supplemental Fig. 2A) or TNF production (Supplemental Fig. 2B). MyD88−/− and wild-type mice–derived DCs were infected with BCG and cocultured with neutrophils from each background. Wild-type neutrophils cocultured with BCG-infected DCs from the two genetic backgrounds produced similar quantities of IL-10. In contrast, IL-10 secretion by MyD88−/− neutrophils cocultured with BCG-infected wild-type DCs was substantially lower. This indicates that neutrophils require MyD88 for IL-10 production in response to BCG-infected DCs. However, BCG-infected DCs do not require MyD88 to instruct neutrophils to produce IL-10.
CD11b is involved in BCG acquisition by neutrophils and regulates Syk- and MyD88-dependent IL-10 production. (A) DCs infected with BCG as in Fig. 2 and PMN cocultures were treated with the Syk inhibitors, piceatannol and ER27319, at 1 μM each. Control wells were treated with equal volume of DMSO solvent. The IL-10 concentration in culture supernatant was measured by ELISA 16 h later. *p = 0.03. (B) DCs and PMNs were obtained from MyD88−/− or wild-type mouse BM. A total of 2.5 × 105 DCs infected as in Fig. 2 or mock-treated were placed in contact with 5 × 105 PMNs for 16 h. The IL-10 concentration in the culture supernatant was determined by ELISA. ***p = 0.0002. (C and D) A total of 5 × 105 DCs infected as in Fig. 2 with rBCG strain Myc 409 was incubated with anti-CD11b or isotype control (15 μg/ml) or not treated, then placed in contact with 106 PMNs. (C) Percentage of fluorescent PMNs was determined by FACS after gating on Ly-6G+ cells as in Fig. 2F. **p = 0.005. (D) IL-10 concentrations in culture supernatants were measured by ELISA 16 h later. **p = 0.004. (A, B, and D) Measures were performed in triplicate with cells from two different animals. Results reported in the figure are from one experiment, representative of three independent experiments.
CD11b is involved in BCG acquisition by neutrophils and regulates Syk- and MyD88-dependent IL-10 production. (A) DCs infected with BCG as in Fig. 2 and PMN cocultures were treated with the Syk inhibitors, piceatannol and ER27319, at 1 μM each. Control wells were treated with equal volume of DMSO solvent. The IL-10 concentration in culture supernatant was measured by ELISA 16 h later. *p = 0.03. (B) DCs and PMNs were obtained from MyD88−/− or wild-type mouse BM. A total of 2.5 × 105 DCs infected as in Fig. 2 or mock-treated were placed in contact with 5 × 105 PMNs for 16 h. The IL-10 concentration in the culture supernatant was determined by ELISA. ***p = 0.0002. (C and D) A total of 5 × 105 DCs infected as in Fig. 2 with rBCG strain Myc 409 was incubated with anti-CD11b or isotype control (15 μg/ml) or not treated, then placed in contact with 106 PMNs. (C) Percentage of fluorescent PMNs was determined by FACS after gating on Ly-6G+ cells as in Fig. 2F. **p = 0.005. (D) IL-10 concentrations in culture supernatants were measured by ELISA 16 h later. **p = 0.004. (A, B, and D) Measures were performed in triplicate with cells from two different animals. Results reported in the figure are from one experiment, representative of three independent experiments.
CD11b/CD18 (CR3, Mac-1) is an integrin strongly expressed on neutrophils and that acts as a receptor for mycobacteria (41). CD11b is also able to activate Syk to trigger anti-inflammatory properties in innate cells (42). We studied the role of CD11b in IL-10 production by neutrophils. Treatment with anti-CD11b Ab before direct infection with BCG reduced neutrophil capacity to produce IL-10 by 54% (Supplemental Fig. 2C). We then infected DCs with green fluorescent Myc 409 and placed them in contact with neutrophils in the presence and absence of anti-CD11b Ab. The numbers of neutrophils acquiring green fluorescence in the presence of anti-CD11b Ab was half that in its absence (Fig. 3C). IL-10 production in BCG-infected DC and neutrophil cocultures was almost completely abolished by the presence of anti-CD11b (Fig. 3D). Therefore, CD11b appears to be required for the upregulation of IL-10 production by the interaction between BCG-infected DCs and neutrophils.
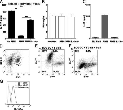
Anti-BCG Th17, but not Th1 CD4 T, cells express the IL-10R and are sensitive to IL-17A shut down by IL-10–producing neutrophils
Because neutrophils in contact with BCG-infected DCs produce IL-10, an anti-inflammatory cytokine, we investigated whether this cooperation modulates the T cell response. CD4 T cells carrying αβ TCR are important for the control of mycobacteria, mainly through IFN-γ production (43). CD4 αβ T cells producing IL-17A also play a role in protection (20) even though exacerbated IL-17A production destroys the lung (22). To address the regulation of IL-17A production by αβ TCR-CD4 T cells, we immunized TCR OVA transgenic OT-II mice (29) with rBCG strain Myc 3301 producing OVA. To generate high numbers of activated/memory CD4+, CD44hi T cells, we used the s.c. inoculation route, close to BCG intradermal vaccination used in humans. CD4+, CD44hi T cells sorted from OT-II mice 4 wk after immunization produced large amounts of IL-17A and IFN-γ in response to BCG-infected DCs and the OVA peptide (Fig. 4A, 4B). When neutrophils were added, IL-17A production was greatly reduced. However, when neutrophils from IL-10−/− mice were used, IL-17A production was similar to that in the absence of neutrophils. This indicates that IL-17A production by Th17 CD4 T cells was downregulated by neutrophil-derived IL-10 (Fig. 4A). By contrast, IFN-γ production remained unchanged when neutrophils were added (Fig. 4B), indicating that the Th1 CD4 T cells generated by mycobacterial infection were not affected by neutrophils. The extent of IL-17A downregulation was inversely correlated with IL-10 concentrations in cultures containing neutrophils from wild-type mice (Fig. 4C). No IL-10 production was detected when neutrophils from IL-10−/− mice were added. This showed that even in the presence of Ag-specific T cells, IL-10 was produced by neutrophils. Moreover, neutrophil-derived IL-10 specifically downregulated Th17 and not Th1 CD4 T cells. As with BCG-infected DC–neutrophil cocultures, IL-10 production was substantially reduced when neutrophils were physically separated from the BCG-infected DCs and CD4+ T cells: OVA-specific IL-17A production was restored, whereas IFN-γ production was unaffected (Supplemental Fig. 3).
IL-10–producing neutrophils specifically downregulate Th17 CD4 cells expressing IL-10Rα. A total of 2.5 × 105 DCs infected with BCG as in Fig. 2 was cultured overnight with 5 × 105 PMNs from wild-type or IL-10−/− mice. A total of 2.5 × 106 CD4+CD44+CD62L− T cells from OT-II mice immunized 4 wk earlier with rBCG-OVA was FACS sorted and added to the wells in the presence of 2 μg/ml OVA peptide. IL-17A (A), IFN-γ (B), and IL-10 (C) were assayed in culture supernatants 72 h later. Results are means + SD from triplicates performed with cells from two different animals. Three independent experiments were performed and the results reported in the figure are from one representative experiment. **p = 0.002, ***p = 0.0006. (D–F) Flow cytometry analysis was performed on gated CD4+CD44+ cells (D) after stimulation with BCG-infected DCs and OVA peptide, in the absence (E) or presence (F) of PMNs and intracellular anti–IFN-γ or anti–IL-17A staining. Two independent experiments were performed and results for one are shown. (G) After cell-surface anti–IL-10Rα and intracellular anti–IFN-γ and anti–IL-17A staining, CD4+CD44+ IFN-γ+ (thin line) and CD4+CD44+ IL-17+ (thick line) were gated to analyze IL-10Rα expression. CD4+CD44+ IL-17+ cells were stained with control Ab of same isotype as anti–IL-10Rα (dashed line).
IL-10–producing neutrophils specifically downregulate Th17 CD4 cells expressing IL-10Rα. A total of 2.5 × 105 DCs infected with BCG as in Fig. 2 was cultured overnight with 5 × 105 PMNs from wild-type or IL-10−/− mice. A total of 2.5 × 106 CD4+CD44+CD62L− T cells from OT-II mice immunized 4 wk earlier with rBCG-OVA was FACS sorted and added to the wells in the presence of 2 μg/ml OVA peptide. IL-17A (A), IFN-γ (B), and IL-10 (C) were assayed in culture supernatants 72 h later. Results are means + SD from triplicates performed with cells from two different animals. Three independent experiments were performed and the results reported in the figure are from one representative experiment. **p = 0.002, ***p = 0.0006. (D–F) Flow cytometry analysis was performed on gated CD4+CD44+ cells (D) after stimulation with BCG-infected DCs and OVA peptide, in the absence (E) or presence (F) of PMNs and intracellular anti–IFN-γ or anti–IL-17A staining. Two independent experiments were performed and results for one are shown. (G) After cell-surface anti–IL-10Rα and intracellular anti–IFN-γ and anti–IL-17A staining, CD4+CD44+ IFN-γ+ (thin line) and CD4+CD44+ IL-17+ (thick line) were gated to analyze IL-10Rα expression. CD4+CD44+ IL-17+ cells were stained with control Ab of same isotype as anti–IL-10Rα (dashed line).
To determine how neutrophils regulated IL-17A and IFN-γ production, we performed intracellular cytokine staining. Two subsets of CD4+, CD44hi T cells, producing either IL-17A or IFN-γ, were observed after activation with BCG-infected DCs and the OVA peptide (Fig. 4E). In the presence of neutrophils, IL-17A synthesis by CD4+, CD44hi Th17 cells was completely abolished, whereas the IFN-γ production by CD4+, CD44hi Th1 cells was unaffected (Fig. 4F). We then investigated whether both T cell subsets could receive IL-10 signals. Only the CD4+ T cells producing IL-17A stained positive for IL-10Rα (Fig. 4G), explaining why only Th17 CD4 T cells were sensitive to downregulation by IL-10. Therefore, neutrophil-driven IL-10 is responsible for strong downregulation of IL-17A secretion by Th17 CD4 T cells because of their specific expression of IL-10Rα.
Neutrophils producing IL-10 downregulate Th17 CD4 T cells in vivo
To assess the effects of IL-10–producing neutrophils on the Th1/Th17 balance in the context of natural infection with mycobacteria in vivo, we immunized OT-II mice by i.n. administration of the rBCG-OVA strain Myc 3301 to target the lung. Three weeks later, the mice were injected with NIMPR14 Ab that specifically depletes CD11b+ Ly-6G+ neutrophils (Supplemental Fig. 4) or with control Ab of the IgG2b isotype. Lung cells were harvested the day after Ab injection and were stimulated with BCG or with the OVA peptide. Ex vivo BCG stimulation induced IL-10 secretion by the total cell preparations, and neutrophil depletion significantly decreased IL-10 production (Fig. 5A), demonstrating the contribution of neutrophils to IL-10 production in vivo. After addition of the OVA peptide to the culture, CD4+ transgenic OT-II cells produced IL-17A and IFN-γ. Neutrophil depletion significantly increased IL-17A production by OVA-specific Th17 OT-II cells (Fig. 5B), whereas IFN-γ production by Th1 OT-II cells remained unaffected (Fig. 5C). These observations confirm that neutrophil-derived IL-10 acts to dampen the response of Th17 inflammatory lung T cells in vivo as proposed in the model described in Fig. 6.
Neutrophil depletion in rBCG-OVA immunized OT-II mice reduces IL-10 production in the lung and increases IL-17A production by OVA-specific CD4 T cells. OT-II mice were immunized i.n. with 5 × 106 CFUs of the OVA-producing rBCG strain Myc 3301. On days 20 and 22, the mice were administered 200 μg NIMPR14 Ab to specifically deplete PMNs. Control mice received an irrelevant Ab of same isotype. On day 23, total lung cells were harvested and stimulated with HK BCG at a dose equivalent to 106 CFUs (A) or with 2 μg/ml OVA peptide (B and C). IL-10 (A), IL-17A (B), and IFN-γ (C) were assayed 3 d later by ELISA. Results are means + SD from duplicate wells; n = 6 mice. **p = 0.001 (A), **p = 0.005 (B).
Neutrophil depletion in rBCG-OVA immunized OT-II mice reduces IL-10 production in the lung and increases IL-17A production by OVA-specific CD4 T cells. OT-II mice were immunized i.n. with 5 × 106 CFUs of the OVA-producing rBCG strain Myc 3301. On days 20 and 22, the mice were administered 200 μg NIMPR14 Ab to specifically deplete PMNs. Control mice received an irrelevant Ab of same isotype. On day 23, total lung cells were harvested and stimulated with HK BCG at a dose equivalent to 106 CFUs (A) or with 2 μg/ml OVA peptide (B and C). IL-10 (A), IL-17A (B), and IFN-γ (C) were assayed 3 d later by ELISA. Results are means + SD from duplicate wells; n = 6 mice. **p = 0.001 (A), **p = 0.005 (B).
Model of infected DCs in granulomas instructing neutrophils to produce IL-10 to downregulate IL-10Rα–bearing Th17 CD4 T cells. In this model, bacilli that reside in DCs in the granuloma during the chronic phase of mycobacterial infection recruit neutrophils via CXCL1 and other chemokines. Contacts that are established between cells enable CD11b-mediated transfer of live bacilli from DCs to neutrophils that produce IL-10 via Syk- and MyD88-dependent pathways. These regulatory IL-10–producing neutrophils specifically shut down Th17 CD4 cells that express the IL-10R. This mechanism may help control pathological IL-17A production, and thereby avoid exacerbated neutrophil recruitment and moderate inflammation.
Model of infected DCs in granulomas instructing neutrophils to produce IL-10 to downregulate IL-10Rα–bearing Th17 CD4 T cells. In this model, bacilli that reside in DCs in the granuloma during the chronic phase of mycobacterial infection recruit neutrophils via CXCL1 and other chemokines. Contacts that are established between cells enable CD11b-mediated transfer of live bacilli from DCs to neutrophils that produce IL-10 via Syk- and MyD88-dependent pathways. These regulatory IL-10–producing neutrophils specifically shut down Th17 CD4 cells that express the IL-10R. This mechanism may help control pathological IL-17A production, and thereby avoid exacerbated neutrophil recruitment and moderate inflammation.
Discussion
M. tuberculosis infects one third of the world’s population and kills 1.7 million people every year (1). Even though many people carry the bacilli persistently, they do not present clinical symptoms; this is the consequence of a tightly regulated immune response, which controls the multiplication of the bacilli but fails to eliminate the infection completely. Indeed, mycobacterial infection induces a delicate equilibrium between proinflammatory and anti-inflammatory immune responses, and this is well illustrated in pulmonary granulomas where mycobacteria can reside for decades. Although macrophages are the cells mostly involved in the control of mycobacteria, DCs are also an additional reservoir for BCG (8) or M. tuberculosis (10) and, when infected, display an impaired ability to present Ag to T cells (8, 9). Infected DCs and macrophages need to cooperate with other cells not only to control the infection, but also to regulate the host immune response. In this article, we demonstrate that BCG-infected DCs efficiently attract neutrophils by secreting high levels of chemokines, including CXCL1 and CXCL2. Neutrophils are acute inflammatory cells that respond to mycobacterial infection. They engulf bacilli efficiently, both in vitro and in vivo (12, 13). They also play a key role in granuloma formation through the secretion of CXCR3 ligands that recruit CD4 T cells (21). Neutrophils also reach the infected lungs during chronic infection, once the adaptive immune response is established (44) in response to persisting bacilli. We show that BCG-infected DCs actively participate in neutrophil recruitment. Consistent with our observations, Ahrens and colleagues (45) have also shown that BCG-infected DCs administered to mouse airways induced strong neutrophil recruitment. Therefore, DCs chronically infected with mycobacteria present in the mature granuloma (9) actively participate in the prolonged recruitment of neutrophils.
We observed that DCs infected with green fluorescent BCG established contacts with neutrophils, and this enabled them to acquire bacilli. Bacilli retained their fluorescence after the transfer, suggesting that most of them were still alive. Indeed, although neutrophils may contribute to BCG killing upon contact with infected DCs, the bacilli were not fully eliminated. The integrin CD11b expressed by neutrophils and the dectin DC-SIGN expressed by DCs are involved in the interaction between these two innate cell types (15) and both are receptors for mycobacteria (46, 47). We observed that blocking CD11b decreased by 50% the entry of BCG into neutrophils after contact with infected DCs. Thus, the transfer of live BCG from DCs to neutrophils appears to be dependent on contact via CD11b, although the mechanism involved remains to be clarified.
The interactions between the BCG-infected DCs and neutrophils led to a sustained production of IL-10, mostly by the neutrophils. HK BCG applied directly to the neutrophils efficiently triggered TLR receptors and other pathways involved in IL-10 secretion (38). However, when the DCs were treated with HK BCG and then placed in contact with neutrophils, IL-10 production was minimal. This indicates that live bacilli actively participate in their transfer into neutrophils and the upregulation of IL-10 production. As reported by Zhang et al. (38) in directly mycobacteria-infected neutrophils, we confirmed that MyD88 and Syk pathways are major regulators of the IL-10 production by neutrophils instructed by BCG-infected DCs. CD11b negatively regulates TLR-triggered inflammatory responses by activating Syk and promoting MyD88 degradation upon LPS triggering (42). CR3, the heterodimer of CD11b and CD18, is used by mycobacteria to enter macrophages and induce a weak inflammatory response (48). We observed that CD11b blocking not only reduced BCG entry into neutrophils, but also reduced IL-10 secretion substantially. Therefore, CD11b (CR3) appears to be an important, albeit silent, portal of entry for mycobacteria. It would be informative to explore whether invasion via CD11b and triggering IL-10 production help mycobacteria to persist in the host.
In mycobacteria-infected mice, cells within a pulmonary granuloma produce more IL-10 than cells outside, illustrating the immunosuppressive microenvironment in these structures (37). This local IL-10 production may provide benefits to both the host, by controlling what would otherwise be massive inflammation, and to the pathogen, by disarming cells to allow its survival (49). Furthermore, IL-10 has an important role in the equilibrium of the IFN-γ and TNF Th1 environment within the protective granuloma. Inhibition of IL-10 signaling during BCG vaccination enhances host-generated Ag-specific IFN-γ and IL-17A responses (50). IL-17A participates in the protection against M. tuberculosis after vaccination (20) and in the formation of the mycobacterial granuloma (18, 19). However, IL-17A is a highly inflammatory cytokine implicated in a number of chronic inflammatory diseases, including TB, and it may be responsible for substantial tissue damage in the host (22). We observed in this study that IL-10 produced because of the interaction between BCG-infected DCs and neutrophils strongly and specifically blunted IL-17A production by Th17 CD4 T cells, whereas IFN-γ produced by Th1 CD4 T cells was not affected. In vivo neutrophil depletion in BCG-infected OT-II mice decreased IL-10 production by total lung cells and enhanced IL-17A production but did not affect IFN-γ production by Ag-specific lung CD4 T cells. Th17 cells, but not Th1 CD4 T cells, induced by mycobacterial infection expressed the IL-10Rα receptor, allowing them to respond to IL-10. Two studies have described the importance of IL-10Rα in restraining IL-17A–driven inflammation. Chaudhry and colleagues (51) demonstrated that the IL-10Rα receptor is required to endow regulatory T cells with the capacity to limit Th17 CD4 T cell proliferation specifically. Huber and colleagues (52) reported that Th17 CD4+ T cells only do express IL-10Rα, making them sensitive to IL-10 produced by CD4+FoxP3+ regulatory T cells. Both of these mechanisms are required to stop the proliferation of pathological Th17 CD4 T cells and protect mice against intestinal inflammation (51, 52).
It is intriguing that we found that neutrophils, usually considered to be innate cells recruited to kill pathogens, were able to restrict IL-10Rα+ inflammatory Th17 CD4 T cells by secreting IL-10. This is in line with a new concept of the “regulatory neutrophil” that has recently emerged (38, 53). We demonstrate in this article that IL-10–producing “regulatory neutrophils” were induced after contact with BCG-infected DCs.
We believe that BCG is an acceptable model for interactions taking place between DCs, neutrophils, and CD4 T cells in the lung with fully virulent M. tuberculosis for the following reasons: 1) the important role of IL-17 in granuloma formation has been first shown in BCG infected mice (19) and later confirmed with M. tuberculosis (18); 2) production of IL-10 by infected neutrophils in vitro and in vivo has been demonstrated both after BCG and M. tuberculosis infection (38); 3) in vivo DC infection has been shown both with BCG (8, 9, 54) and M. tuberculosis (55, 56); and 4) recruitment of neutrophils to the site of infection has been shown both with BCG (13, 57) and M. tuberculosis (58, 59). We propose a model (Fig. 6) where, during chronic infection with mycobacteria, IL-10 regulatory neutrophils are recruited by mycobacteria-infected reservoir DCs present in the granuloma (8–10, 60). There, they specifically restrict IL-17A production by targeting IL-10Rα+ antimycobacterial Th17 CD4 T cells. This regulatory loop may prevent exacerbated recruitment of neutrophils in response to IL-17A, whereas protective Th1 CD4 T cells producing IFN-γ remain unaffected. However, long-term exposure to mycobacteria or M. tuberculosis reactivation might eventually recruit “pathological neutrophils” as observed in patients with active TB (23, 24). Therefore, elucidating the mechanisms governing balanced recruitment of regulatory versus pathological neutrophils may lead to the development of novel therapeutic or preventive strategies to combat TB.
Acknowledgements
We thank Yves Le Vern and Dominique Kerboeuf from the Cell Sorting facility at the Tours INRA Center, as well as all members of the Plate Forme d’Infectiologie Experimentale facility at the Tours INRA Center for help and advice. We thank Laurent Genestier for IL-10−/− mice; Michel Chignard and Viviane Balloy for MyD88−/− mice; Christine Delprat, Bachar Ismail, and Caroline Demangel for helpful discussions; and Caroline Chylinski for manuscript corrections.
Footnotes
This work was supported by French Agence Nationale pour la Recherche Grant ANR-008-MIEN-001 17MycImPact and a fellowship from Institut National de la Recherche Agronomique and the Region Centre (to R.L.).
The online version of this article contains supplemental material.
References
Disclosures
The authors have no financial conflicts of interest.





