Abstract
T cell Ig and mucin domain (TIM)-4 is involved in immune regulation. However, the pathological function of TIM-4 has not been understood and remains to be clarified in various disease models. In this study, DBA/1 mice were treated with anti–TIM-4 mAb during the induction or effector phase of collagen-induced arthritis (CIA). Anti–TIM-4 treatment in the induction phase exacerbated the development of CIA. In vitro experiments suggest that CD4 T cells bind to TIM-4 on APCs, which induces inhibitory effect to CD4 T cells. In contrast, therapeutic treatment with anti–TIM-4 mAb just before or after the onset or even at later stage of CIA significantly suppressed the development and progression by reducing proinflammatory cytokines in the ankle joints without affecting T or B cell responses. Consistently, clinical arthritis scores of collagen Ab-induced arthritis, which is not mediated by T or B cells, were significantly reduced in anti–TIM-4–treated mice with a concomitant decrease of proinflammatory cytokines in the joints. In vitro, macrophages secreted proinflammatory cytokines in response to TIM-4-Ig protein and LPS, which were reduced by the anti–TIM-4 mAb. The anti–TIM-4 mAb also inhibited the differentiation and bone-resorbing activity of osteoclasts. These results indicate that TIM-4 has two distinct functions depending on the stage of arthritis. The therapeutic effect of anti–TIM-4 mAb on arthritis is mediated by the inhibition of proinflammatory cytokine production by inflammatory cells, osteoclast differentiation, and bone resorption, suggesting that TIM-4 might be an appropriate target for the therapeutic treatment of arthritis.
Introduction
Rheumatoid arthritis (RA) is a chronic autoimmune disease with 1% prevalence in the industrialized world (1). Arthritis in the joint involves a multicellular inflammatory process, including infiltration of lymphocytes and granulocytes into the articular cartilage, proliferation of synovial fibroblasts and macrophages, the differentiation of osteoclast (OC) precursor cells into mature OC, and neovascularization of the synovial lining surrounding the joints. This proliferative process not only induces swelling, erythema, and pain in multiple joints, but also progresses to joint destruction and causes loss of bone density and architecture. Many cellular components (macrophages, mast cells, neutrophils, OC, dendritic cells, B cells, and T cells) are involved in disease progression. Inflammatory T cells are thought to be central to the pathology of autoimmune diseases. Especially, the recently identified IL-17–producing Th17 cells have proinflammatory functions and play a critical role in the induction of RA (2). Although Th1 cells were once considered to be major in the pathogenesis of collagen-induced arthritis (CIA), it has become clear that Th17 cells are actually the major effector (3–5). In addition, proinflammatory cytokines, such as TNF-α, IL-6, and IL-1, play dominant pathological roles (6, 7). TNF-α is now targeted in the standard treatment of patients with RA (8, 9). Anti–IL-6R Abs have become a novel therapeutic strategy for RA (10). IL-1R antagonist is approved for reducing the signs and symptoms of RA, whereas therapeutic targeting of the IL-1 pathway has elicited only modest clinical responses in RA (7, 11, 12). Thus, identification of novel molecules involved in the pathogenesis of RA is still important for improving the therapy.
The T cell Ig and mucin domain (TIM) family has recently been implicated in the regulation of T cell activation and immune responses (13–17). To date, four proteins (TIM-1, -2, -3, and -4) have been identified in mice, and three proteins (TIM-1, -3, and -4) have been found in humans (17). All proteins are type I transmembrane protein with common structural motifs, including extracellular Ig V region and mucin domains, and intracellular domains. TIM-4 is expressed on peritoneal macrophages, marginal zone macrophages, dendritic cells, and peritoneal B-1 B cells (18–25). Unlike the other TIM family member, the cytoplasmic tail of TIM-4 lacks putative signaling motifs and therefore is unlikely to mediate direct inward signaling (13–17, 26). TIM-4 was initially identified as the ligand for TIM-1 (18), but it is now unclear whether the direct interaction occurs (13, 27). To date, two more TIM-4 receptors have been identified, as follows: phosphatidylserine (PtdSer) (19, 20) and leukocyte mono-Ig–like receptor 5 (LMIR5) (28). TIM-4 plays an essential role as the PtdSer receptor in maintaining the homeostatic function of peritoneal macrophages (29), as well as controlling adaptive immunity by regulating the clearance of Ag-specific T cells (30). In contrast, current evidence suggests that TIM-4 interaction with its putative receptor promotes Th2 responses (31, 32). In vitro studies utilizing TIM-4-Ig fusion proteins have demonstrated conflicting results. Whereas high doses increased T cell proliferation, low doses acted inhibitory (18). In contrast, TIM-4-Ig was demonstrated to inhibit naive T cell activation through a receptor other than TIM-1 (21, 33). TIM-4–binding molecule on naive T cells has not been clarified, and much remains to be determined regarding its pathological functions.
In this study, we have examined the function of TIM-4 in the development of CIA and collagen Ab-induced arthritis (CAIA) by administering an anti–TIM-4 mAb. Our present results indicate that TIM-4 plays distinct roles in the induction and effector phases of arthritis.
Materials and Methods
Mice and reagents
Male DBA/1, DBA/2, and BALB/c mice were purchased from Charles River Laboratories (Kanagawa, Japan). Mice transgenic for the OVA323–339-specific and I-Ad–restricted DO11.10 TCR-αβ on a Rag-2−/− BALB/c background (DO11.10/Rag-2−/−) were supplied by S. Koyasu (Keio University School of Medicine, Tokyo, Japan). All mice were 7–9 wk old at the start of experiments and kept under specific pathogen-free conditions during the experiments. All animal experiments were approved by Juntendo University Animal Experimental Ethics Committee and complied with National Institutes of Health guidelines for animal care. The anti-mouse TIM-4 mAb (RMT4-53, rat IgG2b/κ) was generated by immunizing Sprague Dawley rats with TIM-4-Ig, consisting of the extracellular domain (aa 1–288) and the Fc portion of mouse IgG2a, as described before (25, 34, 35). Anti–TIM-1 (RMT1-17), anti–TIM-2 (RMT2-26), and anti–TIM-3 (RMT3-23) mAbs were also generated in our laboratory (25, 34, 35). Control rat IgG was purchased from Sigma-Aldrich.
CIA, mAb treatment, and clinical assessment of arthritis
DBA/1 mice (n = 10 mice per group) were s.c. immunized at the tail base with 200 μg bovine type II collagen (CII; Collagen Research Center, Tokyo, Japan) in 0.05 M acetic acid, emulsified in CFA, as previously published (34). Fourteen days after primary immunization, some groups of mice were boosted in the same way with 200 μg CII in 0.05 M acetic acid, emulsified in IFA. Five regimes were used to assess the effect of anti–TIM-4 treatment. The immunized mice were i.p. administered with 300 μg anti–TIM-4 mAb or control IgG, as follows: 1) days 0, 2, 5, 8, and 11 for the induction phase; 2) days 14, 16, 19, 22, 25, 28, 31, 34, and 37 for the effector phase; or 3) days 0, 2, 5, and 8 for the priming phase. Anti–TIM-4 treatment was initiated immediately after the onset of clinical arthritis (score 1). Each mouse was randomly assigned to either the anti–TIM-4 mAb or control IgG groups and treated at days 0 (onset), 1, 3, 5, 7, and 9. Mice were equally assigned to either the anti–TIM-4 mAb or control IgG group according to their arthritic score at day 34 (already established arthritis) and treated from day 34 to day 67. Mice were monitored for arthritis every day and scored in a blinded manner. The swelling of four paws was graded from 0 to 4, as follows: grade 0, no swelling; grade 1, one inflamed digit; grade 2, two inflamed digits; grade 3, more than one digit and footpad inflamed; and grade 4, all digits and footpad inflamed. Each paw was graded, and the four scores were totaled so that the maximal score per mouse was 16. Incidence was expressed as the percentage of mice that showed paw swelling in the total number of mice examined.
Histological analysis
CIA mice were sacrificed at day 42. The hind limbs were removed and fixed in buffered formalin, decalcified in 5% methyl alcohol and 5% formic acid, embedded in paraffin, sectioned, and stained with H&E, or safranin-O and fast green.
Preparation of joint tissue washouts
Following sacrifice, the tendons and synovium from the ankle joints of the hind limbs were dissected free from the surrounding tissue and washed in 200 μl DMEM, supplemented with 10 mM HEPES, 2 mM l-glutamine, and 0.1 mg/ml penicillin/streptomycin, and were incubated for 1 h at room temperature to allow the elution of cytokines (36, 37). Supernatants were then removed and assayed for IL-6 or IL-1β by ELISA using OptEIA kits (BD Biosciences) and TNF-α using Ready-SET-Go! kit (eBioscience), according to the manufacturer’s instructions.
Serum anti-CII Ab levels
Sera were collected on day 38 or 40, and the titers of anti-CII IgG Abs were measured by ELISA, as described previously (34). A standard serum composed of a mixture of sera from arthritic mice was added to each plate in serial dilutions, and a standard curve was constructed. The standard serum was defined as 1 U, and the Ab titers of serum samples were determined by the standard curve.
T cell stimulation in vitro
Draining lymph node (LN) cells were isolated in each group and cultured in RPMI 1640 medium (containing 10% FCS, 10 mM HEPES, 2 mM l-glutamine, 0.1 mg/ml penicillin and streptomycin, and 50 μM 2-ME) at a density of 6 × 105 cells/well in the presence or absence of indicated doses of denatured CII (dCII; 60°C, 30 min). All cultures were pulsed with 3H-thymidine (0.5 μCi/well; PerkinElmer) for the last 6 h of a 96-h culture and harvested on a Micro 96 Harvester (Molecular Devices). Incorporated radioactivity was measured on a microplate beta counter (Micro β Plus; PerkinElmer). To determine the production of cytokines, cell-free supernatants were collected at 96 h and assayed for IFN-γ or IL-17 using mouse IFN-γ or IL-17 ELISA Ready-SET-Go! kit (eBioscience), according to the manufacturer’s instructions. Naive CD4 T cells (CD62L+CD44lowCD25−) were purified from the spleen of DBA/1, DBA/2, or DO11.10/Rag-2−/− mice by passage through nylon wool column (Wako Biochemicals) and by using mouse naive CD4+ T cell isolation kit (STEMCELL Technologies), according to the manufacturer’s instructions. Purified CD4 T cells (5 × 104/well) were stimulated with preimmobilized anti-CD3 (145-2C11) mAb (5 μg/ml) and TIM-4-Ig, ICOS-Ig, or mouse IgG2a (10 μg/ml) in the presence or absence of anti-CD28 mAb (5 μg/ml). Anti-CD28 mAb (PV-1) was provided by R. Abe (Tokyo University of Science, Chiba, Japan) and C. June (University of Pennsylvania, Philadelphia, PA). Purified CD4 T cells (5 × 104/well) from DBA/2 mice were cultured with mitomycin C–treated TIM-4/P815 or mock/P815 cells (2 × 104/well) in the presence of anti-CD3 mAb (0.5 μg/ml), anti-CD28 mAb (0.2 μg/ml), and anti–TIM-4 mAb or control IgG (10 μg/ml). Purified CD4 T cells (5 × 104/well) from DO11.10/Rag-2−/− mice were cultured with peritoneal macrophages from BALB/c mice (2 × 104/well; >98% CD11b+ F4/80+) and 2 μM OVA323–339 peptide (Medical & Biological Laboratories) in the presence of anti–TIM-4 mAb or control IgG (10 μg/ml). To assess proliferative responses, the cultures were pulsed with 3H-thymidine (0.5 μCi/well) for the last 6 h of a 48-h culture and harvested, and incorporated radioactivity was measured, as described above.
CAIA
DBA/1 (n = 8–9 mice per group) were injected i.p. with 2 mg mouse anti-CII 5 clone mAb mixture (38) (Chondrex) on day 0 and 25 μg LPS on day 3. Mice were administered with 300 μg anti–TIM-4 mAb or control IgG from day −1 to day 13 and scored daily, using the same scoring system as for the CIA model.
In vitro stimulation of bone marrow–derived macrophages
For preparing bone marrow–derived macrophages (BMDMs), bone marrow cells from DBA/1 mice (5 × 106/100-mm bacteriological petri dish) were cultured in 10 ml RPMI 1640 medium with 50 ng/ml M-CSF (Wako Biochemicals). On day 3, nonadherent cells were aspirated, and 10 ml RPMI 1640 medium containing 50 ng/ml M-CSF was added. On day 6, adherent cells on the bottom of the dish were collected by 0.1% EDTA/PBS (>99.5% F4/80+ CD11b+). Purified BMDMs were stimulated with TIM-4-Ig (1 μg) with or without anti–TIM-4 mAb (10 μg/ml), or LPS (1 ng/ml) at 37°C for 24 h.
Flow cytometric analysis
Cell surface staining was performed, as previously described (35). Cells were first preincubated with unlabeled anti-CD16/32 mAb to avoid nonspecific binding of Abs to FcγR and then incubated with FITC-labeled, Alexa Fluor 647–labeled, or biotinylated mAbs, followed by PE-labeled streptavidin. BMDMs were preincubated with 10 μg anti–TIM-4 mAb or control rat IgG2b and then stained with 0.5 μg TIM-4-Ig or control mouse IgG2a, followed by PE-labeled anti-mouse IgG2a mAb. The stained cells (live gated on the basis of forward and side scatter profiles and propidium iodide exclusion) were analyzed on a FACSCalibur (BD Biosciences), and data were processed using the CellQuest program (BD Biosciences). FITC-conjugated anti-CD11b (M1/70) and anti-CD4 (RM4-5), Alexa Fluor 647–conjugated anti-F4/80 (BM8), rat IgG isotype control, PE-labeled anti-mouse IgG2a, and PE-labeled streptavidin were purchased from eBioscience. Biotinylated anti-LMIR5 and goat IgG were purchased from R&D Systems. L5178Y (murine T lymphoma) cells were cultured in RPMI 1640 medium. OC were preincubated with unlabeled anti-CD16/32 mAb and then incubated with PerCP-Cy5.5–conjugated anti-CD11b (M1/70; Tonbo Biosciences) and biotinylated mAbs, followed by allophycocyanin-labeled streptavidin. The stained cells were analyzed on a FACSVerse (BD Biosciences), and data were processed using the Flowlogic software (Inivai, Mentone Victoria, Australia).
OC differentiation
Bone marrow cells from DBA/1 mice (1 × 106/24-well plate) were cultured with 100 ng/ml receptor activator of NF-κB ligand (RANKL) and 50 ng/ml M-CSF in 1 ml α-MEM medium (Life Technologies) containing 10% FCS, 10 μM MEM nonessential amino acids solution, 100 U/ml penicillin, and 100 μg/ml streptomycin in the presence of anti–TIM-4 mAb or control IgG. The medium was changed every 3 d. On day 7, the cells were fixed with 10% formaldehyde, treated with 1:1 (v/v) acetone/ethanol, and stained with tartrate-resistant acid phosphatase (TRAP). OC formation was determined by counting TRAP-positive multinucleated cells having three or more nuclei under a light microscope.
Bone-resorbing activity of OC
A 10-cm culture dish was coated with 4 ml type I collagen mixture (Nitta Gelatin, Osaka, Japan) at 4°C. The dish was placed in a CO2 incubator at 37°C for 1 h to render the aqueous type I collagen gelatinous. Bone marrow cells from DBA/1 mice (3 × 107/dish) were cultured in 15 ml α-MEM supplemented with 100 ng/ml RANKL and 50 ng/ml M-CSF on the collagen gel-coated dish. The medium was changed every 3 d. On day 9, the dish was treated with 4 ml 0.2% collagenase solution (Wako Biochemicals) for 20 min at 37°C in a shaking water bath. The cells were collected and then washed and suspended with α-MEM. OC were transferred onto the dentin slice (Wako Biochemicals) in 96-well plate. After 72-h incubation in the presence of anti–TIM-4 mAb or control IgG, the dentin slices were transferred into 1 ml 1 M NH4OH and incubated for 30 min. The dentin slices were then cleaned by ultrasonication, stained with hematoxylin type G (Muto Pure Chemicals, Tokyo, Japan) for 1 min, and washed with distilled water. The area of resorption pits that formed on the dentin slices was observed and measured by KS400 image analysis system (Carl Zeiss, Oberkochen, Germany).
Statistical analysis
Statistical analyses for parametric data were performed by unpaired Student t test. Nonparametric data were analyzed by the Mann–Whitney U test. Incidence was analyzed by log rank test. The results are expressed as the mean ± SEM. The p values <0.05 were considered significant.
Results
Anti–TIM-4 mAb treatment at the induction phase exacerbates CIA development
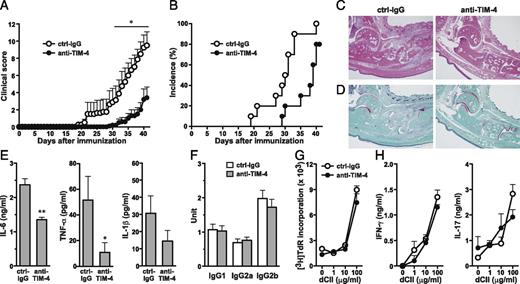
To explore the contribution of TIM-4 to the development of autoimmune arthritis, we first induced CIA in DBA/1 mice and treated them with anti–TIM-4 mAb or control rat IgG from day 0 to day 11 during the induction phase. When mice were treated with anti–TIM-4 mAb, clinical score was significantly more severe than the control IgG-treated mice (p < 0.05 on day 34–42; Fig. 1A). Moreover, the incidence of disease was higher in the anti–TIM-4–treated group than the control IgG-treated group (p = 0.156; Fig. 1B). Histological analysis of the joints also showed more severe arthritis in the anti–TIM-4–treated mice compared with the control IgG-treated mice. The hind paw sections from anti–TIM-4–treated mice showed more extensive infiltration of mononuclear cells, synovial hyperplasia, pannus formation, and cartilage destruction as compared with the control IgG-treated mice (Fig. 1C). Safranin-O cartilage staining exhibited a greater loss of sulfated glycosaminoglycan in the anti–TIM-4–treated mice than the control IgG-treated mice (Fig. 1D). Proinflammatory cytokine (IL-6, TNF-α, and IL-1β) levels in the joints were not significantly affected by anti–TIM-4 mAb treatment (Fig. 1E). We also investigated the type II collagen (CII)–specific IgG1, IgG2a, and IgG2b Ab levels in the sera, which were almost comparable between the anti–TIM-4–treated mice and the control IgG-treated mice (Fig. 1F). The exacerbation of arthritis by anti–TIM-4 mAb might result from modulation of CII-specific CD4 T cell responses. To address this possibility, draining LN cells were isolated at day 42, and proliferative response and Th1/Th17 cytokine production (IFN-γ/IL-17) against CII were assessed. As shown in Fig. 1G, CII-specific proliferative response was almost comparable between the anti–TIM-4 mAb-treated mice and the control IgG-treated mice. In contrast, the production of IFN-γ and IL-17 was significantly increased in the anti–TIM-4–treated mice as compared with the control IgG-treated mice (Fig. 1H). The frequency of CD4+CD25+ Foxp3+ regulatory T cell and CD19+CD5+ regulatory B cell population in spleen cells was comparable between the anti–TIM-4–treated mice and the control IgG-treated mice (Supplemental Fig. 1). In addition, the anti–TIM-4 mAb treatment did not deplete TIM-4+ CD11c+ dendritic cells in the spleen or TIM-4+ F4/80+ macrophages within peritoneal cavity in mice (Supplemental Fig. 2). Collectively, these results suggest that the anti–TIM-4 mAb treatment affects the development of pathogenic T cells.
Effect of anti–TIM-4 mAb treatment at the induction phase of CIA. DBA/1 mice were immunized primarily with CII in CFA (CII/CFA) on day 0 and secondarily with CII in IFA (CII/IFA) on day 14. Two groups of mice were treated with anti–TIM-4 or control IgG (ctrl-IgG) from day 0 to day 11. (A) Clinical score and (B) incidence of arthritis were evaluated from day 0. Hind paws from ctrl-IgG– or anti–TIM-4–treated CIA mice were stained with (C) H&E and (D) safranin-O fast green. Original magnification ×4. Representatives in each group of 10 mice are shown. (E) Proinflammatory cytokine production in joint washouts. IL-6, TNF-α, and IL-1β were measured by ELISA at sacrifice in washouts from ankle joints. (F) Serum levels of anti-CII IgG1, IgG2a, and IgG2b Abs were measured by ELISA on day 38. Draining LN cells were isolated at sacrifice and cultured with the indicated concentrations of dCII. (G) For estimating proliferation, 0.5 μCi [3H]TdR was added during the last 6 h of a 96-h culture. (H) Production of IFN-γ and IL-17 in the culture supernatants at 96 h was determined by ELISA. Results are presented as the mean ± SEM. Similar results were obtained in three independent experiments. *p < 0.05, **p < 0.01 as compared with ctrl-IgG.
Effect of anti–TIM-4 mAb treatment at the induction phase of CIA. DBA/1 mice were immunized primarily with CII in CFA (CII/CFA) on day 0 and secondarily with CII in IFA (CII/IFA) on day 14. Two groups of mice were treated with anti–TIM-4 or control IgG (ctrl-IgG) from day 0 to day 11. (A) Clinical score and (B) incidence of arthritis were evaluated from day 0. Hind paws from ctrl-IgG– or anti–TIM-4–treated CIA mice were stained with (C) H&E and (D) safranin-O fast green. Original magnification ×4. Representatives in each group of 10 mice are shown. (E) Proinflammatory cytokine production in joint washouts. IL-6, TNF-α, and IL-1β were measured by ELISA at sacrifice in washouts from ankle joints. (F) Serum levels of anti-CII IgG1, IgG2a, and IgG2b Abs were measured by ELISA on day 38. Draining LN cells were isolated at sacrifice and cultured with the indicated concentrations of dCII. (G) For estimating proliferation, 0.5 μCi [3H]TdR was added during the last 6 h of a 96-h culture. (H) Production of IFN-γ and IL-17 in the culture supernatants at 96 h was determined by ELISA. Results are presented as the mean ± SEM. Similar results were obtained in three independent experiments. *p < 0.05, **p < 0.01 as compared with ctrl-IgG.
Anti–TIM-4 mAb treatment enhances CD4 T cell activation at the priming in vivo
To further evaluate the effect of anti–TIM-4 mAb on the priming of CD4 T cells, DBA/1 mice were immunized with CII/CFA and treated with anti–TIM-4 mAb or control IgG from day 0 to day 8. LN cells were harvested on day 10 and stimulated in vitro with various doses of CII, and proliferative response and cytokine production (IFN-γ and IL-17) were assessed. The anti–TIM-4–treated mice showed significantly increased CII-specific proliferative response (Fig. 2A) and production of IFN-γ and IL-17 (Fig. 2B) as compared with the control IgG-treated mice.
Effect of anti–TIM-4 mAb treatment at the priming phase on the T cell responses. DBA/1 mice were immunized with CII/CFA on day 0 and treated with anti–TIM-4 or ctrl-IgG from day 0 to day 8. Draining LN cells were isolated and cultured with the indicated concentrations of dCII. (A) For estimating proliferation, 0.5 μCi [3H]TdR was added during the last 6 h of a 96-h culture. (B) Production of IFN-γ and IL-17 in the culture supernatants at 96 h was determined by ELISA. Results are presented as the mean ± SEM. Similar results were obtained in two independent experiments. *p < 0.05, **p < 0.01 as compared with ctrl-IgG.
Effect of anti–TIM-4 mAb treatment at the priming phase on the T cell responses. DBA/1 mice were immunized with CII/CFA on day 0 and treated with anti–TIM-4 or ctrl-IgG from day 0 to day 8. Draining LN cells were isolated and cultured with the indicated concentrations of dCII. (A) For estimating proliferation, 0.5 μCi [3H]TdR was added during the last 6 h of a 96-h culture. (B) Production of IFN-γ and IL-17 in the culture supernatants at 96 h was determined by ELISA. Results are presented as the mean ± SEM. Similar results were obtained in two independent experiments. *p < 0.05, **p < 0.01 as compared with ctrl-IgG.
To date three TIM-4 receptors have been identified, as follows: TIM-1, PtdSer, and LMIR5 (18, 19, 28). To determine whether CD4 T cells express TIM-4 receptors, we examined the expression of TIM-4 receptors on LN cells from CIA mice by flow cytometric analysis using specific mAbs and TIM-4-Ig, which was composed of extracellular domain of TIM-4 and Fc portion of mouse IgG. TIM-1 and LMIR5 were not expressed on CD4 T cells in the LN cells (Fig. 3A). Annexin V, which is generally used to detect PtdSer on the cell surface, did not bind to these CD4 T cells (data not shown). In contrast, we found that TIM-4-Ig could bind to CD4 T cells and preincubation with anti–TIM-4 mAb blocked this binding (Fig. 3A). We also examined the binding of TIM-4-Ig to CD4 T cells from naive mice, but these CD4 T cells did not bind either TIM-4-Ig or anti–TIM-1 and anti-LMIR5 mAbs (data not shown). We further examined the binding of TIM-4-Ig to several mouse T lymphoma cell lines. TIM-4-Ig strongly reacted with L5178Y cells, which did not express appreciable levels of TIM-1, TIM-2, TIM-3, TIM-4, or LMIR5 (Fig. 3B). This binding was completely blocked by anti–TIM-4 mAb, but not by isotype control IgG (Fig. 3B). TIM-4-Ig also bound to EL-4, but not the other T lymphoma cell lines WR19L, MBL-2, or BW5147 (data not shown). Taken together, these results suggest that CD4 T cells may bind to TIM-4 through an unidentified receptor, which may mediate an inhibitory signal into CD4 T cells in the induction phase of CIA.
Binding of TIM-4-Ig to CD4 T cells and L5178Y cells. (A) Expression of TIM-4 receptor on CD4 T cells in the LN cells from CIA mice at day 30 after immunization. LN cells were double stained with FITC-labeled anti-CD4 mAb and biotinylated anti–TIM-1 mAb, anti-LMIR5 Ab, control rat IgG1, or control goat IgG, followed by PE-labeled streptavidin. LN cells were also preincubated with 10 μg anti–TIM-4 mAb or control rat IgG2b and then double stained with FITC-labeled anti-CD4 mAb and TIM-4-Ig or control mouse IgG2a, followed by biotinylated anti-mouse IgG2a mAb and PE-labeled streptavidin. The histograms show staining of electronically gated CD4+ cells. (B) Reactivity of anti-TIM mAbs and TIM-4-Ig to L5178Y cells. L5178Y cells were stained with biotinylated Abs specific for TIM-1, TIM-2, TIM-3, TIM-4, LMIR5, or control rat or goat IgG, followed by PE-labeled streptavidin (upper). L5178Y cells were preincubated with 10 μg anti–TIM-4 mAb or control rat IgG2b and then stained with TIM-4-Ig or control mouse IgG2a, followed by biotinylated anti-mouse IgG2a mAb and PE-labeled streptavidin (lower). Thick lines indicate the staining with the specific mAbs or TIM-4-Ig, and thin lines indicate background staining with control IgG or mouse IgG2a.
Binding of TIM-4-Ig to CD4 T cells and L5178Y cells. (A) Expression of TIM-4 receptor on CD4 T cells in the LN cells from CIA mice at day 30 after immunization. LN cells were double stained with FITC-labeled anti-CD4 mAb and biotinylated anti–TIM-1 mAb, anti-LMIR5 Ab, control rat IgG1, or control goat IgG, followed by PE-labeled streptavidin. LN cells were also preincubated with 10 μg anti–TIM-4 mAb or control rat IgG2b and then double stained with FITC-labeled anti-CD4 mAb and TIM-4-Ig or control mouse IgG2a, followed by biotinylated anti-mouse IgG2a mAb and PE-labeled streptavidin. The histograms show staining of electronically gated CD4+ cells. (B) Reactivity of anti-TIM mAbs and TIM-4-Ig to L5178Y cells. L5178Y cells were stained with biotinylated Abs specific for TIM-1, TIM-2, TIM-3, TIM-4, LMIR5, or control rat or goat IgG, followed by PE-labeled streptavidin (upper). L5178Y cells were preincubated with 10 μg anti–TIM-4 mAb or control rat IgG2b and then stained with TIM-4-Ig or control mouse IgG2a, followed by biotinylated anti-mouse IgG2a mAb and PE-labeled streptavidin (lower). Thick lines indicate the staining with the specific mAbs or TIM-4-Ig, and thin lines indicate background staining with control IgG or mouse IgG2a.
TIM-4 inhibits CD4 T cell proliferation in vitro
To support the role of TIM-4 in CD4 T cell activation, we further tested whether TIM-4 would affect the CD4 T cell proliferation in vitro. Purified naive CD4 T cells were stimulated with anti-CD3 mAb and TIM-4-Ig, ICOS-Ig, or mouse IgG2a in the presence or absence of anti-CD28 mAb. ICOS is a member of the CD28 family, and its binding partner B7RP-1 is not expressed on CD4 T cells. As shown in Fig. 4A, TIM-4-Ig, but not ICOS-Ig, significantly inhibited CD4 T cell proliferation stimulated by anti-CD3 and anti-CD28 mAbs. Similar inhibitory effect of TIM-4 was observed when purified naive CD4 T cells were cultured with TIM-4–transfected P815 cells in the presence of anti-CD3 and anti-CD28 mAbs. Stable expression of TIM-4 on TIM-4/P815 cells, but not on mock/P815 cells, was verified by flow cytometric analysis (Fig. 4B). As shown in Fig. 4C, CD4 T cell proliferation stimulated with anti-CD3 and anti-CD28 mAbs was significantly inhibited by coculture with TIM-4/P815 cells, but not with mock/P815 cells. This inhibitory effect of TIM-4/P815 cells was significantly blocked by anti–TIM-4 mAb. We further examined whether the anti–TIM-4 mAb would affect the activation of Ag-specific CD4 T cells by APCs. We and others have previously observed that TIM-4 was preferentially expressed on F4/80+ peritoneal macrophages (19, 20, 25). Thus, purified naive CD4 T cells from DO11.10/Rag-2−/− mice were cultured with peritoneal macrophages and 2 μM OVA323–339 peptide in the presence of anti–TIM-4 mAb or control rat IgG. As shown in Fig. 4D, the addition of OVA peptide in the culture induced CD4 T cell proliferation, and this proliferation was not affected by control IgG. In contrast, anti–TIM-4 mAb significantly enhanced the CD4 T cell proliferation. These in vitro results indicated a substantial involvement of TIM-4 in the CD4 T cell activation, which can be blocked by anti–TIM-4 mAb.
TIM-4 inhibits CD4 T cell activation in vitro. (A) Purified CD4 T cells were stimulated with preimmobilized anti-CD3 mAb and TIM-4-Ig, ICOS-Ig, or mouse IgG2a in the presence or absence of anti-CD28 mAb for 48 h. Proliferative responses were assessed by pulsing the cultures with 0.5 μCi [3H]TdR for the last 6 h. (B) Expression of TIM-4 on TIM-4– or mock-transfected P815 cells. The cells were stained with biotinylated anti–TIM-4 mAb, followed by PE-labeled streptavidin. Thick lines indicate the staining with anti–TIM-4 mAb, and thin lines indicate background staining with control rat IgG2b. (C) Purified CD4 T cells from DBA/2 mice were cultured with mitomycin C–treated TIM-4/P815 or mock/P815 cells in the presence of anti-CD3 mAb, anti-CD28 mAb, and anti–TIM-4 mAb or ctrl-IgG for 48 h. Proliferative responses were assessed, as described above. (D) Purified CD4 T cells from DO11.10/Rag-2−/− mice were cultured with peritoneal macrophages from BALB/c mice and 2 μM OVA323–339 peptide in the presence of anti–TIM-4 mAb or ctrl-IgG for 48 h. Proliferative responses were assessed, as described above. Results are presented as the mean ± SEM. Similar results were obtained in three independent experiments. *p < 0.05, **p < 0.01 as compared with ctrl-IgG.
TIM-4 inhibits CD4 T cell activation in vitro. (A) Purified CD4 T cells were stimulated with preimmobilized anti-CD3 mAb and TIM-4-Ig, ICOS-Ig, or mouse IgG2a in the presence or absence of anti-CD28 mAb for 48 h. Proliferative responses were assessed by pulsing the cultures with 0.5 μCi [3H]TdR for the last 6 h. (B) Expression of TIM-4 on TIM-4– or mock-transfected P815 cells. The cells were stained with biotinylated anti–TIM-4 mAb, followed by PE-labeled streptavidin. Thick lines indicate the staining with anti–TIM-4 mAb, and thin lines indicate background staining with control rat IgG2b. (C) Purified CD4 T cells from DBA/2 mice were cultured with mitomycin C–treated TIM-4/P815 or mock/P815 cells in the presence of anti-CD3 mAb, anti-CD28 mAb, and anti–TIM-4 mAb or ctrl-IgG for 48 h. Proliferative responses were assessed, as described above. (D) Purified CD4 T cells from DO11.10/Rag-2−/− mice were cultured with peritoneal macrophages from BALB/c mice and 2 μM OVA323–339 peptide in the presence of anti–TIM-4 mAb or ctrl-IgG for 48 h. Proliferative responses were assessed, as described above. Results are presented as the mean ± SEM. Similar results were obtained in three independent experiments. *p < 0.05, **p < 0.01 as compared with ctrl-IgG.
Anti–TIM-4 mAb treatment at the effector phase ameliorates CIA development
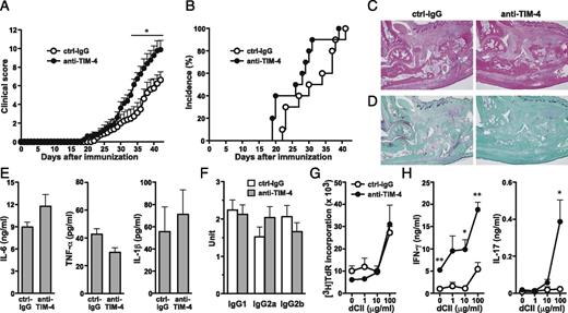
We next examined the effect of anti–TIM-4 mAb during the effector phase of CIA. DBA/1 mice were immunized with CII/CFA on day 0 and with CII/IFA on day 14, and treated with anti–TIM-4 mAb or control IgG from day 14 to day 37. Unexpectedly, administration of anti–TIM-4 mAb in the effector phase significantly inhibited the development of CIA as compared with control IgG (p < 0.05 on day 31–41; Fig. 5A). The incidence of disease was also significantly lower in the anti–TIM-4–treated group than the control IgG-treated group (p = 0.0101; Fig. 5B). The hind paw sections from anti–TIM-4–treated mice showed only a few infiltration of mononuclear cells, synovial hyperplasia, pannus formation, loss of sulfated glycosaminoglycan, and cartilage destruction as compared with the control IgG-treated mice (Fig. 5C, 5D). Production of proinflammatory cytokines in the joints also reflected the disease severity so that the anti–TIM-4–treated mice showed lower levels of IL-6, TNF-α, and IL-1β than the control IgG-treated mice (Fig. 5E). In contrast, the serum levels of CII-specific IgG1, IgG2a, and IgG2b Abs were not different between the anti–TIM-4–treated mice and the control IgG-treated mice (Fig. 5F). Contrary to the induction phase, anti–TIM-4 mAb treatment at the effector phase did not affect the dCII-specific proliferative response (Fig. 5G) or the production of IFN-γ and IL-17 by LN cells (Fig. 5H). These results indicate that anti–TIM-4 mAb treatment starting from just before the onset of arthritis significantly suppresses the development of CIA by reducing proinflammatory cytokines in the ankle joints without affecting T or B cell responses, and that anti–TIM-4 mAb exerts contradictory effects when administrated at the induction or effector phase of CIA, suggesting that TIM-4 has two distinct functions depending on the stage of arthritis induction.
Effect of anti–TIM-4 mAb treatment at the effector phase of CIA. DBA/1 mice were immunized with CII/CFA on day 0 and CII/IFA on day 14. Two groups of mice were treated with anti–TIM-4 or ctrl-IgG from day 14 to day 37. (A) Clinical score and (B) incidence of arthritis were evaluated from day 0. Hind paws from ctrl-IgG– or anti–TIM-4–treated CIA mice were stained with (C) H&E and (D) safranin-O fast green. Original magnification ×4. (E) Proinflammatory cytokine production in joint washouts. IL-6, TNF-α, and IL-1β were measured by ELISA at sacrifice in washouts from ankle joints. (F) Serum levels of anti-CII IgG1, IgG2a, and IgG2b Abs were measured by ELISA on day 40. Draining LN cells were isolated at sacrifice and cultured with the indicated concentrations of dCII. (G) For estimating proliferation, 0.5 μCi [3H]TdR was added during the last 6 h of a 96-h culture. (H) Production of IFN-γ and IL-17 in the culture supernatants at 96 h was determined by ELISA. Results are presented as the mean ± SEM. Similar results were obtained in three independent experiments.*p < 0.05, **p < 0.01 as compared with ctrl-IgG.
Effect of anti–TIM-4 mAb treatment at the effector phase of CIA. DBA/1 mice were immunized with CII/CFA on day 0 and CII/IFA on day 14. Two groups of mice were treated with anti–TIM-4 or ctrl-IgG from day 14 to day 37. (A) Clinical score and (B) incidence of arthritis were evaluated from day 0. Hind paws from ctrl-IgG– or anti–TIM-4–treated CIA mice were stained with (C) H&E and (D) safranin-O fast green. Original magnification ×4. (E) Proinflammatory cytokine production in joint washouts. IL-6, TNF-α, and IL-1β were measured by ELISA at sacrifice in washouts from ankle joints. (F) Serum levels of anti-CII IgG1, IgG2a, and IgG2b Abs were measured by ELISA on day 40. Draining LN cells were isolated at sacrifice and cultured with the indicated concentrations of dCII. (G) For estimating proliferation, 0.5 μCi [3H]TdR was added during the last 6 h of a 96-h culture. (H) Production of IFN-γ and IL-17 in the culture supernatants at 96 h was determined by ELISA. Results are presented as the mean ± SEM. Similar results were obtained in three independent experiments.*p < 0.05, **p < 0.01 as compared with ctrl-IgG.
Therapeutic effect of anti–TIM-4 mAb on the progression of CIA
Based on the beneficial effect of anti–TIM-4 mAb at the effector phase, we next examined the therapeutic effect of anti–TIM-4 mAb treatment after the onset of CIA. Individual CIA-induced mice were assigned to either anti–TIM-4 mAb or control IgG treatment groups when they developed score 1 arthritis. The mice treated with anti–TIM-4 mAb showed significantly slower progression of the disease than the control IgG-treated mice (p < 0.05 on day 3–7 and 10; Fig. 6A). Production of IL-6 in the joints was significantly reduced in the anti–TIM-4–treated mice as compared with the control IgG-treated mice (Fig. 6B). In contrast, neither CII-specific proliferative response nor cytokine production (IFN-γ and IL-17) by LN cells was affected by the anti–TIM-4 mAb treatment as compared with the control IgG treatment (Fig. 6C, 6D).
Effect of anti–TIM-4 mAb treatment after the onset of clinical arthritis and on established arthritis. (A–D) DBA/1 mice were immunized with CII/CFA on day 0 and CII/IFA on day 14. CIA mice were randomly assigned to anti–TIM-4 mAb or ctrl-IgG groups when they developed score 1 arthritis and then were treated for 9 d. (A) Clinical score of arthritis was evaluated after mAb treatment. (B) IL-6 was measured by ELISA at sacrifice in washouts from ankle joints. Draining LN cells were isolated and cultured with the indicated concentrations of dCII. (C) For estimating proliferation, 0.5 μCi [3H]TdR was added during the last 6 h of a 96-h culture. (D) Production of IFN-γ and IL-17 in the culture supernatants at 96 h was determined by ELISA. Similar results were obtained in two independent experiments. (E) DBA/1 mice were immunized with CII/CFA on day 0 and CII/IFA on day 14. Mice were equally assigned to either the anti–TIM-4 mAb or ctrl-IgG groups according to their arthritic score at day 34 (already established arthritis) and then treated from day 34 to day 67. Clinical score of arthritis was evaluated after day 34. Results are presented as the mean ± SEM. *p < 0.05 as compared with ctrl-IgG.
Effect of anti–TIM-4 mAb treatment after the onset of clinical arthritis and on established arthritis. (A–D) DBA/1 mice were immunized with CII/CFA on day 0 and CII/IFA on day 14. CIA mice were randomly assigned to anti–TIM-4 mAb or ctrl-IgG groups when they developed score 1 arthritis and then were treated for 9 d. (A) Clinical score of arthritis was evaluated after mAb treatment. (B) IL-6 was measured by ELISA at sacrifice in washouts from ankle joints. Draining LN cells were isolated and cultured with the indicated concentrations of dCII. (C) For estimating proliferation, 0.5 μCi [3H]TdR was added during the last 6 h of a 96-h culture. (D) Production of IFN-γ and IL-17 in the culture supernatants at 96 h was determined by ELISA. Similar results were obtained in two independent experiments. (E) DBA/1 mice were immunized with CII/CFA on day 0 and CII/IFA on day 14. Mice were equally assigned to either the anti–TIM-4 mAb or ctrl-IgG groups according to their arthritic score at day 34 (already established arthritis) and then treated from day 34 to day 67. Clinical score of arthritis was evaluated after day 34. Results are presented as the mean ± SEM. *p < 0.05 as compared with ctrl-IgG.
We further examined the therapeutic effect of anti–TIM-4 mAb treatment on the later stage of already established arthritis. DBA/1 mice were immunized with CII/CFA on day 0 and with CII/IFA on day 14, and equally assigned to either the control rat IgG or anti–TIM-4 mAb group according to their arthritic score at day 34 (n = 10, mean clinical score 5.50 ± 1.16 versus 5.60 ± 1.12, control IgG versus anti–TIM-4, p = 0.908, Mann-Whitney U test), and the treatment was started from day 34. Notably, a significant reduction of clinical score was observed in the anti–TIM-4–treated group from day 62 (p < 0.05; Fig. 6E). These results indicate that the anti–TIM-4 mAb treatment can exert a significant therapeutic effect that prevents the progression of arthritis.
Effect of anti–TIM-4 mAb treatment on the development of CAIA
As shown in Figs. 5F, 5H, 6C, and 6D, the anti–TIM-4 mAb treatment did not affect either the serum levels of anti-CII Ab or the CII-specific T cell responses. Thus, it is likely that the suppression of arthritis by anti–TIM-4 mAb was not mediated by T or B cells. To address this possibility, we examined the effect of anti–TIM-4 mAb on CAIA, which is induced by the injection of a mixture of anti-CII mAbs independently of T and B cell responses (38). However, the anti-CII mAbs alone are not sufficient to induce severe arthritis, and LPS is generally used to enhance the disease by decreasing the threshold for arthritis induction, increasing proinflammatory mediators, and activating complement components via TLR4 signaling (39, 40). Therefore, DBA/1 mice were i.p. injected with total 2 mg anti-CII mAbs (mixture of 5 clones) on day 0, followed by i.p. injection of 25 μg LPS on day 3. The mice were treated with anti–TIM-4 mAb or control IgG from day −1. Administration of anti–TIM-4 mAb significantly inhibited the development of CAIA as compared with control IgG (p < 0.01 on day 7–14; Fig. 7A). Moreover, the incidence of disease was slightly lower in the anti–TIM-4–treated group than the control IgG-treated group, although not significant (p = 0.092; data not shown). IL-6 and IL-1β levels in the joints were significantly reduced in the anti–TIM-4–treated mice as compared with the control IgG-treated mice, and TNF-α levels were slightly reduced (Fig. 7B). In addition, even when anti–TIM-4 mAb treatment was started on day 3, the development of CAIA was significantly inhibited by reduction of IL-6 and IL-1β in the ankle joints (Supplemental Fig. 3).
Effect of anti–TIM-4 mAb treatment on the development of CAIA with LPS. DBA/1 mice were injected with 2 mg anti-CII 5 Ab mixture on day 0 and 25 μg LPS on day 3. Mice were administered anti–TIM-4 mAb or ctrl-IgG from day −1 to day 13. (A) Clinical score of arthritis was evaluated from day 0. (B) Proinflammatory cytokine production in joint washouts. IL-6, TNF-α, and IL-1β were measured by ELISA at sacrifice in washouts from ankle joints. Results are presented as the mean ± SEM. **p < 0.01 as compared with ctrl-IgG.
Effect of anti–TIM-4 mAb treatment on the development of CAIA with LPS. DBA/1 mice were injected with 2 mg anti-CII 5 Ab mixture on day 0 and 25 μg LPS on day 3. Mice were administered anti–TIM-4 mAb or ctrl-IgG from day −1 to day 13. (A) Clinical score of arthritis was evaluated from day 0. (B) Proinflammatory cytokine production in joint washouts. IL-6, TNF-α, and IL-1β were measured by ELISA at sacrifice in washouts from ankle joints. Results are presented as the mean ± SEM. **p < 0.01 as compared with ctrl-IgG.
We further examined the effect of anti–TIM-4 mAb on CAIA without LPS just in case. DBA/1 mice were i.v. injected with total 6 mg anti-CII mAbs on day 0 and treated with anti–TIM-4 mAb or control IgG from day −1. Although the severity of CAIA without LPS was lower than that with LPS, anti–TIM-4 mAb treatment slightly, but not significantly, inhibited the disease severity. The incidence of disease and the production of proinflammatory cytokine in the joints were not different between the anti–TIM-4–treated mice and the control IgG-treated mice (Supplemental Fig. 4A–C). The susceptibility to CAIA without LPS varies among strains of mice. Thus, we further induced CAIA without LPS in high responder BALB/c mice and treated them with anti–TIM-4 mAb or control IgG from day −1. Again, anti–TIM-4 mAb treatment slightly, but not significantly, suppressed the clinical score and the incidence. Production of proinflammatory cytokine in the joints was almost comparable between the anti–TIM-4–treated mice and the control IgG-treated mice (Supplemental Fig. 4D–F). These results indicate that the anti–TIM-4 mAb treatment inhibits the development of CAIA with LPS, but only weakly affects the induction of CAIA without LPS. Collectively, these results suggest that the therapeutic effect of anti–TIM-4 mAb on arthritis is mediated by the inhibition of proinflammatory cytokine production from innate inflammatory cells in the joints.
TIM-4 regulates proinflammatory cytokine production by macrophages
Because macrophage-derived proinflammatory cytokines have been identified as important mediators in chronic inflammatory diseases, we posited that TIM-4 might contribute to the production of proinflammatory cytokines by macrophages. We first examined the expression of TIM-4 and TIM-4 receptors on BMDMs, which were prepared by culturing bone marrow cells with M-CSF, by flow cytometric analysis using specific mAbs. As shown in Fig. 8A, expression of TIM-4 and TIM-3 was marginally detectable on CD11b+ F4/80+ BMDMs. Moreover, a substantial level of LMIR5 was found on CD11b+ F4/80+ BMDMs. In contrast, expression of TIM-1 and TIM-2 was not detected on CD11b+ F4/80+ BMDMs. Annexin V, which binds PtdSer on the cell surface and competes with TIM-4, did not bind to these CD11b+ F4/80+ BMDMs (data not shown). We also examined the binding of TIM-4-Ig to BMDMs. As shown in Fig. 8B, TIM-4-Ig could bind to BMDMs, and this binding was partially blocked by anti–TIM-4 mAb, but not by isotype control IgG.
TIM-4 regulates proinflammatory cytokine production by macrophages. (A) Expression of TIM-4 and its receptors on BMDMs. BMDMs were triple stained with FITC-labeled anti-CD11b mAb, Alexa Fluor 647–labeled anti-F4/80 mAb, and biotinylated mAbs specific for TIM-1, TIM-2, TIM-3, TIM-4, LMIR5, or control rat or goat IgG, followed by PE-labeled streptavidin. (B) Reactivity of TIM-4-Ig to BMDMs. TIM-4-Ig was preincubated with 10 μg anti–TIM-4 mAb or control rat IgG2b and then added to BMDMs, followed by PE-labeled anti-mouse IgG2a mAb. The histograms show staining of electronically gated CD11b+ F4/80+ cells. Thick lines indicate the staining with the respective mAb or TIM-4-Ig, and thin lines indicate background staining with control IgG or PBS. (C) TIM-4-Ig induces IL-6 and TNF-α production by BMDMs. Purified CD11b+ F4/80+ BMDMs were cultured with TIM-4-Ig in the presence of anti–TIM-4 mAb or ctrl-IgG. Cytokine production in culture supernatant at 24 h was determined by ELISA. (D) Anti–TIM-4 mAb inhibits IL-6 and TNF-α production by LPS-stimulated BMDMs. Purified CD11b+ F4/80+ BMDMs were cultured with LPS in the presence of anti–TIM-4 mAb or ctrl-IgG. Cytokine production in culture supernatant at 24 h was determined by ELISA. Results are presented as the mean ± SEM. Similar results were obtained in three independent experiments. *p < 0.05, **p < 0.01 as compared with ctrl-IgG.
TIM-4 regulates proinflammatory cytokine production by macrophages. (A) Expression of TIM-4 and its receptors on BMDMs. BMDMs were triple stained with FITC-labeled anti-CD11b mAb, Alexa Fluor 647–labeled anti-F4/80 mAb, and biotinylated mAbs specific for TIM-1, TIM-2, TIM-3, TIM-4, LMIR5, or control rat or goat IgG, followed by PE-labeled streptavidin. (B) Reactivity of TIM-4-Ig to BMDMs. TIM-4-Ig was preincubated with 10 μg anti–TIM-4 mAb or control rat IgG2b and then added to BMDMs, followed by PE-labeled anti-mouse IgG2a mAb. The histograms show staining of electronically gated CD11b+ F4/80+ cells. Thick lines indicate the staining with the respective mAb or TIM-4-Ig, and thin lines indicate background staining with control IgG or PBS. (C) TIM-4-Ig induces IL-6 and TNF-α production by BMDMs. Purified CD11b+ F4/80+ BMDMs were cultured with TIM-4-Ig in the presence of anti–TIM-4 mAb or ctrl-IgG. Cytokine production in culture supernatant at 24 h was determined by ELISA. (D) Anti–TIM-4 mAb inhibits IL-6 and TNF-α production by LPS-stimulated BMDMs. Purified CD11b+ F4/80+ BMDMs were cultured with LPS in the presence of anti–TIM-4 mAb or ctrl-IgG. Cytokine production in culture supernatant at 24 h was determined by ELISA. Results are presented as the mean ± SEM. Similar results were obtained in three independent experiments. *p < 0.05, **p < 0.01 as compared with ctrl-IgG.
Yamanishi et al. (28) recently demonstrated that TIM-4-Ig stimulation induced LMIR5-mediated cytokine production by fetal liver–derived mast cells. The expression of LMIR5 on BMDMs implies that TIM-4 may regulate proinflammatory cytokine production by BMDMs, and anti–TIM-4 mAb may block this interaction. To address this possibility, purified CD11b+ F4/80+ BMDMs were cultured with TIM-4-Ig in the presence of anti–TIM-4 mAb or control IgG for 24 h, and then the proinflammatory cytokine production was assessed. The production of IL-6, TNF-α, and IL-1β was not changed when CD11b+ F4/80+ BMDMs were only treated with anti–TIM-4 or control IgG (data not shown). In contrast, TIM-4-Ig significantly induced IL-6 and TNF-α production, although IL-1β was not induced, and the IL-6 and TNF-α production was significantly, but not completely, suppressed by the addition of anti–TIM-4 mAb (Fig. 8C). We further investigated whether anti–TIM-4 mAb influenced cytokine production by LPS-stimulated BMDMs. CD11b+ F4/80+ BMDMs were stimulated with LPS in the presence of anti–TIM-4 mAb or control IgG for 24 h. As shown in Fig. 8D, LPS-stimulated BMDMs produced high levels of IL-6 and TNF-α, which were significantly inhibited by the addition of anti–TIM-4 mAb. Taken together, these results suggest that the amelioration of arthritis by anti–TIM-4 mAb was at least partly caused by the inhibition of proinflammatory cytokine production by macrophages.
Inhibitory effect of anti–TIM-4 mAb on OC differentiation and bone resorption
Inflammation and bone resorption are closely linked. Bone resorption is directly caused by OC, which are TRAP-positive cells and differentiated from OC precursors in inflamed synovial tissue. Thus, we further focused on the effect of anti–TIM-4 mAb on the differentiation and bone-resorbing activity of OC by using in vitro cell culture systems. Bone marrow cells were cultured with receptor activator of NF-κB (RANK) and M-CSF in the presence of anti–TIM-4 mAb or control IgG. After 7 d, cells were analyzed for OC differentiation by TRAP staining. RANK plus M-CSF induced TRAP-positive giant multinucleated cells more than three nuclei (Fig. 9A). In contrast, the addition of anti–TIM-4 mAb significantly inhibited OC formation (Fig. 9A). At this time point, OC were positive for the monocytic/macrophagic marker CD11b and some population of OC expressed TIM-4 or LMIR5, whereas TIM-1 was not detected (Fig. 9B). We next examined whether anti–TIM-4 mAb inhibited the bone-resorbing activity of mature OC. The OC that had matured on the collagen gel were transferred onto dentine slices, and the total areas of the resorbed pits were measured after 3-d culture. As shown in Fig. 9C, the anti–TIM-4 mAb significantly inhibited the bone resorption as compared with the control IgG. These results suggest that the therapeutic effect of anti–TIM-4 mAb on arthritis also might be mediated by the inhibition of OC differentiation and bone resorption.
Inhibitory effect of anti–TIM-4 mAb on OC differentiation and bone resorption. (A and B) Effect of anti–TIM-4 mAb on differentiation of bone marrow cells into OC. Bone marrow cells were cultured with RANK and M-CSF in the presence of anti–TIM-4 mAb or ctrl-IgG. After 7 d, cells were analyzed for OC differentiation by TRAP staining. (A) The number of TRAP-positive multinucleated cells was counted. (B) Expression of TIM-4 and its receptors on OC was determined by staining with PerCP-Cy5.5–labeled anti-CD11b mAb and biotinylated mAbs specific for TIM-1, TIM-4, LMIR5, or control rat or goat IgG, followed by allophycocyanin-labeled streptavidin. (C) Blocking bone-resorbing activity of OC by anti–TIM-4 mAb. Bone marrow cells were cultured with RANK and M-CSF on a collagen gel-coated dish. The cells were collected and transferred onto dentin slices and incubated for 72 h in the presence of anti–TIM-4 mAb or ctrl-IgG. The dentin slices were stained with hematoxylin, and the pits formed in the resorbed area on the slices were measured. Results are presented as the mean ± SEM. Similar results were obtained in two independent experiments. *p < 0.05, **p < 0.01 as compared with ctrl-IgG.
Inhibitory effect of anti–TIM-4 mAb on OC differentiation and bone resorption. (A and B) Effect of anti–TIM-4 mAb on differentiation of bone marrow cells into OC. Bone marrow cells were cultured with RANK and M-CSF in the presence of anti–TIM-4 mAb or ctrl-IgG. After 7 d, cells were analyzed for OC differentiation by TRAP staining. (A) The number of TRAP-positive multinucleated cells was counted. (B) Expression of TIM-4 and its receptors on OC was determined by staining with PerCP-Cy5.5–labeled anti-CD11b mAb and biotinylated mAbs specific for TIM-1, TIM-4, LMIR5, or control rat or goat IgG, followed by allophycocyanin-labeled streptavidin. (C) Blocking bone-resorbing activity of OC by anti–TIM-4 mAb. Bone marrow cells were cultured with RANK and M-CSF on a collagen gel-coated dish. The cells were collected and transferred onto dentin slices and incubated for 72 h in the presence of anti–TIM-4 mAb or ctrl-IgG. The dentin slices were stained with hematoxylin, and the pits formed in the resorbed area on the slices were measured. Results are presented as the mean ± SEM. Similar results were obtained in two independent experiments. *p < 0.05, **p < 0.01 as compared with ctrl-IgG.
Discussion
In this study, we demonstrated a critical contribution of TIM-4 to the development of murine CIA, which is a Th1/Th17-mediated inflammatory disease and a well-established animal model for the human disease, RA. In vivo administration of anti–TIM-4 mAb at the induction phase of CIA exacerbated the development of arthritis. In contrast, administration of anti–TIM-4 mAb at the effector phase of CIA, after the onset, and even after the establishment inhibited the development and progression of arthritis. These results indicate that TIM-4 has dual function depending on the stage of CIA. In the induction phase of CIA, CII-specific Th1/Th17 responses were enhanced in LN cells from the anti–TIM-4–treated mice. Consistently, anti–TIM-4 mAb treatment also significantly enhanced CII-specific CD4 T cell proliferation and IFN-γ and IL-17 production at the priming phase. In vitro, TIM-4-Ig could bind to CD4 T cells in the LN cells from CIA-induced mice, which did not express the known receptors (TIM-1, PtdSer, or LMIR5) of TIM-4, suggesting the existence of another receptor for TIM-4. In vitro experiments indicated that TIM-4 plays the inhibitory role in naive CD4 T cell activation, which can be blocked by anti–TIM-4 mAb. Consistent with this notion, Cao et al. (33) recently demonstrated that plate-bound TIM-4-Ig inhibited naive and preactivated T cell activation, proliferation, and IL-17 secretion in a TIM-1–independent manner. Mizui et al. (21) have shown that TIM-4-Ig inhibited activation of naive, but not preactivated, T cells by binding to an unidentified receptor other than TIM-1. Recently, TIM-4–deficient mice have been generated to address in vivo function of TIM-4 (23, 29). When TIM-4–deficient mice were immunized with a myelin peptide myelin oligodendrocyte glycoprotein, MOG35–55, and then restimulated with the same peptide in vitro, CD4 T cells had a higher proliferative response and produced elevated levels of the inflammatory cytokines IFN-γ and IL-17. These observations suggest that TIM-4–mediated inhibitory function is predominant for naive CD4 T cells. As estimated by TIM-4-Ig binding, the unidentified receptor may be expressed on CD4 T cells from CIA mice, but not naive CD4 T cells, suggesting that it is upregulated in activated T cells. We have also found that some T lymphoma cell lines such as L5178Y and EL-4 express it constitutively. We are now trying to identify the TIM-4-Ig–binding molecule on L5178Y cells by expression cloning.
Our present results also clearly indicated that anti–TIM-4 mAb treatment at the effector phase substantially inhibited the development of CIA. These results raised the possibility that the suppression of CIA by anti–TIM-4 mAb treatment was independent of T and B cell functions, because anti–TIM-4 mAb treatment did not affect the serum levels of anti-CII Ab and CII-specific T cell responses. To avoid the T and B cell responses in the induction of arthritis, we also examined the effect of anti–TIM-4 mAb on CAIA. Ab-induced arthritis models provide an opportunity to study the inflammatory phase of arthritis without the priming phase of immune response. At the effector level, different pathways of complement activation and FcγR engagement are necessary for clinical disease (40). Neutrophils and macrophages are important inflammatory cells, and the secretion of TNF-α and IL-1β is pathogenic (40, 41). Administration of anti–TIM-4 mAb significantly inhibited the development of CAIA with a concomitant decrease of IL-6 and IL-1β in the ankle joints. Moreover, TIM-4-Ig stimulation significantly induced IL-6 and TNF-α production by BMDMs. BMDMs express TIM-4 and LMIR5, but not TIM-1, suggesting such an effect is mediated by TIM-4–LMIR5 interaction. However, the binding of TIM-4-Ig to BMDMs and the production of IL-6 and TNF-α by TIM-4-Ig–stimulated BMDMs were not completely blocked by an excessive amount of anti–TIM-4 mAb. The reason for this seems to be that anti–TIM-4 mAb can strongly inhibit TIM-4–LMIR5 binding, but not completely. In contrast, mast cells are widely distributed in RA synovial tissue and produce proinflammatory cytokines. It has been demonstrated that TIM-4-Ig induced LMIR5-mediated activation of mast cells (28). LMIR5 is an activating receptor that interacts with DAP12, an ITAM-containing adaptor molecule (42). Consistent with this notion, we also found that TIM-4-Ig could induce the cytokine production (IL-6, TNF-α, and IL-13) by bone marrow–derived mast cells with or without LPS, which was inhibited by the anti–TIM-4 mAb (F. Kamachi, unpublished observation). Therefore, it is possible that TIM-4–LMIR5 interaction is involved in the production of proinflammatory cytokines by macrophages and mast cells in synovial tissue.
It is notable that significant ameliorating effect of anti–TIM-4 mAb was evident when CAIA was enhanced by the LPS treatment. Moreover, anti–TIM-4 mAb significantly inhibited IL-6 and TNF-α production by LPS-stimulated BMDMs. These suggest that anti–TIM-4 mAb might attenuate the TLR4-mediated inflammatory responses induced by LPS. Consistent with this notion, Wong et al. (29) have shown that peritoneal macrophages from TIM-4–deficient mice produced lower level of TNF-α in response to LPS as compared with wild-type macrophages. Macrophages express LMIR5. Therefore, it is possible that TIM-4–LMIR5 interaction may be involved in the enhancement of proinflammatory cytokine production by LPS-stimulated macrophages. TLR4 and its endogenous ligands, such as heat shock proteins, HMGB1, and tenascin-C, have been implicated in the chronic inflammation associated with CIA and RA (43, 44). Therefore, the therapeutic effect of anti–TIM-4 mAb in CIA might also result from the attenuation of such a sterile inflammation caused by endogenous TLR4 ligands. Because the therapeutic effect of TLR4 antagonist is impressive in recent clinical trials (45), our present study suggests TIM-4 may also be a promising target for the amelioration of chronic inflammation associated with RA.
In current therapy for RA, antirheumatic drugs are required not only to control the inflammation in the joints, but also to suppress the bone resorption. Bone resorption depends on OC, which induce bone resorption at the interface between synovial tissue and articular bone. This process depends on influx of OC precursor into inflamed synovial tissue and the differentiation of these cells into mature OC (7). In this study, we also demonstrated that anti–TIM-4 mAb suppressed osteoclastogenesis and bone resorption. Some of OC express TIM-4 or LMIR5, suggesting these effects also might be explained by TIM-4–LMIR5 interaction. These findings suggest that anti–TIM-4 mAb may potentially suppress synovial inflammation and bone destruction in patients with RA. Although the growth and differentiation of OC mainly depend on RANKL and M-CSF, which are expressed by mesenchymal cells such as synovial fibroblasts, these expressions are regulated by proinflammatory cytokines (46). RANKL expression is regulated by TNF, IL-1β, or IL-6. IL-1 and TNF stimulate the release of IL-7 from stromal cells, which in turn prompts T cells to produce M-CSF (47). TNF is a potent driver of OC formation, acting either additively with RANKL or directly (48, 49). TNF also mobilizes CD11b+ OC precursors from the bone marrow (50, 51). The anti–TIM-4 mAb reduced the secretion of proinflammatory cytokine in the joints of CIA mice and from macrophages in vitro. These results suggest that anti–TIM-4 mAb may suppress differentiation and bone resorption of OC not only directly, but also indirectly via inhibition of proinflammatory cytokines in CIA mice.
In conclusion, a potent inhibition of the inflammatory response in mouse models of arthritis was observed with anti–TIM-4 mAb administration. It is noteworthy that these inhibitory effects against the development and progression of arthritis by anti–TIM-4 mAb were observed when anti–TIM-4 mAb was administrated after the onset or even after the establishment of arthritis. TIM-4 thus represents a novel target for intervention of RA. We are now further investigating the effect of anti–TIM-4 mAb treatment for the therapy of other autoimmune or allergic disease models such as experimental autoimmune encephalomyelitis, experimental autoimmune uveoretinitis, and asthma.
Acknowledgements
We thank Dr. Chiyuki Abe for technical suggestions. We thank Drs. Kentaro Ishiyama (Juntendo University School of Medicine) and Takeo Karakida (Tsurumi University) for technical assistance on osteoclast preparation.
Footnotes
This work was supported by Grants 22591098 and 23390260 from the Ministry of Education, Culture, Sports, Science and Technology, Japan.
The online version of this article contains supplemental material.
Abbreviations used in this article:
- BMDM
bone marrow–derived macrophage
- CII
bovine type II collagen
- CAIA
collagen Ab-induced arthritis
- CIA
collagen-induced arthritis
- dCII
denatured CII
- LMIR5
leukocyte mono-Ig–like receptor 5
- LN
lymph node
- OC
osteoclast
- PtdSer
phosphatidylserine
- RA
rheumatoid arthritis
- RANK
receptor activator of NF-κB
- RANKL
RANK ligand
- TIM
T cell Ig and mucin domain
- TRAP
tartrate-resistant acid phosphatase.
References
Disclosures
The authors have no financial conflicts of interest.
![FIGURE 1. Effect of anti–TIM-4 mAb treatment at the induction phase of CIA. DBA/1 mice were immunized primarily with CII in CFA (CII/CFA) on day 0 and secondarily with CII in IFA (CII/IFA) on day 14. Two groups of mice were treated with anti–TIM-4 or control IgG (ctrl-IgG) from day 0 to day 11. (A) Clinical score and (B) incidence of arthritis were evaluated from day 0. Hind paws from ctrl-IgG– or anti–TIM-4–treated CIA mice were stained with (C) H&E and (D) safranin-O fast green. Original magnification ×4. Representatives in each group of 10 mice are shown. (E) Proinflammatory cytokine production in joint washouts. IL-6, TNF-α, and IL-1β were measured by ELISA at sacrifice in washouts from ankle joints. (F) Serum levels of anti-CII IgG1, IgG2a, and IgG2b Abs were measured by ELISA on day 38. Draining LN cells were isolated at sacrifice and cultured with the indicated concentrations of dCII. (G) For estimating proliferation, 0.5 μCi [3H]TdR was added during the last 6 h of a 96-h culture. (H) Production of IFN-γ and IL-17 in the culture supernatants at 96 h was determined by ELISA. Results are presented as the mean ± SEM. Similar results were obtained in three independent experiments. *p < 0.05, **p < 0.01 as compared with ctrl-IgG.](https://aai.silverchair-cdn.com/aai/content_public/journal/jimmunol/191/9/10.4049_jimmunol.1203035/2/m_1203035fig01.jpeg?Expires=1708535505&Signature=Ob4VQFcLibqKQMw-g54xPdg6HDCJegdOPaUwD18ZgRz1Y3gOxaFy0wvz1uiNNfNRkaKEFmH-gFejeLLKIQGNljPY1~sGIgoMk3sSjv0k~CGPJUsyPKm-rbjeON3kMZOu~e7CnrtLzd5Ip04-oKYlQGYloyJr9s-t5gUDBhlrAAkfTJBkpGsY9upWir-rS1a1DF7IeVMROqo9TLaeWEPxArtVM19Xj6PiGX1JuySgFb3sbUh9Htm8uj5sfazoIL0GV4mAmjMGnFXXX5RPFR4nJWOAegLj7JrMRAddJbzZCEyVDHGNSh8nY-IBr65nbUusXYSKFBry7aPYlOzD-QDmZg__&Key-Pair-Id=APKAIE5G5CRDK6RD3PGA)
![FIGURE 2. Effect of anti–TIM-4 mAb treatment at the priming phase on the T cell responses. DBA/1 mice were immunized with CII/CFA on day 0 and treated with anti–TIM-4 or ctrl-IgG from day 0 to day 8. Draining LN cells were isolated and cultured with the indicated concentrations of dCII. (A) For estimating proliferation, 0.5 μCi [3H]TdR was added during the last 6 h of a 96-h culture. (B) Production of IFN-γ and IL-17 in the culture supernatants at 96 h was determined by ELISA. Results are presented as the mean ± SEM. Similar results were obtained in two independent experiments. *p < 0.05, **p < 0.01 as compared with ctrl-IgG.](https://aai.silverchair-cdn.com/aai/content_public/journal/jimmunol/191/9/10.4049_jimmunol.1203035/2/m_1203035fig02.jpeg?Expires=1708535505&Signature=RnRZ~PdcuoH1UQD-MmeXjdq-RuplUQ-PSOebDFGNALDGFKJWObLX02PnBtfQdEB6o0s3~-a4jGdWjPvFSNSY7vjiJK5AP1kM-v-ilZXmUGzX14GaY8vr0HpIR9jj0tQun2T38HCbx3H-nlxcpjX4l8ZJsPIYByehR~RbfTPty7poNYTciZGcUSd~7j1fJ6A-wvK~FWQwulZHPof9DukaNYI46BTHrORcj7~SXOeEygjI8oRuRadaNfHnyUm4H6qMGluy7QvvJOYLFa~5FmCMYmV-QAYHfoXq-aIknH41QXwBiLNXdkcbqGCp3C0His99HbcC0U9JoMGfG7SYRoaojg__&Key-Pair-Id=APKAIE5G5CRDK6RD3PGA)

![FIGURE 4. TIM-4 inhibits CD4 T cell activation in vitro. (A) Purified CD4 T cells were stimulated with preimmobilized anti-CD3 mAb and TIM-4-Ig, ICOS-Ig, or mouse IgG2a in the presence or absence of anti-CD28 mAb for 48 h. Proliferative responses were assessed by pulsing the cultures with 0.5 μCi [3H]TdR for the last 6 h. (B) Expression of TIM-4 on TIM-4– or mock-transfected P815 cells. The cells were stained with biotinylated anti–TIM-4 mAb, followed by PE-labeled streptavidin. Thick lines indicate the staining with anti–TIM-4 mAb, and thin lines indicate background staining with control rat IgG2b. (C) Purified CD4 T cells from DBA/2 mice were cultured with mitomycin C–treated TIM-4/P815 or mock/P815 cells in the presence of anti-CD3 mAb, anti-CD28 mAb, and anti–TIM-4 mAb or ctrl-IgG for 48 h. Proliferative responses were assessed, as described above. (D) Purified CD4 T cells from DO11.10/Rag-2−/− mice were cultured with peritoneal macrophages from BALB/c mice and 2 μM OVA323–339 peptide in the presence of anti–TIM-4 mAb or ctrl-IgG for 48 h. Proliferative responses were assessed, as described above. Results are presented as the mean ± SEM. Similar results were obtained in three independent experiments. *p < 0.05, **p < 0.01 as compared with ctrl-IgG.](https://aai.silverchair-cdn.com/aai/content_public/journal/jimmunol/191/9/10.4049_jimmunol.1203035/2/m_1203035fig04.jpeg?Expires=1708535505&Signature=qFTyOcC73w0d1EbM9oY7QCU8MXIQP6Ehbk2ONfEfky2QEwZTh0GbVjRCyduGmsqeLZHgRQCNh5zfOVUwovsirnyJ8NZxKpWx7DbdZamTBq0yuv9-u0XkGU~9e7sba9Ir-z-FTH2genAiQcWUKNHzOdxNmm8yhmGaC4oMgK6mFW8DMWOMvLzrP85bRn3~eUPvOPsfsuUeVkESdzFDL3uE7LJ~~8GMooY5SQbymoacXYWsuYXIn5XS7J55tpaCatVbUIA1hQzwIoggIXV4XpdQuQ9hJqsT2mfEusvzsQvLaTsMtWitMhJJCJLEVd9MNU~Wb39oNW8mQpGN60I8aP0ymg__&Key-Pair-Id=APKAIE5G5CRDK6RD3PGA)
![FIGURE 5. Effect of anti–TIM-4 mAb treatment at the effector phase of CIA. DBA/1 mice were immunized with CII/CFA on day 0 and CII/IFA on day 14. Two groups of mice were treated with anti–TIM-4 or ctrl-IgG from day 14 to day 37. (A) Clinical score and (B) incidence of arthritis were evaluated from day 0. Hind paws from ctrl-IgG– or anti–TIM-4–treated CIA mice were stained with (C) H&E and (D) safranin-O fast green. Original magnification ×4. (E) Proinflammatory cytokine production in joint washouts. IL-6, TNF-α, and IL-1β were measured by ELISA at sacrifice in washouts from ankle joints. (F) Serum levels of anti-CII IgG1, IgG2a, and IgG2b Abs were measured by ELISA on day 40. Draining LN cells were isolated at sacrifice and cultured with the indicated concentrations of dCII. (G) For estimating proliferation, 0.5 μCi [3H]TdR was added during the last 6 h of a 96-h culture. (H) Production of IFN-γ and IL-17 in the culture supernatants at 96 h was determined by ELISA. Results are presented as the mean ± SEM. Similar results were obtained in three independent experiments.*p < 0.05, **p < 0.01 as compared with ctrl-IgG.](https://aai.silverchair-cdn.com/aai/content_public/journal/jimmunol/191/9/10.4049_jimmunol.1203035/2/m_1203035fig05.jpeg?Expires=1708535505&Signature=B0C78qmzBxmg7n0ZNJ2ikDol40yAOfb~XuDTeSyP89aMEwb8AQ5XMgFJ5DbrpK1W8DmxK9qXBaVxJ2HkuYJ-0LelKNPguVfvImqH6EdK9TsEV0hp1x-nN2pd9vG8FAMUJsV8fb5dTNRvh3tqKA~3r3ZrqTetHMdWCpmQ5aX9sjEq0JFbWgRRuKeoMm-xClhNV7Swnl4awLbQSUU8C4QdsBnDU6TEX3n2~UR09ahhzZWHme3PJoGMqQFhjNO~E3qkuvWmWf5uhLRIGWhFpPtFZPQ103YRS1B6Wwp0C5Ih58iuK0Z8bePrkVHoSCH0mBdQiv~1GXzW2OUpF9Cvzd6uYA__&Key-Pair-Id=APKAIE5G5CRDK6RD3PGA)
![FIGURE 6. Effect of anti–TIM-4 mAb treatment after the onset of clinical arthritis and on established arthritis. (A–D) DBA/1 mice were immunized with CII/CFA on day 0 and CII/IFA on day 14. CIA mice were randomly assigned to anti–TIM-4 mAb or ctrl-IgG groups when they developed score 1 arthritis and then were treated for 9 d. (A) Clinical score of arthritis was evaluated after mAb treatment. (B) IL-6 was measured by ELISA at sacrifice in washouts from ankle joints. Draining LN cells were isolated and cultured with the indicated concentrations of dCII. (C) For estimating proliferation, 0.5 μCi [3H]TdR was added during the last 6 h of a 96-h culture. (D) Production of IFN-γ and IL-17 in the culture supernatants at 96 h was determined by ELISA. Similar results were obtained in two independent experiments. (E) DBA/1 mice were immunized with CII/CFA on day 0 and CII/IFA on day 14. Mice were equally assigned to either the anti–TIM-4 mAb or ctrl-IgG groups according to their arthritic score at day 34 (already established arthritis) and then treated from day 34 to day 67. Clinical score of arthritis was evaluated after day 34. Results are presented as the mean ± SEM. *p < 0.05 as compared with ctrl-IgG.](https://aai.silverchair-cdn.com/aai/content_public/journal/jimmunol/191/9/10.4049_jimmunol.1203035/2/m_1203035fig06.jpeg?Expires=1708535505&Signature=Hzvk2kZul0-tek-T7MXz5HsprV2JR-cKQi8xJksT8sLC7ISmThf-ts4Cvg6xsGTlPebu9sRAI6CFDzZMjBnXHTIpr4~TCCVwUfYtwNkJuS8UJ9tdOrnFqaCdrYgjyVJT-nWEuHJkUR0rfvxT6Ane-qtTGF6rjp6Q7jZWk-cJ1ndlPU-CLD6cIa1Sig7oiXi6wbhHIXt-TDH0dXUfSFCMkBZyHTvCJTw~er1wDfPz9e6TbXhKiYfH7lEDlprqNC94T6~cfhWYHGhKTJijuuaVUt2yqSo5m6-d7qloPjZDr8BDyf7jxUKX~vqaJmBVH7848h3FQHL6MrHDwuR0tdoxzQ__&Key-Pair-Id=APKAIE5G5CRDK6RD3PGA)


