Abstract
It has recently been shown that programmed necrosis, necroptosis, may play a key role in the development of inflammation. Deciphering the regulation of this pathway within immune cells may therefore have implications in pathology associated with inflammatory diseases. We show that treatment of macrophages with the pan caspase inhibitor (zVAD-FMK) results in both increased phosphorylation and decreased cleavage of receptor interacting protein kinase-1 (Rip1), leading to necroptosis that is dependent on autocrine TNF signaling. Stimulation of cells with TLR agonists such as LPS in the presence of zVAD-FMK also induced Rip1-phosphorylation via a TNFR-independent mechanism. Further examination of Rip1 expression under these stimulatory conditions revealed a regulatory cleavage of Rip1 in macrophages that is not apparently attributable to caspase-8. Instead, we provide novel evidence that cysteine family cathepsins, which are highly abundant in myeloid cells, can also cleave Rip1 kinase. Using small interfering RNA knockdown, specific cathepsin inhibitors, and cell-free cleavage assays, we demonstrate that cysteine cathepsins B and S can directly cleave Rip1. Finally, we demonstrate that only through combined inhibition of cathepsins and caspase-8 could a potent induction of macrophage necroptosis be achieved. These data reveal a novel mechanism of regulation of necroptosis by cathepsins within macrophage cells.
Introduction
Immune cells must strike a balance between the need for cell death and cell survival to effectively eliminate pathogens (1). Too little cell death may allow infected cells to escape removal or raise inadequate inflammatory response, as is exploited by certain viral pathogens (2). Conversely, too much cell death can prevent cells from performing vital immune functions or drive pathological inflammation, as can occur in Salmonella typhimurium infection (3) and inflammatory shock (4, 5). The most well-studied form of cell death, apoptosis, is known to be orchestrated by intrinsic or extrinsic signals that drive the activation of caspase proteases (6). Recently, another form of programmed cell death that proceeds via necrosis has been identified; this form of cell death is known as necroptosis (7). The yin and yang of cell death is readily apparent in necroptosis. On one hand, necroptotic cell death has been shown to aid in activating an immune response to some viruses (8, 9). On the other hand, we have previously shown that increased necrotic cell death in cellular inhibitor of apoptosis–deficient macrophages results in impaired control of bacteria (10). In addition, necroptotic cell death has been shown to perpetuate various inflammatory pathologies (4, 11). Despite the clear importance of necrotic cell death to immune function, much of the basic mechanisms that regulate necroptosis remain unclear.
Necroptosis was initially coined to describe cell death that was induced by treatment of cells with TNF-α and the pan caspase inhibitor zVAD-FMK (zVAD) (12). Interestingly, it was found that the key mediator of apoptosis, caspase-8, acts to limit necroptotic cell death by cleaving the receptor-interacting protein kinases-1 and -3 (Rip1 and Rip3) (13). Despite clear evidence implicating caspase-8 in the regulation of necroptosis (14), specific inhibition of caspase-8 has also been shown to be inadequate to induce necroptosis (15). Active dampening of necroptosis by various mechanisms may be of particular importance in macrophages, because these cells express increased levels of cytotoxic mediators that might predispose them to necrotic cell death, such as reactive oxygen species (16). Although inhibition of caspases is necessary for induction of necroptosis, generally a higher concentration of zVAD is used for induction of necroptosis (12) than is required to inhibit caspases alone (17, 18). We therefore considered the possibility that additional proteases inhibited by zVAD may be involved in regulating necroptosis. In this article, we present novel evidence that cysteine family cathepsins actively cleave Rip1 kinase and are inhibited by zVAD treatment. In addition, we show that a specific inhibitor of caspase-8 was capable of inducing significant cell death only when combined with inhibitors targeting cathepsins. Thus, we provide novel insight into the proteolytic control of the key necroptotic kinase, Rip1. Given the ability of macrophages to modulate expression and localization of cathepsins in response to inflammatory stimuli (19, 20), this may represent an important means of controlling necrotic cell death during an immune response.
Materials and Methods
Mice
C57BL/6J mice were obtained from the Jackson Laboratory (Bar Harbor, ME). All knockout strains were also on the C57BL6 background. TNFR1/2−/− mice were obtained from Jackson Laboratory. Rip3-deficient mice were kindly provided by Dr. Vishva Dixit (Genentech). All animal experiments in this work were carried out as per Canadian Council on Animal Care guidelines.
Generation of bone marrow–derived macrophages
Macrophages were derived from bone marrow as previously described (10). In brief, femurs, tibias, pelvises, and humeri were removed from wild type (WT), Rip3−/−, or TNFR1/2−/− mice as required. Bones were then briefly soaked in ethanol and the muscle was removed by agitation with a paper towel. Bare bones were then crushed in a solution of RPMI 1640 containing 8% serum (media). M-CSF was then spread into empty petri dishes and allowed to adhere to the dishes for a short amount of time. Bone marrow cells were then added to the petri dishes at ∼5 × 106 cells/dish in 10 ml media with 50 μg/ml gentamicin. Cells were then allowed to differentiate into macrophages over 7–10 d. The expression of F4/80/CD11b was assessed via flow cytometry to confirm purity (>90% purity).
Cell death induction using various inhibitors
Inhibitors were obtained from various commercial sources: zVAD (EMD Millipore 627610), LPS (Sigma L2630), necrostatin-1 (EMD Millipore 480065), E-64-D (Santa Cruz sc-201280), Ca-074-Me (EMD Millipore 205531), or calpeptin (Tocris 0448). Inhibitors were dissolved in appropriate solvents (DMSO or PBS, according to manufacturer’s suggestion). Cell death was induced by various combinations of these inhibitors as described in the text. Generally, macrophages were plated and left for 4–6 h to adhere before cells were treated with inhibitors and incubated at 37°C for an additional 24 h. Viability or cell death was examined by MTT or fluorescence microscopy as described later.
Cell death/viability assays
Cell viability was assessed using MTT (Sigma M5655), which is converted from yellow to blue by mitochondrial dehydrogenase in living cells. In brief, MTT was added to cells, and cells were incubated at 37°C for 1–2 h. An equal volume of isopropanol with 0.02M HCl was added to lyse the crystals in cells, using vigorous pipetting. Cell survival was then assessed by measuring the absorbance at 570 nm on an Emax plate reader (Molecular Devices) because absorbance is directly proportional to the number of cells in culture.
Cell death was also measured using propidium iodide (BD 550825) staining to identify cells that have lost plasma membrane integrity. Hoechst staining was also used to clearly stain all cells present in the culture. After staining for 15–20 min, cells were examined on an Olympus IX81 fluorescent microscope (Olympus, Richmond Hill, ON, Canada). The percentage of cell death was then determined using Image Pro Software (Media Cybernetics) for automated counting of the number of propidium iodide–positive cells divided by the number of Hoechst-positive cells.
Western blots
Abs targeting the proteins of interest were obtained from various commercial sources as follows: mouse anti-Rip1 (BD 610458), mouse anti-Rip3 (ProSci 2283), goat anti–cathepsin S (Santa Cruz sc-6505), rabbit anti–cathepsin B (Santa Cruz sc-6490), rabbit anti-His (Santa Cruz sc-803), and mouse anti-actin (BD 612656). Western blots were performed using a standard protocol. In brief, protein lysates were run on SDS-PAGE gels and transferred to polyvinylidene fluoride membranes. Membranes were then blocked using 5% milk in TBS with 0.05% Tween 20. Abs were incubated overnight with membranes and detection was performed using HRP-conjugated secondary Abs. Results were visualized using the ultrasensitive West Femto ECL Kit (Thermo Scientific 34094).
RNA interference
Small interfering RNA (siRNA) targeted against specific genes was obtained from various commercial sources as follows: scrambled control (Santa Cruz sc-37007), cathepsin S (Santa Cruz sc-29941), cathepsin B OnTarget SMARTpool (Thermo Scientific L-044712-00-0005), TRIF (Santa Cruz sc-106845). J774 macrophages were transfected with siRNA using Dharmafect 4 (Thermo Scientific T-2004-02) according to manufacturer’s instruction. Day 7 bone marrow–derived macrophages were transfected using the Lonza electroporation kit for bone marrow macrophages (Lonza VPA-1009) in accordance with manufacturer’s protocol. After 24 h, transfected cells were treated with various inhibitors, incubated for an additional 24 h, and assessed for protein expression or viability as described in the text.
Plasmid constructs and protein purification
Bacterial strain Escherichia coli DH5α harboring plasmid encoding for mouse RIPK1 with N-terminal GST tag was obtained from Addgene, plasmid 11972 (21). By the use of restriction-free cloning strategy (22), plasmids encoding the shorter versions of mouse RIPK1 also with N-terminal GST tag were generated, and E. coli Rosetta DE3 was transformed with each construct. Primers used for the inverse PCR to generate the constructs are listed in Supplemental Table 1. For the internal deletion of amino acids, the plasmid encoding for GST-Rip1334-656 was used as a template. The GST-RIP protein constructs were purified with GE Healthcare GSTrap FF (17-5130-01) according to manufacturer recommendations and eluted at pH 8.0.
Immunoprecipitation
Coimmunoprecipitations were performed as follows: macrophages were treated with inhibitors as described in the text and lysed with RIPA buffer containing a protease inhibitor mixture (04693132001; Roche Applied Science, Laval, QC, Canada) and phosphatase inhibitor mixture (Sigma-Aldrich P5726). Lysates were then precleared using unconjugated protein G-Sepharose beads (51-3478-CO-EG; GE Healthcare, Waukesha, WI). Specific Abs targeting Rip1 kinase (BD 610458) or cathepsin S (Santa Cruz sc-29941) were conjugated to beads for 1 h on ice. Ab-conjugated beads were then incubated overnight with lysate samples. Finally, immunoprecipitates were collected by centrifugation and washed with PBS several times. Immunoprecipitates were then denatured by boiling in SDS for 5 min before analysis by Western blot (as described earlier).
Measurement of cathepsin activity
Assessment of cathepsin S activity from primary macrophage lysates was performed using the Cathepsin S Activity Fluorometric Assay Kit form BioVision (K144-100) with minimal modification as follows. After 5 h of treatment with LPS and zVAD or control treatment, cells were serum starved with PBS pH 7.4 for 5 min at 37°C, after which the cells were lysed using four freeze/thaw cycles in liquid nitrogen. Lysates were then examined according to manufacturer’s instructions. For cell-free experiments, recombinant cathepsin S (0.2 ng/μl; BioVision) was used to cleave the substrate provided by the kit for 2 h, where no cell lysates were used.
Cell-free cleavage assay
Reactions were set up with eluted GST-RIP constructs (6 μg) and mouse cathepsin S (50769-M08H; Sino Biological), mouse cathepsin B (965-CY; R&D Systems), or cathepsin L (1515-CY-010; R&D Systems) as recommended by the manufacturers under the following conditions: cathepsin S and cathepsin L reactions were set for 2 or 4 h at 37°C, pH 7.4; the cathepsin B reaction for 4 h at 37°C, pH 6.3. At the end of each reaction, samples were handled for SDS-PAGE.
Statistics
All error bars show SEM, where shown in the text. Student t tests were used to determine the significance of results. All statistical analyses were performed using GraphPad Prism software.
Results
zVAD induces TNF- and Rip3-dependent necroptosis in macrophage
Necroptotic cell death is typically induced when cells are treated with zVAD and TNF-α (7). Within macrophages, zVAD treatment alone has also been shown to induce cell death (23, 24), but whether this occurs through necroptosis has not been clear. We observed a dose-dependent loss of macrophage viability upon treatment with zVAD for 24 h as determined by MTT assay of mitochondrial activity (Fig. 1A). Consistent with necroptosis, we observed that zVAD treatment results in a dose-dependent increase in a slower migrating form of Rip1 (Fig. 1B), which we have previously shown to be phosphorylated Rip1 (10). Induction of cell death by zVAD alone occurs only when cells are treated with zVAD the same day, underlining the importance of cell stress as a variable in the necroptotic response. Next, we observed that zVAD-induced death of primary macrophages was abrogated by the addition of the Rip1 kinase inhibitor, necrostatin (Fig. 1C and 1D). We also confirmed that Rip3−/− macrophages were highly resistant to zVAD treatment (Fig. 1E and 1F). Previous work has shown that zVAD-induced necroptosis is dependent upon autocrine TNF-α signaling (15). Similarly, zVAD-induced necroptosis in bone marrow macrophages was dependent on expression of TNFR1 and TNFR2 (Fig. 1G). Thus, these data demonstrate that zVAD treatment induces necroptosis in macrophages that is dependent on autocrine TNF-α signaling, as well as downstream activation of Rip3 expression.
zVAD treatment induces TNF-α– and Rip3-dependent necroptosis in macrophages. Bone marrow–derived macrophages were cultured for 7–12 d as described in 2Materials and Methods. (A) Cells were treated with various concentrations of zVAD (as shown) for 24 h, and viability was assessed using the MTT mitochondrial activity assay. Graph shows cell viability relative to untreated cells. (B) Macrophages were treated with various concentrations of zVAD for 1 h and examined via Western blot for Rip1 protein expression. (C) Macrophages were treated with 100 μM zVAD with or without the addition of necrostatin for 24 h and stained with Hoechst. Dead cells were identified using propidium iodide staining. (D) The % dead cells were enumerated by automated counting of propidium iodide+ cells versus Hoechst+ cells. An MTT assay was also performed in parallel to confirm inverse correlation of cell death and viability results. (E) Bone marrow macrophages were derived from WT and Rip3−/− mice. Cells were treated with 100 μM zVAD for 24 h and cell death was assessed via MTT assay. (F) The % dead cells was enumerated by automated counting of propidium iodide+ cells versus Hoechst+ cells. An MTT assay was also performed in parallel to confirm inverse correlation of cell death and viability results. (G) Bone marrow macrophages were derived from WT and TNFR1/2−/− mice. Cells were treated with 100 μM zVAD for 24 h, and viability was assessed via MTT assay. All experiments were performed a minimum of three times in duplicate. ***p < 0.0001, **p < 0.005.
zVAD treatment induces TNF-α– and Rip3-dependent necroptosis in macrophages. Bone marrow–derived macrophages were cultured for 7–12 d as described in 2Materials and Methods. (A) Cells were treated with various concentrations of zVAD (as shown) for 24 h, and viability was assessed using the MTT mitochondrial activity assay. Graph shows cell viability relative to untreated cells. (B) Macrophages were treated with various concentrations of zVAD for 1 h and examined via Western blot for Rip1 protein expression. (C) Macrophages were treated with 100 μM zVAD with or without the addition of necrostatin for 24 h and stained with Hoechst. Dead cells were identified using propidium iodide staining. (D) The % dead cells were enumerated by automated counting of propidium iodide+ cells versus Hoechst+ cells. An MTT assay was also performed in parallel to confirm inverse correlation of cell death and viability results. (E) Bone marrow macrophages were derived from WT and Rip3−/− mice. Cells were treated with 100 μM zVAD for 24 h and cell death was assessed via MTT assay. (F) The % dead cells was enumerated by automated counting of propidium iodide+ cells versus Hoechst+ cells. An MTT assay was also performed in parallel to confirm inverse correlation of cell death and viability results. (G) Bone marrow macrophages were derived from WT and TNFR1/2−/− mice. Cells were treated with 100 μM zVAD for 24 h, and viability was assessed via MTT assay. All experiments were performed a minimum of three times in duplicate. ***p < 0.0001, **p < 0.005.
LPS treatment drives Rip1 phosphorylation independently of TNFR signaling
LPS is a potent activator of macrophages; thus, we tested the effects LPS might have on macrophage necroptosis. Treatment of cells with LPS resulted in an increased sensitivity to cell death induced by zVAD (Fig. 2A). Importantly, cell death that was induced by LPS+zVAD was still fully abrogated by necrostatin, confirming necroptosis as the mechanism of cell death (Fig. 2A). We also observed similar effects with polyinosinic:polycytidylic acid (Poly I:C) treatment, suggesting that this effect was not restricted to TLR4 signaling (Fig. 2B). Using siRNA knockdown of TRIF in J774 macrophage cells (Fig. 2C), we confirmed that the LPS-induced increase in sensitivity to zVAD is dependent on the TLR4-TRIF pathway (Fig. 2D). TNFR1- and TNFR2-deficient macrophages were resistant to cell death in response to zVAD alone, but zVAD+LPS–induced necroptosis was TNFR1 and TNFR2 independent (Fig. 2E). These results add to previous work showing that when combined with zVAD treatment, TLR stimulation can lead to necroptotic cell death in a TNF-independent manner (25).
LPS stimulation induces TNFR–independent, TRIF-dependent necroptosis. (A) Macrophages were treated with LPS (10 ng/ml) in combination with various concentrations of zVAD as shown, with or without the addition of necrostatin. Cell viability was assessed after 24 h by MTT assay. (B) Macrophages were treated with either 10 ng/ml of LPS or Poly I:C at the same time as varying concentrations of zVAD as shown. After 24 h, viability was measured by MTT assay. (C) J774 macrophage cells were transfected with TRIF, TLR4, or untargeted control siRNA for 24 h, after which a sample of lysates was examined for TRIF knockdown. (D) siRNA-transfected cells were then treated with various concentrations of zVAD and LPS, and incubated for an additional 24 h. Cell viability was then measured using MTT assay. (E) Macrophages were derived from WT or TNFR1/2−/− mice and treated with LPS and various concentrations of zVAD as shown. After 24 h, cell viability was examined via the MTT assay. Graphs show cell viability relative to controls without zVAD. All experiments were performed a minimum of three times in duplicate. ***p < 0.0001, **p < 0.005, *p < 0.05.
LPS stimulation induces TNFR–independent, TRIF-dependent necroptosis. (A) Macrophages were treated with LPS (10 ng/ml) in combination with various concentrations of zVAD as shown, with or without the addition of necrostatin. Cell viability was assessed after 24 h by MTT assay. (B) Macrophages were treated with either 10 ng/ml of LPS or Poly I:C at the same time as varying concentrations of zVAD as shown. After 24 h, viability was measured by MTT assay. (C) J774 macrophage cells were transfected with TRIF, TLR4, or untargeted control siRNA for 24 h, after which a sample of lysates was examined for TRIF knockdown. (D) siRNA-transfected cells were then treated with various concentrations of zVAD and LPS, and incubated for an additional 24 h. Cell viability was then measured using MTT assay. (E) Macrophages were derived from WT or TNFR1/2−/− mice and treated with LPS and various concentrations of zVAD as shown. After 24 h, cell viability was examined via the MTT assay. Graphs show cell viability relative to controls without zVAD. All experiments were performed a minimum of three times in duplicate. ***p < 0.0001, **p < 0.005, *p < 0.05.
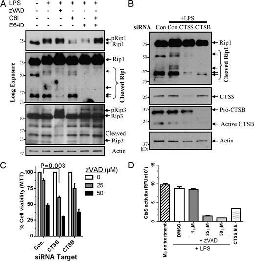
Cathepsins cleave Rip1 in macrophages
We next considered the possibility that inhibition of other proteases by zVAD may regulate necroptosis. Rationale for this stemmed from the observations that high concentrations of zVAD were needed that were well above the concentrations required for inhibition of caspases (18). We therefore performed an in-depth examination of the specific effects of zVAD on Rip1 and Rip3 expression. Cells were treated with various combinations of inhibitors and LPS for 1 h, and the expression of Rip1 and Rip3 was examined. We noted several lower m.w. bands in Rip1 and Rip3 blots, which we hypothesized to be the cleavage products of Rip1 and Rip3 (Fig. 3A, lanes 1 and 2). Supporting this conclusion, we observed a consistent loss of these cleavage bands after treatment with zVAD (Fig. 3A, lane 3). It is noteworthy that the Rip1 kinase Ab we have used targets the C-terminal portion of the protein (385-650), and thus the cleavage products visualized are C-terminal fragments of Rip1 kinase protein. In the case of Rip3, although we observed several lower m.w. bands in our gels, only one band (∼20 kDa) was abrogated completely by the application of zVAD.
Cathepsins cleave Rip1 in macrophages. (A) Bone marrow–derived macrophages were treated with various combinations of LPS, zVAD, C8I, and/or cathepsin inhibitor as shown. After 1 h of treatment, cells were lysed and examined for expression of Rip1 and Rip3 via Western blot. Short (1-min) and long (15-min) exposures were used to identify Rip1 expression by Western blots. Actin expression was used as a loading control. (B) Bone marrow macrophages were transfected with untargeted, cathepsin S (CTSS), or cathepsin B (CTSB) targeting siRNA via electroporation for 24 h. Cells were then treated with LPS for 2 h and examined via Western blot for Rip1, CTSS, and CTSB expression. Actin was used as a loading control. (C) Macrophages transfected for 24 h with untargeted control, CTSS or CTSB targeted siRNA were treated with LPS and varying concentration of zVAD as shown. After an additional 24 h, cells were tested for viability using MTT assay. (D) Macrophages were treated with varying concentrations of LPS and zVAD as shown for 5 h. Lysates were then examined for CTSS activity using a fluorometric kit as described in 2Materials and Methods. Similar experiments were repeated at least three times.
Cathepsins cleave Rip1 in macrophages. (A) Bone marrow–derived macrophages were treated with various combinations of LPS, zVAD, C8I, and/or cathepsin inhibitor as shown. After 1 h of treatment, cells were lysed and examined for expression of Rip1 and Rip3 via Western blot. Short (1-min) and long (15-min) exposures were used to identify Rip1 expression by Western blots. Actin expression was used as a loading control. (B) Bone marrow macrophages were transfected with untargeted, cathepsin S (CTSS), or cathepsin B (CTSB) targeting siRNA via electroporation for 24 h. Cells were then treated with LPS for 2 h and examined via Western blot for Rip1, CTSS, and CTSB expression. Actin was used as a loading control. (C) Macrophages transfected for 24 h with untargeted control, CTSS or CTSB targeted siRNA were treated with LPS and varying concentration of zVAD as shown. After an additional 24 h, cells were tested for viability using MTT assay. (D) Macrophages were treated with varying concentrations of LPS and zVAD as shown for 5 h. Lysates were then examined for CTSS activity using a fluorometric kit as described in 2Materials and Methods. Similar experiments were repeated at least three times.
Using a specific inhibitor for caspase-8 (z-IETD-FMK [zIETD], 100 μM), there appeared to be little abrogation of Rip1 cleavage in macrophages. One faint band at ∼42 kDa was absent with caspase-8 inhibition (Fig. 3A, lane 4). In addition to its ability to potently inhibit caspases, zVAD has also been shown to inhibit cysteine family cathepsins, such as cathepsins B and S, particularly at concentration ranges necessary to induce necroptosis (∼50–100 μM) (17). Thus, we hypothesized that cathepsins may also cleave Rip1 and Rip3. Application of a cell-permeable cathepsin inhibitor, E64-D, was able to completely abrogate the cleavage bands of Rip1 kinase, similarly to zVAD treatment (Fig. 3A, lane 5). Finally, inhibition of both caspase-8 and cathepsins resulted in elevated Rip1 phosphorylation and expression along with a decrease in cleavage bands (Fig. 3A, lane 6). Thus, these data imply that the inhibition of cathepsins by zVAD may potentially play a role in the induction of necroptosis.
To further confirm the role of cathepsins in the cleavage of Rip1, we used siRNA knockdown approach to target two key cysteine family cathepsins, which are highly expressed within macrophages (19). Consistent with a role in the cleavage of Rip1, knockdown of either cathepsin S or cathepsin B resulted in less cleavage of Rip1 kinase (Fig. 3B). Knockdown of cathepsin S or cathepsin B also resulted in a small but significant increase in the sensitivity of macrophages to zVAD-induced cell death (Fig. 3C). Importantly, siRNA knockdown increased sensitivity to zVAD at concentrations that are below the optimal levels required for inhibiting cathepsins. In a cell-free assay, zVAD directly inhibited the cathepsin S activity (Supplemental Fig. 1). Furthermore, zVAD inhibited cathepsin S activity in macrophage lysates using a fluorogenic cathepsin S activity assay (Fig. 3D). These data suggest that cysteine family cathepsins act redundantly to cleave Rip1 kinase and limit necroptosis within macrophages, and are inhibited by treatment with zVAD.
To confirm that Rip1 is associating with cathepsin S within macrophages, we performed coimmunoprecipitation. Upon immunoprecipitation with anti–cathepsin S Ab, we noted the association of both cleaved and full-length Rip1 (Fig. 4A, lanes 5 and 6). We were not able to reverse immunoprecipitate cathepsin S with Rip1 pull-down, perhaps because of a fairly small proportion of Rip1 interacting with cathepsin S. We also confirmed by immunofluorescence staining that cathepsins S and B colocalized with Rip1 (Fig. 4B and 4C). These data indicate that cathepsins interact with Rip1 within macrophages.
Cathepsins associate with Rip1 in macrophages. (A) Bone marrow–derived macrophages were treated with LPS or LPS/zVAD for 1 h at 37°C before lysis with RIPA buffer. Immunoprecipitation was performed overnight using Abs bound to protein G-Sepharose beads. Immunoprecipitated lysates were then denatured and examined via Western blot for Rip1 or cathepsin S (CTSS). HC and LC indicate nonspecific bands corresponding to the H and L chains of the immunoprecipitation Abs, respectively. (B) Macrophages were fixed and stained for CTSS and Rip1, then examined via confocal microscopy. (C) Macrophages were treated with LPS for 1 h, and then were fixed and stained for cathepsin B (CTSB) and Rip1. Cells were examined via confocal microscopy.
Cathepsins associate with Rip1 in macrophages. (A) Bone marrow–derived macrophages were treated with LPS or LPS/zVAD for 1 h at 37°C before lysis with RIPA buffer. Immunoprecipitation was performed overnight using Abs bound to protein G-Sepharose beads. Immunoprecipitated lysates were then denatured and examined via Western blot for Rip1 or cathepsin S (CTSS). HC and LC indicate nonspecific bands corresponding to the H and L chains of the immunoprecipitation Abs, respectively. (B) Macrophages were fixed and stained for CTSS and Rip1, then examined via confocal microscopy. (C) Macrophages were treated with LPS for 1 h, and then were fixed and stained for cathepsin B (CTSB) and Rip1. Cells were examined via confocal microscopy.
Cathepsins S and B directly cleave Rip1 kinase
Given our surprising finding that cathepsins may act to regulate necroptosis, we wanted to directly confirm that cathepsins are capable of cleaving Rip1 kinase. Thus, we performed a cell-free cleavage assay. GST-fused Rip1280–656 was expressed, which contained a putative cleavage site(s) for cathepsins based on the Rip1 cleavage fragments in experiments described earlier (Supplemental Fig. 2A). We observed a clear dose-dependent cleavage of Rip1 kinase by mouse cathepsin S (Fig. 5A). Cleavage of recombinant Rip1 by cathepsin S resulted in an ∼35- to 40-kDa cleavage product, consistent with smaller forms of cleaved Rip1 observed in macrophages. We also performed a similar cell-free cleavage of Rip1 using cathepsin B, where we observed a number of bands including some slightly heavier ones (∼40–45 kDa) consistent with those observed in LPS-treated macrophages (Fig. 5B). We also examined whether cathepsin L can cleave Rip1 kinase, where we observed some Rip1 cleavage, albeit more inefficient than that observed by cathepsins B or S (Fig. 5C). These data indicate that cathepsins can directly cleave Rip1 kinase. We also confirmed that the addition of zVAD to our cell-free cleavage assay inhibited the ability of cathepsin S to cleave Rip1 to form a ∼36-kDa band (Fig. 5D).
Cathepsins cleave Rip1 kinase directly. (A) Cathepsin S (CTSS) was mixed with recombinant GST-RIP1280–656 in a cell-free assay as described in 2Materials and Methods. The reactions were set with decreasing CTSS concentration in subsequent 10-fold dilutions; the highest concentration of CTSS used was 20 ng/μl. CTSS was developed with anti-His Ab. (B) Recombinant cathepsin B (CTSB) was mixed at varying concentrations with recombinant GST-RIP1280–656 in cell-free assay as described in 2Materials and Methods. Similar to (A), highest concentration used was 20 ng/μl with subsequent 1:10 dilutions. (C) Recombinant cathepsin L was mixed at varying concentrations with recombinant GST-RIP1280–656 in cell-free assay as described in 2Materials and Methods and similar to (A) and (B). (D) Recombinant GST-Rip1 was cleaved with recombinant CTSS (2 ng/μl) in the presence of zVAD at 0, 100, 50, or 25 μM as shown for 4 h. (E) GST alone, GST-RIP1 constructs, and complete RIP1 with GST tag (see 2Materials and Methods) were assayed for CTSS cleavage. For each construct, 1.7 ng/μl CTSS was added for 4 h before stopping the reaction. (F) GST-RIP1 constructs with internal deletion of several amino acids or other truncated GST-RIP1 constructs were assayed for CTSS cleavage. For each construct, 5 ng/μl CTSS was added for 2 h before stopping the reaction.
Cathepsins cleave Rip1 kinase directly. (A) Cathepsin S (CTSS) was mixed with recombinant GST-RIP1280–656 in a cell-free assay as described in 2Materials and Methods. The reactions were set with decreasing CTSS concentration in subsequent 10-fold dilutions; the highest concentration of CTSS used was 20 ng/μl. CTSS was developed with anti-His Ab. (B) Recombinant cathepsin B (CTSB) was mixed at varying concentrations with recombinant GST-RIP1280–656 in cell-free assay as described in 2Materials and Methods. Similar to (A), highest concentration used was 20 ng/μl with subsequent 1:10 dilutions. (C) Recombinant cathepsin L was mixed at varying concentrations with recombinant GST-RIP1280–656 in cell-free assay as described in 2Materials and Methods and similar to (A) and (B). (D) Recombinant GST-Rip1 was cleaved with recombinant CTSS (2 ng/μl) in the presence of zVAD at 0, 100, 50, or 25 μM as shown for 4 h. (E) GST alone, GST-RIP1 constructs, and complete RIP1 with GST tag (see 2Materials and Methods) were assayed for CTSS cleavage. For each construct, 1.7 ng/μl CTSS was added for 4 h before stopping the reaction. (F) GST-RIP1 constructs with internal deletion of several amino acids or other truncated GST-RIP1 constructs were assayed for CTSS cleavage. For each construct, 5 ng/μl CTSS was added for 2 h before stopping the reaction.
To map the exact site where Rip1 is cleaved by cathepsins, we generated various truncation mutants of Rip1, which revealed that cleavage of Rip1 by cathepsin S must occur between residues 334 and 350 of Rip1 (Fig. 5E). We further narrowed the exact cleavage site to 3 aa in the intermediate domain of Rip1 (347–349), because cleavage was normal in a deletion mutant lacking residues 342–347, but absent in the mutant lacking aa 342–349 or GST-Rip1349–656 (Fig. 5F). These data show that cathepsin S can directly cleave Rip1 kinase at position 348 (Supplemental Fig. 2B).
Cathepsins and caspase-8 cooperate to limit necroptosis
We finally wanted to assess the role that cathepsin-mediated Rip1 cleavage might play in regulating necroptotic cell death of macrophages by applying cathepsin inhibitors in combination with varying concentrations of zVAD+LPS. Cathepsin inhibition alone did not result in any significant cell death of macrophages, in contrast with zVAD, which induced significant cell death. Addition of cathepsin inhibitors E64D, Ca-074-Me, or calpeptin resulted in a small but significant increase in sensitivity to zVAD-induced death (Fig. 6A and Supplemental Fig. 3A–D). The small effect of cathepsin inhibitors may be due to the fact that zVAD on its own can inhibit cathepsins directly. In contrast with the effects of inhibitors of the cysteine protease cathepsins, an inhibitor of the aspartyl protease, cathepsin D (Pepstatin A), did not affect the sensitivity of macrophages to necroptosis (Supplemental Fig. 3A). These results indicate that within macrophages, the inhibition of cathepsins leads to an increase in necroptosis of macrophages. In addition, these results also refute a view that cathepsin activity is necessary for necroptosis.
Cathepsins and caspase-8 cooperate to regulate necroptosis. (A) Bone marrow–derived macrophages were treated with LPS (10 ng/ml), cathepsin inhibitors (10 μg/ml), and varying concentrations of zVAD as shown for 24 h. Cell viability was then assessed by MTT assay. Graph shows cell viability relative to controls without zVAD. (B) Macrophages were treated with LPS, zVAD (50 μM), C8I (100 μM), necrostatin (Nec), and cathepsin inhibitors calpeptin (Cal; 10 μg/ml) or E64D (10 μg/ml) as shown. Cells were incubated for 24 h with inhibitors and assessed for viability via MTT assay. Graph shows cell viability relative to cells treated with LPS alone. (C) Macrophages were treated with C8I (100 μM) or low concentration of zVAD (25 μM) in the presence or absence of the cathepsin inhibitor E64D (30 μM). Cell death was then assessed using Hoechst and propidium iodide costaining. All graphs show viability measurement relative to the untreated control. All experiments were repeated a minimum of three times in duplicate: *p < 0.05, **p < 0.005, ***p < 0.0001.
Cathepsins and caspase-8 cooperate to regulate necroptosis. (A) Bone marrow–derived macrophages were treated with LPS (10 ng/ml), cathepsin inhibitors (10 μg/ml), and varying concentrations of zVAD as shown for 24 h. Cell viability was then assessed by MTT assay. Graph shows cell viability relative to controls without zVAD. (B) Macrophages were treated with LPS, zVAD (50 μM), C8I (100 μM), necrostatin (Nec), and cathepsin inhibitors calpeptin (Cal; 10 μg/ml) or E64D (10 μg/ml) as shown. Cells were incubated for 24 h with inhibitors and assessed for viability via MTT assay. Graph shows cell viability relative to cells treated with LPS alone. (C) Macrophages were treated with C8I (100 μM) or low concentration of zVAD (25 μM) in the presence or absence of the cathepsin inhibitor E64D (30 μM). Cell death was then assessed using Hoechst and propidium iodide costaining. All graphs show viability measurement relative to the untreated control. All experiments were repeated a minimum of three times in duplicate: *p < 0.05, **p < 0.005, ***p < 0.0001.
Previous work has clearly shown that regulation of Rip1-induced cell death is a key function of caspase-8 (11). Thus, to confirm the relative role of caspase-8 and cathepsins in the regulation of necroptosis, we treated macrophages with LPS and a specific caspase-8 inhibitor (C8I), zIETD. Although treatment with C8I and LPS alone resulted in minimal cell death, when combined with a cathepsin inhibitor, we observed a significant induction of macrophage necroptosis (Fig. 6B and 6C). Similar results were obtained with a number of different cathepsin inhibitors in combination with C8I (Supplemental Fig. 3C and 3D). Consistent with necroptosis, combined caspase-8/cathepsin inhibition–induced cell death was blocked with the addition of necrostatin (Fig. 6B). We also confirmed that caspase-8/cathepsin inhibition was ineffective at inducing cell death with Rip3 knockout macrophages (data not shown). Finally, we examined the role of caspase-8 specifically, using inhibitors targeting other apoptotic caspases (caspase-9, -3) in combination with the cathepsin inhibitor calpeptin. Combined inhibition of cathepsins and caspase-9 or -3 inhibitors resulted in no significant increase in necroptosis (Supplemental Fig. 3E). Together, these results point to the novel conclusion that cathepsins and caspase-8 cooperate to regulate necroptosis in macrophages, and inhibition of both is necessary for the induction of this form of cell death.
Discussion
Innate immune cells, such as macrophages, must strike a careful balance between the need for cell death to prevent propagation of an infectious agent and the need for survival to promote immune function. Although apoptosis has long been considered a key mechanism of cell death in the immune system, recently a form of programmed necrosis (necroptosis) has also been described (26). Control of necroptosis has important implications for the immune system, because this would lead to the release of potent intracellular danger signals to the external environment (7). Viruses have been demonstrated to inhibit Rip1 activation of necroptosis to avoid this type of inflammatory induction (27). In contrast, overactive necroptosis can result in misdirected and damaging inflammatory pathology. For example, we have previously shown that overactive necroptosis of macrophages can be exploited by intracellular bacteria to escape immune response (3, 10). Thus, we have undertaken a careful investigation of cell death as induced by the pan-caspase inhibitor, which was used in the initial discovery of necroptosis, zVAD (12). Currently, the prevailing model of dampening necroptotic signaling focuses on caspase-8–mediated cleavage of Rip1 kinase as the chief mechanism (7, 11, 13, 28). As a novel addition to this, we have found that cysteine family cathepsins also cleave Rip1 within macrophages. Furthermore, we find that combined inhibition of cathepsins and caspase-8 leads to potent induction of necroptosis, indicating that cathepsins and caspase-8 cooperate to limit necroptosis.
The process of zVAD-induced necroptosis has also been observed in a number of cell lines, usually requiring exogenous (29) or autocrine TNF-α signaling (15). In macrophages specifically, zVAD has been shown to induce cell death in the RAW264.1 cell line, although the mechanism of death was not clear at the time (24). In bone marrow macrophages, we have observed that zVAD alone induced necroptosis, which was dependent on autocrine TNF-α signaling. The stimulation of macrophages with TLR ligands LPS or Poly I:C lead to a potent induction of necroptosis when combined with zVAD stimulation. These data add to a recent report showing that TLR4 signaling can lead to necroptosis in a TNF-independent manner via the TLR4-TRIF pathway (25).
Interestingly, although zVAD was able to induce necroptosis, we found that a C8I, zIETD, did not result in cell death. A similar observation in L929 cells was previously ascribed to less stimulation of autocrine TNF-α production with C8I (zIETD) relative to pan-caspase inhibitor (zVAD) (15). Inconsistent with this, the addition of LPS, which can drive necroptosis independently of TNF-α, still does not lead to zIETD-induced cell death. Thus, we show that in combination with signals from TNF-α or LPS, zVAD induces necroptosis of macrophages but appears to involve mechanisms in addition to caspase-8 inhibition.
In examining the expression of Rip1 during necroptosis, we consistently observed smaller bands that reacted with our anti-Rip1 Ab. Upon treatment with zVAD, we saw a significant reduction in these bands, leading us to conclude that they were likely cleavage fragments of Rip1 kinase. In contrast with zVAD, treatment with the C8I zIETD did not affect the cleaved Rip1 forms. In addition to its effects on caspases, zVAD has been demonstrated to also inhibit cysteine protease family cathepsins, such as cathepsin B and S (17). We reconfirm these findings in this article, showing that at concentrations used to induce necroptosis, zVAD inhibits the activity of cathepsin S in macrophage lysates and in cell-free experiments. To test whether cathepsin activity might be driving Rip1 cleavage, we also applied targeted cathepsin inhibitors to macrophages. Although zIETD failed to affect the level of cleaved Rip1, the addition of a pan cysteine cathepsin inhibitor, E64D, resulted in a total abrogation of cleaved Rip1. We were similarly able to decrease the cleavage of Rip1 using siRNA knockdown of either cathepsin S or B.
Using cell-free cleavage experiments, we clearly demonstrate that cysteine family cathepsins cleave Rip1, producing fragments of a size (∼36 kDa) consistent with those observed in macrophages. Based on this and our siRNA experiments, we propose that cathepsins S and B likely have redundant function in limiting necroptosis. We also observed some cleavage of Rip1 kinase with cathepsin L, but it was relatively inefficient in comparison with that observed with cathepsin S or B. Given the size of the Rip1 kinase fragments observed, we estimate that the most prominent cleavage of Rip1 likely occurs at aa 348. At this time it is unclear exactly how cathepsin cleavage of Rip1 affects necroptotic signaling given that the pool of full-length Rip1 remains relatively unchanged.
Cathepsins have previously been considered as aggressive proteases that once released from the lysosomes will mediate rapid proteolytic breakdown of the cell (30). Although massive cathepsin release may result in necrosis (31), slow release of cathepsins actually results in selective cleavage of few targets (32). Specifically, controlled lysosomal breakdown enhances apoptotic cell death via cathepsin-mediated cleavage of Bid into its proapoptotic form (33, 34). In the case of necroptosis, cathepsins have been thought to aid in rapid cellular disintegration (35), but specific data are limited. In contrast with this view, we show that inhibition of cysteine cathepsins actually induced a subtle but significant increase in zVAD-induced necroptosis within macrophages. In contrast with the subtle effects on zVAD-induced death, cathepsin inhibitors resulted in significant macrophage necroptosis when combined with a specific C8I. Taken together, these data lead to the surprising conclusion that caspase-8 and cathepsins both function to actively suppress necroptosis through cleavage of Rip1 kinase. At this point it remains unclear whether cleavage of Rip1 occurs in the cytosolic or lysosomal compartments of the cell. Given that LPS signaling that drives necroptosis is TRIF dependent (36), and LPS-induced TRIF signaling has been shown to operate in the endosomal compartment (37), we propose that endosomal cathepsins might function to regulate Rip1 kinase activity in the endosomal/phagosomal compartment.
In our Western blot analysis, Rip1 cleavage products appear to be predominantly formed by cathepsins, raising the question of how caspase-8 contributes to regulating necroptosis in macrophages. Caspase-8 is inextricably linked to control of necroptosis in fetal development (11). Cleavage of Rip1 kinase by caspase-8 was identified before the role of Rip1 in nonapoptotic cell death was discovered (13), and has since been repeatedly confirmed (38). Given that FADD is thought to recruit caspase-8 to the necrosome after activation (14), we hypothesize that caspase-8 may act as a more downstream regulator of necroptosis after Rip1 phosphorylation. Consistent with this, caspase-mediated cleavage of Rip1 is generally observed after stimulation of cells with TNF, but not under steady-state conditions (13, 28). In contrast with caspase-8, we observe cathepsin mediated cleavage in macrophages under steady-state conditions, indicating that this may be a more upstream mode of regulating Rip1 activity. Given that the cleavage sites are after the kinase domain and that these cleaved forms persist within the cells, it seems possible that Rip1-cleaved forms could potentially interact with and inhibit the formation of the necrosome. Further work will be needed to elucidate how proteolysis by cathepsins and caspase-8 regulates necroptosis.
The idea of cathepsins acting as antinecroptotic factors is a surprising finding, yet given an expanding role of cathepsins in the apoptotic program, it seems to fit well into the paradigm of proapoptotic factors acting to inhibit necroptosis. Interestingly, expression of both cathepsin S and B has been well documented at inflammatory sites in various disease models including pancreatitis (39), inflammatory bowel disease (40), and atherosclerosis (41). It seems plausible that cathepsin-mediated cleavage of Rip1 kinase could play a role in perpetuating macrophage survival and function within inflammatory sites. In addition to this, elevated expression of cathepsins has repeatedly been shown to be a marker for enhanced tumorigenicity and poor prognosis (42). Given the novel role we have identified for cathepsins in cleaving Rip1 kinase and limiting macrophage necroptosis, it is an exciting possibility that cathepsins may function similarly to enhance resistance to necrotic cell death within cancer cells. Furthermore, using cathepsin inhibition to target macrophage function may represent a novel treatment modality for both cancer and inflammatory diseases.
Acknowledgements
We thank Renu Dudani for technical contributions.
Footnotes
This work was supported by a grant from the Canadian Institutes of Health Research.
The online version of this article contains supplemental material.
References
Disclosures
The authors have no financial conflicts of interest.





