Abstract
Cigarette smoke (CS)–induced cellular senescence has been implicated in the pathogenesis of chronic obstructive pulmonary disease, and SIRT6, a histone deacetylase, antagonizes this senescence, presumably through the attenuation of insulin-like growth factor (IGF)-Akt signaling. Autophagy controls cellular senescence by eliminating damaged cellular components and is negatively regulated by IGF-Akt signaling through the mammalian target of rapamycin (mTOR). SIRT1, a representative sirtuin family, has been demonstrated to activate autophagy, but a role for SIRT6 in autophagy activation has not been shown. Therefore, we sought to investigate the regulatory role for SIRT6 in autophagy activation during CS-induced cellular senescence. SIRT6 expression levels were modulated by cDNA and small interfering RNA transfection in human bronchial epithelial cells (HBECs). Senescence-associated β-galactosidase staining and Western blotting of p21 were performed to evaluate senescence. We demonstrated that SIRT6 expression levels were decreased in lung homogenates from chronic obstructive pulmonary disease patients, and SIRT6 expression levels correlated significantly with the percentage of forced expiratory volume in 1 s/forced vital capacity. CS extract (CSE) suppressed SIRT6 expression in HBECs. CSE-induced HBEC senescence was inhibited by SIRT6 overexpression, whereas SIRT6 knockdown and mutant SIRT6 (H133Y) without histone deacetylase activity enhanced HBEC senescence. SIRT6 overexpression induced autophagy via attenuation of IGF-Akt-mTOR signaling. Conversely, SIRT6 knockdown and overexpression of a mutant SIRT6 (H133Y) inhibited autophagy. Autophagy inhibition by knockdown of ATG5 and LC3B attenuated the antisenescent effect of SIRT6 overexpression. These results suggest that SIRT6 is involved in CSE-induced HBEC senescence via autophagy regulation, which can be attributed to attenuation of IGF-Akt-mTOR signaling.
Introduction
Chronic obstructive pulmonary disease (COPD) is one of the leading causes of death worldwide and has been assumed to be a disease of accelerated lung aging, mainly resulting from chronic cigarette smoke (CS) exposure (1, 2). Increased cellular senescence is a major feature of aging and has been widely implicated in the pathogenesis of COPD by impairing cell repopulation and by aberrant cytokine secretion, the so-called senescence-associated secretory phenotype (3–5). Hence, mapping the molecular mechanisms for CS-induced acceleration of cellular senescence may offer clues into COPD pathogenesis. Although the regulatory mechanisms for cellular senescence are complex and incompletely understood, recent advances, including our findings, support the notion that a homeostatic balance of energy status and removal of damaged intracellular components through autophagic degradation are critical for prevention of cellular senescence induced by CS exposure (4–6).
Autophagy, a lysosomal degradation pathway, occurs continuously at basal levels, during the homeostatic turnover of cytoplasmic components required to meet metabolic demands. Autophagy also plays a pivotal regulatory role during cellular senescence via degradation of aggregate-prone proteins and damaged organelles (7). We have recently reported that concomitant accumulation of p62 and ubiquitinated proteins may reflect insufficient autophagic degradation in COPD lung, which is potentially involved in the acceleration of CS-induced human bronchial epithelial cell (HBEC) senescence (5). However, the regulatory mechanisms for autophagy are also complex and incompletely understood, especially in the setting of CS exposure, and we noted the sirtuin family with antisenescence property.
The sirtuin family is composed of seven proteins, class III histone deacetylases (HDACs), which play an important role in a wide array of biological processes, including cellular senescence (8). SIRT1, a representative sirtuin, has been shown to be involved in COPD pathogenesis through prevention of stress-induced inflammation and premature cellular senescence (9, 10). In terms of the regulation of autophagy, decreased SIRT1 expression in response to CS exposure has been postulated to correspond with increased autophagy activation, resulting in excessive apoptosis and COPD development (11). Among the gene targeting models for seven mammalian sirtuins, SIRT6-deficient mice displayed a prominent premature aging phenotype accompanied by shortened life span (12, 13). SIRT6 has been demonstrated to regulate longevity by a variety of mechanisms, including NF-κB inhibition, base excision repair, homologous recombination, and modulation of insulin-like growth factor (IGF)-I signaling (13–18). Although IGF-I signaling has been reported to be involved in autophagy and cellular senescence (19), autophagy modulation by SIRT6 and implication of SIRT6 in regulation of cellular senescence during COPD pathogenesis remain to be elucidated. We examined the involvement of SIRT6 in autophagy regulation as a determination of cellular senescence in the setting of CS extract (CSE) exposure.
Materials and Methods
Cell culture, Abs, and reagents
Airways were collected from first- through fourth-order bronchi from pneumonectomy and lobectomy specimens from resections performed for primary lung cancer. Informed consent was obtained from all surgical participants as part of an approved ongoing research protocol by the ethical committee of Jikei University School of Medicine. HBECs were isolated with protease treatment, and freshly isolated HBECs were plated onto rat-tail collagen type I–coated (10 μg/ml) dishes, incubated overnight, and then the medium was changed to bronchial epithelial growth medium (BEGM; Clonetics, San Diego, CA). Cultures were characterized immunohistochemically using anti-cytokeratin Abs (Lu-5; BioCare Medical, Concord, CA) and anti-vimentin (Sigma-Aldrich, Tokyo, Japan), as previously described (20). HBECs showed >95% positive staining with anti-cytokeratin and <5% positive staining with the anti-vimentin Ab (data not shown). HBECs were serially passaged and used for experiments until passage 4. The experiments for autophagy induction and evaluation of cell senescence were performed with HBECs from non-COPD patients. Bronchial epithelial cell line BEAS-2B was cultured in RPMI 1640 with 10% FCS and penicillin-streptomycin. Abs used were rabbit anti-SIRT6 (2590; Cell Signaling Technology, Tokyo, Japan), rabbit anti–p-IGF-1R (3918; Cell Signaling Technology), rabbit anti–IGF-1R (3018; Cell Signaling Technology), rabbit anti–p-Akt (4060; Cell Signaling Technology), rabbit anti-Akt (4691; Cell Signaling Technology), anti–p-p70 S6Kinase (9205; Cell Signaling Technology), rabbit anti-p70 S6Kinase (9202; Cell Signaling Technology), rabbit anti–microtubule-associated protein 1A/1B-L chain 3 (LC3; NB600-1384; Novus), rabbit anti-ATG5 (2630; Cell Signaling Technology), rabbit anti-p21 (2947; Cell Signaling Technology), rabbit anti–p-histone H2A.X (Ser139; 2577; Cell Signaling Technology), rabbit anti-p62 (PM045; MBL, Nagoya, Japan), mouse anti–β-actin (A3853; Sigma-Aldrich), and rabbit anti-histone H3 (acetyl K9; ab61231; Abcam, Cambridge, U.K.). Pepstatin A (Peptide Institute, Osaka, Japan), E64d (Peptide Institute), Bafilomycin A (R&D Systems, Minneapolis, MN), Lactacystin (Sigma-Aldrich), Akt1/2 inhibitor (Sigma Aldrich), recombinant IGF-I (Wako Pure Chemical Industries, Osaka, Japan), and rat-tail type-I collagen (Sigma-Aldrich) were purchased.
Preparation of CSE
CSE was prepared as previously described with minor modifications (5). Forty milliliters of CS was drawn into a syringe and slowly bubbled into sterile serum-free cell culture media in a15-ml BD falcon tube. One cigarette was used for the preparation of 10 ml solution. CSE solution was filtered (0.22 μm) to remove insoluble particles and was designated as a 100% CSE solution.
Senescence-associated β-galactosidase staining and immunofluorescence staining
Senescence-associated β-galactosidase (SA-β-Gal) staining was performed using HBEC (2 × 105) grown on 12-well culture plates according to the manufacturer’s instructions (β-galactosidase staining kit; BioVision Research Products). Immunofluorescence staining was performed as previously described (21). The primary Abs were applied according to the manufacturer’s instructions.
Western blotting
HBECs grown on 12-well culture plates were treated with CSE for the indicated experimental conditions and lysed in Laemmli sample buffer. Lung homogenates were prepared using a Bioruptor UCD250 (Cosmo Bio, Tokyo, Japan), and sonication of lung tissue was performed according to the manufacturer’s instructions. Western blotting (WB) was performed as previously described (5). After transfer to polyvinylidene difluoride membrane (Immobilon-P, Millipore, MA), blotting with specific primary Abs were performed overnight at 4°C. Proteins were detected by HRP-conjugated secondary Ab (Cell Signaling Technology) followed by chemiluminescence detection (ECL; GE Healthcare, Tokyo, Japan) with a LAS-4000 UV mini system (Fujifilm, Shiga, Japan). The conversion of LC3 from LC3-I (free form) to LC3-II (phosphatidylethanolamine-conjugated form) represents a key step in autophagosome formation, and detection of LC3-II by WB in the presence of protease inhibitors (E64d and pepstatin A) to prevent further degradation is a standard method to evaluate the activation of autophagy.
Plasmids, small interfering RNA, and transfection
The SIRT6 expression vectors (SIRT6 cDNA and SIRT6 H133Y) were the kind gift of Kartin F. Chua (Stanford University, Palo Alto, CA). The LC3 cDNA was the kind gift of Dr. Mizushima (Tokyo University, Tokyo, Japan) and Dr. Yoshimori (Osaka University, Osaka, Japan), and was cloned into pEGFP-C1 (Clontech). pEGFP-LC3 plasmid was transfected into Beas-2B cells using Lipofectamine 2000 (Invitrogen), and stably expressing clones were selected by culturing with G418 (1.0 mg/ml) containing medium. The LC3B, ATG5, and negative control small interfering RNAs (siRNAs) were purchased (Applied Biosystems), and transfections of HBECs were performed using the Neon Transfection System (Invitrogen Life Technologies Japan, Tokyo, Japan), using matched optimized transfection kits for airway epithelial cells.
RNA isolation, PCR
RNA isolation, reverse transcription, and real-time PCR were performed using the SYBR green method as previously described (22). The primers used were SIRT6 sense primer, 5′-CCATCCTAGACTGGGAGGACT-3′; SIRT6 antisense primer, 5′- GGATCTGCAGCGATGTACCC-3′; β-actin sense primer 5′-CATGTACGTTGCTATCCAGGC-3′; β-actin antisense primer 5′-CTCCTTAATGTCACGCACGAT-3′. These primer sets yielded PCR products of 108 and 250 bp for SIRT6 and β-actin, respectively. Primer sequences for β-actin were from Primer Bank (http://pga.mgh.harvard.edu/primerbank).
Statistics
Data are shown as the average (± SEM) taken from at least three independent experiments. Student t test was used for comparison of two data sets, and ANOVA for multiple data sets. Tukey’s or Dunn’s test was used for parametric and nonparametric data, respectively. Significance was defined as p < 0.05. Statistical software used was Prism v.5 (GraphPad Software, San Diego, CA).
Results
SIRT6 expression is decreased in lung homogenates from COPD patients and SIRT6 expression is suppressed by CSE in HBECs
Decreased SIRT1 expression has been shown in COPD lung tissue (9). Hence, we evaluated the expression levels of SIRT6 in lung homogenates from nonsmokers (n = 9), non-COPD smokers (n = 9), and COPD patients (n = 9). The smoking index was significantly different between control and smokers, and forced expiratory volume in 1 s/forced vital capacity (FEV1/FVC) of COPD was significantly reduced compared with those of control and non-COPD smokers (Table I). Importantly, no significant age-related differences were observed between each group. Relatively low protein levels of SIRT6 were detected in lung homogenates from COPD patients, compared with those detected in lung homogenates from non-COPD smokers and significantly different from nonsmokers (Fig. 1A). Furthermore, the SIRT6 expression levels correlated significantly with the percentage of FEV1/FVC (Fig. 1A). To confirm our recent findings of insufficient autophagy in association with COPD pathogenesis (5), we also evaluated p21/waf-1 (a senescence-associated cyclin-dependent kinase inhibitor) and p62 (reflecting insufficient autophagic degradation) expression levels. Intriguingly, relatively high accumulations of p21 and p62 were detected in lung homogenates from COPD patients, suggesting the potential clinical implication of SIRT6 in COPD pathogenesis in terms of insufficient autophagy and accelerated senescence. Next, we analyzed the changes of SIRT6 expression levels in response to CSE exposure. A CSE concentration of 1.0% was used for analysis based on our recent findings of CSE-induced HBEC senescence (5). No significant changes in SIRT6 mRNA levels were observed after CSE treatment (Fig. 1B). In contrast, WB demonstrated that CSE (1.0%) modestly but significantly suppressed SIRT6 expression levels in HBECs (Fig. 1C); however, no apparent increase in cell death was observed by trypan blue dye exclusion (data not shown). In addition, lactacystin, a proteasome inhibitor, clearly reversed the CSE-induced SIRT6 decline, indicating that posttranslational modifications for proteasomal degradation may be involved in the mechanisms of CSE-induced SIRT6 reduction. Similarly, CSE has been shown suppress SIRT1 expression in a human monocyte-macrophage cell line via posttranslational modifications (9).
| . | Nonsmoker (n = 9) . | Non-COPD Smoker (n = 9) . | COPD (n = 9) . | p Value . |
|---|---|---|---|---|
| Age, y | 60.2 ± 14.3 | 64.2 ± 8.8 | 67.0 ± 6.7 | NS |
| Male, % of group | 44.4 | 77.7 | 88.9 | NA |
| SI (pack year) | 0 | 46.3 ± 38.3 | 47.4 ± 23.6 | <0.001 |
| FEV1/FVC | 75.9 ± 4.1 | 78.1 ± 4.0 | 55.9 ± 9.1 | <0.001 |
| . | Nonsmoker (n = 9) . | Non-COPD Smoker (n = 9) . | COPD (n = 9) . | p Value . |
|---|---|---|---|---|
| Age, y | 60.2 ± 14.3 | 64.2 ± 8.8 | 67.0 ± 6.7 | NS |
| Male, % of group | 44.4 | 77.7 | 88.9 | NA |
| SI (pack year) | 0 | 46.3 ± 38.3 | 47.4 ± 23.6 | <0.001 |
| FEV1/FVC | 75.9 ± 4.1 | 78.1 ± 4.0 | 55.9 ± 9.1 | <0.001 |
Values are mean ± SD.
NA, Not assessed; SI, smoking index.
SIRT6 expression in lung homogenates and changes of SIRT6 expression in response to CSE exposure in HBECs. (A) WB using anti-SIRT6, anti-p21, anti-p62, and anti–β-actin of lung homogenates from nonsmokers, non-COPD smokers, and COPD. Shown in the right panel is the relationship between relative SIRT6 expression normalized to β-actin and the percentages of FEV1/FVC (n = 27). The lower panels are average (± SEM) of relative expression in SIRT6, p21, and p62 normalized to β-actin taken from densitometric analysis of WB, respectively. Open bar is nonsmokers (n = 9), filled bar is non-COPD smokers (n = 9), and horizontal crosshatched bar is COPD (n = 9). (B) HBECs were treated with CSE (1.0%) for 24 h (n = 4). Real time-PCR was performed using primers to SIRT6 or β-actin as a control. SIRT6 expression was normalized to β-actin. Shown is the fold increase (± SEM) relative to control-treated cells. Open bar is control and filled bar is CSE treated. (C) WB using anti-SIRT6 or anti–β-actin of cell lysates from HBECs treated with CSE (1.0%) for 24 h in the presence or absence of lactacystin (2 μM). On the right panel is the average (± SEM) taken from three independent experiments shown as relative expression of SIRT6 compared with β-actin. Open bar is no treatment, and filled bar is CSE (1% for 24 h) treated. *p < 0.05.
SIRT6 expression in lung homogenates and changes of SIRT6 expression in response to CSE exposure in HBECs. (A) WB using anti-SIRT6, anti-p21, anti-p62, and anti–β-actin of lung homogenates from nonsmokers, non-COPD smokers, and COPD. Shown in the right panel is the relationship between relative SIRT6 expression normalized to β-actin and the percentages of FEV1/FVC (n = 27). The lower panels are average (± SEM) of relative expression in SIRT6, p21, and p62 normalized to β-actin taken from densitometric analysis of WB, respectively. Open bar is nonsmokers (n = 9), filled bar is non-COPD smokers (n = 9), and horizontal crosshatched bar is COPD (n = 9). (B) HBECs were treated with CSE (1.0%) for 24 h (n = 4). Real time-PCR was performed using primers to SIRT6 or β-actin as a control. SIRT6 expression was normalized to β-actin. Shown is the fold increase (± SEM) relative to control-treated cells. Open bar is control and filled bar is CSE treated. (C) WB using anti-SIRT6 or anti–β-actin of cell lysates from HBECs treated with CSE (1.0%) for 24 h in the presence or absence of lactacystin (2 μM). On the right panel is the average (± SEM) taken from three independent experiments shown as relative expression of SIRT6 compared with β-actin. Open bar is no treatment, and filled bar is CSE (1% for 24 h) treated. *p < 0.05.
SIRT6 regulates CSE-induced cell senescence in HBECs
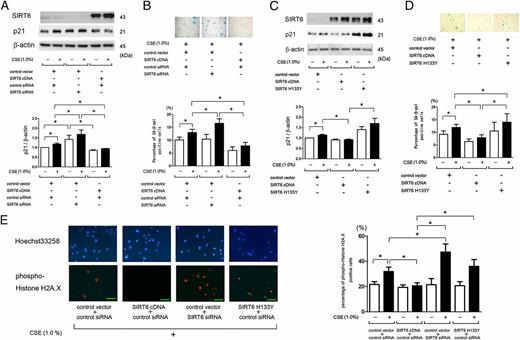
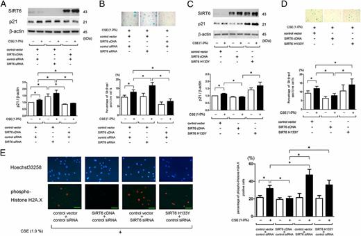
To investigate the regulatory role of SIRT6 in CSE-induced HBEC senescence, we first used both overexpression and siRNA for SIRT6. Wild type SIRT6 vector (SIRT6 cDNA) efficiently increased the amount of SIRT6 protein, and siRNA clearly attenuated SIRT6 expression without significant modification of SIRT1 levels, as assessed by WB (Fig. 2A, Supplemental Fig. 1B, 1C). CSE significantly induced HBEC senescence as measured by expression of p21/waf-1, SA-β-gal staining, and p-Histone H2A.X (Ser139) staining of DNA damage (Fig. 2). No significant increase in cell death (necrosis and apoptosis) was observed after CSE exposure, which was examined by means of trypan blue staining and DNA fragmentation assay (data not shown). Overexpression of SIRT6 significantly suppressed HBEC senescence after CSE exposure (Fig. 2). Intriguingly, compared with control vector, a slight decrease in HBEC senescence was observed by SIRT6 overexpression even in the absence of CSE, especially when measured by means of SA-β-gal staining (Fig. 2B, 2D). Conversely, SIRT6 knockdown increased the percentage of senescent cells, indicating that intrinsic SIRT6 is not sufficient to completely inhibit senescence but has the ability to antagonize CSE-induced cellular senescence in HBECs (Fig. 2A, 2B, 2E). HDAC activity has been widely implicated in the biological effects of SIRT6; thus, we used a mutant SIRT6 vector without HDAC activity for histone3 lysine 9 (H3K9; SIRT6 H133Y) (23). HDAC activity of SIRT6 cDNA and SIRT6 H133Y were confirmed by immunofluorescence staining and WB using anti-histone H3 (acetyl K9) Ab (Supplemental Fig. 1). SIRT6 H133Y failed to demonstrate any antisenescence role, but rather enhanced CSE-induced HBEC senescence (Fig. 2C–E), suggesting that HDAC activity is essential for the antisenescence property of SIRT6.
SIRT6 regulates CSE-induced cell senescence in HBECs. (A) WB using anti-SIRT6, anti-p21, and anti–β-actin of cell lysates from control vector and control siRNA (lanes 1, 2), control vector and SIRT6 siRNA (lanes 3, 4), and SIRT6 cDNA and control siRNA (lanes 5, 6) transfected HBECs. CSE (1.0% for 48 h) treatment was started 48 h posttransfection. On the lower panel is the average (± SEM) taken from three independent experiments shown as relative expression of p21 compared with β-actin. Open bar is no treatment, and filled bar is CSE (1% for 48 h) treated. (B) Photographs of SA-β-gal staining of CSE (1.0% for 48 h)-treated HBECs. Shown in left panel is control expression vector and control siRNA, middle panel is control expression vector and SIRT6 siRNA, and right panel is SIRT6 cDNA and control siRNA transfected HBECs. In the lower panel is the percentage (± SEM) of SA-β-gal+ cells from five independent experiments. Open bar is no treatment, and filled bar is CSE (1.0% for 48 h) treated. (C) WB using anti-SIRT6, anti-p21, and anti–β-actin of cell lysates from control vector (lanes 1, 2), SIRT6 cDNA (lanes 3, 4), and mutant SIRT6 expression vector without HDAC activity for histone3 lysine 9 (H3K9; SIRT6 H133Y; lanes 5, 6) transfected HBEC. CSE (1.0% for 48 h) treatment was started 48 h posttransfection. In the lower panel is the average (± SEM) taken from four independent experiments shown as relative expression of p21 compared with β-actin. Open bar is no treatment, and filled bar is CSE (1% for 48 h) treated. (D) Photographs of SA-β-gal staining of CSE-treated HBECs (1.0% for 48 h). Shown in the left panel is control expression vector, middle panel is SIRT6 cDNA, and right panel is SIRT6 H133Y transfected HBECs. In the lower panel is the percentage (± SEM) of SA-β-gal+ cells from six independent experiments. Open bar is no treatment, and filled bar is CSE (1.0% for 48 h) treated. (E) Photographs of immunofluorescence staining of Hoechst 33258 (upper panels) and p-Histone H2A.X (Ser139; lower panels) of CSE (1.0% for 48 h)-treated HBECs. HBECs were transfected with control vector and control siRNA (left panels), SIRT6 cDNA and control siRNA (center left panels), control vector and SIRT6 siRNA (center right panels), and SIRT6 H133Y and control siRNA (right panels) transfected HBECs. CSE treatment was started 48 h posttransfection. Scale bar, 50 μm. Original magnification, ×100. Shown in right panel is the percentage (± SEM) of p-Histone H2A.X+ cells from four independent experiments. Open bar is no treatment, and filled bar is CSE (1.0% for 48 h) treated. *p < 0.05.
SIRT6 regulates CSE-induced cell senescence in HBECs. (A) WB using anti-SIRT6, anti-p21, and anti–β-actin of cell lysates from control vector and control siRNA (lanes 1, 2), control vector and SIRT6 siRNA (lanes 3, 4), and SIRT6 cDNA and control siRNA (lanes 5, 6) transfected HBECs. CSE (1.0% for 48 h) treatment was started 48 h posttransfection. On the lower panel is the average (± SEM) taken from three independent experiments shown as relative expression of p21 compared with β-actin. Open bar is no treatment, and filled bar is CSE (1% for 48 h) treated. (B) Photographs of SA-β-gal staining of CSE (1.0% for 48 h)-treated HBECs. Shown in left panel is control expression vector and control siRNA, middle panel is control expression vector and SIRT6 siRNA, and right panel is SIRT6 cDNA and control siRNA transfected HBECs. In the lower panel is the percentage (± SEM) of SA-β-gal+ cells from five independent experiments. Open bar is no treatment, and filled bar is CSE (1.0% for 48 h) treated. (C) WB using anti-SIRT6, anti-p21, and anti–β-actin of cell lysates from control vector (lanes 1, 2), SIRT6 cDNA (lanes 3, 4), and mutant SIRT6 expression vector without HDAC activity for histone3 lysine 9 (H3K9; SIRT6 H133Y; lanes 5, 6) transfected HBEC. CSE (1.0% for 48 h) treatment was started 48 h posttransfection. In the lower panel is the average (± SEM) taken from four independent experiments shown as relative expression of p21 compared with β-actin. Open bar is no treatment, and filled bar is CSE (1% for 48 h) treated. (D) Photographs of SA-β-gal staining of CSE-treated HBECs (1.0% for 48 h). Shown in the left panel is control expression vector, middle panel is SIRT6 cDNA, and right panel is SIRT6 H133Y transfected HBECs. In the lower panel is the percentage (± SEM) of SA-β-gal+ cells from six independent experiments. Open bar is no treatment, and filled bar is CSE (1.0% for 48 h) treated. (E) Photographs of immunofluorescence staining of Hoechst 33258 (upper panels) and p-Histone H2A.X (Ser139; lower panels) of CSE (1.0% for 48 h)-treated HBECs. HBECs were transfected with control vector and control siRNA (left panels), SIRT6 cDNA and control siRNA (center left panels), control vector and SIRT6 siRNA (center right panels), and SIRT6 H133Y and control siRNA (right panels) transfected HBECs. CSE treatment was started 48 h posttransfection. Scale bar, 50 μm. Original magnification, ×100. Shown in right panel is the percentage (± SEM) of p-Histone H2A.X+ cells from four independent experiments. Open bar is no treatment, and filled bar is CSE (1.0% for 48 h) treated. *p < 0.05.
SIRT6 induces autophagy in HBECs
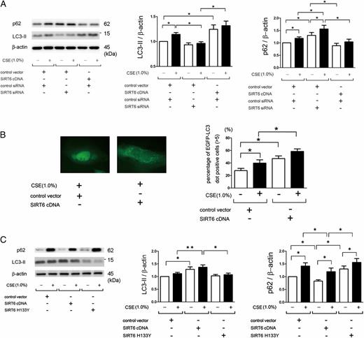
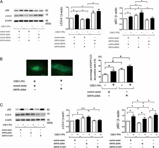
SIRT1 has been shown to induce autophagy during caloric restriction, which is associated with longevity (7). In contrast, negative regulation of autophagy via SIRT1 has been demonstrated in the setting of CS exposure (11). Accordingly, we have attempted to clarify whether and how SIRT6 is involved in the regulation of autophagy in HBECs. Consistent with our recent observations, CSE significantly induced autophagy, which was shown by increased conversion to LC3-II and by detection of EGFP-LC3 dot formation by fluorescence microscopy (Fig. 3A, 3B) (5). p62 accumulation in response to CSE exposure may reflect not only autophagy status but also partly oxidative stress–mediated p62 expression in control transfected HBECs (Fig. 3A, 3C) (24). SIRT6 knockdown clearly suppressed autophagy induction in response to CSE as shown by significantly decreased LC3-II accompanied by p62 accumulation. In contrast, overexpression of SIRT6 enhanced autophagy activation. However, only slight autophagy induction was observed by CSE treatment (Fig. 3A), suggesting that SIRT6 and CSE may at least partly share a common machinery for autophagy activation. Autophagy activation by SIRT6 was further confirmed by detection of EGFP-LC3 dot formation (Fig. 3B). Mutant SIRT6 H133Y overexpression failed to demonstrate autophagy induction, indicating that HDAC activity of SIRT6 is necessary for autophagy activation (Fig. 3C).
SIRT6 induces autophagy in HBECs. (A) WB using anti-p62, anti-LC3, and anti–β-actin of cell lysates from control vector and control siRNA (lanes 1, 2), control vector and SIRT6 siRNA (lanes 3, 4), and SIRT6 cDNA and control siRNA (lanes 5, 6) transfected HBECs. CSE (1.0% for 48 h) treatment was started 48 h posttransfection. In the middle panel is the average (± SEM) taken from seven independent experiments shown as the relative expression of LC3-II compared with β-actin. Open bar is no treatment, and filled bar is CSE (1% for 24 h) treated. In the right panel is the average (± SEM) taken from seven independent experiments shown as relative expression of p62 compared with β-actin. Open bar is no treatment, and filled bar is CSE (1.0% for 24 h) treated. (B) Fluorescence microscopic detection of pEGFP-LC3 dot formation in BEAS-2B cells: BEAS-2B cells with stable expression of pEGFP-LC3 were transfected with control vector or SIRT6 cDNA. CSE (1.0% for 24 h) treatment was started 48 h posttransfection. Photomicrographs are taken at the same magnification (original magnification, ×1000). The right panel is the percentage of positive cells with more than five dot formations (± SEM), and data were collected from three independent experiments. Open bar is no treatment, and filled bar is CSE (1.0% for 24 h) treated. (C) WB using anti-p62, anti-LC3, and anti–β-actin of cell lysates from control vector (lanes 1, 2), SIRT6 cDNA (lanes 3, 4), and SIRT6 H133Y (lanes 5, 6) transfected HBECs. CSE (1.0% for 24 h) treatment was started 48 h posttransfection. In the middle panel is the average (± SEM) taken from five independent experiments shown as relative expression of LC3-II compared with β-actin. Open bar is no treatment, and filled bar is CSE (1% for 24 h) treated. In the right panel is the average (± SEM) taken from five independent experiments shown as relative expression of p62 compared with β-actin. Open bar is no treatment, and filled bar is CSE (1.0% for 24 h) treated. *p < 0.05, **p < 0.001.
SIRT6 induces autophagy in HBECs. (A) WB using anti-p62, anti-LC3, and anti–β-actin of cell lysates from control vector and control siRNA (lanes 1, 2), control vector and SIRT6 siRNA (lanes 3, 4), and SIRT6 cDNA and control siRNA (lanes 5, 6) transfected HBECs. CSE (1.0% for 48 h) treatment was started 48 h posttransfection. In the middle panel is the average (± SEM) taken from seven independent experiments shown as the relative expression of LC3-II compared with β-actin. Open bar is no treatment, and filled bar is CSE (1% for 24 h) treated. In the right panel is the average (± SEM) taken from seven independent experiments shown as relative expression of p62 compared with β-actin. Open bar is no treatment, and filled bar is CSE (1.0% for 24 h) treated. (B) Fluorescence microscopic detection of pEGFP-LC3 dot formation in BEAS-2B cells: BEAS-2B cells with stable expression of pEGFP-LC3 were transfected with control vector or SIRT6 cDNA. CSE (1.0% for 24 h) treatment was started 48 h posttransfection. Photomicrographs are taken at the same magnification (original magnification, ×1000). The right panel is the percentage of positive cells with more than five dot formations (± SEM), and data were collected from three independent experiments. Open bar is no treatment, and filled bar is CSE (1.0% for 24 h) treated. (C) WB using anti-p62, anti-LC3, and anti–β-actin of cell lysates from control vector (lanes 1, 2), SIRT6 cDNA (lanes 3, 4), and SIRT6 H133Y (lanes 5, 6) transfected HBECs. CSE (1.0% for 24 h) treatment was started 48 h posttransfection. In the middle panel is the average (± SEM) taken from five independent experiments shown as relative expression of LC3-II compared with β-actin. Open bar is no treatment, and filled bar is CSE (1% for 24 h) treated. In the right panel is the average (± SEM) taken from five independent experiments shown as relative expression of p62 compared with β-actin. Open bar is no treatment, and filled bar is CSE (1.0% for 24 h) treated. *p < 0.05, **p < 0.001.
SIRT6 attenuates the IGF-Akt-mammalian target of rapamycin signaling pathway in HBECs
The (mammalian) target of rapamycin (mTOR) is a crucial negative regulator of autophagy, and Akt is an upstream signaling molecule for mTOR activation (7). A recent study demonstrated that SIRT6 regulates IGF-Akt-mTOR signaling through the suppression of IGF signaling-related genes (17). We therefore investigated the involvement of SIRT6 in regulation of the IGF-Akt-mTOR signaling pathway by detecting phosphorylated forms of IGF-1R, Akt, and p70 S6Kinase (S6K, a downstream signaling molecule of mTOR). A hyperphysiological concentration of insulin (5 μg/ml) in the commercially available HBEC media has been considered to be mainly responsible for IGF signaling in HBEC culturing models (25, 26); thus, we have evaluated IGF-Akt-mTOR signaling pathway in the presence of insulin (complete BEGM, which is the standard media for all our HBEC experiments). Overexpression of SIRT6 obviously suppressed IGF-1R phosphorylation with a slight reduction of IGF-1R expression levels. Conversely, SIRT6 knockdown and mutant SIRT6 H133Y overexpression enhanced phosphorylation of IGF-1R accompanied by a modest increase in IGF-1R expression (Fig. 4). Next, we examined phosphorylation of Akt and S6K. Consistent with IGF-1R phosphorylation, overexpression of SIRT6 clearly diminished Akt and S6K phosphorylation regardless of presence or absence of CSE (Fig. 4A). In contrast, SIRT6 knockdown and mutant SIRT6 H133Y overexpression induced Akt and S6K phosphorylation (Fig. 4B, 4C). CSE treatment slightly but not significantly enhanced activation of IGF-Akt-mTOR signaling, which may reflect CSE-induced modest suppression of SIRT6 in control transfected HBECs. Taken together, in line with previous reports, SIRT6 attenuates the IGF-Akt-mTOR signaling pathway in HBECs.
SIRT6 attenuates IGF-Akt-mTOR signaling in HBECs. (A) WB using anti–p-IGF1-R, anti–IGF1-R, anti–p-Akt, anti-Akt, anti–p-p70 S6 kinase (p-S6K), anti-S6K, anti-SIRT6, and anti–β-actin of cell lysates from control vector (lanes 1, 2) and SIRT6 cDNA (lanes 3, 4) transfected HBECs. CSE (1.0% for 24 h) treatment was started 48 h posttransfection. In the lower panels are the average (± SEM) taken from three independent experiments shown as relative expressions. Open bar is no treatment, and filled bar is CSE (1% for 24 h) treated. (B) WB using anti–p-IGF-1R, anti–IGF-1R, anti–p-Akt, anti-Akt, anti–p-S6K, anti-S6K, anti-SIRT6, and anti–β-actin of cell lysates from control siRNA (lanes 1, 2) and SIRT6 siRNA (lanes 3, 4) transfected HBECs. CSE (1.0% for 24 h) treatment was started 48 h posttransfection. In the lower panels are the average (± SEM) taken from three independent experiments shown as relative expressions. Open bar is no treatment, and filled bar is CSE (1% for 24 h) treated. (C) WB using anti–p-IGF-1R, anti–IGF1-R, anti–p-Akt, anti-Akt, anti–p-S6K, anti-S6K, anti-SIRT6, and anti–β-actin of cell lysates from control vector (lanes 1, 2) and SIRT6 H133Y (lanes 3, 4) transfected HBECs. CSE (1.0% for 24 h) treatment was started 48 h posttransfection. In the lower panels are the average (± SEM) taken from three independent experiments shown as relative expressions. Open bar is no treatment, and filled bar is CSE (1% for 24 h) treated. *p < 0.05.
SIRT6 attenuates IGF-Akt-mTOR signaling in HBECs. (A) WB using anti–p-IGF1-R, anti–IGF1-R, anti–p-Akt, anti-Akt, anti–p-p70 S6 kinase (p-S6K), anti-S6K, anti-SIRT6, and anti–β-actin of cell lysates from control vector (lanes 1, 2) and SIRT6 cDNA (lanes 3, 4) transfected HBECs. CSE (1.0% for 24 h) treatment was started 48 h posttransfection. In the lower panels are the average (± SEM) taken from three independent experiments shown as relative expressions. Open bar is no treatment, and filled bar is CSE (1% for 24 h) treated. (B) WB using anti–p-IGF-1R, anti–IGF-1R, anti–p-Akt, anti-Akt, anti–p-S6K, anti-S6K, anti-SIRT6, and anti–β-actin of cell lysates from control siRNA (lanes 1, 2) and SIRT6 siRNA (lanes 3, 4) transfected HBECs. CSE (1.0% for 24 h) treatment was started 48 h posttransfection. In the lower panels are the average (± SEM) taken from three independent experiments shown as relative expressions. Open bar is no treatment, and filled bar is CSE (1% for 24 h) treated. (C) WB using anti–p-IGF-1R, anti–IGF1-R, anti–p-Akt, anti-Akt, anti–p-S6K, anti-S6K, anti-SIRT6, and anti–β-actin of cell lysates from control vector (lanes 1, 2) and SIRT6 H133Y (lanes 3, 4) transfected HBECs. CSE (1.0% for 24 h) treatment was started 48 h posttransfection. In the lower panels are the average (± SEM) taken from three independent experiments shown as relative expressions. Open bar is no treatment, and filled bar is CSE (1% for 24 h) treated. *p < 0.05.
Insulin-mediated IGF signaling is involved in autophagy regulation and cellular senescence in HBECs
To confirm that insulin in BEGM is involved in IGF signaling, autophagy regulation, and HBEC senescence, we performed experiments in the presence and absence of insulin. First, we evaluated the involvement of Akt signaling in autophagy suppression by using Akt1/2 inhibitor in the presence of insulin. Akt1/2 inhibitor suppressed Akt and S6K phosphorylation accompanied by autophagy activation in a dose-dependent manner (Fig. 5A). Akt1/2 inhibitor also efficiently diminished SIRT6 knockdown-induced Akt and S6K phosphorylation, and concomitantly reversed SIRT6 knockdown-mediated autophagy attenuation, indicating that SIRT6-mediated suppression of Akt-mTOR signaling is responsible for autophagy activation in the presence of insulin (Fig. 5B). Next, we examined IGF-Akt-mTOR signaling, autophagy, and HBEC senescence in the absence and presence of insulin or recombinant IGF-1. Phosphorylation of IGF-1R, Akt, and p70 S6K were clearly attenuated in the absence of insulin and were accompanied by increased autophagy activation, all of which were reversed by the addition of recombinant IGF-1 (20 ng/ml; Fig. 5C, 5D). Furthermore, p21/waf-1 expression and SA-β-gal staining demonstrated that CSE-induced HBEC senescence was significantly enhanced only in the presence of insulin or IGF-1. These data suggest that the IGF-1/insulin-mediated IGF-Akt-mTOR signaling pathway may play an important role in the mechanisms of autophagy regulation and CSE-induced HBEC senescence (Fig. 5C–E).
Insulin-mediated IGF signaling is involved in autophagy regulation and cellular senescence in HBECs. (A) WB using anti–p-Akt (p-Akt), anti–p-p70 S6Kinase (p-S6K), anti-LC3, and anti–β-actin of cell lysates from control (lane 1)-treated and indicated concentrations of Akt 1/2 inhibitor (lanes 2–5)–treated (for 24 h) HBECs in the presence of insulin (5 μg/ml). Shown is a representative experiment of three showing similar results. (B) WB using anti–p-Akt, anti–p-S6K, anti-LC3, and anti–β-actin of cell lysates from control siRNA (lanes 1, 2) transfected and SIRT6 siRNA (lanes 3, 4) transfected HBECs. Akt1/2 inhibitor (5 μM for 24 h) treatment was started 48 h posttransfection in the presence of insulin (5 μg/ml). A representative experiment of three showing similar results is shown. (C) WB using anti–p-IGF-1R, anti–p-Akt, anti–p-S6K, anti-p62, anti-LC3, anti-p21, and anti–β-actin of cell lysates from control (lanes 1, 3) and CSE (lanes 2, 4)-treated HBECs (1% for 48 h) in the presence (lanes 1, 2) and absence (lanes 3, 4) of insulin (5 μg/ml). A representative experiment of three showing similar results is shown. In the middle panel is the average (± SEM) taken from three independent experiments shown as the relative expression of p-S6K compared with S6K. Open bar is no treatment, and filled bar is CSE (1% for 24 h) treated. In the right panel is the average (± SEM) taken from three independent experiments shown as relative expression of p21 compared with β-actin. Open bar is no treatment, and filled bar is CSE (1.0% for 24 h) treated. (D) WB using anti–p-IGF1-R, anti–p-Akt, anti–p-S6K, anti-p62, anti-LC3, anti-p21, and anti–β-actin of cell lysates from control (lanes 1, 3) and CSE (lanes 2, 4)-treated HBECs (1% for 48 h) in the absence (lanes 1, 2) and presence (lanes 3, 4) of recombinant IGF-1 (20 ng/ml) without insulin. A representative experiment of three showing similar results is shown. In the middle panel is the average (± SEM) taken from three independent experiments shown as the relative expression of p-S6K compared with S6K. Open bar is no treatment, and filled bar is CSE (1% for 24 h) treated. In the right panel is the average (± SEM) taken from three independent experiments shown as relative expression of p21 compared with β-actin. Open bar is no treatment, and filled bar is CSE (1.0% for 24 h) treated. (E) Photographs of SA-β-gal staining of control or CSE (1.0% for 48 h)-treated HBECs in the absence (left panels) and presence of insulin (5 μg/ml; middle panels) or recombinant IGF-1 (20 ng/ml; right panels). Original magnification ×100. Shown in the right panel is the percentage (± SEM) of SA-β-gal+ cells from four independent experiments. Open bar is no treatment, and filled bar is CSE (1.0% for 48 h) treated. *p < 0.05.
Insulin-mediated IGF signaling is involved in autophagy regulation and cellular senescence in HBECs. (A) WB using anti–p-Akt (p-Akt), anti–p-p70 S6Kinase (p-S6K), anti-LC3, and anti–β-actin of cell lysates from control (lane 1)-treated and indicated concentrations of Akt 1/2 inhibitor (lanes 2–5)–treated (for 24 h) HBECs in the presence of insulin (5 μg/ml). Shown is a representative experiment of three showing similar results. (B) WB using anti–p-Akt, anti–p-S6K, anti-LC3, and anti–β-actin of cell lysates from control siRNA (lanes 1, 2) transfected and SIRT6 siRNA (lanes 3, 4) transfected HBECs. Akt1/2 inhibitor (5 μM for 24 h) treatment was started 48 h posttransfection in the presence of insulin (5 μg/ml). A representative experiment of three showing similar results is shown. (C) WB using anti–p-IGF-1R, anti–p-Akt, anti–p-S6K, anti-p62, anti-LC3, anti-p21, and anti–β-actin of cell lysates from control (lanes 1, 3) and CSE (lanes 2, 4)-treated HBECs (1% for 48 h) in the presence (lanes 1, 2) and absence (lanes 3, 4) of insulin (5 μg/ml). A representative experiment of three showing similar results is shown. In the middle panel is the average (± SEM) taken from three independent experiments shown as the relative expression of p-S6K compared with S6K. Open bar is no treatment, and filled bar is CSE (1% for 24 h) treated. In the right panel is the average (± SEM) taken from three independent experiments shown as relative expression of p21 compared with β-actin. Open bar is no treatment, and filled bar is CSE (1.0% for 24 h) treated. (D) WB using anti–p-IGF1-R, anti–p-Akt, anti–p-S6K, anti-p62, anti-LC3, anti-p21, and anti–β-actin of cell lysates from control (lanes 1, 3) and CSE (lanes 2, 4)-treated HBECs (1% for 48 h) in the absence (lanes 1, 2) and presence (lanes 3, 4) of recombinant IGF-1 (20 ng/ml) without insulin. A representative experiment of three showing similar results is shown. In the middle panel is the average (± SEM) taken from three independent experiments shown as the relative expression of p-S6K compared with S6K. Open bar is no treatment, and filled bar is CSE (1% for 24 h) treated. In the right panel is the average (± SEM) taken from three independent experiments shown as relative expression of p21 compared with β-actin. Open bar is no treatment, and filled bar is CSE (1.0% for 24 h) treated. (E) Photographs of SA-β-gal staining of control or CSE (1.0% for 48 h)-treated HBECs in the absence (left panels) and presence of insulin (5 μg/ml; middle panels) or recombinant IGF-1 (20 ng/ml; right panels). Original magnification ×100. Shown in the right panel is the percentage (± SEM) of SA-β-gal+ cells from four independent experiments. Open bar is no treatment, and filled bar is CSE (1.0% for 48 h) treated. *p < 0.05.
SIRT6-mediated autophagy is responsible for the regulation of CSE-induced cellular senescence in HBECs
We have reported the antisenescence role of autophagy in CSE-induced HBEC senescence (5). HBECs were transfected with siRNA to ATG5 or LC3B, essential components for autophagosome formation, concomitantly with control vector or SIRT6 cDNA, to confirm the involvement of autophagy in SIRT6-mediated regulation of CSE-induced HBEC senescence. Knockdown of ATG5 and LC3B were assessed by WB (Fig. 6A), and autophagy inhibition was confirmed as previously described (data not shown) (5, 20). ATG5 and LC3B knockdown significantly diminished the antisenescence property of SIRT6 in HBECs, especially in the presence of CSE (1.0%; Fig. 6B, 6C). These data indicate that autophagy activation is mainly responsible for the antisenescence mechanisms of SIRT6 in the setting of CSE exposure, and that SIRT6 regulates autophagy through the modulation of IGF/insulin-Akt-mTOR signaling (Fig. 7).
SIRT6-modulated autophagy is responsible for the regulation of CSE-induced HBEC senescence. (A) WB using anti-ATG5, anti-LC3, and anti–β-actin of cell lysates from control siRNA– (lane 1), ATG5 siRNA– (lane 2), and LC3B siRNA (lane 3)–transfected HBECs. Cell lysates were collected at 72 h posttransfection. A representative experiment of three showing similar results is shown. (B) SA-β-gal staining of CSE-treated HBECs. HBECs were transfected with control expression vector and control siRNA (lanes 1, 2), SIRT6 cDNA and control siRNA (lanes 3, 4), SIRT6 cDNA and ATG5 siRNA (lanes 5, 6), and SIRT6 cDNA and LC3B siRNA (lanes 7, 8) in HBECs. CSE (1.0% for 48 h) treatment was started 48 h posttransfection. The percentage (± SEM) of SA-β-gal+ cells from three independent experiments is shown. Open bar is no treatment, and filled bar is CSE (1.0% for 48 h) treated. (C) WB using anti-p21 and anti–β-actin of cell lysates from control expression vector and control siRNA (lanes 1, 2), SIRT6 cDNA and control siRNA (lanes 3, 4), SIRT6 cDNA and ATG5 siRNA (lanes 5, 6), and SIRT6 cDNA and LC3B siRNA (lanes 7, 8) transected HBECs. CSE (1.0% for 48 h) treatment was started 48 h posttransfection. In the right panel is the average (± SEM) taken from three independent experiments shown as relative expression of p21 compared with β-actin. Open bar is no treatment, and filled bar is CSE (1% for 48 h) treated. *p < 0.05, **p < 0.001.
SIRT6-modulated autophagy is responsible for the regulation of CSE-induced HBEC senescence. (A) WB using anti-ATG5, anti-LC3, and anti–β-actin of cell lysates from control siRNA– (lane 1), ATG5 siRNA– (lane 2), and LC3B siRNA (lane 3)–transfected HBECs. Cell lysates were collected at 72 h posttransfection. A representative experiment of three showing similar results is shown. (B) SA-β-gal staining of CSE-treated HBECs. HBECs were transfected with control expression vector and control siRNA (lanes 1, 2), SIRT6 cDNA and control siRNA (lanes 3, 4), SIRT6 cDNA and ATG5 siRNA (lanes 5, 6), and SIRT6 cDNA and LC3B siRNA (lanes 7, 8) in HBECs. CSE (1.0% for 48 h) treatment was started 48 h posttransfection. The percentage (± SEM) of SA-β-gal+ cells from three independent experiments is shown. Open bar is no treatment, and filled bar is CSE (1.0% for 48 h) treated. (C) WB using anti-p21 and anti–β-actin of cell lysates from control expression vector and control siRNA (lanes 1, 2), SIRT6 cDNA and control siRNA (lanes 3, 4), SIRT6 cDNA and ATG5 siRNA (lanes 5, 6), and SIRT6 cDNA and LC3B siRNA (lanes 7, 8) transected HBECs. CSE (1.0% for 48 h) treatment was started 48 h posttransfection. In the right panel is the average (± SEM) taken from three independent experiments shown as relative expression of p21 compared with β-actin. Open bar is no treatment, and filled bar is CSE (1% for 48 h) treated. *p < 0.05, **p < 0.001.
CSE-induced SIRT6 reduction is involved in insufficient autophagy through enhancement of IGF-Akt-mTOR signaling, resulting in acceleration of HBEC senescence. CS damages cellular components accompanied by SIRT6 reduction. Reduced SIRT6 enhances IGF-1 signaling pathway in the presence of IGF-1 and insulin. IGF-1–Akt–mTOR activation leads to the insufficient autophagic elimination of damaged cellular components, which may be involved in COPD pathogenesis through the enhancement of CSE-induced HBEC senescence.
CSE-induced SIRT6 reduction is involved in insufficient autophagy through enhancement of IGF-Akt-mTOR signaling, resulting in acceleration of HBEC senescence. CS damages cellular components accompanied by SIRT6 reduction. Reduced SIRT6 enhances IGF-1 signaling pathway in the presence of IGF-1 and insulin. IGF-1–Akt–mTOR activation leads to the insufficient autophagic elimination of damaged cellular components, which may be involved in COPD pathogenesis through the enhancement of CSE-induced HBEC senescence.
Discussion
In this study, we report that SIRT6 activates autophagy via attenuation of IGF-Akt-mTOR signaling, and that HDAC activity of SIRT6 is indispensable for regulation of IGF signaling. Furthermore, SIRT6-mediated autophagy is crucial for determination of CSE-induced HBEC senescence. Consistent with recent findings regarding SIRT1, CSE reduced SIRT6 expression at the protein level without apparent changes in the amount of SIRT6 mRNA, suggesting that CSE-induced protein modification may lead to proteasomal degradation of SIRT6 (27). Although the involvement of SIRT6 in COPD pathogenesis has been proposed without detailed mechanisms (28), our findings of decreased expression levels of SIRT6 in lung homogenates from COPD patients may support the notion that reduced SIRT6 is associated with COPD development through the enhancement of cellular senescence created by insufficient autophagy during CS exposure.
A variety of antisenescence mechanisms for SIRT6 have been proposed, mainly through protein deacetylation and ADP ribosylation. Using mutant SIRT6 H133Y, we elucidated that HDAC activity for H3K9 is important for regulation of both autophagy and HBEC senescence by SIRT6. Interestingly, in line with recent findings of a dominant negative effect of catalytically dead SIRT6 overexpression, SIRT6 H133Y enhanced CSE-induced HBEC senescence accompanied by impaired autophagy (Figs. 2, 3) (29). Furthermore, autophagy inhibition by ATG knockdown experiments clarified that the antisenescence property of SITR6 is at least partly mediated through autophagy induction (Fig. 6). Autophagy is proposed as an integrated stress response for homeostatic balance; thus, it is not surprising that SIRT6-induced autophagy has an inhibitory role in the acceleration of cellular senescence caused by CSE exposure (5, 7). Among the sirtuin family, both SIRT1 and SIRT6 are localized in the nucleus and share functional similarity in terms of antisenescence as relates to extending life span. Although SIRT1 induces autophagy for regulation of longevity in case of caloric restriction (30–32), reduced SIRT1 expression by CS exposure has been implicated in increased autophagy activation in COPD pathogenesis through enhanced apoptosis (11). Therefore, decreased expression levels of both SIRT1 and SIRT6 in response to CS exposure appear to be associated with COPD development, whereas the detailed mechanism for the opposing roles in autophagy regulation between SIRT1 and SIRT6 remains to be determined.
Autophagy is an adaptation pathway for cellular stress, including starvation, reactive oxygen species, endoplasmic reticulum stress, and microbe infection, and is hence generally considered to be a mechanism for cell survival (33). However, there is functional cross talk between autophagy and apoptosis, and increased autophagy may promote cell death in the setting of extraphysiologic conditions (34). Intriguingly, increased autophagy in association with apoptosis induction has been demonstrated in COPD pathogenesis. LC3B has been proposed to regulate apoptosis in response to CSE, but a causal link between autophagy status and apoptosis induction remains uncertain (11, 35–37). In contrast, decreased autophagy in alveolar macrophages derived from smokers has been postulated to be a part of the mechanism for impaired host defense in COPD (38). Furthermore, we have recently reported accumulations of ubiquitinated proteins and p62 in COPD lung homogenates, indicating that the autophagic degradation is not sufficient in COPD (5). In addition, this study elucidated increased expression levels of p21 in lung homogenates from COPD patients (Fig. 1). Although autophagy is a dynamic process and may rapidly change its status, relative insufficiency of autophagic degradation may be a critical determination of cellular senescence in COPD pathogenesis, which can be attributed to reduced SIRT6 expression.
A recent article has shown that transgenic male mice overexpressing SIRT6 have a significantly longer life span than wild-type mice, because of attenuation of IGF signaling (16). Furthermore, the inhibition of IGF-Akt signaling by SIRT6 has also been implicated in protection from cardiac hypertrophy, whereas deacetylation of H3K9 mediated by SIRT6 is crucial for transcriptional suppression of IGF signaling–related genes (17). In concordance with these reports, our experiments using mutant SIRT6 H133Y demonstrated that deacetylation of H3K9 by SIRT6 was necessary for attenuation of IGF-Akt-mTOR signaling, and that wild type SIRT6 tended to suppress IGF-1R expression levels in HBECs (Fig. 4).Therefore, SIRT6-mediated suppression of IGF signaling–related genes including IGF-1R may also be responsible for attenuation of IGF-Akt-mTOR signaling in HBECs.
IGF-1 potentially shares receptors and signaling pathways with insulin, and excessive IGF-I/insulin signaling has been widely recognized to be a negative regulator of life span (17, 39). Indeed, insulin was necessary to see IGF signaling in our HBEC culturing models, and CSE-induced cellular senescence was diminished in the absence of insulin, which was reversed by addition of recombinant IGF-1. This indicates the involvement of IGF/insulin signaling in the progression of CSE-induced HBEC senescence (Fig. 5). It is thought that increased longevity after disruption of IGF-I/insulin signaling is due to a subsequent increase in transcription factors for antioxidant protein expression, including the family of mammalian forkhead transcription factors and NF (erythroid-derived 2)-like 2. In addition, mTOR, a key negative regulator for autophagy, is a representative downstream molecule of IGF-Akt signaling, and recent findings have demonstrated that IGF-1 exposure was sufficient to induce cellular senescence through the inhibition of baseline autophagy (19). Consistent with these findings, Akt1/2 inhibitor-mediated restoration of autophagy illustrates that increased activation of IGF-Akt-mTOR signaling is responsible for reduced autophagy by SIRT6 knockdown (Fig. 5B). Hence, autophagy activation appears to be involved in regulating longevity by disrupting IGF-I/insulin signaling in HBECs.
Various cell types expressing IGF-1 are found within the lung, including alveolar macrophages, bronchial epithelial cells, and fibroblasts, hence participation of IGF-I in lung disease pathogenesis has been widely reported (40, 41). However, circulating IGF-I levels and pathogenic involvement are still unknown in the context of COPD (42). It may be attributed not only to the pleiotropic role of IGF-I but also its bioavailability as influenced by IGF-I binding proteins, which can potentiate or inhibit the biological activity of IGF-I (43). Our observations suggest that excessive IGF-1 signaling may be involved in COPD pathogenesis through the modulation of CSE-induced HBEC senescence, especially in case of insufficient SIRT6 (Fig. 7). We speculate that type 2 diabetes mellitus with hyperinsulinemia, a common comorbidity in COPD, may be aggressively associated with COPD development via increased IGF/insulin signaling and reduced autophagy, resulting in acceleration of cellular senescence (28, 44). However, we understand the potential limitation of our in vitro experimental models using short-term CSE exposure and transient manipulations of SIRT6 expression levels to elucidate the mechanisms for cellular senescence in the chronic progressive disorder of COPD. Therefore, future studies are needed to be performed using appropriate animal models for COPD development accompanied by autophagy alteration by modulating insulin/IGF signaling, which can be achieved by timing and cell-type–specific SIRT6 deletion and recombinant IGF-I treatment.
In summary, we demonstrated that deacetylation mediated by SIRT6 is involved in CSE-induced HBEC senescence via autophagy regulation, which can be attributed to attenuation of IGF-Akt-mTOR signaling. Therefore, optimal levels of autophagy induction achieved via SIRT6 modulation is a potential effective medical intervention for the prevention of accelerated cellular senescence, resulting in amelioration of the tobacco smoking–related senescence-associated lung disease, COPD.
Acknowledgements
We thank Stephanie Cambier (University of Washington) for technical support, Drs. Mizushima (Tokyo University, Tokyo, Japan) and Yoshimori (Osaka University, Osaka, Japan) for providing LC3 cDNA, and Dr. Kartin F. Chua (Stanford University) for providing SIRT6 expression vectors.
Footnotes
This work was supported by grants from the Jikei University Research fund (to J.A. and K. Kuwano), a Grant-in-Aid for Scientific Research from the Ministry of Education of Japan (to J.A., H.H., C.T., J.K., T.N., K.N., and K. Kuwano), and Health and Labour Sciences Research grants from the Ministry of Health Labour and Welfare of Japan (to J.A. and K. Kuwano).
The online version of this article contains supplemental material.
Abbreviations used in this article:
- BEGM
bronchial epithelial growth medium
- COPD
chronic obstructive pulmonary disease
- CS
cigarette smoke
- CSE
CS extract
- FEV1
forced expiratory volume in 1 s
- FVC
forced vital capacity
- HBEC
human bronchial epithelial cell
- HDAC
histone deacetylase
- IGF
insulin-like growth factor
- IGF-1R
IGF-1 receptor
- LC3
L chain 3
- SA-β-gal
senescence-associated β-galactosidase
- siRNA
small interfering RNA
- WB
Western blotting.
References
Disclosures
The authors have no financial conflicts of interest.






