Abstract
Anti-idiotope (anti-Id) Abs have a role in therapy against B cell lymphomas, as inhibitors of pathogenic autoantibodies, and as surrogate Ags for immunization. Despite these observations, the mechanism by which Id+ Ig generates anti-Id Abs is essentially unknown. To address this issue, we generated a double knock-in mouse that expresses V regions of a somatically mutated anti-Id mAb with intermediate affinity (affinity constant [Ka] = 0.77 × 107 M−1) for the myeloma protein M315. The anti-Id mice have normal peripheral B cell populations, and allelic exclusion is efficient. Anti-Id B cells from BCR knock-in mice, together with Id-specific CD4+ T cells from previously established TCR-transgenic mice, enabled us to study Id-specific T cell–B cell collaboration by dilution of transferred cells into syngeneic BALB/c recipients. We show that previously unstimulated (naive) Id-specific B and T cells collaborate efficiently in vivo, even at low frequencies and in the presence of low amounts of Id+ Ig, resulting in germinal center formation, plasma cell development, and secretion of isotype-switched anti-Id Abs. We further demonstrate that Id-specific T cell–B cell collaboration occurs readily in the absence of adjuvant and is not dependent on Id-presentation by dendritic cells. The results underscore the potency of anti-Id B cells in MHC class II–restricted presentation of Id+ Ig and suggest that Id-specific T cell–B cell collaboration is of physiological relevance.
Introduction
Because of the vast diversity of Abs (1), individual Ig molecules carry unique antigenic determinants called idiotopes (Ids) in their V regions (2). The totality of these individual Ids is termed the idiotype of the Ig. Ids can be immunogenic because immunization of mice with syngeneic monoclonal Ig elicits anti-Id Abs (3). It was suggested that idiotypic interactions between Abs may regulate the immune system (4).
The idiotypic network hypothesis (4) received a lot of attention in the 1970s and 1980s. Today, there is a renewed focus on idiotypes for several reasons. First, perturbations in the balance between Id+ and anti-Id Abs have been associated with autoimmune diseases, such as diabetes mellitus (5) and Sjögren’s syndrome (6). Second, anti-Id Ab can mimic poorly immunogenic Ag and, thus, may be used as surrogate Ag for vaccination purposes (7). Third, induction of anti-Id Abs by idiotype vaccination with tumor Ig constitutes a promising therapeutic strategy in B cell lymphoma patients (8). Finally, therapeutic Abs, such as the anti–TNF-α Ab (adalimumab), often elicit blocking anti-Id Abs in treated patients, which may compromise treatment efficacy (9). Despite these recent observations, the cellular mechanism by which anti-Id Abs are induced is still poorly understood.
The development of anti-Id Abs was demonstrated to depend on Th cells, because thymectomized (10) and nude (11) mice fail to produce anti-Id Abs after immunization with Id+ Ig. Th cells were shown to recognize Ig V region–derived Id-peptides displayed on MHC class II (MHCII) molecules on APCs providing T cell help (12–14). However, in these previous studies, the APCs were nondiscriminant, because they lacked a receptor that specifically recognized the Id+ Ig. This is an important issue, because B cells with an anti-Id BCR could have a greatly enhanced ability to collaborate with Id-specific Th cells, thus increasing the likelihood of productive Ag display. Although circumstantial evidence in support of such an idea exists (15–18), there are no in vivo studies directly demonstrating the importance of anti-Id B cells.
To directly address this hypothesis, we generated a double knock-in (DKI) mouse that expresses H and L chain V regions of a somatically mutated anti-Id mAb. This mAb is specific for the Id+ M315 Ig. Using anti-Id B cells from such mice, together with Id-specific CD4+ T cells from TCR-transgenic (TG) mice (19), we show that previously unstimulated naive B and CD4+ T cells collaborate efficiently in response to Id+. MHC-restricted Id+ presentation by dendritic cells (DCs) was not required to elicit such responses.
Materials and Methods
Generation of anti-Id H and L chain knock-in mice
The BALB/c Ab2-1.4 mAb (IgG1,κ) binds to the DNP-specific Ag binding site of the BALB/c M315 IgA produced by the MOPC315 plasmacytoma. The Id (i.e., paratope) bound by Ab2-1.4 requires specific pairing of the L (λ2315) and H (α) chains of M315 for its expression (20). The hybridoma was the kind gift of Dr. J. Fleischman (Washington University, St. Louis, MO). VDJH and VJκ of Ab2-1.4 anti-Id mAb were cloned and sequenced (Supplemental Figs. 2, 3).
The H chain–targeting construct (Supplemental Fig. 1A) was designed based on a previous H chain knock-in (KI) construct (21): rearranged VDJH of Ab2-1.4 was amplified by PCR and sewn together with the B1-8 promoter (in the vector pB1-8-LE; kindly supplied by Dr. K. Rajewsky (Max Delbruck Center for Molecular Medicine, Berlin, Germany). The sequence was inserted into pBluescript II SK (+) (Fermentas). 5′ of the B1-8 promoter and VDJH, we inserted a self-deleting neomycin selection cassette flanked by loxP sites (pACN). This selection cassette is under control of a testis-specific promoter (tACE). 5′ of pACN, we inserted a 5′ homology arm (7 kb), obtained by PCR from the BALB/c genomic template vector pDSP-Q1 (kindly supplied by Dr. K. Rajewsky). Next, the −5′ homology arm-pACN-B1-8+VDJ- was cloned into pBAD (Ozgene). The 3′ homology arm (6.8 kb), obtained by PCR of BALB/c genomic DNA, also was cloned into pBAD. The construct was linearized with AscI, and BALB/c embryonic stem (ES) cells were transfected by electroporation. Targeted ES cells were screened by Southern blotting (Supplemental Fig. 1B). An ES cell clone with correct integration was injected into blastocysts of pseudopregnant mice. Breeding of chimeric offspring resulted in germline transmission of the rearranged VDJH anti-Id (VDJHaId). Mice used in further experiments were hemizygous for the KI-rearranged H chain gene.
The L chain–targeting construct (Supplemental Fig. 1C) was designed based on a previous KI L chain construct (22). Rearranged VJ of κ chain anti-Id (VJκaId) of Ab2-1.4 was amplified by PCR and was used with its endogenous promoter. This fragment was originally cloned into pVKR3-83Neo (22) (kindly supplied by Dr. R. Pelanda, University of Colorado, Denver, CO). Further, the 3′ homology arm and rearranged VJκaId were cloned into pBAD, followed by insertion of a PGK-neoselection cassette into pBAD (Ozgene). Finally, a 5′ homology arm (6.1 kb), obtained from PCR of genomic BALB/c DNA, was cloned into pBAD. The construct was linearized with PviI and transfected into BALB/c ES cells, as described above. Clones were probed by Southern blot (Supplemental Fig. 1D). Mice with a correct targeted integration were crossed with cre deleter mice (23) to remove the PGK-neoselection cassette. Mice used in experiments were hemizygous for the knocked-in rearranged L chain gene.
Anti-Id DKI mice, Id-specific TCR-TG mice, and other mice
Hemizygous anti-Id DKI (anti-IdDKI) mice on a BALB/c background were generated by crossing hemizygous VDJHaId and hemizygous VJκaId mice. Offspring were typed by PCR and by detection of anti-Id Abs in serum by ELISA (e.g., Fig. 1B). Id (λ2315)-specific TCR-TG (19) hemizygous mice on a BALB/c background or a SCID background were used as a source of Id-specific Th cells. OVA-specific DO11.10 TCR-TG mice were described (24). C.B-17 (IgHb) (Taconic), BALB/c (Charles River), or NOD.Cg-Prkdcscid Il2rgtm1Wjl/SzJ mice (NOD scid γ−/− [NSG]) (The Jackson Laboratory) were used as recipients in adoptive-transfer experiments. All animal experiments were approved by the National Committee for Animal Experiments (Oslo, Norway).
Characterization of anti-Id BCR DKI mice. (A) Expression of anti-Id BCR on CD19+ B cells from VDJHaId and VJκaId single-KI and anti-IdDKI mice. Anti-Id BCR was detected with Id+ M315 Ig. Data from one of three representative mice are shown. (B) Serum anti-Id Ig IgG1, IgG2a, and IgG2b concentration in single KI, anti-IdDKI, and BALB/c mice. Data are mean ± SEM of three mice/group. Allotypic Ig H chain (C) and isotypic Ig L chain (D) exclusion. Heterozygous anti-IdDKI mice on a BALB/c background (IgHa) were crossed with IgH congenic C.B-17 mice (IgHb). (BALB/c × C.B-17) and (anti-IdDKI × C.B-17) F1 B220+ B cells were analyzed for expression of allotypes on IgM and IgD, as well as κ/λ chains. One dot plot representative of one of three mice is shown in (C) and (D). (E) Accelerated B cell development in bone marrow of anti-IdDKI mice. Data are mean ± SEM for BALB/c mice (n = 3) and anti-IdDKI mice (n = 4). (F) Normal B cell subsets in spleens of anti-IdDKI mice. Data are mean ± SEM for BALB/c mice (n = 3) and anti-IdDKI mice (n = 4). For (E) and (F), see Supplemental Fig. 4 for classification of bone marrow and peripheral B cell subsets. *p < 0.05.
Characterization of anti-Id BCR DKI mice. (A) Expression of anti-Id BCR on CD19+ B cells from VDJHaId and VJκaId single-KI and anti-IdDKI mice. Anti-Id BCR was detected with Id+ M315 Ig. Data from one of three representative mice are shown. (B) Serum anti-Id Ig IgG1, IgG2a, and IgG2b concentration in single KI, anti-IdDKI, and BALB/c mice. Data are mean ± SEM of three mice/group. Allotypic Ig H chain (C) and isotypic Ig L chain (D) exclusion. Heterozygous anti-IdDKI mice on a BALB/c background (IgHa) were crossed with IgH congenic C.B-17 mice (IgHb). (BALB/c × C.B-17) and (anti-IdDKI × C.B-17) F1 B220+ B cells were analyzed for expression of allotypes on IgM and IgD, as well as κ/λ chains. One dot plot representative of one of three mice is shown in (C) and (D). (E) Accelerated B cell development in bone marrow of anti-IdDKI mice. Data are mean ± SEM for BALB/c mice (n = 3) and anti-IdDKI mice (n = 4). (F) Normal B cell subsets in spleens of anti-IdDKI mice. Data are mean ± SEM for BALB/c mice (n = 3) and anti-IdDKI mice (n = 4). For (E) and (F), see Supplemental Fig. 4 for classification of bone marrow and peripheral B cell subsets. *p < 0.05.
Flow cytometry
The following mAbs were produced and affinity purified in the laboratory, followed by conjugation by standard procedures to biotin, FITC, or PE: Id+ M315 (IgA, λ2315), clonotype-specific GB113 mAb that binds the TCR of Id-specific T cells from TCR-TG mice (19), 2B6 (anti-Cλ2/3), 187.1 (anti-κ), 9A8 (anti-Vλ1/2), and K24.199 (anti I-Ad). The following mAbs were used: from eBioscience, CD93 (AA4.1), CD23 (B3B4), IL-21 (FFA21) from BD Biosciences, IgM (II/41), CD45R (RA3-6B2), CD21/35 (7G6), IgDa (AMS9.1), IgDb (217-170), NOD scid γ−/− IgMb (AF6-78), IgMa (DS-1), BrdU (BU-1), CD4 (RM4-5), MHCII (M5/114.15.2), CD138 (283-2), CD184 (2B11/CXCR4), CD279 (J43/PD-1), CD278 (7E.17G7/ICOS), CD154 (MR1/CD40L), IFN-γ (XMG1.2), IL-4 (11B11), IL-10 (JES5-16E3), IL-17A (TC11-18H10), CD134 (OX-86), CXCR5 (2G8), Bcl-6 (K112-91), I-A/I-E (2G9), T and B cell activation Ag (GL7); from Southern Biotech, CD4 (GKI.5), CD45R/B220 (RA3-6B2), CD19 (6D5), CD54/ICAM-1 (YN1/1.7.4), CD44/PgP-1 (KM201), CD40 (1C10), CD25 (7D4), and CD28 (PV-1). The following fluorochromes were used for six-color staining: PE, FITC, allophycocyanin, SA–allophycocyanin–Cy7, PerCPCY7, and PerCPCy5.5. Cells were analyzed on a LSR II (BD Biosciences). We used PE, FITC, PerCP, and allophycocyanin for quadruple staining, and analyzed stained cells on a FACSCalibur (BD Biosciences). Bone marrow cells flushed from femurs, pooled lymph node cells, and spleen cells were stained. Flow cytometry data were analyzed with Weasel v2.7 (http://www.wehi.edu.au/) or FlowJo version 10 (TreeStar, Ashland, OR) software.
Cell purification
Naive Id-specific Th cells were derived from pooled lymph nodes of TCR-TG mice by either depletion of CD8+ cells (Dynabeads Flowcomp Mouse CD8) or depletion of all other major cell populations (Mouse CD4 Negative Selection Kit; both from Invitrogen). Anti-IdDKI B cells were purified from spleens by either positive selection (CD19 MicroBeads) or negative selection by depletion of non-B cells (B Cell Isolation Kit; both from Miltenyi Biotec). DCs were purified by PAN DC MicroBeads (both CD11c+ and CD11clow/mouse plasmacytoid DC Ag-1+ DCs; Miltenyi Biotec), according to the manufacturer’s protocol. Polarized Th2 cell lines from Id-specific TCR-TG mice were cultured, essentially as previously described, and used as resting cells on day 10 (25).
In vitro Th cell– and B cell–proliferation assayed by [3H]TdR incorporation
T cell–proliferation assays were set up in 96-well round-bottom plates (200 μl/well). Polarized Th2 cells (2 × 104) or naive T cells (2 × 104) were cultured with irradiated B cells (1 × 105, 800 rad) in the presence or absence of Id+ Ig. For Th2 cell proliferation in Fig. 2B, 5 × 104 Th2 cells and 5 × 104 DC or B cells were used per well. For B cell–proliferation assays, irradiated naive T cells (5 × 104) were cultured with B cells (1 × 105). A total of 1μ Ci [3H]TdR was added for the last 16 h of a 64-h culture. Cultures were harvested and counted with a MicroBeta 2 plate counter (PerkinElmer).
In vitro activation and proliferation of anti-Id B and Id-specific T cells in the presence of Id+ Ig. Naive splenic B cells from anti-Id or BALB/c mice were purified by negative selection (A–G), irradiated at 800 rad (A and B), and cultured with negatively selected naive CD4+ T cells from either Id-specific or OVA-specific TCR-TG mice [irradiated at 800 rad in (D)] or Id-specific Th2 cells (B) in presence of the indicated amounts of Id+ or Id− iso Ig. Proliferation was measured by incorporation of [3H]TdR (A, B, and D) or BrdU (C and E). (A) Proliferation of Id-specific T cells induced by irradiated anti-Id B cells and Id+ Ig. Data represent one of four similar independent experiments. Each data point is mean of triplicates ± SEM. (B) Ability of complete Id+ Ig and isolated fragments (VL, H) to induce Id-specific T cell proliferation in the presence of irradiated anti-Id B cells. Data represent one of three similar independent experiments. Each data point is mean of triplicates ± SEM. (C) Proliferation of Id-specific T cells (CD4+/GB113+) in response to indicated B cells and Id+ Ig. One experiment representative of two independent experiments is shown. (D) Proliferation of anti-Id B cells in response to irradiated Id-specific T cells. Data represent one of three similar independent experiments. Each data point is mean of triplicates ± SEM. (E) Proliferation of anti-Id B cells (B220+) in response to nonirradiated Id-specific T cells and Id+ Ig. One experiment representative of two independent experiments is shown. (F) Upregulation of activation markers on anti-Id B cells in the indicated cocultures. Data from one representative experiment of three (for CD40 and MHCII) or two (ICAM and CD44) independent experiments are shown. (G) Upregulation of activation markers on Id-specific T cells [under the same conditions as in (F)]. Data from one experiment representative of three independent experiments are shown. *p < 0.05.
In vitro activation and proliferation of anti-Id B and Id-specific T cells in the presence of Id+ Ig. Naive splenic B cells from anti-Id or BALB/c mice were purified by negative selection (A–G), irradiated at 800 rad (A and B), and cultured with negatively selected naive CD4+ T cells from either Id-specific or OVA-specific TCR-TG mice [irradiated at 800 rad in (D)] or Id-specific Th2 cells (B) in presence of the indicated amounts of Id+ or Id− iso Ig. Proliferation was measured by incorporation of [3H]TdR (A, B, and D) or BrdU (C and E). (A) Proliferation of Id-specific T cells induced by irradiated anti-Id B cells and Id+ Ig. Data represent one of four similar independent experiments. Each data point is mean of triplicates ± SEM. (B) Ability of complete Id+ Ig and isolated fragments (VL, H) to induce Id-specific T cell proliferation in the presence of irradiated anti-Id B cells. Data represent one of three similar independent experiments. Each data point is mean of triplicates ± SEM. (C) Proliferation of Id-specific T cells (CD4+/GB113+) in response to indicated B cells and Id+ Ig. One experiment representative of two independent experiments is shown. (D) Proliferation of anti-Id B cells in response to irradiated Id-specific T cells. Data represent one of three similar independent experiments. Each data point is mean of triplicates ± SEM. (E) Proliferation of anti-Id B cells (B220+) in response to nonirradiated Id-specific T cells and Id+ Ig. One experiment representative of two independent experiments is shown. (F) Upregulation of activation markers on anti-Id B cells in the indicated cocultures. Data from one representative experiment of three (for CD40 and MHCII) or two (ICAM and CD44) independent experiments are shown. (G) Upregulation of activation markers on Id-specific T cells [under the same conditions as in (F)]. Data from one experiment representative of three independent experiments are shown. *p < 0.05.
In vitro B and T cell proliferation (measured by BrdU incorporation) and expression of activation markers
Th cells and B cells were incubated in flat-bottom 24-well plates (800 μl) in the following ratios: 1:1 Th cells (8 × 104)/B cells (8 × 104) for Th cell assays (Fig. 2C) or 2:1 Th cells (1.6 × 105)/B cells (8 × 104) for B cell assays (Fig. 2D). After 75 h, 10 μM BrdU (BD Biosciences) was added to the cultures. Cells were analyzed 12–16 h later by flow cytometry for incorporation of BrdU and expression of activation markers. For Th cell assays in Fig. 6, cells were incubated in 24-well plates at a ratio of 1:4 of T cells (2 × 105) and B cells or DCs (8 × 105). BrdU was added after 50 h, and cells were analyzed 12–16 h later by flow cytometry.
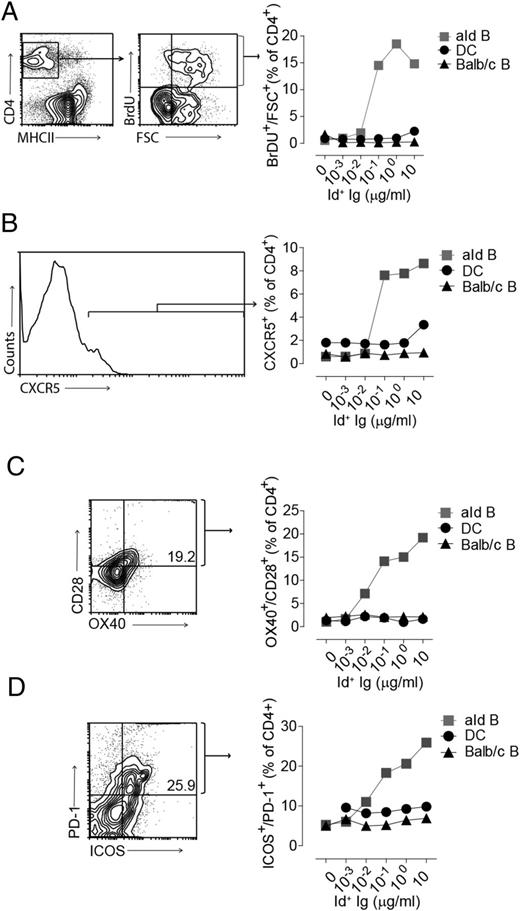
Anti-Id B cells are more potent APCs than are DCs of Id+ Ig in vitro. Purified naive Id-specific T cells were cultured with purified naive B cells (anti-Id or BALB/c) or purified DCs and titrated amounts of Id+ Ig. Cells were analyzed after ∼66 h of coculture. (A) Proliferation (FSC+/BrdU+) of CD4+ Id-specific T cells. (B) Expression of CXCR5 on CD4+ Id-specific T cells. (C) Expression of CD28 and OX40 on CD4+ Id-specific T cells. (D) Expression of ICOS and PD-1 on CD4+ Id-specific T cells. Representative data from one of two independent experiments are shown.
Anti-Id B cells are more potent APCs than are DCs of Id+ Ig in vitro. Purified naive Id-specific T cells were cultured with purified naive B cells (anti-Id or BALB/c) or purified DCs and titrated amounts of Id+ Ig. Cells were analyzed after ∼66 h of coculture. (A) Proliferation (FSC+/BrdU+) of CD4+ Id-specific T cells. (B) Expression of CXCR5 on CD4+ Id-specific T cells. (C) Expression of CD28 and OX40 on CD4+ Id-specific T cells. (D) Expression of ICOS and PD-1 on CD4+ Id-specific T cells. Representative data from one of two independent experiments are shown.
Adoptive cell-transfer experiments
For BALB/c (IgHa) and C.B-17 (IgHb) recipients, transferred Th cells were either polarized Th2 cells or CD8+ depleted naive Id-specific CD4+ cells. Transferred B cells were CD19+ purified by positive selection or negative selection from spleens of anti-IdDKI mice. Various numbers of cells were injected i.v., as indicated in the text and figure legends. After 24 h, Id+ Ig or Id− isotype-control Ig (Id− iso Ig) was injected i.v., followed by i.p. injection of 1 mg BrdU in PBS. Mice were given BrdU (600 μg/ml) in the drinking water until termination of the experiment. Serum samples were obtained for measurement of anti-Id Abs. For NSG recipients, anti-Id B cells from anti-IdDKI mice and Id-specific Th cells from TCR-TG Scid mice were purified by negative selection (Miltenyi Biotec), as described above (Cell purification). Each mouse received 2 × 105 anti-Id B cells and 5 × 105 Id-specific Th cells i.v., followed by 50 μg Id+ Ig i.v. after 24 h.
Intracellular staining
For intracellular transcription factor staining, spleen and lymph node single-cell suspensions were permeabilized and fixed using the Foxp3 Staining Kit (eBioscience). For intracellular cytokine detection, cells were stimulated with PMA and ionomycin (both from Sigma) in the presence of monensin (GolgiStop; BD Bioscience) in vitro for 4 h in cell culture medium, before permeabilization with Cytofix/Cytoperm Plus reagents (BD Biosciences) and staining with specific mAbs. Quadruple-stained cells were analyzed on a FACSCalibur instrument with CellQuest Pro (BD Biosciences).
Immunohistochemistry
Spleens were embedded in O.C.T. (Tissue-Tek) and cryopreserved at −80°C. Five-micrometer frozen sections were mounted on poly-l-lysine–coated glass slides, air-dried overnight, and stained in PBS with 0.5% BSA. Reagents and mAbs used for staining were rhodamine labeled peanut agglutinin (PNA) (Vector Laboratories) and biotinylated TCR clonotype-specific GB113 (26). Biotinylated anti-GB113 was detected with streptavidin–Alexa Fluor 488 (Life Technologies). Nuclei were stained with DAPI (Molecular Probes). Eight-bit images were acquired at room temperature using an inverted Zeiss LSM 710 laser scanning confocal microscope (Carl Zeiss, Oberkochen, Germany), equipped with a 10× NA 0.45 DIC II objective (Plan-Apochromat; Nikon Instruments, Amstelveen, The Netherlands), and Zen 2009 Microscope and Imaging software (Carl Zeiss).
ELISA for anti-Id Abs
Ninety-six well plates were coated with the M315 mAb, diluted sera were added, and plates were developed with biotinylated rat mAb specific for IgG2b (R12-3), IgG2aa (8.3), and IgG1a (10.9) (all from BD Biosciences) or with alkaline phosphatase–conjugated goat anti-mouse IgG (Sigma-Aldrich).
Statistical analysis
Comparative experiments were tested for statistical significance using the unpaired two-tailed Student t test.
Results
Generation and characterization of DKI mice expressing an anti-Id BCR
The anti-Id mAb Ab2-1.4 is a BALB/c IgG1κ mAb specific for an Id related to the Ag-binding site of M315 (20). The rearranged V(D)J regions of the H and L chain of Ab2-1.4 were sequenced and contained 9 and 2 aa substitutions, respectively (Supplemental Figs. 2, 3). Binding of Ab2-1.4 to M315 is of intermediate affinity (affinity constant [Ka] = 0.77 × 107 M−1) (27).
Two separate KI mice were generated by use of BALB/c ES cells: one for rearranged VDJH and the other for rearranged VJκ (Supplemental Fig. 1). Hemizygous H chain anti-Id from Ab2-1.4, VDJHaId, and L chain VJκaId mice were crossed to obtain hemizygous DKI anti-Id mice. B cells of anti-IdDKI mice bound Id+ M315, and their sera contained IgM and IgG anti-Id Abs. Single VJκaId and VDJHaId mice failed in these respects, although VDJHaId H chains, when paired with certain endogenous L chains, apparently resulted in Ig that bound weakly to Id+ M315 (Fig. 1A, 1B).
Hemizygous anti-IdDKI mice (IgHa) were crossed with Ig H chain allotype congenic C.B-17 mice (IgHb) to make anti-IdDKI mice. In 4-mo-old anti-IdDKI offspring, almost all B cells expressed IgDa or IgMa (Fig. 1C), whereas very few cells expressed IgDb or IgMb (data not shown). Moreover, anti-IdDKI offspring expressed only κ+ BCR and had almost no λ+ B cells (Fig. 1D). Thus, H chain allelic and L chain isotypic exclusion was close to complete in the anti-IdDKI mice, even in adults.
Four-week-old anti-IdDKI mice had an accelerated development of B cells, because the bone marrow contained few pro/pre B cells and showed a corresponding increase in mature B cells compared with BALB/c mice (Fig. 1E, Supplemental Fig. 4). The accelerated B cell development is most likely caused by the prearranged BCR of anti-Id B cells (28). The frequencies of splenic B cell subsets [follicular (Fo), marginal zone, B1, T1, T2, and T3] in anti-IdDKI mice were essentially identical to those of normal BALB/c mice (Fig. 1F, Supplemental Fig. 4). Moreover, spleen and lymph nodes had approximately the same size and cellularity in anti-IdDKI and BALB/c mice (data not shown). These observations indicate that the Id-specific BCR is not extensively negatively selected by autoantigen and that anti-Id B cells are naive. Anti-IdDKI and BALB/c mice had similar frequencies of peripheral CD4+ and CD8+ T cells (data not shown).
Naive anti-Id B cells have increased ability to stimulate naive Id-specific CD4+ T cells in the presence of Id+ Ig in vitro
It is known that Id+ M315 IgA is processed by APCs upon internalization and that a CDR3 fragment of the λ2315 L chain (aa 91–101) is presented on MHCII molecules (I-Ed) to Id-specific CD4+ T cells (12, 14). A TCR-TG mouse with this Id specificity was established previously on a BALB/c background (19). By combining the present anti-IdDKI mice and the available Id-specific TCR-TG mice, a fully syngeneic system was established for studying Th cell–B cell collaboration in response to Id+ Ig.
Naive anti-Id B cells induced proliferation of naive Id-specific CD4+ T cells (Fig. 2A) and Id-specific Th2-committed CD4+ cells (Fig. 2B) at Id+ M315 concentrations as low as 0.1 and 0.01 μg/ml, respectively. Nearly all of the T cells became blasts and proliferated in response to anti-Id B cells and Id+ Ig (Fig. 2C). Expression of the anti-Id BCR was required for the enhanced Id-specific T cell responses, because B cells from BALB/c mice failed to induce Id-specific T cell proliferation (Fig. 2C). There was a requirement for complete (H+L) Id+ Ig to bind anti-Id BCR, because isolated H and L chains failed to induce T cell proliferation (Fig. 2B).
In addition to proliferation, T cells upregulated activation markers, such as CD25 and CD44 (Fig. 2G). Collectively, these in vitro experiments show that naive anti-Id B cells could induce activation and proliferation of naive Id-specific T cells, even in the presence of low concentrations of Id+ Ig.
Naive anti-Id B cells proliferated and expressed activation markers in the presence of Id+ Ig and naive Id-specific T cells in vitro
We next tested whether Id-specific T cell–B cell collaboration was reciprocal. Naive anti-Id B cells were purified by negative selection from spleens (Fig. 2D–F). Naive Id-specific T cells were also negatively selected and irradiated (2Materials and Methods) (Fig. 2D) or not (Fig. 2E, 2F). Under these conditions, anti-Id B cells became activated and proliferated in the presence of both Id+ Ig and Id-specific Th cells (Fig. 2D, 2E). Only a low concentration of Id+ Ig (0.1 μg/ml) was needed (Fig. 2D). Anti-Id B cells also increased their expression of cell surface molecules involved in T/B cell synapses, such as CD54, CD40, MHCII molecules, and CD44 (Fig. 2F), as well as activation markers, such as CD69 and GL7 (data not shown).
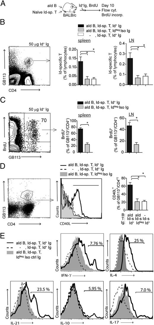
Naive Id-specific Th cells proliferated and produced CD4+ T subset–specific cytokines in response to Id+ Ig and anti-Id B cells in vivo in BALB/c recipients
A series of in vivo experiments was performed in which anti-Id B cells, naive Id-specific Th cells, and Ig were administered i.v. into nonirradiated BALB/c recipients. Transfer of 4 × 104 B + T cells (1:1) resulted in populations of Id-specific T cells, constituting ∼0.03 and ∼0.05% of lymphocytes in recipient spleens and lymph nodes, respectively (Fig. 3B). A 5-fold expansion of proliferating (BrdU+) T cells was induced by Id+ Ig, but not Id− Iso Ig, in both spleen and lymph nodes (Fig. 3B, 3C). Omission of anti-Id B cells in the transfer abrogated responses (Fig. 3B). CD40L was upregulated specifically on Id-specific Th cells stimulated by anti-Id B cells and Id+ Ig in vivo (Fig. 3D). CD40L is expressed on activated Th cells and important for formation of germinal centers (GCs) (29). Several cytokines were specifically upregulated in Id-specific T cells in vivo. The cytokine profile produced by activated CD4+ T cells suggests that Id-specific T cells differentiate into several different CD4+ T cell subsets. Major fractions of activated T cells produced IL-4 and IL-21, lineage-specific cytokines commonly associated with the Th2 and T follicular helper cell (TFH) subsets, respectively (30) (Fig 3E). Minor fractions produced increased levels of IL-10, IL-17, and IFN-γ (Fig. 3E), which are commonly associated with regulatory T cell, Th17, and Th1 subsets, respectively (30–32). Despite the heterogeneity, our data suggest that a major fraction of the CD4+ T cells involved in Id-specific T–B collaboration in vivo differentiated into Th2 and TFH cells.
In vivo expansion, CD40L expression, and cytokine profile of Id-specific T cells in the presence of anti-Id B cells and Id+ Ig. (A) Experimental design for (B) and (C). Anti-Id B cells and Id-specific T cells (4 × 105, 1:1 mixture of CD19+ B cells and CD8-depleted naive T cells) were transferred i.v. into BALB/c mice. Twenty-four hours later, Id+ Ig or Id− iso Ig (50 μg) was given i.v., followed by continuous BrdU administration. (B) Expansion of Id-specific T cells (CD4+/GB113+) among gated lymphocytes in spleens and lymph nodes (LN) on day 10. Data (mean ± SEM) summarize two independent experiments with three mice/group. (C) BrdU incorporation into Id-specific T cells (CD4+/GB113+) in spleens and LNs on day 10. Data are mean ± SEM for three mice from one experiment. (D and E) Experimental design as in (A), except that 5 × 106 B cells and 2.5 × 106 T cells (both nondepleted) were transferred. (D) Expression of CD40L on Id-specific T cells (CD4+/GB113+) on day 10. Data are mean ± SEM. (E) Cytokine profile for GB113+/CD4+ LN cells in recipient mice on day 10. Data in (D) and (E) represent one of three independent experiment with three mice/group. *p < 0.05.
In vivo expansion, CD40L expression, and cytokine profile of Id-specific T cells in the presence of anti-Id B cells and Id+ Ig. (A) Experimental design for (B) and (C). Anti-Id B cells and Id-specific T cells (4 × 105, 1:1 mixture of CD19+ B cells and CD8-depleted naive T cells) were transferred i.v. into BALB/c mice. Twenty-four hours later, Id+ Ig or Id− iso Ig (50 μg) was given i.v., followed by continuous BrdU administration. (B) Expansion of Id-specific T cells (CD4+/GB113+) among gated lymphocytes in spleens and lymph nodes (LN) on day 10. Data (mean ± SEM) summarize two independent experiments with three mice/group. (C) BrdU incorporation into Id-specific T cells (CD4+/GB113+) in spleens and LNs on day 10. Data are mean ± SEM for three mice from one experiment. (D and E) Experimental design as in (A), except that 5 × 106 B cells and 2.5 × 106 T cells (both nondepleted) were transferred. (D) Expression of CD40L on Id-specific T cells (CD4+/GB113+) on day 10. Data are mean ± SEM. (E) Cytokine profile for GB113+/CD4+ LN cells in recipient mice on day 10. Data in (D) and (E) represent one of three independent experiment with three mice/group. *p < 0.05.
Anti-Id B cells proliferated, formed plasma cells, and isotype switched in the presence of Id-specific T cells and Id+ Ig in BALB/c recipients
The Id+ Ig–dependent activation of Id-specific Th cells in vivo was accompanied by an expansion of anti-Id B cells. Upon cotransfer of anti-Id B cells, Id-specific Th2 cells, and Id+ Ig, the anti-Id B cells expanded and proliferated (Fig 4A–C). Recipients developed high titers of anti-Id IgG1 and IgG2a Abs (Fig. 4D). These anti-Id B cell responses were dependent on the presence of Id+ Ig (Fig. 4C, 4D). In another transfer experiment using negatively selected naive B and CD4+ T cells (Fig. 4E), we observed a significantly higher number of CD19lo/−/B220lo/−/CXCR4+/CD138+ plasma cells in spleens of mice having received Id+ Ig compared with mice given Id− iso Ig (Fig. 4F). This increase in plasma cells corresponded to an increased abundance of isotype-switched IgG anti-Id Ig (data not shown). To exclude that the increase in isotype-switched IgG cells was short-lived, we measured anti-Id IgG in serum every 5 d after adoptive transfer of cells and Id+ Ig. Isotype-switched anti-Id IgG in serum first appeared at day 10 and persisted until the termination of the experiment on day 30 after adoptive transfer, demonstrating generation of long-lived (>30 d) plasma cells (Fig. 4G).
Anti-Id B cells expand, form plasma cells, and isotype switch in the presence of Id-specific T cells and Id+ Ig in vivo. (A) Experimental design of (B–D). Anti-Id B cells (BALB/c, IgHa) (3 × 106, CD19+ purified) and Id-specific Th2 cells (5 × 106) were injected i.v. into C.B-17 (IgHb) recipients. Twenty-four hours later, mice received 100 μg of Id+ Ig or no Ig and continuous BrdU. (B) Frequencies of anti-Id B cells (IgMa+ CD19+) in spleens on day 12. (C) BrdU incorporation in anti-Id B cells on day 12. (D) Isotype-switched anti-Id IgG1 and anti-Id IgG2a in sera on day 12. (E) Experimental design of (F) and (G). Naive anti-Id B cells (5 × 106) and 2.5 × 106 naive Id-specific T cells (or no T cells) were injected i.v. into BALB/c recipients. Twenty-fur hours later, mice received 50 μg of either Id+ Ig or Id− iso Ig i.v. (F) Induction of plasma cells in mice given anti-Id B cells, Id-specific T cells, and Id+ Ig. Spleen cells were gated on B220lo/−/CD19lo/− cells and analyzed for expression of CXCR4 and CD138. (G) Isotype-switched anti-Id IgG in mice given the indicated combinations of cells and Ig, measured from days 0 to 30 at 5-d intervals. Data show one of two representative independent experiments with three mice/group. Each data point represents the mean value (± SEM) of three mice/group. *p < 0.05.
Anti-Id B cells expand, form plasma cells, and isotype switch in the presence of Id-specific T cells and Id+ Ig in vivo. (A) Experimental design of (B–D). Anti-Id B cells (BALB/c, IgHa) (3 × 106, CD19+ purified) and Id-specific Th2 cells (5 × 106) were injected i.v. into C.B-17 (IgHb) recipients. Twenty-four hours later, mice received 100 μg of Id+ Ig or no Ig and continuous BrdU. (B) Frequencies of anti-Id B cells (IgMa+ CD19+) in spleens on day 12. (C) BrdU incorporation in anti-Id B cells on day 12. (D) Isotype-switched anti-Id IgG1 and anti-Id IgG2a in sera on day 12. (E) Experimental design of (F) and (G). Naive anti-Id B cells (5 × 106) and 2.5 × 106 naive Id-specific T cells (or no T cells) were injected i.v. into BALB/c recipients. Twenty-fur hours later, mice received 50 μg of either Id+ Ig or Id− iso Ig i.v. (F) Induction of plasma cells in mice given anti-Id B cells, Id-specific T cells, and Id+ Ig. Spleen cells were gated on B220lo/−/CD19lo/− cells and analyzed for expression of CXCR4 and CD138. (G) Isotype-switched anti-Id IgG in mice given the indicated combinations of cells and Ig, measured from days 0 to 30 at 5-d intervals. Data show one of two representative independent experiments with three mice/group. Each data point represents the mean value (± SEM) of three mice/group. *p < 0.05.
Small amounts of anti-Id B cells, naive Id-specific T cells, and Id+ Ig were required for production of anti-Id Abs in vivo
Measurement of anti-Id Abs in sera was found to be a more sensitive read-out for T cell–B cell collaboration than was flow cytometry. Thus, to determine the threshold for the Id-specific T cell–B cell collaboration, we performed titration experiments by monitoring isotype-switched anti-Id Ig in serum (Fig. 5).
Titrations of anti-Id B cells, Id-specific T cells, and Id+ Ig needed for isotype-switched anti-Id Ab in vivo. (A) Dependency on number of transferred cells. Titrated amounts of anti-Id B cells (CD19+) and naive Id-specific T cells (CD8+ depleted) were transferred i.v., at a 1:1 ratio, into BALB/c mice. Recipients received either Id+ Ig (●) or Id− iso Ig (gray triangles). Amounts of switched anti-Id Ab was measured on day 10. (B) Dependency on amount of Id+ Ig. BALB/c mice received a fixed number of anti-Id B- and Id-specific T cells (4 × 105, 1:1 ratio), as well as titrated amounts of Id+ Ig (●). In (A) and (B), control groups received anti-Id B cells and Id-specific T cells (4 × 105, 1:1 ratio) but Id− iso Ig (50 μg) (gray triangles) or they received anti-Id B cells (4 × 105) and Id+ Ig (50 μg) but no Id-specific T cells (▴). Amounts of anti-Id IgG1, IgG2a, or IgG2b were measured on day 10. Data summarizes three experiments with either 3 or 2 mice/group. Each data point shows mean ± SEM. *p < 0.05.
Titrations of anti-Id B cells, Id-specific T cells, and Id+ Ig needed for isotype-switched anti-Id Ab in vivo. (A) Dependency on number of transferred cells. Titrated amounts of anti-Id B cells (CD19+) and naive Id-specific T cells (CD8+ depleted) were transferred i.v., at a 1:1 ratio, into BALB/c mice. Recipients received either Id+ Ig (●) or Id− iso Ig (gray triangles). Amounts of switched anti-Id Ab was measured on day 10. (B) Dependency on amount of Id+ Ig. BALB/c mice received a fixed number of anti-Id B- and Id-specific T cells (4 × 105, 1:1 ratio), as well as titrated amounts of Id+ Ig (●). In (A) and (B), control groups received anti-Id B cells and Id-specific T cells (4 × 105, 1:1 ratio) but Id− iso Ig (50 μg) (gray triangles) or they received anti-Id B cells (4 × 105) and Id+ Ig (50 μg) but no Id-specific T cells (▴). Amounts of anti-Id IgG1, IgG2a, or IgG2b were measured on day 10. Data summarizes three experiments with either 3 or 2 mice/group. Each data point shows mean ± SEM. *p < 0.05.
Titrated numbers of anti-Id B cells (CD19+) and naive Id-specific CD4+ T cells, as well as a fixed amount of Id+ Ig (50 μg), were transferred i.v. into nonirradiated BALB/c mice (Fig. 5A). The highest number of cells (4 × 105 of a 1:1 mixture) induced high titers of anti-Id Ab of IgG1, IgG2a, and IgG2b isotypes on day 10. Anti-Id Ab levels tapered off with titration of transferred cells but were still detectable with as few as 5 × 104 cells. Transfer of this number resulted in Id-specific T cells constituting ∼0.005% of lymphocytes in spleens, as detected by flow cytometry (data not shown). Anti-Id B cells could not be detected using BCR-specific Abs, probably due to modulation of the BCR. The anti-Id Ab responses were dependent on Id+ Ig, because injection of Id− iso Ig failed to induce any anti-Id Ab (Fig. 5A). These results indicated that Id-specific B and T cells could interact productively in vivo at very low frequencies.
Next, the number of transferred anti-Id B and T cells was kept constant (4 × 105), whereas Id+ Ig was titrated (Fig. 5B). Anti-Id responses declined with reduced amounts of injected Id+ Ig. The influence of Id+ Ig concentration on anti-Id responses was different for the various IgG subclasses, with the following order of sensitivity: IgG2b > IgG2a > IgG1. IgG2b responses were observed at the lowest dose injected i.v., 0.4 μg. Id− iso Ig failed to induce any responses, and Id-specific T cells were required (Fig. 5B).
Naive anti-Id B cells were more potent than DCs as APCs of Id+ Ig in vitro
We compared the Ag-presentation abilities of splenic DCs and Id-specific B cells to Id-specific T cells. Purified naive anti-Id B cells and DCs (2Materials and Methods) were cultured with purified naive Id-specific CD4+ T cells in the presence of titrated amounts of Id+ Ig. After 68 h, anti-Id B cells had induced ∼15% of Id-specific T cells to proliferate (incorporation of BrdU) in the presence of as little as 0.1 μg/ml Id+ Ig. In contrast, DCs had induced proliferation of only 2% of Id-specific T cells and only at the highest concentration of Id+ Ig tested (10 μg/ml). At lower concentrations of Id+ Ig, no proliferation was observed (Fig. 6A).
We also compared the ability of the two APCs to induce the upregulation of cell surface markers involved in Fo Th cell differentiation. Upregulation of the chemokine receptor CXCR5 is important for the migration and positioning of Fo Th cells in the B cell follicles (33). Hence, DCs can prime naive Th cells and induce the upregulation of CXCR5 and subsequent Th cell migration to the follicles (34). Interestingly, we found that anti-Id B cells induced expression of CXCR5 on ∼8% of CD4+ T cells at Id+ Ig concentrations ≥ 0.1 μg/ml. In contrast, DCs required the highest concentration of Id+ Ig (10 μg/ml) to induce CXCR5 expression and did so only on ∼3% of CD4+ T cells (Fig. 6B). Differentiation of Fo Th cells, as well as the accumulation of Fo Th cells in B cell follicles, is thought to be dependent on costimulatory signals delivered through CD28, OX40, and ICOS (35–39). Anti-Id B cells induced a population of CD28+/OX40+ CD4+ Th cells in the presence of as little as 0.01 μg/ml of Id+ Ig (Fig. 6C). No upregulation of these two costimulatory molecules on CD4+ T cells was induced by either DCs or wild-type (wt) B cells acting as APCs, even at a 1000-fold higher concentration of Id+ Ig (Fig. 6C). Programmed cell death protein-1 (PD-1) and ICOS are markers associated with the activated GC-associated Th cell population (40). A PD-1+/ICOS+ population was observed when Id-specific CD4+ T cells were cocultured with anti-Id B cells and 0.1 μg/ml Id+ Ig. DCs and wt B cells failed to induce any significant upregulation of PD-1 and ICOS on Id-specific T cells at any concentration of Id+ Ig tested (Fig. 7D). In summary, in the presence of unadjuvanted Id+ Ig, naive anti-Id B cells were, by a number of criteria, far superior to DCs and wt B cells at inducing activation and proliferation of naive Id-specific CD4+ T cells in vitro.
Id-specific T cell–B cell collaboration results in GCs and isotype switching and does not require Id presentation by other APCs than B cells. (A) Experimental design. Anti-Id B cells (H-2d, 5 × 105), Id-specific CD4+ T cells (I-Ed restricted, 2 × 105, from TCR-TG SCID mice), and Id+ Ig or Id− iso Ig (50 μg) were transferred i.v. into NSG (H-2g7) mice. Transferred cells were naive and purified by negative selection. Sera and spleens were analyzed on day 10. (B) Percentage of B cells in recipient spleens. (C) GC B cells (IgDlo/−/FAS+), as the percentage of B cells (MHCII+/B220+ gated), shown for mice given anti-Id B cells, Id-specific T cells, and Id+ Ig. (D) GC B cells (PNA+/IgDlo/−), as the percentage of B cells (MHCII+/B220+ gated), shown for mice given anti-Id B cells, Id-specific T cells, and Id+ Ig. (E) Level of early plasma cells (CD138+/MHCII+), as the percentage of splenocytes. (F) Levels of total IgG anti-Id ab in sera of recipients. (G) Percentage of Id-specific T cells (GB113+/CD4+) in spleens of recipient mice. (H) Expression of PD1/CXCR5 on GB113+/CD4+ cells in spleens of recipient mice (shown for mice given anti-Id B cells, Id-specific T cells, and either Id+ Ig or Id− iso Ig). Percentages of PD1+/CXCR5+ and PD1−/CXCR5− of GB113+/CD4+ cells are given in the upper right and lower left quadrants, respectively. The scarcity of dots in the Id− iso Ig group is due to the low number of analyzable cells in this group [see (G)]. (I) Immunofluorescence of a frozen spleen section from an NSG mouse that received anti-Id B cells, Id-specific T cells, and Id+ Ig. GCs stained red with PNA, and Id-specific T cells stained green with clonotype-specific mAb GB113. Shown is one of more than four representative images from three independent experiments with three mice/group. Scale bar, 100 μm. Data (mean ± SEM) are one representative of two experiments with three mice/group (B–F), summarize two experiments with three mice/group (G), or are one representative image from one experiment with three mice/group (H). *p < 0.05.
Id-specific T cell–B cell collaboration results in GCs and isotype switching and does not require Id presentation by other APCs than B cells. (A) Experimental design. Anti-Id B cells (H-2d, 5 × 105), Id-specific CD4+ T cells (I-Ed restricted, 2 × 105, from TCR-TG SCID mice), and Id+ Ig or Id− iso Ig (50 μg) were transferred i.v. into NSG (H-2g7) mice. Transferred cells were naive and purified by negative selection. Sera and spleens were analyzed on day 10. (B) Percentage of B cells in recipient spleens. (C) GC B cells (IgDlo/−/FAS+), as the percentage of B cells (MHCII+/B220+ gated), shown for mice given anti-Id B cells, Id-specific T cells, and Id+ Ig. (D) GC B cells (PNA+/IgDlo/−), as the percentage of B cells (MHCII+/B220+ gated), shown for mice given anti-Id B cells, Id-specific T cells, and Id+ Ig. (E) Level of early plasma cells (CD138+/MHCII+), as the percentage of splenocytes. (F) Levels of total IgG anti-Id ab in sera of recipients. (G) Percentage of Id-specific T cells (GB113+/CD4+) in spleens of recipient mice. (H) Expression of PD1/CXCR5 on GB113+/CD4+ cells in spleens of recipient mice (shown for mice given anti-Id B cells, Id-specific T cells, and either Id+ Ig or Id− iso Ig). Percentages of PD1+/CXCR5+ and PD1−/CXCR5− of GB113+/CD4+ cells are given in the upper right and lower left quadrants, respectively. The scarcity of dots in the Id− iso Ig group is due to the low number of analyzable cells in this group [see (G)]. (I) Immunofluorescence of a frozen spleen section from an NSG mouse that received anti-Id B cells, Id-specific T cells, and Id+ Ig. GCs stained red with PNA, and Id-specific T cells stained green with clonotype-specific mAb GB113. Shown is one of more than four representative images from three independent experiments with three mice/group. Scale bar, 100 μm. Data (mean ± SEM) are one representative of two experiments with three mice/group (B–F), summarize two experiments with three mice/group (G), or are one representative image from one experiment with three mice/group (H). *p < 0.05.
Id-specific T cell–B cell collaboration in vivo and GC formation did not require other APCs, including DCs
Differentiation of Fo Th cells is believed to be initiated by the priming of naive T cells by DCs (41). Given the capacity of anti-Id B cells to induce upregulation of TFH-associated chemokine receptor and surface markers in vitro, we examined whether the GC reaction could proceed in vivo in the absence of Id presentation by APCs other than anti-Id B cells. To this end, Th and B cells, and Ig in PBS, were transferred i.v. to immunodeficient, MHC-incompatible NSG recipients with the H-2g7 haplotype. MHC molecules encoded by this haplotype were not expected to be able to present the Id peptide to I-Ed–restricted Id-specific T cells. Transferred cells were purified by negative selection and were presumptively untouched and naive. On day 10 after transfer, the anti-Id B cells amounted to ∼2% of spleen cells, provided that Id-specific T cells and Id+ Ig also were transferred (Fig. 7B). The anti-Id B cell population was significantly smaller in the absence of either Id-specific T cells or Id+ Ig (Fig. 7B). Almost all of the anti-Id B cells that had expanded in response to Id-specific T cells and Id+ Ig were Fas+ (Fig. 7C) and PNA+ (Fig. 7D), and approximately half of these cells were IgDhigh and half were IgDlow, consistent with having an early and late GC phenotype, respectively (Fig. 7C, 7D) (42). Stimulated anti-Id B cells appeared to differentiate, because ∼2% of spleen cells were early plasma cells (CD138+/MHCII+) on day 10. This population was completely dependent on cotransfer of Id-specific Th cells and Id+ Ig (Fig. 7E). Consistent with plasma cell differentiation, recipients of anti-Id B cells, Id-specific T cells, and Id+ Ig, but not recipients lacking any of the three, developed a high titer of switched anti-Id IgG in serum (Fig. 7F).
The findings for Id-specific Th cells mirrored those found for anti-Id B cells. Thus, Id-specific Th cells expanded to ∼3.5% of splenocytes on day 10 (Fig. 7G), provided that both anti-Id B cells and Id+ Ig had been cotransferred (Fig. 7G). Importantly, the lack of Th cell expansion in the absence of anti-Id B cells supports the anticipation that the Id-specific TCR cannot recognize the Id peptide on MHC molecules of the H-2g7 haplotype. About 30% of the expanded GB113+/CD4+ cells were PD1+/CXCR5+ compared with only 4% of the Id-specific Th cells in the control group that received Id− iso Ig (Fig. 7H). The chemokine receptor CXCR5 and the regulatory membrane protein PD-1 are both associated with Fo Th cells (30).
We also stained spleen sections from mice that received anti-Id B cells, Id-specific T cells, and Id+ Ig. Anti-Id B cells stained with the GC markers PNA or GL7 (Fig. 7I, data not shown). Moreover, the PNA+ cells were interspersed with Id-specific Th cells (Fig. 7I). These GC-like structures were not seen when Id− iso control was used (data not shown). Collectively, these transfer experiments, using MHCII-mismatched NSG recipients, demonstrated that Id-specific T cell–B cell collaboration, GC formation, and plasma cell development with secretion of anti-Id Ab did not require Id presentation by non–B cell APCs, including DCs.
Discussion
Recently, anti-Id Abs were reported to play a role in autoimmune diseases (5, 6), in nonresponsiveness to Ab-based biologics (9), and in vaccination (7). However, the cellular mechanism for induction of anti-Id Ab under physiological conditions is essentially unknown. We generated DKI mice that express a mutated anti-Id BCR specific for the Id+ M315 myeloma protein (Ka = 0.77 × 107 M−1) (27). Using these mice and previously established Id-specific TCR-TG mice (19), we generated a syngeneic BALB/c model in which collaboration between B and Th cells, in response to Id+ Ig, can be studied. Results from transfer experiments demonstrated that naive T and B cells at low frequencies could efficiently collaborate in the presence of low concentrations of adjuvant-free Id+ Ig. These results argue for a physiological relevance of Id-specific T cell–B cell collaboration.
Double anti-Id BCR KI mice express Ig H and L chain V regions of the somatically mutated Ab2-1.4 anti-Id mAb (20) that is specific for the extensively studied M315 myeloma protein (3, 43–45). Consistent with findings in other BCR KI mice (21, 28), anti-Id B cells had an accelerated development in the bone marrow. This observation would be explained by a rapid and efficient expression of prearranged V(D)J gene segments knocked into the J regions. Allelic and isotypic exclusion was pronounced. Peripheral B cell numbers and the distribution of B cell subsets were essentially normal. Isotype switching was efficient. The lack of signs of negative selection suggested that the Ab2-1.4 anti-Id BCR does not react to conventional self-Ags.
The Id-specific B cells required ≥1000-fold less Id+ Ig for stimulation of Id-specific CD4+ T cells compared with normal B cells. A likely explanation for this dose-lowering effect is that Id-specific B cells efficiently accumulate Id+ Ig via their anti-Id BCR, and subsequently process and present increased levels of Id peptide/MHCII complexes on their surfaces for efficient stimulation of Id-specific CD4+ T cells. Such a mechanism is in agreement with that previously described for conventional T cell–B cell collaboration in which T and B cells share specificity for foreign Ag (“linked recognition”) (46). In addition to increased display of Id/MHC, ligation of the anti-Id BCR by Id+ Ig is likely to activate B cells and increase their efficiency as APCs for Id-specific CD4+ cells (47). Consistent with this, we found that Id-specific T cell–B cell collaboration resulted in upregulation of costimulatory cell surface molecules on the B cells.
It is noteworthy that Id-specific B and T cells collaborated efficiently, even when both cell populations were untouched and previously unstimulated (naive). This may appear surprising, because naive B cells have been described to be poor APCs for naive T cells (48, 49). However, these conclusions were based on experiments done in the absence of an Ag-specific BCR. It is likely that ligation of BCR by Id+ Ig and upregulation of MHCII and costimulatory molecules (Fig. 2F) are necessary for the ability of anti-Id B cells to stimulate naive Id-specific T cells (50).
Anti-Id B cells were far superior to DCs in activating Id-specific T cells at low doses of Id+ Ig in vitro. This observation was surprising given the longstanding belief that DCs are better APCs than B cells (51). Several factors could contribute to the present observation. First, no adjuvant was used in the experimental set-up; thus, DCs were probably relatively immature. Second, the nature of the Ag could influence the relative importance of B cells and DCs as APCs. In this respect, complete Ig appears to be relatively resistant to processing and presentation by spleen APCs (12), possibly as a result of the well-known resistance of Ig to proteolytic enzymes. It might be that the insensitivity of Ig to Ag processing could be overcome by binding of Ig to an anti-Id BCR, resulting in efficient endocytosis and upregulation of the B cell’s Ag-processing machinery (52). Third, the bivalent structure of the current Id+ Ig may render it especially potent as a BCR ligand. Although most experimental protein Ags are monovalent and cannot cross-link BCRs, Id+ Ig is bivalent, facilitating cross-linking of BCR. Moreover, because Id determinants on Id+ Ig have a spacing commensurate with that of the binding sites of the BCR, pairs of Id/anti-Id molecules that bivalently bind each other could form, and these could have special signaling properties.
Efficient Id-specific T cell–B cell collaboration and GC formation took place in immunodeficient NSG hosts that lack MHC molecules able to present the Id peptide to Id-specific T cells. These results suggest that naive B and T cells are sufficient to initiate anti-Id responses to Id+ Ig and that Id presentation by other APCs, such as DCs, is not needed. A caveat is that NSG mice have abnormal lymphoid structures that could obviate a need for DCs that is otherwise necessary in immunosufficient mice with normal lymphoid anatomy. In contrast, redundancy of DCs for Id-specific T cell–B cell collaboration is consistent with our in vitro data demonstrating that anti-Id B cells are far better APCs of adjuvant-free Id+ Ig than are DCs. Moreover, anti-Id B cells supported development of Fo Th-like cells, perhaps facilitating GC formation. The lack of a requirement for DCs may appear surprising because the prevailing model for GC development involves an initial DC priming of naive T cells. This initial T cell activation takes place in T cell zones of lymphoid tissue and involves CD80/86-expressing mature DCs. Signaling through the TCR induces production of IL-21 and expression of the costimulatory molecules CD28 and ICOS. Further signaling through TCR, CD28, and IL-21R in the T cell zone or T–B cell border initiates upregulation of the chemokine receptor CXCR5 and downregulation of the chemokine receptor CCR7, together facilitating migration into B cell follicles (30, 34, 40). In addition, costimulatory receptors that are upregulated during the initial T cell priming, such as CD40L, OX40, and ICOS, have been implicated in efficient migration into the B cell follicles (53, 54). As a second stage of APC–Th cell interaction, B cells are required to complete Fo Th differentiation (55, 56). Recent studies showed that the entry of CD4+ T cells into follicles and Fo Th cell differentiation can be independent of B cells (54, 57). Our results suggest that initial DC priming of T cells may be dispensable for Id+ Ig–dependent T cell–B cell collaboration and Fo Th development. This initial T cell–B cell contact and priming could occur in lymphocyte retention around high endothelial venules (58) or during the time when B cells crawl through the T cell area before entering the B cell follicle (59). Our findings are in agreement with another study (50), using hen egg lysozyme–specific BCR KI mice, which also demonstrated that T cell–B cell collaboration can proceed in the absence of DCs as APCs.
Injection of as little as 5 × 104 of naive Id-specific B and T cells and 0.4 μg of Id+ Ig in saline elicited production of isotype-switched anti-Id IgG2b Abs. These results indicate that Id-specific T cell–B cell interactions could take place under physiological circumstances in normal animals. Also, several factors might enhance the above-mentioned sensitivity. The affinity of the anti-Id BCR for Id+ Ig, as well as the affinity of the TCR T cells for the Id peptide/MHCII complexes, could influence the sensitivity. Another important factor could be the isotype of the Id+ Ig ligand. IgA (used in this study) could be different from other isotypes, such as pentameric Id+ IgM. Such ligands could more extensively cross-link BCR and, thus, increase B cell activation. Finally, different isotypes of Id+ Ig could vary in their susceptibility to Ag processing in B cells, thus yielding different amounts of Id peptide/MHCII complexes for display to Id-specific T cells. Regardless of the above-mentioned possibilities, our results indicate that naive Id-specific B and T cells constitute a self-sufficient collaborating machinery driving the expansion and maturation of the cognate B and T cells in vivo.
Acknowledgements
We thank Prof. Klaus Rajewsky for generously contributing plasmids B1-8-LE, pACN, and pDSP-Q1, as well as Prof. Roberta Pelanda for kindly contributing pVKR3-83Neo. The technical assistance of Hilde Omholt and Peter Hofgaard is greatly appreciated.
Footnotes
This work was supported by grants from the Research Council of Norway, the South-Eastern Norway Regional Health Authority, and The Norwegian Cancer Society.
The online version of this article contains supplemental material.
Abbreviations used in this article:
- anti-Id
anti-idiotope
- anti-IdDKI
anti-Id double knock-in
- DC
dendritic cell
- DKI
double knock-in
- ES
embryonic stem
- FO
follicular
- GC
germinal center
- Id
idiotope
- Id− iso Ig
Id-negative isotype-control Ig
- Ka
affinity constant
- KI
knock-in
- MHCII
MHC class II
- NSG
NOD scid γ−/−
- PD-1
programmed cell death protein-1
- PNA
peanut agglutinin
- TFH
T follicular helper cell
- TG
transgenic
- VDJHaId
VDJH anti-Id
- VJκaId
VJ of κ chain anti-Id
- wt
wild-type.
References
Disclosures
The authors have no financial conflicts of interest.

![FIGURE 2. In vitro activation and proliferation of anti-Id B and Id-specific T cells in the presence of Id+ Ig. Naive splenic B cells from anti-Id or BALB/c mice were purified by negative selection (A–G), irradiated at 800 rad (A and B), and cultured with negatively selected naive CD4+ T cells from either Id-specific or OVA-specific TCR-TG mice [irradiated at 800 rad in (D)] or Id-specific Th2 cells (B) in presence of the indicated amounts of Id+ or Id− iso Ig. Proliferation was measured by incorporation of [3H]TdR (A, B, and D) or BrdU (C and E). (A) Proliferation of Id-specific T cells induced by irradiated anti-Id B cells and Id+ Ig. Data represent one of four similar independent experiments. Each data point is mean of triplicates ± SEM. (B) Ability of complete Id+ Ig and isolated fragments (VL, H) to induce Id-specific T cell proliferation in the presence of irradiated anti-Id B cells. Data represent one of three similar independent experiments. Each data point is mean of triplicates ± SEM. (C) Proliferation of Id-specific T cells (CD4+/GB113+) in response to indicated B cells and Id+ Ig. One experiment representative of two independent experiments is shown. (D) Proliferation of anti-Id B cells in response to irradiated Id-specific T cells. Data represent one of three similar independent experiments. Each data point is mean of triplicates ± SEM. (E) Proliferation of anti-Id B cells (B220+) in response to nonirradiated Id-specific T cells and Id+ Ig. One experiment representative of two independent experiments is shown. (F) Upregulation of activation markers on anti-Id B cells in the indicated cocultures. Data from one representative experiment of three (for CD40 and MHCII) or two (ICAM and CD44) independent experiments are shown. (G) Upregulation of activation markers on Id-specific T cells [under the same conditions as in (F)]. Data from one experiment representative of three independent experiments are shown. *p < 0.05.](https://aai.silverchair-cdn.com/aai/content_public/journal/jimmunol/192/9/10.4049_jimmunol.1302359/2/m_ji_1302359_f2.jpeg?Expires=1708593331&Signature=mefB9G4-klGck6hshgxENcX-6jrNDttGIHHOp~PdkmSvYdmhLma0276-ssPrXNJHaBOgnXa--ilUEsf3b09YJj19QKdGrKSpcHzi4r1a5bpVkrH-G0A4d3WQwj-zLATv5yX48yZGSU7bTmgGbztbXwzXlkstDnRhw-A5fk35lYI2JN9gSHEWX1RF8u9bJWLKmQTV3y-aajT1RZufm-DS3fhqABZgUJTkSyiwEDaWpXK1Xx18PinKPLYdZISFDs4WDlPoCOrkYyUAuyeCH55bl1gFCtPtQxg88FBGu8T8KzB9PATq-6S7~QEtQMYFSFa-QHcB4Xa9C9qD5162~5xuYg__&Key-Pair-Id=APKAIE5G5CRDK6RD3PGA)




![FIGURE 7. Id-specific T cell–B cell collaboration results in GCs and isotype switching and does not require Id presentation by other APCs than B cells. (A) Experimental design. Anti-Id B cells (H-2d, 5 × 105), Id-specific CD4+ T cells (I-Ed restricted, 2 × 105, from TCR-TG SCID mice), and Id+ Ig or Id− iso Ig (50 μg) were transferred i.v. into NSG (H-2g7) mice. Transferred cells were naive and purified by negative selection. Sera and spleens were analyzed on day 10. (B) Percentage of B cells in recipient spleens. (C) GC B cells (IgDlo/−/FAS+), as the percentage of B cells (MHCII+/B220+ gated), shown for mice given anti-Id B cells, Id-specific T cells, and Id+ Ig. (D) GC B cells (PNA+/IgDlo/−), as the percentage of B cells (MHCII+/B220+ gated), shown for mice given anti-Id B cells, Id-specific T cells, and Id+ Ig. (E) Level of early plasma cells (CD138+/MHCII+), as the percentage of splenocytes. (F) Levels of total IgG anti-Id ab in sera of recipients. (G) Percentage of Id-specific T cells (GB113+/CD4+) in spleens of recipient mice. (H) Expression of PD1/CXCR5 on GB113+/CD4+ cells in spleens of recipient mice (shown for mice given anti-Id B cells, Id-specific T cells, and either Id+ Ig or Id− iso Ig). Percentages of PD1+/CXCR5+ and PD1−/CXCR5− of GB113+/CD4+ cells are given in the upper right and lower left quadrants, respectively. The scarcity of dots in the Id− iso Ig group is due to the low number of analyzable cells in this group [see (G)]. (I) Immunofluorescence of a frozen spleen section from an NSG mouse that received anti-Id B cells, Id-specific T cells, and Id+ Ig. GCs stained red with PNA, and Id-specific T cells stained green with clonotype-specific mAb GB113. Shown is one of more than four representative images from three independent experiments with three mice/group. Scale bar, 100 μm. Data (mean ± SEM) are one representative of two experiments with three mice/group (B–F), summarize two experiments with three mice/group (G), or are one representative image from one experiment with three mice/group (H). *p < 0.05.](https://aai.silverchair-cdn.com/aai/content_public/journal/jimmunol/192/9/10.4049_jimmunol.1302359/2/m_ji_1302359_f7.jpeg?Expires=1708593331&Signature=T-Dlmjnd3lzePLCVafjbfyDGmssc8kcQrd4Bb8MArIMthYskTEA6XSrPDyPAqkykjn7bndBfEFUijnVQ0Qoy64sQvKyOVihMUCreM-5DoAlSr3r99jQp37gfFdrH2uZYVB-wQcC44Vx~0jzuy5PFxAZG4iOfum4P5rPppC~4c0nw7Ne7tRI61D~q~OrqS9vWb4yY89KpOnRgcBgFmPDQoHmgaF63vXlSR70eYQ9hY4JkIxU6tMz0B5bnqT~HwazlAWdLIXy1GvQCDk5V5Zuo2L6JbDogKGONi4rN5A~BZwh0BSXD~0ykkm6EKL6bN2Ls265ZT2wwpY5R8T961-exjA__&Key-Pair-Id=APKAIE5G5CRDK6RD3PGA)