Abstract
Overwhelming lung inflammation frequently occurs following exposure to both direct infectious and noninfectious agents and is a leading cause of mortality worldwide. In that context, immunomodulatory strategies may be used to limit severity of impending organ damage. We sought to determine whether priming the lung by activating the immune system, or immunological priming, could accelerate resolution of severe lung inflammation. We assessed the importance of alveolar macrophages, regulatory T cells, and their potential interaction during immunological priming. We demonstrate that oropharyngeal delivery of low-dose LPS can immunologically prime the lung to augment alveolar macrophage production of IL-10 and enhance resolution of lung inflammation induced by a lethal dose of LPS or by Pseudomonas bacterial pneumonia. IL-10–deficient mice did not achieve priming and were unable to accelerate lung injury resolution. Depletion of lung macrophages or regulatory T cells during the priming response completely abrogated the positive effect of immunological priming on resolution of lung inflammation and significantly reduced alveolar macrophage IL-10 production. Finally, we demonstrated that oropharyngeal delivery of synthetic CpG-oligonucleotides elicited minimal lung inflammation compared with low-dose LPS but nonetheless primed the lung to accelerate resolution of lung injury following subsequent lethal LPS exposure. Immunological priming is a viable immunomodulatory strategy used to enhance resolution in an experimental acute lung injury model with the potential for therapeutic benefit against a wide array of injurious exposures.
This article is featured in In This Issue, p.3999
Introduction
Robust lung inflammation induced by infectious and noninfectious stimuli can lead to severe pathological states including acute respiratory distress syndrome and multiorgan failure with devastating, often lethal consequences. Adaptive immunomodulatory strategies to protect humans against severe injury represent potentially attractive options in susceptible hosts or during outbreaks of virulent disease (1), yet the possibility of maladaptive immune responses necessitates more thorough understanding of involved cellular mechanisms (2). In the lung, resident alveolar macrophages are crucial to the immune response, uniquely positioned as “first responders” designed to recognize and combat foreign Ag in the airspaces of the lower respiratory tract. Upon activation by TLR or other pattern recognition receptor signaling, macrophages recruit additional proinflammatory immune cells including neutrophils, exudative macrophages, and Th1 lymphocytes to the lung and alveolar space as a critical part of the innate immune response (3–6). Once the proinflammatory milieu has recognized and removed foreign substances, resident and recruited macrophages undergo an active transition to a proresolution phenotype to dampen inflammation, initiate repair, and restore the immune barrier (6–8).
LPS (endotoxin), a component of the Gram-negative bacteria cell wall, is recognized by mammalian TLR4-lymphocyte Ag 96 (TLR4-MD2) complex, and is abundantly expressed on the cell surface of macrophages and other APCs (9, 10). Often regarded as the prototypical danger signal-pattern recognition receptor response, LPS binding to membrane TLR4-MD2 activates transcription factors NF-κB and STAT1 by signaling through MyD88 and TRIF-dependent pathways, respectively (11), leading to a myriad of proinflammatory signaling cascades. Repeated TLR4 stimulation by LPS results in a state of reduced inflammatory capacity known as endotoxin (LPS) tolerance (ET). ET generally has been ascribed to clinical scenarios involving sepsis and other sepsis-like states in which circulating monocytes can be persistently exposed to endotoxin, resulting in ineffective TNF-α or other proinflammatory cytokine production with repeated LPS exposure (12–15). As a result, ET has been associated with worse outcomes including increased mortality and secondary infections (11, 15). In contrast to the systemic effects of sepsis where the majority of immune cells are exposed to the same circulating stimuli, recruited inflammatory macrophages may respond differently than resident macrophages to successive lung stimuli (16, 17).
Macrophages are an important source of IL-10, a potent immunomodulatory cytokine with diverse cellular production (18, 19). The primary biological function of IL-10 is to dampen inflammation, but other functions include modulating the proliferation and differentiation of immune cells including T cells, APCs, and neutrophils (20), as well as nonimmune cells such as keratinocytes, endothelial cells, and epithelial cells (10, 20, 21). IL-10 is produced by the TRIF-dependent TLR4 signaling pathway that dampens inflammation by induction of p50 NF-κB, STAT3, and suppressor of cytokine signaling 3, all negative regulators of the TLR4 signaling cascade (11). Although IL-10 regulates several aspects of the macrophage response to LPS including type, magnitude, and duration, it is dispensable for development of endotoxin tolerance (ET) (22, 23). We and others have demonstrated that IL-10 contributes to resolution of inflammation in experimental acute lung injury models including bacterial pneumonia by limiting neutrophil recruitment and aiding in neutrophil removal (24–27), both critical for resolution. Phagocytosis of apoptotic neutrophils by both monocytes and macrophages further augments IL-10 macrophage production (6, 28). Independent of phagocytosis, ligation of the macrophage FcγR can also induce early IL-10 production with LPS costimulation (29). The role of IL-10 in immunological priming as an adaptive immunomodulatory mechanism against severe lung inflammation has not yet been defined.
Regulatory T cells (Tregs) are critical for active resolution of lung inflammation and repair. Tregs modulate innate immune cellular responses (30) including effects on macrophage phenotype and function in animals and humans (31–33). Specifically, Tregs blunt macrophage proinflammatory cytokine production, enhance their efferocytosis of apoptotic neutrophils, and transition them to an alternatively activated phenotype (25, 32). Conversely, macrophages and circulating monocytes are critical for Treg induction, expansion, and suppressive function (34–37), but mechanisms mediating this interaction remain incompletely understood. We surmise that macrophages and Tregs are both necessary, and may act in concert, to regulate the immunological priming response and accelerate resolution of severe lung inflammation.
Our results demonstrate that activation of distinct pattern recognition receptors to induce minimal lung inflammation is sufficient to immunologically prime the lung and accelerate resolution of lung injury resulting from a severe injurious exposure. We found that both macrophages that produce IL-10 and Tregs are critical for immunological priming. Our results suggest the importance of immunological priming as a mechanism to improve host defense against a variety of direct insults to the lung, with significant therapeutic potential.
Materials and Methods
Animals
Male C57BL/6 wild-type (WT) mice (8–10 wk old) and IL-10−/− mice (C57BL/6 background) were purchased from The Jackson Laboratory (Bar Harbor, ME). Foxp3gfp and Foxp3DTR mice (B6.129(Cg)-Foxp3tm3Ayr/J) were gifts from Dr. A. Y. Rudensky (Memorial Sloan-Kettering Institute, New York, NY). Foxp3gfp reporter mice express an N-terminal GFP-Foxp3 fusion protein to further identify Foxp3+ Tregs (38). Foxp3DTR mice express the human diphtheria toxin receptor (DTR) along with GFP, which have been fused to the 3′-untranslated region of the Foxp3 locus, and specific elimination of Foxp3+ Tregs in vivo occurs through i.p. administration of diphtheria toxin (DT) (39). Mice were housed at the Johns Hopkins University Asthma and Allergy Center, and experiments were conducted under a protocol approved by the Johns Hopkins Animal Care and Use Committee.
Animal preparation
For oropharyngeal (o.p.) delivery, mice were deprived of chow for 1-2 h, anesthetized using inhaled isoflurane, followed by instillation of 1 mg/kg Escherichia coli LPS (O55:B5 L2880, diluted in 50 μl sterile water; Sigma-Aldrich), 35 μg class C CpG oligonucleotide (ODN 2395, diluted in 50 μl PBS; InvivoGen), or respective vehicle controls. After witnessed aspiration, mice were returned to their cages and all exhibited immediate recovery. Following a priming period (5 or 7 d), we performed intratracheal (i.t.) delivery as before (25). Briefly, mice were anesthetized with i.p. ketamine/acetylpromazine (150/2.5 mg/kg) before exposure of the trachea. LPS (3 or 7.5 μg/g mouse weight diluted in sterile water), Pseudomonas aeruginosa substrain 1 (PAO1) (1 × 106 CFU, in 50 μl PBS; American Type Culture Collection) or respective vehicle controls were instilled i.t. via a 20-gauge catheter. After 1, 3, or 5 d, groups of mice were anesthetized with i.p. ketamine/acetylpromazine and euthanized by exsanguination from the inferior vena cava. The lungs were perfused with 1 ml PBS, followed by bronchoalveolar lavage (BAL) of the right lung; the left lung was processed for histology. BAL samples were routinely cultured to assess for bacterial infection. For quantitative measures of bacteria, whole lungs were homogenized without prior lavage, and the lysates were diluted in PBS and streaked on agar plates. After 24 h at 37°C, colonies were counted.
DT and clodronate liposome injections
DT (lot number 15043A1, diluted in PBS; List Biological Laboratories) was administered via i.p. injection on day −2 (50 μg/kg mouse) and day −1 (15 μg/kg) of the priming period prior to i.t. LPS as described previously (39). Mice harvested on day +5 also received a DT dose (15 μg/kg) on day +2 after i.t. LPS. Clodronate liposomes (Cl2MDP) or PBS liposomes (control) were prepared as previously described (8), followed by o.p. instillation (60 μl) on day −3, and i.p. injection (500 μl) on days −2 and −1 of the priming period.
Analysis of BAL
BAL was obtained by cannulating the trachea with a 20-gauge catheter. The right lung was lavaged with two aliquots of 0.7 ml calcium-free PBS, except when noted. BAL was centrifuged at 700 × g for 10 min at 4°C. The cell-free supernatants were stored at −80°C until further analysis. The cell pellet was diluted in PBS, and total cell number was counted with a hemocytometer using trypan blue exclusion. Cell differentials (300 cells/sample) were counted on cytocentrifuge preparation with Diff-Quik stain (Baxter Diagnostics, McGaw Park, IL). Total protein was measured in the cell-free supernatant by the Lowry method (40).
Measurement of cytokines
TNF-α or IL-10 levels were measured in BAL and cell culture supernatants by ELISA (R&D Systems, Minneapolis, MN).
Lung histology and lung injury scoring
Lungs (n = 5/time point) were inflated to a pressure of 25 cmH2O using 1% low melting agarose (Invitrogen) for histologic evaluation by H&E staining (41). For lung injury scoring, two blinded investigators analyzed the samples and determined levels of lung injury according to a semiquantitative scoring system outlined below. All lung fields (×20 magnification) were examined for each sample. Quantification of histological lung injury was determined using the following scoring: 1, normal; 2, focal (<50% lung section) interstitial congestion and inflammatory cell infiltration; 3, diffuse (>50% lung section) interstitial congestion and inflammatory cell infiltration; 4, focal (<50% lung section) consolidation and inflammatory cell infiltration; and 5, diffuse (>50% lung section) consolidation and inflammatory cell infiltration. The mean score was used for comparison between groups.
Flow cytometry
For surface staining, cells were incubated with Fc Block-2.4G2 (BD Pharmingen) Ab to block Fcγ III/IIRs before staining with a specific Ab. The following Abs were purchased from BD Pharmingen (San Diego, CA) and BioLegend (San Diego, CA): anti–annexin V-PE, anti–7-aminoactinomycin D (7-AAD), anti–Ly6G-FITC, anti–Gr1-BV570, anti–CD11b-PETR, and anti–F4/80-allophycocyanin-Cy7, along with relevant isotype Abs. For our lymphocyte panel we used anti–CD4-Ax700, anti–CD25-allophycocyanin-Cy7, anti–CD3-Pacblue, anti–CD8-PECF594. For intracellular staining of Foxp3, following Fc block and surface staining, cells were fixed and permeabilized with Foxp3 staining buffer (eBioscience, San Diego, CA), then stained with anti–Foxp3-allophycocyanin mAbs (eBioscience). For intracellular staining of cytokines, following murine BAL (4 aliquots, 0.9 ml PBS + Golgi Plug [GP] [protein transport inhibitor; BD Biosciences, San Jose, CA]), cells were isolated and resuspended (0.5 × 106 cells/ml) in RPMI 1640/FCS/penicillin/streptomycin/Golgi Plug (unstimulated) or with additional leukocyte activation mixture (BD Biosciences; PMA + ionomycin+ brefeldin A; 2 μl/ml, stimulated, to enhance intracellular cytokine signal) for 4 h. Live-dead discrimination was performed with Fixable UV-excitable Blue Dead Cell Stain (Invitrogen). Cells were Fc blocked; surface stained for macrophage, neutrophil, and lymphocyte markers; and fixed/permeabilized (cytofix/cytoperm, BD Pharmingen) and intracellular staining × 30 min for cytokines including anti–TNF-α-PerCP, anti–IL-10-PE, anti–IL-6-allophycocyanin, and anti–IFN-γ-PECy7. Monocytes, alveolar macrophages, neutrophils, and lymphocytes were gated with characteristic forward scatter/side scatter using a FACSAria instrument, CellDiva for data acquisition (BD Biosciences), and FlowJo for analysis (Tree Star, San Carlos, CA).
Statistical analysis
All values are reported as mean ± SEM. Parametric or nonparametric testing was performed as indicated. Markers of injury were compared using the Student t test or Mann–Whitney rank-sum test. Pairwise comparisons were performed using the Student t test with Bonferroni correction. Baseline and pre- and posttreatment data within a group were compared using repeated measure one-way ANOVA (Fisher’s protected least significant difference test). The survival curve was established with Kaplan–Meier survival analysis. A p value < 0.05 was used as the cutoff point for significance.
Results
LPS priming accelerates lung injury resolution
To begin to examine mechanisms by which the immune system can be reprogrammed or primed in preparation for severe and potentially lethal injury, we needed a route of delivery that safely and quickly activates the immune system. Using oropharyngeal instillation, we effectively delivered intrapulmonary agents in a reproducible manner without surgery or prolonged anesthesia as demonstrated using trypan blue dye (Supplemental Fig. 1A) (42). We compared the response of WT mice to LPS (1 mg/kg) administered by o.p. versus i.t. routes, the latter a more established method of inducing experimental lung inflammation (25, 40, 43), and followed mice for 7 d. Both routes of delivery induced significant weight loss (Supplemental Fig. 1B) and signs of systemic injury with huddling and pilorection, significant increases in BAL protein (Supplemental Fig. 1C), BAL total cell counts (Supplemental Fig. 1D), and BAL neutrophils (>80% of total alveolar cells; data not shown). WT mice challenged with o.p. LPS returned to baseline weight, BAL protein, and BAL cell count values by day 7. In contrast, WT mice challenged with i.t. LPS had persistent weight loss and higher elevation of BAL protein and total cells at day 7. Notably, the alveolar cell profile of mice treated with o.p. LPS at day 7 was predominantly macrophages (85%), with significantly increased lymphocytes (10–15%) and fewer neutrophils (0–5%) compared with mice treated with i.t. LPS (data not shown). These data suggest that o.p. delivery of LPS is a viable method to induce modest, self-limiting lung inflammation.
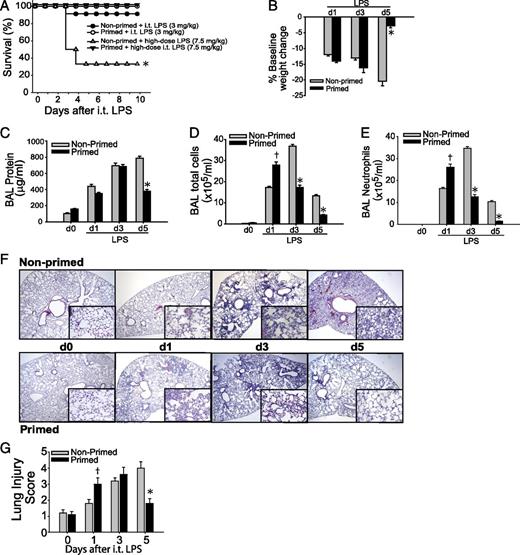
We sought to determine whether immunological priming could protect mice from a subsequent more severe injury, in this case high-dose i.t. LPS. We primed WT mice with o.p. LPS (1 mg/kg) or water (nonprimed group). To determine whether immunological priming conferred mortality benefit, we then challenged LPS primed and nonprimed mice with high-dose i.t. LPS (7.5 mg/kg), more than twice our usual acute lung injury LPS dose (25, 42), 7 d after priming. After high-dose LPS, ∼70% of the nonprimed mice died, and surviving mice appeared ill even after 10 d (Fig. 1A). In marked contrast, none of the LPS-primed mice died, and all mice appeared healthy and recovered their baseline body weight by day 10 (data not shown). Because survival was markedly reduced after high-dose LPS in the nonprimed group, we elected to use a lower i.t. LPS dose (3 mg/kg) to better discriminate the effects of priming on lung injury and resolution patterns as shown in the rest of Fig. 1. After 7 d of “priming phase,” LPS (primed) and water (nonprimed)-treated animals received i.t. LPS (3 mg/kg) and were followed up to 5 d (Supplemental Fig. 1E). In addition to reduced mortality at the 3 mg/kg LPS dose (Fig. 1A), mice in the primed group appeared healthier and had recovered their baseline body weight 5 d after i.t. LPS despite significant weight loss at days 1 and 3. Comparatively, mice in the nonprimed group appeared ill, were less mobile, and at day 5 had a significant 20% weight loss from baseline (Fig. 1B). BAL protein, a marker of lung injury, was increased to similar levels in the nonprimed and primed groups 1 and 3 d after i.t. LPS but remained significantly elevated only in the nonprimed group by day 5. Total alveolar cells (Fig. 1D) and alveolar neutrophils (Fig. 1E) were higher in the primed mice at day 1 after i.t. LPS but significantly lower at days 3 and 5 when compared with nonprimed mice. The pattern of histological changes in the lung was consistent with the pattern for BAL cells (Fig. 1F). Although interstitial thickening, cellular infiltration, and lung injury score (Fig. 1G) were worse in primed WT mice compared with nonprimed mice at day 1, by day 5 only primed mice achieved resolution of histologic injury, whereas nonprimed mice remained severely injured.
Immunological priming accelerates lung injury resolution. Following a 7-d priming period, primed and nonprimed WT mice were assessed for survival after either 3 or 7.5 mg/kg i.t. LPS (A). After either dose of i.t. LPS, survival over 10 d was determined in primed and nonprimed WT mice (n = 8–10/time point). *, log-rank test for survival curve. Primed and nonprimed WT mice were assessed for body weight relative to baseline (B), BAL protein (C), BAL total cell counts (D), and BAL neutrophils (E) at intervals after i.t. LPS injury. (F) Histological sections were stained with H&E in primed and nonprimed WT mice. Original magnifications ×20; ×100 (insets). (G) Histopathological mean lung injury scores from ×20 sections (n = 4–6 animals/group/time point). Values expressed as mean ± SEM; * or † paired t test against other group at same time point, p < 0.05.
Immunological priming accelerates lung injury resolution. Following a 7-d priming period, primed and nonprimed WT mice were assessed for survival after either 3 or 7.5 mg/kg i.t. LPS (A). After either dose of i.t. LPS, survival over 10 d was determined in primed and nonprimed WT mice (n = 8–10/time point). *, log-rank test for survival curve. Primed and nonprimed WT mice were assessed for body weight relative to baseline (B), BAL protein (C), BAL total cell counts (D), and BAL neutrophils (E) at intervals after i.t. LPS injury. (F) Histological sections were stained with H&E in primed and nonprimed WT mice. Original magnifications ×20; ×100 (insets). (G) Histopathological mean lung injury scores from ×20 sections (n = 4–6 animals/group/time point). Values expressed as mean ± SEM; * or † paired t test against other group at same time point, p < 0.05.
Next, we examined the effects of immunological priming on lung injury resolution in a live bacterial pneumonia model. WT mice were treated with i.t. PAO1 (1 × 106 CFU) 7 d after being treated with o.p. 1 mg/kg LPS (primed) or water (nonprimed) and assessed for parameters of lung injury resolution and bacterial clearance. Primed mice had significantly reduced total alveolar cell counts (Fig. 2A) and reduced histologic injury (Fig. 2B) at day 4, as well as significantly lower bacterial burden in whole lung at days 1 and 2 after i.t. PAO1 (Fig. 2C). Our studies suggest that priming animals with LPS accelerates resolution after noninfectious and infectious experimental lung injury.
Immunological priming accelerates resolution from bacterial pneumonia. Following an 7-d priming period, BAL total cells (A) and lung histology by H&E staining (B) were assessed in primed and nonprimed WT mice at day 4 after i.t. PAO1 (1 × 106 CFU). Original magnification for histology is ×40. Bacterial clearance was determined by measurement of whole lung PAO1 CFUs in WT primed and nonprimed mice on days 1 and 2 after i.t. PAO1 (C). Values expressed as mean ± SEM; *p < 0.05; paired t test against other group at same time point (n = 4–6 animals/group/time point).
Immunological priming accelerates resolution from bacterial pneumonia. Following an 7-d priming period, BAL total cells (A) and lung histology by H&E staining (B) were assessed in primed and nonprimed WT mice at day 4 after i.t. PAO1 (1 × 106 CFU). Original magnification for histology is ×40. Bacterial clearance was determined by measurement of whole lung PAO1 CFUs in WT primed and nonprimed mice on days 1 and 2 after i.t. PAO1 (C). Values expressed as mean ± SEM; *p < 0.05; paired t test against other group at same time point (n = 4–6 animals/group/time point).
Lung priming modulates the alveolar inflammatory milieu
Alveolar neutrophils were significantly decreased in primed mice at days 3 and 5 after i.t. LPS. Given that apoptosis is a sine qua non for neutrophil removal and central to resolution of inflammation (44–47), we measured alveolar neutrophil apoptosis by annexin V/7-AAD staining. Neutrophil apoptosis was ∼2-fold higher at all measured intervals after i.t. LPS in the primed group compared with the nonprimed group (Fig. 3A).
Lung priming modulates the alveolar inflammatory milieu. (A) Apoptosis (Annexin V+/7-AAD+) of BAL neutrophils from primed and non-primed WT mice on days 1, 3, or 5 after i.t. LPS was assessed by flow cytometry. BAL neutrophils were gated by characteristic granulocyte forward and side scatter, subgated for Gr-1+ to identify neutrophils, and then for Annexin V/7-AAD; percentages for which are quantified in (A). BAL TNF-α (B), IL-10 (C), and active TGF-β1 (D) cytokine secretion were assessed at designated time points after i.t. LPS in primed and nonprimed WT mice. Values expressed as mean ± SEM; *p < 0.05; paired t test against other group at same time point (n = 4–6 animals/group/time point).
Lung priming modulates the alveolar inflammatory milieu. (A) Apoptosis (Annexin V+/7-AAD+) of BAL neutrophils from primed and non-primed WT mice on days 1, 3, or 5 after i.t. LPS was assessed by flow cytometry. BAL neutrophils were gated by characteristic granulocyte forward and side scatter, subgated for Gr-1+ to identify neutrophils, and then for Annexin V/7-AAD; percentages for which are quantified in (A). BAL TNF-α (B), IL-10 (C), and active TGF-β1 (D) cytokine secretion were assessed at designated time points after i.t. LPS in primed and nonprimed WT mice. Values expressed as mean ± SEM; *p < 0.05; paired t test against other group at same time point (n = 4–6 animals/group/time point).
To begin to understand potential mechanisms by which immunological priming could impact alveolar neutrophil abundance and accelerate lung injury resolution, we measured select BAL cytokines TNF-α, IL-10, and active TGF-β1. High BAL levels of TNF-α, a proinflammatory cytokine, can promote neutrophil apoptosis in experimental and human acute respiratory distress syndrome (48–50), and when present, denote a distinctly different phenotype than that which is induced by ET (11). IL-10 is an anti-inflammatory, prorepair cytokine but also can reduce neutrophil burden at sites of inflammation by multiple mechanisms (6, 28, 51). BAL TNF-α was higher at 1 d after i.t. LPS in the primed group compared with the nonprimed group (Fig. 3B), similar to the pattern observed with BAL protein and cell counts. As with the rapid decrease in BAL protein and cells after day 1 in primed mice, BAL TNF-α was significantly lower in primed mice at day 3 after i.t. LPS but further elevated in nonprimed mice. BAL IL-10 was 3.5-fold higher on day 1 after i.t. LPS in the primed group and remained significantly elevated compared with the nonprimed group at day 3 (Fig. 3C). BAL TGF-β1 was significantly higher in primed mice before i.t. LPS (day 0) and after recovery from i.t. LPS (day 5) (Fig. 3D).
IL-10−/− mice do not benefit from immunological priming
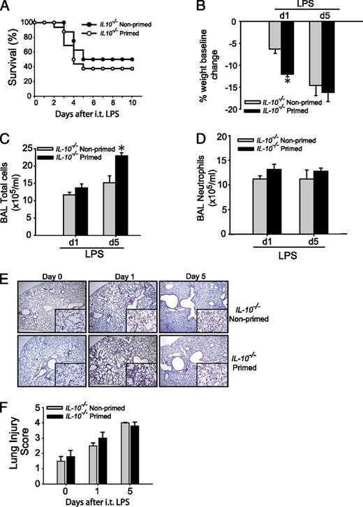
To determine whether IL-10 plays a role in immunological priming, we attempted to prime IL-10−/− mice using o.p. LPS (1 mg/kg) compared with sterile water (nonprimed) on day −7. IL-10−/− mice treated with o.p. LPS had returned to baseline weight by day 0 (we designated this group as primed), after which they were exposed to i.t. LPS (3 mg/kg) and compared with nonprimed IL-10−/− mice exposed to i.t. LPS. In marked contrast to our results in WT mice (Fig. 1A), primed IL-10−/− mice did not have a survival benefit compared with nonprimed IL-10−/− mice, with 40–50% mortality in each group (Fig. 4A). Surviving mice from the primed IL-10−/− group were ill-appearing with persistent weight loss (Fig. 4B), sustained elevation of total BAL cells (Fig. 4C), BAL neutrophils (Fig. 4D), and persistent histologic injury (Fig. 4E, 4F). The pattern of these responses was similar to that seen in nonprimed IL-10−/− mice and distinct from the pattern we observed in primed WT mice. These studies support an important role for IL-10 in the immunological priming response.
IL-10−/− mice do not benefit from immunological priming. (A) Survival was determined in primed and nonprimed IL-10−/− mice. Primed and nonprimed IL-10−/− mice were assessed for body weight relative to baseline (B), BAL total cell counts (C), or BAL neutrophils (D) at days 1 or 5 after i.t. LPS injury. (E) Histological sections were stained with H&E in primed and nonprimed WT mice. Original magnifications ×20; ×100 (insets). (F) Histopathological mean lung injury scores from ×20 sections. Values expressed as mean ± SEM; *p < 0.05; paired t test against other group at same time point (n = 4–6 animals/group/time point); log-rank test for survival curve, n = 8–10 in primed and nonprimed groups.
IL-10−/− mice do not benefit from immunological priming. (A) Survival was determined in primed and nonprimed IL-10−/− mice. Primed and nonprimed IL-10−/− mice were assessed for body weight relative to baseline (B), BAL total cell counts (C), or BAL neutrophils (D) at days 1 or 5 after i.t. LPS injury. (E) Histological sections were stained with H&E in primed and nonprimed WT mice. Original magnifications ×20; ×100 (insets). (F) Histopathological mean lung injury scores from ×20 sections. Values expressed as mean ± SEM; *p < 0.05; paired t test against other group at same time point (n = 4–6 animals/group/time point); log-rank test for survival curve, n = 8–10 in primed and nonprimed groups.
Macrophages are a significant IL-10 source in the priming response
We sought to determine prominent cellular sources of IL-10 after lung priming with LPS. We focused on day 1 after i.t. LPS, at which point BAL IL-10 levels in primed mice were highest. BAL cells were collected from primed and nonprimed WT mice 1 d following exposure to i.t. LPS, stimulated in vitro in the presence of a Golgi inhibitor, and stained for intracellular IL-10 expression. When assessed by flow cytometry, alveolar macrophages (F4-80+) isolated from primed WT mice produced significantly more IL-10 compared with macrophages isolated from nonprimed WT mice (Fig. 5A); a representative histogram flow plot is shown and includes macrophages from primed IL-10−/− mice for comparison. CD4+ T lymphocytes were an additional cellular source of IL-10, but CD8+ T lymphocytes, CD4+Foxp3+ Tregs, and neutrophils were not a significant source of IL-10 (data not shown). Alveolar macrophages from primed WT mice on day 1 after i.t. LPS also produced significantly more TNF-α compared with macrophages from nonprimed WT mice (Fig. 5B). To further characterize differences between primed and nonprimed macrophages, we assessed cytokine production among F4-80+CD11c+ or F4-80+CD11b+ alveolar macrophage subsets. We and others have determined that macrophage CD11b to be an acceptable marker of recruited or exudative macrophages (16, 52, 53). In contrast, CD11c expression among macrophages generally designates resident alveolar macrophages (54), but recruited macrophages also express CD11c at later time points with resolution of inflammation (53). In contrast to similar IL-10 and TNF-α production by CD11c+ cells in each group (data not shown), CD11b+ macrophages from primed WT mice expressed more IL-10 and TNF-α than CD11b+ macrophages from nonprimed WT mice (Fig. 5C).
Macrophages are a significant IL-10 source after lung priming. Alveolar cells from primed and nonprimed WT mice were isolated at day +1 after i.t. LPS (3 mg/kg) challenge, and then restimulated, and stained for macrophage, neutrophil, and lymphocyte flow markers as well as intracellular cytokine production. IC IL-10 production (A) and IC TNF-α production (B) were quantified by mean fluorescence intensity (MFI) in F4-80+ alveolar macrophages collected from primed and nonprimed WT mice; a representative flow cytometry histogram is shown for each and for IL-10 includes alveolar macrophages from primed IL-10−/− mice (dashed line). (C) Among F4-80+CD11b+ alveolar cells from primed (black) and nonprimed (gray) mice, a dot plot demonstrating individual cell IC production demonstrates a predominant increase in dual cytokine production from primed alveolar cells. (D) Alveolar macrophages were isolated 7 d after o.p. LPS or o.p. water (control) and stimulated with LPS (100 ng/ml); IL-10 secretion was quantified by ELISA after 18 h of stimulation. Values expressed as mean ± SEM. *p < 0.05; paired t test against other group at same time point (n = 4–5 animals or wells/group/time point).
Macrophages are a significant IL-10 source after lung priming. Alveolar cells from primed and nonprimed WT mice were isolated at day +1 after i.t. LPS (3 mg/kg) challenge, and then restimulated, and stained for macrophage, neutrophil, and lymphocyte flow markers as well as intracellular cytokine production. IC IL-10 production (A) and IC TNF-α production (B) were quantified by mean fluorescence intensity (MFI) in F4-80+ alveolar macrophages collected from primed and nonprimed WT mice; a representative flow cytometry histogram is shown for each and for IL-10 includes alveolar macrophages from primed IL-10−/− mice (dashed line). (C) Among F4-80+CD11b+ alveolar cells from primed (black) and nonprimed (gray) mice, a dot plot demonstrating individual cell IC production demonstrates a predominant increase in dual cytokine production from primed alveolar cells. (D) Alveolar macrophages were isolated 7 d after o.p. LPS or o.p. water (control) and stimulated with LPS (100 ng/ml); IL-10 secretion was quantified by ELISA after 18 h of stimulation. Values expressed as mean ± SEM. *p < 0.05; paired t test against other group at same time point (n = 4–5 animals or wells/group/time point).
To determine whether macrophages present in the alveolar space during the priming response (either recruited during priming or “resident” from before the priming response) could be a prominent source of IL-10, we isolated alveolar macrophages from mice on day 0 (7 d after exposure to o.p. LPS [primed] or water [nonprimed]) and stimulated them with LPS (100 ng/ml) in culture. Alveolar macrophages from primed mice secreted ∼5-fold more IL-10 after 18 h compared with alveolar macrophages from nonprimed mice (Fig. 5D).
IL-10–producing alveolar macrophages are critical for immunological priming
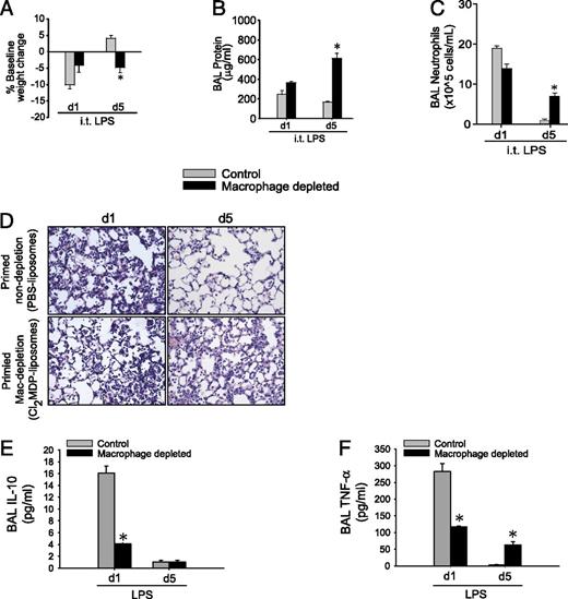
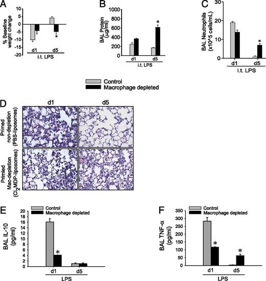
We were interested in defining macrophage contributions to the priming response. Specific tissue and systemic macrophage depletion is readily achieved using clodronate liposomes (42, 54). Mice were primed with o.p. LPS (1 mg/kg) on day −7, followed by o.p. clodronate liposomes (Cl2MDP) or PBS-liposomes (control) on day −3, and i.p. Cl2MDP or PBS liposome on days −2 and −1 (Supplemental Fig. 2A). Following i.t. LPS (3 mg/kg) on day 0, we assess lung injury parameters on days 1 and 5. We confirmed that alveolar macrophages were decreased by >90% at day 0 in the Cl2MDP-liposomes group compared with the PBS-liposomes group (data not shown). Primed mice treated with PBS liposomes (control) had returned to baseline weight by day 5 after i.t. LPS and were significantly different from primed mice treated with Cl2MDP liposomes (macrophage depleted) that had persistent weight loss at day 5 (Fig. 6A). BAL protein (Fig. 6B) and BAL neutrophils (Fig. 6C) were similarly elevated in both groups on day 1 after i.t. LPS, but by day 5, only the control mice had reduced, near-normal levels of BAL protein and BAL neutrophils. Primed macrophage-depleted mice had persistent elevation of BAL protein and neutrophils at day 5. We observed a similar profile of lung injury by histological changes, where primed macrophage-depleted mice had sustained inflammatory cell infiltration and interstitial thickening compared with the primed control mice at day 5 (Fig. 6D). Day 1 BAL IL-10 (Fig. 6E) and TNF-α (Fig. 6F) increases were markedly abrogated in the primed macrophage-depleted mice, reaffirming that alveolar macrophages are a significant source of IL-10 and TNF-α in the priming response. Day 5 BAL TNF-α levels remained elevated in the macrophage-depleted group, correlating with other phenotypic markers that demonstrate persistent lung inflammation and injury. In macrophage-depleted mice, possible sources of alveolar TNF-α include neutrophils, CD4+ lymphocytes, and residual macrophages. In summary, macrophages that make IL-10 are critical for resolution of lung inflammation mediated by immunological priming.
IL-10–producing alveolar macrophages are critical for immunological priming. Primed mice treated with PBS-liposomes (control) and primed mice treated with CL2-MDP liposomes (macrophage depleted) were assessed for body weight relative to baseline (A), BAL total protein (B), BAL neutrophils (C), or histological damage (D) by H&E staining (original magnification ×100) at days 1 or 5 after i.t. LPS injury. BAL IL-10 (E) and TNF-α from primed control and primed macrophage-depleted were measured at days 1 or 5 after i.t. LPS. Values expressed as mean ± SEM. *p < 0.05; one-way ANOVA (A–C) or paired t test (E, F) against other groups at same time point (n = 4–6 animals/group/time point).
IL-10–producing alveolar macrophages are critical for immunological priming. Primed mice treated with PBS-liposomes (control) and primed mice treated with CL2-MDP liposomes (macrophage depleted) were assessed for body weight relative to baseline (A), BAL total protein (B), BAL neutrophils (C), or histological damage (D) by H&E staining (original magnification ×100) at days 1 or 5 after i.t. LPS injury. BAL IL-10 (E) and TNF-α from primed control and primed macrophage-depleted were measured at days 1 or 5 after i.t. LPS. Values expressed as mean ± SEM. *p < 0.05; one-way ANOVA (A–C) or paired t test (E, F) against other groups at same time point (n = 4–6 animals/group/time point).
Tregs are necessary for immunologic priming and alveolar macrophage IL-10 production
Tregs are critical for resolution of lung inflammation (25), in part through macrophage interaction (6). Alveolar Tregs are present after o.p. LPS most prominently in the latter half of the priming phase (data not shown). We sought to determine whether Tregs are critical for immunological priming in our lung injury model. We primed Foxp3DTR and Foxp3gfp mice with 1 mg/kg o.p. LPS (Supplemental Fig. 2B). On days −2, −1, and +2, LPS-primed Foxp3DTR (Treg depleted) mice and LPS-primed Foxp3gfp (control) mice were treated with DT, which successfully depleted >90% Tregs only in Foxp3DTR mice (Treg depleted; data not shown). When we challenged mice with i.t. LPS (3 mg/kg) on day 0, both primed groups displayed similar systemic injury at day 1, but by day 5, only control mice were gaining weight back toward baseline (Fig. 7A). We assessed lung injury parameters on days 1 and 5 to focus on acute injury and resolution time points in this model. At day 1, mice in both primed groups were injured, with similar elevation of BAL protein (Fig. 7B) and BAL neutrophils (Fig. 7C). However, at day 5, only Treg-depleted mice had significant lung injury manifest as increased BAL protein and BAL neutrophils, as well as severe histological damage (Fig. 7D) in comparison with primed control mice. To determine whether Treg depletion altered alveolar macrophage IL-10 production, we isolated and stimulated in vitro BAL cells from primed Treg-depleted mice and primed control mice on day +1 after i.t. LPS and assessed intracellular IL-10 production by flow cytometry. The percentage and number of BAL macrophages (F4-80+) between groups was similar (data not shown). BAL macrophages from primed control mice expressed significantly more IL-10 than macrophages from primed Treg depleted mice (Fig. 7E). In contrast, macrophage TNF-α, IL-6, and IFN-γ intracellular expression was similar between groups (data not shown). In addition, the percentage of macrophages with dual expression of IL-10 and TNF-α was higher in the primed control group compared with the primed Treg-depleted group (data not shown), a pattern similar to what we observed previously in primed WT mice compared with nonprimed WT mice in Fig. 5. Collectively, these data reinforce the importance of Tregs in resolution of lung injury after immunological priming and suggest that Tregs enhance macrophage IL-10 production.
Tregs are necessary for priming and alveolar macrophage IL-10 production. Primed Foxp3gfp mice (control) and primed Foxp3DTR (Treg depleted) were assessed for body weight relative to baseline (A), BAL total protein (B), BAL neutrophils (C), or histological damage (D) by H&E staining (original magnification ×2) at days 1 or 5 after i.t. LPS injury. All mice received i.p. DT injections (15 μg/kg) on days −2, −1, and +2 when harvested at day 5. (E) At day 1 after i.t. LPS, we determined intracellular production of IL-10 among F4-80+ BAL macrophages by flow cytometry. Values expressed as mean ± SEM, as well as individual values in (E). *p < 0.05; paired t test against other primed group at same time point (n = 4–6 animals/group/time point).
Tregs are necessary for priming and alveolar macrophage IL-10 production. Primed Foxp3gfp mice (control) and primed Foxp3DTR (Treg depleted) were assessed for body weight relative to baseline (A), BAL total protein (B), BAL neutrophils (C), or histological damage (D) by H&E staining (original magnification ×2) at days 1 or 5 after i.t. LPS injury. All mice received i.p. DT injections (15 μg/kg) on days −2, −1, and +2 when harvested at day 5. (E) At day 1 after i.t. LPS, we determined intracellular production of IL-10 among F4-80+ BAL macrophages by flow cytometry. Values expressed as mean ± SEM, as well as individual values in (E). *p < 0.05; paired t test against other primed group at same time point (n = 4–6 animals/group/time point).
Mild inflammation by CpG can induce immunological priming
We sought to determine whether immunological priming could be achieved using a priming agent, which induced a milder lung inflammatory response compared with LPS. We used unmethylated CpG dinucleotides, a hallmark of microbial DNA sensed by TLR9, and mimicked by synthetic oligonucleotide containing CpG motifs (CpG). By activating an immune response sufficient to defend against a variety of bacterial, viral, and parasitic pathogens (55), CpG has been used as a vaccine adjuvant in infectious disease and as an immunotherapeutic agent for oncologic illnesses. We treated WT mice with o.p. CpG (or an equal volume of o.p. PBS), followed their weights, and measured parameters of lung injury at peak weight loss (day 3 after CpG) (Supplemental Fig. 2). Mice primed with CpG had minimal weight change and behaved similarly to mice treated with PBS (Supplemental Fig. 2C). Furthermore, mice primed with CpG had only mild elevations of BAL protein (Supplemental Fig. 2D) and BAL total cell count (Supplemental Fig. 2E) compared with mice treated with PBS and much less than WT mice primed with LPS at comparable time points (Supplemental Fig. 1B–D). Collectively, these data suggest that o.p. CpG induces only mild lung inflammation.
We then challenged WT mice with i.t. LPS (3 mg/kg) after o.p. CpG (Supplemental Fig. 2F) and compared their response to o.p. PBS-treated mice (nonprimed) for parameters of systemic and lung injury at days 1 and 5. WT mice primed with CpG had similar weight loss (Fig. 8A) and severity of lung injury to nonprimed WT mice on day 1 after i.t. LPS (3 mg/kg) based on BAL protein (Fig. 8B) and total cell counts (Fig. 8C). By day 5, CpG-primed mice were nearing baseline weight and had significantly less BAL protein and lower total BAL cell counts than nonprimed mice. Among BAL cells at day 5, we observed a marked 4-fold decrease in neutrophils in the CpG-primed group (Fig. 8D). In contrast to WT mice, IL-10−/− mice treated with CpG followed by i.t. LPS did not achieve accelerated lung injury resolution compared with nonprimed IL-10−/− mice (data not shown).
Immunological priming is achieved with minimal inflammation. WT mice were treated with o.p. PBS (nonprimed) or o.p. CpG (primed). Five days later, mice were challenged with i.t. LPS (3 mg/kg) and were assessed for body weight relative to baseline (A), BAL total protein (B), BAL total cells (C), or BAL neutrophils (D) at days 1 or 5 after i.t. LPS injury. Values expressed as mean ± SEM. *p < 0.05; paired t test against other primed group at same time point (n = 4–6 animals/group/time point).
Immunological priming is achieved with minimal inflammation. WT mice were treated with o.p. PBS (nonprimed) or o.p. CpG (primed). Five days later, mice were challenged with i.t. LPS (3 mg/kg) and were assessed for body weight relative to baseline (A), BAL total protein (B), BAL total cells (C), or BAL neutrophils (D) at days 1 or 5 after i.t. LPS injury. Values expressed as mean ± SEM. *p < 0.05; paired t test against other primed group at same time point (n = 4–6 animals/group/time point).
Discussion
Our findings demonstrate that immunological priming renders the lung capable of robustly responding to a subsequent noninfectious or infectious severe exposure to improve survival and accelerate resolution from severe lung inflammation. IL-10 is critical for immunological priming in our model, and alveolar macrophages appear to be an important source of IL-10. Furthermore, macrophage production of IL-10 requires the presence of alveolar Tregs during the priming response, a finding from which we can infer the importance of cellular cross-talk to achieve resolution of lung inflammation and injury (25). Without either macrophages or Tregs, the benefits of immunological priming disappear.
In experimental acute lung injury models, IL-10 is reported to have somewhat diverse effects. IL-10 was protective at early time points after i.t. LPS-induced lung injury (56), during carrageenan-induced pleuritis (57), and in lung injury secondary to shock (58, 59). However, IL-10 was harmful in a PAO1 pneumonia model when overexpressed in the lung (60) and following sublethal influenza infection where Ab-mediated blockade of IL-10 improved susceptibility to a secondary pneumococcal pneumonia (61). Although IL-10 is likely not the only mediator of immunological priming, the divergent conclusions between our work and that of others suggests that IL-10 may be most beneficial when its production is tightly regulated to counteract proinflammatory cascades. With its ability to dampen neutrophil recruitment and enhance neutrophil apoptosis, unopposed IL-10 may be harmful especially early in the inflammatory response when neutrophil presence is most critical. In our model, despite early increases in macrophage-derived IL-10 in primed mice, alveolar neutrophil numbers and overall lung inflammation were similar in both primed and nonprimed groups at early time points. Concurrent increases in macrophage-derived TNF-α and potentially other unmeasured proinflammatory cytokines may oppose IL-10 effects to help preserve the early inflammatory response and may help explain why priming accelerated bacterial clearance and resolution of lung inflammation following Pseudomonas infection in our model.
Among a subset of alveolar macrophages (F4-80+CD11b+; Fig. 5C) derived from primed mice, the production of significantly more TNF-α and IL-10 on day 1 after rechallenge with i.t LPS suggests that distinct alveolar macrophage subpopulations may be present during the priming response. Recent work phenotyping lung macrophages during inflammation outlines complicated schema to fully characterize resident versus recruited lung macrophages (54, 62, 63). The current construct of our experimental model does not lend itself to definitive declaration of dynamic macrophage or dendritic cell subpopulations during the priming and postinjury resolution response. However, it is likely that our priming model induces sufficient inflammation to recruit bone marrow–derived macrophages to the alveolar space during the priming phase. As inflammation during the priming phase subsides, a percentage of recruited macrophages remain as new “resident” alveolar macrophages as others have shown (53). We hypothesize that the ability of this new “resident” alveolar macrophage population to produce significant levels of both TNF-α and IL-10 when challenged with a second inflammatory stimulus such as LPS may distinguish them from old “resident” macrophages that may exhibit ET and produce less TNF-α after repeat LPS challenge (11, 23, 28). The new “resident” population may be distinguishable from additional inflammatory macrophages recruited to the alveolar space within the first day after i.t. LPS in that they produce higher levels of TNF-α but lower levels of IL-10. The concurrent production of TNF-α and IL-10 among primed macrophages may be an important and representative example of adaptive cellular reprogramming by alveolar macrophages that may not be fully recapitulated by exogenous delivery of anti-inflammatory cytokines such as IL-10 or TGF-β. In response to a subsequent severe insult, therefore, primed macrophages may simultaneously produce proinflammatory mediators critical for the initial immune response, and produce anti-inflammatory mediators necessary to modulate lung inflammation and hasten resolution.
We elected to focus our assessment of immune responses in the alveolar compartment of the lung but cannot exclude the biological importance of the lung interstitium. When compared with our typical patterns of experimental lung injury and resolution (25), a distinguishing feature of the priming response was the increase in alveolar neutrophil apoptosis at all measured time points. Apoptosis and removal of neutrophils are critical for resolution of lung inflammation and intimately tied to the cytokine and cellular makeup of the alveolar space (44–46, 64) and thus provided us with additional rationale to focus our assessment within the alveolar compartment. We also cannot disregard the possible contribution of other immune cells such as IL-10–producing dendritic cells that can stimulate Tregs (65) or lung myeloid-derived suppresor cell–like cells that can make IL-10 (66) in lung inflammatory models. With lavage, we typically do not recover significant numbers of dendritic cells from the bronchoalveolar spaces in our experimental lung injury models. It is conceivable that lung myeloid-derived suppresor cell–like cells that express F4-80, CD11b, and Gr1 (low) are phenotypically similar to the CD11b subset of alveolar macrophages (F4-80+), which we define to be a source of significant IL-10 production in our priming model. Last, our use of clodronate to specifically deplete macrophages, and not dendritic cells or neutrophils as others have shown (54), added specificity to the importance of macrophages in the priming response and as a critical source of IL-10.
Prior exposure of immune cells to endotoxin can induce a significantly diminished proinflammatory response to subsequent LPS exposure, known as ET (67–71). The hallmark of ET is a marked downregulation of proinflammatory mediators such as TNF-α, IL-6, IL-12, and IL-1β (72, 73) with concurrent increase in anti-inflammatory cytokines including IL-10, TGF-β and IL-1 receptor antagonist (74). Although priming with two interval exposures to LPS could be considered an example of in vivo ET, there are major distinctions that suggest the observed phenotype might not be explained primarily by ET. First, following i.t. LPS in primed animals, we observed an initial robust lung inflammatory response notable for significant TNF-α secretion, prominent alveolar neutrophil influx, and increased histologic injury. Second, although cross-tolerance or heterotolerance among TLR ligands can occur (75–77), the immunological priming response to accelerate lung injury resolution was also observed using a distinct TLR agonist, CpG, to prime the mice, and demonstrated similar early inflammatory lung injury patterns as with LPS priming. Third, the priming response evolved over a period of several days and not the 24- to 48-h period usually associated with ET (78, 79).
Our study generates several questions that we are actively pursuing to better understand lung priming–mediated protection. One, how do macrophages and Tregs communicate, if at all, to contribute to the priming response and hasten lung injury resolution? We are working to create an in vitro priming modeling system. We have shown that cell–cell contact was required for Tregs to modulate macrophage TNF-α production in an in vitro coculture system (25) but did not determine whether Tregs modulate macrophage IL-10 production. We do not yet understand mechanisms mediating lung Treg recruitment during priming or whether monocyte/macrophage populations contribute specifically to Treg recruitment. Elssner demonstrated the importance of caspase-3–regulated IL-16 secretion by blood monocytes (80). IL-16 is a potent Treg chemoattractant (81) and may be critical in our model for Treg recruitment during the priming response. Two, are there specific cellular proteins or pathways responsible for the priming effect? Our CpG data demonstrate that neither significant lung inflammation nor primary TLR4-based priming is required to accelerate lung injury resolution, but we have not yet compared downstream macrophage TLR signaling in each model. Three, does priming protect against other infectious models of lung injury? We are actively exploring the effects of priming on other prevalent pathogens such as pneumococcus and influenza. Four, do epigenetic, phenotypic, and functional differences exist between primed and non-primed macrophages? It is conceivable that macrophages from primed mice are able to produce other anti-inflammatory mediators such as TGF-β, IL-1 receptor antagonist, lipid mediators, or reprogram more effectively from M1 classically activated to M2 alternative activated or regulatory macrophages. Five, do macrophages from primed mice cosignal lymphocytes to modulate their proliferation and skewing more effectively? Last, are there additional cellular communications, for instance alveolar macrophage–epithelial or Treg–epithelial, which could contribute to the priming response? We have shown the importance of Th1 lymphocytes for prevention of fibrosis in a bleomycin model (82), from which we infer possible lymphocyte–epithelial interactions (83). Furthermore, the increase in BAL TGF-β we observed in primed mice prior to i.t. LPS may signify enhanced communication with airway and alveolar epithelial cells mediated by ανβ6 integrin (84).
We have developed immunological priming as a strategy to nonspecifically enhance the lung’s mucosal immune responses and accelerate clearance of a wide range of pathogens to promote resolution and repair. This unconventional approach could be implemented rapidly in a large population, particularly in areas with high incidence of endemic infections such as influenza or in cases of new epidemics/pandemics where a lack of sufficient or appropriate medicines and vaccines may preclude timely control of the epidemiological burden. In addition, if longer lasting priming mediated protection can occur, supplementing current seasonal vaccines may be another area of potential clinical use. Using CpG, we have demonstrated induction of mild lung inflammation to be sufficient to elicit protection against a robust secondary insult and anticipate translational applicability (85, 86).
Therapy for acute lung injury remains largely supportive. Measures to prevent high-risk patients from developing this often fatal syndrome have been largely disappointing. Moreover, emerging respiratory pathogen epidemics remain a huge concern and protecting individuals at risk is a tremendous challenge. In this study, we demonstrate a role for priming of alveolar macrophages leading to accelerated resolution of lung inflammation by noninfectious and infectious agents; applicability is enhanced by our ability to use a priming agent that induces only minimal lung inflammation. Understanding the cellular and molecular mechanisms of primed immune cells could lead to novel targets useful for resolution of lung inflammation.
Acknowledgements
We thank Dr. Mark Soloski, Raeffello Cimbro, and Joe Crest for assistance in the Johns Hopkins Bayview Flow Cytometry Core; James Watkins and Andre Robinson for expert assistance with tissue processing for histologic studies; Dr. Alexander Rudensky for donation of Foxp3DTR and Foxp3gfp mice breeding pairs; and Dr. N. van Rooijen for use of clodronate liposomes for macrophage depletion.
Footnotes
This work was supported by National Heart, Lung, and Blood Institute Grant HL089346 and the Johns Hopkins Bayview Scholars Program (to L.S.K.), R00HL103793 (to F.R.D.), AHA FTF7280014 and YCSA 110587 (to N.R.A.), and HL010342 (to M.R.H.).
The online version of this article contains supplemental material.
References
Disclosures
The authors have no financial conflicts of interest.







