Abstract
Thymic dendritic cells (DC) mediate self-tolerance by presenting self-peptides to and depleting autoreactive thymocytes. Despite a significant role in negative selection, the events regulating thymic DC maturation and function under steady-state conditions are poorly understood. We report that cross-talk with thymocytes regulates thymic conventional DC (cDC) numbers, phenotype, and function. In mice lacking TCR-expressing thymocytes, thymic cDC were reduced and exhibited a less mature phenotype. Furthermore, thymic cDC in TCR-transgenic mice lacking cognate Ag expression in the thymus were also immature; notably, however, thymic cDC maturation was re-established by an Ag-specific cognate interaction with CD4+ or CD8+ single-positive thymocytes (SP). Blockade of CD40L during Ag-specific interactions with CD4 SP, but not CD8 SP, limited the effect on cDC maturation. Together, these novel findings demonstrate that homeostatic maturation and function of thymic cDC are regulated by feedback delivered by CD4 SP and CD8 SP via distinct mechanisms during a cognate Ag–specific interaction.
Introduction
Thymocyte maturation and self-tolerance are induced by interactions with thymus-resident APC. Cortical thymic epithelial cells promote the positive selection of CD4+CD8+ double-positive thymocytes (DP), whereas medullary thymic epithelial cells (mTEC), which express multiple peripheral-tissue Ag, drive negative selection of autoreactive single-positive thymocytes (SP) (1). Thymic dendritic cells (DC) also induce negative selection of self-reactive thymocytes (2–5), as well as promote natural regulatory T cell development (5–8). Moreover, ablation of DC in mice was shown to lead to either autoimmunity due to aberrant thymic tolerance (9) or dysregulation of peripheral immune homeostasis (10, 11), highlighting the broad regulatory function of DC.
DC in the thymus include three major subsets: CD8α+ conventional DC (cDC), signal regulatory protein α+ (SIRPα+) cDC, and plasmacytoid DC (pDC) (12). Migratory SIRPα+ cDC and pDC ferry peripheral self-Ag to the thymus to mediate negative selection (3, 13, 14). Additionally, SIRPα+ and intrathymically developed CD8α+ cDC uptake soluble blood-borne Ag and subsequently process and present self-epitopes to thymocytes (12, 15–17). Furthermore, thymic DC can acquire Ag expressed by mTEC (18–21), which expands the self-Ag pool presented by thymic DC. Interestingly, thymic DC express elevated levels of MHC and costimulatory molecules, which correlate with enhanced T cell stimulatory capacity relative to resting peripheral (e.g., splenic) DC (5, 7, 22, 23). The latter is expected to enhance the efficacy of thymic negative selection. However, little is known about the factors that regulate thymic DC homeostasis. In this article, we show that increased activation and maturation of steady-state thymic DC required Ag-specific interactions with CD4 SP or CD8 SP. CD4 SP–derived feedback, but not CD8 SP–derived feedback, was abrogated by blockade of CD40L. Thus, DC:thymocyte cross-talk is critical for the maintenance of thymic DC phenotypic activation and function.
Materials and Methods
Mice
NOD/LtJ (NOD), NOD/BDC2.5, NOD.TCRα−/−, NOD/BDC2.5 × NOD.TCRα−/− (BDC2.5/TCRα−/−), and NOD.Clone 4 TCR-transgenic × NOD.scid (CL4.scid) mice have been described (24, 25) and were housed in specific pathogen–free facilities at the University of North Carolina at Chapel Hill. All procedures were approved by the University of North Carolina at Chapel Hill Institutional Animal Care and Use Committee.
Cell isolation and culture
Thymi from 3–6 wk-old mice were digested with 1 mg/ml collagenase D and 20 μg/ml DNase I (Roche) for 30 min at room temperature. EDTA was included for the final 5 min. DC were enriched using an OptiPrep gradient (Axis-Shield) and purified (>95%) via FACS. Splenic T cells were purified using a CD4+ Isolation Kit (Miltenyi Biotec).
To measure T cell proliferation, T cells were labeled with 5 μM CellTrace Violet (Invitrogen), cocultured with peptide-pulsed DC at a 1:10 DC:T cell ratio for 3 d, and assessed by FACS. Division Index was calculated with FlowJo software (TreeStar).
FACS
mAb and streptavidin were purchased from BD Biosciences, eBioscience, BioLegend, or Invitrogen. Cells were incubated with anti-CD16/32 (2.4G2) to block FcR prior to Ab staining. Dead cells were excluded using propidium iodide, DAPI, or LIVE/DEAD stain (Invitrogen). For IL-12 (p40) staining, DC were cultured for 2–4 h with 10 μg/ml brefeldin A (Sigma-Aldrich) and fixed and permeabilized with BD Cytofix/Cytoperm solutions. Data were acquired on a BD LSR II and analyzed with FlowJo software.
DC localization
Thymic sections (7 μm) were stained with rabbit anti-keratin 5 (Covance), biotin anti–DEC-205 (BioLegend), and Alexa Fluor 647 anti-CD11c (eBioscience), followed by Alexa Fluor 488 goat anti-rabbit IgG and Alexa Fluor 594 streptavidin (both from Invitrogen). Images (10×) were acquired using the 10×/0.45 numerical aperture objective of an LSM 710 spectral laser-scanning confocal microscope and ZEN software (Zeiss). Image analysis was performed in ImageJ: channels were split and converted to binary with automatic thresholding (negative = 0; positive = 255). Mean intensity of CD11c was measured for a given area of keratin 5+ medulla or DEC-205+ cortex. This was performed for three separate medulla and cortex zones/image, averaged, and recorded as one data point.
mAb production and peptides
The anti-CD40L blocking mAb MR1 (ATCC CRL-2580) and anti-CD40 agonist mAb 1C10 were produced in-house. Control animals received either PBS or rat IgG2a isotype control (2A3; Bio X Cell). The sBDC mimetic peptide (RTRPLWVRME) and influenza hemagglutinin (HA; IYSTVASSL) peptides were produced at ≥95% purity by the UNC High-Throughput Peptide Synthesis and Array Facility.
Statistical analysis
Statistical analyses were performed using GraphPad Prism software. Unless otherwise indicated, significance was calculated by ANOVA with Bonferroni posttest.
Results and Discussion
SP are necessary for normal thymic cDC numbers, phenotype, and function
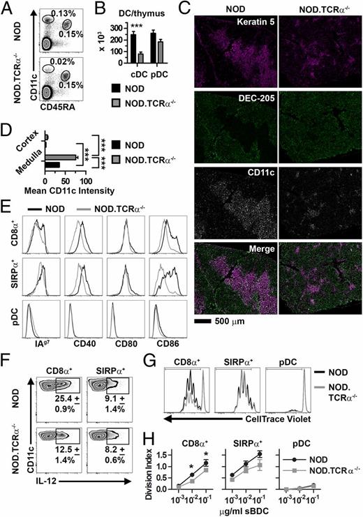
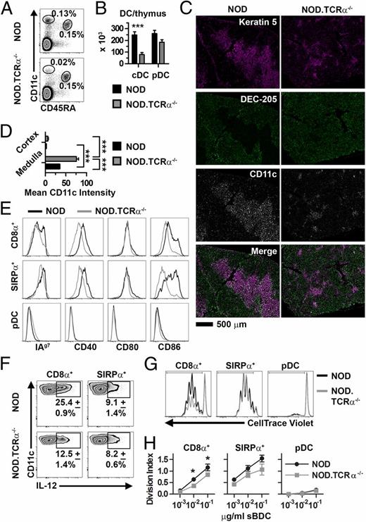
Similar to C57BL/6 mice (5, 7, 22, 23), we found that NOD mouse thymic DC expressed significantly higher levels of MHC class I, MHC class II, CD40, and CD86, but not CD80, compared with resting splenic DC and stimulated CD4+ and CD8+ T cell proliferation more efficiently (Supplemental Fig. 1). We hypothesized that the increased activation and maturation status of thymic DC are regulated by cognate interactions with SP. Accordingly, thymic DC from NOD.TCRα−/− mice, in which CD4 SP and CD8 SP development is blocked, were studied. Although overall thymus cellularity is unaffected by TCRα deficiency (26, 27), the frequency and number of thymic CD11chi cDC were reduced 3–5-fold in NOD.TCRα−/− mice versus NOD mice (Fig. 1A, 1B); pDC were unaffected, however. We also investigated whether DC localization was disrupted in the NOD.TCRα−/− thymus, which lacks an orderly medulla (27–29). As expected, the majority of CD11c+ thymic DC resided in the well-organized medulla of NOD thymi. In comparison, NOD.TCRα−/− thymi contained only small, disorganized medullary “islands” in which CD11c+ cells were enriched (Fig. 1C, 1D). Further analyses confirmed that both cDC and pDC predominantly localized to the medulla in NOD and NOD.TCRα−/− thymi (N.A. Spidale and R. Tisch, unpublished observations). Thus, the organization of DC in NOD.TCRα−/− thymi mirrors that of the decreased and disrupted medulla, suggesting that thymic DC cellularity is linked to medulla size.
Dysregulation of thymic DC in NOD mice lacking SP. Frequency (A) and absolute number (± SEM) (B) of thymic cDC and pDC in NOD and NOD.TCRα−/− thymi (n = 8 each). (C) Staining of thymic sections for keratin 5+ mTEC, DEC-205+ cortical thymic epithelial cells, and CD11c+ DC. (D) Quantification of mean CD11c intensity per unit area (± SEM) in the thymic medulla and cortex (n = 12 sections each). (E) Analysis of MHC and costimulatory molecule expression by NOD and NOD.TCRα−/− thymic DC. Data are representative of four experiments. (F) Constitutive intracellular IL-12 expression (± SD from three experiments) by thymic cDC from NOD and NOD.TCRα−/− mice. (G) DC subsets were FACS sorted from NOD and NOD.TCRα−/− thymi, and BDC2.5 CD4+ T cell proliferation was measured. Data are gated on live/Thy1.2+/CD4+ cells from representative cocultures with 10−2 μg/ml sBDC-pulsed DC subsets. (H) Division Index (± SEM) calculated from cells proliferating in (G). Data represent three pooled experiments. *p < 0.05, ***p < 0.001.
Dysregulation of thymic DC in NOD mice lacking SP. Frequency (A) and absolute number (± SEM) (B) of thymic cDC and pDC in NOD and NOD.TCRα−/− thymi (n = 8 each). (C) Staining of thymic sections for keratin 5+ mTEC, DEC-205+ cortical thymic epithelial cells, and CD11c+ DC. (D) Quantification of mean CD11c intensity per unit area (± SEM) in the thymic medulla and cortex (n = 12 sections each). (E) Analysis of MHC and costimulatory molecule expression by NOD and NOD.TCRα−/− thymic DC. Data are representative of four experiments. (F) Constitutive intracellular IL-12 expression (± SD from three experiments) by thymic cDC from NOD and NOD.TCRα−/− mice. (G) DC subsets were FACS sorted from NOD and NOD.TCRα−/− thymi, and BDC2.5 CD4+ T cell proliferation was measured. Data are gated on live/Thy1.2+/CD4+ cells from representative cocultures with 10−2 μg/ml sBDC-pulsed DC subsets. (H) Division Index (± SEM) calculated from cells proliferating in (G). Data represent three pooled experiments. *p < 0.05, ***p < 0.001.
Next, the activation and functional status of thymic DC in NOD.TCRα−/− mice were assessed. NOD.TCRα−/− thymic cDC versus NOD thymic cDC expressed decreased MHC class II, CD40, and CD86, whereas CD80 levels remained unchanged (Fig. 1E). Interestingly, constitutive expression of IL-12, a cytokine implicated in the deletion of CD4 SP (30, 31), was readily detected in NOD thymic cDC, especially CD8α+ cDC; however the frequency of IL-12–producing thymic CD8α+ cDC was decreased 2-fold in NOD.TCRα−/− mice (Fig. 1F). ELISA confirmed that IL-12p70 was secreted by thymic DC (N.A. Spidale and R. Tisch, unpublished observations). To test DC stimulatory capacity, CD8α+ cDC, SIRPα+ cDC, and pDC were FACS sorted from NOD and NOD.TCRα−/− thymi, pulsed with sBDC agonist peptide, and cocultured with BDC2.5 CD4+ T cells. NOD CD8α+ cDC induced significantly more BDC2.5 CD4+ T cell proliferation than did NOD.TCRα−/− CD8α+ cDC (Fig. 1G, 1H). BDC2.5 CD4+ T cell proliferation also was increased by NOD versus NOD.TCRα−/− SIRPα+ cDC, although this trend did not reach statistical significance. Thymic pDC from NOD and NOD.TCRα−/− mice induced only low levels of proliferation. Overall, these data indicate that thymic cDC, but not pDC, number, phenotype, and function are significantly altered in the absence of SP. With the latter in mind, our subsequent efforts focused on thymic cDC.
Ag-specific feedback regulates homeostatic thymic cDC maturation
Mature CD4+ and CD8+ T cells provide distinct modes of feedback to regulate peripheral DC maturation and effector function during a cognate immune response. Accordingly, whether CD4 SP and CD8 SP have distinct effects on thymic cDC homeostasis was studied using BDC2.5/TCRα−/− and CL4.scid mice, in which only CD4+ T cells or CD8+ T cells develop, respectively. Despite a significant SP thymocyte pool, thymic cDC from BDC2.5/TCRα−/− and CL4.scid mice resembled NOD.TCRα−/− thymic cDC (Fig. 1), which were marked by a less mature phenotype (Fig. 2A, 2B) and reduced frequency of IL-12+ cells (Fig. 2C, 2D) compared with wild-type NOD thymic cDC.
Ag-specific interactions with SP regulate thymic DC activation status. MHC and costimulatory molecule expression by thymic cDC isolated from NOD and BDC2.5/TCRα−/− mice (A) or NOD and CL4.scid mice (B). Constitutive IL-12 production by thymic cDC from NOD and BDC2.5/TCRα−/− mice (C) or CL4.scid mice (D). BDC2.5/TCRα−/− mice (E) or CL4.scid mice (F) were injected i.v. with sBDC or HA, respectively, or PBS (Ctrl), and MHC and costimulatory molecule expression by thymic DC was measured 16–18 h later. Values are expressed as fold change in mean fluorescence intensity versus Ctrl (normalized to 1). All asterisks represent comparison with Ctrl. Data are representative of three to five experiments. *p < 0.05, **p < 0.01, ***p < 0.001.
Ag-specific interactions with SP regulate thymic DC activation status. MHC and costimulatory molecule expression by thymic cDC isolated from NOD and BDC2.5/TCRα−/− mice (A) or NOD and CL4.scid mice (B). Constitutive IL-12 production by thymic cDC from NOD and BDC2.5/TCRα−/− mice (C) or CL4.scid mice (D). BDC2.5/TCRα−/− mice (E) or CL4.scid mice (F) were injected i.v. with sBDC or HA, respectively, or PBS (Ctrl), and MHC and costimulatory molecule expression by thymic DC was measured 16–18 h later. Values are expressed as fold change in mean fluorescence intensity versus Ctrl (normalized to 1). All asterisks represent comparison with Ctrl. Data are representative of three to five experiments. *p < 0.05, **p < 0.01, ***p < 0.001.
In BDC2.5/TCRα−/− and CL4.scid mice, thymocytes undergo positive, but minimal (if any), negative selection due to the lack of thymic expression of the cognate Ag. This suggested that thymic cDC phenotype was regulated by Ag-dependent interactions with thymocytes. To test this, BDC2.5/TCRα−/− and CL4.scid mice were injected with cognate peptide, sBDC and HA, respectively, to facilitate direct interaction between DC and thymocytes. As expected, thymocyte apoptosis and activation were detected after peptide injection (N.A. Spidale and R. Tisch, unpublished observations). Thymic cDC from BDC2.5/TCRα−/− mice injected with 10 μg sBDC exhibited enhanced activation relative to controls (Fig. 2E). Interestingly, at a reduced dose of 1 μg sBDC, only SIRPα+ cDC in BDC2.5/TCRα−/− mice upregulated MHC and costimulatory molecules (Fig. 2E), suggesting increased sensitivity to CD4 SP feedback and/or enhanced uptake and presentation of soluble Ag. Similarly, thymic cDC expression of MHC and costimulatory molecules was increased in an HA dose–dependent manner in CL4.scid mice (Fig. 2F). Importantly, we confirmed that activation of peripheral T cells is not responsible for thymic cDC activation using an adoptive transfer model wherein Ag-specific T cells were present in peripheral tissues but not the thymus (Supplemental Fig. 2A, 2B). No effect on thymic cDC activation was observed when peripheral T cells were activated by administration of cognate Ag (Supplemental Fig. 2C, 2D). Notably, similar, if not greater, levels of serum IFN-γ were detected in T cell–recipient NOD.TCRα−/− mice compared with BDC2.5/TCRα−/− and CL4.scid mice after Ag injection (Supplemental Fig. 2E), indicating comparable levels of peripheral T cell stimulation. Overall, these findings, coupled with a report indicating that thymic DC, and not mTEC, primarily acquire i.v. injected peptide (15), demonstrate that robust peripheral T cell activation has no effect on thymic cDC and that thymic cDC activation and maturation are dependent on an Ag-specific cognate interaction with CD4 SP or CD8 SP.
A role for CD40/CD40L in CD4 SP feedback to thymic cDC
Peripheral DC activation and maturation are regulated, in part, by CD40 signaling induced by binding to CD40L expressed by activated T cells. We hypothesized that CD40/CD40L play a similar role in thymic DC:thymocyte cross-talk. First, NOD.TCRα−/− mice were injected with an agonist anti-CD40 mAb. Expression of MHC class II, CD40, CD80, and CD86 by thymic cDC was increased in anti-CD40 mAb–treated NOD.TCRα−/− mice (Fig. 3A). Thymic cDC from NOD mice treated with anti-CD40 exhibited little increase in maturation, despite higher initial CD40 expression (Figs. 1E, 3A). Thus, ligation of CD40 alone was sufficient to induce thymic cDC activation to some extent. To test whether CD4 SP regulated thymic cDC maturation via CD40L during Ag-specific interactions, BDC2.5/TCRα−/− mice were injected with a blocking anti-CD40L mAb prior to peptide administration. CD40L blockade strongly limited upregulation of MHC and costimulatory molecules by CD8α+ cDC and, to a lesser degree, by SIRPα+ cDC (Fig. 3B). In contrast, CD40L blockade had little effect on MHC and costimulatory molecule upregulation by thymic cDC in HA-injected CL4.scid mice (Fig. 3C). Overall, these data show a role for CD40 ligation by CD4 SP, but not CD8 SP, and indicate that additional feedback mechanisms contribute to murine thymic DC function.
CD40/CD40L partially regulates thymic DC phenotype. (A) NOD and NOD.TCRα−/− mice were injected i.p. with 200 μg agonist anti-CD40 or isotype control (Ctrl) mAb, and MHC and costimulatory molecule expression by thymic DC was assessed 16–18 h later. Inset asterisks represent analysis of Ctrl versus anti-CD40. BDC2.5/TCRα−/− mice (B) or CL4.scid mice (C) were treated daily i.p. for 3 d with 250 μg blocking anti-CD40L mAb or PBS. At the time of the final anti-CD40L treatment, they were injected i.v. with 5 μg sBDC (B) or 5 μg HA (C), and thymic DC expression of MHC and costimulatory molecules was measured 16–18 h later. Asterisks within histograms represent analysis of PBS + peptide versus anti-CD40L + peptide. Data are representative of three to five experiments. *p < 0.05, **p < 0.01, ***p < 0.001.
CD40/CD40L partially regulates thymic DC phenotype. (A) NOD and NOD.TCRα−/− mice were injected i.p. with 200 μg agonist anti-CD40 or isotype control (Ctrl) mAb, and MHC and costimulatory molecule expression by thymic DC was assessed 16–18 h later. Inset asterisks represent analysis of Ctrl versus anti-CD40. BDC2.5/TCRα−/− mice (B) or CL4.scid mice (C) were treated daily i.p. for 3 d with 250 μg blocking anti-CD40L mAb or PBS. At the time of the final anti-CD40L treatment, they were injected i.v. with 5 μg sBDC (B) or 5 μg HA (C), and thymic DC expression of MHC and costimulatory molecules was measured 16–18 h later. Asterisks within histograms represent analysis of PBS + peptide versus anti-CD40L + peptide. Data are representative of three to five experiments. *p < 0.05, **p < 0.01, ***p < 0.001.
Our study demonstrates that cognate interactions with SP are critical for regulating thymic cDC homeostasis, including thymic cDC abundance (Fig. 1A, 1B). Notably, analyses of BrdU incorporation revealed no difference in the rate of thymic DC turnover in NOD.TCRα−/− mice versus NOD mice (N.A. Spidale and R. Tisch, unpublished observations). This suggests that reduced thymic cDC cellularity in NOD.TCRα−/− mice is due to a developmental defect in the absence of SP, which may be especially relevant for intrathymically derived CD8α+ cDC. It is possible that mTEC, which are also reduced in TCRα−/− mice (28, 29, 32), contribute to thymic cDC cellularity and maturation. mTEC may provide a niche through production of chemokines, such as XCL1 and CCL8, or other factors that regulate thymic cDC localization, recruitment, and/or maturation (17, 21, 33). However, thymic DC numbers are normal in β2M- or MHC II–deficient mice, with the latter exhibiting a reduced mature mTEC pool (29, 32). These findings illustrate two key points: either CD4 SP or CD8 SP are sufficient to sustain DC homeostasis, consistent with our findings in peptide-treated BDC2.5/TCRα−/− and CL4.scid mice (Fig. 2), and thymic cDC homeostasis is maintained in the absence of mature mTEC. This second scenario is supported by findings demonstrating that thymic cDC maturation is unaffected in NOD mice (N.A. Spidale and R. Tisch, unpublished observations) and C57BL/6 mice (21) lacking Aire expression and, thus, mature mTEC. Therefore, mTEC appear to have only a limited effect on thymic cDC homeostasis. In contrast, these observations support our model that thymocyte feedback is the key factor regulating thymic cDC numbers and maturation.
We propose that SP regulate thymic cDC homeostasis, based in part on our observations obtained with TCRα−/− mice (Fig. 1). TCRα−/− mice also lack TCRαβ+ DP, which may contribute to thymic cDC feedback. Although the inability of DC to induce positive selection in vivo (2) likely precludes feedback from the majority (>95%) of DP, postpositive selection CD69hi/TCRαβ+ DP may provide feedback to thymic cDC. Positive selection induces the migration of CD69hi/TCRαβ+ DP into the medulla (34), where they may interact with thymic cDC. CD69hi DP express CD40L mRNA (28, 29), which we show is associated with feedback mediated by MHC class II–restricted thymocytes (Fig. 3B). However, levels of CD40L mRNA expression are reduced ∼10-fold compared with CD4 SP (28), and <4% of CD69hi DP express surface CD40L compared with nearly 30% of CD4 SP (35). Consequently, we favor a dominant role for SP in feedback to thymic cDC that is due to a numerical advantage, uniform medullary localization, and significantly higher frequency of CD40L+ cells relative to TCRαβ+ DP. Nevertheless, future work is needed to address whether TCRαβ+ DP contribute to the maintenance of thymic cDC homeostasis.
Although cDC were regulated by SP, thymic pDC were not. Little is known about the factors regulating thymic pDC homeostasis. For example, CCL25, which regulates CCR9-dependent pDC migration to the murine thymus (14), is produced by thymic stroma in an AIRE-independent manner (21) and may explain the normal pDC numbers in the NOD.TCRα−/− thymus (Fig. 1A, 1B). Regulation of migration may be a primary means of thymic pDC regulation. Migration of activated versus immature pDC to the thymus is significantly reduced (14), which may prevent tolerance induction against foreign Ag during infection. Despite an immature phenotype and poor ex vivo stimulatory capacity of thymic pDC (Fig. 1E, 1G, 1H), peptide-loaded pDC transferred i.v. were shown to delete Ag-specific SP (14). One interesting scenario is that pDC ferry peripheral self-Ag to the thymus, which is then “transferred” to cDC that stimulate negative selection. A similar process of Ag transfer occurs from mTEC to DC (18–21).
Analyses of NOD.TCRα−/− thymic cDC revealed decreased activation status, IL-12 production, and T cell stimulatory capacity compared with NOD thymic cDC (Fig. 1E–H). DC maturation was regulated by a cognate Ag–specific interaction with either CD4 SP or CD8 SP (Fig. 2E, 2F). Similarly, SP thymocyte feedback is critical for mTEC differentiation, but it is mediated exclusively by CD4 SP (29). Intriguingly, CD4 SP and CD8 SP regulated thymic cDC homeostasis by distinct mechanisms; CD4 SP–mediated effects, but not CD8 SP–mediated effects, were CD40L dependent (Fig. 3). The latter is not surprising because CD8 SP express low levels of CD40L mRNA relative to CD4 SP (28, 29). Of keen interest is defining the nature of CD8 SP–mediated feedback, as well as determining whether thymic cDC subsets are regulated by distinct mechanisms. Full characterization of the molecular interactions occurring during thymocyte:DC cross-talk will help to define the events that influence the efficacy of thymic negative selection and may reveal novel mechanisms by which DC subsets and thymic stromal cells contribute to thymocyte development.
Acknowledgements
We thank Dr. C. Robert Bagnell, Jr. for assistance with analysis of microscopy images.
Footnotes
This work was supported by the National Institutes of Health (Grant 1R01AI083269 to R.T.) and the Juvenile Diabetes Research Foundation (Grant 33-2008-412 to R.T.). N.A.S. was supported by National Institutes of Health Training Grant T32 AI007273.
The online version of this article contains supplemental material.
References
Disclosures
The authors have no financial conflicts of interest.


