Abstract
Previous studies have demonstrated the existence of a subset of B lymphocytes, regulatory B cells (Bregs), which modulate immune function. In this study, in vivo and in vitro experiments were undertaken to elucidate the role of these Bregs in controlling neuroinflammation following viral brain infection. We used multicolor flow cytometry to phenotype lymphocyte subpopulations infiltrating the brain, along with in vitro cocultures to assess their anti-inflammatory and immunoregulatory roles. This distinctive subset of CD19+CD1dhiCD5+ B cells was found to infiltrate the brains of chronically infected animals, reaching highest levels at the latest time point tested (30 d postinfection). B cell–deficient Jh−/− mice were found to develop exacerbated neuroimmune responses as measured by enhanced accumulation and/or retention of CD8+ T cells within the brain, as well as increased levels of microglial activation (MHC class II). Conversely, levels of Foxp3+ regulatory T cells were found to be significantly lower in Jh−/− mice when compared with wild-type (Wt) animals. Further experiments showed that in vitro–generated IL-10–secreting Bregs (B10) were able to inhibit cytokine responses from microglia following stimulation with viral Ags. These in vitro–generated B10 cells were also found to promote proliferation of regulatory T cells in coculture studies. Finally, gain-of-function experiments demonstrated that reconstitution of Wt B cells into Jh−/− mice restored neuroimmune responses to levels exhibited by infected Wt mice. Taken together, these results demonstrate that Bregs modulate T lymphocyte as well as microglial cell responses within the infected brain and promote CD4+Foxp3+ T cell proliferation in vitro.
Introduction
The CNS is a target for acute viral infection, as well as a reservoir of latent and persisting viruses (1, 2). The prevailing paradigm has been that the inert immunological status of the CNS parenchyma is maintained through exclusion of key components of the immune system. However, it is now known that systemic T lymphocytes (3) normally transit into the CNS to participate in immune surveillance (4). Proinflammatory cytokines, chemokines, and other mediators produced by resident glial cells, both astrocytes and microglia, induce activation and recruitment of immune cells in response to viral infection (5–8). However, a balance is required between the neuroimmune responses that are necessary to deal with invading pathogens and those that prevent these responses from harming surrounding brain tissue. Long-term persistence of immune cells that infiltrate the CNS in several viral infections demonstrates that inflammation needs to be controlled to prevent immune-driven pathology through either native or external anti-inflammatory mechanisms. Various regulatory cell types and anti-inflammatory mediators have been shown to play critical roles in counteracting these overzealous neuroinflammatory responses and preventing immune-mediated neuropathology (9–11).
A number of anti-inflammatory mechanisms have been demonstrated to control excess neuroinflammation including the infiltration of inflammation-dampening regulatory T cells (Tregs) (12). IL-10 is a prototypical anti-inflammatory cytokine that suppresses cellular immunity and inhibits synthesis and release of proinflammatory mediators from activated microglia (13, 14). Tregs have been identified as a predominant source of IL-10, but studies have shown that this cytokine can also be produced by many other types of immune cells including B cells (15–17).
B lymphocytes have been traditionally considered APCs and Ab-producing cells. However, a number of studies in recent years have demonstrated the existence of a regulatory subset of B cells (Bregs) that exhibit immunosuppressive functions (reviewed in Ref. 18). An early study by Fillatreau et al. (19), using a chimeric model in which B cells were specifically deleted of IL-10 production, demonstrated that these cells inhibited immune-mediated pathology in murine experimental autoimmune encephalomyelitis. Further studies went on to reveal that Bregs play important roles in control of immunopathology during autoimmune diseases (16), cancer (20), and organ transplantation (21). Bregs have also been shown to modulate immune responses and immunopathology in infectious diseases (22, 23). Different phenotypes of Bregs have been described. These cells have been detected within splenic marginal zone populations (24). IL-10–producing B cells are found in the spleens of naive mice at low frequencies (1–5%), where they represent a subset of the CD19+CD1dhiCD5+ B cell subpopulation (15, 16, 25). These CD1dhiCD5+ B cells were found to be more enriched for IL-10–producing cells (9–15%) than other B cell subsets. Similar IL-10–producing B cell subsets have been identified in healthy and autoimmune individuals. The capacity of human and mouse Bregs to express IL-10 is central to their negative regulation of inflammation, autoimmunity, and adaptive as well as innate immune responses (26–29). B cell expression of cytoplasmic IL-10 protein parallels both their expression of IL-10 transcripts and secretion of IL-10, as measured by ELISA (26–29). In this manuscript, we use the term Breg to identify cells expressing the CD19+CD1dhiCD5+ surface markers, whereas the term B10 cells is used to describe B lineage cells known to produce IL-10.
Our previous studies have demonstrated that viral brain infection with murine CMV (MCMV) triggers accumulation and long-term persistence of both T lymphocyte and B lymphocyte lineage cells within the brain (30, 31). Although CD8+ T cells were found to be required for viral clearance and control of brain infection (32), persisting B lineage cells were found to produce MCMV-specific Abs and played a significant role in controlling spread of reactivated virus (31). In the current study, we assessed the presence of CD19+CD1dhiCD5+ Bregs within the infected brain and investigated their anti-inflammatory and immunoregulatory roles.
Materials and Methods
Ethical statement
This study was carried out in strict accordance with recommendations in the Guide for the Care and Use of Laboratory Animals of the National Institutes of Health. The protocol was approved by the Institutional Animal Care and Use Committee (protocol number 1105A99534) of the University of Minnesota. All surgery was performed under ketamine anesthesia, and all efforts were made to minimize suffering.
Virus and animals
RM461, an MCMV expressing Escherichia coli β-galactosidase under the control of the human ie1/ie2 promoter/enhancer (33), was kindly provided by Edward S. Mocarski. The virus was maintained by passage in weanling female BALB/c mice. Salivary gland–passed virus was then grown in NIH 3T3 cells for two passages, which minimized any carryover of salivary gland tissue. Infected 3T3 cultures were harvested at 80–100% cytopathic effect and subjected to three freeze/thaw cycles. Cellular debris was removed by centrifugation (1000 × g) at 4°C, and the virus was pelleted through a 35% sucrose cushion (in TBS [50 mM Tris-HCl and 150 mM NaCl at pH 7.4]) at 23,000 × g for 2 h at 4°C. The pellet was resuspended in TBS containing heat-inactivated FBS (Sigma-Aldrich, St. Louis, MO). Viral stock titers were determined on 3T3 cells as 50% tissue culture–infective doses (TCID50) per milliliter. Six- to 8-wk-old BALB/c mice were obtained from Charles River Laboratories (Wilmington, MA), whereas B cell–deficient mice (Jh−/−) were a kind gift from Dr. Steven McSorley (University of California, Davis) (34, 35). In Jh−/− mice, T-lymphocyte development proceeds normally, based on surface phenotype and quantity of cells in the spleen; splenic lymphocytes are enriched for T cells due to B cell deficiency (35). IL-10–GFP knockin mice (B6.129S6-Il10tm1Flv/J) (28) were kindly provided by Dr. Sing Sing Way (Cincinnati Children’s Hospital, Cincinnati, OH). Foxp3EGFP mice (B6.Cg-Foxp3tm2Tch/J) were obtained from The Jackson Laboratory (Bar Harbor, ME).
Intracerebroventricular infection
Infection of mice with MCMV was performed as previously described (36). Briefly, female mice (6–8 wk old) were anesthetized using a combination of ketamine and xylazine (100 mg and 10 mg/kg body weight, respectively) and immobilized on a small animal stereotactic instrument equipped with a Cunningham mouse adapter (Stoelting Co., Wood Dale, IL). The skin and underlying connective tissue were reflected to expose reference sutures (sagittal and coronal) on the skull. The sagittal plane was adjusted such that the bregma and lambda were positioned at the same coordinates on the vertical plane. Virulent, salivary gland–passaged MCMV RM461 (1.5 × 105 TCID50 units in 10 μl) was injected into the right lateral ventricle at 0.9 mm lateral, 0.5 mm caudal to the bregma, and 3.0 mm ventral to the skull surface using a Hamilton syringe (10 μl) fitted to a 27-gauge needle. The injection was delivered over a period of 3–5 min. The opening in the skull was sealed with bone wax, and the skin was closed using 9-mm wound clips (Stoelting Co.).
Isolation of brain leukocytes and flow cytometry analysis
Leukocytes were isolated from MCMV-infected murine brains using a previously described procedure with minor modifications (37–40). In brief, brain tissues harvested from four to six animals were minced finely in RPMI 1640 (2 g/L d-glucose and 10 mM HEPES; Sigma-Aldrich) and digested in 0.0625% trypsin (in Ca/Mg-free HBSS; Sigma-Aldrich) at room temperature for 20 min. Single-cell preparations from infected brains were resuspended in 30% Percoll (Sigma-Aldrich) and banded on a 70% Percoll cushion at 900 × g for 30 min at 15°C. Brain leukocytes obtained from the 30–70% Percoll interface were treated with Fc block (anti-CD32/CD16 in the form of 2.4G2 hybridoma culture supernatant with 2% normal rat and 2% normal mouse serum) to inhibit nonspecific Ab binding and stained with anti-mouse immune cell-surface markers for 45 min at 4°C and analyzed by flow cytometry. Bregs from brain-infiltrating leukocytes were identified by flow cytometry using a Breg staining kit from BioLegend (San Diego, CA). Control isotype Abs were used for all isotype and fluorochrome combinations to assess nonspecific Ab binding. Live leukocytes were gated using forward and side scatter parameters on a BD FACSCanto flow cytometer (BD Biosciences, San Jose, CA). Data was analyzed using FlowJo software (Tree Star, Ashland, OR).
B cell isolation and stimulation
We employed two different protocols to generate B10 cells in vitro. B10 cells generated with the first protocol were used in microglia and Breg coculture studies. In these experiments, B10 cells were prepared following published protocols with minor modifications. Briefly, CD19+ lymphocytes from IL-10–GFP knockin mice were enriched by negative selection using a CD19+ cell purification kit, as per the manufacturer’s instructions (R&D Systems, Minneapolis, MN). For preparation of B10 cells, 1 × 106 purified B cells were cultured with agonistic CD40 mAB (1 μg/ml; Miltenyi Biotec, Auburn, CA) for 48 h. For the last 5 h, cells were treated with LPS (10 μg/ml; Sigma-Aldrich), PMA, and ionomycin (eBioscience, San Diego, CA). Poststimulation, cells were subjected to FACS using FACSAria (BD Biosciences). GFP expression indicated that the cells were IL-10 competent. Postsorting, the B10 cells were cocultured with microglial cells at a ratio of 5:1, respectively. Microglial cells were stimulated with MCMV with a multiplicity of infection of 5. Culture supernatants were collected after 24 h from the various treatment groups to assess cytokine production by ELISA. Additional protocols for generating B10 cells that avoid the use of LPS have been described (41). We employed B10 cells generated through this protocol in B10 and CD4+ T cells coculture studies at a ratio of 1:1. Briefly, splenic CD19+ lymphocytes from BALB/c mice were enriched by negative selection using a CD19+ cell purification kit, as per the manufacturer’s instructions (R&D Systems). Purity of the CD19+ cells was found to be >98.8%. For preparation of B10 cells, purified B cells were cultured with IL-4 (10 ng/ml; eBioscience), with agonistic CD40 mAb (1 μg/ml; Miltenyi Biotec, Auburn CA) and BAFF (20 ng/ml; eBioscience) for 4 d. Approximately 45% of the B10 cells thus produced were found to be positive for intracellular IL-10, as measured by flow cytometry. Positive control cells, designated induced Tregs (iTregs) in Fig. 6, were generated using previously published protocols with minor modifications (42). Briefly, CD4+ T cells were isolated from spleens of Foxp3EGFP reporter mice by negative selection, according to the manufacturer's instructions (R&D Systems). Cells were cultured at a density of 2 × 106 cells/ml in 24-well plates for 5 d in RPMI 1640 medium supplemented with plate-bound anti-CD28 (1 μg/ml), anti-CD3 (10 μg/ml) (BioXCell, West Lebanon, NH), IL-2 (10 ng/ml), and TGF-β1 (5 ng/ml; eBioscience) to induce differentiation of Foxp3+CD4+ regulatory T cells (Tregs).
Induced B10 cells promote proliferation of Foxp3+ Tregs. Regulatory B10 cells were prepared from CD19+ cells as described, and CD4+ T cells were isolated from MHC-matched donors, Foxp3EGFP+, using a negative selection kit. Induced B10 cells were added to the CD4+ T cell cultures at a 1:1 ratio. The cocultures were then incubated for 72 h, and Foxp3EGFP+ expression within the CD4+ T cell population was assessed by flow cytometry for GFP expression to assess Treg phenotype. (A) Flow cytometry histogram overlays show staining for isotype (gray shaded) and intracellular IL-10 (solid line) levels in the induced B10 cells. (B) B10 cells generated through this protocol were subjected to phenotyping to determine expression of various B cell surface markers. Representative histogram overlays, gated from the CD19+IL-10+ population, which include isotype (gray shaded) and specific markers (solid line), are shown. (C) Representative flow cytometry contour plots of Foxp3EGFP+ within the CD4+ T cell population are shown: non-GFP, CD4+ T cells only (CD4), total B cells with CD4+ T cells (CD19+/CD4+), and induced B10 cells with CD4+ T cells (B10/CD4+), along with a standard protocol used to generate in vitro Tregs as a positive control (iTregs). (D) Representative flow cytometry analysis of Foxp3+Ki67+ expression within CD4+ T cells cocultured with CD4 only, CD4/B10, and positive control iTreg is shown. (E) The percentages of CD4+Foxp3+ in the various treatment groups from three independent experiments are shown. *p < 0.01 versus CD4+ T cells alone and total B cells + CD4+ T cells.
Induced B10 cells promote proliferation of Foxp3+ Tregs. Regulatory B10 cells were prepared from CD19+ cells as described, and CD4+ T cells were isolated from MHC-matched donors, Foxp3EGFP+, using a negative selection kit. Induced B10 cells were added to the CD4+ T cell cultures at a 1:1 ratio. The cocultures were then incubated for 72 h, and Foxp3EGFP+ expression within the CD4+ T cell population was assessed by flow cytometry for GFP expression to assess Treg phenotype. (A) Flow cytometry histogram overlays show staining for isotype (gray shaded) and intracellular IL-10 (solid line) levels in the induced B10 cells. (B) B10 cells generated through this protocol were subjected to phenotyping to determine expression of various B cell surface markers. Representative histogram overlays, gated from the CD19+IL-10+ population, which include isotype (gray shaded) and specific markers (solid line), are shown. (C) Representative flow cytometry contour plots of Foxp3EGFP+ within the CD4+ T cell population are shown: non-GFP, CD4+ T cells only (CD4), total B cells with CD4+ T cells (CD19+/CD4+), and induced B10 cells with CD4+ T cells (B10/CD4+), along with a standard protocol used to generate in vitro Tregs as a positive control (iTregs). (D) Representative flow cytometry analysis of Foxp3+Ki67+ expression within CD4+ T cells cocultured with CD4 only, CD4/B10, and positive control iTreg is shown. (E) The percentages of CD4+Foxp3+ in the various treatment groups from three independent experiments are shown. *p < 0.01 versus CD4+ T cells alone and total B cells + CD4+ T cells.
Murine microglial cell cultures
Microglial cells were isolated from cerebral cortices of 1-d-old mice as previously described (43, 44). Briefly, after a 30-min trypsinization (0.25%), dispersed cortical cells were plated in Falcon 75-cm2 culture flasks in DMEM (Sigma-Aldrich) containing 10% heat-inactivated FBS (Hyclone, Logan UT), penicillin (100 U/ml), and streptomycin (100 μg/ml) (Sigma-Aldrich). Medium was changed at days 1 and 4 after plating. On day 8 of culture, flasks were shaken for 20 min in an orbital shaker at 180–200 rpm to remove oligodendrocytes. On days 12–14 of culture, floating microglia were harvested by gentle shaking, seeded into 24- or 48-well culture plates (1 to 2 × 104 cells/well), and washed after 60 min. Adherent microglial cells were ≥95% pure, as determined by MAC-1 (microglial cell marker; Roche, Indianapolis, IN) and glial fibrillary acidic protein (GFAP marker for astrocytes; Sigma-Aldrich) Ab staining (45, 46). All in vitro experiments used primary cell types that were genetically matched.
Adoptive transfer
Spleens from MCMV-primed (1 × 105 TCID50/mouse, i.p. injection) donor animals were collected aseptically at 7 d postpriming. Single-cell suspensions of immunocytes were depleted of RBC by treatment with 0.87% ammonium chloride, washed twice, and cell viability was confirmed using trypan blue. CD19+ lymphocytes were enriched by negative selection using a CD19+ cell purification kit, as per the manufacturer’s instructions (R&D Systems). Immune cells were transferred (5 × 106 cells/mouse) via tail vein 1 d prior to infection with MCMV into syngenic (Jh−/−) recipients.
Results
Bregs persist within chronically infected brains
MCMV brain infection models have provided tremendous insights into viral neuropathogenesis and the role of immune responses in controlling infection (32, 47). In previous studies using our MCMV brain infection model, we have identified brain-infiltrating B lymphocyte lineage cells, identified as CD19+ B cells and CD138+ plasma cells (31). In this study, we also detected a B cell subset expressing the CD19+CD1dhiCD5+ phenotype, which possesses negative regulatory functions within the brains of MCMV-infected mice. We used a multicolor flow cytometry approach to phenotype lymphocyte subpopulations infiltrating the brain at various time points postinfection (p.i.). Brain-infiltrating mononuclear cells were isolated on a Percoll gradient as described in the 2Materials and Methods. These isolated cells were subsequently immunostained for expression of the markers CD45, CD11b, CD3, CD19, CD1d, and CD5. Bregs expressing the CD19+CD1dhiCD5+ cell-surface markers were identified among the CD45hi population, which represents cells of lymphoid origin. At 7 d p.i., 2.25% of the cells among the CD19+ population were reactive to CD1dhiCD5+, and this subset was found to increase to 5.19 and 18.06% at 14 and 30 d p.i., respectively (Fig. 1A). The absolute number of CD19+CD1dhiCD5+ cells was also determined. Presence of Bregs was apparent within the infected brain starting at 7 d p.i. (3.3 ± 1.0 ×104), and they were present at 14 d p.i. (1.5 ± 0.4 ×105) and persisted at least until 30 d p.i. (1.7 ± 0.5 × 105). There was a significant increase in the accumulation of Bregs at both 14 and 30 d p.i. when compared with 7 d p.i. (1.5 ± 0.4 ×105 and 1.7 ± 0.5 × 105 versus 3.3 ± 1.0 ×104, respectively; p < 0.05, Student t test) (Fig. 1B). We determined the percentage of CD19+CD1dhiCD5+-expressing cells at the indicated times p.i. from three independent experiments. Pooled data presented show that at 30 d p.i., there was a significant increase in the percentage of these cells infiltrating the brain when compared with 7 d p.i. (16.94 ± 1.2 versus 5.9 ± 4.8%; p < 0.05, Student t test) (Fig. 1C). To investigate the infiltration kinetics of Bregs (CD1dhiCD5+) relative to total B cells, we determined the absolute number of CD19+ cells among the total infiltrating CD45hi population (i.e., including CD3+ cells). The presence of CD19+ cells was observed as early as 7 d p.i. and there was a significant increase in their numbers at 14 and 30 d p.i. when compared to 7 d p.i. (1.6 ± 0.16 × 105 and 2.5 ± 1.1 × 105 versus 6.0 ± 1.6 × 104, respectively, p < 0.05 Student t test) (Fig. 1D). The absolute number of Bregs (CD1dhiCD5+) within the total infiltrating CD45hi population was then determined. We observed that there was a significant increase in the presence of Breg cells at 30 d p.i. when compared to 7 d p.i. (5.3 ± 2.7 × 103 versus 5.1 ± 2.7 × 102, respectively, p < 0.05 Student t test) (Fig. 1E).
Bregs persist in the brain during chronic viral infection. Single-cell suspensions of brain tissue obtained from MCMV-infected mice (three to five animals) per time point were banded on a 70% Percoll cushion. Brain leukocytes were collected and labeled with PE-Cy5–conjugated Abs specific for CD45, AF700-labeled anti-CD11b Abs, and APC-Cy7 anti-CD19 Abs and analyzed using flow cytometry. Bregs were identified within the CD45hi cell population by using a Breg staining kit (BioLegend). The data obtained were processed using FlowJo software (Tree Star). (A) Representative flow cytometric plots show the percentages of CD45hiCD19+CD1dhiCD5+ Bregs within the infiltrating CD45hiCD3− population obtained from infected brains at 7, 14, and 30 d p.i. (B) CD19+ CD1dhiCD5+ Abs were used to determine the total number of Bregs within the infiltrating CD45hiCD3− population. Data shown are mean (± SEM) absolute number of infiltrating cells pooled from three independent experiments (n = 3–5). (C) Percentage of Bregs within the infiltrating CD45hiCD3− cell population at indicated time points from three independent experiments are shown (n = 3–5). (D) Absolute numbers of CD19+ cells determined from the total CD45hi population including CD3+ cells. (E) Absolute numbers of CD1dhiCD5+ cells determined within the infiltrating CD45hi population including CD3+ cells. *p < 0.05, 14 or 30 d p.i. versus 7 d p.i.
Bregs persist in the brain during chronic viral infection. Single-cell suspensions of brain tissue obtained from MCMV-infected mice (three to five animals) per time point were banded on a 70% Percoll cushion. Brain leukocytes were collected and labeled with PE-Cy5–conjugated Abs specific for CD45, AF700-labeled anti-CD11b Abs, and APC-Cy7 anti-CD19 Abs and analyzed using flow cytometry. Bregs were identified within the CD45hi cell population by using a Breg staining kit (BioLegend). The data obtained were processed using FlowJo software (Tree Star). (A) Representative flow cytometric plots show the percentages of CD45hiCD19+CD1dhiCD5+ Bregs within the infiltrating CD45hiCD3− population obtained from infected brains at 7, 14, and 30 d p.i. (B) CD19+ CD1dhiCD5+ Abs were used to determine the total number of Bregs within the infiltrating CD45hiCD3− population. Data shown are mean (± SEM) absolute number of infiltrating cells pooled from three independent experiments (n = 3–5). (C) Percentage of Bregs within the infiltrating CD45hiCD3− cell population at indicated time points from three independent experiments are shown (n = 3–5). (D) Absolute numbers of CD19+ cells determined from the total CD45hi population including CD3+ cells. (E) Absolute numbers of CD1dhiCD5+ cells determined within the infiltrating CD45hi population including CD3+ cells. *p < 0.05, 14 or 30 d p.i. versus 7 d p.i.
B cell deficiency alters long-term T cell persistence within the infected brain
Previous studies from our laboratory have shown that CD8+ T cells are essential in resolving MCMV brain infection, through a perforin-mediated mechanism (32). In subsequent studies, we showed that memory CD8+ T cells persisting in the brain drive chronic microglial activation through an IFN-γ–dependent manner, despite the absence of active viral replication, suggesting that long-term persisting CD8+ T cells may contribute to immunopathology in the CNS (30). In the current study, we found a correlation between the absence of B cells and an increased presence of CD8+ T cells along with decreased CD4+ T cell numbers within infected brains. MCMV-infected Wt as well as B cell–deficient (Jh−/−) mice were analyzed for a number of neuroimmune responses that included phenotyping of the brain-infiltrating cell populations. The representative contour plots shown in Fig. 2 were obtained from isolated brain-infiltrating cells, gated on CD45hi, and subsequently analyzed for the presence of CD4+ and CD8+ T cells (Fig 2A). A significant increase in the absolute number of infiltrating CD8+ T cells was observed in the Jh−/− mice (1.6 ± 0.2 × 106 versus 1.1 ± 0.11 × 106; p < 0.05), when compared with Wt animals (Fig. 2B). On the contrary, a significant decrease in the absolute numbers of infiltrating CD4+ T cells was observed in these animals (3.6 ± 0.1 × 105 versus 1.1 ± 0.3 ×105; p < 0.05) (Fig. 2B). Analysis of pooled data from three independent experiments showed a significantly elevated percentage of CD8+ T cells in the brains of B cell–deficient mice when compared with Wt controls (80.9 ± 1.2 versus 69.1 ± 0.9%, respectively; p < 0.05, Student t test) (Fig. 2C). Additionally, the CD4+ T cell percentage was also found to be significantly lower in Jh−/− mice when compared with Wt mice (13.9 ± 0.4 versus 20.4 ± 0.9%; p < 0.05, Student t test) (Fig. 2C). We also performed flow cytometry assays on single-cell suspensions prepared from draining lymph nodes (dLN) of MCMV-infected Wt and Jh−/− animals at 30 d p.i. Interestingly, lower numbers of CD4+ T cells and higher numbers of CD8+ T cells were observed within the CNS during B cell deficiency. Altered T cell presence in the brain was observed despite elevated levels of these populations within the draining lymph nodes of Jh−/− mice. The flow cytometric analysis shown in Fig. 2D indicated that there were elevated levels of both CD4+ and CD8+ T cells in the dLN of Jh−/− mice at 30 d p.i. We determined absolute numbers and percentages of both CD4+ and CD8+ T cells in the periphery (dLN) of Wt and Jh−/− animals and observed that there was a significant increase in the total number and percentage of CD4+ T cells Jh−/− mice when compared with Wt (3.5 ± 0.1 × 106 versus 2.8 ± 0.3 × 106 and 68.6 ± 3.5 versus 47.3 ± 6.5%, respectively; p < 0.05). On the contrary, we observed there was no significant increase in the total number of CD8+ T cells in dLN of Jh−/− animals when compared with Wt mice at 30 d p.i,; however, statistical analysis of percentage data showed a significant increase in CD8+ T cells in the Jh−/− animals in the dLN at 30 d p.i., when compared Wt mice (18.0 ± 0.5 versus 24.6 ± 2.3%; p < 0.05) (Fig. 2E, 2F).
T cell responses are altered within the brains of B cell–deficient mice. Wt and B cell–deficient (Jh−/−) mice were infected with MCMV, and brain-infiltrating leukocytes were collected at 30 d p.i., labeled with PE-Cy5–conjugated Abs specific for CD45, AF700-labeled anti-CD11b, eFluor 450-CD4, and PE-Cy7–CD8, and analyzed using flow cytometry. (A) Representative contour plots showing the percentages of CD4+ and CD8+ T cells within the brain-infiltrating CD45hi population at 30 d p.i. are shown. (B) Specific fluorescent-tagged mAb were used to stain CD4+ and CD8+ cells and determine total T cell numbers within the infiltrating CD45hi population. Data shown are mean (± SEM) absolute number of infiltrating cells pooled from three independent experiments (n = 5). (C) The percentage of CD4+ and CD8+ T cell subsets at 30 d p.i. from three independent experiments are shown (n = 5). (D) Representative contour plots from dLN of Wt and Jh−/− mice infected with MCMV at 30 d p.i. (E) The absolute number of CD4+ and CD8+ T cells from the dLN of Wt and Jh−/− animals was determined and presented as pooled data from three independent experiments (n = 5). (F) The percentage of CD4+ and CD8+ T cell subsets in dLN from three independent experiments are shown (n = 5). *p < 0.05 versus infected Wt.
T cell responses are altered within the brains of B cell–deficient mice. Wt and B cell–deficient (Jh−/−) mice were infected with MCMV, and brain-infiltrating leukocytes were collected at 30 d p.i., labeled with PE-Cy5–conjugated Abs specific for CD45, AF700-labeled anti-CD11b, eFluor 450-CD4, and PE-Cy7–CD8, and analyzed using flow cytometry. (A) Representative contour plots showing the percentages of CD4+ and CD8+ T cells within the brain-infiltrating CD45hi population at 30 d p.i. are shown. (B) Specific fluorescent-tagged mAb were used to stain CD4+ and CD8+ cells and determine total T cell numbers within the infiltrating CD45hi population. Data shown are mean (± SEM) absolute number of infiltrating cells pooled from three independent experiments (n = 5). (C) The percentage of CD4+ and CD8+ T cell subsets at 30 d p.i. from three independent experiments are shown (n = 5). (D) Representative contour plots from dLN of Wt and Jh−/− mice infected with MCMV at 30 d p.i. (E) The absolute number of CD4+ and CD8+ T cells from the dLN of Wt and Jh−/− animals was determined and presented as pooled data from three independent experiments (n = 5). (F) The percentage of CD4+ and CD8+ T cell subsets in dLN from three independent experiments are shown (n = 5). *p < 0.05 versus infected Wt.
Frequencies of CD4+Foxp3+ Tregs were reduced in the brains of Jh−/− mice
Tregs are critical for normal functioning immune responses by providing a mechanism to maintain self-tolerance, while still allowing for protective responses against microbes. Several studies have investigated the role of Tregs, defined as CD4+Foxp3+, in regulation of immune responses to infectious diseases (48–50). Because we observed a significant decrease in the presence of CD4+ T cells within the brains of Jh−/− mice at 30 d p.i., despite higher levels in the dLN, we next examined whether other CD4+ T cell subsets, particularly anti-inflammatory cells such as Tregs, were altered. In these experiments, we assessed the presence of Tregs in the brains of chronically infected Wt and Jh−/− mice. At 30 d p.i., we collected brain tissues and processed them for isolation of infiltrating mononuclear cells. The cells were subjected to staining with cell-surface markers CD45, CD11b, and CD4 followed by intranuclear staining for Foxp3. Representative contour plots from Wt and Jh−/− mice for CD4+Foxp3+ T cells, from brain and dLN, that were gated from the CD45hi cell population are shown (Fig. 3A). Analysis of pooled data showed a significant decrease in the absolute numbers of CD4+Foxp3+ T cell recruitment within the infected brains in Jh−/− mice (5.1 ± 1.1 × 104 versus 3.0 ± 0.6 × 104; p < 0.05) (Fig. 3B). Pooled data from three independent experiments also showed a significant decrease in the percentage of CD4+Foxp3+ T cells in Jh−/− mice when compared with MCMV-infected Wt animals (3.5 ± 0.5 versus 8.77 ± 0.5%; p < 0.05, Student t test) (Fig. 3C). We also determined the percentage and absolute numbers for Tregs in the dLN from Wt and Jh−/− animals at 30 d p.i., and the data presented show that there were no significant differences in the presence of Tregs in the dLN of Jh−/− mice when compared with Wt animals (Fig. 3D, 3E).
Absence of B cells leads to decreased numbers of Tregs within the brain. Wt and Jh−/− mice were infected with MCMV, and brain tissue samples were obtained at 30 d p.i. Brain leukocytes were collected and labeled with PE-Cy5–conjugated Abs specific for CD45, AF700-labeled anti-CD11b, eFluor 450–CD4, and FITC-Foxp3 and analyzed using flow cytometry. (A) Representative contour plots show the percentages of CD4+Foxp3+ Tregs within the infiltrating CD45hi population in the infected brains at 30 d p.i. Also, representative contour plots are shown from dLN of Wt and Jh−/− mice collected at 30 d p.i. (B) FITC-labeled anti-Foxp3 Abs were used to determine the total number of Tregs within the infiltrating CD45hi population (n = 5). Data shown are mean (± SEM) absolute number of infiltrating cells pooled from three independent experiments. (C) The percentage of CD4+Foxp3+ Tregs within CD45hi population from three independent experiments is also shown (n = 5). (D) The absolute number of CD4+Foxp3+ T cells was also determined from the dLN of Wt and Jh−/− animals and presented as pooled data from three independent experiments (n = 5). (E) The percentage of CD4+Foxp3+ T cell subsets in dLN from three independent experiments are shown (n = 5). *p < 0.05 versus infected Wt.
Absence of B cells leads to decreased numbers of Tregs within the brain. Wt and Jh−/− mice were infected with MCMV, and brain tissue samples were obtained at 30 d p.i. Brain leukocytes were collected and labeled with PE-Cy5–conjugated Abs specific for CD45, AF700-labeled anti-CD11b, eFluor 450–CD4, and FITC-Foxp3 and analyzed using flow cytometry. (A) Representative contour plots show the percentages of CD4+Foxp3+ Tregs within the infiltrating CD45hi population in the infected brains at 30 d p.i. Also, representative contour plots are shown from dLN of Wt and Jh−/− mice collected at 30 d p.i. (B) FITC-labeled anti-Foxp3 Abs were used to determine the total number of Tregs within the infiltrating CD45hi population (n = 5). Data shown are mean (± SEM) absolute number of infiltrating cells pooled from three independent experiments. (C) The percentage of CD4+Foxp3+ Tregs within CD45hi population from three independent experiments is also shown (n = 5). (D) The absolute number of CD4+Foxp3+ T cells was also determined from the dLN of Wt and Jh−/− animals and presented as pooled data from three independent experiments (n = 5). (E) The percentage of CD4+Foxp3+ T cell subsets in dLN from three independent experiments are shown (n = 5). *p < 0.05 versus infected Wt.
Increased CD8+ T cell presence and reduced Tregs promote enhanced chronic microglial activation with B cell deficiency
To compare chronic activation of brain-resident microglia between MCMV-infected Wt versus Jh−/− animals, these cells were assessed by first gating on the CD45intCD11b+ population, isolated at 30 d p.i., followed by evaluation of MHC class II (MHC II), CD40, and CD86 expression using flow cytometry. Representative histogram overlays demonstrate a shift in the expression levels of MHC II on microglia from Jh−/− mice (dotted line) when compared with Wt animals (solid line) (Fig. 4A). This shift indicated an increased level of microglial activation within the brains of B cell–deficient animals. In addition, the mean fluorescence intensity (MFI) of MHC II expression was also measured between groups and was found to be significantly higher among microglia isolated from Jh−/− mice (1.0 ± 0.1 × 104 versus 1.9 ± 0.1 × 104; p < 0.01, Student t test) (Fig. 4B). CD40 and CD86 expression on microglial cells was also assessed, and the flow cytometry histogram data showed increased expression of these molecules on microglia derived from Jh−/− animals at 30 d p.i. (Fig 4 C). Statistical analysis of percent expression of CD40 and CD86 molecules showed a significant increase in their expression on cells isolated from Jh−/− mice when compared with Wt animals (10.2 ± 0.9 versus 5.8 ± 0.3% and 26.2 ± 1.0 versus 17.6 ± 1.0%, respectively; p < 0.05, Student t test) (Fig 4D). In addition, mean fluorescence intensity for CD40 and CD86 expression on microglial cells was measured and was found to be significantly higher among those isolated from Jh−/− mice (170 ± 30 versus 380 ± 19 for CD40 and 330 ± 23 versus 540 ± 13 for CD86, p < 0.05 Student t test) (Fig 4E).
B cell–deficient mice display increased levels of chronic microglial cell activation. Brain mononuclear cells isolated from animals at 30 d p.i. were stained using anti-CD45, anti-CD11b, anti–MHC-II, anti-CD40, and anti-CD86 surface marker Abs. (A) Upregulation of MHC II on the CD45intCD11b+ resident microglial cells from Wt and Jh−/− mice in response to viral brain infection was compared. An overlay of histograms from isotype (gray shaded), Wt (red solid line) mice, and Jh−/− (blue dotted line) animals is shown. (B) Data presented show MFI of MHC II binding to microglia from Wt versus Jh−/− mice (n = 5). (C) Modest upregulation of CD40 and CD86 on CD45intCD11b+ resident microglial cells from Wt and Jh−/− mice in response to viral brain infection was seen at 30 d p.i., although expression of these markers wanes at these later time points. Representative histogram overlays of microglial cells isolated from Wt (red, solid line) and Jh−/− (blue, dotted line) animals stained for CD40 and CD86 expression, as well as isotype controls (grey, shaded) are shown. Isotype control staining is shown for Wt microglia, which was indistinguishable from Jh−/− cells (data not shown). (D) Data presented in the bar graph show percentage of CD40 and CD86 expression on microglia from Wt versus Jh−/− mice (n = 5). (E) Mean fluorescent intensity (MFI) of CD40 and CD86 expression on microglia obtained from Wt versus Jh−/− mice. *p < 0.01 versus infected Wt for (B), *p < 0.05 versus infected Wt for (D) and (E).
B cell–deficient mice display increased levels of chronic microglial cell activation. Brain mononuclear cells isolated from animals at 30 d p.i. were stained using anti-CD45, anti-CD11b, anti–MHC-II, anti-CD40, and anti-CD86 surface marker Abs. (A) Upregulation of MHC II on the CD45intCD11b+ resident microglial cells from Wt and Jh−/− mice in response to viral brain infection was compared. An overlay of histograms from isotype (gray shaded), Wt (red solid line) mice, and Jh−/− (blue dotted line) animals is shown. (B) Data presented show MFI of MHC II binding to microglia from Wt versus Jh−/− mice (n = 5). (C) Modest upregulation of CD40 and CD86 on CD45intCD11b+ resident microglial cells from Wt and Jh−/− mice in response to viral brain infection was seen at 30 d p.i., although expression of these markers wanes at these later time points. Representative histogram overlays of microglial cells isolated from Wt (red, solid line) and Jh−/− (blue, dotted line) animals stained for CD40 and CD86 expression, as well as isotype controls (grey, shaded) are shown. Isotype control staining is shown for Wt microglia, which was indistinguishable from Jh−/− cells (data not shown). (D) Data presented in the bar graph show percentage of CD40 and CD86 expression on microglia from Wt versus Jh−/− mice (n = 5). (E) Mean fluorescent intensity (MFI) of CD40 and CD86 expression on microglia obtained from Wt versus Jh−/− mice. *p < 0.01 versus infected Wt for (B), *p < 0.05 versus infected Wt for (D) and (E).
In vitro–generated B10 cells modulate microglial cell responses through IL-10 production
Previous studies have shown that the anti-inflammatory cytokine IL-10 inhibits secretion of proinflammatory mediators from macrophages (51). In this study, we examined the effect of IL-10, produced by B10 cells, on microglial cells stimulated with MCMV. To evaluate the effects of Bregs on cytokine production by microglia, we focused on the subset of IL-10–producing Bregs, B10 cells, for which we can generate enriched populations in vitro. TNF-α levels were quantified from supernatants of purified microglial cell cultures following stimulation with MCMV in either the presence or absence of B10 cells. Fig. 5A shows the protocol used for in vitro generation of B10 cells from naive B cells of MHC-matched IL-10–GFP knockin donor mice. Representative contour plots of B cells that were treated with the above protocol and analyzed for GFP+ cells, indicative of IL-10 synthesis, are shown in Fig. 5B. The GFP+ cells were then enriched by FACS, and these enriched cells were used in subsequent coculture experiments. In the first set of experiments, we detected IL-10 production in supernatants from the B10/microglial cell cocultures. Data demonstrate that IL-10 was produced in the coculture system that included CD19+GFP+ cells, but it was not detected when CD19+GFP− cells were used to reconstitute the cocultures (Fig. 5C). Further studies using this coculture system revealed that B10 cells had a suppressive effect on microglial cells that were stimulated with MCMV for 24 h. Microglia that were cocultured with CD19+GFP+ B10 cells produced significantly lower levels of TNF-α in response to stimulation with MCMV when compared with microglial cells cocultured with CD19+GFP− cells (Fig. 5D). We went on to demonstrate that addition of anti–IL-10 neutralizing Ab to the coculture system resulted in an abrogation of the suppressive effect of B10 cells on microglia, demonstrating an inhibitory role for B10-produced IL-10 (Fig. 5D).
Induced B10 cells modulate microglial cell activation. (A) Splenic CD19+ B cells from IL-10–GFP knockin mice were cultured with agonistic CD40 mAb (1 μg/ml; eBioscience) for 48 h. For the last 5 h, cells were treated with LPS (10 μg/ml; Sigma-Aldrich), PMA (50 ng/ml; eBioscience), ionomycin (100 ng/ml; eBioscience), and monensin (PIM; eBioscience) for 5 h to induce IL-10–producing B10 cells. (B) Representative flow cytometry contour plots showing IL-10 induction in CD19+ cells that were stimulated with the above protocol. (C) The induced B10 cells were then added to purified cultures of primary murine microglia (1:1 ratio), and IL-10 production in these cocultures was assessed using ELISA. (D) CD19+IL-10–GFP+ B10, as well as CD19+IL-10–GFP−, cells were enriched using FACS and then added to primary microglial cell cultures. Cocultures were incubated for 5 h, followed by stimulation with MCMV (multiplicity of infection of 5) and assessment of TNF-α production (at 24 h) using ELISA. *p < 0.05, CD19+GFP+ versus microglia alone. *p < 0.05, MCMV alone and IgG isotype versus anti-IL-10.
Induced B10 cells modulate microglial cell activation. (A) Splenic CD19+ B cells from IL-10–GFP knockin mice were cultured with agonistic CD40 mAb (1 μg/ml; eBioscience) for 48 h. For the last 5 h, cells were treated with LPS (10 μg/ml; Sigma-Aldrich), PMA (50 ng/ml; eBioscience), ionomycin (100 ng/ml; eBioscience), and monensin (PIM; eBioscience) for 5 h to induce IL-10–producing B10 cells. (B) Representative flow cytometry contour plots showing IL-10 induction in CD19+ cells that were stimulated with the above protocol. (C) The induced B10 cells were then added to purified cultures of primary murine microglia (1:1 ratio), and IL-10 production in these cocultures was assessed using ELISA. (D) CD19+IL-10–GFP+ B10, as well as CD19+IL-10–GFP−, cells were enriched using FACS and then added to primary microglial cell cultures. Cocultures were incubated for 5 h, followed by stimulation with MCMV (multiplicity of infection of 5) and assessment of TNF-α production (at 24 h) using ELISA. *p < 0.05, CD19+GFP+ versus microglia alone. *p < 0.05, MCMV alone and IgG isotype versus anti-IL-10.
B10 cells promote proliferation of CD4+Foxp3+ Tregs
Our data show that the absence of B cells resulted in reduced numbers of Tregs persisting within the brain following viral infection. To address whether B10 cells promote conversion of CD4+ T cells into Tregs or induce their proliferation, we used an in vitro–generated B10 and CD4+ T cell coculture system. B10 cells were generated following the protocol noted in the 2Materials and Methods section. To confirm the successful generation of B10 cells using the specified stimulation protocol, we first examined the cells for their ability to produce IL-10 by intracellular staining and flow cytometry. In these experiments, IL-10 production was detected in ∼47% of the B cells. Correspondingly, these in vitro–generated B10 cells were subsequently phenotyped for typical B cell markers such as IgM+ (95%), IgD+ (51%), IgG1+ (0.7%), B220+ (87%), CD21+ (88%), CD93+ (23%), CD23+ (82%), and CD19+ (84%) prior to their use in coculture studies. Representative histogram plots show IL-10–producing CD19+ cells as well as the expression of various surface markers following treatment (Fig. 6A, 6B, respectively). These B10 cells were subsequently cocultured with CD4+ T cells from Foxp3EGFP+ mice for 72 h, followed by analysis of Foxp3EGFP expression using flow cytometry. Representative contour plots shown are from: CD4+ T cells from non-GFP animals for gating purposes, CD4+ T cells alone, CD19+/CD4+ T cell cocultures, B10/CD4+ T cell cocultures, and iTregs as a positive control (using a standard protocol to generate iTregs from naive CD4+ T cells) (Fig. 6C). The ability of B cells to induce Treg proliferation, both in vitro and in vivo, has been previously reported (52). To differentiate between conversion and proliferation of Tregs, we performed intranuclear staining for Ki67 expression in CD4+ T cells cocultured with B10 cells. These experiments showed that ∼8% of the Foxp3+ cells also expressed Ki67, suggesting that the Tregs proliferated in presence of B10 cells. Representative contour plots, gated on CD4+ cells, are shown from CD4+ only, B10/CD4+, and iTregs (Fig. 6D). The amount of CD4+Foxp3+ T cells present was found to be significantly higher in B10/CD4+ T cell cocultures when compared with the other treatment groups (11 ± 1.3 [CD4+ only] and 9 ± 1.3 [CD19+/CD4+] versus 27 ± 0.9% [B10/CD4+]; p < 0.01, Student t test). Data shown in the bar graph are from three independent coculture experiments (Fig. 6E).
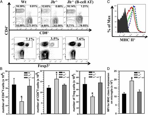
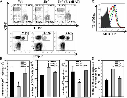
Transfer of B cells into MCMV-infected Jh−/− mice restores T cell levels within chronically infected brains
To evaluate the contributions of B cells in regulating neuroimmune responses during the chronic phase of disease, we went on to perform adoptive transfer experiments. Using this gain-of-function approach, we transferred MCMV-primed CD19+ B cells, isolated from MHC-matched donors, into Jh−/− mice. These B cell–deficient Jh−/− mice received 5 × 106 primed CD19+ B cells 1 d prior to infection. At 30 d p.i., we harvested brains from Wt, Jh−/−, and reconstituted (B cell AT) mice, and brain-infiltrating leukocytes were purified using a Percoll gradient. These cells were then analyzed by flow cytometry following the appropriate immunostaining. Representative contour plots for CD4+, CD8+ (top panel) and CD4+ Foxp3+ (bottom panel) are shown from the various groups of animals at 30 d p.i. (Fig. 7A). Adoptive transfer of B cells into Jh−/− mice restored the levels of CD4+, CD8+, and Foxp3+CD4+ T cells to those observed in infected Wt mice. We determined absolute numbers for CD4+ T cells (3.4 ± 0.7 × 105 [Wt], 3.2 ± 0.7 × 105 [Jh−/− + AT] versus 1.4 ± 0.4 ×105 [Jh−/−]; p < 0.05, Student t test), CD8+ T cells (1.1 ± 0.1 × 106 [Wt], 1.3 ± 0.4 × 106 [Jh−/− + AT] versus 1.6 ± 2.2 × 106 [Jh−/−]; p < 0.05, Student t test), and CD4+Foxp3+ T cells (4.8 ± 1.0 × 104 [Wt], 5.0 ± 0.9 × 104 [Jh−/− + AT] versus 2.8 ± 0.2 × 104 [Jh−/−]; p < 0.05, Student t test) within the brains of Wt and Jh−/− animals. These data indicated that replenishing B cells into Jh−/− animals restored neuroimmune responses to levels exhibited by Wt animals (Fig. 7B). Similarly, MHC II expression on microglial cells isolated from Jh−/− mice receiving B cell transfer was also restored to the levels exhibited by Wt animals. Representative histogram overlays are shown from the various groups of animals (Fig. 7C). MFI of MHC II expression was also measured among the groups and found to be significantly higher on microglia isolated from Jh−/− mice (1.1 ± 0.1 × 104 [Wt], 1.2 ± 0.1 × 104 [Jh−/− +AT] versus 1.9 ± 0.1 × 104 [Jh−/−]; p < 0.01, Student t test) (Fig. 7D).
B cell replenishment restores T cell levels within chronically infected brains. MCMV-primed splenocytes and lymph node cells from donor BALB/c mice were enriched for CD19+ cells using negative selection. These B cells were then adoptively transferred via tail vein injection into MHC-matched Jh−/− recipients 1 d prior to the infection with MCMV. Wt and Jh−/− mice served as appropriate controls, and brain tissue samples were obtained from each group at 30 d p.i. Brain leukocytes were collected and labeled with PE-Cy5–conjugated Abs specific for PE-Cy5–labeled anti-CD45, AF700-labeled anti-CD11b, eFluor 450–labeled anti-CD4, PE-Cy7–labeled anti-CD8, FITC-labeled anti-Foxp3, and allophycocyanin-Cy7–labeled anti–MHC II and analyzed using flow cytometry. (A) Representative contour plots showing the percentages of CD4+, CD8+ (top panel), and CD4+Foxp3+ T cells (bottom panel) in the infiltrating CD45hi population within the infected brains from each group. (B) The absolute numbers of CD4+, CD8+ and CD4+Foxp3+ T cells were also determined among the brain-infiltrating CD45hi cells from Wt, Jh−/−, and Jh−/− with B cell AT animals. Pooled data obtained from three independent experiments are presented (n = 5/group). *p < 0.05 Jh−/− + AT versus Jh−/−. (C) Histogram overlays from isotype (gray shaded), Wt (red solid), Jh−/− (blue dashed), and Jh−/− mice that received CD19+ cells (green dotted) are shown for MHC II upregulation on CD45intCD11b+ resident microglia. (D) Data presented show MFI of MHC II binding from Wt, Jh−/−, and Jh−/− + AT mice (n = 5/group). *p < 0.01, Jh−/− + AT versus Jh−/−.
B cell replenishment restores T cell levels within chronically infected brains. MCMV-primed splenocytes and lymph node cells from donor BALB/c mice were enriched for CD19+ cells using negative selection. These B cells were then adoptively transferred via tail vein injection into MHC-matched Jh−/− recipients 1 d prior to the infection with MCMV. Wt and Jh−/− mice served as appropriate controls, and brain tissue samples were obtained from each group at 30 d p.i. Brain leukocytes were collected and labeled with PE-Cy5–conjugated Abs specific for PE-Cy5–labeled anti-CD45, AF700-labeled anti-CD11b, eFluor 450–labeled anti-CD4, PE-Cy7–labeled anti-CD8, FITC-labeled anti-Foxp3, and allophycocyanin-Cy7–labeled anti–MHC II and analyzed using flow cytometry. (A) Representative contour plots showing the percentages of CD4+, CD8+ (top panel), and CD4+Foxp3+ T cells (bottom panel) in the infiltrating CD45hi population within the infected brains from each group. (B) The absolute numbers of CD4+, CD8+ and CD4+Foxp3+ T cells were also determined among the brain-infiltrating CD45hi cells from Wt, Jh−/−, and Jh−/− with B cell AT animals. Pooled data obtained from three independent experiments are presented (n = 5/group). *p < 0.05 Jh−/− + AT versus Jh−/−. (C) Histogram overlays from isotype (gray shaded), Wt (red solid), Jh−/− (blue dashed), and Jh−/− mice that received CD19+ cells (green dotted) are shown for MHC II upregulation on CD45intCD11b+ resident microglia. (D) Data presented show MFI of MHC II binding from Wt, Jh−/−, and Jh−/− + AT mice (n = 5/group). *p < 0.01, Jh−/− + AT versus Jh−/−.
Discussion
Neuroimmune responses elicited during CNS infections are critical in controlling viral replication and promoting successful resolution; however, certain aspects of both innate and adaptive responses, if not appropriately regulated, may induce neuropathology. It is clear that excessive production of inflammatory mediators induced during various stages is a primary mechanism responsible for pathogenesis during many viral infections. Therefore, adequate function of the immune regulation arm, mediated by immunosuppressive cytokines and regulatory immune cells, plays a critical role in controlling excess inflammatory responses and their associated damage (53).
In addition to Ab production, specific subsets of B cells are also known to regulate T cell– and macrophage-driven immune responses and over the last decade the concept of anti-inflammatory Bregs has emerged (18). In the current study, our first experiments analyzed the presence of these Bregs during chronic viral brain infection with MCMV. Results obtained showed that there was a sustained presence of Bregs within the brains of mice following viral infection. While assessing function, we found that B cell–deficient animals developed exacerbated neuroimmune responses, as measured by enhanced accumulation of CD8+ T cells and increased levels of microglial activation. Additional experiments showed that the absence of B cells led to a significant reduction in accumulation of Tregs within the brains of infected Jh−/− mice when compared with Wt animals. Furthermore, in vitro–generated B10 cells were able to inhibit cytokine responses from MCMV-stimulated microglial cells. We went on to show that these in vitro–generated B10 cells also promoted proliferation of Foxp3-expressing Tregs. In the final experiments, adoptive transfer of B cells into MCMV-infected Jh−/− mice was found to restore T cell levels to those of Wt animals within chronically infected brains.
A number of cell-surface molecules have been described as markers for Bregs, although complete elucidation of these regulatory cells remains to be achieved. It has been proposed that B cells with immunoregulatory function may represent a transient stage of activation and maturation (54). In this study, we phenotyped Bregs based on the expression of specific cell-surface markers that constituted reactivity to CD19+CD1dhiCD5+. B cells, Bregs, and B10 cells are known to regulate adaptive immune responses through multiple mechanisms that include: secretion of IL-10 (55) and promoting proliferation of CD4+Foxp3+ Tregs (52, 56), as well as through inhibitory B7 family molecules that promote Treg and IL-10 production (56). Previous studies have shown that IL-10–competent B cells (B10 cells) are predominantly found within this Breg subset, particularly in the spleen (41).
It has been shown that responses of Bregs can be induced by stimulation with TLR4 and TLR9 ligands, as well as signaling through the BCR (15, 57). Krug et al. (58) reported that MCMV engages with TLR9 to induce dendritic and IFN-producing cell activation and enhance immune responses to infection. It is also possible that the Breg response observed in this study results from direct stimulation of B cells by MCMV or its Ags. Although a number of studies involving various infectious agents have demonstrated the expansion of Bregs in peripheral immune appendages, to our knowledge, this is the first demonstration of the chronic presence of Bregs within the brain following MCMV infection.
We previously demonstrated that CD8+ T cells control replication and persist within the brain even after active viral replication ceases (32, 59). In addition, our studies and others have shown that IFN-γ produced from infiltrating T cells drives microglial activation (30, 60). Persistence of CD8+ T cells is particularly important because they constitute the major brain-infiltrating immune cell type during the chronic phase of infection; they are retained at a ratio of 3:1 to CD4+ T cells. In the current study, we observed that there were significantly higher numbers of CD8+ T cells present in the chronically infected brain (i.e., 30 d p.i.) in the absence of B cells. Conversely, we observed a lower frequency of CD4+ and CD4+Foxp3+ T cells than in Wt animals. Similar findings have been reported using an experimental autoimmune encephalomyelitis model in which the authors noted that depletion of B cells during disease development results in significant reduction in total CD4+ T cell, myelin oligodendrocyte glycoprotein–specific effector T, and Treg numbers within the CNS. However, these authors also state that before disease induction, there was significant increase in the accumulation of all the above three cell types, suggesting that depletion of B cells at specific stages of the disease may have had different outcomes on encephalitogenic T cells (16).
Bregs have been shown to control macrophage-driven proinflammatory responses. Previous studies have revealed that B cell depletion causes enhanced macrophage activation and cytokine production during Listeria infection (61). Similarly, in this study, we reported increased activation of brain resident microglia as assessed by MHC II expression perhaps in the context of reduced Treg presence and in turn insufficient control of CD8+ T cells influx. This increased activation of microglia could be due to enhanced production of IFN-γ. IFN-γ has been shown to drive microglial activation (60). There was also a small increase in the expression levels of CD40 and CD86 molecules on the microglial cells at 30 d p.i., which confirmed increased activation of these cells in B cell–deficient animals. Our in vitro studies provide a mechanistic explanation for the inhibition of microglial cell activation through B10 cell–produced IL-10. The data presented in this study are in agreement with findings that have demonstrated that B10 cells downregulate macrophage activation following LPS stimulation (61).
Bregs have also been shown to promote conversion of CD4+ T cells into a Treg phenotype. A recent study, using a collagen-induced arthritis model, demonstrated that B10 cells promoted Treg conversion when cocultured with naive CD4+ T cells (62). T cell plasticity has been well recognized, and many factors are known to influence plasticity including: cellular conditions, transcriptional circuitry, and chromatin modifications (63). Our in vitro studies using B10/CD4+ T cell cocultures found that these cells increased Treg proliferation that is demonstrated by Ki67 expression by Foxp3+ cells. Using both in vivo and in vitro approaches, a recent elegant study by Ray et al. (52) has shown that Treg proliferation in the presence of B cells is attributed to the interaction of glucocorticoid-induced TNFR family-related protein with its ligand, and the study also demonstrated that Treg proliferation was IL-10 independent. Although Tregs are not the main focus of this study, their role in controlling neuroinflammation is well established. Likewise, the presence of B10 cells during chronic phase of the disease could be beneficial, as they are capable of driving proliferation of Tregs and in turn may aid in controlling excessive neuroinflammation.
In animal models of allergic disease, Amu et al. (64) suggested that Bregs may have a more systemic effect on Treg expansion. Other studies demonstrated that IL-10–producing B10 cells function to downregulate autoimmunity and allergic disorders by inducing Tregs (15, 64, 65). These findings can be extended to our chronic viral brain infection model. In particular, adoptive transfer of B cells in this animal model resulted in enhanced amounts of Tregs, to a level exhibited by B cell–sufficient animals. Thus, our data demonstrate that transfer of B cells inhibits the exacerbated neuroimmune responses that are observed in B cell–deficient mice.
Results generated from these studies demonstrate that the absence of B cells leads to exacerbated microglial cell– and T cell–mediated neuroinflammation following viral infection, suggesting the importance of these cells in controlling chronic and persistent immune activation in the brain. This knowledge may be useful in the development of therapeutic applications to modulate chronic neuroimmune activation and its associated neuropathology.
Footnotes
This work was supported by Award R01NS-038836 from the National Institute of Neurological Disorders and Stroke.
References
Disclosures
The authors have no financial conflicts of interest.






