Abstract
Human genetic polymorphisms associated with decreased expression of macrophage migration inhibitory factor (MIF) have been linked to the risk of community-acquired pneumonia. Because Streptococcus pneumoniae is the leading cause of community-acquired pneumonia and nasal carriage is a precursor to invasive disease, we explored the role of MIF in the clearance of pneumococcal colonization in a mouse model. MIF-deficient mice (Mif−/−) showed prolonged colonization with both avirulent (23F) and virulent (6A) pneumococcal serotypes compared with wild-type animals. Pneumococcal carriage led to both local upregulation of MIF expression and systemic increase of the cytokine. Delayed clearance in the Mif−/− mice was correlated with reduced numbers of macrophages in upper respiratory tract lavages as well as impaired upregulation of MCP-1/CCL2. We found that primary human monocyte–derived macrophages as well as THP-1 macrophages produced MIF upon pneumococcal infection in a pneumolysin-dependent manner. Pneumolysin-induced MIF production required its pore-forming activity and phosphorylation of p38-MAPK in macrophages, with sustained p38-MAPK phosphorylation abrogated in the setting of MIF deficiency. Challenge with pneumolysin-deficient bacteria demonstrated reduced MIF upregulation, decreased numbers of macrophages in the nasopharynx, and less effective clearance. Mif−/− mice also showed reduced Ab response to pneumococcal colonization and impaired ability to clear secondary carriage. Finally, local administration of MIF was able to restore bacterial clearance and macrophage accumulation in Mif−/− mice. Our work suggests that MIF is important for innate and adaptive immunity to pneumococcal colonization and could be a contributing factor in genetic differences in pneumococcal disease susceptibility.
Introduction
Despite the availability of vaccines and antimicrobial therapy, the burden of disease caused by Streptococcus pneumoniae, or the pneumococcus, remains significant worldwide. Among children < 5 y, there are 14 million cases of serious pneumococcal disease annually with ∼1 million deaths, concentrated largely in developing nations (1). According to the Active Bacterial Core surveillance, 40,000 cases of invasive pneumococcal disease (meningitis, bacteremia, and bacteremic pneumonia) occurred in the United States in 2010 (2). In addition, the pneumococcus is estimated to be a contributing organism in 20–60% of cases of community-acquired pneumonia (CAP), which leads to ∼600,000 annual hospitalizations, and is a leading cause of death among persons > 65 y (3).
Carriage of the pneumococcus in the nasopharynx is a risk factor for aspiration into the lungs and a well-established precursor to pneumonia and invasive disease with the colonizing serotype (4, 5). Pneumococcal carriage begins within the first 6 mo of life and sequential colonization is prevalent throughout childhood (6). Immune mediators of colonization, their contribution to disease, and whether they can be assessed to understand disease risk and modulated in vaccination strategies are important areas for study. Cell-mediated immunity appears to be more important than humoral immunity in affecting primary pneumococcal clearance from the nasopharynx (7, 8). Evidence of the contribution the CD4 T cell response is suggested by the greater incidence of both pneumococcal colonization and disease among HIV-infected compared with uninfected subjects (9). In addition to Th1 immunity, animal as well as human studies have implicated the Th17 response in pneumococcal clearance (10, 11).
Although neutrophils are the first cell type to be recruited after colonization, the peak of their presence in the nasopharynx does not correlate with initiation of clearance, and their depletion does not seem to affect bacterial burden during carriage (8, 12, 13). Recently, a critical role for the sustained presence of macrophages in pneumococcal recognition and clearance, as well as coordination of the adaptive response, has been reported. Mice deficient in pattern recognition receptors show limited ability to generate local chemokine responses to enable recruitment and retention of macrophages in the upper airway and impaired pneumococcal clearance (11, 13, 14).
Defining the genetic determinants of immunity to pneumococcal disease risk is an area of active investigation. Some familial immune defects are known to confer profound risk for pneumococcal infection (15). However, the finding of increased susceptibility to pneumococcal disease in certain ethnic groups, despite controlling for disparities in socioeconomic status, suggests that there may be a broader genetic basis for susceptibility (16). Studies examining host genetics in both pneumococcal colonization and disease cohorts have proposed polymorphisms that may play a role, including a number affecting macrophage function (17, 18).
Recently, an examination of host genetics in a cohort of 1700 older adults with CAP implicated two commonly occurring polymorphisms conferring increased expression of an innate mediator, macrophage migration inhibitory factor (MIF), in protection from disease (19). Microbiologic diagnosis is often challenging in CAP, but older age and community origin of the patients make the pneumococcus a likely pathogen in a majority of cases. The functional significance of these MIF variants, a tetranucleotide repeat in the promoter (−794 CATT) and a linked single nucleotide polymorphism (−173 G/C), in regulating macrophage response to various infectious and inflammatory stimuli has been demonstrated (20–23). Because pneumococcal carriage is a precursor to disease and macrophage responses are important in clearance, we chose to explore the role of MIF in a murine model of nasopharyngeal colonization.
MIF was the first cytokine discovered and named for its activity of retaining macrophages at the site of inflammation, making it an important factor to examine in pneumococcal colonization (24, 25). The expression of MIF by both immune cells (macrophages and lymphocytes) and epithelial cells (of the lung, gut, and skin) highlight its role in host–pathogen interaction (26, 27). MIF has been demonstrated to mediate recognition of Gram-negative bacteria and mycobacteria by regulating macrophage expression of molecular pattern recognition receptors (22, 28, 29). In addition, MIF promotes production of a variety of inflammatory cytokines by enabling nuclear translocation of NF-κB and sustaining the activation of intracellular MAPKs (30–32). Studies with MIF-deficient (Mif−/−) mice have shown that the role of MIF (detrimental versus beneficial) in different bacterial infections is dependent on the nature of the pathogen and the type of immunity induced. For instance, Mif−/− mice are protected from overwhelming inflammation in LPS or superantigen-induced shock but are more susceptible to infection with Salmonella typhimurium and Mycobacterium tuberculosis (22, 33, 34).
Early studies attributed the accumulation of alveolar macrophages in rabbit models of pneumococcal pneumonia to the activity of MIF (35). Thereafter, the role of MIF in infections with Gram-positive pathogens, which do not produce a superantigen, such as the pneumococcus, has received less attention. In addition, the role of MIF in mucosal immunity or how it may mediate immune responses to the pneumococcus as a commensal as well as an agent of disease remains to be explored.
Materials and Methods
Mice
C57BL/6 (wild-type [WT]) mice were obtained from The Jackson Laboratory at 6–8 wk of age. Mif−/− mice in the C57BL/6 background, backcrossed 10 generations, were obtained as described previously (22). WT and Mif−/− mice were age and sex matched in all experiments. All procedures were performed in accordance with the Institutional Animal Care and Use Committee protocols at the University of Pennsylvania.
Bacterial strains and culture conditions
The P1121 strain of pneumococcus was used for nasal colonization experiments because it is a minimally passaged serotype 23F isolate obtained from the nasopharynx of a subject in a human carriage study (8). Another clinical isolate for serotype 6A also was used (36). 23F pneumococci as well as the previously described pneumolysin deletion (23Fply−), point mutant (23FplyW433F), and revertant (23Fply−→ply+) strains also were used for macrophage infections where indicated (14). All bacteria were grown in tryptic soy broth (Life Technologies) at 37°C and 5% CO2 until cultures reached midlog phase, OD600 between 0.45 and 0.50.
Murine model of pneumococcal colonization
All bacterial strains were animal passaged prior to use in experiments and stored at −80°C in 20% glycerol. Inocula consisted of 107 midlog-phase PBS-washed bacteria in 10 μl PBS and were plated to confirm dose. They were delivered to the nares of unanesthetized mice as described previously (37). At the indicated time points, mice were sacrificed, their trachea cannulated, and 200 μl PBS was instilled. Lavage fluid was collected from the nares and serially diluted in PBS for plating on tryptic soy broth agar plates supplemented with catalase (Worthington Biochemicals). The lower limit of detection was either 100 or 20 CFU/ml lavage fluid, depending on the experiment. Blood was collected by cardiac puncture, and the serum was separated. Serum and lavages were assayed for murine MIF by specific ELISA. Serum was additionally assayed for antipneumococcal IgG as described previously (14).
Recombinant murine MIF (rMIF) was produced as previously described and ensured to be LPS free (38). PBS was used to dilute the rMIF to the indicated concentration. Because DMSO was present in the rMIF preparation, an identical amount of DMSO was added to PBS for the vehicle control treatment. Either rMIF or vehicle control was administered in a 10-μl volume to the nares of unanesthetized mice for the frequency and duration described.
RNA extraction and RT-PCR
RNA was isolated from the upper respiratory tract following a lavage with 300 μl RNA lysis buffer using an RNeasy Mini Kit (Qiagen), according to the manufacturer’s protocol. cDNA was reverse transcribed using a high-capacity reverse transcription kit (Applied Biosystems). Approximately 25 ng cDNA was used as a template in reactions with 0.5 μM of forward and reverse primers for MIF, GAPDH, and CCL2 and SYBR Green (Applied Biosystems), according to the manufacturer’s protocol and as described previously (14, 22). Reactions were carried out using the StepOnePlus Real-Time PCR system, and quantitative comparisons were obtained using the ΔΔCT method (Applied Biosystems). Mock-infected WT mice were set as the reference to which relative comparisons were made.
Flow cytometry
The nasal lavages of five mice from each group were pooled, centrifuged to obtain a cell pellet, and resuspended in PBS with 1% BSA. Nonspecific binding was blocked using a rat anti-mouse Ab directed against the FcγIII/IIR (CD16/CD32) (BD Biosciences), and the cells were stained with the following rat anti-mouse cell surface Abs: Ly6G, Ly6C, CD11b, CD11c, Siglec-F, and F4/80 (BD Biosciences). All samples were fixed in 4% paraformaldehyde before analysis. Data were acquired using the FACSCalibur or LSR II flow cytometer (BD Biosciences) and analyzed using FlowJo software (Tree Star).
Macrophage culture and stimulation
Human macrophages were prepared from PBMCs isolated by Ficoll–Hypaque gradient centrifugation. The cells were resuspended in RPMI 1640 medium supplemented with 20% human serum (Gemini) and plated. After 2 h of culture, the adherent cells were washed extensively with PBS and cultured for 1 wk with human serum supplemented media to allow differentiation into monocyte-derived macrophages. THP-1 monocytes (American Type Culture Collection) were differentiated into macrophages by adding 50 ng/ml PMA (Sigma-Aldrich) to RPMI 1640 medium supplemented with 10% FCS culture medium for 16 h.
Both human monocyte derived macrophages and THP-1 cells were infected at a multiplicity of infection ratio of 10 bacteria/macrophage. The bacteria were spun onto the macrophages by centrifuging at 1500 × g for 10 min. Invasion was allowed for 1 h at 37°C, 5%CO2, then extracellular bacteria were washed away, and gentamicin-supplemented culture medium was added. Conditioned supernatants were collected at the indicated time points. Cell viability was confirmed by light microscopy and lactate dehydrogenase release assay (Roche). Macrophages were treated with the p38-MAPK inhibitor (MAPKi), SB203580 (Cell Signaling Technology), at a concentration of 10 μM added to the culture media throughout the course of the experiment (or control DMSO supplemented culture medium) where indicated. Supernatants were assayed for human MIF by specific ELISA.
Bone marrow–derived macrophages (BMDMs) were prepared by differentiating cells flushed from the femur/tibias of C57BL/6 mice of the appropriate genotype (WT or Mif−/−) in the presence of supernatant from L929 cells as a source of M-CSF (in DMEM and 10% FCS) for 1 wk. The macrophages were harvested and replated for infection experiments. For BMDM experiments, infected macrophages were placed into the incubator immediately after centrifugation and lysed on ice with cold radioimmunoprecipitation assay buffer (Cell Signaling Technology) supplemented with protease inhibitor (Roche) and phosphatase inhibitor (Sigma-Aldrich), at the indicated time points.
Western blotting
Cell lysates were separated on a 10% polyacrylamide gel (Bio-Rad), and proteins were transferred to polyvinylidene difluoride membranes. Membranes were probed first for phospho–p38-MAPK using a rabbit mAb (Cell Signaling Technology). The same membrane was then stripped and reprobed for total p38-MAPK (rabbit monoclonal; Cell Signaling Technology).
Statistics
Statistical comparisons were computed using the Mann–Whitney U test (nonparametric two-tailed t test) or one-way ANOVA as indicated in the figure legends (Prism 4; GraphPad Software). A p value < 0.05 was considered significant.
Results
MIF is required for the clearance of pneumococcal colonization from the nasopharynx
We found WT and Mif−/− mice to be colonized to a similar degree after inoculation with 23F pneumococci, a clinically relevant serotype that is not associated with pneumonia or invasive disease in mice. By 7 d postchallenge, when bacterial clearance is initiated, a 2-fold higher bacterial load was noted in the nasopharynx of the Mif−/− mice compared with their WT counterparts (Fig. 1A). In the WT animals, clearance progressed rapidly and was largely complete by 14 d. In contrast, the Mif−/− mice had prolonged colonization through day 28 but were able to clear the infection by day 42 (data not shown). As expected, no symptoms of pneumococcal disease were observed in either group of animals.
MIF is important for the clearance of pneumococcal colonization. WT and MIF-deficient (Mif−/−) mice were inoculated intranasally with 107 CFU pneumococci. Lavages of the upper respiratory tract were performed thereafter to determine colonization density (colony-forming units per milliliter). WT mice (▪) display accelerated clearance of 23F pneumococci compared with Mif−/− mice (□, A). The MIF-dependent defect in colonization is evident using both 23F and 6A strains of pneumococci at 7 d (B). n ≥ 5 mice/experiment, at least two experiments. The dashed line indicates the limit of detection. Error bars represent SD, and horizontal lines indicate mean values. y-axis units depicting colony-forming units per milliliter are on a log-base 10 scale. *p < 0.05, **p < 0.01, Mann–Whitney U test.
MIF is important for the clearance of pneumococcal colonization. WT and MIF-deficient (Mif−/−) mice were inoculated intranasally with 107 CFU pneumococci. Lavages of the upper respiratory tract were performed thereafter to determine colonization density (colony-forming units per milliliter). WT mice (▪) display accelerated clearance of 23F pneumococci compared with Mif−/− mice (□, A). The MIF-dependent defect in colonization is evident using both 23F and 6A strains of pneumococci at 7 d (B). n ≥ 5 mice/experiment, at least two experiments. The dashed line indicates the limit of detection. Error bars represent SD, and horizontal lines indicate mean values. y-axis units depicting colony-forming units per milliliter are on a log-base 10 scale. *p < 0.05, **p < 0.01, Mann–Whitney U test.
To ensure that the clearance defect in Mif−/− mice was not a phenomenon unique to serotype 23F pneumococci, we tested a serotype 6A isolate, which colonizes the murine nasopharynx and also causes bacteremia and sepsis. The Mif−/− mice demonstrated almost a log higher bacterial load in their nasal washes at 7 d compared with their WT counterparts (Fig. 1B). Perhaps as a consequence of the greater bacterial burden, Mif−/− animals also demonstrated greater mortality from sepsis compared with WT (54 versus 26%; p = 0.05).
Pneumococcal colonization leads to both local and systemic MIF expression
We next explored whether exposure to pneumococci in the nasopharynx could induce expression of MIF. At 3 d postcolonization, MIF expression in the nasopharynx was assayed by quantitative RT-PCR performed on RNA extracted from a nasal wash with lysis buffer. We found a basal level of MIF expression in the nasal wash (compared with Mif−/− control; Fig. 2A). Upon pneumococcal colonization, the MIF expression was upregulated 2.5-fold. Our attempts to detect MIF protein in the nasopharynx were limited by dilution in the volume required for nasal lavage. Local exposure to pneumococci in the nasal mucosa led to a rise in the circulating level of MIF at 3 d, without any evidence of bacterial dissemination (Fig. 2B). Notably, both local upregulation and systemic increase of MIF at 3 d preceded the onset of bacterial clearance, which began at 7 d and accelerated thereafter.
Pneumococcal colonization leads to local upregulation and systemic production of MIF in WT mice. Upper respiratory tract lavages were obtained 3 d after inoculation using RNA lysis buffer. RNA was isolated and reverse transcribed, and MIF expression level was measured by quantitative RT-PCR relative to GAPDH controls. Baseline MIF expression and MIF upregulation after colonization was noted in WT (A). Serum was obtained by cardiac puncture at 3 d postcolonization and analyzed for MIF by specific ELISA. Increased circulating MIF was noted in WT mice (B). Values are relative to mock-colonized WT mice ± SD (n ≥ 10 mice/group). *p < 0.05, **p < 0.01, unpaired t test.
Pneumococcal colonization leads to local upregulation and systemic production of MIF in WT mice. Upper respiratory tract lavages were obtained 3 d after inoculation using RNA lysis buffer. RNA was isolated and reverse transcribed, and MIF expression level was measured by quantitative RT-PCR relative to GAPDH controls. Baseline MIF expression and MIF upregulation after colonization was noted in WT (A). Serum was obtained by cardiac puncture at 3 d postcolonization and analyzed for MIF by specific ELISA. Increased circulating MIF was noted in WT mice (B). Values are relative to mock-colonized WT mice ± SD (n ≥ 10 mice/group). *p < 0.05, **p < 0.01, unpaired t test.
Cellular recruitment and chemokine expression are impaired in the absence of MIF
Macrophage recruitment to the nasopharynx has been demonstrated to effect pneumococcal clearance and to be dependent on bacterial recognition and local MCP-1 (CCL2) induction and signaling (11, 14). When we compared the cellular composition of nasal washes from WT and Mif−/− mice over the course of pneumococcal colonization, we observed reduced numbers of macrophages (CD11b−,F4/80+ cells) in the Mif−/− animals at both 3 and 7 d (Fig. 3A). Nasopharyngeal macrophages lacked expression of CD11c, Ly6C, Ly6G, and Siglec-F. The presence of macrophages in the nasopharynx of WT animals at 3 d correlated with transcriptional upregulation of MIF and preceded the initiation of pneumococcal clearance. The MIF-dependent defect in macrophage numbers was sustained thereafter and could be detected at 14 d postcolonization. The defect seemed to be specific to macrophages because neutrophil infiltration in the nasopharynx was unaffected in the absence of MIF (Fig. 3B).
MIF is required for the macrophage influx and MCP-1 upregulation in response to pneumococcal colonization. Upper respiratory tract lavages were obtained 3 and 7 d after inoculation, and the composition of the cellular infiltrate was determined by flow cytometry. Numbers of macrophages (F4/80+,CD11b−, A) and neutrophils (Ly6G+,CD11b+, B) are shown in WT (gray bars) and Mif−/− mice (white bars). Each bar represents the average number of events ± SD in four experiments, each with five mice. MCP-1 upregulation in the WT mice was demonstrated by quantitative RT-PCR of RNA from nasal lavages and found to be reduced in the Mif−/− mice (C). RT-PCR values are relative to mock-colonized WT mice ± SD (n ≥ 10 mice/group). *p < 0.05, **p < 0.01, Mann–Whitney U test or unpaired t test.
MIF is required for the macrophage influx and MCP-1 upregulation in response to pneumococcal colonization. Upper respiratory tract lavages were obtained 3 and 7 d after inoculation, and the composition of the cellular infiltrate was determined by flow cytometry. Numbers of macrophages (F4/80+,CD11b−, A) and neutrophils (Ly6G+,CD11b+, B) are shown in WT (gray bars) and Mif−/− mice (white bars). Each bar represents the average number of events ± SD in four experiments, each with five mice. MCP-1 upregulation in the WT mice was demonstrated by quantitative RT-PCR of RNA from nasal lavages and found to be reduced in the Mif−/− mice (C). RT-PCR values are relative to mock-colonized WT mice ± SD (n ≥ 10 mice/group). *p < 0.05, **p < 0.01, Mann–Whitney U test or unpaired t test.
We also found that Mif−/− animals were impaired in their ability to induce transcription of MCP-1 (CCL2) in the nasopharynx during pneumococcal colonization (Fig. 3C). Although WT mice upregulated expression of the macrophage chemoattractant ∼10-fold compared with uninfected, this was reduced ∼60% in the Mif−/− mice. Once again, dilution in the nasopharyngeal lavage precluded our ability to explore the differences in MCP-1 (CCL2) on the protein level.
Pneumolysin mediates the action of MIF in the nasopharynx
We next sought to examine the role of bacterial factors in mediating inflammatory macrophage responses in the nasopharynx. We focused on the pneumococcal pore-forming toxin, pneumolysin, which in addition to its role as a cytolysin has been demonstrated to be important for bacterial recognition by the innate immune system, subsequent initiation of the inflammatory cascade, and bacterial clearance (39–42). Sensing of pneumolysin has been proposed to occur through TLR4, NLRP3, as well as pore-formation and osmotic gradient-dependent mechanisms (43). When we compared the kinetics of pneumococcal clearance using pneumolysin sufficient and deficient pneumococci, we found that carriage was more dense and prolonged in the setting of pneumolysin deficiency in both the WT and Mif−/− animals (Fig. 4A). However, the MIF-dependent defect in pneumococcal clearance was eliminated during colonization with pneumolysin-deficient pneumocci, suggesting that the role of MIF in pneumococcal clearance requires pneumolysin. We also found macrophage recruitment to the nasopharynx to be reduced and local upregulation of MIF to be impaired in the setting of colonization with pneumolysin-deficient pneumococci (23Fply−; Fig. 4B, 4C).
Pneumolysin mediates the effect of MIF on pneumococcal colonization. Colonization experiments were performed in WT (▪) and Mif−/− (□) mice using 107 CFU strain 23F and strain 23Fply−. Nasal lavage was obtained at 14 d. 23Fply− (pneumolysin-deficient) pneumococci colonized both WT and Mif−/− mice to a greater degree than 23F. The MIF-dependent defect in pneumococcal clearance was eliminated in the absence of pneumolysin (A). Macrophage influx, quantified by flow cytometry, was greater in WT mice colonized with strain 23F compared with 23Fply− (B). MIF upregulation, assessed using quantitative RT-PCR of nasal lavage, was present in strain 23F colonization and absent in and 23F ply− colonization (C). Flow cytometry, mean ± SD, n = 5 mice/experiment, four experiments. RT-PCR, relative to mock-colonized WT mice ± SD, n ≥ 10 mice/group. y-axis units depicting colony-forming units per milliliter are on a log-base 10 scale. *p < 0.05, **p < 0.01, ***p < 0.001, Mann–Whitney U test or unpaired t test.
Pneumolysin mediates the effect of MIF on pneumococcal colonization. Colonization experiments were performed in WT (▪) and Mif−/− (□) mice using 107 CFU strain 23F and strain 23Fply−. Nasal lavage was obtained at 14 d. 23Fply− (pneumolysin-deficient) pneumococci colonized both WT and Mif−/− mice to a greater degree than 23F. The MIF-dependent defect in pneumococcal clearance was eliminated in the absence of pneumolysin (A). Macrophage influx, quantified by flow cytometry, was greater in WT mice colonized with strain 23F compared with 23Fply− (B). MIF upregulation, assessed using quantitative RT-PCR of nasal lavage, was present in strain 23F colonization and absent in and 23F ply− colonization (C). Flow cytometry, mean ± SD, n = 5 mice/experiment, four experiments. RT-PCR, relative to mock-colonized WT mice ± SD, n ≥ 10 mice/group. y-axis units depicting colony-forming units per milliliter are on a log-base 10 scale. *p < 0.05, **p < 0.01, ***p < 0.001, Mann–Whitney U test or unpaired t test.
Pneumolysin-stimulated phosphorylation of p38-MAPK is important for cytokine production and impaired in the absence of MIF
Bacterial infection is known to induce the production of MIF from a variety of cell types, and MIF has been proposed to modulate host–pathogen interactions by regulating macrophage expression of pattern recognition receptors such as TLR4 and dectin-1 (22, 28, 29). We first confirmed robust MIF production from human macrophages 4 h postinfection with pneumococci (Fig. 5A). Next, we examined the requirements of MIF production using a model of pneumococcal infection in human THP-1 monocytes differentiated into macrophages. Because pneumococci have been implicated in the lysis of host cells, we examined MIF production early in the course of infection and confirmed cell viability to exclude death as a source of MIF.
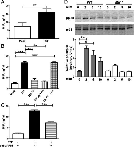
Human macrophages differentiated from PBMCs were infected with 23F pneumococci at a multiplicity of infection of 10:1, and their culture supernatant was assayed for MIF production by specific ELISA (A). THP-1 macrophages, differentiated by PMA, were infected with the indicated strain of pneumococci. MIF production postinfection was diminished in the 23Fply− and 23FplyW433F strains compared with 23F and restored in the revertant 23Fply−→ply+ strain (B). MIF production was abrogated by inhibition of p38-MAPK phosphorylation by treatment with SB203580 (a specific MAPKi, C). Phosphorylation of p38-MAPK was observed by Western blotting postinfection of cultured BMDMs from WT mice with 23F pneumococci and quantified by densitometry. p38-MAPK phosphorylation was diminished in BMDMs of Mif−/− mice (D). Mean ± SD values depicted from four independent experiments. Representative Western blot shown and densitometry performed from four independent experiments. *p < 0.05, **p < 0.01, ***p < 0.001, one-way ANOVA.
Human macrophages differentiated from PBMCs were infected with 23F pneumococci at a multiplicity of infection of 10:1, and their culture supernatant was assayed for MIF production by specific ELISA (A). THP-1 macrophages, differentiated by PMA, were infected with the indicated strain of pneumococci. MIF production postinfection was diminished in the 23Fply− and 23FplyW433F strains compared with 23F and restored in the revertant 23Fply−→ply+ strain (B). MIF production was abrogated by inhibition of p38-MAPK phosphorylation by treatment with SB203580 (a specific MAPKi, C). Phosphorylation of p38-MAPK was observed by Western blotting postinfection of cultured BMDMs from WT mice with 23F pneumococci and quantified by densitometry. p38-MAPK phosphorylation was diminished in BMDMs of Mif−/− mice (D). Mean ± SD values depicted from four independent experiments. Representative Western blot shown and densitometry performed from four independent experiments. *p < 0.05, **p < 0.01, ***p < 0.001, one-way ANOVA.
We observed no induction of MIF postinfection of the cells with 23Fply− bacteria compared with mock-infected controls, consistent with our findings on the role of pneumolysin in the nasopharynx. Genetic correction of the mutation, in the 23Fply−→ply+ strain, restored MIF production. We concluded that pneumolysin is required for pneumococcal-induced MIF production from macrophages.
To dissect the basis of the macrophage–pneumolysin interaction, we explored the role of TLR4 in this process. We hypothesized that if TLR4 is crucial for pneumolysin-dependent inflammatory cytokine production, reduced TLR4 in the Mif−/− mice may underlie their abrogated response to pneumococcal colonization. To test this, we used a 23FplyW433F mutant, which expresses a pneumolysin that can activate TLR4 but is deficient in its ability to form functional membrane pores. Osmotic stress from pneumolysin pores has been proposed to activate inflammation by an alternative mechanism—inducing phosphorylation of p38-MAPK (40, 43). Phosphorylation of MAPKs is known to be to an upstream event in the induction of a number of inflammatory cytokines. We found no MIF production from THP-1 macrophages infected with the 23FplyW433F pneumococci, suggesting that MIF’s effects in pneumococci-induced inflammation are TLR4 independent and may be related to an alternate mechanism such as pore formation and p38-MAPK phosphorylation. To evaluate this, we treated macrophages with SB203580, a p38-MAPKi, and assayed MIF production. Because SB203580 inhibits all isoforms of p38-MAPKs, there is a potential for off-target effects with its use. We found MIF production to be diminished in the macrophages treated with the MAPKi compared with vehicle control–treated cells (Fig. 5B).
Phosphorylation of p38-MAPK is involved in the secretion of inflammatory cytokines from immune cells (43). Therefore, we next explored phosphorylation of p38-MAPK in WT and Mif−/− BMDMs after pneumococcal infection. Phospho–p38-MAPK was demonstrated immediately postinfection in the WT cells and sustained over the course of the experiment (Fig. 5C). By contrast, although some phospho–p38-MAPK was noted at early postinfection (2 min) in the Mif−/− cells, it was not observed thereafter (5 or 10 min). Interestingly, MAPK phosphatase 1, which has been postulated to be involved in the resolution of inflammatory responses, is observed to be downregulated by MIF and found to be constitutively active in the setting of MIF deficiency (44).
MIF is involved in the generation of the adaptive immune response to pneumococcal colonization
Given the important role of macrophages in coordinating the adaptive immune response, we next examined the role of MIF in generation of Ab responses to pneumococcal colonization and secondary bacterial clearance (14). After 6 wk of colonization, when WT and Mif−/− animals were clear of pneumococci in the nasopharynx, serum was obtained and analyzed for total antipneumococcal IgG titers by ELISA. We found Mif −/− mice to have 10-fold lower Ab titers compared with their WT counterparts (Fig. 6A), despite more prolonged bacterial exposure. To evaluate the consequences of an impaired adaptive response, we reinoculated WT and Mif −/− mice with the colonizing inocula of 23F pneumococci 6 wk after primary challenge. Prior studies of secondary challenge in previously colonized WT mice demonstrated rapid pneumococcal clearance (11). We noted that Mif−/− mice remained colonized with ∼104 pneumococci 5 d after secondary challenge compared with WT mice, which had <103 bacteria recovered (Fig. 6B). These results demonstrate that the MIF-dependent macrophage effects during pneumococcal colonization also impact downstream adaptive immune responses.
MIF promotes the generation of adaptive responses to pneumococcal colonization. Mice were inoculated intranasally with 107 CFU 23F pneumocci and, 21 d after inoculation, were sacrificed, serum was isolated, and levels of antipneumococcal serum IgG was determined by ELISA. Values are expressed as geometric mean titers. WT mice (■) had circulating higher Ab titers to pneumococcus compared with Mif−/− mice (□, A). Mice were allowed to clear primary colonization for 6 wk and then rechallenged with 107 CFU 23F pneumococci. Nasal lavage was obtained at 5 d. Mif−/− mice had higher levels of colonization compared with WT (B). n ≥ 5 mice/experiment, at least two experiments. y-axis units depicting colony-forming units per milliliter are on a log-base 10 scale. **p < 0.01, Mann–Whitney U test.
MIF promotes the generation of adaptive responses to pneumococcal colonization. Mice were inoculated intranasally with 107 CFU 23F pneumocci and, 21 d after inoculation, were sacrificed, serum was isolated, and levels of antipneumococcal serum IgG was determined by ELISA. Values are expressed as geometric mean titers. WT mice (■) had circulating higher Ab titers to pneumococcus compared with Mif−/− mice (□, A). Mice were allowed to clear primary colonization for 6 wk and then rechallenged with 107 CFU 23F pneumococci. Nasal lavage was obtained at 5 d. Mif−/− mice had higher levels of colonization compared with WT (B). n ≥ 5 mice/experiment, at least two experiments. y-axis units depicting colony-forming units per milliliter are on a log-base 10 scale. **p < 0.01, Mann–Whitney U test.
Nasopharyngeal treatment with rMIF restores the MIF-dependent defects in pneumococcal clearance
Finally, we sought to rescue MIF effects on pneumococcal clearance by replacing the cytokine in Mif−/− mice. Mif−/− mice were dosed with 100 ng rMIF or vehicle control in the nasopharynx every other day after pneumococcal inoculation for a period of 2 wk. The rMIF-treated mice had a 1.5 log reduction in their nasopharyngeal bacterial load compared with vehicle control–treated animals (Fig. 7A). We also evaluated the cellular composition of the nasopharyngeal lavage from the Mif−/− animals with and without MIF treatment. We found MIF administration to be associated with an accumulation of macrophages to a level similar to that observed in WT animals (Fig. 7B). Taken together, the results of our MIF replacement experiments confirm that the presence of MIF in the nasopharynx has a direct effect on the recruitment and retention of macrophages, which enables them to promote pneumococcal clearance.
Nasopharyngeal treatment with rMIF recovers the MIF-dependent defect in macrophage recruitment and pneumococcal clearance. Mif−/− mice were colonized with 107 23F pneumococci and treated every other day with either 100 ng rMIF in PBS or vehicle control. Nasal lavage was obtained at 14 d. MIF treatment let to greater clearance of pneumococcal colonization compared with control (A). Macrophage influx, quantified by flow cytometry, was also greater in the rMIF treated mice compared with vehicle treated controls (B). Horizontal lines indicate mean values, and dashed line is the limit of detection. Flow cytometry, mean ± SD, n = 5 mice/experiment, three experiments. y-axis units depicting CFU/ml are on a log-base 10 scale. *p < 0.05, **p < 0.01, Mann–Whitney U test.
Nasopharyngeal treatment with rMIF recovers the MIF-dependent defect in macrophage recruitment and pneumococcal clearance. Mif−/− mice were colonized with 107 23F pneumococci and treated every other day with either 100 ng rMIF in PBS or vehicle control. Nasal lavage was obtained at 14 d. MIF treatment let to greater clearance of pneumococcal colonization compared with control (A). Macrophage influx, quantified by flow cytometry, was also greater in the rMIF treated mice compared with vehicle treated controls (B). Horizontal lines indicate mean values, and dashed line is the limit of detection. Flow cytometry, mean ± SD, n = 5 mice/experiment, three experiments. y-axis units depicting CFU/ml are on a log-base 10 scale. *p < 0.05, **p < 0.01, Mann–Whitney U test.
Discussion
We show in this study that MIF is expressed by macrophages upon pneumococcal infection in a pneumolysin-dependent manner, via a mechanism that requires the phosphorylation of p38-MAPK. In addition, we demonstrate that MIF promotes the MCP-1 (CCL2)–mediated recruitment and retention of macrophages in the nasopharynx to allow for clearance of primary carriage and also is required for the generation of adaptive responses—Ab production and clearance after repeat pneumococcal challenge. Taken together with our finding that administration of rMIF to the MIF-deficient animals recovers these defects, our studies indicate that MIF is both necessary and sufficient for the accumulation of macrophages in the nasopharynx and subsequent pneumococcal clearance.
Our work in the mouse model suggests that a setting of relative MIF deficiency may be associated with inability to clear pneumococcal carriage. Although it was not possible to demonstrate a correlation between higher nasal colonization and pneumonia in the animal model using the 23F serotype, clinical data correlating colonization burden to pneumonia suggest that in humans, relative MIF deficiency may confer a propensity for downstream disease. These results are in support of the clinical findings reported by Yende et al. (19) reporting older adults with the low-expresser MIF genotype to be more likely to develop CAP as well as suffer adverse outcomes. The functionality of human MIF polymorphisms in the response to infectious stimuli has been demonstrated in Gram-negative bacterial infection as well as in tuberculous and meningococcal disease (21–23). One study also has suggested that MIF mRNA upregulation in PBMCs upon pneumococcal infection is influenced by MIF genotype (45). Further investigation is necessary to analyze the MIF-genotype effect on nasopharyngeal and systemic pneumococcal responses. In addition, genetic examinations of dedicated patient cohorts will be required to ascertain the impact of immune factor polymorphisms on the risk for pneumococcal colonization and disease. Reduced ability to clear primary colonization or develop adequate adaptive responses to deal with subsequent challenge, both of which were affected by MIF in our model, are risk factors for pneumococcal disease in children and adults (46).
Genetic examinations thus far suggest a dual role for MIF in infection with Gram-negative pathogens—promoting pathogen elimination in some scenarios but causing inflammatory damage in others. In meningococcal disease, the low-expresser MIF genotype is associated with mortality from disease but protective from its occurrence (23). High expression of MIF is correlated with morbidity and mortality in sepsis but protects older adults from developing Gram-negative bacteremia (21, 47). In lower respiratory tract infection with Pseudomonas aeruginosa, the absence of MIF-protected mice from neutrophil-dependent inflammatory pathology and genetic low expressers of MIF among individuals with cystic fibrosis were protected from Pseudomonas pneumonia (48, 49). Fewer studies have examined the role of MIF in the response to Gram-positive pathogens, and work is under way to determine whether MIF is beneficial or detrimental in host responses to pneumococcal infection in the lower respiratory tract. A preliminary genetic examination of patients with pneumococcal disease found meningitis to be associated with high-expression MIF genotypes, suggesting that MIF may play divergent roles depending on the anatomic site of host–pneumococcal interaction and whether the inflammatory response is beneficial or detrimental to the host (50).
MIF appears to be critical for the control of infections where recruitment and retention of macrophages plays a central role in mounting an effective immune response. The source of the macrophages in the nasopharynx is an active area of investigation. Studies to date have implicated embryologically divergent origins for the circulating monocytes and alveolar macrophages in the lung; whether there are analogous populations of cells in the nasopharynx is unknown (51). The absence of CD11b on both alveolar and nasopharyngeal macrophages suggests phenotypic similarities, but the relatively small number of cells in the latter group make their immunologic characterization challenging. MIF may play a role in the migration of circulating monocytes into tissues in an MCP-1 (CCL2)–dependent manner, setting up a positive-feedback loop as more cells are recruited (52). In addition, some of the seminal studies of MIF described its ability to inhibit migration and promote retention of alveolar macrophages (35). Recruitment of circulating monocytes or retention of tissue macrophages may serve as the mechanism by which MIF promotes nasopharyngeal macrophage accumulation in pneumococcal colonization. We found no MIF-dependent defects in uptake or killing of pneumococci in vitro by BMDMs (data not shown), leading us to the conclusion that it is MIF’s role in the recruitment/retention of macrophages in the nasopharynx that underlie its importance in clearance of colonization.
This study also highlights the immunomodulatory properties of pneumolysin, which serves as a virulence factor for in invasive pneumococcal disease, but has been found to promote bacterial clearance from the nasopharynx (39, 53). We report that TLR4-independent stimulation of macrophages to effect inflammatory cytokine production requires phosphorylation of p38-MAPK, a process which had been previously reported in epithelial cells, both in vitro and in vivo (43, 54). The action of a bacterial cytolysin to promote pattern recognition receptor–independent cytokine production in innate immune cells has been described with the β-hemolysin of another Gram-positive pathogen—group B Streptococcus (55). A potential mechanism for MAPK-dependent secretion of MIF may be through the binding of the transcription factor, specificity protein 1, to the MIF promoter (56).
Investigating host and bacterial factors that affect immunity in the nasal mucosa contributes to the understanding of how the pneumococcus is able to exist as a commensal in the upper airways but cause invasive disease in the lower tract (57). Although the role of MIF in pulmonary immune responses has been examined, this work is the first examination of its function in the upper airways, to our knowledge. MIF production has been observed in human gastric and intestinal mucosa upon Gram-negative bacterial infection (58, 59). We demonstrate a role for MIF in development of respiratory mucosal immunity—macrophage retention and chemokine production—required for pneumococcal clearance. We focused on MIF production from macrophages in the pneumococcal response, but further studies are necessary to determine whether there are additional cellular sources (e.g., dendritic cells or epithelial cells). Finally, our work adds pneumolysin-mediated phosphorylation of p38-MAPK to pattern recognition receptor activation as a mechanism of macrophage activation in response to pneumococcal challenge. Further investigations of the role of MIF in mucosal immunity will be important to the understanding local protective responses in response to vaccination as well as the contribution of host genetics to the risk of pneumococcal disease.
Footnotes
This work was supported by National Institutes of Health Grants K08AI097223 (to R.D.), R01AI042310 and N01HHSN272201100019C (to R.B.), and R01AI38446 and R01AI05168 (to J.N.W.).
References
Disclosures
The authors have no financial conflicts of interest.






