Abstract
The role and origin of alveolar macrophages (AMs) in asthma are incompletely defined. We sought to clarify these issues in the context of acute allergic lung inflammation using house dust mite and OVA murine models. Use of liposomal clodronate to deplete resident AMs (rAMs) resulted in increased levels of inflammatory cytokines and eosinophil numbers in lavage fluid and augmented the histopathologic evidence of lung inflammation, suggesting a suppressive role for rAMs. Lung digests of asthmatic mice revealed an increased percentage of Ly6Chigh/CD11bpos inflammatory monocytes. Clodronate depletion of circulating monocytes, by contrast, resulted in an attenuation of allergic inflammation. A CD45.1/CD45.2 chimera model demonstrated that recruitment at least partially contributes to the AM pool in irradiated nonasthmatic mice, but its contribution was no greater in asthma. Ki-67 staining of AMs supported a role for local proliferation, which was increased in asthma. Our data demonstrate that rAMs dampen, whereas circulating monocytes promote, early events in allergic lung inflammation. Moreover, maintenance of the AM pool in the early stages of asthmatic inflammation depends on local proliferation, but not recruitment.
Introduction
Asthma is a major global health problem affecting both children and adults (1). Alveolar macrophages (AMs) are key orchestrators of pulmonary immune responses (2), and under steady-state conditions they account for 95% of the leukocytes in the lower respiratory tract (3). Nevertheless, compared with studies on dendritic cells, T cells, eosinophils, and mast cells, there are very few studies examining the role of AMs in this condition, and they have been appropriately termed “the forgotten cell in asthma” (4). Resident AMs (rAMs) can actively suppress T cell proliferation induced by Ag (5) and downregulate the Ag presentation capacity of pulmonary dendritic cells (6). By virtue of these various immune-inhibitory functions, together with their ability to protect against airway hyperresponsivness (7), rAMs might be expected to dampen immune responses and help to preserve physiologic functions of the lung. Indeed, depletion of rAMs by intrapulmonary administration of liposomal clodronate under steady-state conditions was found to increase the subsequent immune response to an intrapulmonary Ag (8).
AM depletion by this method has, however, yielded conflicting results in murine models of allergic asthma, with studies suggesting both pathogenic (9, 10) and suppressive (11, 12) roles for these cells. Inflammatory responses in the lung can lead to recruitment of monocytes with a proinflammatory phenotype (13), but the possibility that recruited AMs contribute to allergic lung inflammation in these models was not considered. Because intratracheal (i.t.) clodronate fails to discriminate between resident and recruited AMs and between differentially polarized subsets of AMs, it therefore has the potential to deplete potentially suppressive as well as pathogenic populations.
In this study, we used both i.t. and i.v. liposomal clodronate to selectively deplete rAM and circulating monocyte populations, respectively. We demonstrate that rAMs are protective in asthma, whereas recruited inflammatory monocytes—putative precursors of AMs—are pathogenic. We also show that during the early stages of allergic inflammation, maintenance of the AM pool depends on local proliferation rather than on recruitment of circulating precursor cells.
Materials and Methods
Animals
Wild-type C57BL/6 (Ly5.1; CD45.2) mice were obtained from The Jackson Laboratory (Bar Harbor, ME). B6Ly5.2 (CD45.1) mice were purchased from the National Cancer Institute Frederick Cancer Research Facility (Frederick, MD). The University of Michigan Committee on Use and Care of Animals approved these experiments.
Asthma protocols
OVA-induced acute allergic inflammation was elicited as previously described by i.p. sensitization with 20 μg OVA (Sigma-Aldrich, St. Louis, MO) mixed with 2 mg alum (Thermo Fisher Scientific, Waltham, MA) (14) on day 0, followed by two nebulizer-delivered airway challenges with 1% OVA on days 7 and 8 (15). House dust mite (HDM)–induced inflammation used extracts of Dermatophagoides pteronyssinus mites (Greer, Lenoir, NC) crushed with a mortar and pestle. Mice were anesthetized, and 100 μg HDM extract suspended in PBS in a volume of 50 μl was given by oropharyngeal administration on days 0, 7, and 8. For both models, lung samples were collected at day 9. These acute allergic inflammation protocols resulted in induction of Th2 cytokines and eosinophilic accumulation measured in bronchoalveolar lavage fluid (BALF), with eosinophilic inflammation verified by H&E staining of slides prepared from lung sections.
Depletion of rAMs and blood monocytes
Liposomal clodronate (Cl2MDP-L) was a gift from Roche Diagnostics, Mannheim, Germany. Encapsulation of clodronate was performed in the laboratory of Dr. Nico van Rooijen according to a previously established method (16). To deplete rAMs, liposomes encapsulating clodronate (or empty liposomes encapsulating PBS as control) were given i.t. in a volume of 50 μl 2 d before the first airway challenge; this timing was based on kinetic data presented in 13Results. To deplete blood monocytes, liposomal clodronate was given i.v. in a volume of 200 μl according to previously described protocols (17, 18) 8 h before each airway challenge. Control mice received an equal volume of empty control liposomes.
Bone marrow transplantation
Bone marrow was harvested from CD45.1 donor mice and infused by tail vein injection into sublethally irradiated CD45.2 recipients, using a protocol described previously (19). Ablation of recipient-derived hematopoietic stem cells was achieved by the administration of a fractionated 7-Gy dose of total body irradiation from an x-ray orthovoltage source. Maximal immune reconstitution was achieved 5 wk following the infusion of 5 × 106 whole bone marrow cells into total-body-irradiated recipients, and mice were subjected to asthma protocols at this time point post transplantation. The percentage of donor-derived leukocytes was ∼85% in the spleen and blood. Specificity of CD45.1 and CD45.2 Abs was verified in both mouse strains (CD45.1 and CD45.2). CD45.1 versus CD45.2 expression profiles of AMs after appropriate gating were analyzed on a FACSCanto II flow cytometer (BD Biosciences, San Diego, CA).
Isolation of cells from BALF
Lung lavage was performed according to a previously described protocol (20) employing 800-μl aliquots of sterile PBS/2 mM EDTA (pH 7.2) until a BALF volume of 3 ml was recovered. Total bronchoalveolar lavage cells were suspended in PBS/2 mM EDTA/0.5% FCS, counted, and prepared for flow cytometric staining. Aliquots were taken to prepare cytospins for H&E staining and differential counting.
Isolation of cells from lung digests
Single-cell suspensions from lung digests were prepared as described in detail previously (19). Briefly, lungs were perfused with PBS, then removed and transferred into petri dishes containing 0.7 mg/ml collagenase A (Roche Diagnostic, Indianapolis, IN) and 50 μg/ml DNase I (Roche) in RPMI 1640 medium. Lungs were minced and cut into small pieces, agitated on a shaker (30 min, room temperature), and then incubated at 37°C for 30 min in a humidified atmosphere containing 5% CO2. Cell aggregates were dispersed by repeated passage through a syringe and filtered through a 40-μm cell strainer (BD Biosciences, San Jose, CA) to obtain a single-cell suspension. Erythrolysis was performed with 10 ml 0.8% ammonium chloride lysis buffer, and cells were subsequently washed, suspended in PBS/2 mM EDTA/0.5% FCS, counted, and subjected to flow cytometric staining.
Lung histology
Inflammation was determined from H&E-stained slides prepared from paraffin-embedded sections of the lungs. The sections were chosen randomly, and the reviewer was blinded to the treatments. Because infiltration of mononuclear cells and eosinophils was most severe in large airways, inflammation was quantified from 10 bronchi per mouse and was reported as inflammation area (square micron per micron of bronchial basement membrane as a correction for size of the bronchi).
Flow cytometry
Staining for flow cytometric analysis was performed on cells resuspended in PBS/2 mM EDTA/0.5% FCS. Fc receptor–mediated and nonspecific Ab binding was blocked by addition of excess CD16/CD32 (BD Pharmingen, San Jose, CA). Staining for cell surface receptors was performed at 4°C in the dark for 15 min with previously established dilutions. Intracellular staining for proliferation and Foxp3 staining employed a Foxp3 Staining kit (eBioscience, San Diego, CA), according to manufacturer’s instructions; for each experiment, dead cells were eliminated using Fixable Viability Dye eFluor 450 from eBioscience.
The following mAbs were used at appropriate dilutions for staining: CD11c-PerCP/Cy5.5 and CD11c-Pacific Blue (N418; BioLegend, San Diego, CA); CD11b-FITC (M1/70; BD Pharminogen); Siglec F-PE (E50-2440; BD Pharminogen); Ly6G-PE-Cy71A8 (BioLegend); CD11b-APC, CD11b-APC-Cy7, CD11b-PE/Cy7, CD11b-PerC/PCy5.5 (M1/70; BioLegend); Ly6C-APC, Ly6C-PE/Cy7 (HK1.4; BioLegend); F4/80-APC (BM8; eBioscience); CD4-FITC (GK1.5; BioLegend); CD45.1-PE (A20; BD Pharmingen); CD45.2-FITC (104; BD Pharmingen); Ki-67-APC (SolA15; eBioscience); Foxp3-PE (FJK-16s; eBioscience). A FACSCanto II flow cytometer from BD Biosciences was used for flow cytometric characterization of cell populations in chimera experiments, and an LSR II was used for Ki-67 proliferation determination. Data were analyzed with 7.6.4 FlowJo software (TreeStar, Ashland, OR).
ELISA
The quantification of murine IL-4, IL-5, IL-10, IL-13, IL-17, TGF-β, and IFN-γ protein from BALF was performed by commercially available ELISA kits following the instructions of the manufacturer (R&D Systems, Minneapolis, MN).
Statistical analysis
Data are presented as mean ± SEM. Statistical significance was analyzed using the GraphPad Prism 5.0 statistical program (GraphPad Software, La Jolla, CA). Comparisons between two experimental groups were performed using the Student t test. A p value < 0.05 was considered statistically significant.
Results
rAMs dampen allergic lung inflammation
To investigate the role of rAMs in allergic lung inflammation, we used a well-characterized depletion model (11). The i.t. administration of liposomal clodronate to naive mice resulted in ∼80% depletion of rAMs that was evident on day 2 and that lasted through day 4 post administration (Supplemental Fig. 1A). Such treatment in naive mice resulted in minimal accumulation in BALF of leukocytes other than AMs, as determined by cytospin differential counts (data not shown); neutrophils, eosinophils, and lymphocytes were highest on day 1 post liposomal clodronate and together accounted for 6% of total BALF cells (data not shown). BALF levels of Th2 cytokines (IL-4, IL-5, IL-13), IFN-γ, and IL-17 were all either undetectable or detectable at <20 pg/ml, and were not different from those measured in mice that received control liposomes (data not shown).
Application of this same rAM depletion protocol to mice challenged with HDM, as indicated on the scheme in Fig. 1A, resulted in increased numbers of eosinophils, macrophages, and total cells in BALF; neutrophils accounted for <3% of total cells in HDM-challenged lungs and did not change with liposomal clodronate (Fig. 1B). Compared with mice treated with empty liposomes, liposomal clodronate–treated mice exhibited significantly increased BALF levels of IL-5, IL-10, and IL-13, as well as nonsignificant upward trends in levels of IL-4, IFN-γ, and IL-17 (Fig. 1C–H). Interestingly, in contrast to the pattern observed with all other measured cytokines, asthmatic mice subjected to rAM depletion exhibited decreased TGF-β levels in BALF (Fig. 2A). This finding suggested the possibility that TGF-β was itself produced by rAMs. In this regard, TGF-β elaborated by lung tissue macrophages was recently demonstrated to lead to the generation of regulatory T cells (Tregs), suggesting a new mechanism for dampening asthmatic lung inflammation (21). However, we observed no reduction in the percentage of Tregs among lung cells after rAM depletion, suggesting that the mechanism by which rAMs exert their inhibitory actions is independent of an effect on Treg frequency (Fig. 2B, 2C).
Augmented allergic lung inflammation in the murine HDM model after depletion of rAMs. (A) Schematic representation of experimental protocol employing oropharyngeal (o.p.) administration of HDM and i.t. administration of liposomal clodronate (CL). (B) BALF numbers of total cells, macrophages, eosinophils, and neutrophils in mice subjected to HDM-induced asthma, treated with liposomal clodronate to deplete rAMs or control (empty) liposomes. Mice were sacrificed at day 9 of the protocol. Total cells from BALF were counted by light microscopy; differential cell count after Wright–Giemsa staining was performed on 300 cells. (C–H) BALF levels of cytokines were measured by ELISA in asthmatic mice subjected to depletion of rAMs. Data presented in all panels are expressed as the mean ± SEM from four experiments with two to three mice per group per experiment.*p < 0.05, **p < 0.01, ***p < 0.001. (I) Representative lung sections stained with H&E (original magnification ×10) to visualize peribronchial leukocyte infiltration and thickened smooth muscle tissue (arrow). (J) Quantitation of inflammation area (square micron per micron of basement membrane) in H&E-stained lung of asthmatic mice treated with i.t. liposomal clodronate or empty liposomes (control). Data presented in (J) are expressed as the mean ± SEM from 10 bronchi from each of three mice per group.*p < 0.05.
Augmented allergic lung inflammation in the murine HDM model after depletion of rAMs. (A) Schematic representation of experimental protocol employing oropharyngeal (o.p.) administration of HDM and i.t. administration of liposomal clodronate (CL). (B) BALF numbers of total cells, macrophages, eosinophils, and neutrophils in mice subjected to HDM-induced asthma, treated with liposomal clodronate to deplete rAMs or control (empty) liposomes. Mice were sacrificed at day 9 of the protocol. Total cells from BALF were counted by light microscopy; differential cell count after Wright–Giemsa staining was performed on 300 cells. (C–H) BALF levels of cytokines were measured by ELISA in asthmatic mice subjected to depletion of rAMs. Data presented in all panels are expressed as the mean ± SEM from four experiments with two to three mice per group per experiment.*p < 0.05, **p < 0.01, ***p < 0.001. (I) Representative lung sections stained with H&E (original magnification ×10) to visualize peribronchial leukocyte infiltration and thickened smooth muscle tissue (arrow). (J) Quantitation of inflammation area (square micron per micron of basement membrane) in H&E-stained lung of asthmatic mice treated with i.t. liposomal clodronate or empty liposomes (control). Data presented in (J) are expressed as the mean ± SEM from 10 bronchi from each of three mice per group.*p < 0.05.
Depletion of rAMs reduces TGF-β levels but does not affect Treg percentage in the lungs. (A) TGF-β levels were measured in BALF by ELISA in asthmatic mice subjected to depletion of rAMs. Data are expressed as the mean ± SEM from four experiments with two to three mice per group.*p < 0.05. (B) Lungs from asthmatic mice treated with i.t. liposomal clodronate (CL) or empty liposomes (control) were lavaged, perfused, and processed to obtain single-cell suspensions, as described in 2Materials and Methods. Gates were set to remove debris, then set on low side scatter, and Fixable Viability Dye eFluor 450 staining was used to eliminate dead cell contamination. Representative dot-plot shows CD4 and Foxp3 staining, with statistical analysis of CD4posFoxp3pos cell population. (C) Mice were treated as described in (B), and data are expressed as the mean ± SEM from three experiments, each using three mice.
Depletion of rAMs reduces TGF-β levels but does not affect Treg percentage in the lungs. (A) TGF-β levels were measured in BALF by ELISA in asthmatic mice subjected to depletion of rAMs. Data are expressed as the mean ± SEM from four experiments with two to three mice per group.*p < 0.05. (B) Lungs from asthmatic mice treated with i.t. liposomal clodronate (CL) or empty liposomes (control) were lavaged, perfused, and processed to obtain single-cell suspensions, as described in 2Materials and Methods. Gates were set to remove debris, then set on low side scatter, and Fixable Viability Dye eFluor 450 staining was used to eliminate dead cell contamination. Representative dot-plot shows CD4 and Foxp3 staining, with statistical analysis of CD4posFoxp3pos cell population. (C) Mice were treated as described in (B), and data are expressed as the mean ± SEM from three experiments, each using three mice.
H&E staining of lung sections of rAM-depleted mice revealed an increase in the area of inflammation, mainly localized around large airways and characterized by infiltration of predominantly mononuclear cells and eosinophils (Fig. 1I–J). PAS staining revealed no significant increase in PAS-positive cells in mice subjected to rAM depletion (data not shown). Increased lung inflammation following rAM depletion, as indicated by BALF cytokine levels and cell counts, was confirmed in the OVA model of allergic airway inflammation (Supplemental Fig. 1B–F). Together, data from both of these models support the conclusion that rAMs constrain allergic airway inflammation.
Depletion of rAMs increases recruitment of Ly6Cpos monocytes in allergic lung inflammation
An increase in total BALF AM numbers in association with the potentiation of allergic inflammation following i.t. clodronate in allergen-challenged mice (Fig. 1B) is consistent with our previous finding of AM accumulation in allergic asthma (14). Expansion of the AM pool could occur by increased recruitment of circulating monocytes and/or increased local proliferation. We addressed the first possibility by measuring Ly6ChighCD11bpos monocytes—putative precursors of AMs during inflammatory responses (22)—in lung tissue digests of mice with HDM-induced asthma. Depletion of rAMs by i.t. liposomal clodronate resulted in a significantly higher percentage of Ly6ChighCD11bpos cells in lung tissue (Fig. 3A, 3B), suggesting a contribution of circulating Ly6Chigh monocytes to increased lung inflammation.
Recruitment of Ly6Chigh monocytes in asthma. (A) Lungs from asthmatic mice treated with i.t. liposomal clodronate (CL) or empty liposomes (control) were lavaged, perfused, and processed to obtain single-cell suspensions, as described in 2Materials and Methods. Gates were set to remove debris, then set on low side scatter, and Fixable Viability Dye eFluor 450 staining (viability dye) was used to eliminate dead cell contamination. Representative dot-plots show the Ly6ChighCD11bpos population denoted within the gates. (B) Statistical analysis of Ly6ChighCD11bpos cell populations in lung digests following i.t. administration of liposomal clodronate versus control liposomes. Data presented as the mean ± SEM from four experiments, each using two to three mice per group. ***p < 0.001. (C) Lung digests from mice treated with i.v. clodronate or control liposomes were processed for staining and gated as described above. Representative dot-plots show the Ly6ChighCD11bpos population denoted within the gates. (D) Statistical analysis of Ly6ChighCD11bpos cell populations in lung digests following i.v.administration of liposomal clodronate versus control liposomes. Data presented as the mean ± SEM from three experiments, each using two to three mice per group. ***p < 0.001.
Recruitment of Ly6Chigh monocytes in asthma. (A) Lungs from asthmatic mice treated with i.t. liposomal clodronate (CL) or empty liposomes (control) were lavaged, perfused, and processed to obtain single-cell suspensions, as described in 2Materials and Methods. Gates were set to remove debris, then set on low side scatter, and Fixable Viability Dye eFluor 450 staining (viability dye) was used to eliminate dead cell contamination. Representative dot-plots show the Ly6ChighCD11bpos population denoted within the gates. (B) Statistical analysis of Ly6ChighCD11bpos cell populations in lung digests following i.t. administration of liposomal clodronate versus control liposomes. Data presented as the mean ± SEM from four experiments, each using two to three mice per group. ***p < 0.001. (C) Lung digests from mice treated with i.v. clodronate or control liposomes were processed for staining and gated as described above. Representative dot-plots show the Ly6ChighCD11bpos population denoted within the gates. (D) Statistical analysis of Ly6ChighCD11bpos cell populations in lung digests following i.v.administration of liposomal clodronate versus control liposomes. Data presented as the mean ± SEM from three experiments, each using two to three mice per group. ***p < 0.001.
Clodronate administered i.v. has been shown to deplete circulating monocytes within 4 h (18) and for a duration of ≤24 h (17, 18). Upon i.v. clodronate administration, no leukocytes other than AMs were detected in BALF of Ag-unchallenged mice, as determined by cytospin differential counts (data not shown). BALF levels of Th2 cytokines, as well as IFN-γ and IL-17, were undetectable in these animals (data not shown). The i.v. administration of liposomal clodronate 8 h prior to airway challenge with HDM resulted in almost complete elimination of Ly6Chigh monocytes from the lung tissue digests (Fig. 3C, 3D), establishing the importance of recruitment of Ly6Chigh monocytes in allergic asthma.
Circulating precursor cells do not contribute to the AM pool in early events in asthma
Having documented above the monocyte recruitment to the lungs using i.v. clodronate, we sought to assess the contribution of the circulating progenitor cells to the AM pool by using CD45.1 (donor)–CD45.2 (recipient) chimeras. Chimeric CD45.2 mice were challenged with HDM, and the percentages of donor (CD45.1) versus recipient (CD45.2) AMs in BALF, identified as CD11cpos and autofluorescence (AF)high, were determined at day 9. BALF at day 9 of our protocol contained two main leukocyte populations—namely, eosinophils and AMs—as evidenced by Wright–Giemsa staining of BALF cytospins. AMs were gated based on forward scatter and side scatter to remove cell debris, negative staining for cell viability dye, and positivity for CD11c and AFhigh (Fig. 4A), and analyzed for their expression of CD45.1 and CD45.2 markers (Fig. 4B). The percentage of AMs in BALF of donor origin (CD45.1pos) was similar between asthmatic mice and irradiated nonasthmatic controls (Fig. 4C). This finding suggests that although recruitment of Ly6Cpos cells to the lung occurs, it does not contribute to accumulation of cells identified as AMs during the early events of asthma, as also demonstrated previously for AMs under steady-state conditions (23).
Circulating precursor cells do not contribute to BALF AM accumulation in asthma, as revealed by chimeric mice. (A) Gating strategy for identification of AMs in asthma. Recipient CD45.2 mice were sublethally irradiated and reconstituted with bone marrow cells from CD45.1 donor mice. At 5 wk after bone marrow transplantation (BMT), mice were subjected to HDM protocol, and at day 9, CD45.2 mice were sacrificed and BALF was collected for flow cytometric analysis of the percentage of CD45.1-positive donor cells. AMs were gated based on their higher forward scatter, followed by negative selection for cell death using Fixable Viability Dye eFluor 450, and CD11cpos and high autofluorescence (AF)high. (B) Percentage of donor (CD45.1) cells among BALF AMs in asthmatic mice. AMs from BALF of CD45.2 mice exposed to asthma (−/HDM) or that underwent irradiation and CD45.1 reconstitution alone (BMT/−) or that were subsequently subjected additionally to the HDM protocol (BMT/HDM) were gated as described in (A), and the percentage of CD45.1-positive donor AMs was calculated. Representative dot-plots are presented, and the donor and recipient populations are indicated by separate gates. (C) Quantitative analysis of CD45.1pos population of AMs (recruited AMs) in BALF. Data are presented as the mean ± SEM from two experiments, each using five mice per group.
Circulating precursor cells do not contribute to BALF AM accumulation in asthma, as revealed by chimeric mice. (A) Gating strategy for identification of AMs in asthma. Recipient CD45.2 mice were sublethally irradiated and reconstituted with bone marrow cells from CD45.1 donor mice. At 5 wk after bone marrow transplantation (BMT), mice were subjected to HDM protocol, and at day 9, CD45.2 mice were sacrificed and BALF was collected for flow cytometric analysis of the percentage of CD45.1-positive donor cells. AMs were gated based on their higher forward scatter, followed by negative selection for cell death using Fixable Viability Dye eFluor 450, and CD11cpos and high autofluorescence (AF)high. (B) Percentage of donor (CD45.1) cells among BALF AMs in asthmatic mice. AMs from BALF of CD45.2 mice exposed to asthma (−/HDM) or that underwent irradiation and CD45.1 reconstitution alone (BMT/−) or that were subsequently subjected additionally to the HDM protocol (BMT/HDM) were gated as described in (A), and the percentage of CD45.1-positive donor AMs was calculated. Representative dot-plots are presented, and the donor and recipient populations are indicated by separate gates. (C) Quantitative analysis of CD45.1pos population of AMs (recruited AMs) in BALF. Data are presented as the mean ± SEM from two experiments, each using five mice per group.
Depletion of circulating monocytes attenuates allergic lung inflammation
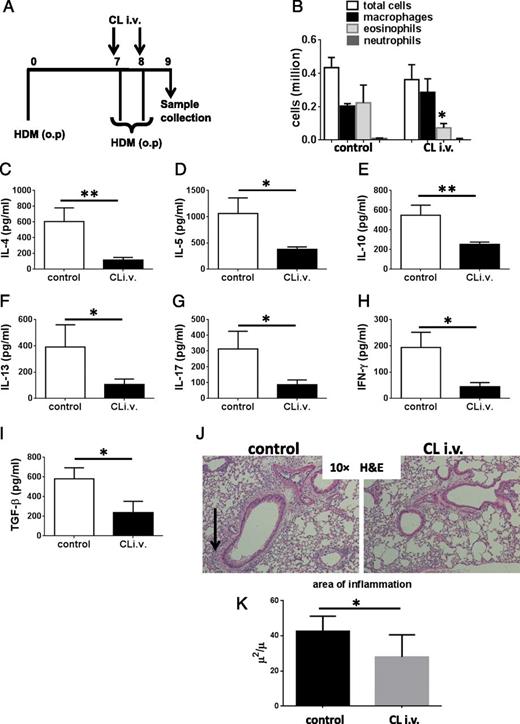
Having established that recruitment of circulating monocytes may not contribute to the accumulation of AMs in asthma, we next sought to interrogate their biologic role in allergic inflammation using i.v. clodronate depletion before each airway challenge with HDM (Fig. 5A). This procedure resulted in attenuated parameters of allergic asthmatic inflammation, including decreased cytokine levels, such as those of TGF-β (Fig. 5C–I), decreased eosinophil numbers (Fig. 5B), and decreased histologic evidence of inflammatory cell infiltration (Fig. 5J–K). Although levels of IL-13 and IFN-γ were higher in Fig. 5 than in Fig. 1, these data derived from different experiments; when compared directly within the same experiment, administration of control liposomes i.v. versus i.t. resulted in cytokine levels that were similar and comparable to those in Fig. 1 (data not shown).
Depletion of circulating monocytes attenuates allergic lung inflammation. (A) Schematic representation of the protocol for i.v. administration of liposomal clodronate (CL) relative to HDM challenge. Asthmatic mice treated with i.v. clodronate or empty liposomes (control) were sacrificed at day 9 of the protocol. (B) Total BALF cells, eosinophils, macrophages, and neutrophils were determined by counting under light microscopy; differential cell count after Wright–Giemsa staining was performed on 300 cells. (C–I) Cytokines in BALF of asthmatic mice were assessed by ELISA following depletion of circulating monocytes. Data presented in all panels are expressed as the mean ± SEM from four experiments, each using two to three mice per group.*p < 0.05, **p < 0.01. (J) Representative lung sections stained with H&E (original magnification ×10) to visualize peribronchial leukocyte infiltration and thickened smooth muscle tissue (arrow). (K) Quantitation of inflammation area (square micron per micron of basement membrane) in H&E-stained lung of asthmatic mice treated with i.v. liposomal clodronate or empty liposomes (control). Data presented in (J) are expressed as the mean ± SEM from 10 bronchi from each of three experiments with two mice per group.*p < 0.05.
Depletion of circulating monocytes attenuates allergic lung inflammation. (A) Schematic representation of the protocol for i.v. administration of liposomal clodronate (CL) relative to HDM challenge. Asthmatic mice treated with i.v. clodronate or empty liposomes (control) were sacrificed at day 9 of the protocol. (B) Total BALF cells, eosinophils, macrophages, and neutrophils were determined by counting under light microscopy; differential cell count after Wright–Giemsa staining was performed on 300 cells. (C–I) Cytokines in BALF of asthmatic mice were assessed by ELISA following depletion of circulating monocytes. Data presented in all panels are expressed as the mean ± SEM from four experiments, each using two to three mice per group.*p < 0.05, **p < 0.01. (J) Representative lung sections stained with H&E (original magnification ×10) to visualize peribronchial leukocyte infiltration and thickened smooth muscle tissue (arrow). (K) Quantitation of inflammation area (square micron per micron of basement membrane) in H&E-stained lung of asthmatic mice treated with i.v. liposomal clodronate or empty liposomes (control). Data presented in (J) are expressed as the mean ± SEM from 10 bronchi from each of three experiments with two mice per group.*p < 0.05.
Blood monocyte depletion did not affect numbers of total cells, neutrophils, or AMs (Fig. 5B) in BALF, verifying the observations from chimeric mice that recruited monocytes did not contribute to the maintenance of the AM pool. In the OVA model (Supplemental Fig. 2A), depletion of circulating monocytes caused a significant decrease in BALF eosinophil numbers and total leukocytes (Supplemental Fig. 2B) and caused a nonsignificant reduction in cytokines (Supplemental Fig. 2C–E). H&E staining revealed visible and significant attenuation of inflammatory cell infiltration in mice receiving i.v. liposomal clodronate (Supplemental Fig. 2F, 2G). Taken together, these findings demonstrate the proinflammatory and pathogenic role of circulating monocytes, in opposition to the inhibitory role of rAMs, in allergic lung inflammation.
Proliferation of AMs in allergic asthma
Although tissue macrophages, including AMs, have long been thought to derive predominantly from precursor blood monocytes (24, 25), recent studies have challenged this paradigm by identifying a crucial role for local proliferation in the maintenance of tissue macrophage numbers during both steady-state (26–28) and Th2 inflammatory (29) conditions. In fact, in a helminth infection model of Th2 inflammation, macrophage accumulation in the peritoneum was exclusively attributable to local proliferation (29). Although AM proliferation has been demonstrated in response to environmental toxins (30, 31) and cytokines (32–34) and in the context of pulmonary sarcoidosis (35), it has never been reported in experimental models of allergic asthma. We used staining of the proliferation-associated nuclear protein Ki-67 to assess proliferation of AMs, defined as CD11cpos SiglecFpos cells (23), from PBS- or HDM-challenged mice (Fig. 6A). The utility of this index of proliferation was verified by experiments demonstrating >95% Ki-67 positivity during log-phase growth of monocytic leukemia U937 cells (data not shown). The proportion of proliferating AMs in BALF from control mice was ∼10% (Fig. 6B), consistent with a contribution of local proliferation to the pool of rAMs during steady-state conditions. The proportion of proliferating AMs in BALF from asthmatic mice was not significantly different from that from control mice (Fig. 6D). However, when we analyzed AMs from lung digests (Fig. 6C) we did observe a significant increase in the proportion of proliferating cells in asthmatic compared with control mice (Fig. 6E). This difference from AMs recovered in BALF might reflect the fact that lung digests contained mostly nonlavageable AMs, because most lavageable cells would have been removed by repeated lavage performed prior to digestion. Nonlavageable AMs are presumed to be strongly adherent to epithelial cells and perhaps more activated (36). A higher percentage of Ki-67 positivity was also noted in nonlavageable (Fig. 6C) than in lavageable (Fig. 6B) AMs from control mice, which supports the likelihood of intrinsic differences between these two subpopulations. These results suggest a contribution of local proliferation to maintenance of the AM pool during the early inflammatory events in allergic asthma.
Proliferation of AMs isolated from control and asthmatic mice. (A) Gating strategy for identification of AMs in asthma. Mice received HDM or PBS, as described in 2Materials and Methods. At day 9 of the protocol, mice were sacrificed, and BALF and lung digests were collected. AMs were defined as CD45pos, Ly6Gneg, SiglecFpos, and CD11cpos. (B and C) Proliferation of AMs isolated from BALF (B) and from lung digests of previously lavaged lungs (C) from asthmatic mice compared with PBS-treated controls. AMs were gated as described in (A) and stained with Ki-67 or isotype controls. Percent of Ki-67pos AMs was calculated relative to isotype controls. (D and E) Quantitative analysis of Ki-67pos proportion of AMs from (D) BALF and (E) lung digests of previously lavaged lungs. Data are presented as the mean ± SEM from one experiment using five mice per group. *p < 0.05.
Proliferation of AMs isolated from control and asthmatic mice. (A) Gating strategy for identification of AMs in asthma. Mice received HDM or PBS, as described in 2Materials and Methods. At day 9 of the protocol, mice were sacrificed, and BALF and lung digests were collected. AMs were defined as CD45pos, Ly6Gneg, SiglecFpos, and CD11cpos. (B and C) Proliferation of AMs isolated from BALF (B) and from lung digests of previously lavaged lungs (C) from asthmatic mice compared with PBS-treated controls. AMs were gated as described in (A) and stained with Ki-67 or isotype controls. Percent of Ki-67pos AMs was calculated relative to isotype controls. (D and E) Quantitative analysis of Ki-67pos proportion of AMs from (D) BALF and (E) lung digests of previously lavaged lungs. Data are presented as the mean ± SEM from one experiment using five mice per group. *p < 0.05.
Discussion
In this study, we have used both HDM and OVA mouse models to interrogate the roles of macrophages in allergic inflammation in the lung. We have shown that depletion of rAMs increased allergic lung inflammation, verifying the protective role of rAMs in models of allergic asthma. In distinct contrast, we have demonstrated the pathogenic role of circulating monocytes in early allergic inflammation. Finally, we have delineated the contributions of recruitment and local proliferation to maintenance of the AM pool in allergic asthma.
In considering the potential mechanisms by which rAMs mediate protection against allergic inflammation, we profiled BALF levels of potentially anti-inflammatory cytokines. Although levels of one such inhibitory cytokine, IL-10, were increased following rAM depletion, levels of another, TGF-β, were decreased. Activated AMs secrete TGF-β (37), and a recent study suggested that lung tissue macrophages promote airway tolerance by elaborating TGF-β, which in turn induces Tregs (21). We quantified the frequency of Tregs in the lungs of allergen-challenged mice but observed no reduction following rAM depletion. These data suggest that rAMs suppress allergic inflammation by a mechanism independent of Treg generation. Although TGF-β can inhibit both Th1 and Th2 immune responses independent of Treg induction (38, 39), the fact that TGF-β levels in BALF were reduced following elimination of circulating monocytes—an intervention that led to attenuation of asthma—argues for a mechanism not involving TGF-β. A number of years ago, elimination of rAMs was found to upregulate the capacity of lung DCs to present Ag to T cells (6), and suppressive effects of rAMs on DC-mediated allergic inflammation were recently described in a rat model (40). The mechanisms underlying rAM-mediated inhibition of DC functions remain to be determined, but this phenomenon may represent an important means of immune control in the lung in a broad variety of circumstances also beyond asthma.
Although our findings are consistent with a body of literature demonstrating that depletion of rAMs prior to lung challenge increases pulmonary immune responses (8, 11, 12, 41), contrary results have been reported in studies in which depletion was performed on AMs previously polarized toward an M2 phenotype (10) or during allergic inflammation (9). These observations suggest that allergic inflammation results in an alteration of AM phenotype characterized by a loss of inhibitory function. The fact that the development of allergic asthma was favored when rAMs were depleted from rats that were allergy resistant, but not from those that were allergy susceptible (7), emphasizes the important braking function of AMs on pulmonary immune responses. Of interest, Ag sensitization per se was sufficient to abrogate this braking function of AM (42), further demonstrating the exquisite plasticity of these cells.
In the current study, we also sought to understand how maintenance of the AM pool is controlled in asthma. Although AMs have been demonstrated to proliferate in response to environmental factors (30) or endogenous molecules (32, 33), recent studies have focused on macrophage proliferation in the context of Th2 disease (29). To address the importance of recruitment in maintenance of the AM pool, we used a chimera model, because differentiation of recruited and resident macrophages based on markers can be challenging to interpret. These experiments showed that irradiated and subsequently Ag-exposed mice had no greater proportion of circulating precursor cells within their AM pool than did irradiated controls. However, Ki-67 staining demonstrated a role for local proliferation in maintenance of the AM pool. Of interest, this increase in proliferation of AMs was demonstrable only in cells obtained from lung digests that are enriched in nonlavageable AMs, and not in lavaged AMs. The resistance to recovery of nonlavageable AMs may reflect a greater degree of adherence, owing to either a greater degree of activation and/or preferential localization in inflamed areas of lung. Possible phenotypic differences between lavageable and nonlavageable subpopulations of AMs will require further investigation in future studies. The factor(s) responsible for driving AM proliferation in this context remain to be determined, but candidates might include M-CSF, GM-CSF, and IL-3 (32, 33, 43).
In contrast to rAMs, depletion of circulating monocytes revealed their pathogenic role in allergic inflammation, mainly by affecting lung eosinophilia and cytokine levels. Candidate molecules responsible for recruiting monocytes may include chemokines such as CCL2 or CCL5 (44), or the cytokine IL-17, which has previously been implicated in AM accumulation (45). As noted previously, the fact that BALF TGF-β levels decreased upon monocyte depletion in parallel with those of all other measured cytokines argues against the importance of TGF-β as an inhibitory factor in our asthma model. A pathogenic role for monocytes might be explained by previous observations identifying circulating monocytes from asthmatic persons as a source of IL-5 (46–48), which is an eosinophil chemoattractant. Finally although our data fail to support that circulating monocytes serve as precursors for AMs, previous studies have shown that blood monocytes can be precursors for lung dendritic cells both in steady-state conditions (49) and in models of allergic asthma (50) and infectious lung disease (51, 52). Indeed, the importance of monocytes as precursors of CD11bpos dendritic cells in initiating (by Ag presentation) and maintaining (by chemokine generation) HDM-induced allergic inflammation was recently demonstrated (53). Therefore, in our study we cannot exclude the possibility that increased Ly6Chigh monocytes present in the lung upon rAM depletion could cause augmented allergic responses by their potential to differentiate into lung dendritic cells.
Although both asthma models deployed in our study yielded very similar results when rAMs were eliminated, some differences did arise upon monocyte depletion. In the HDM model the decrease in lung cytokine levels in mice treated with clodronate i.v. was very substantial, whereas in the OVA model there was merely a trend toward their diminution. Apart from the obvious difference in the allergen itself, this finding could reflect a difference in the route of allergen sensitization. We speculate that Ag sensitization in the lung may be associated with a more pronounced role for monocyte recruitment. Whether blockade of AM proliferation would yield results similar to those of inhibition of recruitment remains an intriguing question. It is alternatively possible that AM proliferation and monocyte recruitment promote different aspects of asthmatic lung inflammation.
Another important issue arising from our findings is how proliferation and possibly recruitment affect AM polarization. In a skin allergy model, Ly6Cpos inflammatory monocytes recruited to a Th2 tissue environment acquired an M2 phenotype and exerted anti-inflammatory functions (54), whereas CCR2-deficient mice that exhibit impaired recruitment of monocytes had exacerbated inflammation (54). Of note, CCR2-deficient mice exhibited enhanced allergic airway responses in two different murine models (55, 56). Monocytes recruited to the lung have been demonstrated to lose their proinflammatory properties with time (57). In this article, we have looked exclusively at early inflammatory responses, and we cannot exclude the possibility that depletion of monocytes at later stages of allergic inflammation could yield different results. Alternatively, CCL2–CCR2 signaling may influence other relevant phenomena besides merely recruitment. Defining the relative contributions of monocyte recruitment and AM proliferation in chronic asthma models, as well as investigating the polarization status of recruited versus locally proliferating macrophages, will shed additional light on the roles of AMs not only in asthma but also in other forms of allergic lung inflammation.
Footnotes
This work was supported by an American Lung Association Senior Research Fellowship (to Z.Z.) and National Institutes of Health Grants R01 HL94311 and R01 HL58897 (to M.P.-G.) and AI065543 (to B.B.M.).
The online version of this article contains supplemental material.
References
Disclosures
The authors have no financial conflicts of interest.





