Abstract
Cannabidiol (CBD) is a natural nonpsychotropic cannabinoid from marijuana (Cannabis sativa) with anti-epileptic and anti-inflammatory properties. Effect of CBD on naive immune system is not precisely understood. In this study, we observed that administering CBD into naive mice triggers robust induction of CD11b+Gr-1+ myeloid-derived suppressor cells (MDSC) in the peritoneum, which expressed functional arginase 1, and potently suppressed T cell proliferation ex vivo. Furthermore, CBD-MDSC suppressed LPS-induced acute inflammatory response upon adoptive transfer in vivo. CBD-induced suppressor cells were comprised of CD11b+Ly6-G+Ly6-C+ granulocytic and CD11b+Ly6-G−Ly6-C+ monocytic subtypes, with monocytic MDSC exhibiting higher T cell–suppressive function. Induction of MDSC by CBD was markedly attenuated in Kit-mutant (KitW/W-v) mast cell–deficient mice. MDSC response was reconstituted upon transfer of wild-type bone marrow–derived mast cells in KitW/W-v mice, suggesting the key role of cKit (CD117) as well as mast cells. Moreover, mast cell activator compound 48/80 induced significant levels of MDSC in vivo. CBD administration in mice induced G-CSF, CXCL1, and M-CSF, but not GM-CSF. G-CSF was found to play a key role in MDSC mobilization inasmuch as neutralizing G-CSF caused a significant decrease in MDSC. Lastly, CBD enhanced the transcriptional activity of peroxisome proliferator-activated receptor γ in luciferase reporter assay, and PPAR-γ selective antagonist completely inhibited MDSC induction in vivo, suggesting its critical role. Together, the results suggest that CBD may induce activation of PPAR-γ in mast cells leading to secretion of G-CSF and consequent MDSC mobilization. CBD being a major component of Cannabis, our study indicates that marijuana may modulate or dysregulate the immune system by mobilizing MDSC.
Introduction
Cannabidiol (CBD) is the major constituent of marijuana (Cannabis sativa) plant, constituting up to 40% in some preparations (1). Unlike tetrahydrocannabinol (THC), CBD is nonpsychotropic and has attracted a lot of interest as a promising therapeutic for various clinical disorders. CBD is known to possess analgesic, antiemetic, and anti-inflammatory properties. CBD is also a potent antioxidant with significant neuroprotective action (2–6). CBD, along with natural THC, is the main component of Sativex, an oromucosal spray approved for clinical use in Germany, United Kingdom, Canada, and other countries to alleviate spasticity and neuropathic pain in multiple sclerosis patients (7, 8), and recently under consideration for Food and Drug Administration approval for the treatment of pain in cancer patients in United States. Recently, CBD has also been approved by the Food and Drug Administration for preliminary studies to treat intractable epilepsy in children.
Myeloid-derived suppressor cells (MDSC) are a heterogeneous population of myeloid cells that are believed to be arrested at an immature state of cell differentiation, meanwhile acquiring potent immunosuppressive function (9–13). MDSC are defined by their myeloid origin, immature state, and ability to potently suppress T cell responses. These cells, found in small numbers in a healthy state, are known to rapidly expand in response to cancer during infections and inflammation. MDSC have been investigated as a potential therapeutic target to promote antitumor immune responses or to suppress immune responses during autoimmune inflammation and transplantation (10, 12, 14, 15).
The potent anti-inflammatory and immunomodulatory effects of CBD have been demonstrated in various preclinical disease models, such as murine collagen-induced arthritis (16), high glucose-induced endothelial cell inflammatory response and barrier disruption (17), β-amyloid–induced neuroinflammation (18), acute carrageenan-induced inflammation (19), development of type I diabetes in NOD mice (20), hepatic ischemia/reperfusion injury (21), LPS-induced inflammation in brain (22), and multiple sclerosis-like disease (23). In line with its wide spectrum of action, CBD has been shown to bind to various receptors such as vanilloid receptor (Trpv1), cannabinoid receptors (CB1 and CB2), adenosine receptor 2A (A2A), and α-1 and α-1-β glycine receptors (18) with varying affinities, and has been shown to function via different receptors in different models. Recent studies demonstrated that CBD directly activates peroxisome proliferator–activated receptor (PPAR)-γ, a noncannabinoid nuclear receptor, to influence gene expression (24–26) and exert its effects. Although, CBD is shown to decrease T cell responses and inhibit inflammatory cytokine production in these models, little is known about the effect of CBD on important suppressor cell populations. Recently, we showed that CBD was able to ameliorate T cell–mediated acute liver inflammation in Con A-induced as well as d-galactosamine/staphylococcal enterotoxin B–induced hepatitis in mice, which was associated with significant increase in MDSC in livers (27). Because inflammation is also known to trigger MDSC, it was not clear from these studies whether CBD further augmented the inflammation-driven MDSC induction.
In the current study, therefore, we investigated whether administration of CBD into normal mice would induce MDSC. Interestingly, we found that CBD caused robust induction of immunosuppressive CD11b+Gr-1+ MDSC in naive mice, which was associated with significant upregulation of G-CSF, M-CSF, and CXCL1. We demonstrate that this response is dependent on mast cells and primarily mediated by PPAR-γ.
Materials and Methods
Mice
Female C57BL/6 mice and TLR4-mutant C3H/HeJ (Tlr4Lps-d) mice, 8–12 wk old, were purchased from National Cancer Institute (Frederick, MD). Female vanilloid receptor knockout mice on BL/6 background (B6.129 × 1-Trpv1tm1Jul/J) and mast cell–deficient mice (WBB6F1/J-KitW/KitW-v) and their wild-type (WT) (+/+) littermate controls were purchased from The Jackson Laboratory (Bar Harbor, ME). Mice were housed under standard pathogen-free conditions in the Animal Resource Facility of University of South Carolina School of Medicine, and all experiments were conducted after obtaining prior approval from the Institutional Animal Care and Use Committee.
Reagents
CBD, SR141716A (SR1, CB1 antagonist), and SR144528 (SR2, CB2 antagonist) were provided by National Institute of Drug Abuse. The mAbs, FITC-conjugated anti-CD11b (clone: M1/70), anti-Ly6C (HK1.4), PE-conjugated anti–Gr-1 (anti-Ly6G/Ly6C, clone: RB6-8C5), anti-Ly6G (clone: IA8), anti-CD3, anti-CD4, anti-CD8, anti-CD31, anti-CD11c, anti-F/480, anti–Ki-67, Alexa 647–conjugated anti-CD11b, and purified anti-CD16/CD32 (mouse FcR block) were from BioLegend (San Diego, CA). The anti-arginase Ab was obtained from BD Transduction Laboratories. The anti–Gr-1 microbeads, magnetic sorting columns, and equipment were from Miltenyi Biotec. A2A antagonist 4-(2-[7-amino-2-(2-furyl)[1,2,4]triazolo[2,3-a][1,3,5]triazin-5-ylamino]ethyl)phenol (ZM 241385), PPAR-γ antagonist 2,2-Bis[4-(2,3-epoxypropoxy)phenyl]propane (bisphenol A diglycidyl ether [BADGE]), and PPAR-γ agonist 5-[[4-[(3,4-dihydro-6-hydroxy-2,5,7,8-tetramethyl-2H-1-benzopyran-2-yl)methoxy]phenyl]methyl]-2,4-thiazolidinedione (troglitazone) were purchased from Tocris Bioscience. Nω-hydroxy-nor-arginine (nor-NOHA) was obtained from Calbiochem (Temecula, CA). Cell culture grade Con A, l-arginine, l-ornithine standard, ninhydrin reagent, RBC lysis buffer, and all other chemicals and reagents were from Sigma-Aldrich (St. Louis, MO).
Administration of compounds and preparation of cells
Mice were injected with CBD at different doses i.p. DMSO stock of CBD was diluted in sterile PBS and solubilized using a small amount of Tween 80. DMSO and Tween 80 similarly diluted in PBS at a ratio of 94:4:2 (PBS:DMSO:Tween 80) were used as the vehicle. The concentrations of DMSO and Tween 80 in the vehicle were <3.2% and <2%, respectively. Exudate cells in the peritoneal cavity were harvested after 12 or 24 h by performing peritoneal lavage with sterile, ice-cold PBS (5 mL × 3), as described previously (28). Bone marrow (BM) cells were obtained by flushing tibia with ice-cold PBS, followed by RBC lysis. For in vivo blocking experiments, SR1, SR2 compounds, ZM 241385, BADGE, control IgG, or anti–G-CSF Ab were injected i.p. at the indicated doses 1 h prior to injecting CBD. For thioglycolate (TG)-induced neutrophil response, 0.5 ml 3% TG broth was injected i.p., and cells were harvested 4 or 12 h postinjection.
Immunofluorescence staining and flow cytometry
For FACS analysis, cells were blocked using mouse Fc block and stained for cell surface markers using fluorescently labeled mAbs (10 μg/ml) (28). After washing, stained cells were analyzed in a flow cytometer (Beckman Coulter). Isotype Ab-treated cells served as staining controls. Data obtained were analyzed in Cytomics CXP software (Beckman Coulter).
Cell lysates
Cell lysates were prepared by suspending the cell pellet in lysis buffer (50 mM HEPES, 150 mM NaCl, 5 mM EDTA, 1 mM NaVO4, and 0.5% Triton) containing 50 μg/ml aprotinin, 50 μg/ml leupeptin, 100 μg/ml trypsin-chymotrypsin inhibitor, and 2 mM PMSF. Lysates were centrifuged at 12,000 × g for 5 min at 4°C. Protein content was determined by bicinchoninic acid method (Pierce).
Western blotting
Cell lysates (20 μg protein per lane) were separated by SDS-PAGE and electrophoretically transferred onto nitrocellulose membrane using a semidry transfer unit (Bio-Rad), followed by blocking with 5% blotting grade dry milk in TBS containing 0.1% Tween 20. Next, membranes were incubated with anti-mouse arginase (1:2000), washed, and probed with anti-mouse HRP secondary Ab (1:15,000). The blots were developed using ECL reagent (GE) onto Kodak BioMax chemiluminescence film. β-actin was used as the internal control.
Arginase activity assay
Arginase activity in the cell lysates was determined, as described previously (28), by measuring the production of l-ornithine and urea. Briefly, cell lysates were added to Tris-HCl (50 mM [pH 7.5]) containing 10 mM MnCl2, and the mixture was heated at 55–60°C for 10 min to activate arginase. Then, a solution containing carbonate buffer (100 mM) and l-arginine (100 mM) was added and incubated at 37°C for 20 min. The hydrolysis product l-ornithine was detected by colorimetric assay using ninhydrin reagent.
Cell sorting
MDSC were enriched by magnetic sorting using anti–Gr-1 micro beads, according to manufacturer’s instructions (Miltenyi Biotec). Enriched cells were found to be >90% pure for CD11b and Gr-1 expression, as determined by FACS analysis. For some experiments, CD11b+Gr-1+ MDSC and granulocytic (Gr) and monocytic (Mo) MDSC subtypes were purified by sorting (>90% purity) on FACS Aria cell sorter (BD Biosciences) after labeling with appropriate fluorescently conjugated mAbs.
T cell proliferation assay
Purified MDSC were irradiated at ∼2000 rad and cultured at 1:10 and 1:2 ratios with syngenic lymph node T cells (2 × 105) in round-bottom 96-well plates using complete RPMI 1640 medium supplemented with 10% FBS, 10 mM HEPES, 2 mM l-glutamine, 1 mM penicillin-streptomycin, and 50 μM 2-ME. T cells were stimulated with cell culture grade Con A (4 μg/ml). Specific arginase inhibitor nor-NOHA was added (10 or 100 μM) in some wells. T cell proliferation was assessed after 72-h culture by pulsing with [3H]thymidine (2 μCi/well) during the last 16 h of culture. Cells were harvested using a cell harvester, and thymidine incorporation was measured in a beta counter (Perkin Elmer).
MDSC adoptive transfer and LPS-induced TNF-α production in vivo
Purified CBD-induced CD11b+Gr-1+ MDSC (>90% purity) were adoptively transferred to naive WT mice (5 × 106 cells per mouse, i.v.). After 16 h, mice were injected with vehicle or LPS (1 mg/kg, i.v.). One hour after LPS administration, sera were collected by retro-orbital bleeding, and TNF-α levels were determined by ELISA (BioLegend).
Chemokine ELISA
For chemokine analysis, peritoneal exudates from vehicle or CBD-injected mice were obtained by lavage using 1 ml sterile, cold PBS. Cells were spun down, and supernatants obtained were analyzed for G-CSF, M-CSF (PeproTech), GM-CSF (BioLegend), and CXCL1 (R&D Systems) by ELISA.
Generation of BM-derived mast cells for adoptive transfer
BM-derived mast cell cultures were prepared, as described previously (29), with minor modifications. Briefly, BM cells were obtained by flushing the tibia of WT mice, followed by RBC lysis. Cells were cultured in complete RPMI 1640 media supplemented with 10% heat-inactivated FBS, 25 mM HEPES (pH 7.4), 2 mM l-glutamine, 0.1 mM nonessential amino acids, 1 mM sodium pyruvate, 50 μM 2-ME, 100 IU/ml penicillin, 100 μg/ml streptomycin, 10 ng/ml mouse rIL-3, and 20 ng/ml recombinant mouse stem cell factor. Cells were cultured for 6 wk, passaging every 3–4 d. Once the majority of cells in culture were nonadherent in appearance, the purity was tested by FACS analysis for c-Kit expression. BM-derived mast cells with >90% purity were used for adoptive transfer into mast cell–deficient mice.
RT-PCR for PPAR-γ
RT-PCR was performed by a standard protocol (27). Total RNA was extracted using RNeasy kit (Qiagen), followed by cDNA synthesis. The following primers were used for PCR amplification: Pparg transcript variant 1 (forward, 5′-GA AGA CCA CTC GCA TTC CTT-3′; reverse, 5′-GTA ATC AGC AAC CAT TGG GTC A-3′) and internal control 18S (forward, 5′-GCC CGA GCC GCC TGG ATA C-3′; reverse, 5′-CCG GCG GGT CAT GGG AAT AAC-3′). The PCR products were analyzed by 1.5% agarose gel electrophoresis in the presence of ethidium bromide and photographed using a gel imager (Bio-Rad).
Luciferase reporter assay
P815 murine mast cells were transfected with PPAR luciferase reporter using SuperFect transfection reagent (Qiagen) in Opti MEM medium. PPAR reporter used for transfection was a mixture of a PPAR-responsive (inducible) Firefly luciferase construct and a constitutively expressing Renilla luciferase construct. A constitutively expressing GFP construct was used initially to optimize transfection conditions for P815 cells (∼62%). After 24 h of transfection, cells were treated with vehicle (control), CBD, or a positive control PPAR-γ agonist, troglitazone. For in vitro assays, the vehicle for CBD contained <0.1% DMSO at final concentrations. Luciferase assay was performed 24 h following treatment using a commercially available Dual-Glo luciferase assay system (Promega) and measured in a luminometer (Perkin Elmer). Values were expressed as normalized relative luciferase units, and fold induction compared with control was calculated.
Statistical analysis
Data are expressed as mean ± SD. In most in vivo experiments, we used three to six mice for each treatment group, unless otherwise mentioned. Student t test was used for comparing two groups, and a p value ≤0.05 was considered as statistically significant. At least two replicate experiments were performed to test the reproducibility of results.
Results
CBD induces CD11b+Gr-1+ cells in vivo
To investigate the cellular response to CBD in naive mice, we injected groups of C57BL/6 mice (WT) i.p. with a single dose of 20 mg/kg body weight of CBD, and harvested the exudate cells from the peritonea after various time points (0–48 h). We analyzed the peritoneal exudate cells for the coexpression of CD11b and Gr-1 Ags by flow cytometry. We found that, compared with a small percentage in the control mice, a significant proportion of the cells induced by CBD in the peritoneum coexpressed CD11b and Gr-1 at 6, 12, and 24 h (Fig. 1A). Determination of absolute CD11b+Gr-1+ cell numbers based on frequency and total viable cells per peritoneum showed a significant and robust induction in their numbers in time-dependent manner from 6–24 h with a sharp decrease by 48 h (Fig. 1B). The cellular response was found to peak at 24 h and sharply decrease by 48 h (Fig. 1B). Next, to determine whether this cellular response to CBD is dose dependent, we injected WT mice with vehicle or different doses of CBD (1, 10, 20 mg/kg) and analyzed the cells harvested from peritonea after 16 h. Administration of CBD resulted in robust, dose-dependent increase in the frequency (Fig. 1C) as well as absolute number (Fig. 1D) of CD11b+Gr-1+ cells. To test the possible involvement of TLR4 and effect of any contaminating LPS that may be present in the CBD preparation, we injected TLR4-mutant C3H/HeJ (Tlr4Lps-d) mice unresponsive to bacterial endotoxin (30) with the same batch of CBD or vehicle and analyzed the peritoneal cells after 12 h, as above. CBD induced significant number of CD11b+Gr-1+ cells in TLR4-mutant mice, similar to WT mice (Fig. 1E, 1F), suggesting that the observed induction of MDSC by CBD is independent of any TLR4-mediated mechanisms.
Induction of CD11b+Gr-1+ cells in response to CBD in vivo. (A) Time course of CD11b+Gr-1+ cell accumulation in WT peritoneum following CBD (20 mg/kg, i.p.) administration. Representative dot plots from FACS analysis are shown for the time points, as indicated. (B) Absolute number of MDSC calculated from frequency of CD11b+Gr-1+ cells and total viable cells in each peritoneum, mean ± SD (n = 4). (C) Representative dot plots from FACS analysis of cells harvested from peritonea of WT mice (n = 4) 16 h after injecting with various doses of CBD, as indicated, showing dose-dependent induction of CD11b+Gr-1+ double-positive cells. (D) Mean ± SD of absolute MDSC numbers from n = 4 mice per group. (E and F) Induction of CD11b+Gr-1+ cells by CBD is independent of TLR4. TLR4-mutant C3H/HeJ mice (n = 4) injected with vehicle or 20 mg/kg CBD (i.p.). After 12 h, peritoneal exudate cells were analyzed by FACS. Error bars indicate SD. Student t test: *p < 0.05, **p < 0.01 compared versus control.
Induction of CD11b+Gr-1+ cells in response to CBD in vivo. (A) Time course of CD11b+Gr-1+ cell accumulation in WT peritoneum following CBD (20 mg/kg, i.p.) administration. Representative dot plots from FACS analysis are shown for the time points, as indicated. (B) Absolute number of MDSC calculated from frequency of CD11b+Gr-1+ cells and total viable cells in each peritoneum, mean ± SD (n = 4). (C) Representative dot plots from FACS analysis of cells harvested from peritonea of WT mice (n = 4) 16 h after injecting with various doses of CBD, as indicated, showing dose-dependent induction of CD11b+Gr-1+ double-positive cells. (D) Mean ± SD of absolute MDSC numbers from n = 4 mice per group. (E and F) Induction of CD11b+Gr-1+ cells by CBD is independent of TLR4. TLR4-mutant C3H/HeJ mice (n = 4) injected with vehicle or 20 mg/kg CBD (i.p.). After 12 h, peritoneal exudate cells were analyzed by FACS. Error bars indicate SD. Student t test: *p < 0.05, **p < 0.01 compared versus control.
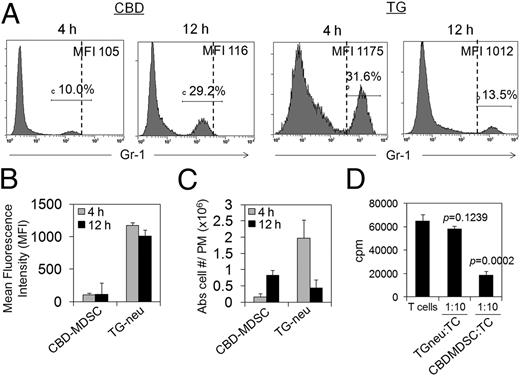
Next, we compared the in vivo cellular response to CBD side-by-side with that of typical acute inflammatory response to TG broth in the peritoneum. TG broth is known to cause a neutrophil predominant response at a very early time point (2–6 h) in the peritoneum, followed by monocyte accumulation after 48–72 h (31). Compared with CBD-induced MDSC, which expressed intermediate levels of Gr-1 Ag, TG-induced neutrophils showed higher expression of Gr-1 (Fig. 2A). Notably, TG neutrophils consistently showed >10-fold higher expression of Gr-1 compared with CBD MDSC, as determined by mean fluorescence intensities in FACS analysis (Fig. 2B). The Gr-1+ cells induced by CBD and TG were enriched by magnetic sorting and used in T cell proliferation assay using syngenic lymph node T cells stimulated polyclonally with Con A. Gr-1high neutrophils induced by TG did not cause a decrease in T cell proliferation, whereas CBD-induced Gr-1int MDSC exhibited marked inhibition of T cell proliferation (Fig. 2D).
Comparison of in vivo cellular response to CBD and TG. WT mice (n = 3) were injected (i.p.) with CBD (10 mg/kg) or 0.5 ml 3% TG. Peritoneal exudate cells were harvested at 4 or 12 h postinjection and analyzed side-by-side by FACS for Gr-1 (Ly6-G) expression with same voltage settings. Representative histograms are shown (A). (B) Mean fluorescence intensities (MFI) for Gr-1 expression. (C) Absolute cell numbers per peritoneum for CBD-MDSC (Gr-1int) and TG-neutrophils (Gr-1high). (D) Syngenic lymph node–derived T cells were stimulated with Con A and cocultured without or with enriched Gr-1+ cells. Data represent mean ± SD from three mice (B and C) or from triplicate determinations (D).
Comparison of in vivo cellular response to CBD and TG. WT mice (n = 3) were injected (i.p.) with CBD (10 mg/kg) or 0.5 ml 3% TG. Peritoneal exudate cells were harvested at 4 or 12 h postinjection and analyzed side-by-side by FACS for Gr-1 (Ly6-G) expression with same voltage settings. Representative histograms are shown (A). (B) Mean fluorescence intensities (MFI) for Gr-1 expression. (C) Absolute cell numbers per peritoneum for CBD-MDSC (Gr-1int) and TG-neutrophils (Gr-1high). (D) Syngenic lymph node–derived T cells were stimulated with Con A and cocultured without or with enriched Gr-1+ cells. Data represent mean ± SD from three mice (B and C) or from triplicate determinations (D).
In vivo CBD-induced CD11b+Gr-1+ cells are immunosuppressive MDSC
CBD-induced CD11b+Gr-1+ cells express functional arginase.
To test whether the CD11b+Gr-1+ cells induced by CBD in vivo were MDSC, we first analyzed the cells for the expression of functional arginase 1 (Arg1), a characteristic functional marker of MDSC. Lysates of cells harvested from peritoneum of WT mice injected with vehicle or CBD were subjected to Western blot analysis (Fig. 3A). Cells from the peritoneum of CBD-injected mice showed increased arginase expression compared with that of vehicle. Cell lysates were also analyzed for Arg1 activity by spectrophotometric assay (Fig. 3B). As shown, peritoneal exudate cells from CBD-injected mice showed significantly higher Arg1 compared with cells from vehicle-treated mice.
Functional characterization of CD11b+Gr-1+ cells induced by CBD. Expression of functional arginase. (A) Western blot analysis of lysates of cells harvested from the peritonea, 16 h following the administration of vehicle or 20 mg/kg CBD (n = 4). (B) Spectrophotometric assay for arginase activity. Cell lysates were analyzed for arginase activity using l-arginine as the substrate, and detecting the l-ornithine formed. Data represent mean ± SD. Student t test, **p < 0.01. (C) T cell suppression assay in vitro. CD11b+Gr-1+ cells harvested from the peritoneum of WT mice were purified to >90% purity, irradiated, plated at 1:10 and 1:2 (MDSC:T cell) ratios with syngenic T cells (2 × 105 T cells/well), and stimulated with Con A. T cells cultured without MDSC but stimulated with Con A served as control (TC). Arginase inhibitor (nor-NOHA) was added to some wells at 10 or 100 μM, as indicated. Proliferation was assessed at 72 h by [3H]thymidine assay. Data are mean ± SD of quadruplicate determinations and representative of two experiments. Student t test: **p < 0.01, ***p < 0.001 compared with TC control. †p < 0.05 compared versus corresponding MDSC:TC without nor-NOHA. (D) Suppression of acute inflammatory response to LPS in vivo. Purified CBD-induced CD11b+Gr-1+ cells (5 × 106/ mouse) were adoptively transferred into naive WT mice 2 h before injecting with LPS. One hour after LPS challenge, TNF-α levels in sera were analyzed by ELISA. Data represent mean ± SD (n = 3 mice); Student t test: ***p < 0.001, **p < 0.01.
Functional characterization of CD11b+Gr-1+ cells induced by CBD. Expression of functional arginase. (A) Western blot analysis of lysates of cells harvested from the peritonea, 16 h following the administration of vehicle or 20 mg/kg CBD (n = 4). (B) Spectrophotometric assay for arginase activity. Cell lysates were analyzed for arginase activity using l-arginine as the substrate, and detecting the l-ornithine formed. Data represent mean ± SD. Student t test, **p < 0.01. (C) T cell suppression assay in vitro. CD11b+Gr-1+ cells harvested from the peritoneum of WT mice were purified to >90% purity, irradiated, plated at 1:10 and 1:2 (MDSC:T cell) ratios with syngenic T cells (2 × 105 T cells/well), and stimulated with Con A. T cells cultured without MDSC but stimulated with Con A served as control (TC). Arginase inhibitor (nor-NOHA) was added to some wells at 10 or 100 μM, as indicated. Proliferation was assessed at 72 h by [3H]thymidine assay. Data are mean ± SD of quadruplicate determinations and representative of two experiments. Student t test: **p < 0.01, ***p < 0.001 compared with TC control. †p < 0.05 compared versus corresponding MDSC:TC without nor-NOHA. (D) Suppression of acute inflammatory response to LPS in vivo. Purified CBD-induced CD11b+Gr-1+ cells (5 × 106/ mouse) were adoptively transferred into naive WT mice 2 h before injecting with LPS. One hour after LPS challenge, TNF-α levels in sera were analyzed by ELISA. Data represent mean ± SD (n = 3 mice); Student t test: ***p < 0.001, **p < 0.01.
CBD-induced CD11b+Gr-1+ cells suppress T cell proliferation ex vivo.
We purified CD11b+Gr-1+ cells from the peritoneum of CBD-injected mice and cocultured them with syngenic T cells stimulated with Con A at 1:10 and 1:2 MDSC:T cell ratios (Fig. 3C). T cells stimulated with Con A and cultured without MDSC served as the positive control. T cell proliferation was assessed by radioactive thymidine incorporation. CBD-induced CD11b+Gr-1+ cells significantly decreased T cell proliferation, almost completely inhibiting at 1:2 MDSC:T cell ratio. Furthermore, coincubation with increasing concentrations of arginase inhibitor nor-NOHA was able to block the suppressive activity of MDSC. These results established that CD11b+Gr-1+ cells induced by CBD in vivo were highly immunosuppressive, functional MDSC.
Adoptively transferred CBD-induced MDSC suppress acute inflammation.
To assess the suppressive activity of CBD-induced MDSC in vivo following adoptive transfer, we used the classical LPS model of acute inflammatory (TNF-α) response. We purified CD11b+Gr-1+ cells from the peritoneum of mice injected with CBD and transferred them into WT mice before challenging with LPS. The acute inflammatory response was assessed by measuring TNF-α levels in the sera 1 h post-LPS challenge. Mice injected with LPS showed very high levels of TNF-α in their sera compared with control mice, whereas mice transferred with CBD-induced CD11b+Gr-1+ MDSC showed significantly decreased levels of serum TNF-α (Fig. 3D), demonstrating the potent suppressive nature of these cells.
CBD causes mobilization of CD11b+Gr-1+ cells from BM
Naive mice have small numbers (<5%) of CD11b+Gr-1+ cells in peripheral tissues such as spleen, whereas 18% to as high as 50% in the BM (28, 32, 33). As CBD induces robust accumulation of MDSC rapidly in the peritoneum by 6–12 h, we speculated that the cells may be migrating from BM. To test this, we injected WT mice with CBD and analyzed for CD11b+Gr-1+ cells at 0 and 12 h in BM and peritoneum (Fig. 4A). Corresponding with the significant accumulation of MDSC in the peritoneum, we observed a significant decrease in the frequency of CD11b+Gr-1+ cells in the BM 12 h following exposure to CBD. This indicated that CD11b+Gr-1+ cells were migrating from BM in response to CBD. Furthermore, CBD-induced MDSC from peritoneum showed expression of immature myeloid marker CD31 and were found to be actively dividing based on positive Ki-67 staining (Fig. 4B). These results suggested that CBD-induced MDSC from peritoneum are immature, actively proliferating myeloid cells, directly derived from BM myeloid precursors rather than reprogrammed, terminally differentiated myeloid population.
(A) CBD induces mobilization of CD11b+Gr-1+ MDSC from BM. Representative dot plots of peritoneal and BM cells harvested 0 or 12 h after CBD (20 mg/kg) administration showing frequency (%) of CD11b+Gr-1+ cells (gated). (B) Peritoneal cells from CBD-injected mice harvested after 12 h were analyzed for CD31 and Ki-67 expression on MDSC by triple staining along with CD11b and Gr-1. Histograms show expression of CD31 and Ki-67 on gated CD11b+Gr-1+ MDSC population (open histograms). Filled histograms represent isotype Ab-staining controls. (C and D) Spleen cells harvested after 12 h following vehicle or CBD administration were analyzed for CD11b+Gr-1+ MDSC by FACS. Representative dot plots showing frequency and mean absolute MDSC numbers (n = 3 mice) are shown. (E) Phenotypic analysis for the expression of other markers in peritoneal cells induced by CBD. Peritoneal cells harvested after 12 h from vehicle- or CBD (20 mg/kg)-injected mice were stained for indicated markers and analyzed by FACS. The frequency (%) of positive population is indicated. Error bars indicate SD. ***p < 0.001, **p < 0.01, *p < 0.05 based on Student t test (CBD versus Veh (control).
(A) CBD induces mobilization of CD11b+Gr-1+ MDSC from BM. Representative dot plots of peritoneal and BM cells harvested 0 or 12 h after CBD (20 mg/kg) administration showing frequency (%) of CD11b+Gr-1+ cells (gated). (B) Peritoneal cells from CBD-injected mice harvested after 12 h were analyzed for CD31 and Ki-67 expression on MDSC by triple staining along with CD11b and Gr-1. Histograms show expression of CD31 and Ki-67 on gated CD11b+Gr-1+ MDSC population (open histograms). Filled histograms represent isotype Ab-staining controls. (C and D) Spleen cells harvested after 12 h following vehicle or CBD administration were analyzed for CD11b+Gr-1+ MDSC by FACS. Representative dot plots showing frequency and mean absolute MDSC numbers (n = 3 mice) are shown. (E) Phenotypic analysis for the expression of other markers in peritoneal cells induced by CBD. Peritoneal cells harvested after 12 h from vehicle- or CBD (20 mg/kg)-injected mice were stained for indicated markers and analyzed by FACS. The frequency (%) of positive population is indicated. Error bars indicate SD. ***p < 0.001, **p < 0.01, *p < 0.05 based on Student t test (CBD versus Veh (control).
In addition to peritoneum, we assessed the cellular response in spleen in CBD-injected mice. We saw a significant increase in CD11b+Gr-1+ cell numbers in spleen (Fig. 4C, 4D), indicating that CBD causes significant accumulation of MDSC not only locally, but in other organs in the periphery such as spleen. Phenotyping of cells from the peritoneal cavity of mice injected with CBD or vehicle was carried out (Fig. 4E). CBD administration did not alter the number of T lymphocytes, as shown by CD3, CD4, and CD8 staining. In addition to dramatic increases in CD11b+ and Gr-1+ cells, there was a small, but significant increase in CD11c+ dendritic cells in CBD-injected peritonea. However, the classical F4/80high macrophages that are found in significant numbers in the control peritoneum were decreased with CBD. Unlike F4/80high macrophages, MDSC have been shown to express low to intermediate levels of F/480. Accordingly, we saw F4/80low/int-expressing cell numbers dramatically increased in CBD peritoneum comparable to the levels of CD11b+ and Gr-1+ cells. Triple staining with these markers has further confirmed the low/intermediate expression of F4/80 on CD11b+Gr-1+ MDSC (data not shown).
Characterization of CBD-induced MDSC subtypes
CD11b+Gr-1+ MDSC are mainly comprised of two major subtypes, namely Gr and Mo MDSC. To characterize CBD-induced MDSC subtypes, we injected WT mice with vehicle or CBD and harvested peritoneal exudate cells after 16 h. Cells were triple stained for CD11b, Ly6-G, and Ly6-C and analyzed by flow cytometry. Cells were gated for CD11b+ expression and analyzed for Ly6-G and Ly6-C. CBD induced significant accumulation of CD11b+Ly6-G+Ly6-C+(int) Gr and CD11b+Ly6-G–(neg)Ly6-C+ Mo MDSC subtypes as compared with vehicle (Fig. 5A, 5B). Based on the frequency as well as absolute numbers, the two subsets were induced at similar levels. Next, to compare their T cell suppressive efficacy, Gr and Mo MDSC induced by CBD were purified by FACS sorting (>90%) and used in T cell suppression assay with syngenic T cells stimulated with Con A. Although both the subsets decreased the T cell proliferation markedly at both 1:100 and 1:10 MDSC:T cell ratios, Mo subtypes inhibited T cell proliferation to a significantly greater extent than the Gr MDSC, indicating that Mo MDSC induced by CBD were significantly more immunosuppressive than their Gr counterparts (Fig. 5C).
Analysis of CBD-induced MDSC subtypes. WT mice (n = 4) were injected with vehicle or 20 mg/kg CBD, and, after 16 h, peritoneal exudate cells were triple stained for CD11b, Ly6-G, and Ly6-C and analyzed by FACS. Representative dot plots with gated CD11b+Ly6-G+Ly6-C+(int) Gr and CD11b+Ly6-G−(neg)Ly6-C+ Mo MDSC subtypes are shown with frequencies indicated (A). Absolute numbers of each subtype are calculated based on frequency and total cell numbers and represented as mean ± SD from four mice (B). Student t test, **p < 0.01 compared with vehicle control. (C) MDSC subtypes were purified by FACS sorting and used in T cell suppression assay at indicated ratios with syngenic T cells stimulated with Con A. T cell proliferation was assessed at 72 h by [3H]thymidine incorporation. Mean ± SD of quadruplicate determinations and representative of two separate experiments shown. *p < 0.05, Student t test.
Analysis of CBD-induced MDSC subtypes. WT mice (n = 4) were injected with vehicle or 20 mg/kg CBD, and, after 16 h, peritoneal exudate cells were triple stained for CD11b, Ly6-G, and Ly6-C and analyzed by FACS. Representative dot plots with gated CD11b+Ly6-G+Ly6-C+(int) Gr and CD11b+Ly6-G−(neg)Ly6-C+ Mo MDSC subtypes are shown with frequencies indicated (A). Absolute numbers of each subtype are calculated based on frequency and total cell numbers and represented as mean ± SD from four mice (B). Student t test, **p < 0.01 compared with vehicle control. (C) MDSC subtypes were purified by FACS sorting and used in T cell suppression assay at indicated ratios with syngenic T cells stimulated with Con A. T cell proliferation was assessed at 72 h by [3H]thymidine incorporation. Mean ± SD of quadruplicate determinations and representative of two separate experiments shown. *p < 0.05, Student t test.
Critical role of c-Kit and mast cells in the induction of MDSC by CBD
To test the role of mast cells in CBD-induced mobilization of MDSC, we used c-Kit mutant KitW/KitW-v mice and their WT (+/+) littermates as controls. WT littermate controls (+/+) showed significant induction of CD11b+Gr-1+ cells in response to CBD in the peritoneum as compared with vehicle, whereas KitW/KitW-v mice showed decreased frequency of MDSC (Fig. 6A), and dramatically attenuated total MDSC numbers in the peritoneum in response to CBD compared with WT (Fig. 6B). Analysis for MDSC subsets in these experiments showed that whereas the frequency of Gr-MDSC decreased by half, that of Mo-MDSC decreased by >4-fold in KitW/KitW-v mice compared with controls in response to CBD, suggesting that c-Kit deficiency attenuated the induction of Mo MDSC to a higher extent than Gr subtype (Fig. 6C).
Attenuated induction of MDSC in mast cell–deficient mice. FACS analysis of CD11b+Gr-1+ MDSC from peritoneum 12 h after injecting with vehicle or CBD in WT or mast cell–deficient KitW/W-v mice (n = 3). Representative dot plots are shown (A). Absolute MDSC cell number is represented as mean ± SD from three mice (B). **p < 0.01, Student t test. (C) Cells were analyzed for MDSC subtypes by flow cytometry and frequency of each subset, namely CD11b+Ly6-G+Ly6-C+(int) Gr and CD11b+Ly6-G−(neg)Ly6-C+ Mo MDSC are shown.
Attenuated induction of MDSC in mast cell–deficient mice. FACS analysis of CD11b+Gr-1+ MDSC from peritoneum 12 h after injecting with vehicle or CBD in WT or mast cell–deficient KitW/W-v mice (n = 3). Representative dot plots are shown (A). Absolute MDSC cell number is represented as mean ± SD from three mice (B). **p < 0.01, Student t test. (C) Cells were analyzed for MDSC subtypes by flow cytometry and frequency of each subset, namely CD11b+Ly6-G+Ly6-C+(int) Gr and CD11b+Ly6-G−(neg)Ly6-C+ Mo MDSC are shown.
Induction of MDSC by CBD in vivo is associated with the upregulation of G-CSF, CXCL1, and M-CSF, but not GM-CSF
We analyzed the chemokine response to CBD in the peritoneum to identify the important chemokine mediators associated with the induction of MDSC. G-CSF and GM-CSF have been previously shown to play important roles in the development and induction of MDSC (34, 35). We analyzed these chemokines in the peritoneal exudates at various time points following the administration of CBD by ELISA. G-CSF levels were markedly increased in response to CBD as early as 6 h, peaking at ∼12 h and starting to decrease by 48 h (Fig. 7A). We did not see any change in the levels of GM-CSF. We also determined other potential chemokines, M-CSF and KC (CXCL1), in peritoneal exudates post-CBD injection. We observed significant induction of M-CSF at 12 and 24 h (Fig. 7B) and a sharp induction of CXCL1 at 12 h (Fig. 7C) in response to CBD. These data suggested that G-CSF, CXCL1, and M-CSF may play a role in the induction of MDSC by CBD in vivo.
Analysis of chemokines. CBD (20 mg/kg) was injected i.p. into groups of WT mice (n = 4) for each time point. G-CSF, GM-CSF, CXCL1, and M-CSF levels in the peritoneal exudates were analyzed by ELISA (A–C). Blocking experiment with anti–G-CSF in vivo: WT mice (n = 3) were injected with isotype control IgG or anti–G-CSF Ab (10 μg/mouse) 1 h before injecting with CBD (20 mg/kg). Peritoneal exudate cells were harvested after 12 h and analyzed by FACS for MDSC. Representative dot plots are shown for each treatment (D); absolute number of MDSC per peritoneum (n = 3 mice) (E). (F) G-CSF levels determined by ELISA in the peritoneal exudates of WT and mast cell–deficient KitW/W-v mice 16 h after injection with 20 mg/kg CBD. Error bars indicate SD. Student t test: **p < 0.01, *p < 0.05.
Analysis of chemokines. CBD (20 mg/kg) was injected i.p. into groups of WT mice (n = 4) for each time point. G-CSF, GM-CSF, CXCL1, and M-CSF levels in the peritoneal exudates were analyzed by ELISA (A–C). Blocking experiment with anti–G-CSF in vivo: WT mice (n = 3) were injected with isotype control IgG or anti–G-CSF Ab (10 μg/mouse) 1 h before injecting with CBD (20 mg/kg). Peritoneal exudate cells were harvested after 12 h and analyzed by FACS for MDSC. Representative dot plots are shown for each treatment (D); absolute number of MDSC per peritoneum (n = 3 mice) (E). (F) G-CSF levels determined by ELISA in the peritoneal exudates of WT and mast cell–deficient KitW/W-v mice 16 h after injection with 20 mg/kg CBD. Error bars indicate SD. Student t test: **p < 0.01, *p < 0.05.
Blocking of G-CSF inhibits MDSC induction in vivo
Relatively more robust increase in G-CSF compared with other chemokines (Fig. 7B, 7C) indicated that G-CSF may be playing a more prominent role. We further investigated the role of G-CSF by in vivo blocking experiment using anti–G-CSF Ab. A low dose of 10 μg/mouse anti–G-CSF was able to significantly block both the frequency and the absolute numbers of MDSC induced by CBD in the peritoneum as compared with control mice pretreated with isotype IgG (Fig. 7D, 7E), suggesting the crucial role of G-CSF in this process.
Induction of G-CSF by CBD is c-kit dependent
We analyzed G-CSF levels in peritoneal exudates of WT and c-Kit–mutant mast cell–deficient mice injected with CBD. KitW/W-v mice produced significantly lower levels of G-CSF in the peritoneal exudates in response to CBD compared with control mice (Fig. 7F), suggesting that induction of G-CSF in vivo by CBD is c-Kit dependent.
Adoptive transfer and replenishment of mast cells in KitW/W-v mice restore the CBD response
We sought to identify the cell type responsible accumulation of MDSC in the peritoneum in response to CBD. The lining of the peritoneum is known to contain mast cells in significant numbers that can rapidly secrete mediators upon activation. Because the KitW/W-v are also deficient in mast cells, we hypothesized that mast cells may be playing an important role in the induction MDSC in response to CBD. To further assess this, we generated mast cells from WT BM by a standard 6-wk culture in the presence of IL-3 and stem cell factor (Fig. 8A) and adoptively transferred the cultured mast cells into Kit(W/W-v) mice. Six weeks following transfer, Kit(W/W-v) mice with or without transferred mast cells were injected with vehicle or CBD. Enumeration of mast cells in the peritoneal lavage confirmed the replenishment of mast cells in mast cell–deficient mice (Table I). Mast cell–replenished KitW/W-v mice showed significantly increased number of CD11b+Gr-1+ cells in the peritoneum in response to CBD when compared with KitW/W-v mice without mast cell transfer (Fig. 8B, 8C). Furthermore, those mice also showed increased G-CSF production in the peritoneum (Fig. 8D), suggesting that adoptive transfer of mast cells in KitW/W-v mice was able to restore the MDSC response to CBD. These results suggested that mast cells may play an important role in the induction of MDSC in vivo.
Adoptive transfer of WT mast cells restores CBD response in mast cell–deficient mice. BM-derived mast cells (BMMC) were generated by culturing WT BM cells in the presence of mouse rIL-3 and stem cell factor, as described in 2Materials and Methods. Purity of BMMC after 5 wk of culture, as determined by FACS analysis for c-Kit expression. (A) Left histogram, isotype control IgG; right histogram, c-Kit Ab. BMMC (6 × 106) were adoptively transferred i.v. into mast cell–deficient KitW/W-v mice. Littermates (+/+) were used as WT controls. Mast cells were allowed to engraft, and, 6 wk after transfer, mice with or without adoptively transferred mast cells were injected with vehicle or CBD (i.p.). After 16 h, peritoneal exudate cells were analyzed by flow cytometry (B and C). Peritoneal lavage fluids were analyzed for G-CSF by ELISA (D). Data represent mean ± SD (n = 3 mice per group). Student t test: *p < 0.05. Successful engraftment of adoptively transferred mast cells was determined by Giemsa staining (Table I).
Adoptive transfer of WT mast cells restores CBD response in mast cell–deficient mice. BM-derived mast cells (BMMC) were generated by culturing WT BM cells in the presence of mouse rIL-3 and stem cell factor, as described in 2Materials and Methods. Purity of BMMC after 5 wk of culture, as determined by FACS analysis for c-Kit expression. (A) Left histogram, isotype control IgG; right histogram, c-Kit Ab. BMMC (6 × 106) were adoptively transferred i.v. into mast cell–deficient KitW/W-v mice. Littermates (+/+) were used as WT controls. Mast cells were allowed to engraft, and, 6 wk after transfer, mice with or without adoptively transferred mast cells were injected with vehicle or CBD (i.p.). After 16 h, peritoneal exudate cells were analyzed by flow cytometry (B and C). Peritoneal lavage fluids were analyzed for G-CSF by ELISA (D). Data represent mean ± SD (n = 3 mice per group). Student t test: *p < 0.05. Successful engraftment of adoptively transferred mast cells was determined by Giemsa staining (Table I).
| Mice/Treatment . | Mast Cells in Peritoneuma . |
|---|---|
| Control (+/+) | 18.79 ± 2.64 |
| Kit (W/W-v) | 2.78 ± 1.02 |
| Kit (W/W-v) + BMMC | 11.49 ± 3.95 |
| Mice/Treatment . | Mast Cells in Peritoneuma . |
|---|---|
| Control (+/+) | 18.79 ± 2.64 |
| Kit (W/W-v) | 2.78 ± 1.02 |
| Kit (W/W-v) + BMMC | 11.49 ± 3.95 |
Mast cells were enumerated using cytospin preparations of peritoneal lavage cells visualized by May–Grünwald–Giemsa staining and light microscopy. Mast cells were identified by characteristic deep purple staining of the granules. Number of mast cells and the total number of nucleated cells were counted. Numbers indicate mean ± SD of mast cells per thousand nucleated cells from n = 3 mice per group.
Mast cell activator (compound 48/80) induces accumulation of MDSC
To further corroborate the potential, likely role of mast cells in MDSC induction, we tested whether a known mast cell activator can induce MDSC in vivo. To this end, we injected WT mice i.p. with compound 48/80 and analyzed the accumulation of MDSC in the peritoneum. Compound 48/80 produced a significant dose-dependent increase in the frequency and absolute number of CD11b+Gr-1+ MDSC in the peritoneum (Fig. 9A, 9B). Furthermore, analysis for MDSC subtypes showed significant induction of both the Gr and Mo MDSC subsets in response to mast cell activation by compound 48/80 in vivo (Fig. 9C).
Accumulation of MDSC in response to compound 48/80. WT mice (n = 4) were injected with vehicle or different doses of compound 48/80 i.p., and peritoneal exudate cells were analyzed by flow cytometry for MDSC. Representative dot plots with frequency of gated CD11b+Gr-1+ MDSC are shown (A). Absolute MDSC numbers from four mice are represented as mean ± SD (B). (C and D) Flow cytometric analysis for MDSC subtypes, as described before. Student t test, **p < 0.01 compared with vehicle control.
Accumulation of MDSC in response to compound 48/80. WT mice (n = 4) were injected with vehicle or different doses of compound 48/80 i.p., and peritoneal exudate cells were analyzed by flow cytometry for MDSC. Representative dot plots with frequency of gated CD11b+Gr-1+ MDSC are shown (A). Absolute MDSC numbers from four mice are represented as mean ± SD (B). (C and D) Flow cytometric analysis for MDSC subtypes, as described before. Student t test, **p < 0.01 compared with vehicle control.
Critical role of nuclear receptor PPAR-γ
To delineate the role of receptors in the induction of MDSC by CBD, we used receptor-deficient mice or specific antagonists for receptors that CBD is known to bind to and function. Ion channel receptor Trpv1 (vanilloid) has been shown to be the primary receptor for CBD in a number of in vitro and in vivo systems (1, 27, 36). First, we used vanilloid receptor-deficient (Trpv1−/−) mice to study its role. We injected WT and Trpv1−/− mice with vehicle or CBD and analyzed the peritoneal exudate cells after 16 h. Surprisingly, CBD administration resulted in significant induction of MDSC in Trpv1−/− mice similar to Trpv1+/+ WT mice (Fig. 10A, 10B). This suggested that CBD-induced accumulation of MDSC in vivo in the peritoneum of mice does not involve vanilloid receptors.
PPAR-γ plays a critical role in the induction of MDSC by CBD in vivo. Flow cytometric analysis of MDSC from peritoneum 12 h after injecting with vehicle or CBD in WT or Trpv1−/− (VR1-KO) mice. Representative dot plots (A) and absolute numbers of MDSC (B) are depicted. Data represent mean ± SD (n = 3 mice). Flow cytometric analysis of MDSC from peritoneum 12 h after injecting with vehicle or CBD in WT mice with or without pretreatment of mice using specific inhibitor (BADGE) to block PPAR-γ receptors (C and D). Data represent mean ± SD (n = 4 mice). Student t test: ***p < 0.001. (E) Murine mast cells secrete G-CSF in response to CBD in a PPAR-γ–dependent manner. Normal murine cloned mast cells (MC/9) were treated in culture (106 cells/well) with 1 or 10 μM CBD. In some wells, PPAR-γ–inhibitor BADGE was added at 1 or 10 μM, as indicated. Culture supernatants were harvested after 24 h and analyzed for G-CSF by ELISA. Data represent mean ± SD of triplicate determinations and are representative of two experiments. Student t test: **p < 0.01, *p < 0.05.
PPAR-γ plays a critical role in the induction of MDSC by CBD in vivo. Flow cytometric analysis of MDSC from peritoneum 12 h after injecting with vehicle or CBD in WT or Trpv1−/− (VR1-KO) mice. Representative dot plots (A) and absolute numbers of MDSC (B) are depicted. Data represent mean ± SD (n = 3 mice). Flow cytometric analysis of MDSC from peritoneum 12 h after injecting with vehicle or CBD in WT mice with or without pretreatment of mice using specific inhibitor (BADGE) to block PPAR-γ receptors (C and D). Data represent mean ± SD (n = 4 mice). Student t test: ***p < 0.001. (E) Murine mast cells secrete G-CSF in response to CBD in a PPAR-γ–dependent manner. Normal murine cloned mast cells (MC/9) were treated in culture (106 cells/well) with 1 or 10 μM CBD. In some wells, PPAR-γ–inhibitor BADGE was added at 1 or 10 μM, as indicated. Culture supernatants were harvested after 24 h and analyzed for G-CSF by ELISA. Data represent mean ± SD of triplicate determinations and are representative of two experiments. Student t test: **p < 0.01, *p < 0.05.
More recently, it has been suggested that nuclear receptor family of PPARs represents the additional nuclear branch of the cannabinoid receptor family (37, 38). CBD has been shown to activate and function via the nuclear receptor, PPAR-γ (18, 25, 38, 39). We used preadministration of selective and potent PPAR-γ inhibitor (BADGE) to assess its role in our model. Remarkably, preinjection with BADGE almost completely blocked the induction of MDSC by CBD in vivo (Fig. 10C, 10D), which suggested the crucial role of PPAR-γ in this pathway. We also treated normal murine cloned mast cells (MC/9) in culture with CBD. MC/9 mast cells showed increased production of G-CSF in response to CBD in vitro (Fig. 10E). In some wells, PPAR-γ was blocked by adding equimolar concentration of BADGE. Blocking of PPAR-γ significantly inhibited the G-CSF production induced by CBD in these mast cell cultures.
Luc reporter assay: CBD activates PPAR-γ
First, we checked for the expression of PPAR-γ in mast cells. Both murine cloned mast cells (MC/9) and P819 mast cell line showed significant expression of PPAR-γ mRNA in RT-PCR analysis (Fig. 11A). To test whether CBD can induce PPAR-γ transcriptional activity, we used the PPAR-luciferase reporter system (Fig. 11B). P815 cells were transfected with the PPAR-luciferase reporter construct, followed by treatment with CBD. Luciferase activity was determined by dual luciferase bioluminescence assay system. Inducible PPAR-responsive firefly luciferase reporter activity was normalized to cotransfected constitutive Renilla-luciferase used as the internal control to account for transfection variations. CBD significantly induced the transcriptional reporter activity similar to troglitazone, a known PPAR-γ agonist (Fig. 11C), suggesting that CBD can directly activate PPAR-γ (Fig. 12).
CBD enhances PPAR-γ transcriptional activity. (A) Expression of PPAR-γ on mast cells. PPAR-γ message was analyzed on murine cloned mast cells (MC/9) and P815 mast cell line by RT-PCR. (B) PPAR-γ–luciferase reporter and control vector used in the experiment. Consensus binding site sequence in the PPAR transcriptional response element (TRE) repeats is shown. (C) Murine P815 cells were transfected with inducible PPAR-Luciferase (Firefly) reporter along with constitutive Renilla-luciferase construct, followed by treatment with vehicle (control), CBD (0.1 and 1 μM), or known PPAR-γ agonist troglitazone (10 μM). Transcriptional activity of PPAR-γ was measured by luciferase assay by luminometry. Relative luciferase units were normalized using Renilla construct, and fold change was calculated. Mean ± SD of triplicate determinations from a representative experiment are shown. Student t test, *p < 0.05 compared with control.
CBD enhances PPAR-γ transcriptional activity. (A) Expression of PPAR-γ on mast cells. PPAR-γ message was analyzed on murine cloned mast cells (MC/9) and P815 mast cell line by RT-PCR. (B) PPAR-γ–luciferase reporter and control vector used in the experiment. Consensus binding site sequence in the PPAR transcriptional response element (TRE) repeats is shown. (C) Murine P815 cells were transfected with inducible PPAR-Luciferase (Firefly) reporter along with constitutive Renilla-luciferase construct, followed by treatment with vehicle (control), CBD (0.1 and 1 μM), or known PPAR-γ agonist troglitazone (10 μM). Transcriptional activity of PPAR-γ was measured by luciferase assay by luminometry. Relative luciferase units were normalized using Renilla construct, and fold change was calculated. Mean ± SD of triplicate determinations from a representative experiment are shown. Student t test, *p < 0.05 compared with control.
Proposed mechanism for induction of MDSC in vivo by CBD. Induction of functional MDSC from BM precursors by CBD and their accumulation in the periphery appears to be primarily mediated by chemokines, predominantly G-CSF, with likely involvement of mast cells (MC) and PPAR-γ in the process.
Proposed mechanism for induction of MDSC in vivo by CBD. Induction of functional MDSC from BM precursors by CBD and their accumulation in the periphery appears to be primarily mediated by chemokines, predominantly G-CSF, with likely involvement of mast cells (MC) and PPAR-γ in the process.
Discussion
MDSC are nonterminally differentiated, immature myeloid cells that have acquired a highly immunosuppressive functional phenotype. These cells are of great interest in cancer as well as inflammation as they potently suppress the cytotoxic activities of NK and NK T cells, and immune responses mediated by CD4 and CD8 T cells (40, 41). Under normal conditions, precursor myeloid cells from BM differentiate into mature granulocytes, macrophages, or dendritic cells as they home to peripheral organs. However, various mediators produced during pathological conditions, such as cancer, infections, trauma, autoimmunity, and sometimes in response to certain natural compounds, are believed to cause the proliferation of immature myeloid cells while blocking their terminal differentiation, resulting in the accumulation of immunosuppressive MDSC phenotype (42). Recent studies from our laboratory have explored the induction MDSC as an important mechanism action of several natural compounds with known immunosuppressive or anti-inflammatory properties, including marijuana cannabinoids and resveratrol (27, 28, 43–45). The potent immunomodulatory action of CBD is known, and its effect on the activated immune system has been the subject of a number of studies (5, 16–23, 27, 39, 46–49). However, our understanding of the effects and underlying mechanisms of CBD exposure on naive immune system is limited. In the current study, we provide evidence that CBD can induce a large number of MDSC in vivo in normal mice. This was found to be associated with enhanced levels of chemokines G-CSF, CXCL-1 (KC), and M-CSF, but not GM-CSF. Furthermore, blocking of G-CSF in vivo using anti–G-CSF Ab was able to significantly inhibit the accumulation of MDSC in response to CBD. CBD-induced MDSC demonstrated potent immunosuppressive activity by suppressing T cell proliferation ex vivo as well as upon adoptive transfer in vivo in LPS-induced, acute inflammatory response.
Pathways have been identified in cancer or inflammation where suppressive MDSC have been demonstrated to be induced in response to tumor-derived factors or inflammatory mediators, respectively (15, 50, 51). The in vivo response to CBD appears to be unlike a typical inflammatory response. Our studies have identified a third pathway wherein immunosuppressive natural compounds such as cannabinoids trigger specific chemokine milieu even in a naive system, resulting in the accumulation and activation of predominantly functional MDSC response in the periphery primarily derived from BM myeloid precursors. These data are consistent with a number of immunosuppressive compounds that induce MDSC following activation of aryl hydrocarbon receptors, cannabinoid receptors or vanniloid receptors, and the like (27, 28, 45).
Multiple pathways have been shown to be responsible for MDSC-mediated T cell suppression (11, 12, 41, 52). Production of Arg1 enzyme appears to be one of the most crucial mechanisms as both Gr and Mo subsets of MDSC are known to express Arg1. Arg1 acts by metabolizing l-arginine, an essential amino acid needed for T cell proliferation and survival, thus inhibiting T cell proliferation. We observed that CBD-induced MDSC expressed functional Arg1. In addition, T cell–suppressive activity of CBD-induced MDSC was significantly attenuated in the presence of a specific arginase inhibitor.
Although a partial or weak agonist for the vanilloid receptors (EC50, 3.5 μM), CBD has been shown to function by activating Trpv1 in several models of inflammation (19, 53). In this study, using Trpv1−/− mice, we have observed that induction of MDSC by CBD in the naive peritoneum was completely independent of Trpv1. This is particularly interesting because anti-inflammatory effect of CBD in experimental hepatitis was Trpv1 dependent and was associated with increased MDSC numbers in liver (27). This suggests that, unlike local, robust MDSC response to CBD in the peritoneum in naive mice, migration and accumulation of MDSC in other organs, especially during active inflammatory response, may involve Trpv1-dependent mechanisms. Additionally, different mechanisms may come into play in activated versus normal conditions, and Trpv1 may have different roles during inflammation as opposed to naive system. Furthermore, peritoneum being recognized as a unique immune organ, it is likely that phenotype of peritoneal mast cells, with respect to expression and/or function of PPAR-γ, releases chemokine mediators such as G-CSF, and their involvement in the induction of MDSC in response to CBD may be organ specific. It is well known that CBD has a complex pharmacology (1) and functions by binding and activating different receptors in different models. Some in vivo effects of CBD have been previously attributed to CB1 (26, 54–56) and CB2 receptors (55, 57, 58), although the general agreement in the field is that CBD exhibits little affinity toward these cannabinoid receptors. Recently, CBD has been shown to function by binding to adenosine receptor A2A (46, 48, 57). Neuroprotective effect of CBD in hypoxic-ischemic brain damage (57), anti-inflammatory effect in retina (48), and acute lung injury (46) have been shown to involve A2A receptors. We studied the possible involvement of these receptors initially in the current study by preinjecting CB1/CB2 antagonists or specific A2A inhibitor. We did not see any effect of these inhibitors on the induction of MDSC by CBD in vivo (data not shown).
Our results using PPAR-γ inhibitor in vivo clearly demonstrated the critical role of this nuclear receptor-transcription factor in the induction of MDSC by CBD. Others have previously demonstrated PPAR-γ agonist activity of CBD in several models (18, 24, 25, 39, 59). CBD was shown to increase the transcriptional activity of PPAR-γ and modulate cellular functions in rat aortic cells and fibroblasts (25). Recent studies have shown that CBD can reduce intestinal inflammation as well as β-amyloid–induced neuroinflammation acting selectively via PPAR-γ pathway (18, 39). We observed that the induction of MDSC by CBD was almost entirely mediated by PPAR-γ as pretreatment with potent PPAR-γ antagonist BADGE was able to completely inhibit the response. Furthermore, PPAR-γ antagonist was able to block the production of G-CSF in vivo in the peritoneum, and by normal mouse MC/9 mast cells in vitro in response to CBD. Based on luciferase reporter assay, we further showed that CBD directly activated PPAR-γ. These results suggest that CBD may induce the production of G-CSF and other chemokine mediators such as CXCL1 and M-CSF by activating PPAR-γ receptor in vivo, which may promote the differentiation, migration, and proliferation of MDSC from BM precursors.
Our experiments using c-Kit mutant KitW/W-v that are also deficient in mast cells showed that induction of G-CSF and MDSC by CBD was significantly attenuated in these mice, suggesting the crucial role of c-Kit. The restoration of response following adoptive transfer of mast cells indicated the likely role of mast cells and that mast cells might be the crucial responders in this pathway. This was further supported by the fact that a well-known mast cell activator compound was able to induce MDSC cellular response in the peritoneum similar to CBD in vivo. Role of mast cells in the mobilization and function of MDSC has been previously demonstrated using in vivo tumor models (60, 61). Nevertheless, given the fact that c-Kit is crucial for hematopoiesis and MDSC generation, and further reconstitution with BM-derived mast cells in these mice only replenishes mast cells on a c-kit–deficient background, the role of mast cells needs to be ultimately confirmed using new Cre transgenic model systems (62) devoid of defects in c-Kit or its ligand stem cell factor.
PPARs are a group of nuclear hormone receptor superfamily of transcription factors that are triggered by hormones, endogenous fatty acids, and various nutritional or natural compounds (63). Activated PPARs bind to specific regions of DNA termed peroxisome proliferator hormone response elements to promote or prevent transcription of specific genes. Activated PPARs are capable of functioning by DNA-independent mechanism of protein–protein interactions with other transcription factors to cause transcriptional repression (64). Two classes of PPAR agonists, namely fibrates (PPAR-α agonist) and thiazolidinediones (PPAR-γ agonist), have been approved by the Food and Drug Administration for pharmaceutical use. Clinically, PPAR-γ–activating drugs have been used in the treatment of dyslypidemia and insulin insensitivity in type II diabetes (65) and have shown potential in degrading β-amyloid plaques in Alzheimer’s disease (66). In addition to being a key regulator in lipogenesis and adipocyte differentiation, PPAR-γ may play a role in innate immunity particularly by regulating immune cell differentiation and function (67, 68). Our understanding of the role of PPAR-γ in the induction of regulatory immune cells is limited. Recently, the suppressive function of M2-like MDSC was shown to be mediated by Arg1 and PPAR-γ (69). BADGE used in this study is a selective antagonist of PPAR-γ over PPAR-α and PPAR-δ (70). This compound has been previously used in vivo in effectively reversing the anti-inflammatory effects of PPAR-γ agonists (71). Activation of PPAR-γ by CBD may have consequences in cancer and infectious diseases and therapeutic potential in inflammatory and neurodegenerative disorders. Our results also suggest a potential for the use of PPAR-γ selective agonists in vivo in the modulation of MDSC mobilization and function.
Marijuana is an illegal drug in many countries, including the United States. However, several states in the United States have enacted laws in recent years to legalize medicinal and recreational use of cannabis based on popular initiatives. This could lead to marijuana use becoming more acceptable, and its use may increase in coming years. THC and CBD are the major psychoactive and nonpsychoactive components of marijuana, respectively. Due to the preference for varieties that were more mind altering with higher THC levels, selective breeding for decades had led to Cannabis strains with low CBD content (72). However, more CBD-rich strains are being developed in recent years owing to its demand in medical cannabis patients (73). Our previous studies showed significant induction of functional MDSC in vivo by THC as well as altered regulation of microRNA and target genes in THC-induced MDSC (28, 74). Because marijuana contains both THC and CBD, together our studies suggest that ingestion of marijuana may lead to potent induction of MDSC.
In conclusion, the major nonpsychotropic natural cannabinoid from cannabis, CBD, caused robust induction of highly immunosuppressive, functional CD11b+Gr-1+ MDSC in vivo in naive mice. The induction of MDSC was dependent on c-Kit and mast cells and was mediated by transcription factor PPAR-γ and chemokine mediators, particularly G-CSF (Fig. 12). These observations enhance our understanding of the effects of CBD on the immune system and clearly establish that induction of MDSC is one of the major mechanisms of action of CBD in vivo. Although these findings support the development of CBD as a potential anti-inflammatory therapeutic, at the same time they also highlight the importance of more precisely understanding the possible negative consequences of its use in cancer, as immunosuppression caused by MDSC has been shown to play a major role in tumor evasion.
Footnotes
This work was supported in whole or part by National Institutes of Health Grants K01DA034892 (to V.L.H.), P01AT003961, P20RR032684, R01AT006888, R01ES019313, and R01MH094755 and Veterans Affairs Merit Award 101BX001357 (to P.S.N. and M.N.).
Abbreviations used in this article:
References
Disclosures
The authors have no financial conflicts of interest.


![FIGURE 3. Functional characterization of CD11b+Gr-1+ cells induced by CBD. Expression of functional arginase. (A) Western blot analysis of lysates of cells harvested from the peritonea, 16 h following the administration of vehicle or 20 mg/kg CBD (n = 4). (B) Spectrophotometric assay for arginase activity. Cell lysates were analyzed for arginase activity using l-arginine as the substrate, and detecting the l-ornithine formed. Data represent mean ± SD. Student t test, **p < 0.01. (C) T cell suppression assay in vitro. CD11b+Gr-1+ cells harvested from the peritoneum of WT mice were purified to >90% purity, irradiated, plated at 1:10 and 1:2 (MDSC:T cell) ratios with syngenic T cells (2 × 105 T cells/well), and stimulated with Con A. T cells cultured without MDSC but stimulated with Con A served as control (TC). Arginase inhibitor (nor-NOHA) was added to some wells at 10 or 100 μM, as indicated. Proliferation was assessed at 72 h by [3H]thymidine assay. Data are mean ± SD of quadruplicate determinations and representative of two experiments. Student t test: **p < 0.01, ***p < 0.001 compared with TC control. †p < 0.05 compared versus corresponding MDSC:TC without nor-NOHA. (D) Suppression of acute inflammatory response to LPS in vivo. Purified CBD-induced CD11b+Gr-1+ cells (5 × 106/ mouse) were adoptively transferred into naive WT mice 2 h before injecting with LPS. One hour after LPS challenge, TNF-α levels in sera were analyzed by ELISA. Data represent mean ± SD (n = 3 mice); Student t test: ***p < 0.001, **p < 0.01.](https://aai.silverchair-cdn.com/aai/content_public/journal/jimmunol/194/11/10.4049_jimmunol.1401844/4/m_ji_1401844_f3.jpeg?Expires=1708448209&Signature=eWtnshEMV~hL4BFL3dmgZkASLIb6cdhW4UcSXF-ja19OXXUHKZqTC-KJL-olAECht8sJ-xL1UwSnZXM2y3zYtuyEhHBu6FR-MHJt1QIvbi2M4DfSjPCR184DpUqEqaHc0nAWLVd5~s0eLAR~c2zEDF0UiQIXDqFevhOwyRBX8LwvGBfQFqWJste3X2-8yCzz5THH2Nsn6GRV770wc2XyFEkFkWRvVw4sR1V2Fy~oO~qC8rFL9vfNOwF2Epw1o-49KzOzabT2ttkdk9ZvOTCMzsc5YEptA4Ar8F9qKx2qEUsiAAhNBIWDsCr-JWKJ~Ie4KUOWVLALcFBaBzZN~pGJDQ__&Key-Pair-Id=APKAIE5G5CRDK6RD3PGA)

![FIGURE 5. Analysis of CBD-induced MDSC subtypes. WT mice (n = 4) were injected with vehicle or 20 mg/kg CBD, and, after 16 h, peritoneal exudate cells were triple stained for CD11b, Ly6-G, and Ly6-C and analyzed by FACS. Representative dot plots with gated CD11b+Ly6-G+Ly6-C+(int) Gr and CD11b+Ly6-G−(neg)Ly6-C+ Mo MDSC subtypes are shown with frequencies indicated (A). Absolute numbers of each subtype are calculated based on frequency and total cell numbers and represented as mean ± SD from four mice (B). Student t test, **p < 0.01 compared with vehicle control. (C) MDSC subtypes were purified by FACS sorting and used in T cell suppression assay at indicated ratios with syngenic T cells stimulated with Con A. T cell proliferation was assessed at 72 h by [3H]thymidine incorporation. Mean ± SD of quadruplicate determinations and representative of two separate experiments shown. *p < 0.05, Student t test.](https://aai.silverchair-cdn.com/aai/content_public/journal/jimmunol/194/11/10.4049_jimmunol.1401844/4/m_ji_1401844_f5.jpeg?Expires=1708448209&Signature=JMN-qGdavB0Ql5dWzjvv~ht6io6hOpG5PfQMMO1dYHZ1ggZJq8wvASpvegFQSTS2lkconVfG2dRrnGYuOnmRtrxAAQOVQeIHiJAjml08lBFaLiOQjWfgitW1X~N5ela56-MjrgSX2pdRofcUCwUzILTGSCJ4VfPw-Qv9LpO215NsOqze3d9-2Lg2m9XiSf0C6MYxA2Jvv8Xaz3Th0liR3G~~v5Tovu5Zm7MmvXlOR1naYnU68ZGT28oXHWnyCkEu9hD7VuUHRHoO7EtYYudmLtszoZW9YDNmtMt3h2xhPwA6HqEOXaxx23ynHd96L~LMWBj4jIEicsSgaIXOZc~SeA__&Key-Pair-Id=APKAIE5G5CRDK6RD3PGA)






