Abstract
Exogenously administered mesenchymal stem/stromal cells (MSCs) suppress autoimmunity despite transient engraftment. However, the mechanism is unclear. In this study, we report a novel mechanism by which MSCs modulate the immune system by recruiting myeloid-derived suppressor cells in a mouse model of experimental autoimmune uveitis (EAU). Intravenous infusion of MSCs blocked EAU development and reduced Th1 and Th17 responses. Time course analysis revealed an increase of MHC class IIloLy6G−Ly6ChiCD11b+ cells in draining lymph nodes by MSCs. These Ly6ChiCD11b+ cells suppressed CD4+ cell proliferation and Th1/Th17 differentiation and induced CD4+ cell apoptosis. Adoptive transfer of Ly6ChiCD11b+ cells ameliorated EAU, whereas depletion of Ly6ChiCD11b+ cells abrogated the effects of MSCs. 1.8% of MSCs were present in draining lymph nodes 1 d after infusion, and MSCs with CCL2 knockdown did not increase MHC class IIloLy6G−Ly6ChiCD11b+ cells and failed to attenuate EAU. Therefore, our findings demonstrate that MSCs suppress autoimmunity by recruiting myeloid-derived suppressor cells into sites of inflammation in a CCL2-dependent manner.
Introduction
Mesenchymal stem/stromal cells (MSCs) have multiple regulatory effects on innate and adaptive immunity (1–3). Therefore, exogenous administration of MSCs is a promising tool for the treatment of immunological and inflammatory disorders. Indeed, a large number of clinical trials are under way to harness the cells for treating patients with autoimmune diseases such as type 1 diabetes, multiple sclerosis, Crohn’s disease, or systemic lupus erythematosus (http://www.clinicaltraial.gov).
Previous studies suggest that MSCs or the cell-derived factors exert their immunomodulatory functions through direct suppression of the immune system (1–3). However, exogenously administered cells are rapidly cleared by the host and do not engraft in the long-term (3, 4). Thus, direct effects of MSCs or the cell-derived factors on the immune system are short-lived and do not completely account for the immune modulation and tissue regeneration observed in vivo with MSC treatment. In this context, there are indications that MSCs activate endogenous immunoregulatory networks, for example, through the induction of regulatory T (Treg) cells, and thereby trigger immune tolerance (5–7).
Myeloid-derived suppressor cells (MDSCs) are another type of immune regulatory cell that expands during cancer, infection, or inflammation (8, 9). MDSCs comprise heterogeneous populations of immature myeloid cells (IMCs) and are defined functionally by immune suppressive properties and phenotypically by the coexpression of the myeloid lineage markers CD11b and Gr1 (Ly6G or Ly6C), as well as the lack of MHC class II (MHC II) molecule (8). Although MDSCs have a deleterious role in cancer by inhibiting antitumor immunity (10–13), it is possible that the cells have beneficial effects in autoimmunity by limiting T cell responses (8, 14). In support of this possibility, recent studies have demonstrated that MDSCs accumulate in tissues with autoimmune diseases, including multiple sclerosis (15–17), inflammatory bowel disease (18, 19), uveoretinitis (20), collagen-induced arthritis (21), and type 1 diabetes (22). However, the role of MDSCs in autoimmune diseases is not fully elucidated (14).
In the present study, we hypothesized that 1) MSCs stimulate the endogenous immunoregulatory system through induction of MDSCs, and 2) MDSCs induced by MSCs protect against autoimmunity. To address these hypotheses, we used a mouse model of experimental autoimmune uveitis (EAU), a well-established model for human autoimmune intraocular inflammation (23). We found that i.v. infused MSCs migrated to draining lymph nodes (dLNs) in mice with EAU and recruited MHC IIloLy6G−Ly6ChiCD11b+ cells to dLNs in a CCL2-dependent manner. The Ly6ChiCD11b+ cells potently suppressed Th1 and Th17 cell responses and ameliorated EAU. Thus, our findings demonstrate a novel mechanism of MSCs in the induction of the intrinsic immunoregulatory system and provide a potential role of MDSCs in the modulation of autoimmunity.
Materials and Methods
Animals
Six-week-old female B6 mice (C57BL/6J, H-2b) were obtained from Orient Bio (Seongnam, Korea) and housed in a specific pathogen-free environment in the animal facilities of Biomedical Research Institute, Seoul National University Hospital. All animals were used at 6–8 wk of age. Animals were treated in strict accordance with the Association for Research in Vision and Ophthalmology statement for the use of animals in ophthalmic and vision research (http://www.arvo.org/About_ARVO/Policies/Statement_for_the_Use_of_Animals_in_Ophthalmic_and_Visual_Research). The experimental protocols were approved by the Institutional Animal Care and Use Committee of Seoul National University Biomedical Research Institute (approval no. 13-0104-C1A1).
Preparation of MSCs
Human bone marrow–derived MSCs (hMSCs) were obtained from the Center for the Preparation and Distribution of Adult Stem Cells (http://medicine.tamhsc.edu/irm/msc-distribution.html) that supplies standardized preparations of MSCs enriched for early progenitor cells under the auspices of an National Institutes of Health/National Center for Research Resources grant (P40 RR 17447-06). The acquisition and use of hMSCs were approved by the Institutional Review Board of Texas A&M Health Science Center and Seoul National University Hospital Biomedical Research Institute. The passage two hMSCs from one donor were used in all experiments. The cells consistently differentiated into three lineages in culture, were negative for hematopoietic markers (CD34, CD36, CD117, and CD45), and were positive for mesenchymal markers CD29 (95%), CD44 (>93%), CD49c (99%), CD49f (>70%), CD59 (>99%), CD90 (>99%), CD105 (>99%), and CD166 (>99%). The cells were cultured in complete culture medium (CCM) containing 17% FBS (Life Technologies, Grand Island, NY), 2 mM l-glutamine, 100 U/ml penicillin, and 100 μg/ml streptomycin (Invitrogen/Life Technologies, Carlsbad, CA) until 70% confluence was reached and then harvested with 0.25% trypsin/1 mM EDTA (Invitrogen/Life Technologies) at 37°C for 2 min. After washing, the cells were used for in vitro experiments or resuspended in balanced salt solution (BSS, Lonza/BioWhittaker, Walkersville, MD) at a concentration of 10,000 cells/μl for injection in vivo.
The mouse MSCs were prepared from the marrow of long bones of hindlimbs of 8-wk-old female B6 mice using the previously described method (24) with modification. Briefly, the bone marrow extracts were obtained by flushing the cut ends of the bones, and cell suspension was filtered through a 70-μm strainer to remove bone spicules. After centrifugation, the cells were resuspended in CCM and distributed into culture plates at a density of 1 × 106 cells/cm2. The plates were cultured undisturbed at 37°C with 5% CO2 in a humidified chamber (normoxia condition) for 3 d. Then, the nonadherent cells were removed by gentle swirling, and adherent cells were replaced with CCM. After an additional 4 d of culture, the plates were washed with serum-free medium and harvested with 0.25% trypsin/1 mM EDTA at 37°C for 2 min before injection.
EAU induction
EAU was induced in C57BL/6J with H-2b haplotype mice using the standardized method as previously described (25). Briefly, mice were immunized with s.c. injection into a footpad of 250 μg human interphotoreceptor retinal binding protein (IRBP) peptide 1–20, GPTHLFQPSLVLDMAKVLLD (20 mg/ml; Peptron, Daejeon, Korea) that was emulsified in CFA (Sigma-Aldrich, St. Louis, MO) containing Mycobacterium tuberculosis (2.5 mg/ml; BD Difco, Franklin Lakes, NJ). Simultaneously, the mice received an i.p. injection of 0.7 μg pertussis toxin (300 μl; Sigma-Aldrich).
Histology
Tissues were fixed in 10% formaldehyde and embedded in paraffin. Serial 4-μm-thick sections were cut, deparaffinized, and stained with either H&E or Abs according to the manufacturers’ protocols. The Abs used were mouse anti-human nuclei (Cy3 conjugate, 1:50) (MAB1281C3, Millipore, Billerica, MA), anti-human mitochondria (1:50) (MAB1273, Millipore), and Alexa Fluor 488 goat anti-mouse IgG (1:500) (A11001, Molecular Probes/Life Technologies, Eugene, OR). A DAPI solution (Vectashield mounting medium; Vector Laboratories, Burlingame, CA) was used for counterstaining. Retinal pathology scores were assessed in the H&E-stained slides on a scale of 0–4 using the criteria previously defined by Caspi (23).
Real time RT-PCR
Tissues were lysed in RNA isolation reagent (RNA-Bee; Tel-Test, Friendswood, TX) and sonicated with an ultrasound sonicator (ultrasonic processor; Cole-Parmer Instruments, Vernon Hills, IL). Total RNA was extracted using an RNeasy mini kit (Qiagen, Valencia, CA), and double-stranded cDNA was synthesized by reverse transcription (high-capacity RNA-to-cDNA kit; Applied Biosystems/Life Technologies, Carlsbad, CA). Real-time amplification was performed using TaqMan Universal PCR Master Mix (Applied Biosystems/Life Technologies). Human- or mouse-specific PCR probe sets were purchased from Applied Biosystems (TaqMan gene expression assay kits).
Standard curve for human GAPDH
A standard curve was generated by adding serial dilutions of hMSCs to mouse tissue as previously described (4). Briefly, 10–100,000 hMSCs were added to one mouse popliteal LN, respectively. Following RNA extraction, cDNA was generated using 1 μg total RNA, and real-time amplification was performed using a human-specific GAPDH primer and probe set (TaqMan gene expression assays, ID no. GAPDH HS99999905_05). The values were normalized to total eukaryotic 18S rRNA (TaqMan gene expression assays, ID no. Hs03003631_g1). The standard curve was made based on human-specific GAPDH expression from a known number of hMSCs added to one mouse LN.
Flow cytometry
A single-cell suspension was collected by mincing the tissue between the frosted ends of two glass slides in RPMI 1640 medium (Welgene, Daegu, Korea) containing 10% FBS (Life Technologies) and stained with the following fluorescence-conjugated anti-mouse Abs: CD4, CD25, Foxp3, IFN-γ, IL-17, IL-10, CD11b, Ly6C, Ly6G, MHC II (H-2b) (all from eBioscience, San Diego, CA). For intracellular staining, the cells were stimulated for 5 h with 50 ng/ml PMA and 1 μg/ml ionomycin in the presence of GolgiPlug (BD Pharmingen, San Diego, CA) and stained. The cells were then assayed for fluorescence using a FACSCanto flow cytometer (BD Biosciences, San Diego, CA). Data were analyzed using the FlowJo program (Tree Star, Ashland, OR).
ELISA
Tissues were cut into small pieces and lysed in Pro-Prep protein extraction solution (Intron Biotechnology, Seongnam, Korea). The samples were sonicated on ice with an ultrasound sonicator (Cole Parmer Instruments), and the cell-free supernatant was collected after centrifugation at 12,000 rpm for 15 min. The supernatants were assayed for the concentration of IL-17 (mouse DuoSet kit; R&D Systems, Minneapolis, MN), IFN-γ (mouse DuoSet kit; R&D Systems), and CCL2 (human Quantikine set; R&D Systems) according to the manufacturer’s protocols.
Isolation and culture of MDSCs and CD4+ T cells
A single-cell suspension prepared from LN and blood of EAU-immunized mice after RBC lysis was stained with anti-CD11b and anti-Ly6C Abs (eBioscience) and sorted using a flow cytometer (BD FACSAria III cell sorter; BD Biosciences) (purity of >95%). CD4+ T cells were purified from LNs of B6 mice using CD4 MACS beads (Miltenyi Biotec, Bergisch Gladbach, Germany) in accordance with the manufacturer’s instructions (purity of >95%). The cells were cultured in RPMI 1640 media (Welgene) containing 10% FBS (Life Technologies), 2 mM l-glutamine, 100 U/ml penicillin, and 100 μg/ml streptomycin (Invitrogen/Life Technologies).
Giemsa staining
The cells were collected on microscopic slides using a cytospin machine and stained with Giemsa solution (GS-500; Sigma-Aldrich).
In vitro T cell proliferation, apoptosis, and differentiation assays
For proliferation assays, CD4+ T cells purified from LNs were labeled with 5 μM CFSE (1 μl/ml; Invitrogen/Life Technologies) in RPMI 1640 medium (Welgene) for 10 min at 37°C in the dark. After washing, the CFSE-labeled CD4+ T cells were cultured in RPMI 1640 medium containing 10% FBS (Life Technologies) in plates coated with 2.5 μg/ml anti-CD3 and 2.5 μg/ml anti-CD28 mAbs (eBioscience) with or without Ly6ChiCD11b+ or Ly6CloCD11b+ cells in a Transwell for 5 d. The CFSE fluorescence was measured in CD4+ T cells with flow cytometry (FACSCanto flow cytometer; BD Biosciences).
For apoptosis assays, CD4+ T cells cultured with or without Ly6ChiCD11b+ or Ly6CloCD11b+ cells in a Transwell for 5 d were stained with a combination of propidium iodide (PI; Molecular Probes/Life Technologies) and annexin V (ANX; FITC annexin V apoptosis detection kit; BD Pharmingen) and analyzed by a FACSCanto flow cytometer.
For differentiation assays, CD4+ T cells were cultured in anti-CD3/anti-CD28–coated plates with or without Ly6ChiCD11b+ or Ly6CloCD11b+ cells in a Transwell. To stimulate differentiation into Th1 cells, 20 ng/ml recombinant murine IL-12 and 2.5 μg/ml anti–IL-4 Ab (both from R&D Systems) were added to the culture. To stimulate differentiation into Th17 cells, 50 ng/ml recombinant mouse IL-6, 5 ng/ml recombinant mouse TGF-β1, and Abs against IFN-γ (2.5 μg /ml) and IL-4 (2.5 μg /ml) (all from R&D Systems) were added. After 3 d of culture, CD4+ T cells were restimulated, and the surface marker or intracellular cytokine staining was performed as described above. The cells were analyzed for expression of CD4, CD25, Foxp3, IL-17A, and IFN-γ by a FACSCanto flow cytometer (BD Biosciences).
Adoptive transfer of MDSCs
For adoptive transfer experiments, Ly6ChiCD11b+ cells isolated as mentioned above were injected into EAU mice through the tail vein (5 × 105 cells/mouse).
In vivo depletion of MDSCs
For a depletion study, 100 μg anti-mouse Gr-1 mAb (clone RB6-8C5; StemCell Technologies, Carlsbad, CA) or rat IgG2a isotype control (553926; BD Pharmingen) was i.p. injected to mice three times at days −1 (24 h prior to immunization), 0 (the day of immunization), and 1 (the day after immunization) (26–30).
Small interfering RNA transfection
The hMSCs were transfected with small interfering RNA (siRNA) for CCL2 (sc-43913; Santa Cruz Biotechnology, Santa Cruz, CA) or scrambled siRNA (sc-37007; Santa Cruz Biotechnology) with a commercial kit (Lipofectamine RNAiMAX, Invitrogen/Life Technologies) per the manufacturers’ instructions. The knockdown efficiency of CCL2 in hMSCs was 86–90%.
Cell migration assay
In vitro migration of Ly6ChiCD11b+ cells isolated from mice as above was evaluated in 24-well plates with 3 μm pore Transwell supports (CytoSelect 24-well cell migration assay; Cell Biolabs, San Diego, CA). One million mouse MDSCs (>95% Ly6ChiCD11b+ cells) were plated in 300 μl serum-free CCM in the upper compartment, and 500 μl human CCL2 (100 ng/ml, 279-MC-010/CF; R&D Systems) was added to the lower compartment. Plates were incubated at 37°C with 5% CO2 for 18 h. The cells that migrated to the underside of the filter and lower compartment were quantified using CyQuant GR fluorescent dye (Cell Biolabs) according to the manufacturer’s protocol.
Statistical analysis
The data are presented as mean ± SD or SEM. Comparisons of two values between the groups were made using the two-tailed Student t test, and comparisons of more than two means were made using a one-way ANOVA (Prism; GraphPad Software, La Jolla, CA). Differences were considered significant at p < 0.05.
Results
MSCs ameliorate EAU
To determine whether MSCs protect the retina from EAU, we immunized mice with s.c. injection of the retina-specific Ag IRBP into footpads and injected hMSCs (1 × 106 cells/mouse) or the vehicle (BSS) into tail vein immediately after immunization. At days 1, 7, 14, and 21 postimmunization, the mice were humanely killed and the tissues were extracted for analysis (Fig. 1A).
hMSCs protected the retina from autoimmune inflammation. (A) EAU was induced in mice, and either hMSCs or BSS (the vehicle) was i.v. injected. After 1, 7, 14, and 21 d, the eyes were extracted and assayed. (B) H&E staining of retinal cross-sections showed destruction of the photoreceptor layer and infiltration of inflammatory cells in the retina and vitreous cavity in the BSS-treated EAU mice (left panel). The retinal disruption was most severe at day 21 after immunization. In contrast, the retinal structure was nearly normal with few inflammatory infiltrates in the hMSC-treated mice at all examined time points (right column). Original magnification, ×100. (C) Histological disease scores were significantly lower in the hMSC-treated mice than in the BSS-treated controls. (D) Real-time RT-PCR assay showed that the transcript levels of the inflammatory and immune-related cytokines were increased in the eyes of the BSS-treated EAU mice and were markedly reduced by hMSCs. Data are represented as mean ± SD from four independent experiments, each with at least three mice per group. RQ (relative quantification), ratio of mRNA levels relative to those in normal eyes. *p < 0.05, **p < 0.01, ***p < 0.001.
hMSCs protected the retina from autoimmune inflammation. (A) EAU was induced in mice, and either hMSCs or BSS (the vehicle) was i.v. injected. After 1, 7, 14, and 21 d, the eyes were extracted and assayed. (B) H&E staining of retinal cross-sections showed destruction of the photoreceptor layer and infiltration of inflammatory cells in the retina and vitreous cavity in the BSS-treated EAU mice (left panel). The retinal disruption was most severe at day 21 after immunization. In contrast, the retinal structure was nearly normal with few inflammatory infiltrates in the hMSC-treated mice at all examined time points (right column). Original magnification, ×100. (C) Histological disease scores were significantly lower in the hMSC-treated mice than in the BSS-treated controls. (D) Real-time RT-PCR assay showed that the transcript levels of the inflammatory and immune-related cytokines were increased in the eyes of the BSS-treated EAU mice and were markedly reduced by hMSCs. Data are represented as mean ± SD from four independent experiments, each with at least three mice per group. RQ (relative quantification), ratio of mRNA levels relative to those in normal eyes. *p < 0.05, **p < 0.01, ***p < 0.001.
Histologic examination showed that the disease appeared in the eyes of EAU-immunized mice at day 14 and reached a peak by day 21, as demonstrated by inflammatory cell infiltration, photoreceptor layer disorganization, retinal folds, and edema (Fig. 1B, 1C). In contrast, there were little structural damage and inflammatory infiltrates in the eyes of hMSC-treated mice (Fig. 1B, 1C). Disease scores assigned by retinal pathology (23) were markedly lower in the hMSC-treated mice compared with the BSS-treated mice (Fig. 1C).
We further measured the levels of proinflammatory cytokines in the eyes. Real-time RT-PCR showed that transcript levels of IFN-γ, IL-17A, IL-2, IL-6, and IL-1β were the highest at day 14, and the level of TNF-α transcript was increased at day 21 (Fig. 1D). The levels of the inflammatory cytokines in the eyes were significantly lower in the hMSC-treated mice than in the BSS-treated mice (Fig. 1D).
Similar results were obtained with mouse bone marrow-derived MSCs (mMSCs) or hMSCs from a second donor. An i.v. injection of mMSCs or second donor-derived hMSCs was also effective in preventing retinal damage and reducing the levels of inflammatory cytokines in the eyes of mice with EAU (Supplemental Fig. 1A, 1B).
Taken together, the results demonstrate that a single i.v. injection of MSCs at the time of immunization blocks the development of EAU.
MSCs modulate T cell responses
Th1 and Th17 cells are central to the pathogenesis of autoimmunity involving autoimmune uveitis (31, 32). We therefore investigated whether hMSCs ameliorate EAU through the suppression of Th1 and Th17 cells.
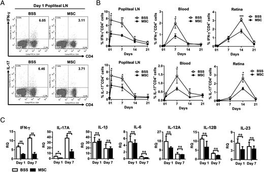
By monitoring IFN-γ+CD4+ cells and IL-17+CD4+ cells in popliteal LNs (dLNs), blood, and retina with flow cytometry, we observed three temporally distinct phases: an initial expansion of Th1 and Th17 cells in dLNs during the postimmunization days 1–7, a subsequent increase of Th1 and Th17 cells in the blood at day 7, and a later infiltration of the cells in the retina with a peak at day 14 (Fig. 2A, 2B). An i.v. infusion of hMSCs markedly reduced the number of IFN-γ+CD4+ and IL-17+CD4+ cells in dLNs at days 1 and 7 (Fig. 2A, 2B). Similarly, the number of IFN-γ+CD4+ and IL-17+CD4+ cells in the blood and retina was significantly decreased by i.v. hMSCs (Fig. 2B).
hMSCs suppressed Th1 and Th17 immune responses. (A) Flow cytometric analysis of IFN-γ– or IL-17–expressing CD4+ cells demonstrated that the percentage of IFN-γ+CD4+ cells and IL-17+CD4+ cells was increased in popliteal LNs (dLNs) at day 1 after immunization and was markedly lower in the hMSC-treated mice than in the BSS-treated mice. (B) Time course analysis of popliteal LNs, blood, and retina revealed that IFN-γ+CD4+ cells and IL-17+CD4+ cells were rapidly increased in dLNs during the first 7 d, and thereafter decreased. The IFN-γ+CD4+ cells and IL-17+CD4+ cells were increased in the blood at day 7 and in the retina at day 14. Intravenous infusion of hMSCs significantly decreased the percentage of IFN-γ+CD4+ cells and IL-17+CD4+ cells in LNs, blood, and retina. (C) Real-time RT PCR assay of popliteal LNs indicated that the mRNA levels of IFN-γ and IL-17A were increased at days 1 and 7 and were significantly reduced by hMSCs. However, the mRNA levels of IL-1β, IL-6, IL-12a, IL-12b, and IL-23, which were markedly increased in dLNs by immunization, were not different either on day 1 or 7 with or without hMSCs. Data are represented as mean ± SEM from three independent experiments, each with at least three mice per group. RQ (relative quantification), ratio of mRNA levels relative to those in normal LNs. *p < 0.05, **p < 0.01, ***p < 0.001.
hMSCs suppressed Th1 and Th17 immune responses. (A) Flow cytometric analysis of IFN-γ– or IL-17–expressing CD4+ cells demonstrated that the percentage of IFN-γ+CD4+ cells and IL-17+CD4+ cells was increased in popliteal LNs (dLNs) at day 1 after immunization and was markedly lower in the hMSC-treated mice than in the BSS-treated mice. (B) Time course analysis of popliteal LNs, blood, and retina revealed that IFN-γ+CD4+ cells and IL-17+CD4+ cells were rapidly increased in dLNs during the first 7 d, and thereafter decreased. The IFN-γ+CD4+ cells and IL-17+CD4+ cells were increased in the blood at day 7 and in the retina at day 14. Intravenous infusion of hMSCs significantly decreased the percentage of IFN-γ+CD4+ cells and IL-17+CD4+ cells in LNs, blood, and retina. (C) Real-time RT PCR assay of popliteal LNs indicated that the mRNA levels of IFN-γ and IL-17A were increased at days 1 and 7 and were significantly reduced by hMSCs. However, the mRNA levels of IL-1β, IL-6, IL-12a, IL-12b, and IL-23, which were markedly increased in dLNs by immunization, were not different either on day 1 or 7 with or without hMSCs. Data are represented as mean ± SEM from three independent experiments, each with at least three mice per group. RQ (relative quantification), ratio of mRNA levels relative to those in normal LNs. *p < 0.05, **p < 0.01, ***p < 0.001.
The differentiation of Th1 and Th17 cells from naive CD4+ T cells is directly regulated by cytokines that are produced by activated dendritic cells (DCs) or monocytes/macrophages (33–37). It has been reported that MSCs can repress the activation of DCs or monocytes/macrophages (2). Therefore, we further examined whether hMSCs diminish the levels of cytokines derived from DCs or monocytes/macrophages and thereby inhibit Th1 and Th17 differentiation. Consistent with the flow cytometric data shown in Fig. 2B, the levels of IFN-γ and IL-17A, which are Th1 and Th17 cell–derived cytokines, were significantly lower in dLNs of the hMSC-treated mice at days 1 and 7, compared with the BSS-treated controls (Fig. 2C). However, there were no differences in the levels of IL-1β, IL-6, IL-12A, IL-12B, and IL-23 in dLNs, which are cytokines derived from DCs or monocytes/macrophages and direct Th1 and Th17 differentiation (33–37), either at day 1 or 7 between the hMSC- and BSS-treated mice (Fig. 2C).
Previous studies have reported that MSCs induce Treg cells and inhibit T cell proliferation and differentiation (5–7). In our experimental setting, the number of CD4+CD25+Foxp3+ cells was increased by EAU immunization (Supplemental Fig. 2). However, the number of CD4+CD25+Foxp3+ cells in dLNs, blood, or spleen was not different with or without i.v. hMSCs (Supplemental Fig. 2). Thus, the results indicate that Treg cells do not mediate the effects of hMSCs in suppressing EAU.
MSCs recruit monocytic MDSCs to dLNs
Recent studies have identified the novel type of IMCs, known as MDSCs, that restrain T cell activation. MDSCs consist of two main subsets: Ly6G+Ly6CloCD11b+ cells (granulocytic MDSCs) and Ly6G−Ly6ChiCD11b+ cells (monocytic MDSCs) (38–40). It has been suggested that monocytic MDSCs are the main immunosuppressive myeloid cells (15–17, 26, 38, 41). Thus, we next explored the possibility that i.v. infusion of MSCs might affect the population of monocytic MDSCs.
We conducted a time course analysis of MHC IIloLy6G−Ly6ChiCD11b+ cells in dLNs, blood, spleen, lung, and retina after EAU immunization with or without i.v. hMSCs. Of note was the finding that there was a dramatic increase of MHC IIloLy6G−Ly6ChiCD11b+ cells in dLNs of the hMSC-treated mice at the postimmunization day 1 (Fig. 3A, 3B). Similar findings were observed with mMSCs (Supplemental Fig. 1C). The MHC IIloLy6G−Ly6ChiCD11b+ cells were increased in the blood of the hMSC-treated mice, but not in the spleen, lung, or retina (Fig. 3B). Also, the MHC IIloLy6G−Ly6ChiCD11b+ cells that were increased by hMSCs expressed a high level of an immunoregulatory cytokine, IL-10 (Fig. 3A, 3C).
hMSCs recruited MHC IIloLy6G−Ly6ChiCD11b+ cells to dLNs. (A) Flow cytometric analysis of popliteal LNs (dLNs) at day 1 after EAU immunization. After gating on MHC II (H-2b) and Ly6G, MHC IIloLy6G− cells were analyzed for CD11b and Ly6C. Intravenous administration of hMSCs markedly increased the percentage of MHC IIloLy6G−Ly6ChiCD11b+ cells in LNs. The MHC IIloLy6G−Ly6ChiCD11b+ cells expressed a high level of IL-10. (B) The MHC IIloLy6G−Ly6ChiCD11b+ cells in popliteal LNs, blood, spleen, lung, and retina were measured by flow cytometry at day 1 after EAU immunization. The percentage of MHC IIloLy6G−Ly6ChiCD11b+ cells in LNs and blood was significantly increased by hMSCs, whereas there were no differences in the spleen, lung, or retina between the BSS-treated and hMSC-treated mice. Data represent individual mice, and the bar indicates the mean ± SEM. *p < 0.05, ***p < 0.001. (C) The expression of iNOS, Arg1, PG-endoperoxide synthase 2 (PTGS2), M-CSF, GM-CSF, and IL-10 transcripts, as assayed by real-time RT PCR, was markedly increased in popliteal LNs at day 1 by hMSCs. Data are represented as mean ± SEM from three experiments, each with three mice per group. RQ (relative quantification), ratio of mRNA levels relative to those in normal LNs. *p < 0.05, **p < 0.01.
hMSCs recruited MHC IIloLy6G−Ly6ChiCD11b+ cells to dLNs. (A) Flow cytometric analysis of popliteal LNs (dLNs) at day 1 after EAU immunization. After gating on MHC II (H-2b) and Ly6G, MHC IIloLy6G− cells were analyzed for CD11b and Ly6C. Intravenous administration of hMSCs markedly increased the percentage of MHC IIloLy6G−Ly6ChiCD11b+ cells in LNs. The MHC IIloLy6G−Ly6ChiCD11b+ cells expressed a high level of IL-10. (B) The MHC IIloLy6G−Ly6ChiCD11b+ cells in popliteal LNs, blood, spleen, lung, and retina were measured by flow cytometry at day 1 after EAU immunization. The percentage of MHC IIloLy6G−Ly6ChiCD11b+ cells in LNs and blood was significantly increased by hMSCs, whereas there were no differences in the spleen, lung, or retina between the BSS-treated and hMSC-treated mice. Data represent individual mice, and the bar indicates the mean ± SEM. *p < 0.05, ***p < 0.001. (C) The expression of iNOS, Arg1, PG-endoperoxide synthase 2 (PTGS2), M-CSF, GM-CSF, and IL-10 transcripts, as assayed by real-time RT PCR, was markedly increased in popliteal LNs at day 1 by hMSCs. Data are represented as mean ± SEM from three experiments, each with three mice per group. RQ (relative quantification), ratio of mRNA levels relative to those in normal LNs. *p < 0.05, **p < 0.01.
We further examined the gene expression profile of cytokines that are known to mediate the immunosuppressive functions of monocytic MDSCs: inducible NO synthase (iNOS) and arginase (Arg1) (9, 38–40, 42, 43). We found ∼80-fold and 400-fold increases of iNOS and Arg1 transcripts, respectively, in dLNs of the hMSC-treated mice, compared with the BSS-treated controls (Fig. 3C). Also, there was a significant upregulation in dLNs of mouse-specific transcripts for PG-endoperoxide synthase 2, M-CSF, and GM-CSF by i.v. hMSCs, all of which mediate MDSC functions and induce MDSC expansion (Fig. 3C) (8, 38, 44, 45).
MSC-induced MDSCs inhibit T proliferation and differentiation and enhance apoptosis in vitro
To directly test the effects of hMSC-induced MDSCs on T cell proliferation and apoptosis in vitro, we isolated Ly6ChiCD11b+ and Ly6CloCD11b+ cells from dLNs and peripheral blood of the hMSC-treated mice at day 1 after immunization. The CFSE-labeled CD4+ cells purified from popliteal LNs of naive mice were stimulated with anti-CD3/anti-CD28 mAbs and cocultured with either Ly6ChiCD11b+ or Ly6CloCD11b+ cells in a Transwell system for 5 d. Flow cytometric analysis of CFSE dilution revealed that CD4+ cell proliferation was significantly inhibited by coculture with Ly6ChiCD11b+ cells (Fig. 4A). Additionally, PI and ANX staining showed that the number of PI+ANX+ cells was significantly increased in CD4+ cells upon coculture with Ly6ChiCD11b+ cells compared with coculture with Ly6CloCD11b+ cells, indicating that CD4+ cell apoptosis was elicited by Ly6ChiCD11b+ cells (Fig. 4B).
Impact of Ly6ChiCD11b+ cells induced by hMSCs on CD4+ T cells in vitro. (A and B) CD4+ cells were isolated from popliteal LNs of B6 mice, labeled with fluorescence CFSE, and preactivated with anti-CD3 and anti-CD28 Abs. The cells were cocultured for 5 d with Ly6C+CD11b+ cells or Ly6C−CD11b+ cells in a Transwell that were isolated from popliteal LNs of hMSC-treated mice. Flow cytometry to detect CFSE dilution showed that CD4+ cell proliferation was significantly suppressed by Ly6C+CD11b+ cells. Also, the cells were stained with PI and ANX. The percentage of PI+ANX+cells, indicative of apoptotic cells, was significantly higher in CD4+ cells cocultured with Ly6C+CD11b+ cells than in CD4+ cells cultured with Ly6C−CD11b+ cells or without coculture. (C and D) CD4+ cells were cocultured with either Ly6C+CD11b+ or Ly6C−CD11b+ cells in a Transwell under Th1 or Th17 polarizing condition. Three days later, IFN-γ+CD4+ and IL-17+CD4+ cells were assessed by flow cytometry. The Ly6C+CD11b+ cells significantly decreased the percentage of IFN-γ+CD4+ and IL-17+CD4+ cells in CD4+ cells, whereas Ly6C−CD11b+ cells did not affect the differentiation into IFN-γ+CD4+ and IL-17+CD4+ cells. Data were obtained from three independent experiments, and bar indicates the mean ± SD. *p < 0.05, **p < 0.01, ***p < 0.001.
Impact of Ly6ChiCD11b+ cells induced by hMSCs on CD4+ T cells in vitro. (A and B) CD4+ cells were isolated from popliteal LNs of B6 mice, labeled with fluorescence CFSE, and preactivated with anti-CD3 and anti-CD28 Abs. The cells were cocultured for 5 d with Ly6C+CD11b+ cells or Ly6C−CD11b+ cells in a Transwell that were isolated from popliteal LNs of hMSC-treated mice. Flow cytometry to detect CFSE dilution showed that CD4+ cell proliferation was significantly suppressed by Ly6C+CD11b+ cells. Also, the cells were stained with PI and ANX. The percentage of PI+ANX+cells, indicative of apoptotic cells, was significantly higher in CD4+ cells cocultured with Ly6C+CD11b+ cells than in CD4+ cells cultured with Ly6C−CD11b+ cells or without coculture. (C and D) CD4+ cells were cocultured with either Ly6C+CD11b+ or Ly6C−CD11b+ cells in a Transwell under Th1 or Th17 polarizing condition. Three days later, IFN-γ+CD4+ and IL-17+CD4+ cells were assessed by flow cytometry. The Ly6C+CD11b+ cells significantly decreased the percentage of IFN-γ+CD4+ and IL-17+CD4+ cells in CD4+ cells, whereas Ly6C−CD11b+ cells did not affect the differentiation into IFN-γ+CD4+ and IL-17+CD4+ cells. Data were obtained from three independent experiments, and bar indicates the mean ± SD. *p < 0.05, **p < 0.01, ***p < 0.001.
Next, we tested whether hMSC-induced MDSCs affect T cell differentiation toward Th1 and Th17 cells. The anti-CD3/anti-CD28–activated CD4+ cells were primed with Th1 or Th17 polarizing conditions and cocultured with either Ly6ChiCD11b+ or Ly6CloCD11b+ cells in a Transwell for 3 d. The number of IFN-γ+CD4+ and IL-17+CD4+ cells was significantly lower in CD4+ cells cocultured with Ly6ChiCD11b+ cells than in those cocultured with Ly6CloCD11b+ cells (Fig. 4C, 4D). However, coculture with Ly6ChiCD11b+ did not increase the number of CD4+CD25+Foxp3+ cells among CD4+ cell population (Supplemental Fig. 3), which is consistent with the in vivo finding that conventional Treg cells (CD4+CD25+Foxp3+ cells) were not affected by hMSCs in EAU mice (Supplemental Fig. 2).
Therefore, the data collectively demonstrate that i.v. administration of hMSCs recruits monocytic MDSCs capable of inhibiting T cell proliferation and Th1/Th17 differentiation and inducing T cell apoptosis to dLNs of mice with EAU.
Adoptive transfer of MSC-induced MDSCs ameliorates EAU
To confirm the effects of hMSC-induced MDSCs on EAU in vivo, we adoptively transferred Ly6ChiCD11b+ cells that were isolated from dLNs and blood of hMSC-treated EAU mice through tail vein injection (5 × 105 cells/mouse) right after immunization. Wright–Giemsa staining showed that the isolated Ly6ChiCD11b+ cells were largely mononuclear cells (Fig. 5A). EAU was markedly suppressed in mice treated with Ly6ChiCD11b+ cells as demonstrated by decreased inflammatory infiltration in the retina (Fig. 5B) and reduced the levels of the proinflammatory cytokines in the eye (Fig. 5C). In accordance with the reduced disease severity, the number of IFN-γ+CD4+ and IL-17+CD4+ cells in dLNs was significantly lowered by adoptive transfer of Ly6ChiCD11b+ cells (Fig. 5D, 5E).
Adoptive transfer of MDSCs ameliorated EAU, and depletion of MDSCs abrogated the effects of hMSCs. (A) Giemsa staining of sorted MHC IIloLy6G−Ly6ChiCD11b+ cells from popliteal LNs (dLNs) of mice at day 1 after EAU immunization and i.v. injection of hMSCs. The cells were largely mononuclear cells. The sorted cells were adoptively transferred to mice right after EAU immunization. (B and C) H&E staining of the retina at day 21 revealed that transfer of Ly6ChiCD11b+ cells markedly decreased infiltration of inflammatory cells in the retina and vitreous cavity and preserved the retinal structure. Original magnification, ×100. Also, the levels of inflammatory cytokines, IFN-γ, IL-1β, and IL-6, in the eye were significantly reduced by Ly6ChiCD11b+ cells, compared with the BSS-treated controls. Data are represented as mean ± SEM and are representative of three experiments, each with three mice per group. RQ (relative quantification), ratio of mRNA levels relative to those in normal eyes. *p < 0.05. (D and E) The percentage of IFN-γ+CD4+ cells and IL-17+CD4+ cells in popliteal LNs at day 1 was significantly lower in the mice that received Ly6ChiCD11b+ cells as measured by flow cytometry. (F and G) Mice received 100 μg anti–Gr-1 (RB6-8C5) or isotype control Ab per day at days −1, 0, and 1. After EAU was induced in the mice at day 0, hMSCs were i.v. injected. At day 21, the retinal structure was disorganized in either BSS- or anti-Gr-1–treated mice as demonstrated by H&E staining of the cross-sections, whereas the retina was almost normal in the isotype IgG-treated mice. Original magnification, ×100. Additionally, the levels of inflammatory cytokines in the eye were significantly higher in the anti-Gr-1–treated mice than in the IgG-treated controls. Data are represented as mean ± SEM from three experiments, each with three mice per group. RQ (relative quantification), ratio of mRNA levels relative to those in normal LNs. *p < 0.05, **p < 0.01, ***p < 0.001.
Adoptive transfer of MDSCs ameliorated EAU, and depletion of MDSCs abrogated the effects of hMSCs. (A) Giemsa staining of sorted MHC IIloLy6G−Ly6ChiCD11b+ cells from popliteal LNs (dLNs) of mice at day 1 after EAU immunization and i.v. injection of hMSCs. The cells were largely mononuclear cells. The sorted cells were adoptively transferred to mice right after EAU immunization. (B and C) H&E staining of the retina at day 21 revealed that transfer of Ly6ChiCD11b+ cells markedly decreased infiltration of inflammatory cells in the retina and vitreous cavity and preserved the retinal structure. Original magnification, ×100. Also, the levels of inflammatory cytokines, IFN-γ, IL-1β, and IL-6, in the eye were significantly reduced by Ly6ChiCD11b+ cells, compared with the BSS-treated controls. Data are represented as mean ± SEM and are representative of three experiments, each with three mice per group. RQ (relative quantification), ratio of mRNA levels relative to those in normal eyes. *p < 0.05. (D and E) The percentage of IFN-γ+CD4+ cells and IL-17+CD4+ cells in popliteal LNs at day 1 was significantly lower in the mice that received Ly6ChiCD11b+ cells as measured by flow cytometry. (F and G) Mice received 100 μg anti–Gr-1 (RB6-8C5) or isotype control Ab per day at days −1, 0, and 1. After EAU was induced in the mice at day 0, hMSCs were i.v. injected. At day 21, the retinal structure was disorganized in either BSS- or anti-Gr-1–treated mice as demonstrated by H&E staining of the cross-sections, whereas the retina was almost normal in the isotype IgG-treated mice. Original magnification, ×100. Additionally, the levels of inflammatory cytokines in the eye were significantly higher in the anti-Gr-1–treated mice than in the IgG-treated controls. Data are represented as mean ± SEM from three experiments, each with three mice per group. RQ (relative quantification), ratio of mRNA levels relative to those in normal LNs. *p < 0.05, **p < 0.01, ***p < 0.001.
Depletion of MDSCs partly abrogates the effects of hMSCs
To further evaluate whether MDSCs are required for the action of hMSCs in suppressing EAU, we depleted mice of Ly6ChiCD11b+ cells by i.p. injections of neutralizing Abs against Gr-1 (RB6-8C5) three times at days −1 (24 h prior to immunization), 0 (the day of immunization), and 1 (the day after immunization) (26–30). Immediately after EAU immunization, hMSCs were injected into the mice (Fig. 5F). The effects of hMSCs in attenuating pathological features of EAU and reducing the levels of the proinflammatory cytokines in the eye were less marked in the anti-Gr-1–treated mice, compared with the isotype IgG-treated controls (Fig. 5F, 5G).
Taken together, these results suggest that i.v. hMSCs recruit monocytic MDSCs into dLNs of mice with EAU and thereby prevent the development of EAU.
MSCs with CCL2 knockdown neither recruit MDSCs nor improve EAU
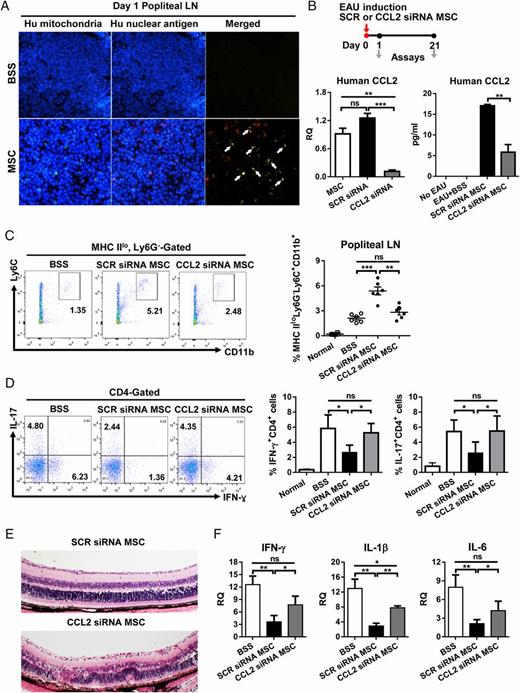
To explore the mechanisms by which hMSCs recruit MDSCs to dLNs of EAU mice, we evaluated the engraftment of hMSCs in dLNs. Quantitative RT-PCR assays for human-specific GAPDH revealed that ∼1.8% of hMSCs were present in dLNs of the hMSC-treated EAU mice at day 1 after i.v. infusion (Supplemental Fig. 4A). Additionally, immunohistochemical staining for human-specific mitochondria and human nuclear Ag confirmed the presence of hMSCs in dLNs of the EAU-immunized mice (Fig. 6A).
hMSCs with CCL2 knockdown neither recruited MDSCs nor prevented EAU. (A) Immunostaining of mouse popliteal LNs with human-specific mitochondria and nuclear Ag at day 1 after EAU immunization. Original magnification, ×400. Human mitochondria were stained in green and human nuclear Ags in red. The nuclei were stained with DAPI (blue). There were multiple cells stained with both human mitochondria and nuclear Ag in LNs of hMSC-treated EAU mice, whereas there were no stained cells in BSS-treated mice. (B) The hMSCs were transfected with CCL2 siRNA or scrambled siRNA (SCR siRNA) and injected into mice after EAU immunization. The expression of human CCL2 mRNA in popliteal LNs (dLNs) at day 1 after immunization was significantly reduced in the mice that received hMSCs with CCL2 siRNA, compared with the mice that received untransfected or SCR siRNA-transfected hMSCs. Also, the plasma level of human CCL2 at day 1 was markedly decreased in the mice that received hMSCs with CCL2 siRNA. (C) The percentage of MHC IIloLy6G−Ly6ChiCD11b+ cells in popliteal LNs as measured by flow cytometry was significantly increased at day 1 by hMSCs transfected with SCR siRNA. However, hMSCs with CCL2 siRNA did not increase MHC IIloLy6G−Ly6ChiCD11b+ cells in LNs. Data represent individual mice, and the bar indicates the mean ± SEM. **p < 0.01, ***p < 0.001. (D) The percentage of IFN-γ+CD4+ cells and IL-17+CD4+ cells in popliteal LNs at day 1 was significantly reduced by hMSCs with SCR siRNA, but not by hMSCs with CCL2 siRNA. (E and F) The retinal structure was severely destroyed at day 21 in EAU mice that received hMSCs with CCL2 siRNA, whereas the retina was well preserved in the mice that received hMSCs with SCR siRNA. H&E staining. Original magnification, ×100. Similarly, the levels of inflammatory cytokines as measured by real-time RT PCR were significantly higher in the eyes of the mice with CCL2 siRNA hMSCs than in those with SCR siRNA hMSCs. Data are represented as mean ± SEM from three experiments, each with three mice per group. *p < 0.05, **p < 0.01, ***p < 0.001.
hMSCs with CCL2 knockdown neither recruited MDSCs nor prevented EAU. (A) Immunostaining of mouse popliteal LNs with human-specific mitochondria and nuclear Ag at day 1 after EAU immunization. Original magnification, ×400. Human mitochondria were stained in green and human nuclear Ags in red. The nuclei were stained with DAPI (blue). There were multiple cells stained with both human mitochondria and nuclear Ag in LNs of hMSC-treated EAU mice, whereas there were no stained cells in BSS-treated mice. (B) The hMSCs were transfected with CCL2 siRNA or scrambled siRNA (SCR siRNA) and injected into mice after EAU immunization. The expression of human CCL2 mRNA in popliteal LNs (dLNs) at day 1 after immunization was significantly reduced in the mice that received hMSCs with CCL2 siRNA, compared with the mice that received untransfected or SCR siRNA-transfected hMSCs. Also, the plasma level of human CCL2 at day 1 was markedly decreased in the mice that received hMSCs with CCL2 siRNA. (C) The percentage of MHC IIloLy6G−Ly6ChiCD11b+ cells in popliteal LNs as measured by flow cytometry was significantly increased at day 1 by hMSCs transfected with SCR siRNA. However, hMSCs with CCL2 siRNA did not increase MHC IIloLy6G−Ly6ChiCD11b+ cells in LNs. Data represent individual mice, and the bar indicates the mean ± SEM. **p < 0.01, ***p < 0.001. (D) The percentage of IFN-γ+CD4+ cells and IL-17+CD4+ cells in popliteal LNs at day 1 was significantly reduced by hMSCs with SCR siRNA, but not by hMSCs with CCL2 siRNA. (E and F) The retinal structure was severely destroyed at day 21 in EAU mice that received hMSCs with CCL2 siRNA, whereas the retina was well preserved in the mice that received hMSCs with SCR siRNA. H&E staining. Original magnification, ×100. Similarly, the levels of inflammatory cytokines as measured by real-time RT PCR were significantly higher in the eyes of the mice with CCL2 siRNA hMSCs than in those with SCR siRNA hMSCs. Data are represented as mean ± SEM from three experiments, each with three mice per group. *p < 0.05, **p < 0.01, ***p < 0.001.
Previous studies have demonstrated that the chemokine CCL2 and its major receptor CCR2 signaling is critical for the recruitment of Ly6ChiCD11b+ monocytes to tumors or injured tissues (46–49). Also, it has been shown that MSCs suppress inflammation or promote tumors by producing CCL2 (49–51). Based on these observations, we next investigated whether hMSCs exert their EAU-suppressing effects by attracting MDSCs to dLNs through the production of CCL2. To prove this hypothesis, we first investigated whether the recruitment of MHC IIloLy6G−Ly6ChiCD11b+ cells is dependent on CCL2 produced by hMSCs. First, we confirmed that human CCL2 is capable of attracting mouse Ly6ChiCD11b+ cells in vitro (Supplemental Fig. 4B). Next, we knocked down the expression of CCL2 in hMSCs by transient transfection with siRNA and injected the cells with CCL2 knockdown into EAU-immunized mice (Fig. 6B). The level of human CCL2 was elevated in dLNs and plasma at the postimmunization day 1 in the mice that received hMSCs with scrambled siRNA, and significantly decreased in those that received hMSCs with CCL2 siRNA (Fig. 6B). Of note, assays of dLNs showed that i.v. infusion of hMSCs with CCL2 siRNA did not increase the number of MHC IIloLy6G−Ly6ChiCD11b+ cells in dLNs at day 1, whereas hMSCs with scrambled siRNA markedly increased the number of MHC IIloLy6G−Ly6ChiCD11b+ cells (Fig. 6C). We next evaluated whether hMSCs with CCL2 knockdown are still capable of attenuating EAU. As expected, hMSCs with CCL2 siRNA did not diminish IFN-γ+CD4+ or IL-17+CD4+ cells in dLNs (Fig. 6D), and they were not effective in suppressing intraocular inflammation and preventing retinal damage in mice with EAU (Fig. 6E, 6F).
Overall, the data demonstrate that hMSCs mobilize MDSCs to dLNs in a CCL2-dependent manner and thereby prevent the development of EAU.
Discussion
Our data demonstrate a novel mechanism by which MSCs modulate autoimmunity: activation of the endogenous immunoregulatory system of myeloid cells.
MDSCs are a heterogeneous group of IMCs that are characterized by their myeloid origin, immature state, and most importantly by potent biological activities to suppress T cells (8). Under physiological conditions, IMCs generated in the bone marrow quickly differentiate into mature myeloid cells, including granulocytes, macrophages, or DCs. Conversely, in pathological states such as cancer, infection, trauma, or autoimmune diseases, MDSCs dramatically expand, accumulate in peripheral lymphoid organs, and migrate to sites of the disease where they contribute to immune suppression. Because MDSCs were originally described in tumor-bearing mice nearly two decades ago (52, 53), the cells have been predominantly explored in the setting of tumors as one of the major factors responsible for tumor-associated immune defects and as an attractive target for developing cancer immunotherapy through the inhibition of MDSC expansion or function. However, as we demonstrated in this study, MDSCs, which serve a deleterious role in cancer and chronic infection, can have favorable effects on autoimmunity and transplantation. In support for the potential benefits of MDSCs in immune-related diseases, several studies demonstrated that MDSCs suppress immune responses in models for multiple sclerosis (15–17) and autoimmune arthritis (21), and induce immune tolerance of kidney or cardiovascular allografts (54, 55).
Our observation that MSCs suppress immune responses by recruiting MDSCs is consistent with the findings reported by Ren et al. (49), who found that tumor-infiltrating MSCs or TNF-α–pretreated MSCs recruit CD11b+Ly6C+ monocytes to tumors and thereby facilitate tumor growth in lymphoma-bearing mice. Although they did not directly test the effects of CD11b+Ly6C+ monocytes on immune cells, Ren et al. convincingly showed that in an inflammatory environment, MSCs repress the adaptive immune system and recruit monocytes through the production of CCL2. In our study, we further demonstrated that monocytes recruited by MSCs are immature as shown by the lack of MHC II Ag, and they suppress T cell responses in vitro and in vivo, all of which are characteristic of MDSCs. Of note was that MDSCs recruited by MSCs ameliorated EAU in our study, whereas they promoted tumors in the study by Ren et al. These results suggest that the bipartite interaction between MSCs and monocytes can have positive or negative effects depending on the disease. Specifically, in our Transwell coculture assays, monocytic MDSCs recruited by MSCs potently inhibited CD4+ T cell proliferation and differentiation and induced apoptosis, indicating that MDSCs act through the release of soluble factors. Also, in dLNs of EAU mice treated by MSCs, an increase in monocytic MDSCs was accompanied by a huge upregulation of iNOS and Arg1. In agreement with our findings, previous studies have reported that monocytic MDSCs suppress Ag-independent T cell responses without direct cell–cell contact and through the expression of iNOS, arginase, and other immunoregulatory cytokines (8, 38–40, 42, 43). This function of monocytic MDSCs contrasts with that of granulocytic MDSCs, which use reactive oxygen species and suppress T cells through Ag-specific interaction via close cell–cell contact (8, 38, 56, 57). However, given a marked functional heterogeneity and plasticity of MDSCs (16, 38), the mechanisms implicated in T cell suppression by MSC-induced MDSCs remain to be clarified.
The CCL2/CCR2 signaling axis has been implicated in the trafficking of tumor-associated macrophages and MDSCs into tumors, hence supporting tumor growth via immunosuppressive mechanisms (58). Moreover, tumor cell–derived CCL2 has been shown to stimulate metastasis and angiogenesis (48, 59), whereas CCL2- or CCR2-blocking agents improve therapeutic responses to immunotherapeutic regimens (47, 60). We found in the present study that CCL2 produced by MSCs mobilizes immunosuppressive MDSCs into dLNs of EAU-immunized mice and modulates Th1/Th17 autoimmune responses, subsequently preventing EAU. Similarly, previous studies showed that MSCs ameliorate experimental autoimmune encephalitis through a metalloproteinase-mediated paracrine proteolysis of CCL2 leading to PD-L1 and inhibition of Th17 cells (51). These findings suggest that CCL2-dependent immune suppression by MSCs can aggravate tumors, whereas it can attenuate autoimmune disorders. Therefore, importantly, note that a therapeutic approach using MSCs can be detrimental or beneficial depending on the context of a disease. Our data echo the concern that MSC therapies should be used in clinical trials with caution, based on more complete understanding of their mechanisms of action (61).
One of the unsolved questions is the mechanism on how MSCs home to injured tissues. We here found that ∼1.8% of i.v. hMSCs were present in dLNs of EAU-immunized mice at day 1, concomitant with the afferent phase of immune responses where inflammation occurs predominantly in dLNs. Previous experiments indicate that most MSCs are entrapped in the lung after i.v. infusion, and ∼10% of hMSCs are detected in the lung at day 1 (4). However, our results demonstrate that MSCs did not increase MDSCs in the lung of EAU-immunized mice as opposed to a remarkable increase of MDSCs in dLNs. Therefore, it is likely that MSCs in an inflammatory microenvironment, that is, dLNs in EAU-immunized mice, are activated to secrete CCL2 and mobilize immunosuppressive myeloid cells into the site of inflammation. Further investigations are needed to elucidate the mechanisms responsible for the homing of i.v. administered MSCs to sites of diseases and licensing of MSCs to exhibit their immunomodulatory features.
A previous study reported that syngeneic or allogeneic rat MSCs dramatically reduced the severity of EAU induced by IRBP in rats when the cells were administered before the onset or at the peak of disease, but not after disease stabilization (62). Although in the present study we evaluated the effects of MSCs injected at the time of EAU immunization, additional investigation on the effects and mechanisms of MSCs injected at later time points would be beneficial for clinical translation.
In conclusion, our study provides a novel insight into how MSCs, which are resident stromal cells in the bone marrow or other tissues, modulate excessive activation of lymphoid immune cells and maintain tissue homeostasis. The cross-talk between MSCs and endogenous IMCs appears to be one of the immunoregulatory mechanisms of MSCs. A better understanding of the complexity and significance of this bipartite interaction in different disease contexts would be critical for successful and safe translation of MSCs into the clinic.
Footnotes
This work was supported by a grant of the Korean Health Technology Research and Development Project, Korean Ministry of Health and Welfare, Republic of Korea Grant A112023 and by SK Telecom Research Fund Grant 34-2013-0150.
The online version of this article contains supplemental material.
Abbreviations used in this article:
- ANX
annexin V
- Arg1
arginase 1
- BSS
balanced salt solution
- CCM
complete culture medium
- DC
dendritic cell
- dLN
draining lymph node
- EAU
experimental autoimmune uveitis
- hMSC
human bone marrow–derived mesenchymal stem/stromal cell
- IMC
immature myeloid cell
- iNOS
inducible NO synthase
- IRBP
interphotoreceptor retinal binding protein
- LN
lymph node
- MDSC
myeloid-derived suppressor cell
- MHC II
MHC class II
- mMSC
mouse bone marrow–derived MSC
- MSC
mesenchymal stem/stromal cell
- PI
propidium iodide
- siRNA
small interfering RNA
- Treg
regulatory T.
References
Disclosures
The authors have no financial conflicts of interest.





