Abstract
Emerging knowledge regarding B cells in organ transplantation has demonstrated that these cells can no longer be taken as mere generators of deleterious Abs but can also act as beneficial players. We previously demonstrated in a rat model of cardiac allograft tolerance induced by short-term immunosuppression an accumulation in the blood of B cells overexpressing inhibitory molecules, a phenotype also observed in the blood of patients that spontaneously develop graft tolerance. In this study, we demonstrated the presence in the spleen of regulatory B cells enriched in the CD24intCD38+CD27+IgD−IgM+/low subpopulation, which are able to transfer donor-specific tolerance via IL-10 and TGF-β1–dependent mechanisms and to suppress in vitro TNF-α secretion. Following anti-CD40 stimulation, IgD−IgM+/low B cells were blocked in their plasma cell differentiation pathway, maintained high expression of the inhibitory molecules CD23 and Bank1, and upregulated Granzyme B and Irf4, two molecules described as highly expressed by regulatory B cells. Interestingly, these B cells recognized specifically a dominant donor Ag, suggesting restricted specificity that could lead to a particular B cell response. Regulatory B cells were not required for induction of tolerance and appeared following Foxp3+CD4+CD25+ regulatory T cells, suggesting cooperation with regulatory T cells for their expansion. Nevertheless, following transfer to new recipients, these B cells migrated to the allograft, kept their regulatory profile, and promoted local accumulation of Foxp3+CD4+CD25+ regulatory T cells. Mechanisms of regulatory B cells and their cell therapy potential are important to decipher in experimental models to pave the way for future developments in the clinic.
Introduction
Lifelong and specific immunological tolerance in the absence of any continued immunosuppression would avoid many of the long-term complications such as the increased risk of infection, cancer, and other side effects. Additionally, comprehension of the mechanisms involved in tolerance would allow generation of new therapies in transplantation. During the past decades, the focus of B cell research in clinical transplant immunology has been mostly directed to avoid the production of donor-specific Abs. However, emerging data from both experimental models and clinical trials indicate that some B cell subsets can modulate immune responses in autoimmunity, cancer, transplantation, and other inflammation diseases (1). Moreover, similar to regulatory T cells, regulatory B cell subsets have the potential to induce tolerance (1). In transplantation models in mice, regulatory B cells generated following treatment with anti–TIM-1 Ab are able to transfer MHC-mismatched islet allograft tolerance by promoting via TGF-β FOXP3+CD4+CD25+ regulatory T cells (2–4). Consistent with a regulatory function for B cells in human transplantation, a clinical trial has shown an increased risk for acute cellular rejection following depletion of B cells prior to transplantation, which could be due to a loss of regulatory B cells (5). Regulatory B cells cannot be defined based on a phenotype composed of conventional B cell surface markers. Therefore, characterization has relied exclusively on assessing their suppressive activity. Although several regulatory B cell subsets have been described in humans and mice, most of them share the ability to express the anti-inflammatory cytokine IL-10 and can be identified in the transitional immature, naive, CD27+ memory as well as the plasmablast/plasma B cell subpopulations (6–9). In mice, regulatory B cells are described in the CD19+CD1dhighCD5+ subset in the spleen and may present as CD21highIgMhigh either with or without expression of CD23. In humans, regulatory B cells were identified in CD19+CD24high subsets of both CD27−CD38high immature and CD27+ memory B cell compartments (10–13). We previously demonstrated a model of cardiac allograft tolerance in the rat induced by a short-term treatment with the immunosuppressor LF15-0195, a deoxyspergualin analog (14, 15). In this model, we observed after treatment cessation an accumulation of B cells in the blood overexpressing inhibitory molecules, and B cells from spleen were able to transfer allograft tolerance to new recipients, demonstrating the presence of regulatory B cells (16). In the graft, we observed a cluster of mature B cells that, in contrast to the ones from chronically rejected recipients, do not express IgG, suggesting B cells blocked at the switch recombination process (16). Interestingly, inhibited B cells have been observed to accumulate in the PBMCs of patients that spontaneously developed operational tolerance to kidney transplant after immunosuppressive treatment cessation, and these cells exhibited a defect in terminal plasma cell differentiation (17–20). Therefore, B cells from tolerant patients that display similar phenotypes may also be actively regulatory. Given that it recapitulates several findings from patients, this rodent model is of particular use as a surrogate to study the function and the therapeutic potential of B cells in transplantation tolerance.
Materials and Methods
Animals and transplantation
Inbred 8-wk-old male LEW.1W (RT1u) and MHC fully mismatched LEW.1A (RT1a) and third-party LEW.1L (RT1l) rats were purchased by the Centre d’Elevage Janvier (Le Genest-Saint-Isle, France). Studies were approved by the appropriate Institutional Review Committee. Syngeneic LEW.1A to LEW.1A or allogeneic LEW.1W and LEW.1L to LEW.1A heart transplantation was performed as previously described (21). Allografts were rejected in 7 d in LEW.1A untreated recipients and tolerance was induced by a short-term treatment (20 d, 3 mg/kg/d) with the immunosuppressor LF15-0195 (Fournier Laboratories), a deoxyspergualine analog described to promote allograft tolerance in several models in rodents and primates (14, 22–24). Chronic allograft rejection was induced by two donor blood transfusions before transplantation (25, 26). Graft function was assessed by scoring pulsations through the abdominal wall (heart beating cessation for acute rejection or presence of vascular lesions for chronic rejection). Spleens or grafts were recovered in recipients at days 15, 35, 60, or 100 after transplantation. For in vivo transfer experiments, 0.1–1 × 106 of graft-infiltrating cells or 5 × 106 of purified CD4+ T cells or B cell subsets from naive rats or from syngeneic, tolerant, chronically rejected, or B cell–transferred recipients were i.v. injected the day of allograft transplantation into new LEW.1A sublethally irradiated but immunocompetent recipients (4.5 Gy, x-ray [Structure Fédérative de Recherche François Bonamy, Nantes, France] on day −1). Neutralizing anti–TGF-β1 Ab (2G7; provided by Dr. K. Melief, Amsterdam, the Netherlands) or anti-human CD16 (3G8) as irrelevant control (4 mg/kg every 3 d) and rabbit polyclonal anti-rat IL-10 (Invitrogen; 60 μg/kg every 2 d) were injected following B cell transfer. LEW.1A GFP transgenic and IgM knockout (KO) rats were purchased by the Transgenic Rats and Immunophenomics Platform (Nantes, France) (27, 28).
Abs
Goat anti-rat IgM-FITC was purchased from Jackson ImmunoResearch Laboratories (West Grove, PA); anti-rat IgD (MARD-3) was from IMEX (Brussels, Belgium); anti-rat biotinylated CD5 (OX19) from the European Collection of Cell Cultures (Salisbury, U.K.); anti-rat CD138 was from Agro-Bio (La Ferté Saint-Aubin, France); anti-human/mouse granzyme B–FITC was from BioLegend (San Diego, CA); anti-rat CD24-FITC or PE, CD27-PE, IL-10–PE, CD38-FITC or -PE, IgG1-FITC, IgG2b-FITC, CD80-PE, CD4-PE-Cy7 (OX35), CD45RA-FITC (OX33), TCR–Alexa Fluor 647, CD25-FITC, FOXP3-Alexa Fluor 647, and streptavidin–Alexa Fluor 405 were from BD Biosciences (Franklin Lakes, NJ).
Flow cytometry and cell sorting
Before staining, cells were subjected to a saturation step with FCS to block FcR. For intracellular staining of IL-10, granzyme B, and FOXP3, BD FACS permeabilizing solution was used (BD Biosciences). Fluorescent labeling of cells was measured using a FACS LSR II (BD Biosciences) and analyzed with FlowJo software (Tree Star, Ashland, OR). CD4+ T cells or subpopulations of B cells from spleen or grafts from naive, syngeneic, chronically rejected, tolerant, or transferred recipients were purified using a FACSAria flow cytometer (BD Biosciences) by TCR+CD4+, or by TCR−CD45RAhigh, plus CD24−, CD5−, CD27−, IgM/IgD staining, respectively. GFP+ B cells from GFP transgenic tolerant recipients were sorted according to CD45RAhigh and GFP staining. Purity was >98%.
RNA extraction and real-time quantitative RT-PCR
Graft or sorted-cell RNAs were prepared using TRIzol (Invitrogen) and cDNA synthesized using a Moloney murine leukemia virus reverse transcriptase kit (Invitrogen) and subjected to real-time quantitative PCR using the Power SYBR Green Master mix (Applied Biosystems). Expression was normalized to hypoxanthine-guanine phosphoribosyltransferase (Hprt) with the ΔΔCt method (29), and the results are expressed in arbitrary units. Oligonucleotides used in this study are described in Table I.
| Target Molecule . | Sequences (Forward/Reverse; 5′→3′) . |
|---|---|
| Aicda | GGAGTCCAGATCGGGATCAT |
| CCCAAAATACGAAACGCATC | |
| Baff-R | ACACGCCGGAAACTAGACAT |
| CACCAGACTCACCAGACCCA | |
| Bank1 | AATGCTTCCTGTGGCTTCTG |
| TCAAGTATAGAGCCCATTCCTTG | |
| Bcl6 | ATCTAGGCTCAACCTGAGGGA |
| ACTCTTCACGGGGAGGCTT | |
| CD23 | AGAGGTGGCAAAACTGTGGA |
| TCCTGCTCCTTCTGGCTGT | |
| CD38 | GATCCAGGGGAAAATGTTCA |
| CCAATGTGGGCAAGAGTCAT | |
| Foxp3 | CCCAGGAAAGACAGCAACCTT |
| CTGCTTGGCAGTGCTTGAGAA | |
| Granzyme B | TGTGCTATGTGGCTGGTTGG |
| TTTGATCTTTGGGTCCCCTG | |
| Hprt | CCTTGGTCAAGCAGTACAGCC |
| TTCGCTGATGACACAAACATGA | |
| IgG | CATTCCCTGCCCCCATC |
| CCGTTCATCTTCCACTCCGT | |
| IgM | ACCGCCTCTACCTTCATCGT |
| CTGTGGGAGGGTCTCTTGCT | |
| IL-10 | TGCTATGTTGCCTGCTCTTACTG |
| TCAAATGCTCCTTGATTTCTGG | |
| IL-21 | CGTGGCCCATAAATCAAGCC |
| AAGCTTCGTGCTCACATTGC | |
| Irf4 | CGGGCAAACAGGACTACAAC |
| GCTCCCTCTGGAACAATCCT | |
| Prdm1 | AAGTATGCCGCCAACAACAG |
| TTTTCTCCTCGTTAAAGCCGT | |
| TGF-β1 | CTCAACACCTGCACAGCTCC |
| ACGATCATGTTGGACAACTGCT |
| Target Molecule . | Sequences (Forward/Reverse; 5′→3′) . |
|---|---|
| Aicda | GGAGTCCAGATCGGGATCAT |
| CCCAAAATACGAAACGCATC | |
| Baff-R | ACACGCCGGAAACTAGACAT |
| CACCAGACTCACCAGACCCA | |
| Bank1 | AATGCTTCCTGTGGCTTCTG |
| TCAAGTATAGAGCCCATTCCTTG | |
| Bcl6 | ATCTAGGCTCAACCTGAGGGA |
| ACTCTTCACGGGGAGGCTT | |
| CD23 | AGAGGTGGCAAAACTGTGGA |
| TCCTGCTCCTTCTGGCTGT | |
| CD38 | GATCCAGGGGAAAATGTTCA |
| CCAATGTGGGCAAGAGTCAT | |
| Foxp3 | CCCAGGAAAGACAGCAACCTT |
| CTGCTTGGCAGTGCTTGAGAA | |
| Granzyme B | TGTGCTATGTGGCTGGTTGG |
| TTTGATCTTTGGGTCCCCTG | |
| Hprt | CCTTGGTCAAGCAGTACAGCC |
| TTCGCTGATGACACAAACATGA | |
| IgG | CATTCCCTGCCCCCATC |
| CCGTTCATCTTCCACTCCGT | |
| IgM | ACCGCCTCTACCTTCATCGT |
| CTGTGGGAGGGTCTCTTGCT | |
| IL-10 | TGCTATGTTGCCTGCTCTTACTG |
| TCAAATGCTCCTTGATTTCTGG | |
| IL-21 | CGTGGCCCATAAATCAAGCC |
| AAGCTTCGTGCTCACATTGC | |
| Irf4 | CGGGCAAACAGGACTACAAC |
| GCTCCCTCTGGAACAATCCT | |
| Prdm1 | AAGTATGCCGCCAACAACAG |
| TTTTCTCCTCGTTAAAGCCGT | |
| TGF-β1 | CTCAACACCTGCACAGCTCC |
| ACGATCATGTTGGACAACTGCT |
In vitro stimulation, mixed leukocyte reaction, and B cell suppressive assay
For mixed leukocyte reactions (MLRs), CD4+ T cells from LEW.1A naive rats or from recipients transferred with B cells from syngeneic, chronically rejected, or tolerant recipients were labeled with 5 μM CFSE (Molecular Probes/Invitrogen) and cocultured in a 96-well U-plate with LEW.1W APCs (isolated from spleen by a Nicodenz gradient [AbCys, Paris, France]; 1:64 ratio of APCs/T cells). For suppressive assays, IgD−IgM−/low B cells from tolerant or chronically rejected recipients were stimulated with anti-CD40 Ab (HM40-3, BD Biosciences) at 5 μg/ml for 18 h and added to the MLR for 5 d (at a 1:1 ratio). Neutralizing anti–TGF-β1 and/or anti–IL-10 or irrelevant 3G8 (as control) Abs were added at day 0 in coculture (10 μg/ml). Supernatants were collected for ELISA, and proliferation of CFSE-labeled responder CD4+ T cells was measured by flow cytometry. For intracellular IL-10 staining, cells were stimulated with PMA (50 ng/ml) and ionomycin (1 μg/ml) in the presence of GolgiStop (2 μl/well) (BD Biosciences) for 4 h. For IL-10 and TGF-β measurement in supernatants, B cells were stimulated with CpG plus anti-CD40 (5 μg/ml both) for 3 d.
Cytokine secretion
Rat TGF-β, IL-10, TNF-α, and IFN-γ cytokine levels were measured in supernatants of 3-d-stimulated B cells or 5-d MLR using ELISA purchased from BD Biosciences (BD OptEIA) according to the manufacturer’s instructions.
Donor-derived peptide stimulation
Synthetic peptides 16 mer amino acids in length and spanning the polymorphic regions of RT1.Au (MHC class I), RT1.Bu, and RT1.Du (MHC class II) were designed as previously described (30, 31) and prepared by GL Biochen (Shangai, China). Sterile highly purified lyophilized peptides were resuspended in deionized water with 0.4% DMSO and added on 5 × 104 purified B cells from naive, chronically rejected, or tolerant recipients at a final concentration of 30 μg/ml for 5 d. CD80 activation marker was analyzed by flow cytometry to monitor B cell activation.
Statistical analysis
Data were expressed as means ± SEM. Statistical evaluation was performed using the Student t test for unpaired data, and results were considered significant when p values were <0.05. The Kaplan–Meier method was used to calculate the survival curves followed by Mantel–Cox log rank analysis.
Results
Spleen IgD−IgM−/low B cells from tolerant recipients transferred donor-specific allograft tolerance
To assess the in vivo suppressive activity of B cells from tolerant recipients, we used sort-purified B cells from spleen and used as recipients sublethally irradiated rats that were still immunocompetent to reject an allograft. Transfer of 10 × 106 spleen B cells from tolerant recipients was able to transfer tolerance in all cases, in contrast to the transfer of B cells from naive rats or from chronically rejected recipients (Fig. 1A). The suppressive activity of these transferred B cells was specific to graft LEW.1W donor Ags because third-party LEW.1L allografts were rejected and as promptly as with the transfer of B cells from naive rats (Fig. 1A). This demonstrated that the B cells from tolerant recipients were still competent to respond to other alloantigens. To define more precisely the subpopulation of regulatory B cells, we purified subsets (5 × 106) according to IgD and IgM expressions that although being not exclusive, were enriched in transitional type 1 IgDlowIgMhigh, transitional type 2 IgDhighIgMhigh, mature naive IgDintIgMlow, and activated/memory IgD−IgMlow/− cells (Supplemental Fig. 1) (32). We observed that the transfer of IgMhigh transitional B subsets was not able to transfer tolerance (Fig. 1B). Transfer of IgDintIgMlow mature naive B cells was able to transfer tolerance in only two of seven recipients. However, the IgD−IgMlow/− subset was able to transfer tolerance in five of six recipients, suggesting an enrichment of the regulatory B cells in this subpopulation. This IgD−IgMlow/− subpopulation contained ∼20% of CD5+ cells and most CD38+ cells compared with the one from naive rats, reflecting activation of B cells by the allograft (Supplemental Fig. 2A). Interestingly, we observed more CD38+CD24int cells in the tolerant one compared with the chronically rejected one (Supplemental Fig. 2A). These cells were CD27+ and CD138−, and therefore corresponded to memory cells (data not shown). Interestingly, the CD38+CD24int B cells from the spleen of tolerant recipients contained more IgG1 memory cells (Th2-related isotype) and less IgG2b memory cells (Th1-related isotype) than the ones from chronically rejected recipients (Supplemental Fig. 2B) (no IgA or IgE was detected). These data were in accordance with the deviation of the anti-donor alloantibody response previously described in these tolerant recipients with a predominance of IgG1 alloantibodies that we showed to be protective for graft endothelial cells (16). Furthermore, we obtained a prolongation of allograft survival with the transfer of as few of 1 × 105 CD38+CD24+CD27+ B cells from tolerant recipients, whereas transfer of numerous B cells (5 × 106) depleted in CD5+, CD27+, or CD24+ abrogated transfer of tolerance in most cases (Fig. 1C, Supplemental Fig. 3). Interestingly, transfer of tolerance was promptly abrogated in all recipients by anti–TGF-β1 or anti–IL-10 neutralizing Ab treatment (Fig. 1D), demonstrating the crucial role of these two cytokines at early time points following transfer of B cells.
Mechanisms and subpopulations of splenic B cells transferring tolerance. (A) Survival curves (%) of donor-type or third-party allografts (n ≥ 3; ***p < 0.001) from sublethally irradiated but immunocompetent recipients transferred with 10 × 106 spleen B cells from naive, chronically rejected (CR), or tolerant (Tol) recipients harvested at day 100 after transplantation. (B–D) Survival curves (%) of donor-type allografts (n ≥ 3; **p < 0.01, ***p < 0.001) from sublethally irradiated but immunocompetent recipients transferred with enriched subpopulations of spleen B cells from tolerant recipients harvested at day 100 after transplantation as follows: (B) transitional 1 IgDlowIgMhigh, transitional 2 IgDhighIgMhigh, naive IgDintIgMlow, or activated/memory cells IgD−IgMlow/− (5 × 106), (C) CD38+CD24+CD27+ (1 × 105) or CD5−, CD27−, or CD24− (5 × 106) B cells, or (D) total B cells (10 × 106) with anti-CD16 (3G8) irrelevant or neutralizing anti–TGF-β1 or anti–IL-10 Abs as described in 2Materials and Methods.
Mechanisms and subpopulations of splenic B cells transferring tolerance. (A) Survival curves (%) of donor-type or third-party allografts (n ≥ 3; ***p < 0.001) from sublethally irradiated but immunocompetent recipients transferred with 10 × 106 spleen B cells from naive, chronically rejected (CR), or tolerant (Tol) recipients harvested at day 100 after transplantation. (B–D) Survival curves (%) of donor-type allografts (n ≥ 3; **p < 0.01, ***p < 0.001) from sublethally irradiated but immunocompetent recipients transferred with enriched subpopulations of spleen B cells from tolerant recipients harvested at day 100 after transplantation as follows: (B) transitional 1 IgDlowIgMhigh, transitional 2 IgDhighIgMhigh, naive IgDintIgMlow, or activated/memory cells IgD−IgMlow/− (5 × 106), (C) CD38+CD24+CD27+ (1 × 105) or CD5−, CD27−, or CD24− (5 × 106) B cells, or (D) total B cells (10 × 106) with anti-CD16 (3G8) irrelevant or neutralizing anti–TGF-β1 or anti–IL-10 Abs as described in 2Materials and Methods.
Spleen IgD−IgMlow/− B cells from tolerant recipients were partially refractory to in vitro anti-CD40 stimulation and inhibited TNF-α secretion in MLRs
We then analyzed the phenotype and function of the IgD−IgMlow/− B cell subset from tolerant recipients following 18 h of anti-CD40 stimulation. Interestingly, these B cells from tolerant recipients, in contrast to the ones from chronically rejected recipients or from naive rats, had not downregulated Bcl6 and upregulated Prdm1 transcript expressions (Table I) normally observed during activation and that instruct plasma cell differentiation (Fig. 2) (33). Note that these B cells, however, expressed a higher level of Irf4 transcripts following stimulation, a gene recently identified as one of the most significantly upregulated in IL-10+–producing B cells (12). These differences were lost by the addition of CpG (data not shown), suggesting that CpG may induce a too strong stimulation or that the effects observed were specific to CD40 stimulation. This subset of B cells from tolerant recipients and the one from chronically rejected recipients expressed more IL-10, TGFβ, and Baff-R and less Aicda than did the one from naive rats, and these differences were not observed in the naive IgDintIgMlow subpopulation (data not shown), suggesting a profile of expression that reflected the response to the alloantigens. Nevertheless, these B cells maintained high expression of the inhibitory molecules CD23 and B cell adaptor with ankyrin repeats 1 (Bank1) in contrast to B cells from chronically rejected recipients. At the protein level, IgD−IgMlow/− B cells from tolerant recipients expressed more IL-10 or TGF-β following activation than did the ones from chronically rejected recipients or from naives rats (Fig. 3A). Additionally, IL-10–producing B cells were more numerous in tolerant recipients than in chronically rejected ones (Fig. 3B). Interestingly, in contrast to the IL-10–producing cells from naive rats that were composed mostly of IgMhigh and transitional IgMhighCD24high B cells, those from tolerant recipients contained an IgM−CD24int subpopulation of B cells that constitutes >40% of the cells (Fig. 3B). These cells were CD38+, CD27+, and IgD− (data not shown). Taken together, these IL-10–producing cells exhibiting the CD24int phenotype may represent the regulatory memory B cell subpopulation observed to be increased in the spleen of tolerant recipients and that were able to transfer tolerance.
Regulatory B cells were partially refractory to CD40 activation. mRNA expression of Bcl6, Prdm1, Irf4, IL-10, TGFβ1, Baff-R, CD38, AICDA, CD23, Bank1, and Granzyme B was analyzed by quantitative RT-PCR in purified IgD−IgMlow/− splenic B cells from naive, chronically rejected (CR), and tolerant (Tol) recipients harvested at day 100 after transplantation, either unstimulated (US) or stimulated for 18 h with anti-CD40 Ab. Results were analyzed for the specific gene/HPRT transcript ratio and are expressed in arbitrary units (AU) compared with unstimulated cells from chronically rejected recipients (=1) ± SEM (n = 6). *p < 0.05, **p < 0.01, ***p < 0.001.
Regulatory B cells were partially refractory to CD40 activation. mRNA expression of Bcl6, Prdm1, Irf4, IL-10, TGFβ1, Baff-R, CD38, AICDA, CD23, Bank1, and Granzyme B was analyzed by quantitative RT-PCR in purified IgD−IgMlow/− splenic B cells from naive, chronically rejected (CR), and tolerant (Tol) recipients harvested at day 100 after transplantation, either unstimulated (US) or stimulated for 18 h with anti-CD40 Ab. Results were analyzed for the specific gene/HPRT transcript ratio and are expressed in arbitrary units (AU) compared with unstimulated cells from chronically rejected recipients (=1) ± SEM (n = 6). *p < 0.05, **p < 0.01, ***p < 0.001.
Regulatory B cells expressed high levels of IL-10 and TGF-β. (A) Purified IgD+IgMint or IgD−IgMlow/− splenic B cells from naive, chronically rejected (CR), and tolerant (Tol) recipients harvested at day 100 after transplantation were either unstimulated (US) or stimulated (S) for 3 d with CpG plus anti-CD40 Ab. IL-10 and TGF-β expression were assessed by ELISA and expressed in pg/ml ± SEM (n = 4). *p < 0.05. (B) Representative flow cytometry dot plots and histograms (%) of intracellular IL-10 staining versus forward scatter (FSC) and of IgM versus CD24 in IL10+ cells in purified splenic B cells from naive, chronically rejected (CR), and tolerant (Tol) recipients harvested at day 100 after transplantation and stimulated for 4 h with PMA/ionomycin in presence of GolgiStop ± SEM (n = 5). *p < 0.05.
Regulatory B cells expressed high levels of IL-10 and TGF-β. (A) Purified IgD+IgMint or IgD−IgMlow/− splenic B cells from naive, chronically rejected (CR), and tolerant (Tol) recipients harvested at day 100 after transplantation were either unstimulated (US) or stimulated (S) for 3 d with CpG plus anti-CD40 Ab. IL-10 and TGF-β expression were assessed by ELISA and expressed in pg/ml ± SEM (n = 4). *p < 0.05. (B) Representative flow cytometry dot plots and histograms (%) of intracellular IL-10 staining versus forward scatter (FSC) and of IgM versus CD24 in IL10+ cells in purified splenic B cells from naive, chronically rejected (CR), and tolerant (Tol) recipients harvested at day 100 after transplantation and stimulated for 4 h with PMA/ionomycin in presence of GolgiStop ± SEM (n = 5). *p < 0.05.
We then assessed the in vitro suppressive functions of this B cell subset in an MLR. We observed similar proliferation of CD4+ T cells and similar IFN-γ production when this anti-CD40–stimulated B cell subset from tolerant or chronically rejected recipients was added to the MLR (Fig. 4A and 4B, respectively). However, whereas B cells from chronically rejected recipients potentiated the MLR–TNF-α production, B cells from tolerant recipients did not, and they even suppressed this secretion (Fig. 4C). TNF-α secretion was not enhanced by the addition of neutralizing anti–TGF-β1, anti–IL-10, or both Abs compared with control 3G8 Abs in the cocultures. Suppression of TNF-α secretion was not observed in all experiments with nonstimulated B cells (data not shown), suggesting that anti-CD40 stimulation optimized the suppressive effect.
Regulatory B cells suppressed TNF-α secretion in MLRs. (A) Percentage of CD4+ T cell proliferation and (B) IFN-γ and (C) TNF-α secretion in the supernatants of the MLR, cultured with or without IgD−IgMlow/− spleen B cells from chronically rejected (+CR B cells) or tolerant (+Tol B cells) recipients harvested at day 100 after transplantation. Irrelevant 3G8 or neutralizing anti–IL-10 and/or anti–TGF-β1 Abs (10 μg/ml) were added in the MLR. Data were expressed in percentage of cells having diluted CFSE, and cytokine expression was assessed by ELISA and expressed in pg/ml ± SEM (n ≥ 4). *p < 0.05, ***p < 0.001.
Regulatory B cells suppressed TNF-α secretion in MLRs. (A) Percentage of CD4+ T cell proliferation and (B) IFN-γ and (C) TNF-α secretion in the supernatants of the MLR, cultured with or without IgD−IgMlow/− spleen B cells from chronically rejected (+CR B cells) or tolerant (+Tol B cells) recipients harvested at day 100 after transplantation. Irrelevant 3G8 or neutralizing anti–IL-10 and/or anti–TGF-β1 Abs (10 μg/ml) were added in the MLR. Data were expressed in percentage of cells having diluted CFSE, and cytokine expression was assessed by ELISA and expressed in pg/ml ± SEM (n ≥ 4). *p < 0.05, ***p < 0.001.
B cells from tolerant recipients are activated by particular donor-specific epitopes
Long-term allograft survival and persistence of alloantigens may have driven a restricted specificity of alloreactive memory B cells. Moreover, particular donor-derived epitopes may differentially stimulate B cells and immune response outcome. To identify whether particular donor-specific epitopes would stimulate memory B cells from tolerant recipients, we tested 82 overlapping 16-mer peptides matching the polymorphic domains of donor MHC class I and II molecules. Interestingly, we identified one particular peptide that specifically stimulated B cells from tolerant recipient (no. 80) and one that specifically stimulated B cells from chronically rejected recipients (no. 27) (Fig. 5). Both of these peptides were specific to the β1 domain of MHC class II (RT1Bu) molecules, and they do not stimulate B cells from naive rats or from third-party grafted recipients, demonstrating a specific anti-donor response.
Regulatory B cells respond to a particular donor-specific dominant peptide. CD80 expression (fold change of percentage compared with no peptide) assessed in CD45RA+ purified B cells from spleen cells (1 × 105) of naive rats, tolerant (Tol), chronically rejected (CR), or third-party grafted recipients cultured with donor MHC-derived peptide (30 μg/ml) for 5 d (n = 3). *p < 0.05.
Regulatory B cells respond to a particular donor-specific dominant peptide. CD80 expression (fold change of percentage compared with no peptide) assessed in CD45RA+ purified B cells from spleen cells (1 × 105) of naive rats, tolerant (Tol), chronically rejected (CR), or third-party grafted recipients cultured with donor MHC-derived peptide (30 μg/ml) for 5 d (n = 3). *p < 0.05.
Following transfer, spleen B cells from tolerant recipients migrated to the allograft
We analyzed the tolerant recipients transferred with the suppressive B cells and observed at the long-term no sign of chronic rejection in the cardiac allograft and low level of anti-donor Abs (data not shown). No difference in the number or in the phenotype of B cells or regulatory CD4+CD25+Foxp3+ T cells was noted in the blood or spleen compared with rejecting recipients transferred with B cells from syngeneic or chronically rejected recipients (data not shown). Moreover, spleen total (data not shown) or purified CD4+ T cells exhibited similar donor-specific proliferation (Fig. 6A) and similar IFN-γ and IL-10 expression (data not shown), suggesting no deletion of alloreactive T cells or presence of regulatory cells in the spleen. Indeed, the transfer of total (data not shown) or B or CD4+ T cells from the spleen of tolerant transferred recipients was not able to retransfer tolerance (Fig. 6B). In contrast, although a low number of cells was injected (1 million), transfer of the graft-infiltrating cells was able to induce tolerance and this effect was due to the B cell compartment, as only transfer of graft-infiltrating B cells was able to prolong allograft survival (Fig. 6B). We previously demonstrated the accumulation of FOXP3+CD4+CD25+ regulatory T cells in the tolerant recipients that appeared as soon as day 25 after transplantation and were able to transfer tolerance (14, 15, 34). To determine whether in this model the regulatory B cells have induced the expansion of FOXP3+CD4+CD25+ regulatory T cells, we transferred B cells from tolerant recipients under the 20-d LF15-0195 treatment at day 15 after transplantation or after treatment at days 35 and 60 after transplantation. We observed that only the B cells from tolerant recipients harvested at day 60 after transplantation were able to transfer tolerance (Fig. 6C). These data demonstrated that regulatory B cells appeared later than did FOXP3+CD4+CD25+ regulatory T cells. Furthermore, because tolerance (Fig. 6D) and expansion of FOXP3+CD4+CD25+ regulatory T cells (data not shown) were still observed in LF15-0195–treated B cell–deficient rats (IgM KO), these data demonstrated that regulatory B cells have not induced the FOXP3+CD4+CD25+ regulatory T cells in this model.
Transfer of regulatory B cells mediated suppression in the allografts. (A) Spleen CD4+ T cell proliferation in MLR from recipients transferred with spleen B cells from syngeneic (+Trf Syng B cells), chronically rejected (+Trf CR B cells), or tolerant (+Trf Tol B cells) recipients at day 100 after transplantation. Data were expressed in percentage of cells having diluted CFSE ± SEM (n = 4). (B) Survival curves (%) of allograft in sublethally irradiated but immunocompetent recipients retransferred with total (1 × 106), purified B or T (1 × 105) graft-infiltrating cells, and with 10 × 106 of B or CD4+ T cells from spleen of recipients transferred with B cells from tolerant recipients (n ≥ 3). *p < 0.05. (C) Survival curves (%) of donor-type allografts from sublethally irradiated but immunocompetent recipients transferred with 10 × 106 spleen B cells from tolerant (Tol) recipients harvested under the 20-d course of LF15-0195 immunosuppressive treatment at day 15 after transplantation or after treatment at days 35 and 60 after transplantation (n ≥ 3). ***p < 0.001. (D) Survival curves (%) of donor-type allografts in untreated or 20-d course LF15-0195–treated normal or B cell–deficient (IgM KO) recipients (n ≥ 3). ***p < 0.001.
Transfer of regulatory B cells mediated suppression in the allografts. (A) Spleen CD4+ T cell proliferation in MLR from recipients transferred with spleen B cells from syngeneic (+Trf Syng B cells), chronically rejected (+Trf CR B cells), or tolerant (+Trf Tol B cells) recipients at day 100 after transplantation. Data were expressed in percentage of cells having diluted CFSE ± SEM (n = 4). (B) Survival curves (%) of allograft in sublethally irradiated but immunocompetent recipients retransferred with total (1 × 106), purified B or T (1 × 105) graft-infiltrating cells, and with 10 × 106 of B or CD4+ T cells from spleen of recipients transferred with B cells from tolerant recipients (n ≥ 3). *p < 0.05. (C) Survival curves (%) of donor-type allografts from sublethally irradiated but immunocompetent recipients transferred with 10 × 106 spleen B cells from tolerant (Tol) recipients harvested under the 20-d course of LF15-0195 immunosuppressive treatment at day 15 after transplantation or after treatment at days 35 and 60 after transplantation (n ≥ 3). ***p < 0.001. (D) Survival curves (%) of donor-type allografts in untreated or 20-d course LF15-0195–treated normal or B cell–deficient (IgM KO) recipients (n ≥ 3). ***p < 0.001.
To test whether the regulatory B cells have migrated directly to the allograft following transfer, we followed the fate of the injected B cells by transferring 10 × 106 spleen GFP+ B cells from tolerant GFP transgenic recipients (induced by LF15-0195 treatment). First, we observed that some transferred GFP+ B cells from tolerant recipients were retrieved 45 d after transfer in the donor-specific graft (42 × 103) and contrasted with syngeneic grafts where few GFP+ B cells were retrieved (2 × 103) (Fig. 7A). Then, we noticed that although more numerous GFP+ B cells have migrated to spleen (8 × 106), bone marrow (6 × 105), or lymph nodes (2 × 105) (Supplemental Fig. 4A), the proportion of the IgD− subset in these cells was more important in the cardiac allograft than in these compartments (Fig. 7B). In the allograft, the number of GFP− B cells recruited from the recipient was very low (4 × 103) (Supplemental Fig. 4B). Although they were composed also in most IgD− cells, their low number and this similar proportion in the B cells from bone marrow or syngeneic graft suggested a nonspecific recruitment. Taken together, these data suggest that the IgD− subset might be enriched in regulatory B cells that following transfer have migrated preferentially to and/or differentiated in the cardiac allograft at the site of donor Ags. Similar expressions of CCR7 and CXCR5 were observed in IgD−IgMlow/− B cells from naive, chronically rejected, or tolerant recipients (data not shown), suggesting that the ability of B cells from tolerant recipients to migrate to the allograft and to transfer tolerance was not due to a preferential migratory potential.
GFP+ B cells from tolerant recipients migrated to the allograft following transfer. (A) Absolute number in syngeneic or allogeneic grafts at day 45 after transplantation of GFP+ B cells following transfer of 10 × 106 GFP+ spleen B cells from tolerant recipients harvested at day 100 after transplantation. (B) Percentage of IgD− in GFP+ B cells in lymph nodes, allograft, bone marrow, and spleen following transfer of GFP+ spleen B cells from tolerant recipients ± SEM (n = 4). (C) mRNA expression of CD19, IgM, IgG, and Foxp3 was analyzed by quantitative RT-PCR in syngeneic or allogeneic grafts from recipients transferred with B cells from tolerant recipients at day 100 after transplantation. Results were analyzed for the specific gene/HPRT transcript ratio and expressed in arbitrary units (AU) ± SEM (n ≥ 4). (D) Percentage of FOXP3+CD25+ cells in CD4+ T cells of syngeneic or allogeneic grafts from recipients transferred with B cells from tolerant recipients at day 100 after transplantation. *p < 0.05, **p < 0.01.
GFP+ B cells from tolerant recipients migrated to the allograft following transfer. (A) Absolute number in syngeneic or allogeneic grafts at day 45 after transplantation of GFP+ B cells following transfer of 10 × 106 GFP+ spleen B cells from tolerant recipients harvested at day 100 after transplantation. (B) Percentage of IgD− in GFP+ B cells in lymph nodes, allograft, bone marrow, and spleen following transfer of GFP+ spleen B cells from tolerant recipients ± SEM (n = 4). (C) mRNA expression of CD19, IgM, IgG, and Foxp3 was analyzed by quantitative RT-PCR in syngeneic or allogeneic grafts from recipients transferred with B cells from tolerant recipients at day 100 after transplantation. Results were analyzed for the specific gene/HPRT transcript ratio and expressed in arbitrary units (AU) ± SEM (n ≥ 4). (D) Percentage of FOXP3+CD25+ cells in CD4+ T cells of syngeneic or allogeneic grafts from recipients transferred with B cells from tolerant recipients at day 100 after transplantation. *p < 0.05, **p < 0.01.
In these allografts of transferred recipients, we assessed a high mRNA expression of CD19 and IgM and a low expression of IgG (Fig. 7C), suggesting that the B cells that have migrated to the allograft have maintained their regulatory profile and have not switched to IgG. Additionally, we assessed a high expression of Foxp3 transcripts and denoted the presence of numerous FOXP3+CD4+CD25+ regulatory T cells (Fig. 7C and 7D, respectively), demonstrating that the transfer of B cells have induced a local accumulation of regulatory CD4+CD25+ T cells, although not in sufficient number to retransfer tolerance efficiently.
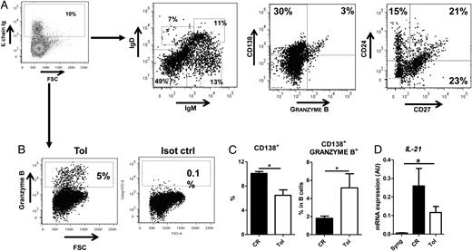
Presence of granzyme B+ plasmablasts in the cardiac allograft of tolerant recipients
Graft-infiltrating cells from tolerant recipients were composed of ∼10% CD45RA+ B cells that were constituted of numerous activated memory IgD−IgMlow/− CD27+ B cells and CD138 plasmablasts (representative dot plots in Fig. 8A). Interestingly, half of the CD27+ memory B cells expressed CD24 and mostly at an intermediate level. Moreover, although tolerated allografts contained less plasmablasts than did chronically rejected ones, more granzyme B+ cells were detected (representative dot plots in Fig. 8A–C). This was consistent with the increased mRNA expression of Granzyme B observed in the spleen B cells. Granzyme B+ cells were described in humans and are not present in mice (35); however, nothing was described for rat B cells. We assessed the expression of IL-21, a cytokine crucial for differentiation of granzyme B+ regulatory B cells (36). Although at lower levels than in chronically rejected allografts, we observed a high mRNA expression of IL-21 in tolerated allografts (Fig. 8D) that may be required for regulatory B cell differentiation in granzyme B+ plasmablasts.
Presence of CD138+granzyme B+ B cells and IL-21 in tolerated grafts. (A) Representative flow cytometry dot plots of CD45RA+ B cells versus forward scatter (FSC) in tolerated allografts at day 100 after transplantation and in these cells of IgD versus IgM, CD24 versus CD27, and CD138 versus intracellular granzyme B. (B) Representative dot plot of intracellular granzyme B expression versus forward scatter (FSC) in CD45RA+ B cells. (C) CD138+ intracellular granzyme B+ in graft-infiltrating B cells and CD138+ in total graft-infiltrating cells were assessed by flow cytometry in chronically rejected (CR) and tolerant (Tol) recipients. Data were expressed as percentage ± SEM (n ≥ 3). (D) mRNA expression of IL-21 was analyzed by quantitative RT-PCR as described in 2Materials and Methods in grafts from syngeneic (Syng), chronically rejected (CR), and tolerant (Tol) recipients harvested at day 100 after transplantation. Results were analyzed for IL-21/HPRT transcript ratio and expressed in arbitrary units (AU) ± SEM (n ≥ 3). *p < 0.05.
Presence of CD138+granzyme B+ B cells and IL-21 in tolerated grafts. (A) Representative flow cytometry dot plots of CD45RA+ B cells versus forward scatter (FSC) in tolerated allografts at day 100 after transplantation and in these cells of IgD versus IgM, CD24 versus CD27, and CD138 versus intracellular granzyme B. (B) Representative dot plot of intracellular granzyme B expression versus forward scatter (FSC) in CD45RA+ B cells. (C) CD138+ intracellular granzyme B+ in graft-infiltrating B cells and CD138+ in total graft-infiltrating cells were assessed by flow cytometry in chronically rejected (CR) and tolerant (Tol) recipients. Data were expressed as percentage ± SEM (n ≥ 3). (D) mRNA expression of IL-21 was analyzed by quantitative RT-PCR as described in 2Materials and Methods in grafts from syngeneic (Syng), chronically rejected (CR), and tolerant (Tol) recipients harvested at day 100 after transplantation. Results were analyzed for IL-21/HPRT transcript ratio and expressed in arbitrary units (AU) ± SEM (n ≥ 3). *p < 0.05.
Discussion
In this study, we have demonstrated that tolerant cardiac allograft recipients contained regulatory B cells in the spleen enriched in the memory CD38+CD24intCD27+IgD−IgMlow/− subpopulation and able to transfer donor-specific tolerance via IL-10– and TGF-β–dependent mechanisms. Although most studies have described regulatory B cells with a transitional phenotype, some teams identify them among the pool of memory B cells expressing the CD27+ and CD24+ markers (11, 13, 37). Regulatory B cells may be composed of cells with a heterogeneous phenotype and present at various steps of differentiation. Indeed, it has been suggested that regulatory B cells acquired their fully suppressive phenotype following reencounter with the specific Ags at the plasmablast/plasma cell differentiation step by acting through the secretion of a high level of immunosuppressive cytokine such as IL-10 or IL-35 (9, 12, 38, 39). We observed in a mouse skin graft model that LF15-0195 immunosuppressor induced during treatment a strong drop in the new T1 emigrants B cells in blood that were then restored following treatment cessation (E. Chiffoleau, unpublished results). Indeed, it has been shown in mice that deoxyspergualin, whose LF15-0195 is the analog, blocked in the bone marrow the differentiation of surface IgM− pre-B into surface IgM+ mature B cells (40). Therefore, the 20 d of LF15-0195 treatment and inhibition of differentiation of precursors of B cells at the time of transplantation may have promoted tolerance by expanding after treatment de novo B cells, which have become tolerized to the alloantigens of the graft since the beginning of their development. Regulatory B cells may be enriched in the activated/memory B cell pool when they acquire their fully suppressive function following reencounter with the specific alloantigen presented in the spleen. We observed that the subpopulation of IgD−IgM−/low B cells from tolerant recipients were partially refractory following anti-CD40 stimulation. We previously demonstrated in this model a strong inhibition of the alloantibody response with some B cells blocked at the IgG switch recombination process and some skewed toward the Th2-related IgG1 isotype protective for graft endothelial cells (16). Similarly, it has been shown that B cells from kidney tolerant patients had a default in their in vitro terminal differentiation in plasma cells (20). Interestingly, among the CD24intCD38+ B cells from the spleen, we observed the presence of IgG1-producing B cells that may correspond to regulatory B cells secreting protective alloantibodies. Interestingly, we denoted an induction of Irf4 that may be linked to the regulatory phenotype. Indeed, it has also been shown that Irf4 upregulated IL-10 in mouse B cells (41) and was one of the most significantly upregulated genes in human naive and memory IL-10+ B cells (12). Additionally, regulatory plasmablasts secreting high levels of IL-10 were recently described to require Irf4 (42). This suggests that IRF4 may also play a role in determining B cell fate into regulatory B cells. In vitro, we observed that the IgD−IgMlow/− subpopulation from tolerant recipients expressed high levels of TGF-β and IL-10 and contained a subpopulation of IL-10–seccreting CD24int cells different from the transitional cells, suggesting that these cells contained the regulatory B cell subpopulation. IL-10–secreting B cells were also identified among the CD38+CD24intCD27+ subpopulation from chronically rejected recipients. Nevertheless, these cells were present at a lower frequency than in tolerant recipients and with memory B cells expressing preferentially IgG of the Th1-related isotype. Furthermore, B cells from chronically rejected recipients were not able to suppress in vitro and in vivo the allogeneic response. This suggests that these IL-10–producing cells may not correspond to potent suppressive B cells or may not be in sufficient number among the memory B cell pool to suppress. Indeed, memory B cells from chronically rejected recipients did not upregulate Irf4, suggesting that in our model LF15-0195 treatment was important to induce potent regulatory B cells. In vivo, rejection occurred promptly and similarly when these cytokines were blocked following transfer, suggesting that they might be both required by the B cells themselves to mediate early suppression following transfer. We observed as reported in other studies that regulatory B cells suppressed in vitro the TNF-α secretion (11, 37, 43). In contrast, in vitro, anti–IL-10, anti–TGF-β, or both did not abrogate the suppression of TNF-α secretion. The effect of regulatory B cells in vivo may be more complex and certainly did not act only by the inhibition of TNF-α secretion.
Interestingly, we denoted a higher expression of the inhibitory molecules Bank1 and CD23 in B cells from tolerant recipients. BANK1 acts as a negative regulator of CD40-mediated Akt activation in B cells (44). The high expression of Bank1 and CD23 may prevent efficient CD40 signaling and may have enhanced the threshold for an efficient activation. These cells also expressed a higher expression of Granzyme B transcripts, and we observed the presence of intracellular granzyme B+CD138+ plasmablasts in the tolerated allografts. Interestingly, it has been reported in humans that granzyme B+ B cells accumulated specifically in tissues and have been suggested to play a critical role in early antiviral immune responses, in the regulation of autoimmune mechanisms, and in cancer immunosurveillance (45–47). Additionally, it has recently been shown that BCR and IL-21 signaling without an efficient CD40–CD40L ligation leads to the generation of granzyme B+ B cells that induce immune dysfunction in solid tumor eradication (45, 48–50) or in HIV patients (51). Therefore, in our model, the regulatory B cells when they reencountered the alloantigens in the spleen and because of their defect in CD40 signaling may lead to the generation of granzyme B+ plasmablast-like regulatory B cells that accumulated particularly in the graft tissue. Interestingly, a higher number of granzyme B+ regulatory B cells exhibiting a plasmablast-like phenotype are also reported in blood from patients with operationally tolerant kidney grafts (52). Recently, the differentiation of plasmablast regulatory B cells has been shown, specifically in the draining lymph nodes during experimental autoimmune encephalomyelitis. These plasmablast regulatory B cells strongly upregulate IL-10 production, a step that requires Irf4 transcription (42). Moreover, a novel role of CD24highCD27+ B cell– and plasmablast-derived IL-10 has been suggested in the regulation of human chronic graft-versus-host disease (53).
We identified two immunodominant peptides from donor class II MHC that differentially activate B cells from tolerant or chronically rejected recipients. Particular epitopes could reflect oligoclonality due to persistence of alloantigens and different population of memory B cells with different properties. Indeed, it has been shown in HLA-sensitized patients a restricted specificity of peripheral alloreactive memory B cells targeting only a few epitopes (54). Moreover, in the same rodent allograft model, two immunodominant peptides (nos. 47 and 55) derived from class II MHC were described to be recognized by T cells during acute rejection whereas another one (no. 51) was recognized by CD8+ regulatory T cells during prolongation of allograft survival (30, 31). Therefore, as for T cells, effector and regulatory B cells may recognize different epitopes that could lead to different B cell responses.
In our model, we demonstrated that the 20-d course of immunosuppressive treatment induced regulatory B cells latter than regulatory T cells. Additionally, B cells were not required for induction of tolerance and expansion of FOXP3+CD4+CD25+ regulatory T cells, demonstrating a predominant role of the latter ones in this model. Nevertheless, in the literature, B cells have been shown to generate regulatory T cells (55, 56). Importantly, we showed that following transfer, regulatory B cells migrated to the graft and maintained their regulatory profile in this new environment. Stability of the phenotype is an important point to consider for B cell therapy in humans. The mechanisms of action of regulatory B cells could be instrumental to develop new therapeutic strategies to promote tolerance or minimize an immunosuppressive drug regimen.
Footnotes
This work was supported by the Fondation Progreffe and the Societé Francophone de Transplantation (to J.D.) and a grant from the Roche Organ Transplantation Research Foundation (to M.C.). This work was realized in the context of the Institut Hospitalo Universitaire–Centre Européen des Sciences de Transplantation et Immunothérapie project, which received French Government financial support managed by the National Research Agency via Investment of the Future Program Grant ANR-10-IBHU-005 and also was supported by Nantes Metropole and the Pays de la Loire Region.
The online version of this article contains supplemental material.
References
Disclosures
The authors have no financial conflicts of interest.







