Abstract
Respiratory syncytial virus (RSV) is the major cause of lower respiratory tract infection in children worldwide. Sirtuin 1 (SIRT1), an NAD+-dependent deacetylase, has been associated with the induction of autophagy and the regulation of inflammatory mediators. We found that Sirt1 was upregulated in mouse lung after RSV infection. Infected animals that received EX-527, a selective SIRT1 inhibitor, displayed exacerbated lung pathology, with increased mucus production, elevated viral load, and enhanced Th2 cytokine production. Gene expression analysis of isolated cell populations revealed that Sirt1 was most highly upregulated in RSV-treated dendritic cells (DCs). Upon RSV infection, EX-527–treated DCs, Sirt1 small interfering RNA–treated DCs, or DCs from conditional knockout (Sirt1f/f-CD11c-Cre+) mice showed downregulated inflammatory cytokine gene expression and attenuated autophagy. Finally, RSV infection of Sirt1f/f-CD11c-Cre+ mice resulted in altered lung and lymph node cytokine responses, leading to exacerbated pathology. These data indicate that SIRT1 promotes DC activation associated with autophagy-mediated processes during RSV infection, thereby directing efficient antiviral immune responses.
Introduction
Respiratory syncytial virus (RSV), a single-stranded, negative-sense RNA virus of the Paramyxoviridae family, is a ubiquitous human pathogen. Although RSV predominantly causes mild respiratory tract infection, it is the leading global cause of lower respiratory tract infection in children, and it is responsible for significant morbidity and mortality among infants, the elderly, and patients with chronic respiratory diseases worldwide (1, 2). Unfortunately, no effective pharmacologic therapies against RSV infection exist, and attempts at developing a vaccine have failed despite years of effort (3). Infants hospitalized with a severe RSV infection are at a greater risk for developing allergic asthma and recurrent wheezing later in life (4, 5), suggesting that a chronic alteration of the pulmonary immune environment occurs after RSV infection.
During RSV infection, pulmonary dendritic cells (DCs) drive innate immune responses that direct the resultant adaptive immune response. Activated DCs migrate to lung-draining lymph nodes (LDLNs) and dictate T cell maturation via costimulatory marker presentation, proinflammatory cytokine release, and Ag presentation. DCs detect viral Ags via pattern recognition receptors, including RIG-I, MyD88-dependent TLRs, and TRIF-dependent TLRs, which leads to the production of type I IFN and effective APC function (6–8). Recent work in our laboratory (9, 10) and in others (11) suggests that autophagy facilitates intracellular pathogen recognition, DC maturation, and proinflammatory cytokine production. Because RSV enters the host cell cytosol directly through membrane fusion (12), DC activation relies on autophagic machinery to mediate endosomal TLR-dependent cytokine production and proper innate immune responses.
Autophagy is a conserved intracellular membrane trafficking pathway whereby cytoplasmic material is sequestered within double-walled vesicles, which degrade upon fusion with lysosomes. This process maintains cellular metabolic equilibrium and promotes cell survival during physiological (aging, differentiation) and pathological (infection, degeneration, cancer) stress conditions (13). Autophagy plays critical roles in innate immunity, including the clearance of cytoplasmic pathogens (14), delivery of viral Ag to endosomal TLRs (14), and the loading of Ag onto MHC molecules for T cell presentation (15, 16). A family of autophagy-related (Atg) genes orchestrates the initiation, elongation/closure, and maturation of autophagosomes. It has been reported that three key ATG proteins (ATG5, ATG7, ATG8/LC3) are deacetylated and activated by Sirtuin 1 (SIRT1) (17).
Sirtuins are a family of seven NAD+-dependent protein and histone deacetylases/deacylases, also termed class III histone deacetylases. SIRT1 impacts many areas of biology and pathophysiology, including cancer, metabolism, circadian rhythm, neurodegeneration, inflammation, and cardiovascular disease (18). Furthermore, Sirt1 variants are associated with familial diabetes and childhood obesity (19, 20). Additionally, SIRT1 influences immune function in diverse ways by regulating processes such as lymphocyte activation, T cell proliferation and differentiation, and macrophage secretion (21). However, the role of SIRT1 in DC biology and its subsequent impact on adaptive immunity have not been well elucidated.
In this study, we demonstrate that SIRT1 promotes DC activation and autophagy-mediated processes during RSV infection, and that the absence of SIRT1 activity alters the antiviral immune response through the regulation of innate cytokine production. Collectively, these findings expand our understanding of the innate immune response during RSV infection and may contribute to therapeutic strategies, such as a viral vaccine, aimed at preventing severe pathology.
Materials and Methods
Reagents
EX-527 (SIRT1 inhibitor III, Calbiochem, Darmstadt, Germany) and SRT1720 (Calbiochem) were reconstituted in DMSO and diluted in culture medium for in vitro work. Based on previous reports (22, 23), we verified 1 μM as an appropriate dose in vitro, with no significant changes in DC cytokine production at greater concentrations. We observed comparable viability in control and EX-527–treated cells by flow cytometry (Live/Dead fixable yellow, Invitrogen, Waltham, MA) and exclusion dye stain (trypan blue). In the in vivo experiments, treated mice received daily i.p. injections of 100 μl (1 mg/kg) EX-527 reconstituted in DMSO and diluted in normal saline; controls received DMSO-saline. Dose-response assays revealed that administering 10 mg/kg EX-527 to RSV-infected mice caused a rebound in Sirt1 and a reversal of the phenotype observed at the 1 mg/kg EX-527 dose. 3-Methyladenine (3-MA, Sigma-Aldrich, St. Louis, MO) was reconstituted with PBS plus 0.1% BSA and used at 10 μM in cell treatments. Imiquimod (R837, InvivoGen, San Diego, CA) was reconstituted in endotoxin-free water and used at 1 μg/ml. RPMI 1640 (Lonza) and HAM-F12 (Invitrogen) media were used for cell culturing. To induce amino acid starvation, the cell culture medium was exchanged with HBSS (Invitrogen).
Cell lines
MLE-12 and LA4 cells were purchased from the American Type Culture Collection (Manassas, VA). MLE-12 cells were maintained in HITES medium, a supplemented RPMI 1640–based medium (1× insulin transferrin selenium-X, 100 μg/ml streptomycin, 100 U/ml penicillin, 10 nM β-estradiol, 10 nM hydrocortisone, 2% FBS). LA4 cells were cultured in HAM-F12 medium supplemented with 1% penicillin/streptomycin plus 10% FCS.
Mice
C57BL/6J (BL6), B6;129-Sirt1tm1Ygu/J (Sirt1f/f), and C57BL/6J-Tg(Itgax-cre,-EGFP)4097Ach/J (CD11c-Cre-GFP) mice were purchased at 6–7 wk of age from The Jackson Laboratory (Bar Harbor, ME). Sirt1f/f mice, in which two loxP sites flank Sirt1 exon 4, were crossed to CD11c-Cre-GFP transgenic mice. As the Sirt1f/f mice were on a mixed C57BL/6J;129 background, we backcrossed the Sirt1f/f-CD11c-Cre progeny to a C57BL/6J background for six generations. Deletion of exon 4 produces a truncated protein that lacks catalytic activity, causing a Sirt1-null genotype (24). Thus, Cre+ mice lack a functional SIRT1 in CD11chigh cells. Sirt1f/f-CD11c-Cre mouse breeding took place in-house at the University of Michigan (Ann Arbor, MI). All work involving animals was reviewed and approved by the University of Michigan University Committee on Care and Use of Animals.
RSV and plaque assays
The RSV strain 2-20, provided by Dr. Martin Moore (Emory University, Atlanta, GA), was originally isolated from a severely ill RSV-infected infant (25). Line 19 RSV (antigenic subgroup A), originally obtained from a sick infant at the University of Michigan Hospital System, was shown in animal models to mimic human infection by eliciting airway mucus production upon inoculation with 1 × 105 PFU RSV (26). RSV strains were propagated in our laboratory in HEp-2 cells (American Type Culture Collection). Mice were infected intratracheally via tongue-pull with 1.5 × 105 PFU RSV. Plaque assays were performed on RSV-infected lungs. Whole lungs were harvested 4 d postinfection (dpi) and ground with sand using a mortar and pestle. Supernatants were serially diluted and incubated with Vero cells for 3 d. RSV plaques were detected using a specific polyclonal Ab (Millipore, Temecula, CA).
Lung histology
Serial 6-μm sections were obtained from paraffin-embedded, 10% formalin-fixed left lungs stained with H&E. Intracytoplasmic and luminal mucin were assessed by periodic acid–Schiff (PAS) staining. Five sections were analyzed per mouse lung, with two lung slices per section per mouse to select representative slides. PAS-stained slides were blindly scored for goblet cell hyperplasia by light microscopy. The following scoring system was used: 1, absent; 2, staining in multiple airways; 3, staining in multiple airways with mucus plugging; 4, severe mucus plugging in multiple airways.
DC and AEC cultures
Bone marrow–derived DCs (BMDCs) were isolated from whole bone marrow of naive C57BL/6 mice, Sirt1f/f-CD11c-Cre+ mice, or littermate controls. Bone marrow cells were seeded into tissue culture flasks containing RPMI 1640–based complete medium supplemented with 15 ng GM-CSF/ml (R&D Systems, Minneapolis, MN). C57BL/6 mouse-derived cells were fed on days 3 and 5 and harvested on day 7, a time point by which cells were ≥ 85% CD11b+ CD11c+ BMDCs by flow cytometric analysis. Cells derived from the Sirt1f/f-CD11c-Cre mice were cultured for 10 d (fed on days 3, 5, and 7) to achieve high Cre activity. Pulmonary CD11b+ DCs and CD103+ DCs were isolated from lungs and bronchi of Sirt1f/f-CD11c-Cre+ mice and littermate controls by enzymatic digestion as previously described (10). Alveolar epithelial cell (AEC) cultures were prepared from whole lungs of naive mice as previously described (10). All cells were infected with RSV at a 1:1 multiplicity of infection (MOI).
Lymph node restimulation and protein quantification
Lymph nodes were isolated by mechanical disruption, cultured, and then restimulated with RSV for 48 h before collecting supernatants for protein analysis on a Bio-Plex suspension array system (Bio-Rad, Hercules, CA), according to the manufacturer’s protocol. Custom kits containing Ab-coated beads for mouse IL-4, IL-5, IL-13, IL-17a, and IFN-γ were used to assay cytokine concentration (Bio-Rad). Results are reported as fold difference over concentrations in control or unstimulated cells.
Quantitative PCR
RNA was extracted as per TRIzol reagent protocol (Invitrogen) or per Qiagen RNeasy mini kit protocol (Qiagen, Hilden, Germany), and 5–10 μg was reverse transcribed into cDNA. mRNA was determined using predeveloped Applied Biosystems primer/probe sets and analyzed using an ABI Prism 7500 sequence detection system (Applied Biosystems, Foster City, CA). Transcription levels of Muc5ac, Gob5, Ifnb, RSV-G, RSV-F, and RSV-N were assessed using custom primers, as previously described (27). GAPDH served as the internal control to normalize gene expression, and fold change (∆) values were calculated relative to an uninfected, untreated, or wild-type (WT) control group assigned an arbitrary value of 1.
Transfection and RNA interference
Small interfering RNAs (Dharmacon, Lafayette, CO: L-049440-00-0005, siSIRT1; D-001810-10-05, siControl) were introduced via electroporation at 20 μM per sample according to the manufacturer’s instructions with an Amaxa Nucleofector kit and Nucleofector II device (Lonza Cologne, Cologne, Germany). Transfection efficacy was verified by quantitative real-time PCR (qPCR), demonstrating a 75–96% decrease in Sirt1 expression. Viability of cells at 48 h posttransfection, while maintained in DC growth medium, was ≥80% and not different from transfected control cells. Sirt1 knockdown was assessed by mRNA analysis. After 48 h of transfection, the DCs were infected with RSV for 2 h.
Confocal microscopy
BMDCs were cultured as described and then plated in Lab-Tek chamber slides (Thermo Fisher Scientific, Waltham, MA). Cells were treated as indicated, fixed in 4% paraformaldehyde for 20 min, and then blocked for 1 h at room temperature in PBS plus 5% normal goat serum plus 0.1% Tween 20. Cells were subsequently incubated with 1° Ab rabbit polyclonal anti-LC3B (NB600-1384, Novus Biologicals, Littleton, CO) for 2 h at 37°C and then incubated with 2° Ab goat anti-rabbit Alexa Fluor 568 (A11011, Invitrogen). ProLong Gold antifade reagent plus DAPI (Invitrogen) was added before the cells were imaged on a Nikon A1 confocal laser microscope system under oil immersion, using NIS-Elements acquisition software (Nikon Instruments). The number of LC3 puncta per cell was counted in at least 15 cells per sample per condition per experiment. Images were converted to black and white in Adobe Photoshop to more easily distinguish background staining from actual puncta.
Transmission electron microscopy
Cells were spun down into a gelatin capsule with a clinical centrifuge. Cell pellets were fixed in 4% glutaraldehyde in 0.1 M cacodylate buffer (pH 7.4) at 4°C for 1 h. The cell pellets were washed twice in 0.1 M cacodylate buffer, postfixed with 2% osmium tetroxide for 1 h on ice, and then rinsed twice with 0.1 M cacodylate buffer. The fixed cell pellets were dehydrated through an ethanol dilution series up to 100% ethanol and then immersed twice in propylene oxide for 10 min. Pellets were then infiltrated in a 1:3 (1 h), 1:1 (2 h), and finally 3:1 (overnight) eponate resin/propylene oxide mixture while rotating at room temperature, and subsequently embedded in 100% Eponate resin in gelatin capsules and allowed to harden in a 65°C oven overnight. After hardening, tissue blocks were ultrathin sectioned at a 70-nm thickness and placed on 200-mesh copper grids. Grids were counterstained with saturated uranyl acetate and lead citrate and then viewed on a Philips CM-100 electron microscope. Five grids (∼15–20 cells/grid) were studied per treatment.
Statistical analysis
All data are presented as means ± SEM. Data were evaluated and graphs were generated using GraphPad Prism software (version 6.0). Statistical significance was assessed by one-way ANOVA, followed by a Newman–Keuls posttest. Significant differences were regarded as p ≤ 0.05.
Results
Inhibition of SIRT1 augments RSV-induced lung pathology
SIRT1 has recently been associated with immune responses and lung diseases (21, 28–30). Sirt1 mRNA levels were measured in RSV-infected C57BL/6J WT mice, and maximal Sirt1 expression was observed 4 dpi in lung tissue, coinciding with peak viral load (31) (Fig. 1A). To test whether Sirt1 contributed to the outcome of RSV infection, C57BL/6J WT mice were infected with RSV on day 0 and received daily i.p. injections of EX-527 (1 mg/kg), a SIRT1-selective chemical inhibitor (22). At 8 dpi, a time point that corresponds to maximum lung pathology (32), the animals were sacrificed to assess pathological parameters. There were significant increases in the expression of Ifng, Il5, and Il10 in the EX-527–treated, RSV-infected mice compared with control RSV-infected mice (Fig. 1B). Histological examination of lung sections from RSV-infected mice revealed greater peribronchial inflammation (Fig. 1C) and goblet cell hyperplasia (Fig. 1D) in EX-527–treated, RSV-infected lungs than in infected controls. The increased mRNA levels of RSV proteins in the EX-527–treated, RSV-infected animals suggested that viral clearance was reduced in the absence of functional SIRT1 (Fig. 1E). RSV-restimulated lymph nodes from the EX-527–treated, RSV-infected mice produced significantly higher levels of the Th2 cytokines IL-4, IL-5 and IL-13 than did RSV-infected controls (Fig. 1F), with no difference in IL-17a or IFN-γ production (unpublished observations). Therefore, this in vivo study proposes that systemic SIRT1 inhibition exacerbates RSV-induced lung pathology via alteration of T cell cytokine production, and it suggests that SIRT1 promotes anti-RSV immune responses that result in efficient viral elimination.
Systemic SIRT1 inhibition augments RSV-induced lung pathology. (A) Lung mRNA expression of Sirt1 in RSV-infected WT BL6 mice was obtained using qPCR and compared with naive controls. (B) Lung mRNA expression of cytokines 8 dpi were obtained using qPCR and compared with naive controls. Note naive and EX-527 controls were not significantly different. (C) Representative lung histology from naive and infected (line 19 RSV) mice treated with DMSO-saline control or EX-527 (8 dpi) stained with hematoxylin and PAS. Arrows point to goblet cells. Scale bar, 100 μm. (D) Histological mucus scores as assessed from lung sections of control and experimental groups 8 dpi. Asterisks indicate significance compared with naive and EX-527 control mucus scores, which were not statistically different from each other. (E) Viral protein mRNA transcript 8 dpi was obtained using qPCR and compared with naive controls. (F) LDLNs of naive, or EX-527-treated, or RSV-infected, or EX-527 plus RSV–treated mice 8 dpi were dissociated into single-cell suspensions and restimulated in culture with RSV. Cytokine concentrations in culture supernatants were assayed by Bio-Plex. Data are representative of three independent experiments. Values represent mean ± SEM (n = 5 mice/group). *p < 0.05, **p < 0.01, ***p < 0.001. ND, not determined.
Systemic SIRT1 inhibition augments RSV-induced lung pathology. (A) Lung mRNA expression of Sirt1 in RSV-infected WT BL6 mice was obtained using qPCR and compared with naive controls. (B) Lung mRNA expression of cytokines 8 dpi were obtained using qPCR and compared with naive controls. Note naive and EX-527 controls were not significantly different. (C) Representative lung histology from naive and infected (line 19 RSV) mice treated with DMSO-saline control or EX-527 (8 dpi) stained with hematoxylin and PAS. Arrows point to goblet cells. Scale bar, 100 μm. (D) Histological mucus scores as assessed from lung sections of control and experimental groups 8 dpi. Asterisks indicate significance compared with naive and EX-527 control mucus scores, which were not statistically different from each other. (E) Viral protein mRNA transcript 8 dpi was obtained using qPCR and compared with naive controls. (F) LDLNs of naive, or EX-527-treated, or RSV-infected, or EX-527 plus RSV–treated mice 8 dpi were dissociated into single-cell suspensions and restimulated in culture with RSV. Cytokine concentrations in culture supernatants were assayed by Bio-Plex. Data are representative of three independent experiments. Values represent mean ± SEM (n = 5 mice/group). *p < 0.05, **p < 0.01, ***p < 0.001. ND, not determined.
Sirt1 upregulation in RSV-infected DCs is required for efficient DC activation and autophagy
Because RSV pathology was enhanced when SIRT1 function was inhibited, we assessed whether there were cell-specific differences in Sirt1 expression. Sirt1 mRNA levels were examined in mouse BMDCs, two primary pulmonary DC subsets, primary AECs, as well as two immortalized pulmonary epithelial cell lines, MLE and LA4 (Fig. 2A, 2B). Whereas all cell populations showed increased Sirt1 expression over untreated controls, the DCs had the highest increase (BMDCs ∼400-fold; pulmonary DCs ∼4-fold), and owing to their central role in directing immune responses, these cells became the focus of our studies. Sirt1 expression may not be directly regulated by the extent of viral replication, as Sirt1 continued to increase despite a decrease in RSV F expression (Supplemental Fig. 1A).
RSV-infected BMDCs upregulate Sirt1, whereas the inhibition of SIRT1 activity by EX-527 attenuates DC cytokine production and autophagy. (A and B) mRNA expression of Sirt1 in WT BL6 mouse BMDCs, primary WT BL6 mouse pulmonary DCs, primary WT BL6 mouse AECs, MLE, and LA4 cells as analyzed by qPCR and compared with untreated controls. (C) WT BMDCs cultured from BL6 mice were treated with DMSO, 1 μM EX-527, or 10 μM 3-MA for 30 min before being infected with line 19 RSV (1:1 MOI) for 24 h. Cytokine gene expression was determined by qPCR. (D) WT BL6 BMDCs were pretreated as in (C) and then stimulated for 4 h with 1 μg/ml imiquimod. (E) WT BL6 BMDCs were treated with 10 μM SRT1720 for 30 min before infection as in (C). Cytokine concentrations were measured by Bio-Plex assay. (F) Number of autophagosomes in WT BL6 BMDCs 2 h after RSV 2-20 infection (R) with or without 1 μM EX-527 (E) or with or without 10 μM SRT1720 (S) as assessed by punctate LC3 staining and confocal microscopy (scale bar, 10 μm); data quantified in (G) compared with respective controls. Data are representative of at least two independent experiments, with at least three replicates per group. Error bars represent SEM. *p < 0.05, **p < 0.01, ***p < 0.001.
RSV-infected BMDCs upregulate Sirt1, whereas the inhibition of SIRT1 activity by EX-527 attenuates DC cytokine production and autophagy. (A and B) mRNA expression of Sirt1 in WT BL6 mouse BMDCs, primary WT BL6 mouse pulmonary DCs, primary WT BL6 mouse AECs, MLE, and LA4 cells as analyzed by qPCR and compared with untreated controls. (C) WT BMDCs cultured from BL6 mice were treated with DMSO, 1 μM EX-527, or 10 μM 3-MA for 30 min before being infected with line 19 RSV (1:1 MOI) for 24 h. Cytokine gene expression was determined by qPCR. (D) WT BL6 BMDCs were pretreated as in (C) and then stimulated for 4 h with 1 μg/ml imiquimod. (E) WT BL6 BMDCs were treated with 10 μM SRT1720 for 30 min before infection as in (C). Cytokine concentrations were measured by Bio-Plex assay. (F) Number of autophagosomes in WT BL6 BMDCs 2 h after RSV 2-20 infection (R) with or without 1 μM EX-527 (E) or with or without 10 μM SRT1720 (S) as assessed by punctate LC3 staining and confocal microscopy (scale bar, 10 μm); data quantified in (G) compared with respective controls. Data are representative of at least two independent experiments, with at least three replicates per group. Error bars represent SEM. *p < 0.05, **p < 0.01, ***p < 0.001.
Our laboratory has previously demonstrated that TLR-dependent DC maturation and innate cytokine production in response to RSV require autophagy (9). Given the reported relationship between SIRT1 and autophagy proteins (17), DC activation upon RSV infection was assessed in the presence of SIRT1 inhibition and compared with autophagy inhibition. Cultured BMDCs infected for 2 h in the presence of EX-527 or 3-MA, an autophagy inhibitor, expressed lower levels of inflammatory cytokine genes compared with RSV-infected BMDCs (Fig. 2C), with no significant changes in viral gene expression (Supplemental Fig. 1B). These studies also demonstrated a significant reduction in cytokine production within EX-527– or 3-MA–treated DCs stimulated with imiquimod, a TLR7 agonist (Fig. 2D), with no observed changes in Sirt1 expression (Supplemental Fig. 1C). Conversely, SRT1720, a SIRT1 activator, produced a significant increase in only IL-12 and CCL5 production in RSV-infected BMDCs (Fig. 2E). Flow cytometric studies were used to examine whether SIRT1 was involved in the expression of maturation markers/costimulatory markers (MHC class II, CD40, CD80, CD86) associated with APC function. We did not observe significant changes in any of these cell surface markers in control, infected cells versus EX-527–treated, infected cells (data not shown). Thus, although SIRT1 is not necessary for APC marker maturation, it is important for endosomal TLR stimulation, and therefore appropriate DC cytokine production during RSV infection.
The aforementioned results obtained using EX-527 and 3-MA prompted experiments to determine whether SIRT1 was necessary for efficient autophagy in DCs. Cultured BMDCs were treated with EX-527, infected with RSV for 2 h, and immunostained for LC3 (ATG8), a key marker for autophagosomes. Confocal staining for LC3 revealed an increase in autophagosomes during RSV infection, supporting previous reports from our laboratory (9, 10) (Fig. 2F, 2G). However, EX-527 treatment of RSV-infected BMDCs dramatically reduced the number of autophagosomes formed compared with infected control cells (Fig. 2F, 2G). Additionally, the EX-527–treated, RSV-infected cells did not have an activated morphology, that is, the formation of dendrite-like projections. Moreover, SRT1720-treated, RSV-infected BMDCs had similar numbers of autophagosomes as RSV-infected controls, suggesting that SIRT1-induced autophagosome formation may reach a threshold in the presence of a viral stimulus (Fig. 2F, 2G).
To further explore SIRT1 involvement in autophagy responses, DCs were depleted of SIRT1 using Sirt1-specific small interfering RNA (siRNA). Examination by confocal microscopy demonstrated that in presence of Sirt1 siRNA, fewer autophagosomes were found in RSV-infected BMDCs (Fig. 3A, 3B). Additionally, Sirt1 knockdown significantly downregulated Ifnb expression during RSV infection and reduced the levels of other innate cytokines, Il1b and Ccl5 (Fig. 3C). Overall, these results illustrate how SIRT1 is crucial for proper DC activation associated with autophagy using both pharmacological and siRNA knockdown approaches.
Repressed autophagy and autophagy-dependent innate cytokine production in Sirt1 siRNA-treated BMDCs. (A) WT BL6 BMDCs were transfected by electroporation with appropriate siRNA 48 h prior to RSV 2-20 infection (MOI 1:1). Two hours later, autophagosomes were observed by confocal microscopy and quantified in (B). Scale bar, 10 μm. (C) Innate cytokine gene expression assessed by qPCR in WT BL6 BMDCs 24 h after RSV infection. Cells were transfected with control or Sirt1-specific siRNA 48 h prior to infection. Data are representative of two independent experiments, three replicates per group. Values represent mean ± SEM. *p < 0.05, **p < 0.01, ***p < 0.001.
Repressed autophagy and autophagy-dependent innate cytokine production in Sirt1 siRNA-treated BMDCs. (A) WT BL6 BMDCs were transfected by electroporation with appropriate siRNA 48 h prior to RSV 2-20 infection (MOI 1:1). Two hours later, autophagosomes were observed by confocal microscopy and quantified in (B). Scale bar, 10 μm. (C) Innate cytokine gene expression assessed by qPCR in WT BL6 BMDCs 24 h after RSV infection. Cells were transfected with control or Sirt1-specific siRNA 48 h prior to infection. Data are representative of two independent experiments, three replicates per group. Values represent mean ± SEM. *p < 0.05, **p < 0.01, ***p < 0.001.
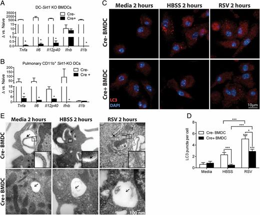
DCs from Sirt1f/f-CD11c-Cre+ mice have altered cytokine production and autophagy in response to RSV
To investigate the role of Sirt1 within DCs during RSV-induced responses in a more physiologic setting, we generated conditional knockout (KO) mice (Sirt1f/f-CD11c-Cre), where the Cre+ progeny express catalytically inactive SIRT1 in CD11c+ myeloid cells. We verified Sirt1 excision in Cre+ BMDCs (Supplemental Fig. 2A). We also observed no baseline differences in the number of pulmonary immune cell subtypes from naive Sirt1f/f-CD11c-Cre mice or in splenic cell subsets from RSV-infected Sirt1f/f-CD11c-Cre mice (Supplemental Fig. 2B–D). As shown in Fig. 4A, BMDCs from Sirt1f/f-CD11c-Cre+ mice did not upregulate inflammatory cytokines in response to RSV infection compared with BMDCs from Cre− littermate controls. Similar to EX-527 treatment, costimulatory marker expression was unaltered in naive or infected Cre+ BMDCs compared with controls (data not shown). Likewise, RSV-infected CD11b+ pulmonary DCs isolated from Sirt1f/f-CD11c-Cre+ mice showed reduced cytokine gene expression compared with Cre− controls (Fig. 4B). Cre+ BMDCs or pulmonary DCs did not demonstrate significant differences in viral gene expression compared with Cre– BMDCs (Supplemental Fig. 3A), confirming our EX-527 studies. Interestingly, Cre− and Cre+ DCs showed a relatively modest, but significant, reduction in IL-12p40 and TNF production upon LPS activation (Supplemental Fig. 3B), whereas TNF stimulation of Sirt1-deficient DCs showed no deficit in cytokine production (Supplemental Fig. 3C). Overall, these data suggest that SIRT1 dysfunction does not intrinsically impair cytokine secretion, and thus further demonstrate cytokine production deficiency in RSV-infected Sirt1-deficient DCs.
Altered cytokine production and autophagy after RSV infection in Sirt1f/f-CD11c-Cre+ DCs. (A and B) Innate cytokine gene expression in BMDCs or pulmonary DCs from Sirt1f/f-CD11c-Cre mice, 24 h after RSV 2-20 (MOI 1:1) infection, obtained by qPCR and compared with noninfected controls. (B) CD11b+ DCs were flow sorted from lungs of naive Cre− or Cre+ mice prior to RSV infection. (C) Number of autophagosomes in Cre− and Cre+ BMDCs 2 h after no treatment, HBSS treatment (starvation medium), or RSV 2-20 infection (MOI 1:1), as assessed by LC3 immunostain and confocal microscopy; data are quantified in (D). Scale bar, 10 μm. (E) Representative TEM images of Cre− and Cre+ BMDCs, which were untreated, starved with HBSS medium, or infected with RSV 2-20 for 2 h. Scale bar, 100 nm. Note the double membranes in the insets (Cre− panel). Thick arrowheads indicate autophagosomes. The asterisk indicates the initiation of an autophagosome, with an isolation membrane beginning to encompass cytosolic material. Thin arrowheads indicate single-membrane vacuoles, some containing cellular material. Data are representative of at least three independent experiments. Values represent mean ± SEM (three replicates per group, five mice per sort). *p < 0.05, ***p < 0.001.
Altered cytokine production and autophagy after RSV infection in Sirt1f/f-CD11c-Cre+ DCs. (A and B) Innate cytokine gene expression in BMDCs or pulmonary DCs from Sirt1f/f-CD11c-Cre mice, 24 h after RSV 2-20 (MOI 1:1) infection, obtained by qPCR and compared with noninfected controls. (B) CD11b+ DCs were flow sorted from lungs of naive Cre− or Cre+ mice prior to RSV infection. (C) Number of autophagosomes in Cre− and Cre+ BMDCs 2 h after no treatment, HBSS treatment (starvation medium), or RSV 2-20 infection (MOI 1:1), as assessed by LC3 immunostain and confocal microscopy; data are quantified in (D). Scale bar, 10 μm. (E) Representative TEM images of Cre− and Cre+ BMDCs, which were untreated, starved with HBSS medium, or infected with RSV 2-20 for 2 h. Scale bar, 100 nm. Note the double membranes in the insets (Cre− panel). Thick arrowheads indicate autophagosomes. The asterisk indicates the initiation of an autophagosome, with an isolation membrane beginning to encompass cytosolic material. Thin arrowheads indicate single-membrane vacuoles, some containing cellular material. Data are representative of at least three independent experiments. Values represent mean ± SEM (three replicates per group, five mice per sort). *p < 0.05, ***p < 0.001.
With regard to autophagosome formation, Sirt1-deficient BMDCs had significantly attenuated punctate LC3 staining during HBSS starvation-induced autophagy, compared with their littermate controls (Fig. 4C). Whereas the Cre+ BMDCs showed an increase in LC3 puncta after RSV infection (Fig. 4C), the number of autophagosomes was significantly reduced compared with infected Cre− BMDCs (Fig. 4D). Additionally, independent inhibition of autophagy with 3-MA did not significantly alter RSV gene levels in either Cre− or Cre+ BMDCs (data not shown). Overall, these results provide genetic evidence that Sirt1-deficient DCs harbor defects in their ability to mount effective anti-RSV responses related to impaired autophagy.
Recently it has been reported that LC3 can be recruited to other membranes, including single-membrane vesicles, in a process known as LC3-associated phagocytosis (33). Whereas LC3-associated phagocytosis and autophagy both produce punctate LC3 immunostaining, a key distinguishing ultrastructural feature between these processes is the formation of a single- versus double-walled vesicle (34). To verify that the Sirt1-deficient DCs were not forming autophagosomes, starved or RSV-infected Cre− and Cre+ BMDCs were examined by transmission electron microscopy (TEM). Double-walled and single-walled membranes were observed in Cre− BMDCs at baseline, after starvation, and after RSV infection, whereas double-walled autophagosomes or autolysosomes were undetected in Sirt1-deficient BMDCs under the same conditions (Fig. 4E). These TEM data verify the confocal microscopy data that the formation of autophagosomes was severely impaired in Cre+ DCs.
Sirt1f/f-CD11c-Cre+ mice experience exacerbated lung pathology and delayed resolution of inflammation following RSV infection
During the first 3 d of RSV infection, the host response is dominated by innate immunity. This response includes the activation of resident DCs, the secretion of early inflammatory mediators, and the recruitment of NK cells and neutrophils (32). Because DC influx begins as soon as 2 dpi (35), we used this time point to analyze early immune responses to RSV in Sirt1f/f-CD11c-Cre mice. Whereas immune cells began to infiltrate the lungs at 2 dpi (Fig. 5A), Cre+ mice had greater increases in lung mRNA levels of potentially pathogenic cytokines Il13, Il17a, and Il10 compared with Cre− mice (Fig. 5B). Additionally, crucial innate cytokines, including Il6, Il12p40, and Tnfa, were downregulated in the lungs of Cre+ mice postinfection, recapitulating our in vitro observations in DC subsets.
Sirt1f/f-CD11c-Cre+ mice suffer from exacerbated, prolonged RSV-induced lung pathology. (A) Representative lung histology from naive and RSV 2-20–infected Sirt1f/f-CD11c-Cre mice 2, 8, and 12 dpi stained with hematoxylin and PAS. Insets highlight goblet cell hyperplasia. Note the mucus plug occluding the Cre+ airway 12 dpi. Scale bar, 100 μm. mRNA expression of lung cytokines (B), mucus-associated gene Gob5 (C), and viral protein (D) were obtained using qPCR and compared with naive controls. (E) RSV titers in lungs of Cre+ and Cre− mice, determined by plaque assay on 4 dpi (expressed as PFU/ml). (F) LDLNs from RSV-infected Cre+ and Cre− mice 8 or 12 dpi were dissociated into a single-cell suspension and restimulated in culture with RSV 2-20. Cytokine concentrations in culture supernatants were assayed by Bio-Plex. Data representative of two independent experiments, three to five mice/group (values are means ± SEM). *p < 0.05, **p < 0.01, ***p < 0.001.
Sirt1f/f-CD11c-Cre+ mice suffer from exacerbated, prolonged RSV-induced lung pathology. (A) Representative lung histology from naive and RSV 2-20–infected Sirt1f/f-CD11c-Cre mice 2, 8, and 12 dpi stained with hematoxylin and PAS. Insets highlight goblet cell hyperplasia. Note the mucus plug occluding the Cre+ airway 12 dpi. Scale bar, 100 μm. mRNA expression of lung cytokines (B), mucus-associated gene Gob5 (C), and viral protein (D) were obtained using qPCR and compared with naive controls. (E) RSV titers in lungs of Cre+ and Cre− mice, determined by plaque assay on 4 dpi (expressed as PFU/ml). (F) LDLNs from RSV-infected Cre+ and Cre− mice 8 or 12 dpi were dissociated into a single-cell suspension and restimulated in culture with RSV 2-20. Cytokine concentrations in culture supernatants were assayed by Bio-Plex. Data representative of two independent experiments, three to five mice/group (values are means ± SEM). *p < 0.05, **p < 0.01, ***p < 0.001.
To specifically examine the impact of SIRT1 deletion in CD11c+ APCs during the height of RSV-induced lung pathology, we analyzed Sirt1f/f-CD11c-Cre+ mice and littermate controls 8 dpi. Histological examination revealed that Cre+ mice had increased levels of airway inflammation and goblet cell hyperplasia compared with Cre− controls (Fig. 5A). RSV-infected Cre+ mice expressed higher levels of pathogenic cytokine genes, including Il4, Il13, and Il17a (Fig. 5B), and mucus-related genes (Fig. 5C) in their lungs than Cre− mice. RSV protein genes were greater in Cre+ lungs (Fig. 5D), suggesting diminished viral clearance. Therefore, we performed a plaque assay on 4 dpi and observed significantly more infectious virus in Cre+ mice compared with Cre− mice (Fig. 5E). Of interest, LDLN cultures prepared from RSV-infected Cre+ mice secreted significantly greater amounts of IL-17a and IFN-γ upon restimulation with RSV than LDLN cultures from Cre− mice (Fig. 5F).
Because the Sirt1f/f-CD11c-Cre+ animals showed a proinflammatory lung environment by 2 dpi and an exacerbated pathology at 8 dpi, the 12 dpi time point was assessed to investigate the resolution of the response. Cre+ mice had significantly elevated mRNA levels of Ifng, Il4, and Il5, coupled with 3-fold higher Gob5 expression in their lungs (Fig. 5B, 5C). However, there were no significant differences in cytokines produced by LDLNs harvested at 12 dpi and restimulated with RSV (Fig. 5F). Despite viral elimination at 12 dpi, as indicated by the absence of RSV protein mRNA (data not shown), histological examination of the lungs from Cre+ mice revealed persistent pathology and inflammation (Fig. 5A, far right panels). Overall, these in vivo results parallel the results of our SIRT1 inhibitor studies and support the concept that Sirt1 in DCs promotes effective antiviral immunity and limits lung pathology.
Discussion
Activated APCs are instrumental in achieving immune responses that effectively clear an infection while limiting injury to surrounding tissue. Our results indicate that SIRT1 is necessary to promote DC activation and autophagy during RSV infection, and that in the absence of active SIRT1 within DCs, mice experience a pathological antiviral immune response. The present study demonstrates the importance of SIRT1 in DC biology by three independent approaches: 1) chemical inhibition of SIRT1 with EX-527, 2) siRNA knockdown of Sirt1, and 3) genetic ablation of Sirt1 in DCs. Blocking Sirt1 by any of these methods resulted in attenuated cytokine production and inhibited autophagy within RSV-infected DCs. We found that global inhibition of SIRT1 (EX-527) and conditional (CD11c+ cell-specific) Sirt1 deficiency in an RSV infection model led to exacerbation of pulmonary pathology. These latter results suggest the adaptive immune response is skewed toward a more allergic (Th2) phenotype in the setting of DC-specific Sirt1 deficiency. Furthermore, the increased viral titer at 4 dpi and the decreased viral clearance at 8 dpi may have contributed to the lack of resolution in pathology and inflammation at 12 dpi in Sirt1f/f-CD11c-Cre+ mice. Thus, to our knowledge this is the first study to characterize Sirt1 as having a beneficial impact in an antiviral response, and to link Sirt1 to autophagy and innate cytokine secretion within virally infected DCs. As summarized in Fig. 6, these functions of SIRT1 appear to have a significant role in directing the development of an effective antiviral, minimally pathologic immune environment.
SIRT1 promotes effective antiviral adaptive immune responses by driving DC activation and autophagy. Upon uptake of viral Ags, DCs upregulate Sirt1 expression. SIRT1 contributes to the activation of autophagic processes within the DC, such as by deacetylating key ATG proteins, which indirectly promote APC function. Likewise, SIRT1 may directly influence DC function (not elucidated), given its broad involvement in many cellular pathways. Once activated, DCs produce crucial, instructive innate cytokines, skewing T cell differentiation toward an antiviral Th1 adaptive immune response while suppressing pathologic Th2 and Th17 responses. As a result, SIRT1 within DCs dictates the development of an immune environment that effectively clears the RSV and resolves the associated inflammation.
SIRT1 promotes effective antiviral adaptive immune responses by driving DC activation and autophagy. Upon uptake of viral Ags, DCs upregulate Sirt1 expression. SIRT1 contributes to the activation of autophagic processes within the DC, such as by deacetylating key ATG proteins, which indirectly promote APC function. Likewise, SIRT1 may directly influence DC function (not elucidated), given its broad involvement in many cellular pathways. Once activated, DCs produce crucial, instructive innate cytokines, skewing T cell differentiation toward an antiviral Th1 adaptive immune response while suppressing pathologic Th2 and Th17 responses. As a result, SIRT1 within DCs dictates the development of an immune environment that effectively clears the RSV and resolves the associated inflammation.
Previous work has revealed that SIRT1 can block immune and inflammatory processes, including cytokine production in APCs (21, 36), likely due to its transcriptional repression of NF-κB (RelA/p65) via deacetylation (37). Furthermore, it has been demonstrated that the ablation of Sirt1 in macrophages, using a myeloid cell–specific Sirt1 KO (Mac-Sirt1 KO) mouse, rendered NF-κB hyperacetylated and resulted in increased transcriptional activation of proinflammatory target genes, including Il6, Il12, Tnfa, and Il1b (38). These studies concluded that by targeting NF-κB, SIRT1 acts as a brake on metabolically detrimental inflammatory cytokine production by macrophages in a model of diet-induced diabetes. However, during RSV infection, DCs depend on autophagy for the trafficking of viral components to mediate TLR-induced innate cytokine upregulation. The lack of SIRT1 in DCs reduced critical cytokine production, including IFN-β and IL-12, which we suggest contributed to a pathological Th2/Th17 immune response within the airways. Previous studies examining DC-specific KO mice reported no changes in DC maturation, differentiation, or development compared with WT DCs (39, 40), in agreement with our observations. Thus, our data indicate that SIRT1 has a unique role in modulating DC cytokine production in the context of a viral infection, such as RSV (12).
Direct SIRT1 interaction with components of the autophagosomal machinery has been shown in studies utilizing immunoprecipitation and confocal microscopy (17, 41). Interestingly, global Sirt1−/− mice resemble Atg5−/− (autophagy defective) mice in phenotype, including the accumulation of damaged organelles in the cytoplasm, disruption of energy homeostasis, and early perinatal mortality (17). Most recently, a study has elegantly reported how SIRT1 selectively activates LC3 in the nucleus via deacetylation during starvation, mediating LC3 export to the cytoplasm to initiate autophagy. Importantly, SIRT1 has been shown to induce autophagy as a protective mechanism during stress conditions aside from nutrient deprivation, including hypoxia, oxidation, and the accumulation of toxic/unfolded proteins, in a wide range of cell types (42–44). Because virus-induced endoplasmic reticulum (ER) stress is a known biological response (45), RSV-infected Sirt1f/f-CD11c-Cre+ DCs may experience altered ER stress due to Sirt1 deficiency. As various studies have linked the attenuation of ER stress with SIRT1 activation and function (46–48), future experiments will address the mechanistic details of the potential interactions of the autophagic pathway, ER stress, and SIRT1 during RSV infection.
These present data allow further speculation toward specific pulmonary disease states. Baseline respiratory dysfunction, as in the case of chronic obstructive pulmonary disease (COPD) and allergic airway disease (e.g., asthma), can be exacerbated during RSV infection (49). Of note, cigarette smoke reduced the levels of SIRT1 in the lungs of patients with COPD and in rat models, as well as in monocyte-macrophage cell lines (28). Perhaps mechanistically related, SIRT1 deacetylates target proteins such as FoxO3, p53, matrix metalloproteinase 9, and NF-κB, all of which are implicated in the pathogenesis of COPD (28). Thus, reduction of SIRT1 may promote acetylation of these proteins, thereby enhancing disease factors, including autophagy, cellular senescence, emphysema, fibrosis, and inflammation. Targeting SIRT1 in preclinical pulmonary disease models has yielded disparate results. In asthma mouse models, administration of pharmacological sirtuin inhibitors (sirtinol and cambinol) reduced allergic airway inflammation and Th2 cytokine responses (29, 30). However, in a separate study using SRT1720, a SIRT1 activator, inhibition of Th2 responses was observed during OVA-induced airway disease (50). Thus, compared with our studies of RSV-induced responses, SIRT1 may have a differential effect in a noninfectious setting. These seemingly contradictory results may also be attributed to the specificity of the inhibitors. Sirtinol antagonizes SIRT2 (IC50, 58 μM) more potently than SIRT1 (IC50, 131 μM) (51). Cambinol inhibits SIRT1 and SIRT2 with similar IC50 values of 56 and 59 μM, respectively (52). In contrast, EX-527 is a potent and selective SIRT1 inhibitor (IC50, 38 nM), with negligible potency against SIRT2 (IC50, 19.6 μM) or SIRT3 (IC50, 48.7 μM) and it does not inhibit class I/II histone deacetylase activity (23). The present study demonstrates the exacerbation of RSV infection in the context of a highly selective SIRT1 inhibitor and in CD11c-specific Sirt1 KO mice, suggesting that during viral infection, SIRT1 promotes a protective immune environment linked to autophagy within DCs. These observations may be especially important, as most severe exacerbations in asthma and COPD are associated with viral infections (49).
Our studies cannot exclude the possibility that the heightened pathology in our EX-527–treated mice was due to a synergistic effect of SIRT1 inhibition on multiple relevant cell types, including AECs, alveolar macrophages, and T cells. Importantly, alveolar macrophages outnumber other pulmonary cell types in terms of frequency and CD11c expression (53). Thus, it is plausible that our CD11c-specific Sirt1 KO mice harbor defects in SIRT1 function within all myeloid cells. Sorted alveolar macrophages from CD11c-specific Sirt1 KO mice were able to efficiently upregulate inflammatory cytokine production during ex vivo RSV stimulation (data not shown), whereas DCs from the same animals had clear defects in cytokine production. Therefore, our in vivo experiments suggest an essential role for SIRT1-mediated DC cytokine production during RSV infection in fine-tuning the T cell–mediated adaptive immune response.
Collectively, these data suggest crucial roles for the protein deacetylase SIRT1 in the activation of DC cytokine secretion via autophagy during RSV infection. Thus, SIRT1 pharmacological activators, such as SRT1720 or resveratrol, may serve a part in preventative therapies aimed at fortifying weak or insufficient immunity in RSV-susceptible patients. Likewise, the creation of vaccine adjuvants containing SIRT1-activating components may be beneficial, as this could facilitate the development of a successful RSV vaccine.
Acknowledgements
We thank J. Connett and C. Ptaschinski for editing assistance, L. Johnson for histological slide preparation, R. Kunkel for designing Fig. 6, and members of the Lukacs, Kunkel, and Hogaboam laboratories for helpful discussions. Additionally, we acknowledge the technical assistance of the University of Michigan Flow Cytometry and the Microscopy Imaging and Analysis Core Facilities.
Footnotes
This work was supported by National Institutes of Health Grants HL-114858 (to N.W.L.), R01GM101171 (to D.B.L.), and R21CA177925 (to D.B.L.), as well as a grant from the Glenn Foundation for Medical Research (to D.B.L.).
The online version of this article contains supplemental material.
Abbreviations used in this article:
- AEC
alveolar epithelial cell
- BMDC
bone marrow–derived dendritic cell
- COPD
chronic obstructive pulmonary disease
- DC
dendritic cell
- dpi
days postinfection
- ER
endoplasmic reticulum
- KO
knockout
- LDLN
lung-draining lymph node
- 3-MA
3-methyladenine
- MOI
multiplicity of infection
- PAS
periodic acid–Schiff
- qPCR
quantitative real-time PCR
- RSV
respiratory syncytial virus
- siRNA
small interfering RNA
- SIRT1
Sirtuin 1
- TEM
transmission electron microscopy
- WT
wild-type.
References
Disclosures
The authors have no financial conflicts of interest.





