Abstract
Human epidermal and mucosal Langerhans cells (LCs) express the C-type lectin receptor langerin that functions as a pattern recognition receptor. LCs are among the first immune cells to interact with HIV-1 during sexual transmission. In this study, we demonstrate that langerin not only functions as a pattern recognition receptor but also as an adhesion receptor mediating clustering between LCs and dendritic cells (DCs). Langerin recognized hyaluronic acid on DCs and removal of these carbohydrate structures partially abrogated LC–DC clustering. Because LCs did not cross-present HIV-1–derived Ags to CD8+ T cells in a cross-presentation model, we investigated whether LCs were able to transfer Ags to DCs. LC–DC clustering led to maturation of DCs and facilitated Ag transfer of HIV-1 to DCs, which subsequently induced activation of CD8+ cells. The rapid transfer of Ags to DCs, in contrast to productive infection of LCs, suggests that this might be an important mechanism for induction of anti–HIV-1 CD8+ T cells. Induction of the enzyme hyaluronidase-2 by DC maturation allowed degradation of hyaluronic acid and abrogated LC–DC interactions. Thus, we have identified an important function of langerin in mediating LC–DC clustering, which allows Ag transfer to induce CTL responses to HIV-1. Furthermore, we showed this interaction is mediated by hyaluronidase-2 upregulation after DC maturation. These data underscore the importance of LCs and DCs in orchestrating adaptive immunity to HIV-1. Novel strategies might be developed to harness this mechanism for vaccination.
Introduction
Langerhans cells (LCs) reside in the keratinized epidermal layer of skin, and in the mucosal epithelia of the ectocervix, vagina and foreskin (1, 2). Therefore, LCs are among the first immune cells to encounter pathogens, such as HIV-1 (1, 3, 4). To recognize pathogens, LCs express a broad repertoire of pattern recognition receptors, such as TLRs and C-type lectin receptors (CLRs). In particular, human LCs express the CLR langerin (5), which interacts with viruses, bacteria and fungi (1, 6–8). Some CLRs have been shown to function as cellular adhesion molecules by recognizing proteoglycans or glycoproteins on autologous cells (9, 10). Although langerin is downregulated upon maturation and migration, migratory LCs express considerable amounts of the CLR (11), suggesting a role as cellular adhesion receptor. Cellular ligands for human langerin however, have not been described.
Langerin recognizes the monosaccharides mannose, fucose, and N-acetylglucosamine (GlcNAc) and the oligosaccharides mannan and β-glucan (6, 12). This carbohydrate specificity of langerin allows recognition of different pathogens such as mycobacteria (13), Candida species (6), Measles virus (MV) (14), and HIV-1 (1, 4). Langerin induces the formation of Birbeck granules, which are rod-shaped laminar organelles exclusively present in LCs (5). Langerin-mediated uptake of HIV-1 into Birbeck granules restricts HIV-1 by internalization in these organelles, which prevents HIV-1 infection of LCs and subsequent transmission to T cells (1, 15). Restriction of HIV-1 by LCs is dependent on HIV-1 concentrations and LC activation state as different studies have shown that activated LCs or higher concentrations allow infection of LCs and subsequent transmission to T cells (1, 4, 16–19).
Upon encountering pathogens, LCs mature and migrate toward the lymph nodes to induce adaptive immune responses (20). For effective antiviral immune responses, the induction of CD8+ CTLs is required. However, in mice with epidermal herpes simplex infection, CTL activation critically depended on lymph node–resident dendritic cells (DCs) rather than migrating LCs (21, 22). This strongly suggests Ag transfer between different DC subsets (21). In addition, human LCs are unable to cross-present Ags derived from MV or MV-infected apoptotic cells to CD8+ T cells (14), suggesting that human LCs may not be directly involved in priming antiviral CTLs.
We identified the glycosaminoglycan (GAG) hyaluronic acid (HA) as cellular ligand for langerin, which mediated strong LC–DC clustering. Our data show that LC–DC clustering is regulated by the enzyme hyaluronidase (hyal)-2 and that interaction between LCs and DCs is required for Ag transfer from LCs to DCs and subsequent induction of anti–HIV-1 CTLs. Thus, we have identified an important role for human langerin and its ligand in cross-talk between LCs and DCs that is required for cross-presentation of HIV-1. LCs not only function as barrier against HIV-1, but they actively facilitate cross-presentation of HIV-1 by DCs. Novel vaccination strategies might be developed to harness this mechanism to not only induce immunity against infections but also against for example tumors or for novel vaccination mechanisms.
Materials and Methods
Abs, soluble proteins, and lectins
Primary Abs are mouse-anti-human Abs, unless specified otherwise. 10E2 [anti-Langerin (1)]; D1 [anti–DC-SIGN (9)]; rabbit-anti-Hyal-1 and rabbit-anti-Hyal-2 (both Abcam); 3G10 (anti–heparan sulfate proteoglycan core proteins; gift from G. David [Department of Human Genetics, University of Leuven and Flanders Interuniversity Institute for Biotechnology, Leuven, Belgium]); anti–DC-SIGN-FITC and CXCR4-PerCP (both R&D Systems); CD1a-FITC or allophycocyanin, CD14-PE, anti–CD86-FITC or PE, anti–CD80-PE, anti–CD83-allophycocyanin, anti–HLA-DR-FITC or PE, anti–HLA-A2-FITC, and CCR5-allophycocyanin (all BD Biosciences); CD14-PerCP/Cy5.5 (eBioscience); CD1c-allophycocyanin/Cy7 (BioLegend); anti–CD11c-PE or -allophycocyanin (S-HCL-3; BD Biosciences); anti-CD16 (Beckman Coulter); anti-CD32 (StemCell Technologies); anti-CD163 (EDHu1; AbDserotec); CD206 (BD); anti–IFN-γ and biotinylated anti–IFN-γ (both Mabtech); goat-anti-human-Fc-biotin (Jackson ImmunoResearch Laboratories); isotype-specific goat-anti-mouse Alexa 488, 546, and 647 (Invitrogen); Streptavidin 488 (Invitrogen); streptavidin-alkaline phosphatase (Roche); DC-SIGN Fc (23) and recombinant Langerin (R&D Systems); rhCD44Fc (R&D Systems); DCGM4-PE (anti-Langerin; Beckman Coulter); helix pomatia agglutinin (HPA)-biotin (specific for GalNAC; Sigma-Aldrich); GSII-biotin (from Griffonia simplicifolia, specific for terminal-GlcNAcs; Sigma Aldrich); HA-binding protein–bio (Immunosource); and CD1a, CD1c, or CD14 MACS microbeads (Miltenyi Biotec).
Reagents and carbohydrate structures
The following reagents and carbohydrate structures were used: CFSE, mannan, hyal, peptide:N-glycosidase F (PNGaseF), α-benzyl-N-acetylgalactosamine (benzyl-GalNAc), and heparinase III (all Sigma-Aldrich); hydroethidium (HE; Invitrogen); trypsin (Invitrogen); Dispase-II (Roche); HA high m.w. (HMW; R&D Systems); HA low m.w. (LMW; R&D Systems); glutardialdehyde (Merck); TransFluoSpheres (carboxylate-modified microspheres, 1 μm 488/645; Invitrogen); mannose-PAA-biotin, fucose-PAA-biotin, and GlcNAc-PAA-biotin (all Lectinity); azidothymidine and nevirapine (AZT and NVP; both Sigma-Aldrich); and LPS and polyinosinic-polycytidylic acid [poly(I:C) (Sigma-Aldrich).
Buffers
The following buffers were used: TSM buffer (20 mM Tris-HCl [pH 7], 150 mM NaCl, 1 mM CaCl2, 2 mM MgCl2); TSA buffer (TSM supplemented with 1% BSA); PBA buffer (PBS supplemented with 0.5–1% BSA and 0.02% azide); and hyal treatment buffer (115 mM NaCl, 0.2 mM Na2HPO4∙2H2O, and 7.7 mM KH2PO4 [pH 5.2]).
Cell isolations from skin
Human skin tissue was obtained from healthy donors undergoing corrective breast or abdominal surgery after informed consent in accordance with our institutional guidelines, and this was approved by the AMC Medical Ethics Review Committee according to the Medical Research Involving Human Subjects Act. Split-skin grafts of 0.3 mm were harvested from skin tissue using a dermatome (Zimmer) and were treated with dispase (1 U/ml) at 37°C for 45 min to separate dermis from epidermis. The epidermis or dermis was floated onto medium for 48 h before migratory LCs or migratory DCs were harvested from the supernatant. To isolate immature LCs, epidermis was enzymatically degraded by trypsin and DNAse I, and single-cell suspension was layered on a Lymphoprep (Axis-shield) gradient prior to CD1a separation by MACS magnetic microbeads, following the manufacturer’s protocol. Cells were maintained in IMDM, 10% FCS, penicillin/streptomycin (10 U/ml and 10 μg/ml, respectively; Invitrogen), and gentamycine (20 μg/ml; Centrafarm). To isolate dermal CD1c+ DCs, migratory DCs were subjected to CD14 depletion by MACS magnetic microbeads prior to CD1c separation by MACS magnetic microbeads following the manufacturer’s instructions.
Monocyte isolation, DCs, and macrophage differentiation
Monocytes were isolated from buffy coats. Buffy coats were mixed with HBSS and 1500 IU heparin (Leo Pharmaceuticals), and PBMCs were isolated by a Lymphoprep (Axis-shield) gradient step. Monocytes and PBLs were isolated from the PBMCs by a Percoll (Amersham Biosciences) gradient step. Monocytes were cultured in the presence of IL-4 and GM-CSF (500 and 800 IU/ml; BioSource International/Invitrogen) for 6 d to allow monocyte-derived DC (moDC) differentiation. Monocytes were cultured in the presence of 5% human serum (Lonza) for 6 d to allow MF differentiation.
HIV-1–specific T cell clone
The SL9-2 CTL clone specific for HIV p17Gag (aa 77–85, SL9 peptide) and restricted by HLA-A*02 (24) was used to evaluate LC cross-presentation and Ag transfer from LC to DC for cross-presentation. The T cell clones were restimulated and expanded, as described previously (24, 25). At least 4 h before coculture with LCs and/or DCs, CTL clones were thawed and allowed to rest in medium without PHA.
Cell lines and viruses
THP-langerin and Raji-Langerin were generated and cultured as described previously (1). Virus was produced as described previously (26). In short, 293T cells were transfected with YU2B-proviral plasmids. Supernatants containing virus were collected 48 h after transfection, filtered (0.45 mm Millex HV; Millipore), and frozen at −80°C until use. The p24Gag content of all viral stocks was measured using an ELISA (PerkinElmer). Titers of all viruses were determined using the TZM-blue-reporter cell line (4).
FACS analysis
All cells were washed in PBA or TSA and were incubated with specific Abs (5 μg/ml) or isotype controls for 30 min at 4°C. Or cells were incubated with soluble langerin or soluble DC-SIGN for 30 min at room temperature. Subsequently cells were washed and incubated with Alexa 488 secondary Ab (5 μg/ml) for 30 min at 4°C. Or cells were stained with directly labeled Abs for 30 min at 4°C. Cells were labeled with 5 μM CFSE in TSA for 10 min at 37°C or with 10 μg/ml HE in medium for 30 min at 37°C. After extensive washing, fluorescence was measured using flow cytometry: FACScan or FACSCalibur (BD Biosciences) with CellQuest software. The live cell gate was based on the FSC/SSC and live/dead staining experiments (annexin-V-FITC, 7-aminoactinomycin D [R&D Systems]).
LC–DC clustering assays
CFSE-labeled moDCs (25.000) were mixed with HE-labeled THP, THP-Langerin or LCs (25,000) in a 1:1 ratio. For specific receptor blocking, cells were preincubated for 30 min with 20 μg/ml blocking Abs, 100 μg/ml mannan, or 10 mM EDTA. Cells were coincubated for 30, 45, 60, 90, and 120 min in medium at 37°C before FACS analysis. Double-positive events within the live gate were considered as clustering cells. The percentage of clustering LCs and DCs (n) was calculated relative to the number of single-positive LCs (o) and single-positive DCs (p) as follows: 2 × n/((2 × n)+o+p)) × 100%.
Fluorescent bead adhesion assay
We performed the fluorescent bead adhesion assay as described previously (9). For carbohydrate profiling, we coated streptavidin beads with 5 μg biotinylated carbohydrate structures (mannose, fucose, and GlcNAc). For specific receptor blocking, cells were preincubated for 30 min with 20 μg/ml blocking Abs, 100 μg/ml mannan or HA LMW/HMW. HA was titrated: 50 ng/ml–10 μg/ml for LMW and 1–50 μg/ml for HMW.
ELISA
Immunosorbant plates were treated for 5 min with 1% glutardialdehyde in PBS. Different concentrations of HA LMW (200 ng/ml–5 μg/ml) and HA HMW (1–50 μg/ml) were cross-linked onto immunosorbant plates for 24 h at 4°C. Plates were extensively washed and soluble langerin (2 μg/ml; 2 h, room temperature) binding was detected by 10E2 Ab (anti-Langerin). Or, soluble Langerin (5 μg/ml) was coated in PBS for 24 h at 4°C. HA LMW (200 ng/ml–5 μg/ml) and HA HMW (1–50 μg/ml) binding (2 h, room temperature) was detected by HA-binding protein–biotin. Specificity of langerin was determined by blocking with mannan (100 μg/ml).
ELISPOT assay
ELISPOT filter plates (Millipore) were coated with anti–IFN-γ (2 μg/ml) overnight at 4°C and saturated with 10% FCS for 2 h at room temperature. LCs, DCs, and T cell clones were coincubated in the plates at 37°C for 13 h. Plates were washed and subsequently incubated with biotinylated anti–IFN-γ (1 μg/ml) for 2 h at room temperature. Plates were incubated with streptavidin–alkaline phosphatase (0.5 U/ml) for 30 min at room temperature, and spots were subsequently visualized by BCIP/NBT Liquid Substrate System (Sigma-Aldrich).
Skin tissue staining
Five-micrometer cryosections of human skin were air-dried and fixed in acetone for 10 min. Sections were preincubated with 10% normal goat serum for 10 min before sections were incubated with 10 μg/ml primary Ab for 1 h at room temperature. Then sections were incubated with isotype-matched secondary Abs (5 μg/ml) for 30 min at room temperature. Finally, tissue sections were counterstained with Hoechst for 2 min. Between all incubation steps, sections were extensively washed with PBS (pH 7.4). Matched isotype Abs (10 μg/ml) and secondary Abs (5 μg/ml) served as negative control and all controls were essentially blank. Sections were analyzed by immunofluoresence microscope (Leica) or confocal scanning laser microscopy (Leica).
Immunoblotting
Cells were lysed in lysis buffer (Cell Signaling Technology), and lysates were resolved by SDS-PAGE, and detected by immunoblotting with rabbit-anti-hyal-1 and -2 Abs (1:50).
RNA interference
DCs were transfected on day 4 with 25 nM small interfering RNA (siRNA) with the transfection reagent DF4 (Dharmacon) in the presence or absence of 2 ng/ml LPS and were used for experiments 48 h after transfection. The siRNA (SMARTpool; Dharmacon) was specific for hyal-2 (M-013689-00; Dharmacon) and nontargeting (nt) siRNA (D-001206-13; Dharmacon) served as control. Silencing of expression was verified by real-time PCR.
RNA isolation and quantitative real-time PCR
mRNA was isolated with an mRNA Capture kit (Roche) and cDNA was synthesized with a reverse-transcriptase kit (Promega). Samples were amplified by PCR with SYBR Green as described previously (27). Specific primers were designed with Primer Express 2.0 (Applied Biosystems) for Hyal-2 and housekeeping gene GAPDH. Hyal-2: forward, 5′-TGGCCTCCAGACCGCATA-3′; reverse, 5′-TCCAGCATGAACTGCTGTGC-3′; and GAPDH: forward, 5′-CCATGTTCGTCATGGGTGTG-3′; reverse, 5′-GGTGCTAAGCAGTTGGTGGTG-3′. The cycling threshold (CT) value is defined as the number of PCR cycles in which the fluorescence signal exceeds the detection threshold value. Relative expression levels of hyal-2 were calculated from the CT values obtained for both hyal-2 and GAPDH mRNA with the equation [Relative hyal-2 mRNA] = 2 CT(GAPDH) − CT(hyal-2)
Confocal laser scanning microscopy
LCs and DCs were adhered simultaneously to poly-l-lysine–coated slides for 90 min. Then, cells were fixed with 4% PFA on the slides. Cells were permeabilized in PBS with 0.5% saponin/1% BSA, before slides were incubated with primary Ab (10 μg/ml) for 1 h at room temperature. Then, slides were incubated with isotype-matched secondary Abs (5 μg/ml) for 30 min at room temperature. Finally, the slides were counterstained with Hoechst for 2 min. Between all incubation steps, slides were extensively washed with PBS (pH 7.4). Matched isotype Abs served as negative control and all controls were essentially blank. Slides were analyzed by a Confocal Laser Scanning Microscope (Leica).
Cross-presentation and Ag transfer
HLA-A*02–positive immature LCs or moDCs (0.65 × 106 /ml) were incubated with HIV-1 YU2b (500 ng p24Gag/ml) for 4 h at 37°C in the presence of 5 μM AZT and 1.2 μM NVP, or LCs/DCs were incubated with 0.1 μg/ml cognate peptide (SLYNTVATL). Cells were extensively washed to remove unbound viruses and cocultured for 13–15 h with SL9-2 clones. For Ag transfer, HLA-A*02–negative LCs were incubated with HIV-1 YU2b for4 h at 37°C in the presence of AZT and NVP. Subsequently, LCs were extensively washed and coincubated with HLA-A*02–positive moDCs for 2 h. MoDCs were either untreated (pH 5.2) control treated or hyal treated (1 mg/ml; 1 h; 37°C). Then, LC/DCs were cocultured for 13–15 h with SL9-2 clones. T cell activation was monitored using the IFN-γ ELISPOT assay, as described previously (28).
Statistical analysis
Student t test for paired observations was used for statistical analyses and all figures show mean ± SD of indicated number of independent experiments or independent donors (Graphpad Prism software). Statistical significance was set at p < 0.05.
Results
Langerin has a cellular ligand on DCs that mediates clustering
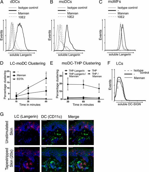
To identify whether human langerin has an autologous ligand on human immune cells, we screened different cells for binding by langerin. The immune cells that were screened were as follows: PBLs, monocytes, dermal DCs (dDCs), moDCs, and monocyte-derived macrophages (moMFs). Cells were incubated with soluble langerin, which forms trimers (12) and binding was measured by flow cytometry. Remarkably, soluble langerin strongly bound to immature moDCs and dDCs (Fig. 1A, 1B) whereas binding to moMFs was lower (Fig. 1C); binding to monocytes was lower; and binding to PBLs and mature DCs was marginal (data not shown). Soluble langerin binding to both dDCs and moDCs was blocked by the blocking langerin Ab 10E2 and the carbohydrate mannan (Fig. 1A, 1B), strongly suggesting human langerin is an adhesion receptor recognizing a cellular ligand on DCs. Because of the paucity of dDCs; and since binding of langerin to dDCs and moDCs is equally efficient (Fig. 1A, 1B); and both cell types have comparable expression patterns of markers, such as CD1a, CD1c CD11c, no CD14, HLA-DR, CXCR4, and CCR5 (Supplemental Fig. 1A–C), we have used moDCs as model for further experiments unless clearly indicated otherwise. Next we investigated whether langerin binding to DCs mediates LC–DC clustering. LCs isolated from human skin were cocultured with DCs and clustering was determined by flow cytometry (Fig. 1D). Double-positive events within the live gate were considered as clustering cells. The percentage of clustering LCs and DCs was calculated relative to the number of single-positive LCs and single-positive DCs. Notably, LCs strongly clustered with DCs, which increased in time (Fig. 1D). Clustering was significantly blocked with the carbohydrate mannan and is calcium dependent (Fig. 1D), which strongly suggests that clustering is CLR-mediated. DCs express the mannan-binding CLR DC-SIGN (Supplemental Fig. 1B) but soluble DC-SIGN did not bind to LCs (Fig. 1F). To confirm that langerin mediates cellular clustering and that recombinant langerin is similar to cellular langerin, DCs were incubated with THP-1 cells or THP cells expressing langerin (THP–langerin) for different time intervals. THP–langerin cells in contrast to THP-1 cells strongly clustered with DCs (Fig. 1E). In addition, THP–langerin clustering with DCs was blocked by the langerin–ligand mannan (Fig. 1E). Therefore, our data suggest that the CLR langerin on LCs is an adhesion receptor, which recognizes a cellular ligand on DCs that is involved in LC–DC clustering.
LCs and DCs cluster via a C-type lectin receptor. Soluble langerin was incubated with dDCs, moDCs, and moMFs (A, B, and C, respectively), and binding was determined with an anti-langerin Ab by flow cytometry. Langerin specificity was determined by using mannan and blocking Ab against langerin (10E2) for cells in the live gate; representative for at least three (A), eight (B), and three (C) donors. LCs were stained with dye HE, and DCs were stained with CFSE. Clustering was measured by flow cytometry at different time points in the presence or absence of mannan or EDTA. Double-positive events were considered as clustering cells. The percentage of clustering LCs and DCs was calculated relative to the number of single-positive LCs and single-positive DCs. Graph represents five donors, and mean ± SD are depicted (D). THP-1 and THP-langerin were labeled with HE, and clustering with CFSE-labeled moDCs was analyzed by flow cytometry at different time points. Mean ± SD of four independent experiments in duplicate (E). LCs were incubated with soluble DC-SIGN, and binding was determined with an anti–DC-SIGN Ab by flow cytometry. DC-SIGN specificity was determined by using mannan. Graph is representative of three donors (F). Human split-skin grafts of 0.5 mm thick were 20 times tape stripped with scotch tape. Skin was floated onto medium for 24 h before skin sections were snap frozen in liquid nitrogen, and sections were stained for langerin and CD11c and analyzed by fluorescence microscopy. Graphs are representative of two donors. Scale bars, 50 μm (G). *p < 0.05.
LCs and DCs cluster via a C-type lectin receptor. Soluble langerin was incubated with dDCs, moDCs, and moMFs (A, B, and C, respectively), and binding was determined with an anti-langerin Ab by flow cytometry. Langerin specificity was determined by using mannan and blocking Ab against langerin (10E2) for cells in the live gate; representative for at least three (A), eight (B), and three (C) donors. LCs were stained with dye HE, and DCs were stained with CFSE. Clustering was measured by flow cytometry at different time points in the presence or absence of mannan or EDTA. Double-positive events were considered as clustering cells. The percentage of clustering LCs and DCs was calculated relative to the number of single-positive LCs and single-positive DCs. Graph represents five donors, and mean ± SD are depicted (D). THP-1 and THP-langerin were labeled with HE, and clustering with CFSE-labeled moDCs was analyzed by flow cytometry at different time points. Mean ± SD of four independent experiments in duplicate (E). LCs were incubated with soluble DC-SIGN, and binding was determined with an anti–DC-SIGN Ab by flow cytometry. DC-SIGN specificity was determined by using mannan. Graph is representative of three donors (F). Human split-skin grafts of 0.5 mm thick were 20 times tape stripped with scotch tape. Skin was floated onto medium for 24 h before skin sections were snap frozen in liquid nitrogen, and sections were stained for langerin and CD11c and analyzed by fluorescence microscopy. Graphs are representative of two donors. Scale bars, 50 μm (G). *p < 0.05.
Next, we investigated whether LCs cluster with DCs in situ during LC migration. Human split skin grafts were tape-stripped and floated onto medium for 24 h. In resting human skin, langerin+ LCs lined the epidermis and CD11c+ DCs were present in the dermis (Fig. 1G, upper panels). After tape-stripping, langerin+ LCs migrated into the dermis and were observed in close proximity to CD11c+ DCs after 24 h (Fig. 1G, lower panels), indicating that LCs encounter DCs upon migration. Because there is no influx of DCs from stroma, our data suggest that DCs redistribute after tape stripping and interact with migrating LCs. Thus, our data show that langerin is an adhesion receptor that mediates LC–DC interactions.
Hyal treatment of DCs abrogates soluble langerin binding
Next, we identified the cellular ligand for langerin on DCs by systematically removing or interfering with glycosylation on DCs. N-linked glycans were removed from the DC cell surface by treatment with PNGaseF. Removal of the N-linked glycans did not interfere with soluble langerin binding (Fig. 2A). The treatment increased binding of the control lectin from Griffonia simplicifolia GSII that specifically interacts with terminal GlcNAc residues that become available after cleavage of N-glycans (Supplemental Fig. 2A). Next, O-linked glycosylation was inhibited by differentiating monocytes to DCs in the presence of benzyl-GalNAc, a competitive inhibitor of O-glycosylation. Langerin binding to benzyl-GalNAc–cultured DCs was similar to untreated DCs (Fig. 2B), indicating that langerin does not interact with O-linked glycosylation. As a control, binding of lectin HPA to benzyl-GalNAc–cultured DCs was increased compared with control DCs (Supplemental Fig. 2B). HPA recognizes GalNAc structures that are exposed after O-glycosylation removal. Next we investigated whether langerin bound heparan sulfate proteoglycans, which contain repeating sulfated GlcNAc–iduronic acid polymers attached to a core protein. Heparan sulfate chains were removed by heparinase III treatment of DCs (Supplemental Fig. 2C). However, removal of heparan sulfate did not abrogate langerin binding to DCs (Fig. 2C).
Soluble langerin binds hyaluronic acid on DCs. Soluble langerin was incubated with DCs and binding was determined with an anti-langerin Ab by flow cytometry. DCs were treated with PNGaseF (A), cultured with benzyl-GalNAc (B), treated with Heparinase III (C), or hyal (D) before soluble langerin binding was determined. CD44Fc coupled to fluorescent beads was used in a beads-binding assay to determine the HA expression level at the DC cell surface; mean and SD of duplicates are depicted (E). All experiments are representative for at least four independent donors.
Soluble langerin binds hyaluronic acid on DCs. Soluble langerin was incubated with DCs and binding was determined with an anti-langerin Ab by flow cytometry. DCs were treated with PNGaseF (A), cultured with benzyl-GalNAc (B), treated with Heparinase III (C), or hyal (D) before soluble langerin binding was determined. CD44Fc coupled to fluorescent beads was used in a beads-binding assay to determine the HA expression level at the DC cell surface; mean and SD of duplicates are depicted (E). All experiments are representative for at least four independent donors.
HA is a negatively charged linear GAG consisting of repeating GlcNAc–glucuronic acid subunits (29). HA is unique in that it is not attached to a core protein but is synthesized by HA–synthase at the cell membrane and is extruded though the cell membrane via a transporter. DCs express high levels of HA (CD44Fc binding; Fig. 2E), which were partially removed after enzymatic treatment of DCs with hyal (Fig. 2E). Of note, soluble langerin binding to DCs was for the greater part abrogated after hyal treatment (Fig. 2D). Analogous to moDCs, CD1c+CD11c+ dDCs also express high levels of HA (Supplemental Fig. 2D), and in situ CD11c+ dDCs express HA, which is also present in the stroma (Supplemental Fig. 2E). These data strongly indicate that HA on DCs functions as the cellular ligand for langerin and that langerin–HA interaction is involved in LC–DC interactions.
HA is a cellular ligand for langerin mediating DC–LC interactions
HA is a large polymer consisting of HMW (HA HMW; Mr >980,000) and LMW (HA LMW; Mr ≤40,000) structures. Soluble langerin was coated onto immunoabsorbant plates and HA binding to langerin was determined by detection with biotinylated-HA-binding protein. Both HA HMW and HA LMW bound to soluble langerin, which was largely blocked by langerin preincubation with mannan (Fig. 3A). Langerin binding to HA was also determined by coating HA HMW and HA LMW to immunoabsorbant plates. Langerin bound specifically to HA because binding was blocked for the greater part by mannan (Fig. 3B).
Hyal acid is a ligand for cellular langerin. Immunosorbant plates were coated with soluble langerin and langerin binding was determined. Specificity of langerin was determined by preincuating langerin with mannan (A). Immunosorbant plates were coated with HA HMW or LMW, langerin was determined, and langerin was blocked with mannan (B). Raji or Raji–Langerin cell line were preincubated with mannan, HA LMW, or HA LMW prior to incubation with GlcNAc-, mannose-, or fucose-coated beads. Mean ± SD of four independent experiments in duplicates (C). Human LCs were were preincubated with mannan, HA LMW, or HA LMW prior to incubation with GlcNAc-, mannose-, or fucose-coated beads. Mean ± SD of four independent donors (D). *p < 0.05.
Hyal acid is a ligand for cellular langerin. Immunosorbant plates were coated with soluble langerin and langerin binding was determined. Specificity of langerin was determined by preincuating langerin with mannan (A). Immunosorbant plates were coated with HA HMW or LMW, langerin was determined, and langerin was blocked with mannan (B). Raji or Raji–Langerin cell line were preincubated with mannan, HA LMW, or HA LMW prior to incubation with GlcNAc-, mannose-, or fucose-coated beads. Mean ± SD of four independent experiments in duplicates (C). Human LCs were were preincubated with mannan, HA LMW, or HA LMW prior to incubation with GlcNAc-, mannose-, or fucose-coated beads. Mean ± SD of four independent donors (D). *p < 0.05.
Next, we investigated whether cellular langerin interacts with HA by a fluorescent bead adhesion assay (9). Beads coated with GlcNAc, mannose or fucose bound efficiently to Raji–Langerin cells but not to Raji cells (Fig. 3C). Binding to Raji–Langerin was blocked by HA HMW as well as HA LMW to a similar level as mannan (Fig. 3C), demonstrating that langerin binds both HA HMW and LMW structures. Similarly, langerin binding by primary LCs was inhibited by HA LMW because HA blocked the interaction of LCs with GlcNAc, mannose, and fucose-containing beads (Fig. 3D).
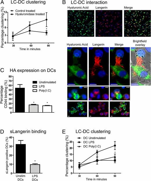
To investigate whether HA is involved in the interaction between LCs and DCs, we removed HA from DCs and measured LC–DC clustering by flow cytometry. Clustering between DCs and LCs increased over time, and hyal treatment of DCs significantly decreased LC–DC clustering (Fig. 4A). By confocal laser scanning microscopy single sections are shown of the formed synapse between LCs and DCs was visualized (Fig. 4B, upper panel). Langerin-positive dendrites spread around HA-positive DCs (Fig. 4B, second panel), or HA+ DCs polarized toward langerin+ LCs (Fig. 4B, third and fourth panels) visualizing LC–DC interaction. We have consistently observed the polarization of langerin to DCs, and this might reflect a strong interaction and it might be required for Ag transfer. These data strongly suggest HA is the cellular ligand for langerin and the langerin–HA interactions are indispensable for LC–DC clustering.
Hyal acid and langerin are involved in LC–DC clustering. DCs were control-treated or hyal-treated for 1 h at pH5.2 and were subsequently labeled with CFSE. LCs were HE labeled and clustering with DCs was determined in time by flow cytometry. Mean ± SD of three independent donors (A). LCs and DCs were cocultured and adhered to slides for 90 min. Cells were fixed and stained for HA and Langerin and were analyzed by confocal scanning laser microscopy. Scale bars, 25 μm. One of three representative donors is shown (B). CD44Fc coupled to fluorescent beads was used in a beads-binding assay to determine HA expression at the DC cell surface after LPS and poly(I:C) stimulation. Mean ± SD of five independent donors (C). Soluble langerin was incubated with DCs, and percentage of binding was determined with an anti-langerin Ab by flow cytometry. Mean ± SD of three independent donors (D). LCs were labeled with HE, DCs were labeled with CFSE, and clustering was monitored in time by flow cytometry. Mean ± SD of three independent donors (E). *p < 0.05.
Hyal acid and langerin are involved in LC–DC clustering. DCs were control-treated or hyal-treated for 1 h at pH5.2 and were subsequently labeled with CFSE. LCs were HE labeled and clustering with DCs was determined in time by flow cytometry. Mean ± SD of three independent donors (A). LCs and DCs were cocultured and adhered to slides for 90 min. Cells were fixed and stained for HA and Langerin and were analyzed by confocal scanning laser microscopy. Scale bars, 25 μm. One of three representative donors is shown (B). CD44Fc coupled to fluorescent beads was used in a beads-binding assay to determine HA expression at the DC cell surface after LPS and poly(I:C) stimulation. Mean ± SD of five independent donors (C). Soluble langerin was incubated with DCs, and percentage of binding was determined with an anti-langerin Ab by flow cytometry. Mean ± SD of three independent donors (D). LCs were labeled with HE, DCs were labeled with CFSE, and clustering was monitored in time by flow cytometry. Mean ± SD of three independent donors (E). *p < 0.05.
Hyal-2 regulates LC–DC interactions
Immature DCs expressed high levels of HA (Fig. 4C), which was downregulated after maturation with TLR4 and TLR3 ligands LPS and poly(I:C), respectively (Fig. 4C). Notably, soluble langerin binding to LPS-matured DCs was decreased compared with immature DCs (Fig. 4D). These data suggest that the maturation status of DCs influences the capacity of LCs to cluster with DCs. LC–DC interaction was followed in time, and clustering was markedly reduced upon DC maturation, strongly suggesting that downregulation of HA on DCs decreases LC–DC clustering (Fig. 4E).
HA metabolism is regulated by hyal enzymes in tissues and skin. HA HMW is digested into HA LMW by hyal-2, which is GPI-anchored to the cell membrane (30). Subsequently, HA is endocytosed and intracellular processed by hyal-1 (31, 32). Therefore, we investigated the expression of hyals by DCs. Immature DCs constitutively expressed hyal-1 but not hyal-2 (Fig. 5A). Hyal-1 expression levels were independent of the maturation status of DCs (Fig. 5A). Notably, hyal-2 protein levels rapidly increased upon DC maturation (Fig. 5A). To investigate whether hyal-2 is responsible for downregulation of HA upon DC maturation, hyal-2 mRNA was silenced with RNA interference in primary DCs (Supplemental Fig. 3A, 3B). HA expression decreased after DC maturation with LPS (Fig. 5B), but hyal-2 silencing rescued the expression of HA (Fig. 5B). Langerin binding to LPS-matured DCs decreased, whereas silencing of hyal-2 resulted in a significant rescue of langerin binding (Fig. 5C). Therefore, our data strongly suggest that maturation of DCs and subsequent upregulation of hyal-2 decreases HA expression, which results in subsequent loss of LC–DC clustering.
LCs induced upregulation of hyal-2 abrogates LC–DC clustering. DCs were stimulated for different time points with LPS and poly(I:C). Cell lysates were immunoblotted for hyal-1 and hyal-2. Hyal-1 blotting resulted in one single band of Mr 45,000 and hyal-2 blotting resulted in a band of Mr 40,000, for both LCs and DCs. The graph is representative for at least three donors, and bands are cropped for visual presentation (A). DCs were silenced for hyal-2 and stimulated with LPS. HA expression was determined using CD44Fc fluorescent beads by flow cytometry analysis. Mean ± SD of three independent donors (B). DCs were silenced for hyal-2 and stimulated with LPS, and soluble langerin binding was determined by flow cytometry. Mean ± SD of five independent donors (C). LCs and DCs were cocultured overnight and separated by MACS microbead cell separation based on DC-SIGN expression, and DCs were analyzed for expression of maturation markers CD86, CD80, and HLA-DR by flow cytometry; graphs are representative for three donors (D). LCs and DCs were cocultured overnight and separated by MACS microbeads cell separation based on DC-SIGN expression. Cells were lysed and immunoblotted for hyal-2; graph is representative for two LC donors with two DC donors (E). DCs were incubated for 24 h with soluble langerin or LPS, and expression of CD80, CD83, CD86, and HLA-DR was assessed by flow cytometry; representative of two independent donors (F). *p < 0.05.
LCs induced upregulation of hyal-2 abrogates LC–DC clustering. DCs were stimulated for different time points with LPS and poly(I:C). Cell lysates were immunoblotted for hyal-1 and hyal-2. Hyal-1 blotting resulted in one single band of Mr 45,000 and hyal-2 blotting resulted in a band of Mr 40,000, for both LCs and DCs. The graph is representative for at least three donors, and bands are cropped for visual presentation (A). DCs were silenced for hyal-2 and stimulated with LPS. HA expression was determined using CD44Fc fluorescent beads by flow cytometry analysis. Mean ± SD of three independent donors (B). DCs were silenced for hyal-2 and stimulated with LPS, and soluble langerin binding was determined by flow cytometry. Mean ± SD of five independent donors (C). LCs and DCs were cocultured overnight and separated by MACS microbead cell separation based on DC-SIGN expression, and DCs were analyzed for expression of maturation markers CD86, CD80, and HLA-DR by flow cytometry; graphs are representative for three donors (D). LCs and DCs were cocultured overnight and separated by MACS microbeads cell separation based on DC-SIGN expression. Cells were lysed and immunoblotted for hyal-2; graph is representative for two LC donors with two DC donors (E). DCs were incubated for 24 h with soluble langerin or LPS, and expression of CD80, CD83, CD86, and HLA-DR was assessed by flow cytometry; representative of two independent donors (F). *p < 0.05.
To investigate whether LCs induce DC maturation, LCs and DCs were cocultured overnight and separated by MACS cell separation based on DC-SIGN expression, and subsequently expression of maturation markers was investigated by flow cytometry. Coculturing of DCs with LCs led to an increased expression of CD86 (Fig. 5D). Hyal-2 expression was determined after coculture of LCs and DCs. Notably, coculture of DCs with LCs upregulated the hyal-2 protein to the same extent as LPS (Fig. 5E). Langerin interaction or langerin signaling did not induce noticeable DC maturation (Fig. 5F). Our data therefore suggest that LC–DC clustering induces maturation of DCs, which regulates clustering via hyal-2 by downregulating HA expression.
LC–DC clustering mediates HIV-1 Ag transfer
LCs and DCs are APCs inducing antiviral CD8+ T cell responses. Upon sexual transmission, LCs will be the first DC subset to encounter HIV-1 and therefore could be involved in CTL activation. Cross-presentation is defined as presentation of exogenous Ags onto MHC class I molecules. Because immature LCs capture HIV-1 but are not efficiently infected with the virus (1, 4, 15–17), we investigated whether immature LCs were able to cross-present HIV-1–derived Ags (500 ng p24Gag/ml) to the HIV-1–specific CTL clone SL9-2, which is specific for HIV-1 p17Gag (aa 77–85; SL9). The SL9-2 clone is restricted by HLA-A*02 and derived as described previously (24, 25). Both HLA-A*02–positive LCs and DCs were incubated for 4 h with R5-restricted YU2b HIV-1 strains or the cognate peptide (SL9) in the presence of AZT and NVP to prevent de novo synthesis of HIV-1 Ags. After extensively washing, the cells were incubated with T cells for at least 13 h, and T cell activation was monitored by IFN-γ–ELISPOT. In contrast to peptide-loaded cells, HIV-1–treated LCs did not activate the SL9-2 CTL clone (Fig. 6A). In contrast to LCs, DCs were able to cross-present viral Ags to the CTL clone (Fig. 6B). Thus, our data suggest that LCs do not cross-present exogenous HIV-1 Ags to CD8+ T cells.
LCs transfer HIV-1 Ags to DCs for cross-presentation. HLA-A*02–positive LCs (A) or DCs (B) were pulsed for 4 h with HIV-1 or cognate peptide (SL9) prior to coincubation with CD8+ T cell clone SL9-2 for 13 h. T cell activation was determined by IFN-γ ELISPOT. One of eight representative donors is shown; mean and SD of triplicates are depicted (A and B). LCs were pulsed for 4 h with HIV-1 and after extensive washing, DCs were added, and LCs and DCs were cocultured with T cell clone SL9-2 for 13 h. Representative of four (untreated DCs) and two (con/hyal treated DC) independent donors; mean and SD of triplicates are indicated (C).
LCs transfer HIV-1 Ags to DCs for cross-presentation. HLA-A*02–positive LCs (A) or DCs (B) were pulsed for 4 h with HIV-1 or cognate peptide (SL9) prior to coincubation with CD8+ T cell clone SL9-2 for 13 h. T cell activation was determined by IFN-γ ELISPOT. One of eight representative donors is shown; mean and SD of triplicates are depicted (A and B). LCs were pulsed for 4 h with HIV-1 and after extensive washing, DCs were added, and LCs and DCs were cocultured with T cell clone SL9-2 for 13 h. Representative of four (untreated DCs) and two (con/hyal treated DC) independent donors; mean and SD of triplicates are indicated (C).
We therefore hypothesized that LCs might transfer captured HIV-1 or HIV-1–derived Ags to DCs during LC–DC clustering. We investigated whether LCs were able to transfer HIV-1–derived Ags to DCs to facilitate CTL activation. To exclude any potential direct Ag presentation by LCs to the HLA-A*02–restricted T cell clone, we used HLA-mismatched HLA-A*02–negative LCs in combination with HLA-A*02–positive DCs. HLA-A*02–negative LCs were incubated with HIV-1 for 4 h and, after extensive washing, cocultured with HLA-A*02–positive DCs in the presence of AZT and NVP to prevent infection of LCs and DCs. Next, we determined HIV-1 Ag transfer to DCs by measuring activation of the HIV-1–specific CTL clone. Notably, coculture of HIV-1–pulsed LCs and DCs led to activation of the CTL clone (Fig. 6C). Because infection in LC/DC coculture was inhibited by AZT/NVP, these results strongly indicate that HIV-1 Ags are transferred from LCs to DCs, which are subsequently cross-presented by DCs to the CTLs independent of HIV-1 infection. Next, we treated DCs with hyal to interfere with LC–DC clustering. Hyal treatment of DCs abrogated HIV-1 Ag transfer from LCs to DCs because we did not observe any CD8+ T cell activation (Fig. 6C). Hyal treatment of DCs did not interfere with the ability of Ag presentation to CTLs (Supplemental Fig. 3C). Furthermore, hyal treatment did not induce DC maturation. These data indicate that hyal treatment only affects LC–DC clustering but not the ability of DCs to cross-present Ags or activate T cells. Thus, our data strongly suggest that LC clustering to DCs via langerin–HA interactions is required for transfer of HIV-1–derived Ags to DCs. Furthermore, transferred Ags are routed into the cross-presentation pathway of DCs.
Discussion
It is becoming evident that functional diversity exists between epidermal/epithelial LCs and dermal/subepithelial (11, 21, 22, 33). In this study, we show that migrating LCs interact with DCs, which induces DC maturation and Ag transfer from LCs to DCs. This Ag transfer facilitates cross-presentation by DCs to CD8+ T cells. The LC–DC cross-talk is mediated by langerin binding to HA expressed on the surface of DCs. Notably, DC maturation induces the expression of hyal-2 on DCs, which degrades surface HA and subsequently abrogates LC–DC interactions.
Langerin on LCs functions as a pattern recognition receptor for pathogenic carbohydrate structures derived from HIV-1 (1), HSV-2 (8), and fungal β-glucans (6) in a calcium-dependent manner (12). Although the recognition of autologous glycans has been suggested (34), no ligands have been described. GAGs are linear polysaccharides composed of repeating disaccharide units that have a strong anionic character, which enables them to interact electrostatically with cationic proteins (29). We identified the GAG HA as cellular ligand for langerin. HA is a unique GAG because it is not produced in the Golgi network and not attached to a proteoglycan core. HA is produced by hyaluronic acid synthases in the cell membrane, and the nascent polysaccharide chain is directly extruded into the extracellular matrix via hyaluronic acid synthase complexes (29, 35). Because langerin has a high affinity for GlcNAc residues (12), langerin might interact with the terminal GlcNAc residues present in HA. Next to DCs, keratinocytes, fibroblasts, and endothelial cells have also been reported to produce HA (29, 36, 37), and therefore, it is likely LCs are able to interact with more cell types via langerin.
Catabolism of HA in somatic tissues is regulated for the greater part by hyal-1 and hyal-2 (31). Hyal-2 is GPI anchored to the cell membrane and cleaves HA HMW into LMW fragments (Mr 20,000) (38). Then, HA fragments are further degraded intracellular by hyal-1, which is constitutively expressed by DCs. Little is known about transcriptional control of hyal-2; however, our data suggest that transcription factors involved in DC maturation, such as NF-κB, could also be involved in hyal-2 transcription.
Langerin is abundantly expressed by LCs and binds and internalizes HIV-1 into Birbeck granules (1), which are LC specific langerin+ organelles (5, 39). Langerin-mediated HIV-1 uptake prevents LC infection as well as subsequent transmission to T cells (1), suggesting that LCs participate in HIV-1 degradation and Ag processing and presentation to T cells. Thus, LCs are important in anti–HIV-1 immunity, and because LCs do not become efficiently infected by HIV-1 (1), cross-presentation by LCs is important to induce efficient anti–HIV-1 CTL responses. However, LCs did not cross-present HIV-1 onto MHC class I for CTL activation. In contrast, DCs were very efficient in cross-presenting of HIV-1 to CD8+ T cells. Our data imply that LCs have developed a mechanism to facilitate cross-presentation by DCs. The interaction between LCs and DCs via langerin and HA enables Ag-transfer to DCs for cross-presentation. Because de novo synthesis of HIV-1 Ags via infection was excluded in the LC/DC coculture assays by inhibiting reverse transcription with AZT/NVP, our data strongly suggest that HIV-1 Ags are transferred from LCs to DCs, leading to cross-presentation by DCs. Furthermore, because Ag transfer from LC to DC occurred within several hours, our data suggest that the de novo synthesis of HIV-1 Ags will be less important for the rapid activation of CTLs in vivo. LCs recognize a variety of pathogens, which suggests that Ag transfer from LCs to DCs is not restricted to HIV-1 Ags, but could facilitate transfer of other pathogens as well. In addition, this interaction might also be involved in activation of DCs and Ag transfer to DCs for induction of CD4+ T cell responses. The cross-talk between LCs and DCs might therefore be an important mechanism to induce efficient immune responses against invading pathogens. LCs as first sentinels are ideally positioned to capture invading pathogens and confer this information to DCs that are more efficient in migration to LN (21, 40) and cross-presentation (14).
The division of labor among different DC subsets has also been described in mice. Depletion of LCs from murine epidermis exacerbates HSV pathogenicity (41). However, CD8+ T cell priming does not depend on HSV-antigen presentation by LCs (22), but depends on lymph node resident DCs (21), suggesting LCs have an important local anti-viral role rather than inducing adaptive anti-viral immune responses. In this study, we have described division of labor mechanisms regarding human LC and DC function. Locally immature LCs are protective against HIV-1 infection; however, our data strongly suggest LCs rely on dermal or submucosal DCs for efficient cross-presentation and subsequent induction of adaptive antiviral immune responses. Furthermore, murine LCs and DCs have different migratory kinetics and home to different lymph node areas (21, 40). Skin DCs reach lymph nodes within 8 h, whereas LCs reach the lymph nodes after 24 h (21). We therefore suggest that Ag transfer from LCs to DCs greatly enhances the speed and efficiency of inducing CTL responses to harmful skin- or mucosal-derived pathogens. The Ag transfer mechanism therefore might be an evolutionary conserved mechanism to enhance and amplify the antiviral immune response in skin and mucosa.
Our data suggest that immature primary human LCs are not efficient in cross-presentation of HIV-1 derived Ags as we have also shown for MV (14). Similarly, immature (CD34+ and monocyte-derived) LCs are incapable of cross-presenting exogenous tumor proteins or virus like particles (42–44). In contrast, activation of CD34+ and monocyte-derived LCs by IFN-γ or CD40L allows cross-presentation of exogenous Ags (42, 43, 45). Cross-presentation by LCs might therefore depend on the Ag as well as activation state of LCs. Moreover, cross-presentation ability might also differ between in vitro generated LCs compared with primary LCs.
The precise mechanism of Ag transfer between LCs and DCs remains to be elucidated. Several mechanisms have been proposed for intercellular exchange between immune cells, such as trogocytosis, transfer of apoptotic bodies (46–48), exosome-mediated transfer, and the formation of nanotubules between adjacent cells (49, 50). Trogocytosis of peptide–MHC class I complexes between LCs and DCs was ruled out because LCs did not cross-present HIV-1 on MHC class I to T cells, and in addition, we mismatched LC/T cell HLA-A*02 typing. Furthermore, the transfer of apoptotic bodies is unlikely because HIV-1 is not cytolytic for LCs, and we showed cell–cell contact between LCs and DCs is important for Ag transfer. Further work is required to clarify this issue.
Overall, we identified the cellular ligand for human langerin on DCs, which is the GAG HA. The interaction between langerin on LCs and HA on DCs enables strong clustering, is regulated by hyaluronidase-2 and is involved in Ag transfer from LCs to DCs. LCs do not cross-present HIV-1 to CD8+ T cells, but are dependent on interaction with DCs for actual cross-presentation, underscoring the importance of LCs in defense against HIV-1 by not only preventing HIV-1 transmission but also by orchestrating DC help for inducing CD8+ T cell–specific immunity.
Acknowledgements
We thank the members of the Host Defense Group for their valuable input. We also thank the Boerhaave Medical Center (Amsterdam, the Netherlands), Dr. A. Knottenbelt (Flevoclinic, Almere, the Netherlands), and Prof. Dr. C.M.A.M. Van der Horst (Academic Medical Center, Amsterdam, the Netherlands) for their valuable support. We thank Susanna Commandeur for valuable input, Maureen Taylor for providing soluble langerin, and Guido David for providing the 3G10 Ab.
Footnotes
This work was supported by the Dutch Burns Foundation (Grant 08.109 to L.M.v.d.B.), the Dutch Scientific Organization (Grant VICI 918.10.619 to T.B.H.G. and E.M.Z.-W. and Grant VIDI 917.46.367 to M.A.W.P.d.J.), Sidaction, the European Union consortium CutHIVac (Grant FP7 to A.M.), and Hopital Pitié-Salpetriere and the Agence National de Recherche sur la SIDA (to A.M.).
The online version of this article contains supplemental material.
Abbreviations used in this article:
- AZT
azidothymidine
- benzyl-GalNAc
α-benzyl-N-acetylgalactosamine
- CLR
C-type lectin receptor
- CT
cycling threshold
- DC
dendritic cell
- dDC
dermal DC
- GAG
glycosaminoglycan
- GlcNAc
N-acetylglucosamine
- HA
hyaluronic acid
- HE
hydroethidium
- HMW
high molecular weight
- HPA
helix pomatia agglutinin
- hyal
hyaluronidase
- LC
Langerhans cell
- LMW
low molecular weight
- moDC
monocyte-derived DC
- moMF
monocyte-derived macrophage
- MV
measles virus
- nt
nontargeting
- NVP
nevirapine
- PNGaseF
peptide:N-glycosidase F
- poly(I:C)
polyinosinic-polycytidylic acid
- siRNA
small interfering RNA.
References
Disclosures
The authors have no financial conflicts of interest.





