Abstract
Intestinal homeostasis and induction of systemic tolerance to fed Ags (i.e., oral tolerance) rely on the steady-state migration of small intestinal lamina propria dendritic cells (DCs) into draining mesenteric lymph nodes (MLN). The majority of these migratory DCs express the α integrin chain CD103, and in this study we demonstrate that the steady-state mobilization of CD103+ DCs into the MLN is in part governed by the IL-1R family/TLR signaling adaptor molecule MyD88. Similar to mice with complete MyD88 deficiency, specific deletion of MyD88 in DCs resulted in a 50–60% reduction in short-term accumulation of both CD103+CD11b+ and CD103+CD11b− DCs in the MLN. DC migration was independent of caspase-1, which is responsible for the inflammasome-dependent proteolytic activation of IL-1 cytokine family members, and was not affected by treatment with broad-spectrum antibiotics. Consistent with the latter finding, the proportion and phenotypic composition of DCs were similar in mesenteric lymph from germ-free and conventionally housed mice. Although TNF-α was required for CD103+ DC migration to the MLN after oral administration of the TLR7 agonist R848, it was not required for the steady-state migration of these cells. Similarly, TLR signaling through the adaptor molecule Toll/IL-1R domain-containing adapter inducing IFN-β and downstream production of type I IFN were not required for steady-state CD103+ DC migration. Taken together, our results demonstrate that MyD88 signaling in DCs, independently of the microbiota and TNF-α, is required for optimal steady-state migration of small intestinal lamina propria CD103+ DCs into the MLN.
Introduction
The gastrointestinal mucosa represents the body’s largest surface toward the external environment and is an important entry site for a large variety of enteric pathogens. The intestinal immune system must protect against these harmful microorganisms, but at the same time maintain tolerance to commensal bacteria and food Ags continuously present in the gut lumen. Dendritic cells (DC) represent a heterogeneous family of innate leukocytes with an exceptional ability to prime adaptive immune responses and are thought to play an important role in balancing adaptive immunity versus tolerance in the intestinal mucosa (1). Conventional DCs derive from committed bone marrow (BM) precursors that migrate out in the periphery to take up residence in either secondary lymphoid organs (SLO) or nonlymphoid tissues (2). Although DCs that directly enter SLO via high endothelial venules localize to the T cell zone in close proximity to the Ag-transporting conduit system (3), the nonlymphoid tissue DCs internalize Ags from their local environment and then migrate via afferent lymphatics into draining lymph nodes (LN) (4–6). In both the absence (i.e., in the steady state) and presence of overt inflammation, the mobilization of tissue-resident DCs into draining LN is governed by the chemokine receptor CCR7 that confers responsiveness to the ligand CCL21 and CCL19 expressed by lymphatic endothelial cells and LN stromal cells, respectively (7, 8).
We and others have identified a functional specialization of DCs in the gut-draining mesenteric LN (MLN) that express the integrin α-chain CD103 (9, 10). These DCs display an enhanced ability to induce the gut-homing molecules CCR9 and α4β7 on T cells and, in the presence of TGF-β, support the differentiation of Foxp3+ T regulatory (Treg) cells in vitro through mechanisms involving the vitamin A metabolite retinoic acid (RA) (9, 11, 12). The large majority of MLN CD103+ DCs appears to represent small intestinal (SI) lamina propria (LP)–derived migratory DCs as they are selectively reduced in MLN, but not in the SI LP, of CCR7-deficient mice (9, 13) and in BrdU pulse-chase experiments accumulate with delayed kinetics in the MLN compared with the SI LP (14). Consistent with this, the majority of DCs in thoracic duct lymph collected from mice after mesenteric lymphadenectomy express CD103 (15). However, a small proportion of DCs in such preparations lacks CD103 expression, for which reason CD103 appears less suitable to serve as a retrospective marker for all SI LP-derived DCs in the MLN (15). As DCs with high-level expression of MHC class II (MHC-II) are selectively absent from skin-draining LN in CCR7-deficient mice (8), and mesenteric lymph-borne DCs uniformly display a MHC-IIhigh phenotype (15), migratory and LN-resident DCs in the MLN under steady state are currently more often distinguished based on relative levels of MHC-II expression.
Whereas it is well recognized that TLR ligands as well as inflammatory mediators, including TNF-α, induce a rapid migration of DCs from tissues to draining SLO (16–18), the pathways involved in mobilizing DC migration from tissues to draining SLO in steady state remain largely unclear. In the gut this process seems to be intimately linked to intestinal homeostasis, as induction of oral tolerance to ingested proteins is defective after surgical removal of the MLN as well as in CCR7-deficient animals (13), and in vivo expansion of DC numbers by FMS-like tyrosine kinase 3 ligand augments oral tolerance (19). In the current study, we assessed the mechanism underlying the steady-state migration of CD103+ DCs from the SI LP to the MLN. Our results reveal a previously unrecognized role for the TLR intracellular adaptor molecule MyD88 in this process and demonstrate that MyD88 signaling in the DCs stimulates their migration independently of the microbiota, TNF-α, type I IFN, and caspase-1–dependent maturation of IL-1 cytokine family members.
Materials and Methods
Mice
C57BL/6 wild-type (WT) mice were purchased from Taconic or Charles River. Ifnar1−/− mice (20), Tnfrsf1-dKO mice (TNFR1/2−/−) (21), caspase-1−/− (22), B6.129P2-Il18r1tm1Aki/J (23), B6.129P2(SJL)-Myd88tm1Defr/J (24), Itgax-Cre (25), C57BL/6-Tg(TcrαTcrβ)1100Mjb/J (OT-I).CD45.1, and B6.Cg-Tg(TcrαTcrβ)425Cbn/J (OT-II).CD45.1 mice, all on a C57BL/6 background, were bred and maintained at the Biomedical Center animal facility (Lund University, Lund, Sweden). Myd88−/− mice on the C57BL/6 background (26), C57BL/6 mice, Trif−/− mice on a mixed C57BL/6/129 background (27), and corresponding control C57BL/6/129 mice were bred and maintained at the Department of Microbiology, Immunology, and Glycobiology animal facility (Lund University). Mice were used for experiments between 6 and 14 wk of age. Littermates or WT and knockout mice of the same sex and age were used within each experiment. Germ-free mice were fed an autoclaved chow diet and maintained in flexible film isolators at the Experimental Biomedicine Animal Facility, University of Gothenburg. Germ-free isolators were routinely tested for sterility by culturing and PCR analysis of feces amplifying the 16S rRNA gene. Animal experiments were performed after approval from the Malmö/Lund or Gothenburg Animal Ethics Committee.
Abs and reagents
The following Abs were used: CD103 biotin (M290), CD103 PE (M290), anti-rat IgG2b biotin (G15-337), and CD11c PE (HL3; BD Pharmingen); NK1.1 PE Cy5 (PK136), CD11b FITC (M1/70), MHC II Pacific blue (M5/114.15.2), CCR7 PE (4B12), CD40 PE (1C10), streptavidin allophycocyanin, CD45.1 Alexa Fluor 700 (A20), CD3ε Alexa Fluor 700 (17A2), NK1.1 Alexa Fluor 700 (PK136), CD19 Alexa Fluor 700 (6D5), IL-18R Alexa Fluor 647 (BG/IL-18RA), CD205 biotin (NLDC-145), and CD45.2 Alexa Fluor 700 (104; BioLegend); and CD11b allophycocyanin eFluor780 (M1/70), MHC II allophycocyanin (M5/114.15.2), CD3ε PE Cy5 (145-2C11), CD19 PE Cy5 (eBio1D3), CD11c PE Cy7 (N418), CD80 allophycocyanin (16-10A1), CD86 allophycocyanin (GL1), integrin α4β7 PE (DATK32), CD62L PE (MEL-14), B220 PE Cy7 (RA3-6B2), CD8 eFluor450 (53-6.7), CD4 allophycocyanin eFluor780 (RM4-5), CD4 PE (GK1.5), Foxp3 allophycocyanin (FJK-16s), CD8α FITC (53-6.7), and CD11c Alexa Fluor 700 (N418; eBioscience). Anti-CCR9 purified from the hybridoma 7E7 was provided by O. Pabst (Hannover, Germany).
Cell isolation
Isolation of MLN and SI LP DCs was performed, as previously described (9). Briefly, for isolation of cells from MLN, LN were cut into pieces and incubated with collagenase IV (500 μg/ml) and DNase I (50 U/ml; Sigma-Aldrich) diluted in R10 media (RPMI 1640, 10% FCS, 100 U/ml penicillin, 100 μg/ml streptomycin, 50 μg/ml gentamicin, 10 mM HEPES, 1 mM sodium pyruvate, and 50 μM 2-ME; all from Invitrogen) for 45 min at 37°C on an orbital shaker. Remaining tissue was mashed and filtered through a 70-μm cell strainer (BD Falcon). Total cell counts were determined with a Sysmex KX-21N hematology analyzer (Sysmex). For isolation of cells from the SI LP, Peyer’s patches (PP) were removed and the intestine opened longitudinally, cut into pieces, and incubated 3 × 15 min in HBSS containing 10% FCS and 2 mM EDTA at 37°C to remove epithelial cells. After each incubation step, tubes were shaken for 10 s and media containing epithelial cells and debris was discarded. The remaining tissue was incubated for 1 h in R10 supplemented with collagenase VIII (0.25 mg/ml; Sigma-Aldrich) and CaCl2 (50 mM) at 37°C with magnetic stirrers. The resulting cell suspension was filtered consecutively through 100- and 40-μm cell strainers. For isolation of BM cells, femur and tibia were collected and crushed using a mortar and pestle. The cells were collected in PBS, filtered through a 70-μm cell strainer, and counted.
Flow cytometry
Cells were stained with directly conjugated Abs, essentially as previously described (9). Abs to CD45 were included in the staining of LP cells to exclude cells of nonhematopoietic origin. Dead cells were identified using propidium iodide (PI; Invitrogen) or the Live Dead Fixable Violet Dead Cell stain kit (Invitrogen), according to the manufacturer’s instructions. For detection of BrdU, cells were stained with FITC-conjugated anti-BrdU Ab (FITC BrdU Flow kit; BD Pharmingen), according to the manufacturer’s instructions. Analysis of aldehyde dehydrogenase activity was performed using the ALDEFLUOR staining kit (STEMCELL Technologies), according to the manufacturer’s instructions. ALDEFLUOR-reactive cells were detected in the FITC channel. Data acquisition was performed on a FACSAria or LSRII (BD Biosciences) and analyzed using FlowJo software (Tree Star).
BrdU labeling
For BrdU pulse-chase experiments, mice were injected i.p. with BrdU in PBS (2 mg; Sigma-Aldrich), and organs were collected 12, 24, or 48 h later.
R848 treatment
Mice were fed 10 μg R848 by oral gavage and sacrificed 16 h later. MLN were collected and analyzed by flow cytometry.
Generation of BM chimeras
C57BL/6 and MyD88−/− mice were irradiated with a single dose of 900 rad and reconstituted with BM cells (4 × 106 cells/mouse) from C57BL/6 or MyD88−/− mice. The mice received ciprofloxacin (100 mg/l; Bayer HealthCare AG) in the drinking water for 2 wk following irradiation and were allowed to reconstitute for 8 wk.
Surgical procedures
Mesenteric lymphadenectomy and thoracic duct cannulation procedures were performed according to established protocols (28). Mesenteric lymphadenectomy was performed on 6-wk-old C57BL/6 germ-free or control male mice by laparotomy and blunt dissection. Germ-free status was confirmed by PCR for bacterial 16S rRNA prior to cannulation. Six weeks postsurgery, mice were fed 0.2 ml olive oil to visualize the lymphatics, and the thoracic lymph duct was cannulated by the insertion of a polyurethane cannula (2Fr; Linton Instrumentation, Diss, U.K.). Lymph was collected in PBS with 20 U ml−1 heparin sodium (Wockhardt UK, Wrexham, U.K.), on ice, for up to 16 h.
Quantitative real-time PCR
SI epithelial and LP fractions were prepared by treatment with EDTA, as described above, after which the media containing epithelial cells was collected and remaining LP tissue digested with collagenase. The LP and epithelial cell fractions were then enriched on 40:70 Percoll gradients. After centrifugation at 600 × g for 20 min, the interface was collected from the LP samples and the top layer was collected from the epithelial cell samples. RNA was prepared using RNeasy Mini Kit (Qiagen), and cDNA was generated using Superscript III First-Strand kit (Invitrogen) with random hexamers. Expression of β-actin, IL-18, and IL-1β was analyzed using an iCycler (Bio-Rad) and SYBR Green ER qPCR SuperMix (Invitrogen) and the following primers: β-actin forward, 5′-CCACAGCTGAGAGGGAAATC-3′; β-actin reverse, 5′-CTTCTCCAGGGAGGAAGAGG-3′; IL-18 forward, 5′-TGTTCGAGGATATGACTGATATTGA-3′; IL-18 reverse, 5′-CCAGTCCTCTTACTTCACTGTCTTT-3′; IL-1β forward, 5′-AGCACCTTCTTTTCCTTCATCTTT-3′; and IL-1β reverse, 5′-AGCCTGTAGTGCAGTTGTCTAATG-3′.
Antibiotics treatment
C57BL/6 mice were given drinking water supplemented with 1 g/L ampicillin, 0.5 g/L vancomycin, 1 g/L neomycin, and 1 g/L metronidazole for 2 wk before they were sacrificed, and DCs in the MLN and small intestine were analyzed by flow cytometry.
Adoptive transfers
OT-I and OT-II cells were isolated from spleen and LN of CD45.1+ OT-I or OT-II mice by negative selection using MACS, and CFSE labeled according to standard protocols. For Foxp3+ Treg cell generation, 106 OT-II cells were injected i.v. into each recipient mouse (day 0), followed by administration of 50 mg OVA per mouse by oral gavage on days 1 and 2. Mice were sacrificed on day 5, and MLN were collected for analysis of donor T cells (PI− CD4+CD45.1+ B220−). Alternatively, 106 OT-I and OT-II cells mixed at a 1:1 ratio were injected i.v. into each recipient mouse, followed by administration of 10 mg OVA by oral gavage. Mice were sacrificed 4 d later, and donor T cells (CD4+ or CD8+ in combination with a PI− CD45.1+ B220− phenotype) in the MLN were analyzed by flow cytometry.
Statistical analysis
Statistical analysis was performed with Prism software (GraphPad Software) using one-way ANOVA with Tukey’s multiple comparison test for comparison of three or more unpaired groups, or Mann–Whitney U test for two unpaired groups, in which *p < 0.05, **p < 0.01, and ***p < 0.001.
Results
MHC-IIhigh MLN DCs display a heterogeneous expression of CD103 and CD11b and accumulate in the MLN with a delayed kinetics
To determine whether SI LP-derived DCs can be distinguished from LN-resident subsets in the MLN on the basis of relative levels of MHC-II expression, we first compared the phenotype of MLN DCs expressing high and relatively lower levels of MHC-II (MHC-IIhigh and MHC-IIlow, respectively). Whereas only a minor proportion of the MHC-IIlow MLN DCs expressed CD103 (14 ± 3%, n = 24), the frequencies of CD103+CD11b+, CD103+CD11b−, and CD103− (coexpressing CD11b or not) DCs within the MHC-IIhigh gate appeared to mirror the previously described composition of intestinal lymph DCs (15) (Fig. 1A, 1B). We, and others, have previously performed BrdU pulse-chase experiments to track the entry of DCs into the MLN in the steady state (14, 29). As it is reasonable to assume that BrdU-labeled SI LP-derived DCs accumulate in the MLN with a delayed kinetics compared with BrdU+ DCs proliferating in the LN or entering directly from the blood via high endothelial venules (14), we next compared the short-term accumulation of MHC-IIhigh and MHC-IIlow DCs in the MLN. Following a single i.p. injection with BrdU, labeled MHC-IIhigh DCs appeared with delayed kinetics as compared with MHC-IIlow DCs, and this was equally evident for all three aforementioned phenotypic subsets of MHC-IIhigh DCs (Fig. 1C, 1D). As expected, labeled MHC-IIlow DCs (of which the large majority is CD103−) accumulated rapidly in the MLN, consistent with previous results indicating that most CD103− DCs derive from precursors entering the LN directly from the blood (9, 14, 30), and can undergo proliferation within the LN (14). Collectively, these results confirm that the MHC-IIhigh phenotype marks SI LP-derived DCs in the gut-draining MLN, and we will onward use the terms MHC-IIhigh MLN DCs and SI LP-derived DCs interchangeably.
Migratory DCs in the MLN can be distinguished by high levels of MHC-II expression. Mice were injected i.p. with BrdU 12 or 24 h prior to FACS analysis of DC subsets in the MLN. (A) Representative plots showing the gating strategy used to identify migratory versus LN resident DC subsets among total viable cells in the MLN. (B) Graphical representation of MLN DC subset frequencies, according to gating strategy depicted in (A) (mean value ± SD, n = 23). (C) Representative plots showing BrdU incorporation of indicated DC subsets at 12 and 24 h after BrdU administration with the percentage of cells labeled with BrdU indicated. (D) Pooled BrdU-labeling results (mean value ± 95% confidence interval, n = 7 for each time point) from two separate experiments.
Migratory DCs in the MLN can be distinguished by high levels of MHC-II expression. Mice were injected i.p. with BrdU 12 or 24 h prior to FACS analysis of DC subsets in the MLN. (A) Representative plots showing the gating strategy used to identify migratory versus LN resident DC subsets among total viable cells in the MLN. (B) Graphical representation of MLN DC subset frequencies, according to gating strategy depicted in (A) (mean value ± SD, n = 23). (C) Representative plots showing BrdU incorporation of indicated DC subsets at 12 and 24 h after BrdU administration with the percentage of cells labeled with BrdU indicated. (D) Pooled BrdU-labeling results (mean value ± 95% confidence interval, n = 7 for each time point) from two separate experiments.
BrdU pulse-chase experiments reveal the CCR7-dependent migration of CD103+ SI DCs to the MLN
Similar to skin-draining LN (8), the frequency and number (not depicted) of MHC-IIhigh MLN DCs were strongly and selectively reduced in CCR7−/− mice due to a dramatic decrease of the CD103+ subset (Fig. 2A). To determine to what extent the BrdU pulse-chase methodology represents a useful tool for addressing the mechanisms underlying steady-state migration of SI LP DCs to the MLN, we next compared the short-term accumulation of MHC-IIhigh DCs in the MLN of WT and CCR7-deficient mice. CCR7−/− mice showed an almost complete block in BrdU+ CD103+ MHC-IIhigh DC accumulation in the MLN (Fig. 2B, 2C). Notably, we could, however, not detect a significant reduction in the mobilization of BrdU+ MHC-IIhigh DCs lacking CD103 expression in the CCR7-deficient mice (Fig. 2B, 2D), indicating that this relatively small subset may enter afferent lymphatic vessels at least partially by CCR7-independent mechanisms. Importantly, the appearance of BrdU-labeled CD103+ DCs in the SI LP did not differ between WT and CCR7−/− mice (Fig. 2E, 2F), indicating that the impaired accumulation of labeled CD103+ MHC-IIhigh DCs in the MLN of CCR7−/− mice was not caused by a failure of these cells to enter the gut mucosa in the absence of CCR7. Finally, the more rapid accumulation of BrdU+ MHC-IIlow DCs in the MLN was also not affected by CCR7 deficiency (Fig. 2G), consistent with the normal number of these cells in the MLN of the CCR7−/− mice (see Fig. 2A). Collectively, these results suggest that BrdU pulse-chase experiments represent a sensitive tool to track the steady-state mobilization of the CD103+ DCs from the SI LP into the MLN.
Short-term accumulation of CD103+ MHC-IIhigh DCs in the MLN is abrogated in CCR7-deficient mice. (A) Steady-state frequencies of indicated MLN DC subsets among viable MLN cells in WT and CCR7−/− mice as determined by FACS analysis. Pooled results (mean values ± 95% CI, n = 10 for each group) from two individual experiments. For each indicated subset, WT and CCR7−/− mice were compared by Mann–Whitney U test; ***p < 0.001. (B–G) Mice were injected i.p. with BrdU 24 or 48 h prior to FACS analysis of MLN and SI LP single-cell preparations. (B–D) Representative plots (B) and pooled results (C and D) showing BrdU incorporation by CD103+ (C) and CD103− (D) MHC-IIhigh MLN DCs 48 h after BrdU injection. (E and F) Representative plots (E) and pooled results (F) showing BrdU incorporation by SI LP CD103+ DCs 48 h after BrdU injection. (G) Pooled results showing BrdU incorporation by MHC-IIlow MLN DCs. Pooled results (C, D, F, and G) show the percentage of BrdU-labeled DCs among total viable cells for the indicated DC subsets (mean value ± SD, n = 4 for each time point). Mann–Whitney U test. *p < 0.05.
Short-term accumulation of CD103+ MHC-IIhigh DCs in the MLN is abrogated in CCR7-deficient mice. (A) Steady-state frequencies of indicated MLN DC subsets among viable MLN cells in WT and CCR7−/− mice as determined by FACS analysis. Pooled results (mean values ± 95% CI, n = 10 for each group) from two individual experiments. For each indicated subset, WT and CCR7−/− mice were compared by Mann–Whitney U test; ***p < 0.001. (B–G) Mice were injected i.p. with BrdU 24 or 48 h prior to FACS analysis of MLN and SI LP single-cell preparations. (B–D) Representative plots (B) and pooled results (C and D) showing BrdU incorporation by CD103+ (C) and CD103− (D) MHC-IIhigh MLN DCs 48 h after BrdU injection. (E and F) Representative plots (E) and pooled results (F) showing BrdU incorporation by SI LP CD103+ DCs 48 h after BrdU injection. (G) Pooled results showing BrdU incorporation by MHC-IIlow MLN DCs. Pooled results (C, D, F, and G) show the percentage of BrdU-labeled DCs among total viable cells for the indicated DC subsets (mean value ± SD, n = 4 for each time point). Mann–Whitney U test. *p < 0.05.
Steady-state mobilization of CD103+ SI LP DCs to the MLN does not require TNF-α or type I IFN signaling
Oral delivery of the TLR7/8 agonist R848 induces a massive and rapid migration of SI LP DCs to the MLN that is dependent on TNF-α, whereas type I IFN, under this specific condition drives upregulation of costimulatory molecules by the DCs (17). A similar TNF-α–dependent SI LP DC mobilization occurs after i.p. injection of LPS (16). We thus next addressed the role of TNF-α and type I IFN signaling in SI LP CD103+ DC migration into the MLN in the steady state using mice genetically deficient in TNFR type 1 and 2 (TNFR1/2−/− mice) or the type I IFN receptor (IFNAR−/− mice). The absolute number of CD103+ MHC-IIhigh DCs in the MLN did not differ between WT and IFNAR−/− or TNFR1/2−/− mice (Fig. 3A) and in BrdU pulse-chase experiments CD103+ MHC-IIhigh DCs accumulated with similar kinetics in MLN of all three strains (Fig. 3B). Consistent with these results, CD103+ MHC-IIhigh MLN DCs in both TNFR1/2−/− and IFNAR−/− mice displayed similar levels of CCR7 expression as their counterparts in WT animals (Fig. 3C). In marked contrast, and in agreement with published results (17), the accumulation of DCs in the MLN after oral R848 administration was significantly impaired in TNFR1/2−/− mice (analysis performed on total DCs as all MLN DCs become MHC-IIhigh after oral R848 treatment) (Fig. 3D). Collectively, these data indicate that neither TNF-α nor type I IFN signaling is required for the steady-state migration of CD103+ SI LP DCs into the MLN.
Signaling through IFNAR or TNFR1/2 is not required for SI LP CD103+ DC migration to draining MLN in the steady state. (A and B) Flow cytometry–based quantification of total (A) and BrdU-labeled (B) MHC-IIhigh CD103+ MLN DCs from IFNAR−/−, TNFR1/2−/−, and WT control mice 12 and 24 h after BrdU injection. Pooled results from three individual experiments with a total of 21–22 mice (mean value ± 95% confidence interval) (A) and 9–10 mice (mean value ± 95% confidence interval) (B) per group are shown. (C) CCR7 expression by MHC-IIhigh CD103+ MLN DCs from WT, IFNAR−/−, and TNFR1/2−/− mice as determined by flow cytometry analysis. Pooled results (mean value ± 95% confidence interval, n = 9–12 per group) from 3–4 individual experiments. (D) Flow cytometry–based quantification of total MLN DCs in TNFR1/2−/− versus WT mice 18 h after oral administration of the TLR7/8 agonist R848. Pooled results (mean value ± 95% confidence interval, n = 12–15 per group) from four individual experiments are shown. Statistical analysis performed by one-way ANOVA. ***p < 0.001. ns, not significant.
Signaling through IFNAR or TNFR1/2 is not required for SI LP CD103+ DC migration to draining MLN in the steady state. (A and B) Flow cytometry–based quantification of total (A) and BrdU-labeled (B) MHC-IIhigh CD103+ MLN DCs from IFNAR−/−, TNFR1/2−/−, and WT control mice 12 and 24 h after BrdU injection. Pooled results from three individual experiments with a total of 21–22 mice (mean value ± 95% confidence interval) (A) and 9–10 mice (mean value ± 95% confidence interval) (B) per group are shown. (C) CCR7 expression by MHC-IIhigh CD103+ MLN DCs from WT, IFNAR−/−, and TNFR1/2−/− mice as determined by flow cytometry analysis. Pooled results (mean value ± 95% confidence interval, n = 9–12 per group) from 3–4 individual experiments. (D) Flow cytometry–based quantification of total MLN DCs in TNFR1/2−/− versus WT mice 18 h after oral administration of the TLR7/8 agonist R848. Pooled results (mean value ± 95% confidence interval, n = 12–15 per group) from four individual experiments are shown. Statistical analysis performed by one-way ANOVA. ***p < 0.001. ns, not significant.
Absence of MyD88, but not Toll/IL-1R domain-containing adapter inducing IFN-β, signaling leads to reduced recruitment of CD103+ DCs to the MLN
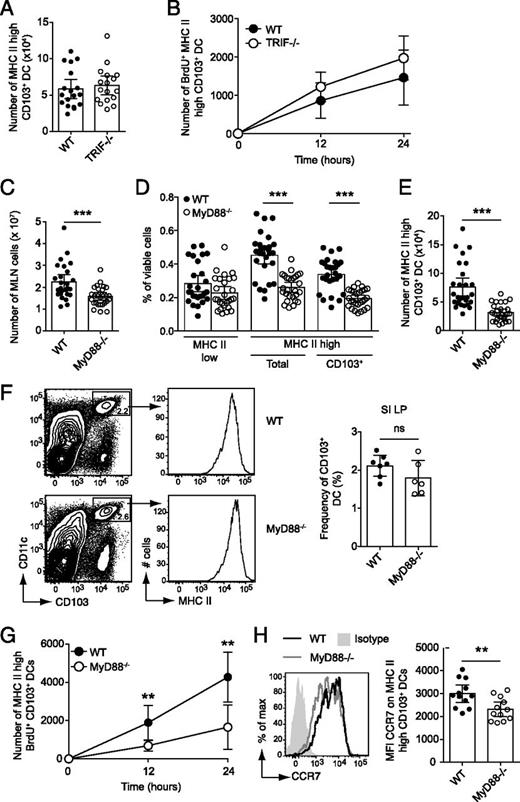
To determine whether the TLR signaling adapter molecules Toll/IL-1R domain–containing adapter inducing IFN-β (TRIF) and MyD88 are involved in driving steady-state migration of DCs from the gut mucosa to the draining MLN, we next performed essentially the same line of experiments as described above, now using TRIF−/− and MyD88−/− mice. Consistent with the functional role of TRIF upstream of IFN-β expression (27), TRIF−/− mice displayed no signs of compromised SI LP DC migration to the MLN (Fig. 4A, 4B).
Absence of signaling through MyD88, but not TRIF, reduces CD103+ DC migration in the steady state. (A and B) Flow cytometry–based quantification of total (A) and BrdU-labeled (B) MHC-IIhigh CD103+ MLN DCs from TRIF−/− and WT control mice 12 and 24 h after BrdU injection. Pooled results from two individual experiments with a total of 17–18 (mean value ± 95% CI) (A) and 7–8 (mean value ± 95% confidence interval) (B) mice per group are shown. (C–H) Statistical analyses of flow cytometry results obtained with MLN and SI LP preparations from MyD88−/− and WT control mice. (C) Total cellularity of the MLN. (D) Frequencies of indicated DC subsets in the MLN. (E) Number of CD103+ MHC-IIhigh DCs in the MLN. Pooled results (mean value ± 95% confidence interval, n = 27) from three separate experiments. (F) Representative FACS plots showing CD11c+CD103+ MHC II+ DCs among total PI− CD45+ SI LP cells in WT and MyD88−/− mice. The graph shows pooled results from three experiments (mean ± 95% confidence interval, n = 6–7). (G) The number of BrdU-labeled MHC-IIhigh CD103+ DCs in the MLN 12 and 24 h after BrdU injection. Pooled results (mean ± 95% confidence interval, n = 8–12) from three separate experiments. (H) The geometric mean fluorescence intensity of CCR7 on MHC IIhigh CD103+ MLN DCs shown in a representative histogram and a graph pooled from three experiments (mean value ± 95% confidence interval, n = 12). Statistical analysis performed by Mann–Whitney U test. **p < 0.01, ***p < 0.001. ns, not significant.
Absence of signaling through MyD88, but not TRIF, reduces CD103+ DC migration in the steady state. (A and B) Flow cytometry–based quantification of total (A) and BrdU-labeled (B) MHC-IIhigh CD103+ MLN DCs from TRIF−/− and WT control mice 12 and 24 h after BrdU injection. Pooled results from two individual experiments with a total of 17–18 (mean value ± 95% CI) (A) and 7–8 (mean value ± 95% confidence interval) (B) mice per group are shown. (C–H) Statistical analyses of flow cytometry results obtained with MLN and SI LP preparations from MyD88−/− and WT control mice. (C) Total cellularity of the MLN. (D) Frequencies of indicated DC subsets in the MLN. (E) Number of CD103+ MHC-IIhigh DCs in the MLN. Pooled results (mean value ± 95% confidence interval, n = 27) from three separate experiments. (F) Representative FACS plots showing CD11c+CD103+ MHC II+ DCs among total PI− CD45+ SI LP cells in WT and MyD88−/− mice. The graph shows pooled results from three experiments (mean ± 95% confidence interval, n = 6–7). (G) The number of BrdU-labeled MHC-IIhigh CD103+ DCs in the MLN 12 and 24 h after BrdU injection. Pooled results (mean ± 95% confidence interval, n = 8–12) from three separate experiments. (H) The geometric mean fluorescence intensity of CCR7 on MHC IIhigh CD103+ MLN DCs shown in a representative histogram and a graph pooled from three experiments (mean value ± 95% confidence interval, n = 12). Statistical analysis performed by Mann–Whitney U test. **p < 0.01, ***p < 0.001. ns, not significant.
Although the proportion of CD205+CD8α− cells among total MLN DCs has been shown to be comparable between MyD88−/− and WT mice (31), flow cytometry analysis of MHC-IIhigh DCs revealed that the CD205+CD8α− phenotype does not fully encompass all migratory DCs in the MLN (Supplemental Fig. 1). Because of this, and because assessment of subset frequencies within the DC lineage does not take possible alterations in total DC number and/or total MLN cellularity into account, we assessed how MyD88 deficiency impacts on the number and short-term accumulation of MHC-IIhigh DCs in the MLN in the steady state. Analysis of MyD88-deficient mice revealed an overall reduced cellularity in the MLN (Fig. 4C). However, the percentage of MHC-IIhigh, but not MHC-IIlow, DCs among total viable cells was significantly reduced as a consequence of MyD88 deficiency (Fig. 4D). Notably, the frequency and absolute number of CD103+ SI LP-derived DCs were reduced by 43 ± 6% and 59 ± 11% (mean value ± SD, n = 27), respectively, in the MLN of MyD88−/− mice (Fig. 4D, 4E). The percentage of CD103+ DCs among total viable leukocytes in the SI LP was still comparable between the two strains (Fig. 4F), indicating that the development and recruitment of these cells to the intestinal mucosa occur normally in the absence of MyD88. To assess whether the reduced number of SI LP-derived CD103+ DCs in the MLN of MyD88−/− mice reflected deficient recruitment from the gut, we performed BrdU pulse-chase experiments, as above. By this approach, we detected a ∼50% reduction in the short-term accumulation of BrdU+ CD103+ MHC-IIhigh DCs in the MLN of the MyD88-deficient animals (Fig. 4G). This was accompanied by slightly, but significantly reduced levels of CCR7 on the migratory CD103+ DCs that had entered the MLN of these mice as compared with their counterparts present in MLN of WT mice (Fig. 4H). In contrast to the MLN, neither WT nor MyD88-deficient CD103+ SI LP DCs expressed detectable levels of CCR7 when analyzed directly ex vivo (data not shown). Culturing the SI LP cell preparations for 2 h at 37°C, however, resulted in detectable CCR7 expression by the CD103+ SI LP DCs that was similar for WT and MyD88−/− cells (Supplemental Fig. 2), demonstrating MyD88-deficient SI LP DCs are not intrinsically impaired in their ability to express the receptor. Taken together, these results indicate that MyD88 signaling (independent of TNF-α) is required for optimal CCR7-dependent steady-state migration of CD103+ SI LP DCs to the MLN.
MyD88 expression in CD11c+ cells is required for MyD88-dependent steady-state migration of intestinal CD103+ DCs
To assess the contribution of MyD88 signaling in stromal versus hematopoietic cells, BM chimeras (WT→WT; MyD88−/−→WT; WT→MyD88−/−; MyD88−/−→MyD88−/−) were injected with BrdU, and the number of BrdU+ CD103+ SI LP-derived DCs in the MLN was determined after 24 h (Fig. 5A). Whereas control chimeras in which all cells were either of WT (WT→WT) or MyD88−/− (MyD88−/−→MyD88−/−) origin reproduced the results obtained with nonchimeric animals, we could not detect a significant reduction in SI LP CD103+ DC migration with MyD88 deficiency confined to the stromal cell compartment (p = 0.42, n = 7–8 per group). However, fewer BrdU-labeled CD103+ MHC-IIhigh DCs appeared to accumulate in MLN of chimeras lacking MyD88 selectively in hematopoietic cells than in WT→WT control chimeras (p = 0.039, n = 7–8 per group) (Fig. 5A), indicating that MyD88 signaling in BM-derived cells at least partially accounts for the MyD88 dependency in this process.
MyD88 expression in CD11c+ cells regulates steady-state CD103+ DC migration. (A) Numbers of BrdU-labeled CD103+ MHC-IIhigh DCs in the MLN of MyD88-sufficient (WT > WT) or deficient (MyD88−/− > MyD88−/−) control BM chimeras, and BM chimeras lacking MyD88 selectively in nonhematopoietic (WT > MyD88−/−) or hematopoietic (MyD88−/− > WT) cells, respectively, 24 h after BrdU injection. Pooled flow cytometry results (mean ± 95% confidence interval, n ≤ 7 per group) from two separate experiments. Statistical analysis performed by one-way ANOVA; *p < 0.05, **p < 0.01. (B–F) Statistical analyses of flow cytometry results obtained with MLN cells from mice with Cre recombinase-mediated deletion of MyD88 specifically in CD11c+ cells (MyD88fl/fl CD11c·Cre mice) and control MyD88fl/fl mice 24 h after BrdU injection. (B) Total MLN cellularity. (C) Total numbers of MHC-IIhigh CD103+ DCs. (D) Numbers of BrdU-labeled MHC-IIhigh CD103+ DCs. (E and F) The total numbers (E) and numbers of BrdU-labeled (F) MHC-IIhigh CD103+CD11b+ and CD103+CD11b− DCs. Graphs (B–F) show pooled results (mean value ± 95% confidence interval, n = 8–11) from three independent experiments. Statistical analysis performed by Mann–Whitney U test. **p < 0.01, ***p < 0.001. ns, not significant.
MyD88 expression in CD11c+ cells regulates steady-state CD103+ DC migration. (A) Numbers of BrdU-labeled CD103+ MHC-IIhigh DCs in the MLN of MyD88-sufficient (WT > WT) or deficient (MyD88−/− > MyD88−/−) control BM chimeras, and BM chimeras lacking MyD88 selectively in nonhematopoietic (WT > MyD88−/−) or hematopoietic (MyD88−/− > WT) cells, respectively, 24 h after BrdU injection. Pooled flow cytometry results (mean ± 95% confidence interval, n ≤ 7 per group) from two separate experiments. Statistical analysis performed by one-way ANOVA; *p < 0.05, **p < 0.01. (B–F) Statistical analyses of flow cytometry results obtained with MLN cells from mice with Cre recombinase-mediated deletion of MyD88 specifically in CD11c+ cells (MyD88fl/fl CD11c·Cre mice) and control MyD88fl/fl mice 24 h after BrdU injection. (B) Total MLN cellularity. (C) Total numbers of MHC-IIhigh CD103+ DCs. (D) Numbers of BrdU-labeled MHC-IIhigh CD103+ DCs. (E and F) The total numbers (E) and numbers of BrdU-labeled (F) MHC-IIhigh CD103+CD11b+ and CD103+CD11b− DCs. Graphs (B–F) show pooled results (mean value ± 95% confidence interval, n = 8–11) from three independent experiments. Statistical analysis performed by Mann–Whitney U test. **p < 0.01, ***p < 0.001. ns, not significant.
Given the results obtained with BM chimeric mice, we next assessed whether MyD88 expression in CD11c+ cells was required for optimal steady-state DC migration by comparing CD11c-Cre·MyD88fl/fl mice with MyD88fl/fl littermates. Analysis of MLN showed that the total cellularity was comparable between the two groups (Fig. 5B), indicating that MyD88 deficiency in cells other than DCs underlies reduced total MLN cellularity in mice with germline deletion of MyD88 (see Fig. 4C). However, the number of CD103+ MHCIIhigh DCs in the MLN of CD11c-Cre·MyD88fl/fl mice was significantly lower than in MyD88fl/fl littermates (Fig. 5C), and this was accompanied by a 60 ± 14% (mean value ± SD, n = 8–11, p = 0.0008) reduction in short-term mobilization of these cells from the SI LP to the MLN, as assessed by BrdU pulse-chase experiments (Fig. 5D). Finally, as LP-derived CD103+CD11b+ and CD103+CD11b− MLN DCs have different ontogeny and function (32), we addressed these subsets separately. As shown in Fig. 5E and 5F, the total number and accumulation of BrdU-labeled CD103+CD11b+ and CD103+CD11b− DCs in the MLN were similarly reduced in CD11c-Cre·MyD88fl/fl mice compared with MyD88fl/fl controls. Collectively, these results demonstrate that the selective depletion of MyD88 in CD11c+ cells fully reproduces the impaired migration of SI LP CD103+ DCs to the MLN observed in the complete MyD88 knockout, and that both CD11b+ and CD11b− SI LP CD103+ DCs are dependent on MyD88 expression in CD11c+ cells for optimal steady-state migration to the MLN.
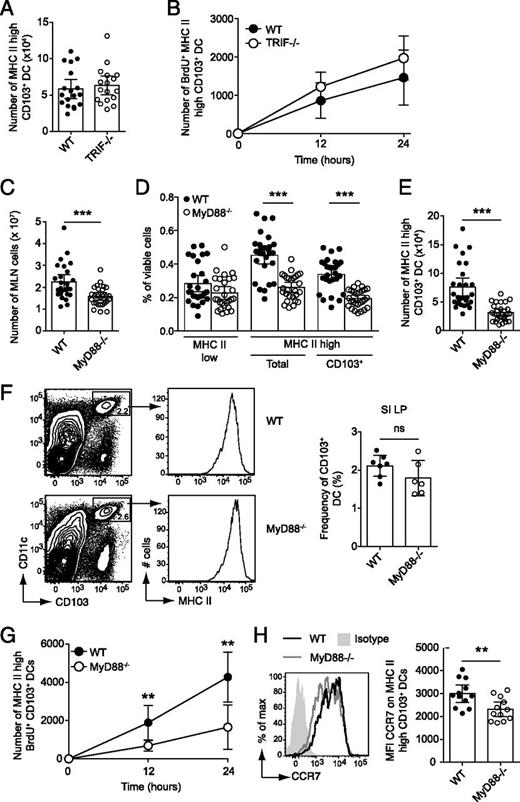
IL-18 and IL-1β display a reduced expression in the intestine of MyD88−/− mice, but are not required for steady-state SI LP CD103+ DC migration
Similar to the TLRs, the cytokines IL-1β and IL-18 use the adapter MyD88 for intracellular downstream signaling events, and targeted disruption of the MyD88 gene results in loss of IL-1β– and IL-18–mediated function (26). IL-18 and IL-1β were constitutively expressed in the SI epithelium and LP, respectively (Fig. 6A, 6B), and mRNA levels for both cytokines were significantly reduced in MyD88−/− mice (Fig. 6A, 6B). IL-1β and IL-18 are translated as immature proteins and must be enzymatically processed to gain biological activity (33). Inflammasome-dependent activation of caspase-1 represents a major pathway for proteolytic activation of these cytokines (33). Thus, to address a possible role for MyD88-dependent IL-1β/IL-18 signaling in steady-state SI LP CD103+ DC migration, we performed BrdU pulse-chase experiments in caspase-1−/− mice. The accumulation of BrdU-labeled SI LP-derived CD103+ DCs in the MLN was, however, not significantly reduced in the absence of caspase-1 (Fig. 6C). Although alternative and caspase-1–independent pathways exist for generation of mature IL-1β and IL-18 (34), analysis of MHC-IIhigh MLN DCs in IL-18R−/− mice revealed only a minor reduction in the number of CD103+CD11b+ and CD103+CD11b− DCs as compared with WT littermates (Fig. 6D). Furthermore, the short-term accumulation of these subsets in the MLN was not significantly reduced in IL-18R−/− mice as compared with WT littermates, as assessed by BrdU pulse-chase experiments (Fig. 6E). Consistent with this result, we could by flow cytometry not detect IL-18R expression on any of the DC subsets or on CD11c+ macrophages in the SI LP, whereas expression was clearly detectable on NK cells in the same LP cell preparations (Fig. 6F). Altogether, these results suggest that IL-18 and caspase-1–dependent IL-1β are unlikely to play a critical role in the MyD88-dependent steady-state SI LP CD103+ DC migration to the MLN.
Normal steady-state migration of SI LP CD103+ DCs in the absence of caspase-1 and IL-18R signaling despite reduced IL-18 and IL-1β expression in the intestine of MyD88−/− mice. (A and B) Expression of (A) IL-1β and (B) IL-18 mRNA standardized to β-actin in SI epithelial and LP cells from WT and MyD88−/− mice as assessed by quantitative RT-PCR analysis. Pooled results from three separate experiments (mean value ± 95% confidence interval, n = 9–11). Statistical analysis performed by one-way ANOVA. *p < 0.05, ***p < 0.001. (C) Numbers of BrdU-labeled MHC-IIhigh CD103+CD11b+ and CD103+CD11b− DCs in MLN of caspase-1−/− mice and WT littermates 24 h after BrdU injection. Pooled results from two separate experiments are shown (mean value ± 95% confidence interval; results, n = 6–8). (D and E) Total numbers (D) and numbers of BrdU-labeled (E) MHC-IIhigh CD103+CD11b+ and CD103+CD11b− DCs in MLN of IL-18R−/− mice and WT littermates 24 h after BrdU injection. Graphs show pooled results from five separate experiments with at least 17 mice per group (mean values ± 95% confidence interval). Statistical analysis performed by Mann–Whitney U test. *p < 0.05. (F) Flow cytometry analysis of IL-18R expression by indicated SI LP cellular subsets. Black lines represent WT mice and filled histograms represent IL-18R−/− controls. Representative histograms from three experiments are shown.
Normal steady-state migration of SI LP CD103+ DCs in the absence of caspase-1 and IL-18R signaling despite reduced IL-18 and IL-1β expression in the intestine of MyD88−/− mice. (A and B) Expression of (A) IL-1β and (B) IL-18 mRNA standardized to β-actin in SI epithelial and LP cells from WT and MyD88−/− mice as assessed by quantitative RT-PCR analysis. Pooled results from three separate experiments (mean value ± 95% confidence interval, n = 9–11). Statistical analysis performed by one-way ANOVA. *p < 0.05, ***p < 0.001. (C) Numbers of BrdU-labeled MHC-IIhigh CD103+CD11b+ and CD103+CD11b− DCs in MLN of caspase-1−/− mice and WT littermates 24 h after BrdU injection. Pooled results from two separate experiments are shown (mean value ± 95% confidence interval; results, n = 6–8). (D and E) Total numbers (D) and numbers of BrdU-labeled (E) MHC-IIhigh CD103+CD11b+ and CD103+CD11b− DCs in MLN of IL-18R−/− mice and WT littermates 24 h after BrdU injection. Graphs show pooled results from five separate experiments with at least 17 mice per group (mean values ± 95% confidence interval). Statistical analysis performed by Mann–Whitney U test. *p < 0.05. (F) Flow cytometry analysis of IL-18R expression by indicated SI LP cellular subsets. Black lines represent WT mice and filled histograms represent IL-18R−/− controls. Representative histograms from three experiments are shown.
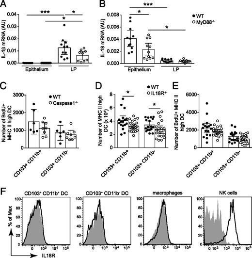
Normal steady-state migration of CD103+ DCs from the SI LP to the MLN in the absence of a commensal gut flora
To determine whether the intestinal microbiota is required for the homeostatic MyD88-dependent intestinal DC migration, we performed thoracic duct cannulation of germ-free and conventionally housed mice after mesenteric lymphadenectomy. Flow cytometry analysis of mesenteric lymph collected from these mice revealed a similar percentage of CD11c+ MHC-II+ DCs among total viable cells (Fig. 7A), and the frequencies of lymph-borne CD103+ and CD103+CD11b+ DCs were not reduced in the germ-free as compared with conventionally housed mice (Fig. 7B–D). To verify these results in an additional experimental system, WT mice were treated with broad-spectrum antibiotics for 2 wk, a protocol previously shown to dramatically reduce microbial loads in the intestinal lumen (35). Antibiotic-treated mice displayed considerably enlarged ceca, an anatomical alteration arising from the decreased microbial load and also observed in germ-free animals (36). BrdU-injected mice subjected to this treatment displayed a similar accumulation of BrdU-labeled CD103+ SI LP DCs in the MLN as compared with untreated controls (Fig. 7E). Altogether, these results suggest that the steady-state migration of SI LP DCs to the MLN is not driven by the intestinal microbiota.
Normal proportion and phenotype of DCs in mesenteric lymph from germ-free mice and a maintained short-term accumulation of SI LP CD103+ DC in MLN of conventionally housed mice after treatment with broad-spectrum antibiotics. (A–D) Thoracic duct cannulation was performed after mesenteric lymphadenectomy on germ-free and conventionally housed WT mice. Lymph cells were collected on ice and subjected to flow cytometry analysis. (A) Percentage of CD11c+ MHC-II+ DCs among total viable lymph cells. (B) Representative analysis of CD11b versus CD103 expression by lymph-borne DCs, gated as viable CD3−CD19−CD11c+ MHC-II+ single cells. (C and D) Percentages of CD103+ (C) and CD103+CD11b+ DCs (D) among total viable lymph cells. Individual mice and mean values are shown. Statistical analysis performed by Mann–Whitney U test. ns, not significant. (E) Conventionally housed WT mice were left untreated (controls) or given antibiotics (1 g/L ampicillin, 0.5 g/L vancomycin, 1 g/L neomycin, 1 g/L metronidazole) in the drinking water for 2 wk (Abx). The number of BrdU-labeled MHC-IIhigh CD103+ DCs in the MLN was determined by flow cytometry 24 h after BrdU injection (mean value ± 95% CI, n = 6 per group).
Normal proportion and phenotype of DCs in mesenteric lymph from germ-free mice and a maintained short-term accumulation of SI LP CD103+ DC in MLN of conventionally housed mice after treatment with broad-spectrum antibiotics. (A–D) Thoracic duct cannulation was performed after mesenteric lymphadenectomy on germ-free and conventionally housed WT mice. Lymph cells were collected on ice and subjected to flow cytometry analysis. (A) Percentage of CD11c+ MHC-II+ DCs among total viable lymph cells. (B) Representative analysis of CD11b versus CD103 expression by lymph-borne DCs, gated as viable CD3−CD19−CD11c+ MHC-II+ single cells. (C and D) Percentages of CD103+ (C) and CD103+CD11b+ DCs (D) among total viable lymph cells. Individual mice and mean values are shown. Statistical analysis performed by Mann–Whitney U test. ns, not significant. (E) Conventionally housed WT mice were left untreated (controls) or given antibiotics (1 g/L ampicillin, 0.5 g/L vancomycin, 1 g/L neomycin, 1 g/L metronidazole) in the drinking water for 2 wk (Abx). The number of BrdU-labeled MHC-IIhigh CD103+ DCs in the MLN was determined by flow cytometry 24 h after BrdU injection (mean value ± 95% CI, n = 6 per group).
MyD88-dependent steady-state DC migration is required for optimal CCR9 induction and CD62L downregulation on T cells
Given the important role for SI LP DCs in presenting luminal Ags to I T cells in the draining MLN (13), we finally examined the impact of specific MyD88 deletion in CD11c+ cells on T cell responses to orally administered Ag. OVA-specific TCR transgenic CD4+ and CD8+ T cells (OT-II and OT-I cells, respectively) were labeled with CFSE and adoptively cotransferred to MyD88fl/fl and CD11c-Cre·MyD88fl/fl mice, which were subsequently fed 10 mg OVA by gavage (Fig. 8). FACS analysis of the MLN 4 d later revealed no apparent effect on T cell expansion, as judged from CFSE dilution and total number of donor T cells (Fig. 8A–D). However, the percentage of CD8+ OT-I cells expressing CCR9 was slightly, but significantly reduced, as was the downregulation of CD62L by the activated CD4+ OT-II cells (Fig. 8A–D). To assess the generation of Foxp3+ Treg cells in the MLN, OT-II cell recipients were fed 50 mg OVA on consecutive 2 d. Flow cytometry analysis 3 d later revealed similar frequencies of Foxp3+ OT-II cells in the presence or absence of MyD88 in CD11c+ cells (Fig. 8E). Furthermore, there was also no difference in the percentage of Foxp3+ cells among the recipients’ endogenous SI LP CD4+ T cells (Fig. 8F). RA stimulates both CCR9 expression and, in the presence of TGF-β, induction of Foxp3+ Treg cells and is produced from vitamin A under the control of aldehyde dehydrogenases (11, 12, 37). A reduced ability of MyD88-deficient CD103+ SI LP-derived DCs to produce RA appeared, however, not to underlie decreased CCR9 expression by CD8+ T cells in CD11c-Cre·MyD88fl/fl mice, as assessed by aldehyde dehydrogenase activity using the Aldefluor assay (Supplemental Fig. 3). The steady-state expression of CD86, CD80, and CD40 was also comparable between CD103+ SI LP-derived DCs in MyD88−/− and WT mice (Supplemental Fig. 3). Collectively, these results do not reveal dramatic changes in T cell activation and differentiation in response to an oral Ag in mice with specific deletion of MyD88 in DCs. Furthermore, they show that a slightly reduced ability of T cells to acquire CCR9 expression and to downregulate CD62L in these mice is unlikely to be caused by reduced aldehyde dehydrogenase activity or a general costimulatory defect of the MyD88-deficient DCs.
Reduced CCR9 expression and CD62L downregulation by T cells responding to an oral Ag in the MLN of mice lacking MyD88 selectively in DCs. (A–D) CFSE-labeled OT-I and OT-II cells were cotransferred into CD11c-Cre·MyD88fl/fl mice and MyD88fl/fl littermates. The mice were fed 10 mg OVA by gavage and MLN analyzed by flow cytometry 4 d later. (A) Representative results of cell cycle–dependent dilution of CFSE fluorescence intensity (upper panel) and CD62L expression (lower panel) by CD45.1+ OT-II cells. (B) Number of OT-II cells and frequency expressing CD62L. (C) Representative results of cell cycle–dependent dilution of CFSE fluorescence intensity (upper panel) and CCR9 expression (lower panel) by CD45.1+ OT-I cells. (D) Number of OT-I cells and frequency expressing CCR9. Results in (B and D) are pooled from three experiments (mean values ± 95% confidence interval, n = 7). Statistical analysis performed by Mann–Whitney U test. *p < 0.05. (E) CFSE-labeled OT-II cells were adoptively transferred to CD11c-Cre·MyD88fl/fl mice and MyD88fl/fl littermates. The mice were fed 50 mg OVA by gavage on consecutive 2 d, and MLN were analyzed by flow cytometry 3 d after the last dose. Representative results of Foxp3 expression in relation to cell cycle–dependent dilution of CFSE by OT-II cells and percentages of Foxp3+ OT-II cells pooled from two experiments are shown (mean value ± 95% CI, n = 7–8). (F) The frequency of Foxp3+ cells among CD4+ T cells (viable CD45+ TCR-β+ cells) in the SI LP of CD11c-Cre·MyD88fl/fl and MyD88fl/fl littermates was analyzed by flow cytometry. Representative results of Foxp3 expression and pooled frequency of Foxp3+ cells from two experiments are shown (mean value ± 95% confidence interval, n = 5–6).
Reduced CCR9 expression and CD62L downregulation by T cells responding to an oral Ag in the MLN of mice lacking MyD88 selectively in DCs. (A–D) CFSE-labeled OT-I and OT-II cells were cotransferred into CD11c-Cre·MyD88fl/fl mice and MyD88fl/fl littermates. The mice were fed 10 mg OVA by gavage and MLN analyzed by flow cytometry 4 d later. (A) Representative results of cell cycle–dependent dilution of CFSE fluorescence intensity (upper panel) and CD62L expression (lower panel) by CD45.1+ OT-II cells. (B) Number of OT-II cells and frequency expressing CD62L. (C) Representative results of cell cycle–dependent dilution of CFSE fluorescence intensity (upper panel) and CCR9 expression (lower panel) by CD45.1+ OT-I cells. (D) Number of OT-I cells and frequency expressing CCR9. Results in (B and D) are pooled from three experiments (mean values ± 95% confidence interval, n = 7). Statistical analysis performed by Mann–Whitney U test. *p < 0.05. (E) CFSE-labeled OT-II cells were adoptively transferred to CD11c-Cre·MyD88fl/fl mice and MyD88fl/fl littermates. The mice were fed 50 mg OVA by gavage on consecutive 2 d, and MLN were analyzed by flow cytometry 3 d after the last dose. Representative results of Foxp3 expression in relation to cell cycle–dependent dilution of CFSE by OT-II cells and percentages of Foxp3+ OT-II cells pooled from two experiments are shown (mean value ± 95% CI, n = 7–8). (F) The frequency of Foxp3+ cells among CD4+ T cells (viable CD45+ TCR-β+ cells) in the SI LP of CD11c-Cre·MyD88fl/fl and MyD88fl/fl littermates was analyzed by flow cytometry. Representative results of Foxp3 expression and pooled frequency of Foxp3+ cells from two experiments are shown (mean value ± 95% confidence interval, n = 5–6).
Discussion
Ag presentation by DCs in the absence of overt inflammation leads to peripheral T cell tolerance (38), and intestinal CD103+ DCs have been reported to be particularly effective at supporting TGF-β–dependent differentiation of Foxp3+ Treg cells in vitro, a property at least partially conferred by their ability to generate the vitamin A metabolite, RA (11, 12). Because the induction of oral tolerance to fed soluble Ags requires migration of APCs from the SI LP to the draining MLN (13), and the majority of MHC-II–expressing cells entering the MLN via this route are CD103+ DCs (15, 30), we have in this study addressed the mechanism by which SI LP CD103+ DCs are recruited to the MLN in the steady state. Our results reveal that deficiency in the TLR signaling adapter molecule MyD88 is associated with a 50–60% reduction in CD103+ DC migration, affecting both the CD103+CD11b+ and CD103+CD11b− DC subsets, and that MyD88-signaling in CD11c+ cells accounts for this effect. Notably, DC migration was not impaired after treatment with broad-spectrum antibiotics, and the frequencies of DCs were similar in thoracic lymph collected from germ-free and control mice after mesenteric lymphadenectomy. Collectively, these results indicate that MyD88 signaling independently of the commensal gut microbiota is involved in regulating steady-state migration of SI LP CD103+ DCs to the MLN.
Multiple parameters most likely influence the number of migratory DCs present in the draining LN in the steady state, including immigration, survival, and proliferation. We have previously demonstrated that CD103+ DCs undergo minimal proliferation within the MLN, as determined by their lack in expression of the proliferation-associated nuclear Ag Ki67 (14). This has allowed us to perform short-term in vivo BrdU pulse-chase experiments to assess the mechanisms regulating entry of CD103+ DCs into the MLN. In agreement with a critical role for CCR7 in this process (9, 13, 39), we show that the accumulation of BrdU-labeled CD103+ DCs in the MLN is essentially shut off in CCR7−/− mice. Further to this, our BrdU pulse-chase experiments show that MHC-IIhigh DCs accumulate with a delayed kinetics in the MLN as compared with their MHC-IIlow counterparts, which is consistent with the MHC-IIhigh phenotype of all DCs in mesenteric lymph (15, 40). This result therefore confirms that relative expression levels of MHC-II can be used as a criterion for discriminating between migratory and resident DCs in the MLN. The ability to directly track short-term accumulation of MHC-IIhigh DCs in the MLN has thus allowed us to identify migration per se as one of the MyD88-dependent effects regulating SI LP-derived CD103+ DC numbers in the MLN.
The finding that MyD88-dependent signaling significantly contributes to the homeostatic migration of CD103+ DCs into the MLN is in contrast with a previously published observation of a normal proportion and maturation status of migratory DCs within the MLN of MyD88−/− mice (31). However, in this study, CD103+ MHC-IIhigh DCs were not enumerated, and instead the frequency of CD8αlow DEC205+ DCs among total MLN DCs was compared between WT and MyD88−/− mice. Consistent with other more recent reports [reviewed in (1)], our flow cytometry results show a more complex phenotypic composition of the SI LP-derived DCs in the MLN. Thus, the previous finding of a normal SI LP DC migration in MyD88−/− mice may relate to the assessment of frequency rather than absolute number of migratory DCs and/or the different markers used to identify these DCs in the MLN. Finally, intestinal steady state can probably represent quite different physiological conditions depending on variations in, for example, the gut microbiota, enteric viruses, and/or nutritional conditions between different animal facilities, and such parameters are likely to influence the gut immune system also in the absence of overt inflammation. Whereas the failure of BrdU-labeled CD103+ SI LP DCs to accumulate in the MLN of CCR7−/− mice serves as an important internal control for our experimental approach, it is clear that the corresponding reduction in MyD88−/− mice is not equally dramatic. Other and MyD88-independent mechanisms are hence in place (see below) and may play a more dominant role in other settings.
MyD88 conveys signals from the IL-1R family members and innate receptors, including the TLRs (33). Although compounds derived from the microbiota influence immune homeostasis in both MyD88-dependent and -independent manners (41, 42), we show in this work that mesenteric lymph from germ-free mice contains a normal proportion of DCs, and that treatment of conventionally housed WT mice with broad-spectrum antibiotics has no effect on the accumulation rate of intestinal CD103+ DCs in the MLN. These results are in agreement with previous observations of similar phenotype and function of DCs in MLN of germ-free and conventionally housed rodents (31, 43, 44), and collectively argue against a direct role for the gut microbiota in driving the MyD88-dependent steady-state migration of SI LP CD103+ DCs. It still, however, remains possible that TLR ligands present in the food and/or produced by enteric viruses could account for the MyD88 dependency in this process. Although we currently cannot exclude these possibilities, an alternative explanation is that endogenous damage-associated molecular patterns (DAMPs) released from dying cells instigate MyD88 signaling events in the DCs. In this regard, the intestinal surface is under continual renewal with rapid epithelial turnover in the steady state, and lymph-borne DCs have been shown to contain cytoplasmic apoptotic DNA, epithelial cell–restricted cytokeratins, and epithelial cell–associated nonspecific esterase+ inclusions—indicative of a continuous transport of apoptotic intestinal epithelial cell remnants to the MLN (43). As it more recently has become clear that intestinal epithelial cell death also can occur through necroptosis (45), a process associated with the release of a wide range of DAMPs including IL-1 cytokine family members (46), and because a number of DAMPs bind to receptors utilizing MyD88 as a signaling adaptor (47), it remains possible that this pathway plays a role in promoting steady-state migration of SI LP CD103+ DCs to the MLN. In this context, it would also be interesting to examine the impact of simultaneous genetic deficiency in IL-1β, IL-18, and IL-33.
Although the steady-state accumulation of CD103+ SI LP DCs in the MLN is critically dependent on CCR7, MyD88 deficiency had only a minor (although significant) impact on the steady-state levels of CCR7 expressed by CD103+ SI LP-derived DCs present in the MLN. The mechanism by which CCR7 mediates accumulation of migratory DCs in draining LN involves guidance of the DCs within the perilymphatic interstitium along gradients of the CCR7 ligand CCL21 that is produced by the lymphatic capillary endothelial cells (48). Although we could not detect CCR7 on SI LP DCs directly ex vivo, the moderate difference observed between WT and MyD88-deficient SI LP-derived CD103+ DCs in the MLN indicates that MyD88 is involved in regulating CCR7 expression in these cells also in the steady state. A reduced ability to gain CCR7 could therefore at least partially explain the decreased steady-state migration of CD103+ SI LP DCs in the absence of MyD88.
As mentioned earlier, the partial effect of MyD88 deficiency on the CCR7-dependent steady-state migration of CD103+ SI LP DCs indicates that alternative and MyD88-independent mechanisms contribute to this process. Whereas these molecular pathways remain enigmatic, we have in the current study ruled out an essential role for a number of MyD88-dependent and –independent pathways associated with DC activation under inflammatory conditions. We thus show that the TLR3 and TLR4 signaling adapter molecule TRIF and downstream type I IFN production are not required. We further demonstrate a normal migration in the absence of caspase-1–dependent IL-1β and IL-18 maturation. Finally, whereas TNF-α underlies exaggerated mobilization of SI LP DCs into the MLN in response to inflammatory stimuli, including TLR4 or TLR7 agonists (16, 17), our results rule out an essential role for TNF-α in this process during homeostatic conditions. Distinct molecular pathways therefore appear to govern SI LP DC migration during homeostatic and inflammatory conditions.
We have previously shown that the bulk population of CD103− MLN DCs accumulates with a rapid kinetics in the MLN (14), indicating that most of them are not derived from the gut mucosa. However, taking the recently discovered lymph-borne CD103− DCs into consideration (15), we have by restricting our analysis to cells expressing high levels of MHC-II in our BrdU-labeling experiments now been able to resolve the migratory CD103− DC subset in the MLN. Although the slow accumulation of the MHC-IIhigh CD103− DCs in the BrdU pulse-chase experiments is consistent with their entry via afferent lymphatics, our results surprisingly indicate that CCR7 could be dispensable for their accumulation in the MLN. As CD103−CD11b− DCs are absent from mesenteric lymph in RORγt-deficient mice, which lack PP and isolated lymphoid follicles, it seems likely that a large proportion of these cells derives from GALT rather than from the LP (15). Cellular egress from PP into mesenteric lymph appears to occur mostly from the interfollicular region, where the absorbing lymphatic peripheral vessels form a dense network (49). One possible explanation for the apparently CCR7-independent accumulation of migratory CD103− DCs in MLN is thus that the entry of these cells from the PP into the mesenteric lymphatic vessels instead is dependent on signals that govern leukocyte egress from the PP (50, 51).
The failure of SI LP DCs to migrate to the MLN in CCR7-deficient mice is associated with severely reduced T cell priming in the MLN and impaired induction of oral tolerance (13). Mice with targeted deletion of inhibitory κB kinase in DCs were recently reported to have a similarly strong defect in their accumulation of migratory DCs in cutaneous LN, leading to impaired generation of Treg cells in these LN and spontaneous development of autoimmunity (52). Deleting MyD88 specifically in CD11c+ cells, however, resulted in only modest alterations in T cell responses in MLN after oral administration of Ag in the absence of adjuvant. Early T cell expansion and generation of Foxp3+ Treg cells were not affected, indicating that the number of CD103+ DCs reaching the MLN independently of MyD88 is sufficiently high to sustain T cell expansion, and that MyD88 expression in DCs is not essential for Treg cell generation per se. The mechanism accounting for the reduced CCR9 expression in mice lacking MyD88 specifically in DCs is currently unclear. Although MyD88-deficient DCs have been proposed to produce reduced amounts of RA (53), similar to Molenaar et al. (54), we could not detect reduced aldehyde dehydrogenase activity in these cells, indicating that their ability to produce RA from retinol was not severely impaired. Also unclear is why CD4+ T cells downregulated CD62L less efficiently when primed by MyD88-deficient DCs. Although downregulation of CD62L in general seems to correlate with T cell activation signal strength (55, 56), the expression of costimulatory molecules CD80, CD86, and CD40 was, in contrast to CCR7, not significantly lower on MyD88-deficient than on WT DCs. It is, however, possible that the reduced number of Ag-presenting DCs in the MLN of mice with DC-specific deletion of MyD88 results in an increased competition between individual T cells for TCR ligands and/or costimulatory molecules, including RA, and that a limited availability to these stimuli underlies the altered expression of CD62L and CCR9 in these mice.
In summary, we have demonstrated that the steady-state migration of CD103+ SI LP DCs to the draining MLN involves MyD88 signaling in the DCs and occurs independently of the gut microbiota. In contrast to the pronounced effect that TNF-α has on SI DC migration in response to TLR ligands, the steady-state migration is also not dependent on TNF-α. As the continuous migration of DCs from the intestinal mucosa to the MLN appears to be instrumental in the regulation of the intestinal immune system, and for intestinal homeostasis, deciphering the MyD88-dependent mechanism governing this mobilization should aid future attempts to treat intestinal inflammation or to exploit the oral route for vaccination.
Acknowledgements
We thank Drs. Oliver Pabst, Boris Reizis, Mary-Jo Wick, and Fredrik Bäckhed for providing CCR7−/−, CD11c-Cre, caspase-1−/−, and germ-free mice, respectively.
Footnotes
This work was supported by grants from the Swedish Research Council, the Swedish Cancer Society, the Konsul Thure Carlsson Minne Foundation, the Österlunds Foundation, and the Greta and Johan Kocks Foundation.
The online version of this article contains supplemental material.
Abbreviations used in this article:
References
Disclosures
The authors have no financial conflicts of interest.







