Abstract
Leishmaniasis is a significant neglected tropical disease that is associated with a wide range of clinical presentations and a lifelong persistent infection. Because of the chronic nature of the disease, there is a high risk for coinfection occurring in patients, and how coinfections influence the outcome of leishmaniasis is poorly understood. To address this issue, we infected mice with Leishmania major and 2 wk later with lymphocytic choriomeningitis virus (LCMV) and then monitored the course of infection. Leishmania parasites are controlled by production of IFN-γ, which leads to macrophage-mediated parasite killing. Thus, one might predict that coinfection with LCMV, which induces a strong systemic type 1 response, would accelerate disease resolution. However, we found that infection with LCMV led to significantly enhanced disease in L. major–infected animals. This increased disease correlated with an infiltration into the leishmanial lesions of NKG2D+ CD8+ T cells producing granzyme B, but surprisingly little IFN-γ. We found that depletion of CD8 T cells after viral clearance, as well as blockade of NKG2D, reversed the increased pathology seen in coinfected mice. Thus, this work highlights the impact a secondary infection can have on leishmaniasis and demonstrates that even pathogens known to promote a type 1 response may exacerbate leishmanial infections.
This article is featured in In This Issue, p.2921
Introduction
Chronic infections impact more than a third of the world’s population and can significantly influence the immune response to other pathogens (1). Similarly, it is likely that acute secondary coinfections influence the progression of chronic diseases, although how this occurs is poorly understood. One such chronic infection is caused by the intracellular protozoan parasite Leishmania, which infects 1.2 million people every year and is responsible for the ninth largest disease burden among infectious diseases (2). Type 1 immune responses lead to parasite control because of the production of IFN-γ, whereas type 2 responses are associated with increased susceptibility (3). Leishmaniasis has many clinical manifestations from ulcerative skin lesions to disseminated visceral infection, and although both host and parasite genetics contribute to this diversity, it is likely that many other yet to be identified factors influence disease outcome, one of which may be exposure to other pathogens during the course of infection.
The chronic nature of leishmaniasis provides ample opportunity for patients to be exposed to a wide variety of coinfections, which could influence the progression of disease. Consistent with this idea, many species of intestinal helminths are prevalent where Leishmania infection occurs, and a study of coinfected individuals revealed that the presence of a helminth infection, with the anticipated increased type 2 response, correlated with delayed healing of Leishmania infections (4). Similarly, mice coinfected with Schistosoma mansoni and Leishmania showed a similar skewing toward a type 2 immune response, with increased levels of IL-4 and consequently an increased parasite burden and delayed lesion resolution (5). In contrast, coinfection of BALB/c mice with pathogens promoting a type 1 response, such as Toxoplasma gondii, enhanced resistance to L. major (6). These results suggest a simplistic model where coinfection with pathogens inducing a type 1 response leads to protection in leishmaniasis, whereas pathogens inducing a type 2 response promote increased susceptibility.
We previously reported that cytolytic memory CD8 T cells maintained long after clearance of an acute infection with lymphocytic choriomeningitis virus (LCMV) promote increased pathology during a subsequent L. major infection (7). However, during an active LCMV infection, a robust T cell response develops that promotes downmodulation of Th2 responses and enhances clearance of secondary infections with other viruses and bacteria because of the high levels of IFN-γ present in LCMV-infected animals (8–10). For example, vaccinia virus is cleared more rapidly in LCMV-infected mice, and LCMV is protective in Mycobacteria tuberculosis–infected animals, in both cases because of enhanced IFN-γ production. Therefore, we hypothesized that in contrast with LCMV-immune mice, the high levels of IFN-γ induced during an active LCMV infection would enhance resistance to L. major. To test this prediction, we infected mice with L. major, and 2 wk later challenged them with LCMV. Surprisingly, we found that coinfection with LCMV not only failed to protect mice, but also led to exacerbated disease severity, as well as a transient, but modest, increase in the parasite burden. The increased disease severity was not associated with a dominant Th2 or Th17 response, or changes in IL-10 production, each of which can promote increased disease in leishmaniasis (11–13). The increased pathology was associated with an influx of granzyme B (gzmB)–expressing CD8 effector cells into the leishmanial lesions and could be blocked by either depletion of CD8 T cells or blockade of NKG2D. Taken together, these results show that coinfections with an unrelated pathogen known to create a type 1 environment does not always lead to enhanced protection, but rather can significantly exacerbate disease in leishmaniasis. Thus, our findings indicate that the outcome of a coinfection is much more complicated than simply modulating the balance of a Th1 or Th2 response.
Materials and Methods
Animals
Female C57BL/6 mice (6 wk old) were purchased from the National Cancer Institute (Fredericksburg, MD). Animals were housed in a specific pathogen-free environment and tested negative for pathogens in routine screening. This study was carried out in strict accordance with the recommendations in the Guide for the Care and Use of Laboratory Animals of the National Institutes of Health. The protocol was approved by the Institutional Animal Care and Use Committee, University of Pennsylvania Animal Welfare Assurance Number A3079-01.
Leishmania and LCMV infections
L. major parasites (Friedlin) were grown to the stationary phase in Schneider’s Drosophila medium (Life Technologies) supplemented with 20% heat-inactivated FBS (Life Technologies) and 2 mM l-glutamine (Sigma) at 26°C. Metacyclic promastigotes were isolated from 4- to 5-d-old stationary cultures by density gradients (14). Mice were infected with 2 × 106 metacyclic parasites injected intradermally into the ear. Lesion development was monitored weekly by taking measurements of ear thickness with digital calipers (Fisher Scientific). Parasite burden in lesion tissues was assessed using a limiting dilution assay as previously described (15). For viral infections, mice were infected with 2 × 105 PFU LCMV Armstrong strain by i.p. injection.
Flow cytometry
For flow cytometry, cells were isolated from ears, draining lymph nodes, spleens, or peripheral blood. For ears, dermal sheets were separated and incubated in incomplete IMDM+GlutaMAX (Life Technologies) containing 0.25 μg/ml Liberase TL (Roche Diagnostics) and 10 μg/ml DNase I (Sigma-Aldrich) for 90 min at 37°C. Ears, draining lymph nodes, and spleens were mechanically dissociated by smashing through a 40-μm cell strainer (Falcon) in PBS containing 0.05% BSA and 20 μM EDTA. Splenocytes were incubated for <1 min with ACK lysing buffer (Lonza) to lyse RBCs.
For experiments testing the response to LCMV, 4 × 106 splenocytes and ears were incubated for 5 h at 37°C/5% CO2 with brefeldin A (BFA; 3 μg/ml final concentration; eBioscience), monensin (2 μM final concentration; eBioscience), and a pool of 20 LCMV peptides (each peptide at a final concentration of 0.4 μg/ml). For experiments testing the response of purified CD4+ T cells to infected dendritic cells (DCs), splenocytes were collected as described earlier, RBCs were lysed, and CD4+ T cells were purified using a magnetic bead separation kit according to the manufacturer’s instructions (Miltenyi Biotec). Bone marrow DCs were generated as previously described (16). In brief, cells from the bone marrow were differentiated for 10 d in the presence of 20 ng/ml GM-CSF. Once differentiated, DCs were harvested and infected with metacyclic-enriched parasites at a 10:1 L. major/DC ratio for 5 h or DCs were left uninfected. Bead-purified CD4+ T cells from either L. major alone or L. major plus LCMV were cultured with infected or uninfected DCs overnight at 37°C/5% CO2 at a ratio of 5:1 CD4 T cells to DC. For the last 4 h, cells were incubated with BFA and monensin and then stained for analysis by flow cytometry.
When indicated, cells were incubated at 4 × 106 cells/ml with BFA alone for 5 h before staining for flow cytometry. Cells were then incubated with Fc block (anti-CD16/32, heat-inactivated mouse sera, and rat IgG) followed by fluorochrome-conjugated Abs for surface markers CD45, CD8β, CD4, CD44, CD62L, CD69, CD11b, Ly6C, and/or Ly6G (1A8) (all eBioscience) and were fixed with 2% paraformaldehyde (Electron Microscopy Sciences). For intracellular staining, cells were permeabilized with 0.2% of saponin buffer and stained for IFN-γ, gzmB, and/or IL-17A (eBioscience or Invitrogen). To assess CD107a expression, we incubated cells with BFA, monensin, and anti-CD107a (eBioscience) for 6 h. Fixable Aqua dye (Invitrogen) was added to assess cell viability. The data were collected using an LSR Fortessa flow cytometer (BD Bioscience) and analyzed with FlowJo software (Tree Star).
Histology
Leishmania-infected ears were taken at the peak of lesion formation, fixed in 10% buffered formalin, and embedded in paraffin. Longitudinal 5-μm sections were cut and stained with H&E. Photographs were taken with a Nikon Digital Sight DS-Fi1 Color system (Nikon Eclipse E600 Microscope).
Ear homogenization
Whole ears were placed in ice-cold PBS with a protease inhibitor mixture (Sigma). Samples were homogenized using the FastPrep-24 (MP Biomedicals) and spun for 5 min at 5000 rpm at 4°C in a microcentrifuge. The supernatants were removed and stored at −80°C until analysis by ELISA as described later.
Leishmanial Ag restimulation and ELISAs
Leishmanial Ag was obtained from stationary-phase promastigotes of L. major by resuspending parasites at 1 × 109 parasites/ml in PBS and conducting 20 freeze/thaw cycles. For measurements of Ag-specific cytokine production, the infected skin draining retroauricular lymph node was removed, mechanically dissociated, and single-cell suspensions were prepared. Cells were resuspended in complete IMDM+GlutaMAX (Life Technologies) supplemented with 10% heat-inactivated FBS (Life Technologies), 2 mM l-glutamine (Sigma), 100 U penicillin, and 100 μg streptomycin (Sigma) per milliliter and 0.05 μM 2-ME (Sigma). Cells were plated at 4 × 106 cells/ml in 1 ml in 48-well plates. Cells were incubated at 37°C in 5% CO2 with 20 × 106 L. major parasites/ml. Supernatants were collected after 72 h and stored at −20°C until they were assayed by sandwich ELISA using paired mAb to detect IFN-γ, IL-4, IL-17, or IL-10 (eBioscience). Cytokine concentrations were calculated from standard curves with detection limits of 0.03 ng/ml for IFN-γ, 0.015 ng/ml for IL-17A, 7 U/ml for IL-4, and 0.125 ng/ml for IL-10. gzmB was analyzed by ELISA using a mouse gzmB Duoset kit (R&D Systems).
In vivo Ab treatment
NKG2D blocking Abs (200 μg/dose; Clone HMG2D; BioXCell) were given i.p. 3 d postinfection with LCMV and twice weekly for the duration of the experiment. We confirmed that there was no change in the frequency of CD8 T cells or NK cells in mice given this blocking Ab. C57BL/6 mice were treated with 250 μg anti-CD8 (Clone 53-6.72; BioXCell) every 3 d starting on day 8 after LCMV infection. We confirmed that there was no change in the CD4 T cell response (as assessed by IFN-γ production) to leishmanial Ag when mice were treated with this Ab.
Statistics
Results represent mean ± SEM. Data were analyzed using Prism 5.0 (GraphPad Software, San Diego, CA). Statistical significance was determined using a one-tailed Student t test with p values given as follows: *p < 0.05, **p < 0.001, ***p < 0.0001, ns = p > 0.05. Results with a p value ≤0.05 were considered significant.
Results
Coinfection with LCMV exacerbates lesion formation and increases the parasite burden in L. major–infected mice
Given that Leishmania is a chronic infection and lesions can persist for several months, we wanted to investigate the impact of an unrelated infection on the disease course of an established leishmanial lesion. We infected mice with L. major and waited 2 wk for a measurable lesion to form. Mice were then infected with LCMV and the disease progression was followed. Mice coinfected with LCMV had a significant increase in lesion size compared with those infected with L. major alone (Fig. 1A). Furthermore, when the parasite burden in these animals was assessed, we found that mice coinfected with LCMV exhibited an increase in the number of parasites in the lesions (Fig. 1B). This increase was transient and not observed in every experiment, and the coinfected mice were eventually able to control the parasites similar to singly infected animals. These results suggested that the transient increase in parasites was not the primary cause of increased pathology, and indeed, when analyzed at 5 wk postinfection, the increased pathology as assessed by lesion size failed to correlate with the parasite burden (Fig. 1C). Thus, LCMV coinfection enhances parasite numbers and disease, but additional factors other than a transient increase in parasites appear to contribute to the increased disease seen in coinfected mice.
Coinfection of L. major–infected mice with LCMV exacerbates lesion formation. (A) Mice infected with L. major in the ear were challenged 2 wk later with LCMV and ear thickness was measured weekly. (B) Parasite burden in the lesions was determined at 3, 5, 7, and 8 wk post L. major infection. (C) Correlation of the lesion size and parasite burden of coinfected mice. Data are representative of at least two independent experiments (n = 4–5 mice/group). Error bars represent SEM. *p < 0.05.
Coinfection of L. major–infected mice with LCMV exacerbates lesion formation. (A) Mice infected with L. major in the ear were challenged 2 wk later with LCMV and ear thickness was measured weekly. (B) Parasite burden in the lesions was determined at 3, 5, 7, and 8 wk post L. major infection. (C) Correlation of the lesion size and parasite burden of coinfected mice. Data are representative of at least two independent experiments (n = 4–5 mice/group). Error bars represent SEM. *p < 0.05.
We considered the possibility that L. major infection would alter the immune response to LCMV and consequently impede the control of the virus, which might contribute to the enhanced pathology seen in coinfected mice. To address this, we first examined the LCMV-specific immune response in singly and coinfected mice. Splenocytes were harvested from mice infected with L. major, LCMV, L. major and LCMV, or uninfected mice and stimulated with a pool of LCMV peptides. There was a significant IFN-γ response to the LCMV peptides in cells from LCMV-infected mice and we found a similar response in coinfected mice, whereas there was no response in naive or L. major–infected animals (Fig. 2A, 2B). We next assessed viral titers in LCMV-infected mice or mice coinfected with L. major at 3, 7, and 10 d post LCMV infection. Virus was detectable at similar levels between the two groups in the spleen at days 3 and 7 post LCMV infection (Fig. 2C). Similar viral titers between LCMV and coinfected mice were also seen in the serum and kidneys at these time points (data not shown). By day 10 the virus was undetectable in all analyzed tissues. Notably, virus was never found in the skin, regardless of whether there was an active L. major infection. These data indicate that the virus is controlled similarly regardless of whether an L. major infection is present.
Coinfection with L. major does not alter the immune response to LCMV. (A) Mice infected with L. major in the ear were challenged 2 wk later with LCMV and 7 d after LCMV infection spleens were harvested. Splenocytes were incubated with a pool of LCMV peptides for 5 h with BFA and monensin. Cells were pregated on live, CD45+, CD8+ before IFN-γ staining was assessed. Representative plots are shown with the mean percentage of total CD45+ cells ± SEM. (B) Number of IFN-γ+ CD8 T cells is shown. (C) Spleen samples were taken to assess viral titers by plaque assay 3, 5, and 10 d post LCMV infection. Data are representative of a single experiment [(A and B), n = 5 mice/group] or two independent experiments [(C), n = 4–5 mice/group]. Percentages are shown as mean ± SEM. Error bars represent SEM.
Coinfection with L. major does not alter the immune response to LCMV. (A) Mice infected with L. major in the ear were challenged 2 wk later with LCMV and 7 d after LCMV infection spleens were harvested. Splenocytes were incubated with a pool of LCMV peptides for 5 h with BFA and monensin. Cells were pregated on live, CD45+, CD8+ before IFN-γ staining was assessed. Representative plots are shown with the mean percentage of total CD45+ cells ± SEM. (B) Number of IFN-γ+ CD8 T cells is shown. (C) Spleen samples were taken to assess viral titers by plaque assay 3, 5, and 10 d post LCMV infection. Data are representative of a single experiment [(A and B), n = 5 mice/group] or two independent experiments [(C), n = 4–5 mice/group]. Percentages are shown as mean ± SEM. Error bars represent SEM.
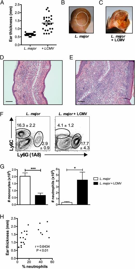
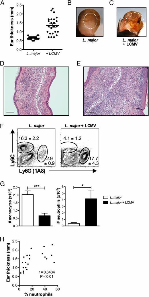
Coinfection leads to increased inflammation at the site of L. major infection
The peak lesion size in coinfected mice was observed at 5 wk and was associated not only with larger lesions, but also substantial gross tissue destruction (Fig. 3A–C). Lesions in coinfected mice were more ulcerated and purulent than those in control mice. To better understand the nature of the increased immunopathology seen in LCMV immune mice with infected with L. major, we next examined the cellular infiltration into the lesions. Histological analysis of H&E-stained sections taken of the lesions at the peak of L. major infection revealed an increased level of cellular infiltration, characterized by large numbers of granulocytes (Fig. 3D, 3E). Consistent with the increased inflammation, by flow cytometry we found a striking increase in neutrophils within the lesions from coinfected mice (Fig. 3F, 3G). Not only were there significantly more neutrophils within leishmanial lesions of coinfected mice, but we also found that their presence correlated with increased lesion size (Fig. 3H).
Coinfected mice exhibit increased inflammation. (A) Lesion size of coinfected mice at 5 wk. (B) Lesion of mice infected for 5 wk with L. major. (C) Lesion of mice infected for 5 wk with L. major, which were coinfected at 2 wk with LCMV. (D) H&E section of a lesion of mice infected for 5 wk with L. major. (E) H&E section of a lesion of mice infected for 5 wk with L. major that were coinfected at 2 wk with LCMV. Scale bars, 100 μM. (F) At 5 wk after L. major infection, infected skin was harvested, digested, and stained with Abs for myeloid cells. Myeloid cells were pregated on live, CD45+, CD11b+ before the gates shown for monocytes and neutrophils. Representative plots are shown with the mean percentage of total CD45+ cells ± SEM. (G) The number of neutrophils and monocytes is shown. (H) Correlation between lesion size and neutrophils. Data are representative of four independent experiments (n = 4–5 mice/group). Percentages are shown as mean ± SEM. Error bars represent SEM. *p < 0.05, ***p < 0.0001.
Coinfected mice exhibit increased inflammation. (A) Lesion size of coinfected mice at 5 wk. (B) Lesion of mice infected for 5 wk with L. major. (C) Lesion of mice infected for 5 wk with L. major, which were coinfected at 2 wk with LCMV. (D) H&E section of a lesion of mice infected for 5 wk with L. major. (E) H&E section of a lesion of mice infected for 5 wk with L. major that were coinfected at 2 wk with LCMV. Scale bars, 100 μM. (F) At 5 wk after L. major infection, infected skin was harvested, digested, and stained with Abs for myeloid cells. Myeloid cells were pregated on live, CD45+, CD11b+ before the gates shown for monocytes and neutrophils. Representative plots are shown with the mean percentage of total CD45+ cells ± SEM. (G) The number of neutrophils and monocytes is shown. (H) Correlation between lesion size and neutrophils. Data are representative of four independent experiments (n = 4–5 mice/group). Percentages are shown as mean ± SEM. Error bars represent SEM. *p < 0.05, ***p < 0.0001.
Another cell population that is recruited to leishmanial lesions is inflammatory monocytes (17, 18). These monocytes, identified within the lesions as CD45+, CD11b+, Ly6C+ cells, play an important role in the development of a robust Th1 response, because they can differentiate into monocyte-derived DCs, produce IL-12, and migrate to the draining lymph node to prime CD4+ T cells (17). In addition, monocytes may be important in early control of the parasites because they are highly leishmanicidal (18, 19). Surprisingly, we found that in coinfected mice this population was dramatically reduced (Fig. 3F, 3G). Thus, this loss of monocytes within the lesions may compromise parasite control, both directly and indirectly, by influencing the magnitude of the immune response.
Cytokine responses in mice coinfected with L. major and LCMV
To determine whether the immune response to Leishmania was altered in coinfected mice, we assessed cytokine levels in singly and coinfected mice at 5 wk. Lymph nodes draining the site of infection were harvested, and single-cell suspensions were stimulated with leishmanial Ag. Cells from both control and coinfected mice produced IFN-γ at similar levels in response to leishmanial Ag, although interestingly unstimulated cells from coinfected mice consistently produced high levels of IFN-γ in the cultures without Ag stimulation (Fig. 4A). The levels of IL-17, IL-4, and IL-10 were similar and very low in both groups (data not shown). Thus, these findings indicate that the increased disease was not associated with an overwhelming Th2 or Th17 response, both of which can promote increased disease (11, 12). There were no significant changes in the levels of IL-10, which can also influence disease outcome (11, 13).
Coinfection with L. major leads to a transient immunosuppression. (A) Lymph nodes draining the site of L. major infection were harvested 3 wk postinfection with LCMV, and single-cell suspensions were stimulated with leishmanial Ag. Supernatants were collected at 72 h, and IFN-γ levels were assessed by ELISA. (B) Lymph nodes draining the site of L. major infection were harvested 7 d postinfection with LCMV, and single-cell suspensions were stimulated with leishmanial Ag. Supernatants were collected at 72 h, and IFN-γ, IL-4, IL-10, and IL-17 levels were assessed by ELISA. (C and D) Bead-purified CD4+ T cells from the spleens of mice 3 wk postinfection with either L. major alone or L. major and LCMV were cultured with infected or uninfected DCs overnight. BFA and monensin were added to cultures for the final 4 h before staining and analysis by flow cytometry. Cells were gated on live, CD45+,CD4+,CD44hi before analysis of expression of CD69 (C) and IFN-γ (D). Data are representative of three independent experiments [(A and B), n = 3–5 mice/group] or a single experiment [(C and D), n = 3 mice/group]. Error bars represent SEM. *p < 0.05, ***p < 0.0001.
Coinfection with L. major leads to a transient immunosuppression. (A) Lymph nodes draining the site of L. major infection were harvested 3 wk postinfection with LCMV, and single-cell suspensions were stimulated with leishmanial Ag. Supernatants were collected at 72 h, and IFN-γ levels were assessed by ELISA. (B) Lymph nodes draining the site of L. major infection were harvested 7 d postinfection with LCMV, and single-cell suspensions were stimulated with leishmanial Ag. Supernatants were collected at 72 h, and IFN-γ, IL-4, IL-10, and IL-17 levels were assessed by ELISA. (C and D) Bead-purified CD4+ T cells from the spleens of mice 3 wk postinfection with either L. major alone or L. major and LCMV were cultured with infected or uninfected DCs overnight. BFA and monensin were added to cultures for the final 4 h before staining and analysis by flow cytometry. Cells were gated on live, CD45+,CD4+,CD44hi before analysis of expression of CD69 (C) and IFN-γ (D). Data are representative of three independent experiments [(A and B), n = 3–5 mice/group] or a single experiment [(C and D), n = 3 mice/group]. Error bars represent SEM. *p < 0.05, ***p < 0.0001.
Although our results show that at the peak of infection the immune response is similar in singly and coinfected mice, previous studies found that during LCMV infection there is a state of immunosuppression, resulting in the inability to generate T cell responses to a secondary infection despite robust anti-LCMV infections (20). Such immunosuppression might account for the transient increase in parasite numbers in coinfected mice; therefore, we were interested to determine whether LCMV-induced immunosuppression would be evident despite the fact that the Leishmania infection preceded LCMV infection by 2 wk. To address this question, we compared the Leishmania-specific immune response at 7 and 10 d post LCMV infection of 2 wk L. major–infected mice with mice that were infected with only L. major. Lymph nodes draining the site of infection were collected, the cells were stimulated with leishmanial Ag, and the presence of IFN-γ, IL-4, IL-17, and IL-10 was assessed in the culture supernatants (Fig. 4B). At 7 d post LCMV infection, cells from L. major–infected mice produced dramatically less IFN-γ compared with mice that were infected only with L. major; although by 10 d the levels of IFN-γ in coinfected mice were much higher, consistent with the transient nature of the immunosuppression previously observed during LCMV infections (Fig. 4B and data not shown) (8). The levels of IL-4, IL-17, and IL-10 were all quite low, with no significant differences between singly and coinfected mice (Fig. 4B). Similar analysis was performed on lymph node cells from naive and LCMV-infected mice, and no significant responses were observed in response to leishmanial Ag (data not shown).
To determine whether there was a deficit in the ability of CD4+ T cells from coinfected mice to respond to L. major, we purified CD4+ T cells from L. major or coinfected mice and incubated them with L. major–infected or uninfected bone marrow–derived DCs. CD4+ T cells from L. major–infected mice upregulated the activation marker CD69 in response to infected DCs. In contrast, there was no significant change in CD69 expression by CD4+ T cells incubated with infected versus uninfected DCs from coinfected mice, although the background level of activation was higher in the coinfected mice (Fig. 4C). Similarly, when CD4+ T cells from L. major–infected mice were exposed to infected DCs, a higher percent of the cells responded by producing IFN-γ compared with cells incubated with uninfected DCs, but there was no change in the percentage of responder cells from coinfected mice (Fig. 4D). Thus, these results indicate that CD4+ T cells from coinfected mice are less responsive to L. major, and that this deficit is not due to dysfunctional DCs.
Coinfection leads to a dramatic increase in the number of gzmB-producing CD8 T cells present in leishmanial lesions
Infection with LCMV leads to activation and expansion of a large pool of CD8 T cells, and an analysis of CD8 T cells in the spleen from LCMV-infected mice and coinfected mice showed similar levels of activation (data not shown). We previously found that memory LCMV-specific CD8 T cells migrate into leishmanial lesions in large numbers (7), and consistent with these prior results, we found that lesions from coinfected mice contained significantly more CD8 T cells than those from singly infected animals (Fig. 5A, 5B). We also observed an increase in CD4 T cells, but a small decrease in the NK cells, within the lesions of coinfected mice (Fig. 5A, 5B, and data not shown). When we characterized the phenotype of the CD8 T cells present in the lesions, we found that only a small percentage of them produced IFN-γ, whereas a much higher percentage of CD4 T cells present in the lesions were producing IFN-γ (Fig. 5C and data not shown). The percentage of IL-17–producing cells was quite low in both groups. In contrast, a high percentage of the CD8 T cells expressed gzmB, and in the coinfected mice, the number of gzmB-expressing CD8 T cells was significantly higher than in singly infected mice (Fig. 5D). The high levels of gzmB in coinfected mice were observed both at the transcriptional level (Fig. 5E) and when measured by ELISA in lesion homogenates at 3 (Fig. 5F) and 5 wk (Fig. 5G). The presence of gzmB transcripts and protein in lesion homogenates does not point directly to CD8 T cells, because many other cell types express gzmB. However, having previously found that memory CD8 T cells in LCMV immune mice promoted increased pathology, these results suggested that CD8 T cells might similarly be causing the increased pathology we observed in coinfected mice.
Coinfection with LCMV results in a significant increase in T cells and gzmB in the infected skin. (A) Mice were infected with L. major or left uninfected for 2 wk. Some mice from each group were then infected with LCMV. At the peak of lesion formation, 5 wk after the initial infection with L. major, infected skin was harvested, digested, and stained with Abs for T cells. T cells were pregated on live, CD45+, CD11b− cells before the gates shown for CD4 and CD8 T cells. Representative plots are shown with the mean percentage of total CD45+ cells ± SEM. (B) The number of CD4 and CD8 T cells is shown. (C) In addition to surface staining, cells from the skin were also incubated with BFA alone for 5 h before intracellular staining for gzmB, IFN-γ, and IL-17 in CD8 T cells. Cells were pregated on live, CD45+, CD8+ and representative plots are shown. (D) Number of CD8 T cells expressing gzmB, IFN-γ, and IL-17 in lesions is shown. (E) RNA was isolated from whole ear tissue at 3 wk post L. major infection, and message levels for gzmB, IFN-γ, and IL-17 were determined. Whole ear tissue was homogenized and supernatants were analyzed for gzmB, IFN-γ, and IL-17 by ELISA at 3 (F) and 5 wk (G) post L. major infection. Data are representative of two independent experiments [(A–E), n = 4–5 mice/group], and ear supernatant data are representative of a single experiment at each time point [(F and G), n = 4 mice/group]. Percentages are shown as mean ± SEM. **p < 0.001, ***p < 0.0001.
Coinfection with LCMV results in a significant increase in T cells and gzmB in the infected skin. (A) Mice were infected with L. major or left uninfected for 2 wk. Some mice from each group were then infected with LCMV. At the peak of lesion formation, 5 wk after the initial infection with L. major, infected skin was harvested, digested, and stained with Abs for T cells. T cells were pregated on live, CD45+, CD11b− cells before the gates shown for CD4 and CD8 T cells. Representative plots are shown with the mean percentage of total CD45+ cells ± SEM. (B) The number of CD4 and CD8 T cells is shown. (C) In addition to surface staining, cells from the skin were also incubated with BFA alone for 5 h before intracellular staining for gzmB, IFN-γ, and IL-17 in CD8 T cells. Cells were pregated on live, CD45+, CD8+ and representative plots are shown. (D) Number of CD8 T cells expressing gzmB, IFN-γ, and IL-17 in lesions is shown. (E) RNA was isolated from whole ear tissue at 3 wk post L. major infection, and message levels for gzmB, IFN-γ, and IL-17 were determined. Whole ear tissue was homogenized and supernatants were analyzed for gzmB, IFN-γ, and IL-17 by ELISA at 3 (F) and 5 wk (G) post L. major infection. Data are representative of two independent experiments [(A–E), n = 4–5 mice/group], and ear supernatant data are representative of a single experiment at each time point [(F and G), n = 4 mice/group]. Percentages are shown as mean ± SEM. **p < 0.001, ***p < 0.0001.
Immunopathology in LCMV coinfected mice is dependent on CD8 T cells
CD8 T cells are protective in leishmaniasis, during both a primary and a secondary infection, and can also mediate protection in leishmanial vaccines (21). Paradoxically, however, it is now clear that CD8 T cells also induce increased pathology in cutaneous leishmaniasis (21–25). We previously identified two types of pathologic CD8 T cells in mice: a population that is Leishmania specific and another population of bystander memory CD8 T cells (7, 22). Therefore, we hypothesized that effector T cells generated by the LCMV infection might mediate the increased pathology seen in coinfected mice. To test this, we depleted CD8 T cells in coinfected mice and assessed the course of leishmanial infection. Because control of LCMV is critically dependent on CD8 T cells, depletion was initiated 8 d after infecting with LCMV (Fig. 6A). Although not completely depleting CD8 T cells, the depletion in coinfected mice reduced the CD8 frequency to that observed in singly infected mice (data not shown). The depletion of CD8 T cells had no effect on the clearance of virus, or on the size of the lesions in singly infected animals, but it decreased the size and severity of the lesions in coinfected mice to that observed in singly infected mice (Fig. 6B, 6C). The moderate increase in parasite numbers in coinfected mice was also reduced (Fig. 6D).
CD8 T cells induce immunopathology in coinfected mice. (A) Mice were infected with L. major or left uninfected for 2 wk. Some mice from each group were then infected with LCMV. Beginning on day 8 postinfection with LCMV, some mice in each group were treated with anti-CD8–depleting Ab biweekly for the remainder of the experiment. (B) Ear thickness was measured weekly. (C) Photographs of lesions 5 wk after the initial infection with L. major. (D) Parasite burden was assessed by limiting dilution at 5 wk. (E) Cells were isolated from lesions at 5 wk post L. major infection and stained. The cells were pregated on live, CD45+, CD11b+ cells before the gates shown for monocytes and neutrophils. Representative plots are shown with the mean percentage of total CD45+ cells ± SEM. (F) Number of monocytes and neutrophils is shown. Data are representative of two independent experiments (n = 5 mice/group). Percentages are shown as mean ± SEM. *p < 0.05, **p < 0.001.
CD8 T cells induce immunopathology in coinfected mice. (A) Mice were infected with L. major or left uninfected for 2 wk. Some mice from each group were then infected with LCMV. Beginning on day 8 postinfection with LCMV, some mice in each group were treated with anti-CD8–depleting Ab biweekly for the remainder of the experiment. (B) Ear thickness was measured weekly. (C) Photographs of lesions 5 wk after the initial infection with L. major. (D) Parasite burden was assessed by limiting dilution at 5 wk. (E) Cells were isolated from lesions at 5 wk post L. major infection and stained. The cells were pregated on live, CD45+, CD11b+ cells before the gates shown for monocytes and neutrophils. Representative plots are shown with the mean percentage of total CD45+ cells ± SEM. (F) Number of monocytes and neutrophils is shown. Data are representative of two independent experiments (n = 5 mice/group). Percentages are shown as mean ± SEM. *p < 0.05, **p < 0.001.
Because the frequency of neutrophils within lesions correlated with increased pathology, we assessed whether the decreased disease seen in anti-CD8–treated mice was associated with a concomitant decrease in neutrophils. The frequency of neutrophils in lesions from coinfected mice treated with anti-CD8 mAbs was significantly reduced compared with untreated coinfected animals (Fig. 6E, 6F). In contrast, the percentage of inflammatory monocytes was significantly increased. Overall, these data implicate CD8 T cells in the increased pathology observed in LCMV/L. major coinfected animals.
Differential expression of NKG2D on activated CD8 T cells postinfection
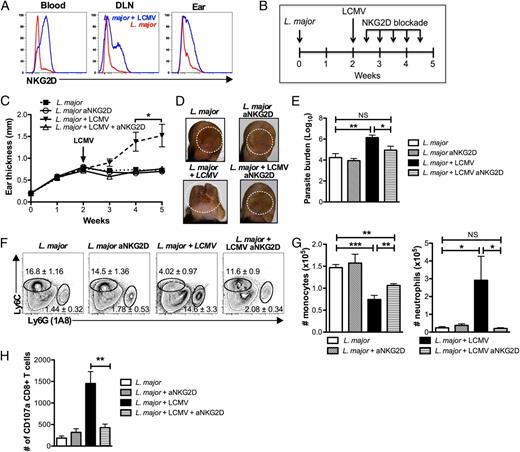
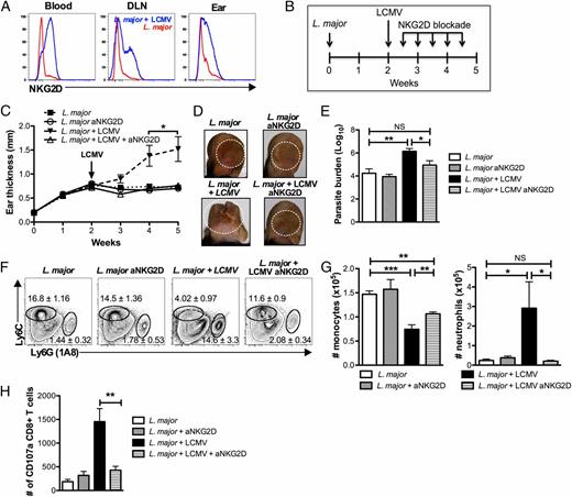
Previous work from our laboratory has identified a role for the activating receptor NKG2D in immunopathology caused by bystander CD8 T cells during L. major infection (7). Although the function of NKG2D in NK cells has been well described, reports of its induction and function on CD8 T cells are less clear. Despite reports that TCR stimulation induces expression of NKG2D by CD8 T cells, not all activated CD8 T cells in a mouse are NKG2D+ (26–28). Given this, we examined the expression of NKG2D by CD8 T cells in the blood, draining lymph nodes, and lesion of singly and coinfected mice (Fig. 7A). Only a small population of the CD8 T cells from mice infected with L. major alone expressed NKG2D. In contrast, a high percentage of CD8 T cells from LCMV/L. major coinfected mice expressed NKG2D. The ligands for NKG2D are induced by stress, and we previously found that one of these, Rae1γ, is highly expressed in leishmanial lesions (7). Thus, taken together, these findings raise the possibility that NKG2D might contribute to the phenotype observed in coinfected mice.
Induction of immunopathology in coinfected mice is dependent upon NKG2D. (A) CD8 T cells from the blood, DLN, and lesion (ear) 5 wk post L. major infection were pregated on live, CD45+, CD8+, CD44hi cells and analyzed for NKG2D expression. Representative histograms are shown. (B) Beginning on day 3 postinfection with LCMV, mice were treated with NKG2D blocking Ab biweekly for the remainder of the experiment. (C) Ear thickness was measured weekly. (D) Photographs of lesions 5 wk after the initial infection with L. major. (E) Parasite burden was assessed by limiting dilution at 5 wk. (F) Cells were isolated from lesions 5 wk after L. major infection and stained for Abs to myeloid cells. Flow plots were pregated on live, CD45+, CD11b+ cells before the gates shown for monocytes and neutrophils. Representative plots are shown with the mean percentage of total CD45+ cells ± SEM. (G) Number of monocytes and neutrophils is shown. (H) Cells were isolated from lesions 5 wk after L. major infection and stained for CD107a as described. Data shown are representative of two or more experiments (n = 4 or 5). Percentages are shown as mean ± SEM.*p < 0.05, **p < 0.001, ***p < 0.0001.
Induction of immunopathology in coinfected mice is dependent upon NKG2D. (A) CD8 T cells from the blood, DLN, and lesion (ear) 5 wk post L. major infection were pregated on live, CD45+, CD8+, CD44hi cells and analyzed for NKG2D expression. Representative histograms are shown. (B) Beginning on day 3 postinfection with LCMV, mice were treated with NKG2D blocking Ab biweekly for the remainder of the experiment. (C) Ear thickness was measured weekly. (D) Photographs of lesions 5 wk after the initial infection with L. major. (E) Parasite burden was assessed by limiting dilution at 5 wk. (F) Cells were isolated from lesions 5 wk after L. major infection and stained for Abs to myeloid cells. Flow plots were pregated on live, CD45+, CD11b+ cells before the gates shown for monocytes and neutrophils. Representative plots are shown with the mean percentage of total CD45+ cells ± SEM. (G) Number of monocytes and neutrophils is shown. (H) Cells were isolated from lesions 5 wk after L. major infection and stained for CD107a as described. Data shown are representative of two or more experiments (n = 4 or 5). Percentages are shown as mean ± SEM.*p < 0.05, **p < 0.001, ***p < 0.0001.
Immunopathology in LCMV coinfected mice is mediated by engagement of NKG2D
To determine whether the immunopathology observed in coinfected mice was dependent on engagement of NKG2D receptor, we treated mice with blocking Ab to NKG2D. Given that NKG2D is also expressed on NK cells and may be playing a role during the early innate response to LCMV, we delayed treatment for 3 d postinfection with LCMV and then treated mice biweekly (Fig. 7B). Treatment of coinfected mice with anti-NKG2D completely blocked the increase in ear thickness that is observed in coinfected mice when compared with singly infected animals, but it had no effect on singly infected animals (Fig. 7C). The lesions in these mice were visibly smaller with less ulceration (Fig. 7C, 7D). This treatment not only blocked the immunopathology, but it also restored control of parasite burden (Fig. 7E). Anti-NKG2D treatment led to a partial restoration in monocyte infiltration and completely blocked the excessive infiltration of neutrophils in the coinfected mice (Fig. 7F, 7G). Thus, these data demonstrate that the NKG2D pathway is essential for the development of exacerbated lesions.
Finally, we were interested to determine how NKG2D contributed to the increased pathology we observed in coinfected mice. One role that NKG2D may be playing in this infection is to promote increased lysis of NKG2D-ligand–expressing cells, leading to increased inflammation within the lesions. We previously demonstrated that cytolytic activity by bystander CD8 T cells was dependent on NKG2D (7). This was done by staining the cell surface for CD107a, which is expressed as cytolytic cells are degranulating (29). Therefore, we stained CD8 T cells for CD107a in lesions from singly and coinfected mice with and without NKG2D blockade. We found that lesions from coinfected mice had substantially more CD107a-expressing cells than lesions from singly infected animals (Fig. 7H). Importantly, blockade of NKG2D reduced the number of degranulating CD8 T cells to the same number as seen in singly infected mice. Taken together, these results indicate that the immunopathology observed in coinfected mice is mediated by cytolytic CD8 T cells that use NKG2D to recognize their target cells within leishmanial lesions.
Discussion
This study explores the impact of coinfection on the disease course of a cutaneous Leishmania infection. LCMV induces a strong type 1 immune response and increases protection to other viruses and bacteria (8–10). Therefore, we anticipated that the production of IFN-γ associated with an active LCMV infection would result in better control of the infection. Although the LCMV response was associated with a strong IFN-γ response as expected, the Leishmania-specific IFN-γ response was depressed during the acute stage of the LCMV infection, and correspondingly there was a transient increase in the parasite burden. The more profound effect observed was that LCMV coinfection resulted in significantly exacerbated disease severity. This increased pathology did not correlate with the transient increase in parasite burden, or with an increased Th2 or Th17 response, but instead was mediated by CD8 T cells in an NKG2D-dependent manner. Thus, these results demonstrate that coinfections with pathogens associated with a type 1 response can still lead to increased disease in leishmaniasis.
It has been known for a long time that coinfections have the capacity to influence one another, but the mechanisms involved are just recently being elucidated. Altering the immune response by a coinfection can dramatically influence the outcome of disease, particularly when it involves coinfections with pathogens that require different types of immune responses. Thus, pathogens inducing a type 1 response might decrease protection to a pathogen requiring a type 2 response and vice versa. However, more recently, we have begun to refine how such cross-regulation can occur. For example, infections with helminths promote a type 2 response, which subsequently leads to the development of M2 macrophages and a detrimental effect on controlling viral infections (30, 31). One would expect that such skewing of the immune response toward a type 2 response would lead to increased susceptibility to Leishmania, and indeed this is the case (5). Alternatively, pathogens that induce a strong type 1 response enhance resistance to Leishmania (6). Although these observations suggest that pathogens inducing a Th1 response might be protective and those inducing a Th2 response would exacerbate the infection, our results suggest a more complicated situation, where the magnitude of a pathogenic CD8 T cell response should be a critical factor to consider.
CD8 T cells play a protective role in leishmaniasis, because of their production of IFN-γ that can both activate macrophages to kill the parasites and enhance the CD4+ Th1 response (21). However, there is increasing evidence that CD8 T cells also act to promote tissue damage in cutaneous leishmaniasis (22, 32). Thus, the presence of CD8 T cells in the lesions of L. braziliensis patients correlates with more severe disease, and CD8 T cells promote severe pathology in RAG mice infected with either L. major or L. braziliensis (22, 33). The explanation for these paradoxical results is that CD8 T cells that enter into leishmanial lesions make little IFN-γ, but rather exhibit a cytolytic phenotype that leads to increased cell death and a proinflammatory response (7, 22, 32). In a study examining the transcriptional profile of lesions from L. braziliensis patients, we found that genes associated with cytolysis (including perforin and granzymes) were the most highly expressed genes (34). In addition, genes associated with the inflammasome and downstream inflammatory cytokines were significantly elevated, which led us to hypothesize that within leishmanial lesions there is a pathway leading from cytolysis to inflammasome activation, and subsequently to the production of proinflammatory cytokines that cause pathology. Although cytolysis occurring within lesions can be Leishmania specific, we previously found that bystander CD8 T cells can also be cytolytic (7). Thus, LCMV immune mice infected with L. major develop severe pathology, which, similar to the results presented in this article, is abrogated by depleting CD8 T cells or blocking NKG2D. This work also demonstrated an association between neutrophil infiltration and pathology (Fig. 1H). Neutrophils release a variety of tissue-damaging molecules, as well as proinflammatory cytokines and chemokines (35). Furthermore, we found that neutrophils in the lesion express the NKG2D ligand Rae1γ (data not shown) and upon recruitment to the site of inflammation may become targets of CD8-mediated killing, propagating the cycle of inflammation and pathology. Taken together, our studies indicate that both bystander memory CD8 T cells (7) and bystander effector CD8 T cells have the potential to induce pathology in an NKG2D-dependent manner.
Associated with the LCMV coinfection was a transient increase in the parasite burden. The most likely explanation for this increase in parasites is the transient immunosuppression that has been well documented in LCMV infections. Several mechanisms have been proposed to account for this immunosuppression, including direct viral lysis of T cells and APCs (36, 37), the suppressive action of IFN-αβ (38–41), dysfunctional DCs (42), and impaired recruitment and activation of naive T cells (43). However, our studies suggest that it is not due to dysfunctional DCs, because CD4+ T cells from coinfected mice still failed to respond with normal DCs (Fig. 4C, 4D). This suggests that there are fewer Leishmania-specific CD4+ T cells in coinfected mice, which might simply be because of competition with the greatly expanded LCMV-specific T cells present at the peak of LCMV infection.
Another contributing factor to explain the increased parasite burden is that the loss of inflammatory monocytes observed in coinfected mice leads to more parasites. Inflammatory monocytes contribute to protection in leishmaniasis by migrating to lesions and differentiating into DCs that produce IL-12 and promote increased Th1 responses (17). In addition, monocytes are highly leishmanicidal during the early stages of the infection and thus in their absence parasites may be less well controlled (18, 19). Why the inflammatory monocytes are decreased in coinfected mice is unclear, but because these cells express the NKG2D ligand Rae1γ in leishmanial lesions, it is possible that they are eliminated by NKG2D-expressing cytolytic CD8 T cells (7). In either case, it does not appear that this modest increase in parasite numbers is responsible for the sustained increase in pathology observed in coinfected mice.
Chronic infections represent a significant disease burden worldwide and can influence the outcome of subsequent infections or vaccinations (1). However, the progression of a chronic infection may also be influenced by acute coinfections. In this study, using L. major and LCMV, we show that an acute LCMV infection has a dramatic influence on leishmaniasis. Previous studies have shown that pathogens promoting strong type 1 or type 2 responses can influence the immune response to other pathogens or vaccines (1). However, our data indicate that the presumption that the Th1 environment will be augmented by the addition of a viral infection is not always the case and does not necessarily lead to less disease and better parasite control. Nor is increased disease severity in leishmaniasis necessarily associated with a dominant Th2 or Th17 response. Rather, we find that the expansion of a pathologic bystander CD8 T cell population induced by a coinfection promotes increased disease. Although in other infections the expansion of bystander T cells does not always promote increased disease, and indeed, in some cases augments protection (44), our previous findings with memory CD8 T cells and those presented in this article with effector CD8 T cells show that expansion of bystander T cells can lead to an adverse outcome in leishmaniasis (7). Finally, these results suggest that immunotherapies directed at pathologic immune responses induced by a coinfection can be beneficial, and therefore highlight the importance of understanding the complex role coinfections can have on the immune response and disease progression.
Acknowledgements
We acknowledge and thank Ba Nguyen for providing excellent technical support.
Footnotes
This work was supported by National Institutes of Health Grants RO1AI106842 (to P.S.), AI105343, AI082630, AI095608, AI112521, and AI083022 (to E.J.W.).
References
Disclosures
The authors have no financial conflicts of interest.

![FIGURE 2. Coinfection with L. major does not alter the immune response to LCMV. (A) Mice infected with L. major in the ear were challenged 2 wk later with LCMV and 7 d after LCMV infection spleens were harvested. Splenocytes were incubated with a pool of LCMV peptides for 5 h with BFA and monensin. Cells were pregated on live, CD45+, CD8+ before IFN-γ staining was assessed. Representative plots are shown with the mean percentage of total CD45+ cells ± SEM. (B) Number of IFN-γ+ CD8 T cells is shown. (C) Spleen samples were taken to assess viral titers by plaque assay 3, 5, and 10 d post LCMV infection. Data are representative of a single experiment [(A and B), n = 5 mice/group] or two independent experiments [(C), n = 4–5 mice/group]. Percentages are shown as mean ± SEM. Error bars represent SEM.](https://aai.silverchair-cdn.com/aai/content_public/journal/jimmunol/195/7/10.4049_jimmunol.1500855/2/m_ji_1500855_f2.jpeg?Expires=1712735774&Signature=iOIRQYAfxUbanfe78lgnU0TE88fru90U9SfkWLSmNR0URjiz7wk~Nqsv6VpO22GHY7Lkmo5XDEQ7-Ln5ED0joFuxeWy4Gg4AWKKPV74Rj~lXvzQ3b0H7FFY52b6QvfVLHya75rQbySxiWK4dXMFVhWOmxdHzAKEAcZy3xwMZaZGJD~VRFmbddPfrk2l61fkFlf~DsJ6aysbwzHpY6y3~fTSbvGRvIck3fZjsflZryRd1jzjPYA8RJWlHJ7TOch29rlQg9fwfDE4-bdr6ZW8BEO9P4z1b2eymQ7IqqXMA6tbRDwP-tsLpyRA9KYQWqquo0SPJJAYFjnms5yJWoJV1OQ__&Key-Pair-Id=APKAIE5G5CRDK6RD3PGA)

![FIGURE 4. Coinfection with L. major leads to a transient immunosuppression. (A) Lymph nodes draining the site of L. major infection were harvested 3 wk postinfection with LCMV, and single-cell suspensions were stimulated with leishmanial Ag. Supernatants were collected at 72 h, and IFN-γ levels were assessed by ELISA. (B) Lymph nodes draining the site of L. major infection were harvested 7 d postinfection with LCMV, and single-cell suspensions were stimulated with leishmanial Ag. Supernatants were collected at 72 h, and IFN-γ, IL-4, IL-10, and IL-17 levels were assessed by ELISA. (C and D) Bead-purified CD4+ T cells from the spleens of mice 3 wk postinfection with either L. major alone or L. major and LCMV were cultured with infected or uninfected DCs overnight. BFA and monensin were added to cultures for the final 4 h before staining and analysis by flow cytometry. Cells were gated on live, CD45+,CD4+,CD44hi before analysis of expression of CD69 (C) and IFN-γ (D). Data are representative of three independent experiments [(A and B), n = 3–5 mice/group] or a single experiment [(C and D), n = 3 mice/group]. Error bars represent SEM. *p < 0.05, ***p < 0.0001.](https://aai.silverchair-cdn.com/aai/content_public/journal/jimmunol/195/7/10.4049_jimmunol.1500855/2/m_ji_1500855_f4.jpeg?Expires=1712735774&Signature=XkjoQ~y8HVNkoB4Qzhj6Wa8uADJFYo4yykFmC5M6qSI6h35DksZ2uXQBlDjwO9RqIG2klxvWzjq1uBYSxJdlNBZV3lyecknEKKNNnMBP2RM9rBsOJtgU-zdQfNpynV4Xk69WNVh02b85S85nZsPqoO732qR-U~1Wip9Vj6~I-xQwJD6CXcvVJCSyKUnZ7RpKt0vdnQZxzreC-H-KxH1E-e2z0-MZWH~0G7QlmHP5FIPtqYQjTFVI7fm~J3~Dy4vsTXnZFOMzH-U3Q9kzi3RjltZdzSD0fKGrjcpXcraEwo6EVyjx4IuACGkNVMzrT9nXjUNOhQwlH2r6O7~TQOPWGA__&Key-Pair-Id=APKAIE5G5CRDK6RD3PGA)
![FIGURE 5. Coinfection with LCMV results in a significant increase in T cells and gzmB in the infected skin. (A) Mice were infected with L. major or left uninfected for 2 wk. Some mice from each group were then infected with LCMV. At the peak of lesion formation, 5 wk after the initial infection with L. major, infected skin was harvested, digested, and stained with Abs for T cells. T cells were pregated on live, CD45+, CD11b− cells before the gates shown for CD4 and CD8 T cells. Representative plots are shown with the mean percentage of total CD45+ cells ± SEM. (B) The number of CD4 and CD8 T cells is shown. (C) In addition to surface staining, cells from the skin were also incubated with BFA alone for 5 h before intracellular staining for gzmB, IFN-γ, and IL-17 in CD8 T cells. Cells were pregated on live, CD45+, CD8+ and representative plots are shown. (D) Number of CD8 T cells expressing gzmB, IFN-γ, and IL-17 in lesions is shown. (E) RNA was isolated from whole ear tissue at 3 wk post L. major infection, and message levels for gzmB, IFN-γ, and IL-17 were determined. Whole ear tissue was homogenized and supernatants were analyzed for gzmB, IFN-γ, and IL-17 by ELISA at 3 (F) and 5 wk (G) post L. major infection. Data are representative of two independent experiments [(A–E), n = 4–5 mice/group], and ear supernatant data are representative of a single experiment at each time point [(F and G), n = 4 mice/group]. Percentages are shown as mean ± SEM. **p < 0.001, ***p < 0.0001.](https://aai.silverchair-cdn.com/aai/content_public/journal/jimmunol/195/7/10.4049_jimmunol.1500855/2/m_ji_1500855_f5.jpeg?Expires=1712735774&Signature=bnXkYz2W4HrV9Bytcu4PQWebNZ4adq5R6dce2qb7WG3Gd2dtn0XLrg0IhAQPR9zFj2h~jEEsWGInzc8NgrxCpmkeejAdzchoHR7VGabiaTo9~YdfkJGZMlomIKuRurc4o5ZwabnYj7~YJgeZ2pDLirrR29Z4FMjxw5IA~0kQ6ZVD3i4Kb4rTLRgjPt7dY333Ia6Jq5uOTqis5LvwQWIc0xsT-1N0DvMg9qj0HrVUuuGrMg88zlYr5sRe9I6s~8z3yoQKcS-owkmcLoXRSgzzmUJi81gR9N~oSPNgBdlQRoRBOa1LaWq7mLBMepmXJq2~gEHXgD82XYofcV2-0MgqEA__&Key-Pair-Id=APKAIE5G5CRDK6RD3PGA)

