Abstract
Much of our understanding of CNS immunity has been gained from models involving pathological inflammation. Attenuated rabies viruses (RABV) are unique tools to study CNS immunity in the absence of conventional inflammatory mechanisms, as they spread from the site of inoculation to the CNS transaxonally, thereby bypassing the blood–brain barrier (BBB), and are cleared without neutrophil or monocyte infiltration. To better understand the role of CD4 T cell subsets in the clearance of the virus from CNS tissues, we examined the development of antiviral immunity in wild-type (WT) and T-bet knockout mice (T-bet−/−), which lack Th1 cells. Early control of RABV replication in the CNS tissues of WT mice is associated with the production of IFN-γ, with antiviral effects likely mediated through the enhanced expression of type I IFNs. Of interest, IFN-α and -γ are overexpressed in the infected T-bet−/− by comparison with WT CNS tissues, and the initial control of RABV infection is similar. Ultimately, attenuated RABV are cleared from the CNS tissues of WT mice by Ab locally produced by the activities of infiltrating T and B cells. Although T and B cell infiltration into the CNS of infected T-bet−/− mice is comparable, their activities are not, the consequence being delayed, low-level Ab production and prolonged RABV replication. More importantly, neither T-bet−/− mice immunized with an attenuated virus, nor WT mice with Th2 RABV-specific immunity induced by immunization with inactivated virus, are protected in the long term against challenge with a pathogenic RABV.
Introduction
Immune-privileged sites are areas where the presence of an Ag is tolerated without eliciting an overt immune response. The CNS is immune privileged, as it lacks a conventional lymphatic system to drain Ags to lymph nodes (1); is devoid of dendritic cells (2); has a low expression of MHC class I and II (3); and has specialized vasculature known as the blood–brain barrier (BBB), which limits contact between circulating elements of the immune system and neural tissues. The BBB, composed of adjacent endothelial cells sealed by tight junctions and pericytes sheathed by a basement membrane and astrocytic endfeet (4–7), is both a physical barrier that prevents the entry of toxins and pathogens and a dynamic structure that actively regulates the exchange of beneficial substances and waste products between blood and CNS to maintain brain tissue homeostasis (8–10). Although certain areas in the ventricles, choroid plexus, circumventricular organs, and meninges offer some communication with immune effectors, alterations in the BBB are necessary to overcome the immune privilege of the brain parenchyma, and these are commonly studied in the context of an inflammatory response.
In the periphery, inflammation is defined as vascular signs characterized by heat, redness, and tissue swelling. The biological mechanisms underlying these changes primarily reflect the recruitment of neutrophils and monocytes into tissue in response to proinflammatory chemokines and cytokines elaborated by the tissues as a consequence of injury or infection. CNS inflammation has similar attributes but is more likely to contribute to disease pathogenesis owing to the limited ability of the tissues to withstand edema. For example, in multiple sclerosis (MS), the invasion of activated macrophages into CNS tissues is associated with local disruption of BBB, edema, demyelination, and profound functional sequelae (11). In the context of viral infection of the CNS, acute inflammation is most often a key element of the entry of immune cells into CNS tissues and is associated with pathogen containment and clearance but also, commonly, with tissue damage (12). However, one situation in which the BBB allows T and B cell entry into CNS tissues without involvement of the NOS-2–expressing neutrophils and monocytes responsible for inflammatory pathological changes is during the clearance of an infection with attenuated rabies virus (RABV) (13).
Rabies is a lethal disease caused by infection of CNS tissues with wild-type (WT) RABV, negative single-strand RNA viruses belonging to the Rhabdoviridae family (14) that are endemic in certain animals. The virus is normally transmitted to its host by a bite, then crosses the neuromuscular junction and spreads to the CNS by retrograde axonal transport (15), thereby bypassing the BBB. The lethality of infection with pathogenic RABV, such as silver-haired bat and dog rabies virus (DRV), is associated with the maintenance of BBB integrity, such that immune effectors generated in peripheral lymphoid organs fail to reach CNS tissues (16–18). However, a single amino acid change in the glycoprotein of dog-derived RABV, such as challenge virus standard–F3, renders the virus nonpathogenic in normal animals (19). Although their ability to spread to CNS tissues remains, these attenuated RABV trigger functional changes in the BBB that allow the delivery of immune effectors into CNS tissues and virus clearance without the neurological sequelae commonly associated with neuroinflammation (20, 21).
Attenuated RABV that have reached the CNS tissues are dealt with by infiltrating lymphocytes in two stages. First, cells producing IFN-γ control virus replication, evidently through the enhanced induction of type 1 IFNs and other innate antiviral mechanisms (22, 23). This observation explains why mice with T cells, but no functional B cells, can control attenuated RABV infection and survive for extended periods, whereas mice lacking both T and B cells succumb (24). Second, RABV clearance from CNS tissues is mediated by the local production of virus neutralizing Ab (VNA) by infiltrating B cells (24). In secondary lymphoid organs, germinal center T follicular helper cells are responsible for providing help to B cells (25), but CD4 T cells of other lineages promote IgH class switch recombination. In mice, IFN-γ production by Th1 cells is involved in class switching to IgG2a, whereas IL-4 and IL-5 production by Th2 cells contributes to class switching to IgG1. RABV-specific Abs of isotypes including IgM, IgG2a, and IgG2b are produced in the CNS tissues of normal mice infected with attenuated RABV (26), suggesting that Th1 cells are involved; however, little is known about the nature of T and B cell interactions in CNS tissues. T-bet, encoded by the Tbx21 gene, belongs to the T-box family of transcription factors and acts as the master regulator of the Th1 cell lineage by inducing Th1 signature genes (IFN-γ and IL-12) and by repressing genes (GATA3, RORγT, and Foxp3) specific for alternative Th cell fates (Th2, Th17, and regulatory T cells) (27–30). We have previously reported that unlike normal animals, T-bet−/− mice immunized by infection with attenuated RABV in the gastrocnemius are not protected against intracranial challenge with virulent RABV (31), suggesting that Th1 cells may be required for some aspect of the CNS antiviral response. To identify the precise contributions of Th1 and Th2 cells to therapeutic CNS immunity, we comparatively assessed the temporal development of important aspects of the response to attenuated RABV infection in WT versus T-bet−/− mice.
Materials and Methods
Study approval
C57BL/6 mice, as WT strain, and T-bet−/− (B6.129S6-Tbx21tm1Glm/J) mice were purchased from The Jackson Laboratory (Bar Harbor, ME) and bred in the Thomas Jefferson University Animal Facility. All procedures were conducted in accordance with Public Health Service Policy on Humane Care and Use of Laboratory Animals under protocols approved by the Institutional Animal Care and Use Committee of Thomas Jefferson University (Animal Welfare Assurance Number A3085-01).
Viruses
SPBN-GAS (GAS), a recombinant RABV vaccine containing two mutations in its glycoprotein, was developed as previously described (32). When infected intracranially with GAS, immune competent mice exhibit minimal weight loss and no signs of clinical rabies (32). The pathogenic strain DRV4 was isolated from the brain of a human rabies victim and propagated in suckling mouse brain (33). DRV4 is highly lethal in immune competent mice, with animals becoming moribund ∼10 d post infection (d.p.i.) (34).
Time course of GAS infection
To determine whether the difference in mouse strains has any impact on virus growth properties, C57BL/6 and T-bet−/− suckling mice were infected intracranially with 105 focus-forming units (f.f.u.) of GAS and sacrificed 2 and 4 d.p.i. Virus yields were quantified by the focus-forming assay using NA cells for infection and detection of f.f.u. by FITC-labeled RABV N protein–specific Ab (Fujirebio Diagnostic, Malvern, PA). To assess the capacity to clear GAS virus from the CNS, T-bet−/− and C57BL/6 mice were infected intranasally (i.n.) with 105 f.f.u. of the virus. The control mice received 10 μl sterile PBS i.n. At 0, 4, 8, 12, 18, 26, 32, and 40 d.p.i., blood samples were collected, and brains were removed and separated into left and right hemispheres, then snap frozen in liquid nitrogen. Groups of 10 animals per time point and per mouse strain were collected for PCR, plus 2 mice per group for immunohistochemistry. Each group was composed of five males and five females.
Immunization and challenge
C57BL/6 and T-bet−/− mice were immunized i.n. with 105 f.f.u. of GAS virus in 10 μl PBS. The virus was given 5 μl in each nostril. At 60 d after immunization, mice were challenged i.n. with 105 f.f.u. of DRV4. Mice were observed for survival, and blood samples were collected at various time points to assess peripheral Ab production.
Quantitative real-time PCR
Brains were dissected from GAS-infected mice, and total RNA was extracted using the RNeasy Mini Kit (QIAGEN, Valencia, CA) according to the manufacturer’s instructions. cDNA was synthesized by reverse transcription using oligo (dt)15 primer (Promega, Madison, WI). Quantitative real-time PCR was performed using iQ Supermix (Bio-Rad Laboratories, Hercules, CA), gene-specific primers and probes (Table I), and iCycler iQ Real-Time PCR Detection System (Bio-Rad Laboratories). Semiquantitative expression of IFN-α and IFN-β was assessed with SYBER Green reagent (Bio-Rad Laboratories). Synthetic cDNA standards specific for each gene were used to determine copy numbers and normalized to 1000 copies of housekeeping gene L13 for each sample.
| Gene . | Forward Primer . | Reverse Primer . | Probea . |
|---|---|---|---|
| L13 | 5′-CTA CAG TGA GAT ACC ACA CCA AG-3′ | 5′-TGG ACT TGT TTC GCC TCC T-3′ | 5′-ATC CAC AAG AAA GTG GCT CGC ACC AT-3′ |
| SPBN-GAS | 5′-AGA AGG GAA TTG GGC TCT G-3′ | 5′-TGT TTT GCC CGG ATA TT TTG-3′ | 5′-CGT CCT TAG TCG GTC TTC TCT TGA GTC TGT-3′ |
| CD4 | 5′-AGG TCT CGC TTC AGT TTG CT-3′ | 5′-AGC CAC TTT CAT CAC CAC CA-3′ | 5′-TGG CAA CCT GAC TCT GAC TCT GGA CA-3′ |
| CD8 | 5′-CAT CCT GCT TCT GCT GGC ATT-3′ | 5′-TGG GCG CTG ATC ATT TGT GAA A-3′ | 5′-TGT GTG CGG AGG AGA GCC CGA ATT CA-3′ |
| CD19 | 5′-GAC CTC AGA GCC ATG AAA CA-3′ | 5′-CAA GGT TGG AGT CGT TCT CA-3′ | 5′-CCA GAC AGC GAG GAG GGC TCT GAA T-3′ |
| κ-LC | 5′-TCC ATC TTC CCA CCA TCC AGT GA-3′ | 5′-TTC ACT GCC ATC AAT GTT CCA-3′ | 5′-TCT GGA GGT GCC TCA GTC GTG TGC TTC TTG-3′ |
| IFN-α | 5′-ATT TTG GAT TCC CCT TGG AG-3′ | 5′-TGA TGG AGG TCA TTG CAG AA-3′ | |
| IFN-β | 5′-CAC AGC CCT CTC CAT CAA CT-3′ | 5′-GCA ACC ACC ACT CAT TCT GA-3′ | |
| IFN-γ | 5′-AGC AAC AAC ATA AGC GTC ATT-3′ | 5′-CCT CAA AAC TTG GCA ATA CTC A-3′ | 5′-ACC TTC TTC AGC AAC AGC AAG GGC-3′ |
| Gene . | Forward Primer . | Reverse Primer . | Probea . |
|---|---|---|---|
| L13 | 5′-CTA CAG TGA GAT ACC ACA CCA AG-3′ | 5′-TGG ACT TGT TTC GCC TCC T-3′ | 5′-ATC CAC AAG AAA GTG GCT CGC ACC AT-3′ |
| SPBN-GAS | 5′-AGA AGG GAA TTG GGC TCT G-3′ | 5′-TGT TTT GCC CGG ATA TT TTG-3′ | 5′-CGT CCT TAG TCG GTC TTC TCT TGA GTC TGT-3′ |
| CD4 | 5′-AGG TCT CGC TTC AGT TTG CT-3′ | 5′-AGC CAC TTT CAT CAC CAC CA-3′ | 5′-TGG CAA CCT GAC TCT GAC TCT GGA CA-3′ |
| CD8 | 5′-CAT CCT GCT TCT GCT GGC ATT-3′ | 5′-TGG GCG CTG ATC ATT TGT GAA A-3′ | 5′-TGT GTG CGG AGG AGA GCC CGA ATT CA-3′ |
| CD19 | 5′-GAC CTC AGA GCC ATG AAA CA-3′ | 5′-CAA GGT TGG AGT CGT TCT CA-3′ | 5′-CCA GAC AGC GAG GAG GGC TCT GAA T-3′ |
| κ-LC | 5′-TCC ATC TTC CCA CCA TCC AGT GA-3′ | 5′-TTC ACT GCC ATC AAT GTT CCA-3′ | 5′-TCT GGA GGT GCC TCA GTC GTG TGC TTC TTG-3′ |
| IFN-α | 5′-ATT TTG GAT TCC CCT TGG AG-3′ | 5′-TGA TGG AGG TCA TTG CAG AA-3′ | |
| IFN-β | 5′-CAC AGC CCT CTC CAT CAA CT-3′ | 5′-GCA ACC ACC ACT CAT TCT GA-3′ | |
| IFN-γ | 5′-AGC AAC AAC ATA AGC GTC ATT-3′ | 5′-CCT CAA AAC TTG GCA ATA CTC A-3′ | 5′-ACC TTC TTC AGC AAC AGC AAG GGC-3′ |
All probes are dual labeled 5′-6-FAM and 3′-BHQ-1.
VNA and serum Ab isotyping
Under isoflurane inhalation anesthesia, mice were bled from the retro-orbital sinus at the different time points post infection. VNA levels were determined by the standard rapid fluorescence inhibition test (35). Briefly, RABV challenge virus standard–11 was treated with 3-fold serially diluted mouse sera and then added to 80% confluent NA cells. At 24 h post infection, cells were fixed in 80% acetone and stained with FITC-labeled RABV N-specific Ab (Fujirebio Diagnostic). Infected cells were quantified using a fluorescence microscope, and neutralization titers, defined as the inverse of the highest serum dilution that neutralizes 50% of the infected virus, were normalized to IUs using the World Health Organization anti-RABV Ab standard. Titers of RABV-specific IgGs were assessed by ELISA using UV-inactivated RABV ERA-coated plates and mouse whole IgG-, IgG1-, and IgG2a-specific secondary Ab, as described previously (21).
Immunohistochemistry
Tissues were embedded in OCT compound (Sakura Fintex, Torrance, CA), frozen on dry ice and sliced at 25 μm with a Thermo Shandon cryostat (Pittsburgh, PA). Sections were fixed in cold methanol for 10 min at −20°C, then rinsed in PBS. Sections were then incubated overnight at 4°C with primary Abs (Table II), diluted in PBS containing 2% BSA, 5% goat serum, and 0.25% Triton X-100. Slides were then incubated with fluorescence-conjugated secondary Abs (Table II) and mounted with ProLong Gold Antifade reagent (Life Technologies, Grand Island, NY) containing DAPI. Images were acquired with an upright Leica DM6000 microscope with the Leica Application Suite v4 program (Leica Microsystems, Heerbrugg, Switzerland). Brightness and contrast on the picture were adjusted using Photoshop CS5 software.
| Target . | Tag . | Clone . | Host . | Isotype . | Dilution . | Supplier and Reference . |
|---|---|---|---|---|---|---|
| Primary Abs | ||||||
| Staining | ||||||
| RNP | Rabbit | 1:2000 | Courtesy of Dr. B Dietzschold | |||
| NeuN | A60 | Mouse | IgG1 | 1:1000 | Millipore #MAB377 | |
| CD4 | PE | RM4-5 | Rat | IgG2a, κ | 1:200 | BD Biosciences #553048 |
| CD8a | PE | 53-6.7 | Rat | IgG2a, κ | 1:200 | BD Biosciences #561095 |
| CD45R/B220 | PE | RA3-6B2 | Rat | IgG2a, κ | 1:200 | BD Biosciences #553090 |
| IgG1 | FITC | Goat | IgG | 1:500 | Southern Biotech #1070-02 | |
| IgG2a | FITC | Goat | IgG | 1:500 | Southern Biotech #1080-02 | |
| ELISA | ||||||
| IgG | AKP | Goat | IgG | 1:1000 | Sigma-Aldrich #A3562 | |
| IgG1 | AKP | X56 | Rat | IgG1, κ | 1:1000 | BD Biosciences #557272 |
| IgG2a | AKP | R19-15 | Rat | IgG1, κ | 1:1000 | BD Biosciences #553389 |
| Flow cytometry | ||||||
| IFN-γ | FITC | XMG1.2 | Rat | IgG1, κ | BioLegend #505806 | |
| CD4 | PerCP-Cy5.5 | RM4-5 | Rat | IgG2a, κ | BioLegend #100540 | |
| CD8 | PE-Cy7 | 53-6.7 | Rat | IgG2a, κ | eBioscience #25-0081-82 | |
| CD19 | Allophycocyanin-H7 | 1D3 | Rat | IgG2a, κ | BD Biosciences #560245 | |
| CD69 | Allophycocyanin | H1.2F3 | Hamster | IgG | BioLegend #104513 | |
| CD335 (NKp46) | PE | 29A1.4 | Rat | IgG2a, κ | BD Biosciences #560757 | |
| Secondary Abs | ||||||
| Anti-rabbit | Alexa Fluor 488 | Goat | 1:2000 | Life Technologies #A11008 | ||
| Anti-rat | Alexa Fluor 555 | Goat | 1:2000 | Life Technologies #A21434 | ||
| Anti-mouse | Alexa Fluor 555 | Goat | 1:2000 | Life Technologies #A21422 | ||
| Target . | Tag . | Clone . | Host . | Isotype . | Dilution . | Supplier and Reference . |
|---|---|---|---|---|---|---|
| Primary Abs | ||||||
| Staining | ||||||
| RNP | Rabbit | 1:2000 | Courtesy of Dr. B Dietzschold | |||
| NeuN | A60 | Mouse | IgG1 | 1:1000 | Millipore #MAB377 | |
| CD4 | PE | RM4-5 | Rat | IgG2a, κ | 1:200 | BD Biosciences #553048 |
| CD8a | PE | 53-6.7 | Rat | IgG2a, κ | 1:200 | BD Biosciences #561095 |
| CD45R/B220 | PE | RA3-6B2 | Rat | IgG2a, κ | 1:200 | BD Biosciences #553090 |
| IgG1 | FITC | Goat | IgG | 1:500 | Southern Biotech #1070-02 | |
| IgG2a | FITC | Goat | IgG | 1:500 | Southern Biotech #1080-02 | |
| ELISA | ||||||
| IgG | AKP | Goat | IgG | 1:1000 | Sigma-Aldrich #A3562 | |
| IgG1 | AKP | X56 | Rat | IgG1, κ | 1:1000 | BD Biosciences #557272 |
| IgG2a | AKP | R19-15 | Rat | IgG1, κ | 1:1000 | BD Biosciences #553389 |
| Flow cytometry | ||||||
| IFN-γ | FITC | XMG1.2 | Rat | IgG1, κ | BioLegend #505806 | |
| CD4 | PerCP-Cy5.5 | RM4-5 | Rat | IgG2a, κ | BioLegend #100540 | |
| CD8 | PE-Cy7 | 53-6.7 | Rat | IgG2a, κ | eBioscience #25-0081-82 | |
| CD19 | Allophycocyanin-H7 | 1D3 | Rat | IgG2a, κ | BD Biosciences #560245 | |
| CD69 | Allophycocyanin | H1.2F3 | Hamster | IgG | BioLegend #104513 | |
| CD335 (NKp46) | PE | 29A1.4 | Rat | IgG2a, κ | BD Biosciences #560757 | |
| Secondary Abs | ||||||
| Anti-rabbit | Alexa Fluor 488 | Goat | 1:2000 | Life Technologies #A11008 | ||
| Anti-rat | Alexa Fluor 555 | Goat | 1:2000 | Life Technologies #A21434 | ||
| Anti-mouse | Alexa Fluor 555 | Goat | 1:2000 | Life Technologies #A21422 | ||
AKP, alkaline phosphatase; RNP, rabies nucleoprotein.
Flow cytometry
C57BL/6 and T-bet−/− mice were either mock infected with PBS (two mice per strain) or infected with 105 f.f.u. GAS i.n. (five mice per strain). At 8 d.p.i., mice were anesthetized and transcardially perfused, and brains were quickly dissected in RPMI-1640 medium on ice. Brain lymphocytes were isolated on a Percoll (Sigma-Aldrich, St. Louis, MO) gradient, stained with fluorescently labeled Abs for lymphocyte markers and activation markers (Table II), and analyzed by flow cytometry. To measure IFN-γ production, cells were either stained intracellularly for IFN-γ ex vivo or cultured with and without 4 h stimulation with A23187 ionophore (Fisher, Hampton, NH) and PMA (Sigma-Aldrich) and then GolgiPlug brefeldin A (BD Biosciences, San Jose, CA) overnight. Fluorescence was assessed on a Guava system (Millipore, Billerica, MA), and data analyses were performed using FlowJo software (TreeStar, Ashland, OR).
Statistical analyses
Statistical significance of mRNA levels was compared with a one-way ANOVA followed by the Bonferroni multiple comparison test and mouse body weight loss with a one-way ANOVA followed by a Tukey postanalysis. Graphs were created and statistical analysis was performed using GraphPad Prism 5.0 software (La Jolla, CA). Statistically significant differences between C57BL/6 and T-bet−/− mice are denoted as follows: *p ≤ 0.05, **p ≤ 0.01, ***p ≤ 0.001.
Results
The early spread of attenuated RABV in the CNS of T-bet−/− mice is controlled but clearance delayed despite high serum VNA levels
The course of clinical disease of attenuated RABV in normal adult mice is generally asymptomatic with the exception of transient weight loss (26), as shown in the current article for adult C57BL/6 mice infected i.n. with GAS (Fig. 1A). T-bet−/− mice lose significantly more weight (11 versus 7%) over a longer period than their WT counterparts (Fig. 1A). Although neither mouse strain shows any clinical signs of neurovirulence, the virus replicates transiently in CNS tissues, as reflected by viral nucleoprotein mRNA levels, which peaked at 8 d.p.i. in the cerebral cortex of both C57BL/6 and T-bet−/− mice, surprisingly, to a lower extent in the latter (Fig. 1B). Viral nucleoprotein mRNA levels gradually fell below the level of detection by 26 d.p.i. in C57BL/6 mice but remained detectable in the brains of T-bet−/− mice at 32 d.p.i. (Fig. 1B). As previously shown, the growth or spread properties of GAS are unaltered by its mutations (32). The unexpected lower peak virus load in T-bet−/− mice could not be attributed to a deficit in the ability of the virus to replicate in T-bet−/− neural tissues, as replication of the virus in suckling mouse brain was equivalent, if not greater, in T-bet−/− (2 d.p.i, >1016; 4 d.p.i., >1016) than in C57BL/6 (2 d.p.i., 3.6 × 109; 4 d.p.i, >1016) mice.
Attenuated RABV is less efficiently cleared from the CNS of T-bet−/− mice compared with WT mice. Weight loss and virus mRNA were measured in uninfected and SPBN-GAS–infected WT and T-bet−/− mice (n = 10 mice per strain and per time point). (A) Data are expressed as the mean ± SEM percent body weight, with the weight of their respective uninfected controls taken as 100%. Statistically significant differences between naive and infected mice (C57BL/6, dashed line; T-bet, solid line) are denoted as follows: **p ≤ 0.005 and ***p ≤ 0.001. (B) Virus mRNA is expressed as the mean ±SEM copies of rabies N-protein mRNA per 1000 copies of the housekeeping gene L13 in the CNS. Statistically significant differences between C57BL/6 and T-bet−/− mice are denoted as follows: ***p ≤ 0.001. Pattern of SPBN-GAS spread in the CNS of infected mice was assessed over time by immunohistochemistry. Immunolabeling of neurons (NeuN in red) and RABV nucleoprotein (RNP in green) was performed on WT mice at 8 (C) and 26 (E) d.p.i. and on T-bet−/− mice 8 (D) and 26 d.p.i. (F). Scale bar, 600 μm.
Attenuated RABV is less efficiently cleared from the CNS of T-bet−/− mice compared with WT mice. Weight loss and virus mRNA were measured in uninfected and SPBN-GAS–infected WT and T-bet−/− mice (n = 10 mice per strain and per time point). (A) Data are expressed as the mean ± SEM percent body weight, with the weight of their respective uninfected controls taken as 100%. Statistically significant differences between naive and infected mice (C57BL/6, dashed line; T-bet, solid line) are denoted as follows: **p ≤ 0.005 and ***p ≤ 0.001. (B) Virus mRNA is expressed as the mean ±SEM copies of rabies N-protein mRNA per 1000 copies of the housekeeping gene L13 in the CNS. Statistically significant differences between C57BL/6 and T-bet−/− mice are denoted as follows: ***p ≤ 0.001. Pattern of SPBN-GAS spread in the CNS of infected mice was assessed over time by immunohistochemistry. Immunolabeling of neurons (NeuN in red) and RABV nucleoprotein (RNP in green) was performed on WT mice at 8 (C) and 26 (E) d.p.i. and on T-bet−/− mice 8 (D) and 26 d.p.i. (F). Scale bar, 600 μm.
We next compared the regional spread of the virus in the brains of the two mouse strains by immunofluorescent staining for nucleoprotein. At 8 d.p.i., patches of infected neurons are scattered throughout the C57BL/6 cortex (Fig. 1C), with a similar pattern observed in the T-bet−/− cerebrum (Fig. 1D). However, consistent with the evidence from nucleoprotein mRNA analysis suggesting delayed virus clearance, RABV-positive neurons could still be visualized at 26 d.p.i. in the T-bet−/− (Fig. 1F), but not in the C57BL/6, brain (Fig. 1E). Neither the lower peak level of replication nor delayed clearance of RABV in T-bet−/− by comparison with C57BL/6 mice can readily be explained by differences in the appearance of virus-specific Abs in sera. RABV-specific IgG Abs (Fig. 2A) with virus-neutralizing activity (Fig. 2B) develop in parallel in WT and T-bet−/− mice, appearing 8–12 d.p.i. and reaching similar plateau levels by 18–26 d.p.i. However, as expected, the Ab isotypes produced by the two mouse strains differ. A strong and long-lasting IgG1 response was seen in T-bet−/− mice (Fig. 2C), as opposed to IgG2a in C57BL/6 mice (Fig. 2D).
Infection with GAS generates a Th2-biased immune response in the periphery of T-bet−/− mice. (A) Virus-specific Ab response for total IgG was determined by ELISA. (B) VNA titer was determined by the rapid fluorescence focus inhibition test, as described in 2Materials and Methods. Data are expressed as mean ±SEM IU. Virus-specific Ab isotyping of IgG1 (C) and IgG2a (D) was determined by ELISA. Results are expressed as mean absorbance ±SEM in OD at 1:40 dilution. Statistically significant differences between C57BL/6 and T-bet−/− mice (n = 10 per strain and per time point) are denoted as follows: **p ≤ 0.005, ***p ≤ 0.001.
Infection with GAS generates a Th2-biased immune response in the periphery of T-bet−/− mice. (A) Virus-specific Ab response for total IgG was determined by ELISA. (B) VNA titer was determined by the rapid fluorescence focus inhibition test, as described in 2Materials and Methods. Data are expressed as mean ±SEM IU. Virus-specific Ab isotyping of IgG1 (C) and IgG2a (D) was determined by ELISA. Results are expressed as mean absorbance ±SEM in OD at 1:40 dilution. Statistically significant differences between C57BL/6 and T-bet−/− mice (n = 10 per strain and per time point) are denoted as follows: **p ≤ 0.005, ***p ≤ 0.001.
Both type I and II IFNs are expressed in the CNS tissues of WT and T-bet−/− mice infected with attenuated RABV
Type I IFNs are well-known contributors to the control of viral infections, including RABV (34, 36). As shown in Fig. 3A and 3B, basal levels of IFN-α and IFN-β mRNAs are similar in uninfected CNS tissues from C57BL/6 and T-bet−/− mice. IFN-α mRNA levels in the brain of WT mice became slightly increased at 4 d.p.i. but then dropped below the levels of uninfected controls at later time points (Fig. 3A). In T-bet−/− mice, IFN-α mRNA levels in the brain gradually increased to a peak at 8 d.p.i., then declined but did not go below background levels. Thus, the level of IFN-α expression at 8 d.p.i. was significantly different between T-bet−/− and C57BL/6 mice (Fig. 3A). The pattern of expression of IFN-β mRNA was similar in both strains, becoming maximal 8 d.p.i. (Fig. 3B). However, the peak response was significantly lower in T-bet−/− mice compared with their congenic controls. The T-bet transcription factor has been established as essential in the production of IFN-γ (37), and we have recently found IFN-γ to be an important trigger of the elevated early production of type I IFNs in attenuated RABV-infected mouse brain (23). Thus it seemed plausible that the lower IFN-β mRNA levels detected in the infected T-bet−/− cortex could be a consequence of lower IFN-γ expression, but that does not appear to be the case. As shown in Fig. 3C, although peaking in both strains 8 d.p.i., IFN-γ mRNA reaches higher levels in the brain of T-bet−/− mice.
Type I and II IFNs are produced in the CNS tissues of GAS-infected T-bet−/− mice. The type I and II IFN response to SPBN-GAS virus was studied by PCR, as described in 2Materials and Methods (n = 10 mice per strain and per time point). IFN-α (A) and IFN-β (B) responses are expressed in relative level of expression ±SEM and normalized with the level of L13. (C) IFN-γ response data are expressed as mean ±SEM copies of specific cell marker mRNA per 1000 copies of the housekeeping gene L13. Statistically significant differences between WT and T-bet−/− mice are denoted as follows: **p ≤ 0.005, ***p ≤ 0.001.
Type I and II IFNs are produced in the CNS tissues of GAS-infected T-bet−/− mice. The type I and II IFN response to SPBN-GAS virus was studied by PCR, as described in 2Materials and Methods (n = 10 mice per strain and per time point). IFN-α (A) and IFN-β (B) responses are expressed in relative level of expression ±SEM and normalized with the level of L13. (C) IFN-γ response data are expressed as mean ±SEM copies of specific cell marker mRNA per 1000 copies of the housekeeping gene L13. Statistically significant differences between WT and T-bet−/− mice are denoted as follows: **p ≤ 0.005, ***p ≤ 0.001.
T cells infiltrate attenuated RABV-infected CNS tissue in the absence of T-bet
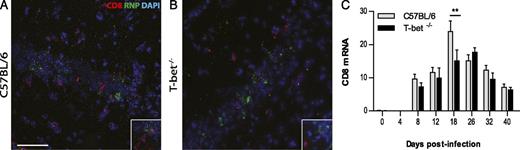
CD8+ T cells, which are known to infiltrate the CNS tissues of RABV-infected mice, also accumulate in the brain of T-bet−/− mice infected with attenuated RABV (Fig. 4). Immunostaining shows similar patterns of CD8+ T cells deep in the CNS tissues of C57BL/6 (Fig. 4A) and T-bet−/− (Fig. 4B) mice 12 d.p.i. Analysis of CD8 mRNA levels reveals that the cells begin to appear in both mouse strains ∼8 d.p.i. Cells peak, albeit at slightly higher levels in C57BL/6 mice, ∼10 d later and remain present for ≥40 d.p.i. (Fig. 4C).
CD8+ T cells accumulate and produce IFN-γ in the CNS tissues of T-bet−/− mice. The appearance of CD8+ T cells in the brain of infected mice was determined over time by staining 12 d.p.i. and by assessing the levels of specific cell marker mRNA. Costaining of rabies nucleoprotein (RNP) and CD8+ T cells in WT (A) and T-bet−/− (B) mice. Scale bar, 50 μm. (C) CD8-specific mRNA level was analyzed by quantitative RT-PCR in WT and T-bet−/− mice (n = 10 mice per strain and time point). Data are expressed as the mean ±SEM copies of CD8 mRNA per 1000 copies of the housekeeping gene L13 in the CNS. Statistically significant differences between C57BL/6 and T-bet−/− mice are denoted as follows: **p ≤ 0.005.
CD8+ T cells accumulate and produce IFN-γ in the CNS tissues of T-bet−/− mice. The appearance of CD8+ T cells in the brain of infected mice was determined over time by staining 12 d.p.i. and by assessing the levels of specific cell marker mRNA. Costaining of rabies nucleoprotein (RNP) and CD8+ T cells in WT (A) and T-bet−/− (B) mice. Scale bar, 50 μm. (C) CD8-specific mRNA level was analyzed by quantitative RT-PCR in WT and T-bet−/− mice (n = 10 mice per strain and time point). Data are expressed as the mean ±SEM copies of CD8 mRNA per 1000 copies of the housekeeping gene L13 in the CNS. Statistically significant differences between C57BL/6 and T-bet−/− mice are denoted as follows: **p ≤ 0.005.
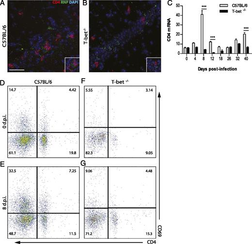
CD4+ T cells are identifiable in the brain tissues of both C57BL/6 (Fig. 5A) and T-bet−/− (Fig. 5B) mice infected with attenuated RABV 12 d previously. CD4 mRNA levels in the parenchyma of C57BL/6 mice show a sharp increase at 8 d.p.i., which drops to background levels over the next 10 d before again becoming elevated to 40 d.p.i. (Fig. 5C). In contrast, CD4 mRNA levels remained largely unchanged in the cerebrum of similarly infected T-bet−/− mice. In agreement with this finding, flow analysis of CD4+ T cells recovered from the mouse brain showed an increase in expression of the CD69 activation marker between uninfected (Fig. 5D) and 8 d infected (Fig. 5E) C57BL/6 animals, but not uninfected (Fig. 5F) and 8 d infected (Fig. 5G) T-bet−/− mice.
CD4+ T cells accumulate but are dysfunctional in the CNS of GAS-infected T-bet−/− mice. The appearance of CD4+ T cells in the brain of infected mice was determined over time by staining 12 d.p.i. and by assessing the levels of specific cell marker mRNA. Immunolabeling of RNP and CD4+ T cells in WT (A) and T-bet−/− (B) mice. Scale bar, 50 μm. (C) CD4-specific mRNA level was analyzed by quantitative RT-PCR in WT and T-bet−/− mice (n = 10 mice per strain and time point). Data are expressed as the mean ±SEM copies of CD4 mRNA per 1000 copies of L13. Statistically significant differences between C57BL/6 and T-bet−/− mice are denoted as follows: ***p ≤ 0.001. Expression of the activation marker CD69 by CD4+ T cells isolated from the brains of naive control C57BL/6 (D) and T-bet−/− (F) mice as well as C57BL/6 (E) and T-bet−/− (G) 8 d.p.i was evaluated by flow cytometry. Values indicate the percentage of cells in each quadrant.
CD4+ T cells accumulate but are dysfunctional in the CNS of GAS-infected T-bet−/− mice. The appearance of CD4+ T cells in the brain of infected mice was determined over time by staining 12 d.p.i. and by assessing the levels of specific cell marker mRNA. Immunolabeling of RNP and CD4+ T cells in WT (A) and T-bet−/− (B) mice. Scale bar, 50 μm. (C) CD4-specific mRNA level was analyzed by quantitative RT-PCR in WT and T-bet−/− mice (n = 10 mice per strain and time point). Data are expressed as the mean ±SEM copies of CD4 mRNA per 1000 copies of L13. Statistically significant differences between C57BL/6 and T-bet−/− mice are denoted as follows: ***p ≤ 0.001. Expression of the activation marker CD69 by CD4+ T cells isolated from the brains of naive control C57BL/6 (D) and T-bet−/− (F) mice as well as C57BL/6 (E) and T-bet−/− (G) 8 d.p.i was evaluated by flow cytometry. Values indicate the percentage of cells in each quadrant.
T-bet–independent production of IFN-γ by infiltrating lymphocytes
The unexpected IFN-γ mRNA levels in the GAS-infected brain tissues of T-bet−/− mice suggest that IFN-γ may be produced independently of T-bet in these animals. To determine whether IFN-γ is actually being produced and, if so, to identify the cell sources of this cytokine, lymphocytes were isolated from 8 d infected T-bet−/− mice brain and evaluated for intracellular IFN-γ content. The recovered cells were assessed by flow cytometry directly ex vivo as well as following control or PMA/A23187 treatment and overnight culture in GolgiPlug to allow intracellular accumulation of IFN-γ. Incubation in GolgiPlug revealed that CD4+ and CD8+ T cells as well as CD335+ NK cells (Fig. 6A, 6B, and 6C, respectively) are all producing IFN-γ when recovered from the CNS. In all cases, stimulated cells contain higher levels of IFN-γ, but the response of CD4 T cells is less robust.
T-bet–independent production of IFN-γ. Lymphocyte populations isolated from the day 8 infected T-bet−/− brain were stained for intracellular IFN-γ and analyzed by flow cytometry. Results for IFN-γ content in cells gated for their phenotypic markers CD4 (A), CD8 (B), and CD335/NKp46 (C) are expressed as histograms. The results for cells analyzed directly ex vivo (orange), cultured overnight with brefeldin A (blue), and cultured overnight with brefeldin A after stimulation with PMA/A23187 (red) are shown.
T-bet–independent production of IFN-γ. Lymphocyte populations isolated from the day 8 infected T-bet−/− brain were stained for intracellular IFN-γ and analyzed by flow cytometry. Results for IFN-γ content in cells gated for their phenotypic markers CD4 (A), CD8 (B), and CD335/NKp46 (C) are expressed as histograms. The results for cells analyzed directly ex vivo (orange), cultured overnight with brefeldin A (blue), and cultured overnight with brefeldin A after stimulation with PMA/A23187 (red) are shown.
Ab production by B cells infiltrating the CNS tissues of T-bet−/− mice infected with attenuated RABV is limited
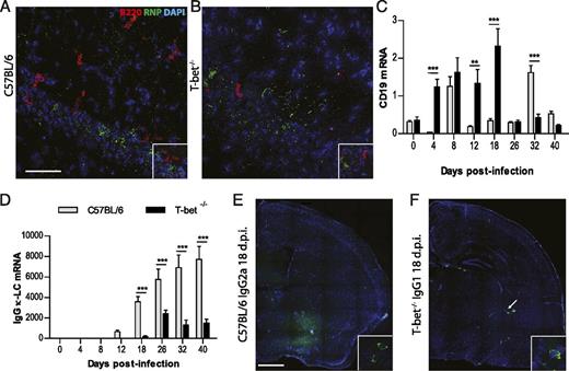
Clearance of RABV from infected CNS tissues is associated with the production of Ab by infiltrating B cells (24). As shown by immunostaining for B220 in Fig. 7, by 12 d.p.i., B cells have accumulated in the CNS tissues of both C57BL/6 and T-bet−/− mice infected with attenuated RABV. Temporal analysis of mRNA levels indicates that CD19+ B cells appear more rapidly and persist longer in the T-bet−/− than in the C57BL/6 brain parenchyma (Fig. 7C), suggesting that the majority of the B cells infiltrating the T-bet−/− brain may fail to differentiate into CD19− plasma cells. Consistent with this possibility, as demonstrated by κ-L chain mRNA levels, Ab production in the CNS tissues of the infected WT mice appears as the levels of CD19 mRNA wane and continues to increase over the next 30 d analyzed (Fig. 7D), whereas Ab production in the CNS tissues of T-bet−/− mice appears later and remains at low levels. Differences in the quantity and quality of the Abs produced in the cortex of the two strains can also be visualized by immunostaining. A halo of IgG2a can be observed around cells that stain strongly for the Ab in the cortex of infected WT mice (Fig. 7E), whereas only a few scattered cells stained for IgG1 with no evidence of surrounding Ab diffusion were seen in similar tissues from T-bet−/− mice (Fig. 7F). Neither IgG1 in WT nor IgG2a in T-bet−/− mice was observed (data not shown).
B cells accumulate in the CNS of T-bet−/− mice but produce low levels of Abs compared with WT mice. The appearance of B lymphocytes, as well as Ab production in the brain of infected mice, was determined over time by immunostaining and by assessing the levels of specific CD19 and κ-L chain mRNA (n = 10 mice per strain and per time point). Immunostaining of B lymphocyte (B220) and RABV nucleoprotein in WT (A) and T-bet−/− (B) mice at 12 d.p.i. Scale bar, 50 μm. (C) Specific mRNA levels of B cells. (D) Specific mRNA levels of newly produced Abs. Data are expressed as mean ±SEM copies of specific cell marker mRNA per 1000 copies of the housekeeping gene L13. Immunostaining of DAPI and IgG2a in C57BL/6 (E) and IgG1 in T-bet−/− (F) mice at 18 d.p.i. Scale bar, 100 μm. Statistically significant differences between WT and T-bet−/− mice are denoted as follows: **p ≤ 0.005, ***p ≤ 0.001.
B cells accumulate in the CNS of T-bet−/− mice but produce low levels of Abs compared with WT mice. The appearance of B lymphocytes, as well as Ab production in the brain of infected mice, was determined over time by immunostaining and by assessing the levels of specific CD19 and κ-L chain mRNA (n = 10 mice per strain and per time point). Immunostaining of B lymphocyte (B220) and RABV nucleoprotein in WT (A) and T-bet−/− (B) mice at 12 d.p.i. Scale bar, 50 μm. (C) Specific mRNA levels of B cells. (D) Specific mRNA levels of newly produced Abs. Data are expressed as mean ±SEM copies of specific cell marker mRNA per 1000 copies of the housekeeping gene L13. Immunostaining of DAPI and IgG2a in C57BL/6 (E) and IgG1 in T-bet−/− (F) mice at 18 d.p.i. Scale bar, 100 μm. Statistically significant differences between WT and T-bet−/− mice are denoted as follows: **p ≤ 0.005, ***p ≤ 0.001.
RABV-immune T-bet−/− mice are not fully protected against challenge with WT RABV
Normal mice that have cleared attenuated RABV from the CNS are generally protected against lethal challenge with a WT pathogenic RABV strain, regardless of the route of challenge (31). This protection can be seen in Fig. 8 for C57BL/6 mice immunized i.n. with the attenuated RABV GAS and then challenged i.n. with pathogenic DRV4 60 d later. In contrast, 60% of T-bet−/− mice that had been immunized 60 d previously by i.n. infection with GAS succumbed to DRV4 infection (Fig. 8A). Serum RABV-specific Abs were assessed in each group of mice 30 and 60 d after GAS immunization as well as in survivors at 30 d after DRV4 challenge. RABV-specific IgG1 levels remained constant in T-bet−/− mice between 30 and 60 d after GAS infection but precipitously dropped in the 30 d following DRV4 challenge (Fig. 8B). Only the i.n. challenged T-bet−/− mice showed minimal levels of IgG2a Abs (Fig. 8C). In contrast, RABV-specific IgG2a levels in C57BL/6 mice were generally consistent through initial immunization and challenge. Challenge also elicited low levels of IgG1 Abs in these animals.
A Th1-type immune response is essential to survive a challenge with a lethal RABV. (A) C57BL/6 and T-bet−/− mice were immunized i.n. with SPBN-GAS, challenged i.n. with DRV4, and monitored for survival. Data are expressed as percent survival. The virus-specific Ab response for IgG1 (B) and IgG2a (C) was determined by ELISA in C57BL/6 and T-bet−/− mice (n = 5 per group). Results are expressed as mean absorbance ± SEM of OD at 1:40 dilution. Statistically significant differences between groups are denoted as follows: ***p ≤ 0.001.
A Th1-type immune response is essential to survive a challenge with a lethal RABV. (A) C57BL/6 and T-bet−/− mice were immunized i.n. with SPBN-GAS, challenged i.n. with DRV4, and monitored for survival. Data are expressed as percent survival. The virus-specific Ab response for IgG1 (B) and IgG2a (C) was determined by ELISA in C57BL/6 and T-bet−/− mice (n = 5 per group). Results are expressed as mean absorbance ± SEM of OD at 1:40 dilution. Statistically significant differences between groups are denoted as follows: ***p ≤ 0.001.
Discussion
As previously described, normal mice efficiently clear attenuated RABV from CNS tissues in the absence of overt signs of infection through the development of a Th1-type response that culminates in the local production of Abs by infiltrating T and B lymphocytes (21, 34). Despite their lack of Th1-dependent immune mechanisms, T-bet−/− mice are able to survive infection with attenuated RABV. We consider that this is, at least in part, because the mice show no deficit in the early control of virus replication and spread, as reflected by the rapid reduction in viral load between 8 and 12 d.p.i. At this stage of the infection, T-bet−/− mice are overexpressing IFN-α and IFN-γ in their CNS tissues by comparison with congenic C57BL/6 mice and beginning to produce RABV-specific Abs in the periphery. Although evidence exists of a mechanism that transiently allows peripheral Ab to reach the CNS during infection of normal mice with attenuated RABV (38), we do not know whether this is operative in T-bet−/− mice, and the kinetics of Ab accumulation in sera do not entirely parallel virus clearance from the CNS of these animals. In contrast, the production of IFN-γ in CNS tissues has been found to strongly inhibit attenuated RABV replication independently of Ab, likely through the enhanced expression of innate antiviral agents (22). IFN-α expression was most closely related to IFN-γ–induced antiviral effects, whereas the induction of IFN-β appeared to be more a consequence of viral replication (23). In the current study, we observed that peak virus replication, which occurred at 8 d.p.i., was lower in the brains of T-bet−/− by comparison with congenic C57BL/6 mice. This finding is consistent with the higher levels of expression of IFN-γ and IFN-α in the brain tissues of the T-bet−/− mice at this time. The relationship between virus replication and IFN-β expression, both elevated in the brains of the C57BL/6 mice, is also in agreement with our prior conclusions (23).
The production of IFN-γ in the CNS tissues of T-bet−/− mice is somewhat unexpected, as the T-bet transcription factor controls the production of IFN-γ in many cells of the innate and adaptive immune systems (39). In particular, T-bet is required for the commitment of CD4+ T cells to the Th1 lineage, which is characterized by the production of this cytokine (27). In the absence of T-bet expression, CD4+ T cells produce only a small amount of IFN-γ (40). CD8+ T cells, another source of IFN-γ, infiltrate the CNS tissues of T-bet−/− and C57BL/6 mice to the same extent. CD8+ T cell effector function is controlled by the activity of two transcription factors, T-bet (41) and Eomesodermin (Eomes) (42), with the lack of either one resulting in only a minor defect in CD8+ effector function. Although the production of IFN-γ by CD8+ T cells is normally dependent on T-bet activation by both TCR stimulation and IL-12R signaling (43), Eomes can substitute in a RUNX3-dependent manner for T-bet in triggering the production of IFN-γ (44, 45). The balanced expression of T-bet and Eomes is also known to play a role in the production of IFN-γ by NK and γδ T cells. Indeed, the depletion of T-bet results in only partial deficits in NK and IFN-γ–producing γδ T cell numbers and activity owing to Eomes overexpression (NK cells) or constitutive expression (γδ T cell) (46, 47). In any case, the levels of IFN-γ mRNA detected in the infected CNS tissues of T-bet−/− mice and evidence of IFN-γ production by CD4+ and particularly CD8+ T cells and NK cells indicate that they have compensatory mechanisms to produce IFN-γ in the absence of T-bet.
We have previously demonstrated that the local production of Ab by infiltrating B cells, rather than their leakage from the periphery, is critical for the full clearance of RABV from CNS tissues (24). The results of the current study support this conclusion in that T-bet−/− mice develop serum RABV-specific Ab levels and VNA in parallel with C57BL/6 mice but are delayed in clearing the virus from the CNS. The preferential production of IgG1 isotype in T-bet−/− mice is consistent with the fact that T-bet plays several important roles in class switch recombination (48). In addition to its contribution to Th1 polarization in CD4+ T cells, T-bet is also expressed by B cells after priming by T cells. In response to cytokines (IFN-γ and IL-27) and BCR stimulation, B cells upregulate ETS1 and STAT-1, which act as cofactors to increase T-bet expression and the induction of Ab isotype class switching to IgG2a (48–51).
Although B cells appear in the CNS tissues of T-bet−/− mice relatively early in the infection, virus clearance does not occur until Ab production is detected in CNS tissues weeks later. IgG2a and IgG1 Abs are detected in the CNS tissues of C57BL/6 and T-bet−/− mice, respectively, confirming the Th1-versus-Th2 nature of the responses in the different animals. However, although substantial Ab production, detected by IgG-κ mRNA expression, is evident in the CNS of attenuated RABV-infected C57BL/6 mice by 12 d.p.i. and continues to rise for ≥3 wk afterward, Ab production in the CNS tissues of similarly infected T-bet−/− mice is modest, peaking at significantly lower levels 26 d.p.i. without increasing thereafter. Of interest, by immunohistochemistry we detected extensive infiltration of CD3+4+ T cells into the CNS tissues of T-bet−/− mice during the course of infection with attenuated RABV but little evidence of CD4 mRNA expression. This paradox leads us to speculate that activated peripheral CD4+ T cells in T-bet−/− mice retain the capacity to enter the CNS but become inactive when reaching CNS tissues. The implication is that Th2 cells may have only limited functionality in the CNS. On the basis of the kinetics, magnitude, and nature of the Abs produced in the CNS tissues, we conclude that the absence of T-bet results in the inability of T helper and B cells to interact in CNS tissues, leading to poor Ab production and delayed clearance of the virus.
There is evidence that a Th1 immune response is superior in the clearance of other viruses in addition to rabies, including lactate dehydrogenase–elevating virus, mouse CMV, lymphocytic choriomeningitis virus, and vaccinia virus (52, 53). In some cases, this finding is thought to be related to the production of IgG2a Abs (54). However, although attenuated RABV is cleared from the CNS through the preferential production of IgG2a and IgG2b Abs (Th1 bias) in normal mice, IFN-α/β receptor knockout mice survive the infection via a predominant production of IgG1 and IgG2b (26). As T-bet−/− mice survive infection with attenuated RABV through IgG1 and IgG2b (data not shown) production, we consider it unlikely that RABV clearance from the CNS is due to the production of any particular Ab isotype. Rather, we conclude that the capacity of T cells to provide help to B cells in CNS tissues is critical and that Th1 cells, but not Th2 cells, have this ability.
The current studies confirm our prior observation that, unlike C57BL/6 mice, a significant proportion of T-bet−/− mice immunized by infection with attenuated RABV 60 d previously do not survive a challenge with a highly pathogenic RABV strain (31). Surprisingly, the route of infection, intranasal versus intramuscular in the gastrocnemius, does not appear to make a difference. This finding indicates that RABV-specific Ab alone is not sufficient to prevent spread of the virus from the gastrocnemius to the CNS and raises the question of the role of T-bet in the overall development of immune memory to RABV. Unlike normal mice immunized with inactivated RABV, which also exhibit a primarily Th2-biased response (31), and normal mice that have cleared attenuated RABV, RABV-immune T-bet−/− mice show a decrease in circulating Ab titers upon challenge, suggesting an issue with immune memory regardless of the nature of the response. There is evidence that a high level of T-bet expression by CD8+ T cells leads to the formation of short-lived effector cells, whereas a low level of T-bet and a high level of Eomes give rise to long-lived memory precursor cells (55–57). Short-lived effector cells die during the contraction phase of an immune response, whereas memory precursor cells give birth to both effector and central memory CD8+ cells. However, CD8+ effector memory cells maintain a low level of T-bet that is rapidly upregulated upon Ag re-encounter (58). Analogous findings have been made for CD4+ T cells in lymphocytic choriomeningitis virus infection, in which reduced T-bet expression results in lower numbers of Th1 effectors and increased numbers of cells with memory characteristics that rapidly upregulate T-bet and expand upon challenge (59). T-bet expression has also been shown to persist in IgG2a+ memory B cells (60) and to drive their migration to sites of inflammation by controlling CXCR3 expression (61). Although these observations are all directed at aspects of a Th1 response, the defective Th2-biased response to RABV challenge in immunized T-bet−/− mice, which is not seen in C57BL/6 mice vaccinated with inactivated RABV, leads us to speculate that this transcription factor may also contribute to some aspect of the Th2 recall response to virus infection.
The current work shows that even a very strong Th2 response cannot guarantee survival if WT RABV reaches CNS tissues, despite the fact that a similar response in normal animals can prevent the virus from spreading from the periphery to the CNS. We conclude that this is due to the inability of Th2 cells to provide help for B cells in CNS tissues but not the periphery. This idea explains why vaccination with live-attenuated RABV is highly effective at clearing pathogenic RABV from CNS tissues, whereas their inactivated counterparts are not (31). Although inactivated RABV vaccines are recommended by the World Health Organization for their safety (62), they require multiple doses to induce a Th2 response that, although effective at preventing virus spread into the nervous system, is unlikely to clear RABV from CNS tissues. It is therefore not surprising that current postexposure regimens for rabies, which are based on inactivated vaccines, are ineffective when administered after signs of the disease appear. Our data indicate that a Th1 response is necessary for the requisite immune effector function in CNS tissues.
Acknowledgements
We thank Bernhard Dietzschold for constructive discussions and for providing the primary Ab for rabies nucleoprotein staining.
Footnotes
This work was supported by National Institutes of Health Grants U01 AI083045 and R01 AI093369-01.
References
Disclosures
The authors have no financial conflicts of interest.







