Abstract
CD134- and CD137-primed CD8 T cells mount powerful effector responses upon recall, but even without recall these dual-costimulated T cells respond to signal 3 cytokines such as IL-12. We searched for alternative signal 3 receptor pathways and found the IL-1 family member IL-36R. Although IL-36 alone did not stimulate effector CD8 T cells, in combination with IL-12, or more surprisingly IL-2, it induced striking and rapid TCR-independent IFN-γ synthesis. To understand how signal 3 responses functioned in dual-costimulated T cells we showed that IL-2 induced IL-36R gene expression in a JAK/STAT-dependent manner. These data help delineate a sequential stimulation process where IL-2 conditioning must precede IL-36 for IFN-γ synthesis. Importantly, this responsive state was transient and functioned only in effector T cells capable of aerobic glycolysis. Specifically, as the effector T cells metabolized glucose and consumed O2, they also retained potential to respond through IL-36R. This suggests that T cells use innate receptor pathways such as the IL-36R/axis when programmed for aerobic glycolysis. To explore a function for IL-36R in vivo, we showed that dual costimulation therapy reduced B16 melanoma tumor growth while increasing IL-36R gene expression. In summary, cytokine therapy to eliminate tumors may target effector T cells, even outside of TCR specificity, as long as the effectors are in the correct metabolic state.
Introduction
Following ligand binding, TLRs ignite inflammatory responses that influence adaptive immunity and control responses to infection and cancer as well as autoimmunity and allergies (1). A major outcome of TLR stimulation is the production of proinflammatory cytokines such as IL-1 or IL-12 that act as a third signal in programming differentiation of naive T cells into specialized effectors (2). Nevertheless, signal 3 cytokines can also stimulate previously differentiated effector T cells to release cytokines such as IFN-γ, IL-4, or IL-13 (3–5). This might help explain why T cells sometimes release cytokines without Ag stimulation. Thus, it is imperative to understand the identity of signal 3 mediators, when they act on already differentiated T cells, and the functional outcome of their action to develop approaches to modulate signal 3 for therapeutic benefit.
The goal of the present study was to identify new signal 3 pathways capable of eliciting TCR-independent responses on already differentiated resting effector CD8 T cells. Using a systems approach to study gene expression patterns after effector CD8 T cells were stimulated with IL-12, we identified an IL-1R family member, IL-36R, which is expressed on populations of innate immune cells and CD4 T cells but not previously observed on CD8 T cells (6–8). IL-36R has at least four ligands, with IL-36Ra considered an antagonist, and IL-36α, IL-36β, and IL-36γ shown to be agonists (7). Although these IL-1 family members are only beginning to be studied, their role in promoting inflammatory responses is evident. For example, interfering with the IL-36/IL-36R pathway decreases psoriatic pathology by disrupting keratinocyte and dermal mesenchymal cell communication (9). Additionally, during pulmonary responses there is evidence that IL-36 induces neutrophil recruitment into the airways, even in the absence of IL-1 (10). IL-36R has been implicated in regulating human Th responses specific to opportunistic fungi and mouse CD4 T cell cytokine potential (7, 11), and it also plays a role in cancer (12, 13) and was most recently shown to be expressed after induction of experimental autoimmune encephalomyelitis (14). Nevertheless, compared with other IL-1 members far less is known regarding IL-36 function or its mechanism of induction, but it very likely has therapeutic utility because IL-36R intersects between innate and acquired immunity.
In this study, it is shown that dual costimulation (DCo) through CD134 and CD137 in peptide-specific CD8 T cells facilitates Il1rl2 (IL-36R) gene expression. This is clinically significant because the DCo resting effector T cells express high levels of granzyme B and CD25, migrate into peripheral tissue, and possess robust tumor cell killing capacity. IL-36β, or IL-36γ, signaled these effectors to rapidly synthesize IFN-γ, but IL-2 was needed to induce Il1rl2 expression.
To determine a role for TCR-independent signal 3 responses, we postulated that metabolic programming plays a pivotal role because differentiated effector T cells are often found in tissue sites where nutrients such as glucose might be limiting (15, 16). CD8 T cell responsiveness to IL-36 coincided with programmed aerobic glycolysis, very high levels of GAPDH, and increased Glut1 expression that are known to regulate IFN-γ production (17) and survival (18). Importantly, IL-36 responsiveness by the CD8 effectors induced MHC upregulation on tumor cells and tracked with in vivo tumor therapeutic efficacy, collectively demonstrating a functional effect of IL-36. In summary, this novel function of IL-36R in conjunction with IL-2 on in vivo–primed resting effector CD8 T cells unveils an opportunity for cytokine therapy independent of TCR ligands that may be used to counter competition for nutrients by growing tumors and replicating pathogens.
Materials and Methods
Mice and adoptive transfer
C57BL/6 mice were purchased from The Jackson Laboratory (Bar Harbor, ME). OT-I RAG−/− transgenic mice were bred in-house. All mice were maintained in the University of Connecticut Health animal facility in accordance with National Institutes of Health guidelines. Spleen plus lymph node preparations from CD45.1+ RAG−/− OT-I transgenic mice containing 5 × 105 CD8+ T cells were adoptively transferred i.v. into CD45.2+ C57BL/6 recipients that were subsequently injected i.p. with 50 μg SIINFEKL peptide (Life Technologies, Grand Island, NY) and 30 μg rat IgG or 20 μg anti-CD134 (clone OX86, Bio X Cell, Lebanon, NH) plus 10 μg anti-CD137 (clone 3H3, Bio X Cell) agonists the following day as previously described (19, 20).
Reagents, Abs, flow cytometry, and cell purifications
IL-2, IL-12, truncated IL-36β (amino acids 31–183), and truncated IL-36γ (amino acids 13–164) recombinant proteins, and IFN-γ ELISA kits were purchased from R&D Systems (Minneapolis, MN). Ruxolitinib was purchased from Santa Cruz Biotechnology (Dallas, TX), and d-glucose and 2-deoxyglucose (2-DG) were purchased from Sigma-Aldrich (St. Louis, MO). Anti-CD45.1, -CD45.2, -DX5, -CD62L, –IFN-γ, -CD107a, –MHC class I (MHC I; H-2Kb), –MHC class II (MHC II), and XMG1.2 (anti–IFN-γ; neutralization) were from eBioscience (San Diego, CA); anti-CD4, -CD8, -CD3, -CD25, -CD69, and -STAT5A (pY694) were from BD Biosciences (San Jose, CA); anti-KLRG1 was from Abcam (Cambridge, MA); and anti-GAPDH was from Sigma-Aldrich. Alexa Fluor 488 anti-MHC I (H-2Kb) and anti-MHC II for immunofluorescence were from BioLegend (San Diego, CA), and Alexa Fluor 568 anti-rat IgG was from Life Technologies. FACS acquisition was performed by an LSR II (BD Biosciences), and samples were analyzed with FlowJo software (Tree Star, Ashland, OR). For intracellular staining, cells were incubated 5 h in the presence of GolgiStop (BD Biosciences) and then fixed with 2% formaldehyde at room temperature and permeabilized with 0.25% saponin prior to staining. For the purification of in vivo–primed OT-I CD8+ T cells, splenocytes were positively selected by cell sorting with anti-CD8 and with CD45.1 using a FACSAria (BD Biosciences) or by negative selection using anti-CD4, anti-B220 (CD45R), and M-280 streptavidin Dynabeads (Life Technologies) with the biotinylated Ab mixture of anti-CD45.2, -DX5, –MHC II. Naive CD4+ and CD8+ T cells (CD62L+CD3+CD69−DX5−KLG1−CD25−) were FACS sorted from C57BL/6 splenocytes. Resulting purities for all cell isolations were typically >95%.
Cell culture and influenza infection
For in vitro restimulation, purified OT-I cells were cultured in 200 μl MEM plus 10% FCS in 96-well plates (1 × 105/well) and treated with IL-2, IL-12, IL-36α, or IL-36β at the indicated concentrations for the indicated times. Culture supernatants were collected for ELISA, and for intracellular cytokine staining GolgiStop was added for the final 5 h of the culture. The B16-F10 (B16) mouse melanoma cell line was obtained from American Type Culture Collection and maintained in RPMI 1640 plus 10% FCS. For cocultures, 2.3 × 103, 7 × 103, or 2.1 × 104 purified day 4 DCo OT-I cells were added to wells containing 2.5 × 103 B16 cells with or without IL-2 and IL-36β and incubated for 16 h. For Transwell cocultures, 3.75 × 103 B16 cells were added on the bottom of each well of a 0.4-μm pore size 96-well Transwell plate (Corning, Lowell, MA), then 3.15 × 104, 1.05 × 104, or 3.15 × 103 purified day 4 DCo OT-I cells were added to the Transwell top. Transwell cultures containing IL-2 and IL-36β or without added cytokines (control) were incubated for 16 h. Influenza infection was performed as described previously (21). Anesthetized mice were infected intranasally with 103 PFU influenza A/WSN/33 virus (WSN)–OVA and on day 8 OVA-specific spleen CD8 T cells were purified and tested for responsiveness to various conditions.
Quantitative real-time RT-PCR
Total RNA extracted using the RNeasy mini kit (Qiagen, Valencia, CA) was reverse-transcribed with an iScript cDNA synthesis kit (Bio-Rad, Hercules, CA). Real-time quantitative PCR measurement of cDNA was then performed using iTaq Universal SYBR Green Supermix (Bio-Rad) and a CFX96 real-time PCR instrument (Bio-Rad). Each sample was run in duplicate, and primer sets are shown in Table I. Gene expression was normalized to β-actin or GAPDH using the standard curve method. Fold changes were calculated relative to the first sample of each set.
| Gene . | Accession No. . | Forward Primer . | Reverse Primer . | Reference . |
|---|---|---|---|---|
| IL-36R | NM_133193.3 | 5′-CGACATCATGCTTTGGTACAG-3′ | 5′-GGCATCATACAGCTTCTCATCA-3′ | This study* |
| ST2 | NM_001025602.2 | 5′-AGACCTGTTACCTGGGCAAG-3′ | 5′-CACCTGTCTTCTGCTATTCTGG-3′ | This study* |
| IL-1R1 | NM_008362.2 | 5′-CGAACCGTGAACAACACAAA-3′ | 5′-CAGAGGCACCATGAGACAAA-3′ | This study* |
| IL-1RAcP | NM_008364.1 | 5′-GGGCAACATCAACGTCATTTT-3′ | 5′-CAGCTCTTTCACCTTCATGTCCTT-3′ | PMID no. 1 |
| IL-18Rα2 | NM_008365.2 | 5′-ACACCTTGGAATTCTGGCCA-3′ | 5′-TGCGACGATCATTTCCGAC-3′ | PMID no. 2 |
| IL-12Rβ2 | NM_008354 | 5′-ACAACCTGAGCTCTGCGAAATT-3′ | 5′-TGTAGGCTGCTTATTGGATGTGAG-3′ | PMID no. 2 |
| CD25 | NM_008367.3 | 5′-AGAACACCACCGATTTCTGG-3′ | 5′-GGCAGGAAGTCTCACTCTCG-3′ | This study* |
| IFN-γ | NM_008337 | 5′-CATTGAAAGCCTAGAAAGTCTGAATAAC-3′ | 5′-TGGCTCTGCAGGATTTTCATG-3′ | PMID no. 2 |
| Hk1 | NM_010438 | 5′-TCACATTGTCTCCTGCATCTC-3′ | 5′-CTTTGAATCCCTTTGTCCACG-3′ | This study* |
| Hk2 | NM_013820 | 5′-TCAAAGAGAACAAGGGCGAG-3′ | 5′-AGGAAGCGGACATCACAATC-3′ | This study* |
| GADD45β | NM_008655.1 | 5′-CGGCCAAACTGATGAATGT-3′ | 5′-ATCTGCAGAGCGATATCATCC-3′ | This study |
| GADD45γ | NM_011817.2 | 5′-GCATTGCATCCTCATTTCG-3′ | 5′-CACCCAGTCGTTGAAGCTG-3′ | This study* |
| β-actin | NM_007393.3 | 5′-AAGGCCAACCGTGAAAAGAT-3′ | 5′-GTGGTACGACCAGAGGCATAC-3′ | PMID no. 3 |
| GAPDH | NM_008084 | 5′-CTCCACTCACGGCAAATTCAA-3′ | 5′-GATGACAAGCTTCCCATTCTCG-3′ | PMID no. 4 |
| Gene . | Accession No. . | Forward Primer . | Reverse Primer . | Reference . |
|---|---|---|---|---|
| IL-36R | NM_133193.3 | 5′-CGACATCATGCTTTGGTACAG-3′ | 5′-GGCATCATACAGCTTCTCATCA-3′ | This study* |
| ST2 | NM_001025602.2 | 5′-AGACCTGTTACCTGGGCAAG-3′ | 5′-CACCTGTCTTCTGCTATTCTGG-3′ | This study* |
| IL-1R1 | NM_008362.2 | 5′-CGAACCGTGAACAACACAAA-3′ | 5′-CAGAGGCACCATGAGACAAA-3′ | This study* |
| IL-1RAcP | NM_008364.1 | 5′-GGGCAACATCAACGTCATTTT-3′ | 5′-CAGCTCTTTCACCTTCATGTCCTT-3′ | PMID no. 1 |
| IL-18Rα2 | NM_008365.2 | 5′-ACACCTTGGAATTCTGGCCA-3′ | 5′-TGCGACGATCATTTCCGAC-3′ | PMID no. 2 |
| IL-12Rβ2 | NM_008354 | 5′-ACAACCTGAGCTCTGCGAAATT-3′ | 5′-TGTAGGCTGCTTATTGGATGTGAG-3′ | PMID no. 2 |
| CD25 | NM_008367.3 | 5′-AGAACACCACCGATTTCTGG-3′ | 5′-GGCAGGAAGTCTCACTCTCG-3′ | This study* |
| IFN-γ | NM_008337 | 5′-CATTGAAAGCCTAGAAAGTCTGAATAAC-3′ | 5′-TGGCTCTGCAGGATTTTCATG-3′ | PMID no. 2 |
| Hk1 | NM_010438 | 5′-TCACATTGTCTCCTGCATCTC-3′ | 5′-CTTTGAATCCCTTTGTCCACG-3′ | This study* |
| Hk2 | NM_013820 | 5′-TCAAAGAGAACAAGGGCGAG-3′ | 5′-AGGAAGCGGACATCACAATC-3′ | This study* |
| GADD45β | NM_008655.1 | 5′-CGGCCAAACTGATGAATGT-3′ | 5′-ATCTGCAGAGCGATATCATCC-3′ | This study |
| GADD45γ | NM_011817.2 | 5′-GCATTGCATCCTCATTTCG-3′ | 5′-CACCCAGTCGTTGAAGCTG-3′ | This study* |
| β-actin | NM_007393.3 | 5′-AAGGCCAACCGTGAAAAGAT-3′ | 5′-GTGGTACGACCAGAGGCATAC-3′ | PMID no. 3 |
| GAPDH | NM_008084 | 5′-CTCCACTCACGGCAAATTCAA-3′ | 5′-GATGACAAGCTTCCCATTCTCG-3′ | PMID no. 4 |
Corresponding PubMed PMID numbers (1–4) are indicated for primer sequences taken from previously published sources. Other primers (*) were designed using Primer3 software (PMID: 10547847), code available at http://www-genome.wi.mit.edu/genome_software/other/primer3.html. PMID no. 1, 19481478; PMID no. 2, 16393991; PMID no. 3, 22981535; PMID no. 4, 17425404
Cell metabolism assays
Purified OT-I cells (2 × 105/well) were plated in 96-well Cell-Tak (BD Biosciences)–coated Seahorse plates (Seahorse Bioscience, North Billerica, MA). Oxygen consumption rates (OCR) and extracellular acidification rates (ECAR) were measured using an XF-96 extracellular flux analyzer and the cell mito stress test kit (for oxygen consumption rates) and a glycolysis stress test kit (for ECAR) as per the manufacturer’s instructions (Seahorse Bioscience).
Immunofluorescence and confocal microscopy
B16 cells (2 × 104/well) were seeded onto glass coverslips placed at the bottom of wells in 12-well plates and incubated overnight with purified DCo OT-I cells (8 × 105/well). Coverslips were fixed in 2% formaldehyde for 5 min, washed in PBS, and then permeabilized with 0.25% saponin for 5 min, washed, and stained. Coverslips were mounted with Vectashield mounting medium with DAPI (Vector Laboratories, Burlingame, CA). Images were acquired on a Leica LSM780 microscope.
Microarray
FACS-sorted day 3 DCo OT-I cells were restimulated in vitro with or without IL-12 (1 ng/ml) and total RNA was extracted as described above. Hybridizations to GeneChip mouse genome 430A 2.0 arrays (Affymetrix, Santa Clara, CA) and subsequent analysis were performed at the Yale Center for Genome Analysis (http://ycga.yale.edu). These data have been given the Gene Expression Omnibus accession no. GSE72791 (http://www.ncbi.nlm.nih.gov/genbank).
Tumor challenge and DCo therapy
C57BL/6 mice were shaved at the back and injected intradermally with 5 × 105 B16 melanoma cells and treated at the indicated times with 30 μg rat IgG or 20 μg anti-CD134 plus 10 μg anti-CD137 i.p. Tumor growth was measured using a caliper and multiplying perpendicular diameters to calculate surface areas in millimeters squared. Area under the curve analysis was performed as previously described (22).
Statistical analysis
Two-group comparisons were performed using an unpaired, two-tailed, and equal variance Student t test. Comparisons of three or more groups were analyzed by one-way ANOVA. Quantitative data are expressed as the mean ± SEM. A p value <0.05 was considered significant.
Results
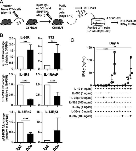
The alarmin receptor ST2 (IL-33R) is expressed on effector CD8 T cells, and IL-12 with IL-33 induces IFN-γ release (23, 24). Whereas IL-33 signaling combats viral infection (25, 26), it also worsens lung inflammation (27–29), suggesting that IL-12 might prime other signal 3 pathways besides IL-33R. Initially, purified effector OT-I CD8 T cells were stimulated with IL-12, and by gene chip analysis we detected increased Il1lr1 (IL-33R) and Il1rl2 (IL-36R) expression (Supplemental Table I). To validate this finding, OT-I CD8 T cells were adoptively transferred, and the next day recipient mice were immunized with specific peptide and DCo using agonist anti-CD134/-CD137 mAbs (20, 30) (Fig. 1A, Table II). On day 3, DCo CD8 T cells were purified and quantitative RT-PCR (qRT-PCR) showed significant increases of IL-36R and ST2 gene expression in the DCo cells over controls, but this was specific because other IL-1 family members, including IL-1R1, IL-18Rα2, and IL-1RAcP, were decreased (Fig. 1B). Importantly, and consistent with previous results (31), IL-36R expression in naive CD8 T cells was lower than in CD4 (Supplemental Fig. 1A, 1B). To test IL-36R functionality, day 4 purified DCo CD8 effector T cells were treated with IL-12 plus IL-36β or IL-36γ. Fig. 1C shows that IL-12 or IL-36 alone minimally stimulated IFN-γ, but the combination was a powerful titratable stimulus. The levels of IFN-γ were especially robust considering that no TCR ligand was offered in the 16 h in vitro culture.
DCo programs IL-36R mRNA expression in effector CD8 T cells and the potential to produce IFN-γ in response to IL-12 plus IL-36. (A) Immunization with specific peptide (SIINFEKL) and IgG control or with DCo to activate specific OT-I CD8 T cells, followed by their purification on days 3–12. The purified cells were cultured for 4 h or overnight and then qRT-PCR or ELISA on supernatants was performed to test for IL-2, IL-36, or IL-2 with IL-36–based activation. (B) qRT-PCR analysis of IL-1 family member mRNA expression in purified OT-I CD8+ T cells. Naive OT-I CD45.1+RAG−/−CD8+ T cells were adoptively transferred into congenic CD45.2+ C57BL/6 mice and immunized with SIINFEKL peptide and DCo or rat IgG (control). OT-I cells were FACS sorted from spleens 3 d later and mRNA was extracted. qRT-PCR data were normalized to GAPDH and presented as fold difference compared with the corresponding IgG control (set as 1) (n = 3 mice/group). (C) Secretion of IFN-γ by purified day 4 DCo OT-I cells after in vitro restimulation with or without IL-12, IL-36β, and IL-36γ. Each symbol represents an ELISA measurement for an individual mouse, small horizontal lines indicate the mean, and data are representative of three independent experiments. Data from the independent experiments are shown in Table II. **p < 0.01, ***p < 0.001, ****p < 0.0001.
DCo programs IL-36R mRNA expression in effector CD8 T cells and the potential to produce IFN-γ in response to IL-12 plus IL-36. (A) Immunization with specific peptide (SIINFEKL) and IgG control or with DCo to activate specific OT-I CD8 T cells, followed by their purification on days 3–12. The purified cells were cultured for 4 h or overnight and then qRT-PCR or ELISA on supernatants was performed to test for IL-2, IL-36, or IL-2 with IL-36–based activation. (B) qRT-PCR analysis of IL-1 family member mRNA expression in purified OT-I CD8+ T cells. Naive OT-I CD45.1+RAG−/−CD8+ T cells were adoptively transferred into congenic CD45.2+ C57BL/6 mice and immunized with SIINFEKL peptide and DCo or rat IgG (control). OT-I cells were FACS sorted from spleens 3 d later and mRNA was extracted. qRT-PCR data were normalized to GAPDH and presented as fold difference compared with the corresponding IgG control (set as 1) (n = 3 mice/group). (C) Secretion of IFN-γ by purified day 4 DCo OT-I cells after in vitro restimulation with or without IL-12, IL-36β, and IL-36γ. Each symbol represents an ELISA measurement for an individual mouse, small horizontal lines indicate the mean, and data are representative of three independent experiments. Data from the independent experiments are shown in Table II. **p < 0.01, ***p < 0.001, ****p < 0.0001.
. | IFN-γ (pg/ml) ± SEM . | ||
|---|---|---|---|
| Experiment I . | Experiment II . | Experiment III . | |
| Medium + | |||
| Medium | −8.0 ± 2.1 | −18.74 | −10.0 ± 0.01 |
| IL-36β (1 ng/ml) | −6.0 ± 2.2 | 2.69 | −8.0 ± 3.8 |
| IL-36β (10 ng/ml) | −4.0 ± 9.0 | 18.78 | −9.0 ± 3.6 |
| IL-36β (100 ng/ml) | 3.0 ± 21.4 | 49 | −8.0 ± 3.8 |
| IL-36γ (1 ng/ml) | −0.6 ± 6.1 | 52 | −10.0 ± 0 |
| IL-36γ (10 ng/ml) | 48.0 ± 81.4 | 285 | 1.0 ± 5.7 |
| IL-36γ (100 ng/ml) | 58.0 ± 99.0 | 448 | −1.0 ± 5.7 |
| IL-2 (1 μg/ml) + | |||
| Medium | 283.0 ± 68.8 | 543 | 271.0 ± 66.4 |
| IL-36β (1 ng/ml) | 2,187.0 ± 946.5 | 2,070 | 89.0 ± 58.6 |
| IL-36β (10 ng/ml) | 19,132.0 ± 8,009.5 | 11,887 | 4,038.0 ± 421.1 |
| IL-36β (100 ng/ml) | 48,568.0 ± 11,285.2 | 23,926 | 6,059.0 ± 41.7 |
| IL-36γ (1 ng/ml) | 647.0 ± 47.8 | 1,797 | 469.0 ± 165.9 |
| IL-36γ (10 ng/ml) | 8,692.0 ± 2,317.7 | 4,838 | 2,092.0 ± 823.1 |
| IL-36γ (100 ng/ml) | 39,180.0 ± 11,431.1 | 23,765 | 5,022.0 ± 195.1 |
| IL-12 (1 ng/ml) + | |||
| Medium | 591.0 ± 237.4 | 2,376 | 1,141.0. ± 683.1 |
| IL-36β (1 ng/ml) | 1,782.0 ± 1,435.9 | 6,110 | 3,065.0 ± 2,613.4 |
| IL-36β (10 ng/ml) | 22,479.0 ± 15,534.2 | 42,434 | 6,148.0 ± 296.9 |
| IL-36β (100 ng/ml) | 87,645.0 ± 42,152.9 | 112,118 | 7,045.0 ± 83.4 |
| IL-36γ (1 ng/ml) | 2,258.0 ± 2,439.1 | 3,229 | 2,946.0 ± 2,812 |
| IL-36γ (10 ng/ml) | 23,836.0 ± 12,841 | 21,673 | 5,177.0 ± 2,315.7 |
| IL-36γ (100 ng/ml) | 67,103.0 ± 39,396.7 | 88,461 | 6,856.0 ± 190.2 |
. | IFN-γ (pg/ml) ± SEM . | ||
|---|---|---|---|
| Experiment I . | Experiment II . | Experiment III . | |
| Medium + | |||
| Medium | −8.0 ± 2.1 | −18.74 | −10.0 ± 0.01 |
| IL-36β (1 ng/ml) | −6.0 ± 2.2 | 2.69 | −8.0 ± 3.8 |
| IL-36β (10 ng/ml) | −4.0 ± 9.0 | 18.78 | −9.0 ± 3.6 |
| IL-36β (100 ng/ml) | 3.0 ± 21.4 | 49 | −8.0 ± 3.8 |
| IL-36γ (1 ng/ml) | −0.6 ± 6.1 | 52 | −10.0 ± 0 |
| IL-36γ (10 ng/ml) | 48.0 ± 81.4 | 285 | 1.0 ± 5.7 |
| IL-36γ (100 ng/ml) | 58.0 ± 99.0 | 448 | −1.0 ± 5.7 |
| IL-2 (1 μg/ml) + | |||
| Medium | 283.0 ± 68.8 | 543 | 271.0 ± 66.4 |
| IL-36β (1 ng/ml) | 2,187.0 ± 946.5 | 2,070 | 89.0 ± 58.6 |
| IL-36β (10 ng/ml) | 19,132.0 ± 8,009.5 | 11,887 | 4,038.0 ± 421.1 |
| IL-36β (100 ng/ml) | 48,568.0 ± 11,285.2 | 23,926 | 6,059.0 ± 41.7 |
| IL-36γ (1 ng/ml) | 647.0 ± 47.8 | 1,797 | 469.0 ± 165.9 |
| IL-36γ (10 ng/ml) | 8,692.0 ± 2,317.7 | 4,838 | 2,092.0 ± 823.1 |
| IL-36γ (100 ng/ml) | 39,180.0 ± 11,431.1 | 23,765 | 5,022.0 ± 195.1 |
| IL-12 (1 ng/ml) + | |||
| Medium | 591.0 ± 237.4 | 2,376 | 1,141.0. ± 683.1 |
| IL-36β (1 ng/ml) | 1,782.0 ± 1,435.9 | 6,110 | 3,065.0 ± 2,613.4 |
| IL-36β (10 ng/ml) | 22,479.0 ± 15,534.2 | 42,434 | 6,148.0 ± 296.9 |
| IL-36β (100 ng/ml) | 87,645.0 ± 42,152.9 | 112,118 | 7,045.0 ± 83.4 |
| IL-36γ (1 ng/ml) | 2,258.0 ± 2,439.1 | 3,229 | 2,946.0 ± 2,812 |
| IL-36γ (10 ng/ml) | 23,836.0 ± 12,841 | 21,673 | 5,177.0 ± 2,315.7 |
| IL-36γ (100 ng/ml) | 67,103.0 ± 39,396.7 | 88,461 | 6,856.0 ± 190.2 |
Secretion of IFN-γ protein from purified day 4 OT-I CD8 T cells after 16 h in vitro restimulation with or without IL-2, IL-12, IL-36β, and IL-36γ was measured by ELISA; n = 3, 1 and 2 for experiments I, II, and III, respectively.
The effectiveness of DCo is based in part on the clonal expansion programming power by IL-2 (19, 32) and very high expression of CD25 (Supplemental Fig. 1D, 1E, 1G). Thus, DCo therapy could promote permissiveness to signal 3 mediators through the action of IL-2. Day 3 or 4 DCo CD8 effector T cells were purified by cell sorting and then offered IL-2 with IL-36 (Fig. 2A, Supplemental Fig. 1F, Table II). As with IL-12, IL-2 and IL-36β (or IL-36γ) provided a synergistic signal that induced IFN-γ release (Fig. 2A, top, Supplemental Fig. 1F, bottom) but this effect was time-dependent because day 12 effector T cells failed to produce much IFN-γ in the overnight culture (Fig. 2A, bottom), nor did day 3 rat IgG (negative control for DCo) CD8 effector T cells (Supplemental Fig. 1F). Using the same approach, it is shown that IL-2 with IL-36 rapidly and synergistically induced not only high levels of IFN-γ protein, but also Ifng gene expression by 4 h (Fig. 2B). To substantiate that IFN-γ was derived from the CD8 effector T cells, intracellular cytokine staining showed that IL-2 or IL-12 alone had a minimal effect but when combined with IL-36β or IL-36γ profound IFN-γ synthesis was evident (Fig. 2C, 2D, Supplemental Fig. 2A, 2B). Although IFN-γ levels were lower compared with TCR-stimulated IFN-γ release (Supplemental Fig. 2C), this TCR-independent effect was also seen when DCo was replaced by WSN-OVA influenza infection (Supplemental Fig. 2D), suggesting that infection can also mediate IL-36R responsiveness.
IL-36 responsiveness is transient and mediated at the gene expression level. (A) Secretion of IFN-γ by purified day 4 (top) or day 12 (bottom) DCo OT-I cells following 16 h in vitro restimulation with or without IL-2, IL-36β, and IL-36γ. (B) Secretion of IFN-γ protein (top) and IFN-γ mRNA expression (bottom, normalized to β-actin) by purified day 4 DCo OT-I cells after 4 h restimulation with or without IL-2 (1 μg/ml), IL-36β (100 ng/ml), or both. Data from the independent experiments at day 4 are shown in Table II. (C and D) Intracellular IFN-γ protein expression by purified day 4 DCo OT-I cells after 24 h restimulation with or without IL-2 (1 μg/ml), IL-36β (100 ng/ml), IL-36γ (100 ng/ml), or IL-2 plus IL-36β or IL-36γ. Representative FACS plots are shown in (C) and scatter plot analysis shown in (D). Data are representative of three independent experiments with one to four mice per group in each. **p < 0.01, ***p < 0.001, ****p < 0.0001.
IL-36 responsiveness is transient and mediated at the gene expression level. (A) Secretion of IFN-γ by purified day 4 (top) or day 12 (bottom) DCo OT-I cells following 16 h in vitro restimulation with or without IL-2, IL-36β, and IL-36γ. (B) Secretion of IFN-γ protein (top) and IFN-γ mRNA expression (bottom, normalized to β-actin) by purified day 4 DCo OT-I cells after 4 h restimulation with or without IL-2 (1 μg/ml), IL-36β (100 ng/ml), or both. Data from the independent experiments at day 4 are shown in Table II. (C and D) Intracellular IFN-γ protein expression by purified day 4 DCo OT-I cells after 24 h restimulation with or without IL-2 (1 μg/ml), IL-36β (100 ng/ml), IL-36γ (100 ng/ml), or IL-2 plus IL-36β or IL-36γ. Representative FACS plots are shown in (C) and scatter plot analysis shown in (D). Data are representative of three independent experiments with one to four mice per group in each. **p < 0.01, ***p < 0.001, ****p < 0.0001.
To better understand the synergism driving IL-2 and IL-36, a two-step stimulation protocol was used to decipher whether the order of cytokine action was critical for IFN-γ production (Fig. 3A). Day 4 Dco CD8 effectors were purified and treated with IL-2 plus IL-36β together (column 1), each cytokine alone (columns 2 and 3), or IL-2 followed by IL-36β and vice versa (columns 4 and 5, respectively). Either measuring IFN-γ protein (top panel) or by qRT-PCR (bottom panel), the combination together was highest (Fig. 3A). Importantly, however, IL-2 worked when offered before, but not after, IL-36β to elicit IFN-γ protein synthesis (columns 4 and 5). Thus, the sequence of cytokine addition was key for IFN-γ protein release and suggested that IL-2 might induce IL-36R to foster IL-36 responsiveness. Within 1 h, IL-2 increased IL-36R mRNA expression by several fold and a greater increase was observed by 1.5 h (Fig. 3B). To test whether IL-2–induced IL-36R gene expression was driven in a JAK/STAT-dependent manner, ruxolitinib (33), a JAK inhibitor, was titrated into the culture and the results show significant downregulation of Il1rl2 (Fig. 3C), consistent with the inhibition of STAT5 phosphorylation (Supplemental Fig. 2E). Taken together, IL-2 positively regulates IL-36R on effector CD8 T cells at the gene expression level through the JAK/STAT pathway.
IL-2 induces rapid IL-36R mRNA expression and STAT5 binding to multiple sites surrounding the Il1rl2 (IL-36R) gene. (A) Secretion of IFN-γ protein (top) and IFN-γ mRNA expression (bottom, normalized to β-actin) by purified day 4 DCo OT-I cells following two consecutive 4-h in vitro restimulation periods in which the cultures were supplemented with or without IL-2 (1 μg/ml) and/or IL-36β (100 ng/ml) as indicated. Data are representative of three independent experiments with three mice per group in each. (B) qRT-PCR analysis of IL-36R mRNA expression (normalized to β-actin) in purified day 4 DCo OT-I cells treated with or without IL-2 (0.5 μg/ml) for 0, 30, 60, or 90 min (n = 6 mice/group). (C) qRT-PCR of IL-36R mRNA expression (normalized to β-actin) in purified day 4 DCo effector CD8 T cells treated with a titration of ruxolitinib (STAT5 inhibitor) for 20 min prior to IL-2 (0.1 μg/ml) for 60 min (n = 5 mice/group). *p < 0.05, ***p < 0.001, ****p < 0.0001.
IL-2 induces rapid IL-36R mRNA expression and STAT5 binding to multiple sites surrounding the Il1rl2 (IL-36R) gene. (A) Secretion of IFN-γ protein (top) and IFN-γ mRNA expression (bottom, normalized to β-actin) by purified day 4 DCo OT-I cells following two consecutive 4-h in vitro restimulation periods in which the cultures were supplemented with or without IL-2 (1 μg/ml) and/or IL-36β (100 ng/ml) as indicated. Data are representative of three independent experiments with three mice per group in each. (B) qRT-PCR analysis of IL-36R mRNA expression (normalized to β-actin) in purified day 4 DCo OT-I cells treated with or without IL-2 (0.5 μg/ml) for 0, 30, 60, or 90 min (n = 6 mice/group). (C) qRT-PCR of IL-36R mRNA expression (normalized to β-actin) in purified day 4 DCo effector CD8 T cells treated with a titration of ruxolitinib (STAT5 inhibitor) for 20 min prior to IL-2 (0.1 μg/ml) for 60 min (n = 5 mice/group). *p < 0.05, ***p < 0.001, ****p < 0.0001.
The DCo-programmed effectors produced IFN-γ protein in just a few hours after signal 3 stimulation (Figs. 2, 3), and a recent study also showed rapid IFN-γ mRNA translation that was dependent on aerobic glycolysis (17). It was thus reasoned that IL-36R–induced IFN-γ production might rely on a similar metabolic state. Day 4 effector CD8 T cells were purified and with a Seahorse instrument tested for oxidative phosphorylation capacity and glucose utilization by measuring O2 consumption and ECAR (lowering of pH by lactate), respectively (Fig. 4). Strikingly, day 4 effectors exhibited increased ECAR and O2 consumption directly ex vivo without any in vitro prestimulation in comparison with naive T cells (Fig. 4A). Specifically, injection of glucose into the assay increased ECAR, which was further increased by oligomycin (gylcolytic capacity) in the day 4 effector population (Fig. 4A, left panel). Also, the effectors consumed more O2 at 0 h compared with naive, which was blocked by oligomycin, but also possessed greater maximal O2 consumption capacity as shown when carbonyl cyanide 4-(trifluoromethoxy)phenylhydrazone was injected (Fig. 4A, right panel). Day 5 effector cells also underwent aerobic glycolysis, but by day 12 they lost this capacity (Fig. 4B), which corresponded to their weak responsiveness to signal 3 (Fig. 2A). Because GAPDH is a key glycolytic enzyme whose expression increases in effector T cells capable of undergoing aerobic glycolysis (17), it was predicted that GAPDH expression in DCo CD8 T cells would increase in accord with their capacity to undergo aerobic glycolysis. Indeed, day 3 CD8 effectors compared with noneffectors from the same mice, used as an internal control for each mouse and time point, had greater levels of GAPDH protein (Fig. 4C), but by day 7 there was little difference. Importantly, GAPDH also blocks translation of IFN-γ mRNA by binding the 3′ untranslated region, and this translational repression is relieved when GAPDH is engaged to function in the glycolytic pathway (17). Thus, in the face of increased GAPDH expression, effector T cells also require an efficient means to import glucose to feed glycolysis to allow translation of IFN-γ protein. Consistently, DCo also increased expression of the inducible T cell–associated glucose transporter Glut1 (18), but not Glut3, at the level of both the gene (Fig. 4D) and protein (Fig. 4E). The induction of both GAPDH (Fig. 4C) and Glut1 (Fig. 4D, 4E) likely explains the robust glycolytic capacity of these cells (Fig. 4A, left panel).
Metabolic potential of DCo CD8 T cells during different stages of differentiation. Purified naive and day 4 DCo (A) and day 5 and day 12 DCo (B) OT-I cells were compared for their potential to undergo aerobic glycolysis (ECAR, left) and oxidative phosphorylation (oxygen consumption rate [OCR], right). Each sample was pooled from three separate mice, and the experiment shown is representative of three independent trials. (C) GAPDH expression in gated CD8+CD45.1− (noneffector) or CD8+CD45.1+ (effector) cells. Left, Representative histogram overlays. Right, Net geometric mean fluorescence intensity (MFI) was calculated as effector MFI minus noneffector MFI (n = 3 per mice/group). (D) qRT-PCR analysis of Glut1 and Glut3 mRNA expression (using the samples from Fig. 1B) (n = 3/group). (E) CD8+CD45.1+ effector T cell expression Glut1 from naive, day 4 IgG, or DCo immunized mice. Left, Representative histogram overlays. Right, Net geometric MFI (n = 6 per mice/group). *p < 0.05, **p < 0.01, ***p < 0.001, ****p < 0.0001. FCCP, carbonyl cyanide 4-(trifluoromethoxy)phenylhydrazone; MFI, mean fluorescence intensity.
Metabolic potential of DCo CD8 T cells during different stages of differentiation. Purified naive and day 4 DCo (A) and day 5 and day 12 DCo (B) OT-I cells were compared for their potential to undergo aerobic glycolysis (ECAR, left) and oxidative phosphorylation (oxygen consumption rate [OCR], right). Each sample was pooled from three separate mice, and the experiment shown is representative of three independent trials. (C) GAPDH expression in gated CD8+CD45.1− (noneffector) or CD8+CD45.1+ (effector) cells. Left, Representative histogram overlays. Right, Net geometric mean fluorescence intensity (MFI) was calculated as effector MFI minus noneffector MFI (n = 3 per mice/group). (D) qRT-PCR analysis of Glut1 and Glut3 mRNA expression (using the samples from Fig. 1B) (n = 3/group). (E) CD8+CD45.1+ effector T cell expression Glut1 from naive, day 4 IgG, or DCo immunized mice. Left, Representative histogram overlays. Right, Net geometric MFI (n = 6 per mice/group). *p < 0.05, **p < 0.01, ***p < 0.001, ****p < 0.0001. FCCP, carbonyl cyanide 4-(trifluoromethoxy)phenylhydrazone; MFI, mean fluorescence intensity.
Hence, DCo CD8 T cells possess the capacity to express IFN-γ via a cytokine signal 3 triggering mechanism coinciding with their capacity to undergo aerobic glycolysis, but also the ability to fuel glycolysis through the expression of an inducible glucose transporter. This may be particularly important in physiological settings such as in tumor sites where glucose might be limiting (15, 16). Thus, day 4 effectors were tested for their response to IL-2 and IL-36 under condition of reduced glucose availability. Importantly, even when glucose was diminished they continued to express significant IFN-γ and hexokinase-2 mRNA (Fig. 5A), with the latter encoding a mediator of aerobic glycolysis associated with cell survival (34). When glycolysis was impeded with 2-DG, the addition of IL-2 with IL-36 induced low (Fig. 5B, left panel), but still significant, Ifng expression (Fig. 5B, right panel), whereas as expected IFN-γ protein secretion was largely blocked because glycolysis was inhibited (Table III).
The effects of modulating glucose and glycolysis in DCo effector CD8 T cells. (A) qRT-PCR analysis of IFN-γ, Hk1, and Hk2 mRNA expression in purified day 4 DCo OT-I cells restimulated 1 h in vitro with or without IL-2 (1 μg/ml) and IL-36β (100 ng/ml) in the presence of the indicated concentrations of d-glucose (normalized to β-actin) (n = 4/group, and each replicate was pooled from three separate mice). (B) qRT-PCR analysis of IFN mRNA expression in purified day 4 DCo OT-I cells restimulated 1 h in vitro with or without IL-2 (1 μg/ml) and IL-36β (100 ng/ml) in the presence of the indicated concentrations of 2-DG (n = 9/group). **p < 0.01, ***p < 0.001, ****p < 0.0001.
The effects of modulating glucose and glycolysis in DCo effector CD8 T cells. (A) qRT-PCR analysis of IFN-γ, Hk1, and Hk2 mRNA expression in purified day 4 DCo OT-I cells restimulated 1 h in vitro with or without IL-2 (1 μg/ml) and IL-36β (100 ng/ml) in the presence of the indicated concentrations of d-glucose (normalized to β-actin) (n = 4/group, and each replicate was pooled from three separate mice). (B) qRT-PCR analysis of IFN mRNA expression in purified day 4 DCo OT-I cells restimulated 1 h in vitro with or without IL-2 (1 μg/ml) and IL-36β (100 ng/ml) in the presence of the indicated concentrations of 2-DG (n = 9/group). **p < 0.01, ***p < 0.001, ****p < 0.0001.
| . | 2-DG (mM) . | IFN-γ (pg/ml) ± SEM . |
|---|---|---|
| IL-2 + IL-36β | 0 | 53,272.0 ± 43,531 |
| 2.5 | 3,175.0 ± 1,975a | |
| 5 | 223.0 ± 80a |
| . | 2-DG (mM) . | IFN-γ (pg/ml) ± SEM . |
|---|---|---|
| IL-2 + IL-36β | 0 | 53,272.0 ± 43,531 |
| 2.5 | 3,175.0 ± 1,975a | |
| 5 | 223.0 ± 80a |
Production of IFN-γ protein by purified day 4 OT-I DCo effector CD8 T cells after 16 h in vitro restimulation with or without IL-2 (1 μg/ml) and IL-36β (100 ng/ml) was measured by ELISA in supernatants; n = 4 experiments with at least three mice per group.
p < 0.001 (comparing to the absence of 2-DG).
These data suggested that DCo-programmed effector CD8 T cells might function effectively in a tumor-associated microenvironment. This idea was tested by mixing day 4 effectors with B16 melanoma cells in the presence of IL-2 and IL-36 followed by monitoring MHC I and II upregulation on the B16 cells (Fig. 6). At E:T ratios of 10:1 or 3:1 the presence of IL-2 and IL-36 significantly upregulated MHC I and II on the B16 cells, which were blocked by anti–IFN-γ (Fig. 6B, left and middle panels). Second, we found that MHC I was upregulated even when using a Transwell system (Fig. 6C). Importantly, the day 4 effectors also became activated because the cytotoxic degranulation marker CD107a increased (Fig. 6B, right panels). Lastly, expression of MHC on B16 was evident by immunofluorescence staining and was dependent on the day 4 effectors and cytokines (Fig. 6D).
DCo effector CD8 T cells treated with IL-2 plus IL-36 release a soluble factor that induces MHC expression on tumor cells. (A) Experimental protocol. (B and C) Day 4 DCo OT-I cells were cultured with B16-F10 melanoma cells overnight at a 10:1 or 3:1 E:T ratio in regular plates (B) or 0.4-μm pore size Transwell plates (C). Expression of MHC I and II on B16 cells (CD8−CD45.1−) and CD107a on OT-I cells (CD8+CD45.1+). (D) Confocal microscopy showing MHC I (green) and MHC II (red) with DAPI (blue) counterstaining on B16 cells cultured overnight with or without OT-I cells at a 40:1 E:T ratio with or without IL-2 (1 μg/ml) and IL-36β (0.1 μg/ml). Scale bars, 10 μm. Data are representative of three independent experiments with three mice per group in each (B and C) or representative of three independent experiments (D). *p < 0.05, **p < 0.01, ***p < 0.001.
DCo effector CD8 T cells treated with IL-2 plus IL-36 release a soluble factor that induces MHC expression on tumor cells. (A) Experimental protocol. (B and C) Day 4 DCo OT-I cells were cultured with B16-F10 melanoma cells overnight at a 10:1 or 3:1 E:T ratio in regular plates (B) or 0.4-μm pore size Transwell plates (C). Expression of MHC I and II on B16 cells (CD8−CD45.1−) and CD107a on OT-I cells (CD8+CD45.1+). (D) Confocal microscopy showing MHC I (green) and MHC II (red) with DAPI (blue) counterstaining on B16 cells cultured overnight with or without OT-I cells at a 40:1 E:T ratio with or without IL-2 (1 μg/ml) and IL-36β (0.1 μg/ml). Scale bars, 10 μm. Data are representative of three independent experiments with three mice per group in each (B and C) or representative of three independent experiments (D). *p < 0.05, **p < 0.01, ***p < 0.001.
DCo therapy has been shown to reduce tumor burden in several tumor models (19, 35), and in combination with dendritic cells or tumor specific-peptides is profoundly therapeutic (36, 37). We tested DCo in the B16 melanoma model by therapeutically treating mice with growing tumors (Fig. 7A) and found that DCo significantly reduced tumor burden (Fig. 7B). A second study implemented a vaccine approach where live tumor cells with DCo were offered together (Fig. 7C), which permitted both tumor burden and IL-36 analyses. As with the therapy approach, tumor burden was reduced (Fig. 7D), and there were significant increases in IL-36R and IL-36γ mRNAs in the tumor-associated tissue (Fig. 7E). This latter result is likely related to the expression pattern of IL-36, which is present in skin (8, 38).
DCo controls tumor growth and induces IL-36R and IL-36γ mRNA in tumor-associated tissue. (A) Experimental protocol for (B). (B) B16 tumor growth in mice treated with DCo or rat IgG (control) 6 and 8 d after tumor inoculation is plotted as size relative to time (left) and area under the curve (AUC, right). (C) Experimental protocol for (D) and (E). (D) B16 tumor size at 7 or 8 d. (E) qRT-PCR analysis of IL-36R and IL-36γ mRNA (normalized to β-actin). *p < 0.05, **p < 0.01, ***p < 0.001, ****p < 0.0001.
DCo controls tumor growth and induces IL-36R and IL-36γ mRNA in tumor-associated tissue. (A) Experimental protocol for (B). (B) B16 tumor growth in mice treated with DCo or rat IgG (control) 6 and 8 d after tumor inoculation is plotted as size relative to time (left) and area under the curve (AUC, right). (C) Experimental protocol for (D) and (E). (D) B16 tumor size at 7 or 8 d. (E) qRT-PCR analysis of IL-36R and IL-36γ mRNA (normalized to β-actin). *p < 0.05, **p < 0.01, ***p < 0.001, ****p < 0.0001.
Discussion
In this study, we show that costimulation through CD134 and CD137 programs the differentiation of effector CD8 T cells with the potential for rapid IL-36 responsiveness. Specifically, IL-2 induces these DCo effector CD8 T cells to express IL-36R (Fig. 1), which facilitates IL-36–mediated IFN-γ secretion (Figs. 2, 3). Notably, this TCR-independent triggering mechanism can be engaged in day 4 or 5 effectors that possess the capacity to undergo aerobic glycolysis, but not in naive or day 12 effectors that cannot undergo aerobic glycolysis (Fig. 4). Collectively, these results pinpoint a phase when early effector T cells are open to signal 3 mediators, and they provide new insight into how cytokine therapy outside of TCR specificity might be possible even in localized sites of inflammation.
IL-36R is expressed on murine and human CD4 T cells where it is associated with Th1 effector differentiation (6, 7). It is currently shown that IL-36R can also be expressed on already differentiated in vivo–primed effector CD8 T cells to enable IL-36–mediated IFN-γ secretion (Fig. 1B). This effector triggering response occurs outside of TCR signaling, but it is nevertheless dependent on a second cytokine signal that can be delivered by either IL-12 or IL-2 (Figs. 1C, 2). These results are similar to previous findings with other IL-1 family members, including IL-18 and IL-33 (3, 24), but also with in vitro–generated CD8 effectors, NK cells, and γδ T cells in response to IL-36 (13). Collectively, these data raise several fundamental questions regarding the mechanism of the two-cytokine signaling process, and the value, or disadvantage, of TCR-independent signal 3 responses on differentiated effector CD8 T cells.
A critical aspect of this two-cytokine process is the necessity for an ordered sequence for signal 3–mediated release of IFN-γ. Specifically, exposure to IL-2 conditions DCo effector CD8 T cells for subsequent IL-36 responsiveness, but not vice versa (Fig. 3A). Our data point to a mechanism whereby IL-2 induces Il1rl2 (IL-36R) gene expression via the JAK/STAT pathway (Fig. 3). Nevertheless, it is important to keep in mind that DCo therapy itself induced greater levels of IL-36R gene expression compared with control IgG vaccination (Fig. 1B), suggesting that DCo effectors possess IL-36R signaling capacity ex vivo. Restimulation with IL-2 may thus serve to fill the IL-36R reservoir and maximize IL-36 responsiveness. Additionally, IL-2–activated STAT5 can bind within the Ifng locus (39, 40) where it could potentially synergize with NF-κB that is activated downstream of IL-36R/MyD88 signaling. This may further explain why simultaneous IL-2 plus IL-36 stimulation elicits more robust IFN-γ secretion than sequential IL-2 followed by IL-36 stimulation (Fig. 3). It has previously been shown that IL-12 plus IL-18 acts as a signal 3 that elicits TCR-independent IFN-γ production in already differentiated Th1 effectors (41). IL-18, IL-33, and IL-36 receptors belong to the same family and use similar signaling components that include MyD88 and IL-1R–associated kinase (42). Our current results through the JAK/STAT pathway along with previous studies on NF-κB and GADD45β (43, 44) suggest a common mechanism leading to TCR-independent IFN-γ production that involves the sequential action of a cytokine that activates a STAT (IL-2 or IL-12) followed by a cytokine belonging to the IL-1 family that activates MyD88/IL-1R–associated kinase/NF-κB signaling (IL-18, IL-33, or IL-36).
Regardless of the precise mechanism of signal 3 permissiveness, this potential is transient and can only be engaged in early (day 4 or 5) in vivo–primed effectors (Fig. 2A). Thus, late (day 12) effectors responded poorly to IL-2 and IL-36 even though these cells produce copious quantities of IFN-γ in response to TCR stimulation (19). An obvious explanation is decreased CD25 levels on the day 12 effectors, although we propose that both CD25 and signal 3 “openness” are a function of the effector T cell’s metabolic state because the potential to undergo aerobic glycolysis tracked with signal 3 responsiveness (Fig. 4A, 4B). Second, the response was dependent on glycolysis, because Ifng transcription and protein release was inhibited by the glycolysis uncoupler 2-DG (Fig. 5B, Table III) and coincided with increased Glut1 expression (Fig. 4D, 4E).
The requirement for both IL-2 and IL-36 to elicit TCR-independent IFN-γ production might represent an immunological safety latch that prevents responses to a single factor. Thus, for an alarmin, similar to IL-33, or perhaps IL-36 (45), to execute its function a second signal of cell activation (IL-2 or IL-12) acts to ensure that the response is warranted. This might be analogous to TCR stimulation alone on a T cell leading to anergy unless a second costimulatory signal is triggered. Second, from an evolutionary perspective these TCR-independent, but two-step cytokine-dependent, responses might be a preserved mechanism that mimics innate responses similar to members of NOD-like receptors. Thus, NOD-like receptors generally require 2 signals to mediate IL-1β or IL-18 release (46). Taken together, the fact that costimulation through the TNF family members CD134 and CD137 endow effector T cells with responsiveness to IL-1 family members exemplifies integrated signaling pathways that unveil an “innateness” in T cell functional potential that does not require Ag specificity (3).
An example of T cell innateness is the rapidity of IFN-γ release (Fig. 2B), which is comparable to the release of TNF by innate cells in response to pathogen-associated molecular patterns such as LPS. In macrophages, TNF can be secreted through proteolytic maturation (47), although our data are consistent with the possibility that the two-cytokine process facilitates IFN-γ production via a recently described mechanism where recruitment of GAPDH into the glycolytic pathway releases it from binding the IFN-γ mRNA 3′ untranslatedregion to allow translation of IFN-γ protein (17). Thus, day 4 or 5 effectors that were signal 3 responsive expressed greater GAPDH and hexokinase II levels and possessed a more robust capacity to undergo aerobic glycolysis than did day 12 counterparts (Fig. 4C). Additionally, DCo also induced the day 4 effectors to increase expression of the glucose transporter Glut1 (Fig. 4D, 4E), supporting the hypothesis that DCo enables signal 3 responsiveness in part by providing the means to effectively compete for glucose to fuel glycolysis. Taken together, our data support a model where CD137 and CD134 costimulation potentiates glycolytic capacity, opening the CD25 pathway and bridging these pathways into IL-36R signaling.
An important question for future study is whether the two-step cytokine process efficiently occurs in nutrient-deprived conditions. This raises an important issue relating to whether the IL-36/IL-36R axis might be exploitable to augment the efficacy of tumor immunotherapies, in part because prodigious consumption of glucose by tumor cells limits glucose availability in the tumor microenvironment (15, 16, 48). Additionally, TCR stimulation on tumor-specific effector CD8 T cells contacting cognate tumor targets is often impaired due to the combined actions of tolerance mechanisms that purge high-avidity tumor specificities (49), as well as myeloid-derived suppressor cell–mediated TCR nitration that functionally reduces TCR avidity to tumor epitopes (50). Thus, IFN-γ secreted by DCo effector CD8 T cells in response to IL-2 plus IL-36 induced melanoma cells to express both MHC I and II in vitro (Fig. 6). Furthermore, DCo therapy induced IL-36 and IL-36R mRNAs in tumor-associated tissue as growth was reduced (Fig. 7D, 7E). It is thus possible that IL-36 stimulates tumor-specific DCo-primed effector T cells to reduce tumor burden.
Overall, these data show that effector CD8 T cells respond to IL-36 and pave a novel path to exert therapeutic control on effector CD8 T cells, while lending some explanation as to how effector CD8 T cells might function when exposed to IL-36 in vivo. This is particularly important in skin where inflammation might spring from a two-step cytokine process involving epithelial cell release of IL-36 and T cell–derived IL-2 or dendritic cell–derived IL-12.
Footnotes
This work was supported by National Institutes of Health Grants R01CA109339 and R01AI094640 (to A.J.A. and A.T.V.) and P01AI056172 (to A.T.V. and L.S.C.), and The Carole and Ray Neag Comprehensive Cancer Center.
The online version of this article contains supplemental material.
References
Disclosures
The authors have no financial conflicts of interest.



![FIGURE 4. Metabolic potential of DCo CD8 T cells during different stages of differentiation. Purified naive and day 4 DCo (A) and day 5 and day 12 DCo (B) OT-I cells were compared for their potential to undergo aerobic glycolysis (ECAR, left) and oxidative phosphorylation (oxygen consumption rate [OCR], right). Each sample was pooled from three separate mice, and the experiment shown is representative of three independent trials. (C) GAPDH expression in gated CD8+CD45.1− (noneffector) or CD8+CD45.1+ (effector) cells. Left, Representative histogram overlays. Right, Net geometric mean fluorescence intensity (MFI) was calculated as effector MFI minus noneffector MFI (n = 3 per mice/group). (D) qRT-PCR analysis of Glut1 and Glut3 mRNA expression (using the samples from Fig. 1B) (n = 3/group). (E) CD8+CD45.1+ effector T cell expression Glut1 from naive, day 4 IgG, or DCo immunized mice. Left, Representative histogram overlays. Right, Net geometric MFI (n = 6 per mice/group). *p < 0.05, **p < 0.01, ***p < 0.001, ****p < 0.0001. FCCP, carbonyl cyanide 4-(trifluoromethoxy)phenylhydrazone; MFI, mean fluorescence intensity.](https://aai.silverchair-cdn.com/aai/content_public/journal/jimmunol/196/1/10.4049_jimmunol.1501217/4/m_ji_1501217_f4.jpeg?Expires=1708650539&Signature=czmFt68V4Yp6ZLpsvBgbwI7ONOHOlyX~T~QARI6kjgBJxSa8bYSrMl4k2Tk8w1lBPrQdvHFQ5Ur~gnAnx9OgectS15tqGPNdBtd0--TkS-E2ITbNP59FjQ4Mnn4lSx5hW2Np92VyhbtIxdn-5irbqqCwkhGwVVikpgLpLJxP7VlCinjZHuwCpiwWyj~qF~rRTDWc-69a~6XTzqwDS9HtGfC6FO0DBLZiQcHBtVNDERd3ELDn7PhbpW409Yd8B70-OJWVL0DjMsFZWyiaMblvQ5wLssfU3QAVC7E1t7u8wRaf40iTEsx9SKiZf6e1f-BnXuPMM1BisisZvuSl0kBq8w__&Key-Pair-Id=APKAIE5G5CRDK6RD3PGA)

