Abstract
Tuberculosis-associated immune reconstitution inflammatory syndrome (TB-IRIS) complicates combination antiretroviral therapy (cART) in up to 25% of patients with HIV/TB coinfection. Monocytes and IL-18, a signature cytokine of inflammasome activation, are implicated in TB-IRIS pathogenesis. In this study, we investigated inflammasome activation both pre- and post-cART in TB-IRIS patients. HIV/TB patients exhibited higher proportions of monocytes expressing activated caspase-1 (casp1) pre-cART, compared with HIV patients without TB, and patients who developed TB-IRIS exhibited the greatest increase in casp1 expression. CD64+ monocytes were a marker of increased casp1 expression. Furthermore, IL-1β, another marker of inflammasome activation, was also elevated during TB-IRIS. TB-IRIS patients also exhibited greater upregulation of NLRP3 and AIM2 inflammasome mRNA, compared with controls. Analysis of plasma mitochondrial DNA levels showed that TB-IRIS patients experienced greater cell death, especially pre-cART. Plasma NO levels were lower both pre- and post-cART in TB-IRIS patients, providing evidence of inadequate inflammasome regulation. Plasma IL-18 levels pre-cART correlated inversely with NO levels but positively with monocyte casp1 expression and mitochondrial DNA levels, and expression of IL-18Rα on CD4+ T cells and NK cells was higher in TB-IRIS patients, providing evidence that IL-18 is a marker of inflammasome activation. We propose that inflammasome activation in monocytes/macrophages of HIV/TB patients increases with ineffective T cell–dependent activation of monocytes/macrophages, priming them for an excessive inflammatory response after cART is commenced, which is greatest in patients with TB-IRIS.
Introduction
The advent of combination antiretroviral therapy (cART) for HIV-1 infection in the mid-1990s significantly reduced rates of AIDS-associated morbidity and mortality (1, 2). However, up to 38% of HIV-infected patients who initiate cART at an advanced stage of disease experience an immune reconstitution inflammatory syndrome (IRIS) (3), which reflects an excessive inflammatory response to opportunistic pathogens after initiation of cART. In countries where Mycobacterium tuberculosis infection is endemic, tuberculosis (TB)-associated IRIS (TB-IRIS) is a common complication among TB/HIV coinfected patients following cART initiation, with estimates of incidence ranging from 9.7 to 24.5% (3, 4). Two forms of TB-IRIS have been described, namely paradoxical and unmasking. Whereas the paradoxical form manifests as new or recurrent TB disease in subjects with treated TB during early cART, the unmasking form mainly results from an exaggerated, nonclassical inflammatory presentation of TB during early cART (5–9).
Prior studies have found multiple immunological abnormalities in association with TB-IRIS, including hyperactivation of M. tuberculosis Ag–specific T cells (6, 10), leading to expansion of highly activated (11) polyfunctional CD4+ T cells (12), excessive production of proinflammatory cytokines (13–16), dysfunction of NK cells (17, 18), an increased frequency of neutrophils (19), or perturbation in NKT cells (20, 21). The immunopathological mechanisms underlying the development of TB-IRIS are not fully understood, and the complex interplay between different arms of the immune system in TB-IRIS remains to be determined.
Recent investigations have found that TB-IRIS is associated with expansion of CD14++CD16− monocytes (22) and monocyte activation (23, 24), suggesting that monocytes are important in the development of TB-IRIS. Furthermore, studies in three geographically independent cohorts of HIV-infected patients from Cambodia, Malaysia, and India have identified plasma levels of IL-18 as a potential predictor and/or biomarker of TB-IRIS (25, 26).
IL-18, similar to IL-1β, is a proinflammatory cytokine belonging to the IL-1 family produced by monocytes/macrophages and some other cells (27). Both IL-1β and IL-18 are synthesized as biologically inactive forms, pro–IL-1β and pro–IL-18, respectively. These precursors are processed by caspase-1 (casp1) to biologically active IL-1β and IL-18 via activation and assembly of inflammasomes (28–30). Inflammasomes represent multimeric cytoplasmic protein complexes consisting of nucleotide-binding oligomerization domain–like receptor family members containing a pyrin domain (NLRP), the adaptor molecule apoptosis-associated speck-like protein that contains key domains for caspase recruitment (ASC), and casp1 (31, 32). To date, four distinct subtypes of inflammasome, NLRP1, NLRP3, nucleotide-binding oligomerization domain–like receptor C4 (NLRC4), and absent in melanoma 2 (AIM2), have been characterized (33). In response to pathogens and danger-associated molecular patterns, these components assemble to form an activated inflammasome, which stimulates downstream inflammatory processes (32). The activity of inflammasomes is tightly regulated to prevent excessive inflammation, which in the case of NLRP3, and possibly other inflammasomes, is mediated by NO and IFN-γ (34).
In addition to processing IL-1β and IL-18, casp1 also mediates the rupture of plasma membranes of macrophages infected with intracellular bacteria (35), resulting in the release of inflammatory cellular contents into the systemic circulation (36, 37). The systemic presence of these intracellular contents, including mitochondrial DNA (mtDNA), subsequently initiates TLR responses leading to further amplification of the inflammatory cascade (38, 39). The elevation of plasma IL-18 levels among TB-IRIS patients suggests that activation of inflammasomes in monocytes/macrophages may play a role in the immunopathogenesis of TB-IRIS.
The goal of the present study was to investigate the activation of inflammasomes in monocytes from HIV-infected patients presenting with TB-IRIS. We provide novel evidence that monocyte activation in TB-IRIS is associated with increased levels of activated casp1 (supported by casp1 mRNA levels), as well as activation of NLRP3 and AIM2 inflammasomes. These abnormalities were associated with increased plasma levels of IL-18 pre- and post-cART as well as increased expression of IL-18Rα by CD4+ T cells and NK cells. We also show that regulation of inflammasome activation by IFN-γ and NO pre-cART may be insufficient. These findings suggest that inflammasome activation in monocytes/macrophages, in the context of severe CD4+ T cell deficiency, is a cause of inflammation in patients with TB-IRIS.
Materials and Methods
Patient enrolment and selection of TB-IRIS cases and controls
Patients were selected from a prospective observational cohort study of 200 HIV-infected cART-naive adults (>18 y) initiating cART between 2005 and 2012 at the University Malaya Medical Centre, and biological specimens (plasma and PBMCs) were collected as previously described (26). Participants were classified into three groups as TB-IRIS (including both paradoxical and unmasking TB-IRIS cases), TB no IRIS (controls), and no TB or IRIS (controls) according to the following definitions (26): 1) TB-IRIS (case): HIV-infected patients who had developed TB prior to initiation of cART and were treated with antituberculosis therapy, who subsequently experienced disease classified as TB-IRIS (paradoxical TB-IRIS); or HIV-infected patients who had no evidence of TB prior to initiation of cART and subsequently presented with TB that exhibited exaggerated inflammation after commencing cART (unmasking TB-IRIS) (n = 16). 2) TB no IRIS (control): HIV-infected individuals who had TB prior to initiation of cART and were treated with antituberculosis therapy, with no clinical deterioration after commencing cART (n = 16). 3) No TB or IRIS (control): HIV-infected individuals who did not have TB prior to initiation of cART and did not develop TB-IRIS after commencing cART (n = 19).
Demographic characteristics of study participants are presented in Supplemental Table I. Controls were matched to TB-IRIS cases based on baseline TB status, age, and CD4+ T cell counts (within 50 cells/μl). All cases with biological specimens available for both baseline (within 2 wk before cART initiation) and TB-IRIS (within 2 wk of symptom onset), or equivalent time point (EQT) in controls, were included.
PBMCs
Fifty milliliters blood was collected from all subjects by venipuncture in lithium heparin vacutainer tubes (BD Biosciences, Franklin Lakes, NJ). Within 3 h of venipuncture, PBMCs were extracted from the whole-blood samples by density gradient centrifugation with Ficoll Paque Plus (Sigma-Aldrich). Cell viability was determined by 0.4% trypan blue staining. PBMCs were resuspended in 10% DMSO in FBS and cryopreserved until use. After thawing, all PBMC samples exhibited >90% viability.
Abs and immunophenotyping of monocytes, T cells, and NK cells
Immunostaining of monocytes, T cells, and NK cells was performed according to the manufacturer’s protocols (BD Biosciences). Fluorochrome-labeled mAbs against human CD14–Alexa Fluor 488 (catalog no. 557718), CD14-allophycocyanin (555399), CD16-PE-Cy7 (557744), CD16-PE (55407), CD64-allophycocyanin-H7 (561190), CD11B-PE (557701), CD69-allophycocyanin-H7 (562884), CD38-PE (555460), CD56-PE-Cy7 (557747), and CD36-PerCP-Cy5.5 (561536) were from BD Pharmingen. The Abs against human CD3-PerCP (catalog no. 347344), CD4-allophycocyanin-H7 (340584) and CD8-allophycocyanin (340584) were from BD Biosciences. The Ab against IL-18Rα, CD218-FITC (catalog no. 313810), was from BioLegend.
Assay of activated casp1
After thawing, 5 × 105 PBMCs were immediately suspended in 100 μl FACS buffer (5% FCS in PBS) without any other manipulation or incubation and stained with fluorescent-labeled inhibitor of caspases (FLICA) 660 casp1 (ImmunoChemistry Technologies, catalog no. 9122), a probe that specifically detects activated casp1. The staining was done according to the manufacturer’s protocols. Briefly, cells were incubated with FLICA casp1 reagent for 30 min at 37°C and washed three times in washing buffer (40). The cells were subsequently stained with anti-CD14 and anti-CD16 mAbs as described in the following sections, and events were acquired on a BD FACSCanto II system (BD Biosciences).
Assay of plasma NO, IL-1β, and other cytokines
Plasma levels of NO were measured using a total NO and nitrate/nitrite parameter assay kit (R&D Systems, catalog no. KGE001). Briefly, plasma samples were initially treated with nitrate reductase to reduce NO3 to NO2, which was subsequently detected using Griess assay. Plasma levels of IL-1β were measured using human IL-1 β/IL-1F2 Quantikine HS ELISA sit (R&D Systems, catalog no. HSLB00C) according to the manufacturer’s instructions. Data on plasma levels of IFN-γ and IL-18 have been previously published (26).
RNA isolation, cDNA synthesis, and quantification of mRNA
Monocytes were enriched by the plastic adherence method. Briefly, 2.5 × 106 PBMCs were transferred into a polystyrene 24-well plate (BD Biosciences, catalog no. 353047), and incubated for 30 min in a 37°C, 5% CO2 incubator. Nonadherent cells were washed three times with PBS. Adhered monocytes were gently harvested and resuspended in 380 μl RLT lysis buffer and RNA was extracted using an RNeasy mini kit (Qiagen) according to the manufacturer’s instructions. Total RNA concentrations were measured at 260/280 nm in Take3 micro-volume plates (BioTek Instruments). First-strand cDNA synthesis was performed with a high-capacity cDNA reverse transcription kit (Applied Biosystems, catalog no. 4374966) using 2 μg total RNA according to the manufacturer’s instructions.
The quantitative PCR assay of inflammasome-related mRNA was performed in an ABI ViiA 7 real-time PCR system using TaqMan gene expression master mix and gene expression assay kits (NLRP1, Hs00248187-m1; NLRP3, Hs00918082-m1; NLRC4, Hs00892666_m1; AIM2, Hs00915710-m1; ASC, Hs00203118, Caspase-1, Hs00354836-m1). Inducible NO synthase (iNOS) mRNA was measured using iNOS (forward) 5′-TAGAGG AACATCTGGCCAGG-3′ and iNOS (reverse) 5′-TGGCAGGGTCCCCTCTGATG-3′. Two genes, TATA box binding protein (TBP; Hs00427620_m1) and succinate dehydrogenase complex, subunit A (SDHA) (Hs00417200_m1), were used as endogenous RNA controls. The standard PCR conditions were 10 min at 95°C, followed by 40 cycles at 95°C for 15 s and 60°C for 1 min. The expression levels of the target transcripts in each sample were calculated by the 2−ΔΔCt method after normalization to the average of the two housekeeping genes (41).
Quantitation of plasma mtDNA
Cell-free mtDNA was extracted using the plasma fractionation method described in Lauring et al. (42). Plasma levels of mtDNA in samples obtained pre-cART were measured by quantitative real-time PCR as per standard defined protocols using a pair of primers, Cox forward (5′-ATG ACC CAC CAA TCA CAT GC-3′) and reverse (5′-ATC ACA TGG CTA GGC CGG AG-3′) (42), and we further designed a TaqMan probe targeting this region (5′-FAM-CCA TGA CCC CTA ACA GGG GC-MGB-3′)
Statistical analysis
The primary analysis was to compare biomarkers among the three groups of patients pre-cART and at the time of TB-IRIS or EQT post-cART in controls. Continuous variables were tested using the nonparametric one-way ANOVA (Kruskal–Wallis) test for multiple group comparisons followed by pairwise comparison by Mann–Whitney U tests for those biomarkers with a Kruskal–Wallis test p value <0.05 (Figs. 1B, 1C, 1E, 2A, 3A, 4B, 5A, 5B, 6A, 7B [lower panel], 7C). Three-way subset analysis for the pie chart was performed using a nonparametric one-way test, followed by pairwise comparisons using a Mann–Whitney U test (Fig. 7B, upper panel). A Wilcoxon matched-pairs test was used for paired analyses for pre- and post-cART values (Figs. 1D, 2A [right panel], 7D–F). The Spearman rank test was used to compare correlations between continuous variables (Figs. 2B–D, 4C, 5C, 6B, as in heat map). Statistical analyses were performed using Prism, version 5.02 (GraphPad Software, San Diego, CA). Binary regression was performed using SPSS, version 20 (IBM, Armonk, NY), and the heat map (Fig. 5B) was generated using Plotly (https://plot.ly/). Data are expressed as means ± SD. A p value <0.05 was considered to be significant.
Expression of activated casp1 in monocytes from HIV-infected patients with TB-IRIS, TB no IRIS, and no TB or IRIS. (A) Representative FACS plots showing the distribution of monocyte subsets (top bars), defined by CD14 and CD16 markers expressing activated casp1. (B and C) Percentage and MFI of activated casp1 in total monocytes at baseline (pre-cART) and at the time of IRIS or EQT cART in patients with TB-IRIS (post-cART) (n = 16), TB no IRIS (n = 16), or no TB or IRIS (n = 19). (D) Changes in activated casp1 expression at baseline (pre-cART) and post-cART in patient with TB-IRIS. (E) Quantification of Casp1 normalized against stable housekeeping genes TBP and SDHA in monocytes. Data were analyzed using the Kruskal–Wallis test across three patient groups. Post hoc Mann–Whitney U tests were then performed for those biomarkers with a Kruskal–Wallis test p value <0.05. A Wilcoxon matched-pairs test was used for paired analyses within each study group.
Expression of activated casp1 in monocytes from HIV-infected patients with TB-IRIS, TB no IRIS, and no TB or IRIS. (A) Representative FACS plots showing the distribution of monocyte subsets (top bars), defined by CD14 and CD16 markers expressing activated casp1. (B and C) Percentage and MFI of activated casp1 in total monocytes at baseline (pre-cART) and at the time of IRIS or EQT cART in patients with TB-IRIS (post-cART) (n = 16), TB no IRIS (n = 16), or no TB or IRIS (n = 19). (D) Changes in activated casp1 expression at baseline (pre-cART) and post-cART in patient with TB-IRIS. (E) Quantification of Casp1 normalized against stable housekeeping genes TBP and SDHA in monocytes. Data were analyzed using the Kruskal–Wallis test across three patient groups. Post hoc Mann–Whitney U tests were then performed for those biomarkers with a Kruskal–Wallis test p value <0.05. A Wilcoxon matched-pairs test was used for paired analyses within each study group.
(A) Left panel, Plasma levels of IL-1β at baseline and at TB-IRIS event or weeks 4–12 following cART in patients with TB-IRIS, TB no IRIS, and no TB or IRIS. Right panel, Changes in plasma levels of IL-1β at baseline (pre-cART) and post-cART in patients with TB-IRIS. (B) Correlation between plasma levels of IL-1β and IL-18 at both pre- and post-cART. (C and D) Correlation between activated casp1 expression in monocytes (log MFI) and plasma IL-18 levels (C) and IL-1β (B) both pre- and post-cART. Data were analyzed using the Kruskal-Wallis test across the three patient groups. A post hoc Mann–Whitney U tests was then performed for those biomarkers with a Kruskal–Wallis test p value <0.05. A Wilcoxon matched-pairs test was used for paired analyses within each study group. A Spearman rank test was used to compare the correlation between two continuous variables. **p < 0.01, ***p < 0.001, ****p < 0.0001.
(A) Left panel, Plasma levels of IL-1β at baseline and at TB-IRIS event or weeks 4–12 following cART in patients with TB-IRIS, TB no IRIS, and no TB or IRIS. Right panel, Changes in plasma levels of IL-1β at baseline (pre-cART) and post-cART in patients with TB-IRIS. (B) Correlation between plasma levels of IL-1β and IL-18 at both pre- and post-cART. (C and D) Correlation between activated casp1 expression in monocytes (log MFI) and plasma IL-18 levels (C) and IL-1β (B) both pre- and post-cART. Data were analyzed using the Kruskal-Wallis test across the three patient groups. A post hoc Mann–Whitney U tests was then performed for those biomarkers with a Kruskal–Wallis test p value <0.05. A Wilcoxon matched-pairs test was used for paired analyses within each study group. A Spearman rank test was used to compare the correlation between two continuous variables. **p < 0.01, ***p < 0.001, ****p < 0.0001.
Expression profile of mRNA of inflammasomes in patients with TB-IRIS, TB no IRIS, and no TB or IRIS. (A) Comparison of mRNA expression profile of four major inflammasomes (NLRP1, NLRP3, NLRC4, and AIM2) across the three patient groups. Data were analyzed using the Kruskal–Wallis test followed by a post hoc Mann–Whitney U test for those genes with a Kruskal–Wallis test p value <0.05. *p < 0.05, **p < 0.01, ***p < 0.001. (B) Fold change of inflammasome-related mRNA. The blue line indicates fold change of 1. †Normalized against housekeeping genes TBP and SDHA. ‡Levels of mRNA at event normalized to baseline mRNA levels.
Expression profile of mRNA of inflammasomes in patients with TB-IRIS, TB no IRIS, and no TB or IRIS. (A) Comparison of mRNA expression profile of four major inflammasomes (NLRP1, NLRP3, NLRC4, and AIM2) across the three patient groups. Data were analyzed using the Kruskal–Wallis test followed by a post hoc Mann–Whitney U test for those genes with a Kruskal–Wallis test p value <0.05. *p < 0.05, **p < 0.01, ***p < 0.001. (B) Fold change of inflammasome-related mRNA. The blue line indicates fold change of 1. †Normalized against housekeeping genes TBP and SDHA. ‡Levels of mRNA at event normalized to baseline mRNA levels.
Plasma levels of mtDNA distinguished individuals with TB-IRIS and correlated with IL-18 levels. (A) Dynamic range for quantitative real-time PCR assay for mtDNA. (B) Comparison of plasma mtDNA level between the three clinical groups. (C) Correlation between mtDNA and IL-18 at baseline. Data were analyzed using the Kruskal–Wallis test across three patient groups. Post hoc Mann–Whitney U tests were then performed for those biomarkers with a Kruskal–Wallis test p value <0.05. A Spearman rank test was used to assess the correlation between two continuous variables. **p < 0.01, ***p < 0.001, ****p < 0.0001. kw, Kruskal–Wallis test.
Plasma levels of mtDNA distinguished individuals with TB-IRIS and correlated with IL-18 levels. (A) Dynamic range for quantitative real-time PCR assay for mtDNA. (B) Comparison of plasma mtDNA level between the three clinical groups. (C) Correlation between mtDNA and IL-18 at baseline. Data were analyzed using the Kruskal–Wallis test across three patient groups. Post hoc Mann–Whitney U tests were then performed for those biomarkers with a Kruskal–Wallis test p value <0.05. A Spearman rank test was used to assess the correlation between two continuous variables. **p < 0.01, ***p < 0.001, ****p < 0.0001. kw, Kruskal–Wallis test.
Plasma levels of NO and cellular expression of iNOS among patient groups and their correlation with IFN-γ, IL-18, and casp1. (A) Plasma levels of NO among TB-IRIS, TB no IRIS, and no TB or IRIS pre-cART at time of TB-IRIS or 4–12 wk post-cART. (B) iNOS expression in monocytes among the three groups of patients both pre- and post-cART. (C) Correlation between plasma NO and plasma IFN-γ (left panel), IL-18 (middle panel), and monocyte expression of activated Casp1 (right panel). Data were analyzed using the Kruskal–Wallis test across three patient groups. Post hoc Mann–Whitney U tests were then performed for those biomarkers with a Kruskal–Wallis test p value <0.05. Correlation was analyzed using a Spearman rank test. *p < 0.05, **p < 0.01, ***p < 0.001, ****p < 0.0001.
Plasma levels of NO and cellular expression of iNOS among patient groups and their correlation with IFN-γ, IL-18, and casp1. (A) Plasma levels of NO among TB-IRIS, TB no IRIS, and no TB or IRIS pre-cART at time of TB-IRIS or 4–12 wk post-cART. (B) iNOS expression in monocytes among the three groups of patients both pre- and post-cART. (C) Correlation between plasma NO and plasma IFN-γ (left panel), IL-18 (middle panel), and monocyte expression of activated Casp1 (right panel). Data were analyzed using the Kruskal–Wallis test across three patient groups. Post hoc Mann–Whitney U tests were then performed for those biomarkers with a Kruskal–Wallis test p value <0.05. Correlation was analyzed using a Spearman rank test. *p < 0.05, **p < 0.01, ***p < 0.001, ****p < 0.0001.
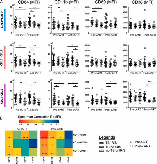
The association between monocyte activation and TB-IRIS and correlation with casp1. (A) Expression (MFI) of monocyte activation markers CD64, CD11b, CD69, and CD38 on circulating CD14++CD16−, CD14++CD16+, and CD14+CD16++ monocytes pre- and post-cART. (B) Heat map depicting the overall pattern of correlation between expression of monocyte activation markers and activated casp1 expression in respective monocyte subsets at pre- and post-cART. Data were analyzed using the Kruskal–Wallis test across three patient groups. Post hoc Mann–Whitney U tests were then performed for those biomarkers with a Kruskal–Wallis test p value <0.05. A Spearman rank test was used to compare the correlation between two continuous variables. *p < 0.05, **p < 0.01, ***p < 0.001.
The association between monocyte activation and TB-IRIS and correlation with casp1. (A) Expression (MFI) of monocyte activation markers CD64, CD11b, CD69, and CD38 on circulating CD14++CD16−, CD14++CD16+, and CD14+CD16++ monocytes pre- and post-cART. (B) Heat map depicting the overall pattern of correlation between expression of monocyte activation markers and activated casp1 expression in respective monocyte subsets at pre- and post-cART. Data were analyzed using the Kruskal–Wallis test across three patient groups. Post hoc Mann–Whitney U tests were then performed for those biomarkers with a Kruskal–Wallis test p value <0.05. A Spearman rank test was used to compare the correlation between two continuous variables. *p < 0.05, **p < 0.01, ***p < 0.001.
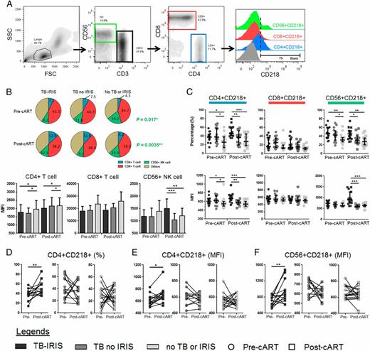
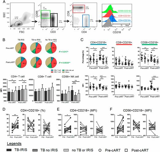
Expression of CD218 (IL-18Rα) on T cells and NK cells from patients with TB-IRIS, TB no IRIS, and no TB or IRIS. (A) Representative FACS plots showing the distribution of CD4+ T cells, CD8+ T cells, and NK cells expressing CD218. (B) Percentage of circulating CD4+ T cells, CD8+ T cells (upper panel), and CD3−CD56+ NK cells were compared pre-cART and at the time of TB-IRIS or weeks 4–12 or following initiation of cART in patients with TB-IRIS (n = 16), TB no IRIS (n = 16), or no TB or IRIS(n = 19). (C) Percentage and MFI of total lymphocytes expressing CD218. (D–F) Changes in CD218 expression following iniation of cART. Data were analyzed using the Kruskal–Wallis test across the three patient groups. Post hoc Mann–Whitney U tests were then performed for those biomarkers with a Kruskal–Wallis test p value <0.05. A Wilcoxon matched-pairs test was used for paired analyses within each study group. *p < 0.05, **p < 0.01, ***p < 0.001.
Expression of CD218 (IL-18Rα) on T cells and NK cells from patients with TB-IRIS, TB no IRIS, and no TB or IRIS. (A) Representative FACS plots showing the distribution of CD4+ T cells, CD8+ T cells, and NK cells expressing CD218. (B) Percentage of circulating CD4+ T cells, CD8+ T cells (upper panel), and CD3−CD56+ NK cells were compared pre-cART and at the time of TB-IRIS or weeks 4–12 or following initiation of cART in patients with TB-IRIS (n = 16), TB no IRIS (n = 16), or no TB or IRIS(n = 19). (C) Percentage and MFI of total lymphocytes expressing CD218. (D–F) Changes in CD218 expression following iniation of cART. Data were analyzed using the Kruskal–Wallis test across the three patient groups. Post hoc Mann–Whitney U tests were then performed for those biomarkers with a Kruskal–Wallis test p value <0.05. A Wilcoxon matched-pairs test was used for paired analyses within each study group. *p < 0.05, **p < 0.01, ***p < 0.001.
Study approval
The present study was approved by the Medical Ethics Committee of the University Malaya Medical Centre (Medical Ethics Committee reference no. 673.33). Written informed consent was obtained from all participants in the study.
Results
Development of TB-IRIS was associated with elevation of activated casp1 in monocytes pre-cART
To determine whether increased IL-18 production in TB-IRIS (25, 26) might reflect inflammasome activation, we first measured the expression of activated casp1 using a FLICA casp1 probe, which only produces fluorescence upon binding to activated casp1, in the PBMCs of HIV patients with TB-IRIS, controls with TB and no IRIS, and controls with no TB or IRIS (Fig. 1A). We found that before cART was commenced (pre-cART), the proportion of monocytes expressing activated casp1 was higher in patients with TB who subsequently developed TB-IRIS (n = 16) (median, 77.5; interquartile range [IQR], 71.5–88.4) or did not develop TB-IRIS (n = 16) (median, 81.1; IQR, 72.9–89.1) compared with those patients with no TB or IRIS (n = 19) (median, 69.9; IQR, 54.9–75.3) (p = 0.004) (Fig. 1B). There were similar findings for lymphocytes (Supplemental Fig. 1A). These differences were not apparent during TB-IRIS or post-cART (between 4 and 12 wk post-cART initiation) in controls (data not shown).
Having shown that the proportion of monocytes and lymphocytes expressing activated casp1 was higher pre-cART in HIV patients with TB compared with those without TB, we next compared the expression level of activated casp1, assessed by mean fluorescence intensity (MFI), in the TB-IRIS and TB no IRIS groups. There was no difference pre-cART, but expression of activated casp1 was higher in TB-IRIS patients (median, 1050; IQR, 1000–1134) during the TB-IRIS event compared with TB no IRIS (median, 897; IQR, 784–985; p = 0.005) and no TB or IRIS (median, 792; IQR, 734–839; p < 0.0001) patients post-cART (Fig. 1C). We also examined the increase in expression of activated casp1 in monocytes from TB-IRIS patients, compared with pre-cART values, and demonstrated an average increment of 1.15-fold (p = 0.017, Wilcoxon paired test) (Fig. 1D). A similar pattern for increase in both proportions of casp1+ lymphocytes, and level of expression (MFI) of activated casp1 in lymphocytes, was also observed post-cART, although there was no difference between values pre-cART and during TB-IRIS (Wilcoxon paired test) (Supplemental Fig. 1B, 1C). The elevation of activated casp1 expression among TB-IRIS patients at event was further confirmed by an analysis of the level of casp1 mRNA in monocytes (Fig. 1E). These findings provide evidence that HIV patients with TB have increased proportions of monocytes expressing activated casp1 before cART is commenced and that the level of expression increases further and to the greatest degree in those patients who develop TB-IRIS after cART is commenced.
As pro–IL-1β is also processed by casp1 to its active form, we also examined plasma levels of IL-1β in patients with TB-IRIS and in controls. We found no difference in IL-1β levels between the three groups pre-cART, but plasma levels of IL-1β were higher in TB-IRIS patients (median, 1.1 pg/ml; IQR, 0.9–1.36) during the TB-IRIS event compared with TB no IRIS (median, 0.22 pg/ml; IQR, 0.1–0.35; p = 0.0001) and no TB or IRIS (median, 0 pg/ml; IQR, 0–0.1; p < 0.0001) patients post-cART (Fig. 2A, left panel). Plasma levels of IL-1β increased 1.93-fold (p = 0.0027) in TB-IRIS patients during the event when compared with pre-cART (Fig. 2A, right panel), at which time they also correlated with levels of IL-18 (r = 0.5416, p = 0.0006) (Fig. 2B).
To further examine the relationship between increased expression of activated casp1 in monocytes and the development of TB-IRIS, we assessed the relationship of TB-IRIS with activated casp1 expression level (MFI) in monocytes pre-cART in combination with other risk factors previously identified (26) (baseline CD4+ T cell count, TB clinical presentation [pulmonary versus extrapulmonary versus disseminated TB], and the interval between anti-TB therapy and initiation of cART) using a binary regression model (graph not shown) adjusted for gender and age. We found that the level of activated casp1 expression was associated with development of TB-IRIS to a greater degree than the other risk factors, whereby every increase of 150 U in MFI of casp1 expression was associated with an increase in the risk of TB-IRIS by 2.49 (95% CI = 1.03–6.02; p = 0.043). Furthermore, activated casp1 expression in monocytes was strongly correlated with plasma IL-18 and IL-1β levels post-cART (r = 0.6081 and r = 0.64 respectively; p < 0.0001) (Fig. 2C, 2D). Taken together, these findings indicate that HIV/TB patients exhibit increased proportions of casp1+ monocytes pre-cART and that the level of activated casp1 expression increases to a greater degree in those patients who develop TB-IRIS after cART is commenced.
The onset of TB-IRIS was associated with upregulation of inflammasome gene expression
As inflammasomes are the activators of casp1, we next examined the relationship between the development of TB-IRIS and markers of inflammasome activation. First, we used real-time quantitative PCR to analyze the differential expression of NLRP1, NLRP3, NLRC4, and AIM2 mRNA in monocytes pre-cART and at the time of TB-IRIS or post-cART in patients with TB no IRIS and no TB or IRIS. Pre-cART, NLRP1 and NLRC4 mRNA levels were higher in TB no IRIS patients compared with TB-IRIS and no TB or IRIS patients. AIM2 mRNA levels were higher in both TB-IRIS and TB no IRIS as compared with no TB or IRIS, whereas NLRP3 mRNA was not different among the three groups of patients (Fig. 3A, upper panel). During TB-IRIS, NLRP1, NLRP3, and AIM2 mRNA levels were higher in TB-IRIS patients compared with the other two groups post-cART (Fig. 3A, lower panel). Additionally, when compared with the expression level of mRNA of the internal reference gene (TBP and SDHA), expression of NLRP1, NLRP3, NLRC4, and AIM2 mRNA was 2.9-, 167-, 3.2-, and 7.9-fold higher, respectively, during TB-IRIS. When mRNA expression levels during TB-IRIS were compared with levels pre-cART, we found that the fold changes for NLRP1, NLRP3, NLRC4, and AIM2 mRNA were 1.1-, 1.6-, 1.3-, and 2.2-fold, respectively (Fig. 3B). These findings provide evidence that TB-IRIS is associated with upregulation of genes encoding components of the NLRP3 and AIM2 inflammasomes and possibly other inflammasomes.
TB-IRIS was associated with heightened levels of plasma mtDNA
Apart from its association with increased production of IL-18, casp1 also facilitates proinflammatory programmed cell death (36), which is associated with release of intracellular contents into the systemic circulation (39). We thus determined if an increase of inflammatory cellular components was evident in the plasma of TB-IRIS patients compared with control groups. To address this, we used a well-evaluated method to measure levels of cell-free mtDNA (45), which indicates disruption of the cellular membrane. Plasma cell–free mtDNA pre-cART was higher in TB-IRIS patients (log copy number, median, 3.8; IQR, 3.4–4.1) compared with TB no IRIS (log copy number, median, 3.3; IQR, 2.8–3.4; p = 0.0008) and no TB or IRIS (log copy number, median, 3.4; IQR, 3.1–3.6; p = 0.005) patients. At event, the TB-IRIS patients showed higher cell-free mtDNA in plasma compared with the other groups, although this was not statistically significant (Kruskal–Wallis test, p = 0.065) (Fig. 4B). Using the Spearman test, we also investigated the correlation of plasma mtDNA with IL-18, IL-1β, activated casp1 expression, and markers of cell death. We found that for combined pre- and post-cART values, plasma levels of mtDNA correlated with IL-18 levels (r = 0.4225, p < 0.0001) (Fig. 4C) but not IL-1β levels (see Supplemental Fig. 2A), possibly because IL-1β levels were not increased pre-cART. Taken together, our data suggest that TB-IRIS is associated with a higher degree of proinflammatory cell death of PBMCs, particularly at pre-cART. Because frozen cells were thawed and used for these studies, we were unable to investigate the cause of cell death, specifically the contribution of pyroptosis.
TB-IRIS was associated with correlates of decreased regulation of inflammasome activity
Activation of inflammasomes is a tightly regulated process, and two factors, IFN-γ (34) and NO (34, 43, 44), have been shown to downregulate the activity of the NLRP3 inflammasome. We previously reported that plasma INF-γ levels were decreased among TB-IRIS patients both pre-cART and at the time of TB-IRIS (26). In this study, we investigated whether plasma levels of NO were also lower among patients with TB-IRIS. We found that the levels of NO at pre-cART were low in TB-IRIS patients (median, 93.4 μM; IQR, 77.7–101.2) followed by TB no IRIS (median, 120.7 μM; IQR, 115.2–127; p < 0.0001) and no TB or IRIS (median, 131.7 μM; IQR, 116.4–140.7; p < 0.0001). A similar pattern was also observed at post-cART where TB-IRIS patients showed the lowest levels of NO (median, 101.8 μM; IQR, 83.7–116.4) as compared with TB no IRIS (median, 123 μM; IQR, 110–131.2; p = 0.007) and no TB or IRIS (median, 124.3 μM; IQR, 105.3–145.5; p = 0.001) (Fig. 5A).
Next, we investigated whether TB-IRIS patients had evidence of impaired NO production by monocytes. To address this, we measured the mRNA levels of iNOS using quantitative RT-PCR and found that the mRNA levels of iNOS were comparable between the three groups pre- and post-cART (Fig. 5B). Finally, using a Spearman correlation test, we investigated whether plasma NO levels correlated with plasma levels of IFN-γ, IL-1β, and IL-18 and expression of activated casp1 in monocytes. NO levels were correlated positively with IFN-γ (pre-cART, r = 0.4274, p = 0.0053; post-cART, r = 0.4952, p = 0.0006) but inversely with IL-18 (pre-cART, r = −0.6055, p < 0.0001; post-cART, r = −0.4939, p = 0.0005) and activated casp1 expression at post-cART (r = −0.4522, p = 0.0016) (Fig. 5C). Plasma levels of NO did not correlate with IL-1β levels (see Supplemental Fig. 2B). Taken together, these findings provide evidence that NO production is lower pre-cART in HIV patients who subsequently developed TB-IRIS, in association with lower production of IFN-γ. The negative correlation of NO and IFN-γ levels with IL-18 levels and casp1 expression in monocytes suggests that inflammasome activity is inadequately regulated in patients who develop TB-IRIS after commencing cART.
Expression of CD64 on monocytes was associated with monocyte expression of casp1 in TB-IRIS
Prior studies have shown that the development of TB-IRIS is independently associated with expansion of CD14++CD16− monocytes (22), which prompted us to investigate whether monocyte activation in TB-IRIS is associated with markers of inflammasome activation in monocytes. Hence, we studied the surface expression levels (MFI) of CD64 (FcγR1), CD11b, CD69, and CD38 on CD14++CD16−, CD14++CD16+, and CD14+CD16++ monocyte subsets and compared data across the three clinical groups. We found that all these activation markers were increased to a variable degree in all three monocyte subpopulations across the three groups of patients, with CD64 expression showing consistent elevation in all three monocyte subsets. CD64 expression was higher in TB-IRIS patients when compared with no TB or IRIS pre-cART, and it was also higher compared with TB no IRIS and no TB or IRIS patients post-cART (Fig. 6A).
Next, we investigated whether these monocyte activation markers correlated with activated casp1 expression level (MFI) in CD14++CD16−, CD14++CD16+, and CD14+CD16++ monocyte subpopulations. Using a Spearman correlation test, we found that the levels of CD64 correlated with activated casp1 expression in all three monocyte subpopulations (r = 0.754 in CD14++CD16−, r = 0.587 in CD14++CD16+, and r = 0.558 in CD14+CD16++; p < 0.0001 for all correlations) (Fig. 6B). In contrast, there were no correlations with the other monocyte activation markers. These findings suggest that CD64 expression on monocytes is a correlate of activated casp1 expression, and possibly inflammasome activation, in TB-IRIS patients.
Development of TB-IRIS was associated with increased expression of IL-18Rα on NK cells and CD4+ T cells post-cART
To assess the interplay between monocytes, T cells, and NK cells in TB-IRIS, we also assessed the frequency and activation status of NK cells and the expression of IL-18Rα (CD218) on CD4+ and CD8+ T cells, and NK cells by flow cytometry (Fig. 7A). First, we found that the frequency of circulating CD56+ NK cells was lower in TB-IRIS patients compared with TB no IRIS and no TB or IRIS patients pre-cART (Fig. 7B, upper panel). Additionally, surface expression of CD56 on NK cells post-cART was highest in the TB-IRIS group compared with the other two groups (Fig. 7B, bottom panel), suggesting that there was an increase of terminally differentiated NK cells (45) among TB-IRIS patients. We also found that proportions of IL-18Rα–expressing CD4+ T cells and NK cells were higher among TB-IRIS and TB no IRIS patients compared with no TB or IRIS patients pre-cART (Fig. 7C). At the TB-IRIS event, both the proportion of IL-18Rα+ CD4+ T cells and CD56+ NK cells and the level of expression of IL-18Rα on those cells were higher in TB-IRIS patients compared with TB no IRIS and no TB or IRIS patients (Fig. 7C). Using a Wilcoxon paired test, we demonstrated that IL-18Rα was increased post-cART compared with pre-cART in TB-IRIS patients. Changes in IL-18Rα in the other two groups were not significant (Fig. 7D–F, left panels). Taken together, these data indicate that the onset of TB-IRIS is associated with increased proportions of terminally differentiated NK cells and higher expression of IL-18Rα on CD4+ T cells and NK cells.
Discussion
The immunologic mechanisms underlying the development of TB-IRIS are not clearly understood, and there are currently no effective therapeutic strategies to prevent the onset of TB-IRIS. We have previously shown a robust association between increased plasma IL-18 levels and TB-IRIS (25, 26), suggesting that inflammasome activation may have a role in the immunopathogenesis of this condition. In this study, we have shown that HIV patients with untreated or recently treated TB exhibit an increased proportion of monocytes expressing activated casp1 before cART is commenced and that the level of activated casp1 expression increases further, and to the greatest degree, in those patients who develop TB-IRIS after cART is commenced. Upregulation of gene expression for the NLR3 and AIM2 inflammasomes during TB-IRIS provides further evidence of inflammasome activation. These changes were associated with increased plasma mtDNA levels, before cART was commenced and during TB-IRIS, providing evidence of increased cell death associated with inflammasome activation, but the use of frozen and thawed PBMCs precluded an analysis of the type of cell death. Lower pre-cART plasma levels of NO demonstrated in this study, and IFN-γ demonstrated previously (26), in patients who developed TB-IRIS provide evidence that inflammasone activity may be inadequately regulated.
We also demonstrated a correlation between activated casp1 expression in, and CD64 expression on, monocytes, suggesting that CD64+ monocytes might be a marker of inflammasome activation in monocytes. Finally, plasma IL-18 levels correlated negatively with NO levels but positively with mtDNA levels pre-cART and positively with casp1 expression in monocytes during TB-IRIS, providing evidence that IL-18 may be a marker of inflammasome activation. Furthermore, upregulation of IL-18Rα was greatest on the CD4+ T cells and NK cells of patients with TB-IRIS, providing further evidence that IL-18 is directly involved in the inflammatory responses observed in TB-IRIS.
The cellular immune response against M. tuberculosis primarily involves the co-ordinated activity of innate immune responses mediated by monocytes/macrophages and dendritic cells and adaptive immune responses mediated by CD4+ and CD8+ T cells and nonclassical T cells (46). In resting macrophages, M. tuberculosis is capable of blocking phagosome–lysosome fusion as well as inhibiting phagosome acidification (47, 48) to ensure its intracellular survival and replication. These immune evasion strategies may be overcome by IFN-γ activation of macrophages along with NO production (49–51). However, in HIV-infected patients, CD4+ T cell deficiency results in decreased IFN-γ activation of macrophages and intracellular killing of M. tuberculosis (52, 53), leading to an accumulation of M. tuberculosis intracellularly and eventually activation of inflammasomes (54). In the present study, we provide evidence that failure to control M. tuberculosis replication in monocytes/macrophages because T cell responses are impaired by HIV-induced CD4+ T cell depletion leads to “default” immune control mechanisms that include inflammasome activation in monocytes, and that this is greatest in those HIV/TB patients who subsequently develop TB-IRIS after cART is commenced. These findings are in accord with the recently published findings of Lai et al. (55) who used whole-blood transcriptomic profiling to show that TB-IRIS is associated with the overexpression of TLR signaling and TREM-1 activation of the inflammasome. As our approach to examining inflammasome activation was different, the two studies complement each other.
Additionally, we observed different inflammasome activation profiles between TB-IRIS and TB no IRIS patients, whereby increased AIM2 and NLRP3 inflammasome activity was observed in TB-IRIS patients whereas increased NLRP1 inflammasome activity was observed in TB no IRIS patients. NLRP3 inflammasomes respond to LPS (33) and M. tuberculosis–specific Ags, such as ESAT-6 (56, 57), whereas AIM2 responds to dsDNA of viral, bacterial, and even host origin (33). One possible explanation for activation of the AIM2 inflammasome observed in our study is that NLRP3 inflammasome and/or Casp1 activation results in pyroptotic cell death leading to the release of intracellular contents, including mtDNA, into the systemic circulation (36). Consequently, the mtDNA activates the AIM2 inflammasome of other monocytes, amplifying the inflammation cascade (58). Our observation of increased cell-free mtDNA in the plasma of TB-IRIS patients provides support for this proposal, but we could not determine whether pyroptosis was the cause.
We previously reported that plasma levels of IL-18 were higher in TB-IRIS patients both pre- and post-cART compared with levels in control groups (26). Despite high plasma levels of IL-18, it is currently unclear why TB-IRIS patients do not show exaggerated inflammatory responses before commencement of cART. We therefore speculate that the expression of IL-18Rα on T cells and NK cells may have a role in the onset of TB-IRIS. In this study, we provide evidence that the expression of IL-18Rα on T cells and NK cells was increased among TB-IRIS patients during TB-IRIS. Neutrophils also express IL-18Rα (59), and it is likely that T cells, NK cells, and neutrophils of TB-IRIS patients become more responsive to IL-18 after commencement of cART. Our findings suggest a significant interaction between monocytes/macrophages, T cells, NK cells, and possibly neutrophils via the IL-18 signaling pathway.
Although inflammasome activation and pyroptosis contribute to pathogen clearance and induction of adaptive immune responses (60, 61), dysregulated NLRP3 inflammasome activity is regarded as deleterious in patients with sepsis (62). We propose that this is also the case in TB-IRIS patients. As the proinflammatory effects of inflammasome activation can be severe, such activation must be tightly regulated (63). Both IFN-γ and NO are known to regulate inflammasome activity at different stages of activation. It has been reported that NO is able to downregulate the expression of inflammasome-related genes, including NLRP3, ASC, and casp1 (34), as well as inhibiting NLRC4 and AIM2 inflammasome-mediated casp1 activation (44). IFN-γ, alternatively, has no appreciable effect in altering the expression of inflammasome-related genes but it does elicit a regulatory effect by inhibiting the docking of ASC and casp1 to the assembled inflammasome (34). In the absence of effective CD4+ T cell responses, it is likely that the IFN-γ and NO are not produced in sufficient amounts to regulate casp1 activity induced by NLRP3 and AIM2, thereby leading to the excessive casp1 activity seen in the TB-IRIS patient. Conversely to the activation of NLRP3 and AIM2, the activation of NLRP1 observed in TB no IRIS patients appears to be less pathogenic. One possible reason is that NLRP1 is regulated by IL-18 (64) that is produced as a consequence of inflammasome activation, leading to self-limiting inflammation. Taken together with our previous observation that plasma IFN-γ levels were low in patients with TB-IRIS (26), our data suggest that NLRP3 and AIM2 activity in TB-IRIS patients was inadequately regulated by IFN-γ and NO.
We found a significant elevation of IL-1β in TB-IRIS patients and correlation with IL-18 and casp1 post-cART, but there were no associations between IL-1β and the plasma levels of mtDNA and NO. This might in part be due to the nature of IL-1β, which exerts its effect in an autocrine/paracrine fashion and, consequently, the levels of IL-1β detectable in the plasma may be very low. Although IL-18 and IL-1β belong to the same cytokine family, their mRNA expression, synthesis, and secretion are regulated differently. Compared to pro–IL-1, pro–IL-18 is constitutively expressed in human PBMCs, and expression levels increase with LPS stimulation (65). The complexities of IL-1β and IL-18 synthesis and release are only partly understood; our data suggest that IL-18 may be a more robust marker of inflammasome activation in TB-IRIS.
A significant limitation of our study relates to our inability to adequately examine the cause of cell death. Although the pathway of cell death is best studied using fresh PBMCs, only cryopreserved and thawed PBMCs could be examined in our study. This is because these cells were obtained from a repository of samples collected from HIV patients commencing ART during 7 y (2005–2012). Therefore, despite heightened cell-free levels of mtDNA in the plasma of TB-IRIS patients suggesting higher levels of cell death, we were unable to determine whether the cell death was due to pyroptosis or other pathways of cell death.
In conclusion, we have provided evidence of increased inflammasome activation in monocytes of HIV-TB patients, with those patients who develop TB-IRIS exhibiting the largest increases in markers of inflammasome activation and cell death after cART is commenced. Furthermore, we provide evidence that regulation of inflammasome activity by NO and IFN-γ may be least effective in those HIV-TB patients who develop TB-IRIS. We interpret these findings as evidence that inflammasome activation is increased in the monocytes of HIV patients with TB, in an attempt to control mycobacterial replication, when T cell–dependant monocyte/macrophage activation becomes less effective. This primes monocytes and macrophages for an excessive inflammatory response when HIV replication is suppressed by cART, which is greatest in those patients who develop TB-IRIS.
Acknowledgements
We thank all the study participants and medical officers of the Infectious Diseases Clinic, University Malaya Medical Centre. We thank Associate Prof. Anthony Jaworowski (Burnet Institute) for providing advice and assistance to H.Y.T. We also thank Dr. Clovis Palmer for critical review and constructive comments relating to this manuscript.
Footnotes
A.K. was supported by the University of Malaya and Ministry of Higher Education High Impact Research Grant UM.C/625/1/HIR/MOHE/MED/01. E.M.S. was supported by University of Malaya Research Grants RP021A-13HTM and RG448-12HTM of the Health and Translational Medicine Research Cluster. Y.K.Y. was supported by Research Officer Grant Scheme BR003-2014. S.M.C. was supported by an Australian National Health and Medical Research Council principal research fellowship. M.L. was supported by Swedish Research Council Grant AI52731, the Swedish Physicians against AIDS Research Foundation, the Swedish International Development Cooperation Agency, the Swedish International Development Cooperation Agency Special Assistant to the Resident Coordinator, VINNMER from VINNOVA, the Linköping University Hospital research fund, Governmental Funding of Clinical Research within National Health Service, and by the Swedish Society of Medicine. This work was also supported by the Victorian Operational Infrastructure Support Program (to the Burnet Institute). The funders had no role in study design, data collection and analysis, decision to publish, or preparation of the manuscript.
The online version of this article contains supplemental material.
Abbreviations used in this article:
- AIM2
absent in melanoma 2
- ASC
apoptosis-associated speck-like protein that contains key domains for caspase recruitment
- cART
combination antiretroviral therapy
- casp1
caspase-1
- EQT
equivalent time point
- FLICA
fluorescent-labeled inhibitor of caspases
- iNOS
inducible NO synthase
- IQR
interquartile range
- IRIS
immune reconstitution inflammatory syndrome
- MFI
mean fluorescence intensity
- mtDNA
mitochondrial DNA
- NLRC4
nucleotide-binding oligomerization domain–like receptor C4
- NLRP
nucleotide-binding oligomerization domain–like receptor family member containing a pyrin domain
- SDHA
succinate dehydrogenase complex, subunit A
- TB
tuberculosis
- TB-IRIS
tuberculosis-associated IRIS
- TBP
TATA box binding protein.
References
Disclosures
The authors have no financial conflicts of interest.






