Abstract
Renal transplant is the treatment of choice for patients with terminal end-stage renal disease. We have previously identified low levels of catalytic IgG as a potential prognosis marker for chronic allograft rejection. The origin and physiopathological relevance of catalytic Abs is not well understood, owing to the fact that catalytic Abs have been studied in relatively small cohorts of patients with rare diseases and/or without systematic follow-up. In the current study, we have followed the evolution of the levels of catalytic IgG in a large cohort of renal transplant patients over a 2-y period. Our results demonstrate that, prior to transplant, patients with renal failure present with heterogeneous levels of IgG hydrolyzing the generic proline-phenylalanine-arginine-methylcoumarinamide (PFR-MCA) substrate. PFR-MCA hydrolysis was greater for patients’ IgG than for a therapeutic preparation of pooled IgG from healthy donors. Renal transplant was marked by a drastic decrease in levels of catalytic IgG over 3 mo followed by a steady increase during the next 21 mo. Patients who displayed high levels of catalytic IgG pretransplant recovered high levels of catalytic Abs 2 y posttransplant. Interestingly, IgG-mediated hydrolysis of a model protein substrate, procoagulant factor VIII, did not correlate with that of PFR-MCA prior transplantation, whereas it did 12 mo posttransplant. Taken together, our results suggest that the level of circulating catalytic IgG under pathological conditions is an intrinsic property of each individual’s immune system and that recovery of pretransplant levels of catalytic IgG is accompanied by changes in the repertoire of target Ags.
Introduction
Catalytic Abs are Igs with enzyme-like properties. The advent of hybridoma technology fueled a remarkable progress, and in the past 26 years, catalytic Abs with >100 tailor-made specificities have been made (1). From the late 1980s, scientists have also investigated the pathophysiological association of catalytic Abs in several pathological conditions. Thus, IgG with catalytic activity against vasoactive intestinal peptide, thyroglobulin, myelin basic protein, DNA/RNA, and coagulation factor VIII (FVIII) have been reported in pathological conditions including asthma (2), Hashimoto thyroiditis (3), multiple sclerosis (4), systemic lupus erythmatosus (5), and hemophilia A (6), respectively. Recent findings, however, suggest the presence of naturally occurring catalytic Abs in physiology. The naturally occurring catalytic Abs display promiscuity in Ag/substrate specificity and are believed to act in defense mechanism against viral/bacterial pathogens. In fact, Igs of the IgA and IgM type isolated from healthy individuals are shown to possess nuclease and/or protease activity against bacterial or viral Ags (7–9). In this context, catalytic Abs have been proposed to participate in maintaining immune homeostasis and clearing of biological wastes. Whether catalytic Abs are a feedback control mechanism aimed at re-establishing immune homeostasis under pathological conditions still remains elusive. In this line, our earlier investigations provide some hints. We have observed that high levels of circulating catalytic IgG correlate with a favorable outcome in some diseases. Patients with high IgG-mediated catalytic activity had a better survival rate in sepsis, and a tendency toward better survival was observed in the case of patients with acquired hemophilia that possess factor IX–activating Abs in plasma (10, 11). Moreover, in patients undergoing renal transplant, better graft survival correlated with the presence of high levels of IgG-mediated catalytic activity. High IgG-mediated catalytic activity as early as at 3 months was predictive of absence of chronic allograft nephropathy 2 years posttransplant (12).
Despite the efforts invested to date, our understanding of the physiopathological relevance of catalytic Abs in human health remains poor. We know that patients with different diseases generally exhibit heterogeneous levels of catalytic Abs. We also know that the levels of catalytic Abs may evolve with time, although not necessarily in a manner that correlates with disease progression. However, it is not clear whether high levels of catalytic Abs in some individuals are an intrinsic property of their immune system or are associated with peculiar disease conditions. In the current study, we followed a large cohort of patients with renal transplant for a period of 2 years, with regular and systematic blood sampling prior to transplantation as well as 3, 12, and 24 months later. Interestingly, we observed that high or low IgG catalytic activity is an intrinsic property of an individual’s immune system that fluctuates within the course of disease and is dependent upon treatment regimes. Conversely, Ag specificity of catalytic Abs emerges gradually during the course of disease.
Materials and Methods
Study population
From October 2008 to August 2009, we prospectively collected plasma from 100 consecutive patients 3 mo following renal transplant at the Renal Transplantation Department of the Necker Hospital (Paris, France). Patients were followed up, and we also collected plasma at 12 mo (92 patients) and 24 mo (73 patients) posttransplant. Frozen pretransplant plasma samples were retrieved retrospectively in the case of 59 out of 100 patients. Clinical characteristics of the patients are depicted in Table I. Written informed consents were obtained from each patient according to the Declaration of Helsinki. The blood samples were taken during the normal follow-up of the patient, and because the study did not require additional blood sampling, an approval from an ethics committee was not required under French law according to the article L.1121-1 of the public health code. The article states that: the research organized and performed on human beings in the development of biological knowledge and medical research are permitted under the conditions laid down in this book and are hereinafter referred to by the term biomedical research. The article further states that it does not imply under conditions: For research in which all actions are performed and products used in the usual way, without any additional or unusual diagnostic procedure or surveillance.
. | No. (%) or Median (Range) . |
|---|---|
| Age (y) | 100 |
| 48 (21–83) | |
| Gender | 100 |
| Females | 50 |
| Males | 50 |
| Cause for end-stage renal failure | 100 |
| Diabetes | 4 |
| Vascular diseases | 8 |
| Glomerulopathy | 24 |
| Uropathy | 23 |
| Interstitial nephropathy | 15 |
| Unknown | 26 |
| HLA-reactive Abs | 68 |
| HLA1 | 18 (27) |
| ND | 32 |
| HLA2 | 29 (43) |
| ND | 32 |
| Both HLA1 and HLA2 | 10 (15) |
| ND | 34 |
| HLA mismatcha | 98 |
| 0 | 5 |
| 1 | 10 |
| 2 | 22 |
| 3 | 12 |
| 4 | 32 |
| 5 | 16 |
| 6 | 1 |
| Previous kidney transplant | 100 |
| None | 82 |
| 1 | 15 |
| 2 | 2 |
| ND | 1 |
. | No. (%) or Median (Range) . |
|---|---|
| Age (y) | 100 |
| 48 (21–83) | |
| Gender | 100 |
| Females | 50 |
| Males | 50 |
| Cause for end-stage renal failure | 100 |
| Diabetes | 4 |
| Vascular diseases | 8 |
| Glomerulopathy | 24 |
| Uropathy | 23 |
| Interstitial nephropathy | 15 |
| Unknown | 26 |
| HLA-reactive Abs | 68 |
| HLA1 | 18 (27) |
| ND | 32 |
| HLA2 | 29 (43) |
| ND | 32 |
| Both HLA1 and HLA2 | 10 (15) |
| ND | 34 |
| HLA mismatcha | 98 |
| 0 | 5 |
| 1 | 10 |
| 2 | 22 |
| 3 | 12 |
| 4 | 32 |
| 5 | 16 |
| 6 | 1 |
| Previous kidney transplant | 100 |
| None | 82 |
| 1 | 15 |
| 2 | 2 |
| ND | 1 |
Recipient and donor HLA-A, -B, and -DR Ags were defined, and the number of mismatches of the pair (0–6) is indicated.
ND, not documented.
Plasma collection
Blood was collected in citrate vacutainer tubes (BD Biosciences) and centrifuged at 1500 rpm for 10 min at 20°C. Plasma was stored in aliquots at −20°C until use.
Purification of IgG
IgG were isolated from plasma by affinity chromatography on protein G-Sepharose (Amersham Pharmacia Biotech). In brief, plasma was incubated with protein G-Sepharose overnight at 4°C, eluted using 0.2 mol glycine-HCl (pH 2.8), dialyzed against PBS-0.02% NaN3 overnight at 4°C, and concentrated using Amicon (Millipore). A therapeutic preparation of pooled normal human IgG (IVIg; Sandoglobulin) was used as a source of control IgG. Size-exclusion chromatography of patients’ IgG and IVIg was performed on a Superose-12 column (GE Healthcare Europe) equilibrated with urea-containing buffer (50 mmol Tris [pH 7.7], 8 mol urea, and 0.02% NaN3), at a flow rate of 0.5 ml/min to exclude potentially contaminating proteases. IgG-containing fractions were then pooled and dialyzed against PBS-0.02% NaN3 for 2 d with four changes in buffer at 4°C, followed by dialysis against catalytic buffer containing 5 mmol CaCl2 (pH 7.7) for 1 d with two changes in buffer at 4°C. The purity of IgG preparations was confirmed by SDS-PAGE and immunoblotting under nonreducing conditions. IgG was quantified by Bradford assay.
IgG-mediated hydrolysis of proline-phenylalanine-arginine-methylcoumarinamide
IgG (66.67 nmol) were mixed with 100 μmol proline-phenylalanine-arginine-methylcoumarinamide (PFR-MCA; Peptide Institute) in 40 μl catalytic buffer containing 5 mmol CaCl2 (pH 7.7) in white 96-well U-bottom plates (Thermo Scientific) and incubated in the dark for 24 h at 37°C. Hydrolysis of the PFR-MCA substrate was determined by the fluorescence of the leaving group (aminomethylcoumarin; λ emission 465 nm, λ excitation 360 nm) using a spectrofluorometer (GENios; Tecan Trading). Fluorescence values were compared with a standard curve of free MCA and the corresponding quantities of released MCA were computed. At each time point, background release of MCA, measured in wells containing the substrate alone, was subtracted from the value observed in the presence of the IgG. Data are expressed as the quantity of released MCA computed at time zero subtracted from the quantity of released MCA computed at a given time point per amount of time per amount of IgG.
Biotinylation of FVIII
Recombinant human FVIII (Kogenate FS; BayerPharma, Lille, France) was reconstituted in distilled water to a final concentration of 600 μg/ml, desalted by dialyzing against borate buffer (100 mmol borate [pH 7], 150 mmol NaCl, and 5 mmol CaCl2). Sulfo-NHS-LC-biotin (440 μl at 25 μg/ml) was allowed to react with 600 μg FVIII with gentle agitation in the dark for 2 h at 4°C. Biotinylated FVIII was dialyzed against catalytic buffer containing 5 mmol CaCl2 for 3 h at 4°C, aliquoted, and stored at −20°C until use.
Hydrolysis of biotinylated FVIII
Biotinylated FVIII (185 nmol) was incubated in 40 μl catalytic buffer containing 5 mmol CaCl2 with the purified patients’ IgG (10 μg/ml, 66.67 nmol) in the dark for 24 h at 37°C. Samples were mixed with Laemmli’s buffer without 2-ME (1:1, v/v) and 25 μl each sample was subjected to 10% SDS-PAGE. Protein fragments were then transferred onto nitrocellulose membranes (Schleicher & Schuell’s Microscience). Following overnight blocking in TBS containing 0.2% Tween 20 at 4°C, membranes were incubated with streptavidin-coupled alkaline phosphatase (Southern Biotechnology Associates) diluted 1:3000 in blocking buffer for 60 min at room temperature. After washing in TBS containing 0.1% Tween-20 and TBS, labeled FVIII was revealed using the BCIP/NBT kit (Kirkegaard & Perry Laboratories). Blots were scanned using a scanner (Epson Perfection V10; Epson), and rates of hydrolysis were calculated by densitometric analysis (ImageJ software; National Institutes of Health).
Statistics
The statistical comparisons of groups of patients were performed using the nonparametric Mann–Whitney U test, with two-tailed p values, unless indicated.
Results
IgG from pretransplant patients show heterogeneous levels of catalytic activity, which is not related to particular underlying pathology
We collected plasma from 100 consecutive renal-transplant patients after 3 mo of transplant and followed-up to obtain plasma at 12 (92 patients) and 24 mo (73 patients) posttransplant. Pretransplant plasma samples from 59 patients were retrieved retrospectively. Overall, 27 patients were lost during the 24 mo of the study period. The cohort included as many men as women, with a mean age of 48.3 ± 1.5 y (mean ± SEM; range 21–83; Table I, Supplemental Table I). Causes for end-stage renal dysfunction included diabetes (4% of the patients), vasculopathy (8%), glomerulopathy (24%), uropathy (23%), interstitial nephropathy (15%), or unknown (26%). Fifteen and two patients had one or two previous transplants, respectively.
IgG was purified and tested for hydrolysis of the peptide PFR-MCA, a surrogate substrate for catalytic Abs with serine protease-like activity (13). The absence of contamination of the IgG samples by adventitious proteases was ensured by the use of a double-step purification procedure that involves a step of purification based on affinity and a step of purification based on protein size under denaturing conditions. Incubation of patients’ IgG with PFR-MCA resulted in hydrolysis of the peptide and release of the fluorescent MCA moiety. The released fluorescence allowed for the calculation of rates of hydrolysis.
Pooled IgG from healthy individuals (IVIg) demonstrated a marginal hydrolysis of PFR-MCA with an activity of 0.65 ± 0.03 fmol/min/pmol (mean ± SEM for 29 repeats). Irrespective of the time point considered, IgG from renal-transplanted patients demonstrated significantly higher hydrolysis rates of PFR-MCA than IVIg (Fig. 1A). There was no significant difference in the levels of PFR-MCA–hydrolyzing IgG at any time point with respect to gender, age, transplantation rank, cause for end-stage renal failure, and time of dialyses prior to transplant (data not shown).
Longitudinal analysis of catalytic IgG in patients undergoing renal transplant. (A) Evolution of IgG-mediated catalytic activity in patients with renal transplant. IgG were purified from the plasma of patients collected prior to kidney transplant (n = 59), as well as 3 (n = 100), 12 (n = 92), and 24 mo (n = 73) following transplantation. Purified IgG (66.67 nmol) were incubated with the PFR-MCA substrate (100 μmol) at 37°C for 24 h. PFR-MCA hydrolysis was quantified by measuring the fluorescence of the leaving fluorescent MCA moiety and is expressed in femtomoles of hydrolyzed substrate as a function of time per picomole of IgG. The hydrolysis of PFR-MCA by pooled IgG from healthy donors is depicted by a dotted line. Hydrolysis was compared between groups using the two-tailed Mann–Whitney U test. (B) Catalytic IgG in patients with different causes for end-stage renal failure. The study cohort included 2 patients with diabetes, 3 with vasculopathy, 13 with glomerulopathy, 15 with uropathy, 11 with interstitial nephropathy, and 15 with unknown cause for end-stage renal failure. Statistical significances were assessed using the two-tailed Mann–Whitney U test. (C) Correlation between IgG-mediated PFR-MCA hydrolysis prior to transplantation and 24 mo later. The rates of IgG-mediated PFR-MCA hydrolysis measured prior to renal transplant and after 24 mo were positively correlated as analyzed by linear regression. (D) Longitudinal follow-up of the patients displaying high levels of catalytic IgG. The pretransplant patients were divided into quartiles, and the mean rates of PFR-MCA hydrolysis of the upper quartile were compared with those of the pooled remaining quartiles. Hydrolysis was compared between groups using the two-tailed Mann–Whitney U test.
Longitudinal analysis of catalytic IgG in patients undergoing renal transplant. (A) Evolution of IgG-mediated catalytic activity in patients with renal transplant. IgG were purified from the plasma of patients collected prior to kidney transplant (n = 59), as well as 3 (n = 100), 12 (n = 92), and 24 mo (n = 73) following transplantation. Purified IgG (66.67 nmol) were incubated with the PFR-MCA substrate (100 μmol) at 37°C for 24 h. PFR-MCA hydrolysis was quantified by measuring the fluorescence of the leaving fluorescent MCA moiety and is expressed in femtomoles of hydrolyzed substrate as a function of time per picomole of IgG. The hydrolysis of PFR-MCA by pooled IgG from healthy donors is depicted by a dotted line. Hydrolysis was compared between groups using the two-tailed Mann–Whitney U test. (B) Catalytic IgG in patients with different causes for end-stage renal failure. The study cohort included 2 patients with diabetes, 3 with vasculopathy, 13 with glomerulopathy, 15 with uropathy, 11 with interstitial nephropathy, and 15 with unknown cause for end-stage renal failure. Statistical significances were assessed using the two-tailed Mann–Whitney U test. (C) Correlation between IgG-mediated PFR-MCA hydrolysis prior to transplantation and 24 mo later. The rates of IgG-mediated PFR-MCA hydrolysis measured prior to renal transplant and after 24 mo were positively correlated as analyzed by linear regression. (D) Longitudinal follow-up of the patients displaying high levels of catalytic IgG. The pretransplant patients were divided into quartiles, and the mean rates of PFR-MCA hydrolysis of the upper quartile were compared with those of the pooled remaining quartiles. Hydrolysis was compared between groups using the two-tailed Mann–Whitney U test.
The levels of PFR-MCA hydrolyzing IgG were extremely heterogeneous prior to transplantation, with a mean activity of 6.6 ± 0.9 fmol/min/pmol (mean ± SEM; coefficient of variation: 1.04; Fig. 1A). To investigate whether high or low levels of PFR-MCA–hydrolyzing IgG were associated with a particular disease condition, we compared the hydrolysis rates among patients with different causes for end-stage renal failure. IgG from patients with uropathy displayed the lowest mean rate of PFR-MCA hydrolysis that was statistically different from that of IgG from patients with interstitial nephropathy (3.7 ± 0.7 versus 7.9 ± 1.2 fmol/min/pmol; p = 0.003; Fig. 1B). Of note, several underlying pathologies had only a low number of cases, thus hampering powerful statistical comparison.
IgG-mediated catalytic activity varies over time in renal-transplant patients
A longitudinal follow-up of the levels of PFR-MCA-hydrolyzing IgG was performed to determine the evolution of IgG-mediated catalytic activity during the course of the disease. The differences in the rates of IgG-mediated catalytic activity between each group were evaluated using the two-tailed Mann–Whitney U test. As compared with the rates of IgG-mediated catalytic activity pretransplant, the rates decreased sharply 3 mo posttransplant (6.6 ± 0.9 versus 2.4 ± 0.2 fmol/min/pmol; p < 0.0001; Fig. 1A). However, an increase in the rates of hydrolysis of PFR-MCA was observed at 12 mo posttransplant as compared with 3 mo (3.2 ± 0.3 versus 2.4 ± 0.2 fmol/min/pmol; p = 0.015). The rates of hydrolysis further increased significantly at 24 mo (5.1 ± 0.6 fmol/min/pmol) in comparison with 3 mo (p < 0.0001) and 12 mo (p = 0.004). There was no difference in the rates of IgG-mediated catalytic activity among patients prior to transplant and 24 mo later (6.6 ± 0.9 versus 5.1 ± 0.6 fmol/min/pmol), indicating that the pre-existing levels of PFR-MCA–hydrolyzing IgG had been recovered in the due course of time. Linear regression analysis between the groups of patients pretransplant and 24 mo posttransplant showed a significantly positive correlation in the rates of IgG-mediated PFR-MCA hydrolysis (p < 0.001; R2 = 0.23; Fig. 1C). No correlation in IgG-mediated catalytic activity was observed between the groups of patients at other time points.
To confirm that patients with elevated levels of catalytic Abs before transplant recovered elevated levels 2 y later, we divided the patients into quartiles based on the rates of IgG-mediated PFR-MCA hydrolysis measured in pretransplant samples. At each time point, the IgG-mediated catalytic activity of the upper quartile was compared with the rates of catalytic activity of the cumulated lower three quartiles (Fig. 1D). The rate of IgG-mediated catalytic activity in the upper quartile of patients was significantly high both pretransplant (12.03 ± 1.6 versus 2.7 ± 0.2 fmol/min/pmol; p < 0.0001) and 24 mo posttransplant (6.8 ± 1.2 versus 4.6 ± 0.7, fmol/min/pmol; p = 0.0004). Clinical characteristics of patients from the top quartile, who account for the overall initial decrease and subsequent increase of catalytic Ab levels, did not differ from that of the remaining patients (Table II). Further, there was no statistically significant association between the changes in catalytic Ab levels with time and the numbers of HLA mismatch or occurrence of HLA-reactive Abs. Of note, levels of IgM-mediated PFR-MCA hydrolysis in 12-mo posttransplant plasma did not differ among five patients randomly chosen from the upper quartile and five patients randomly chosen from the rest of the patients (Supplemental Fig. 1).
| . | Upper Quartile (15 Patientsa) . | Lower Quartiles (44 Patients) . | ||||||
|---|---|---|---|---|---|---|---|---|
| Drugs Administered . | Pretransplant . | 0–3 mo . | 3–12 mo . | 12–24 mo . | Pretransplant . | 0–3 mo . | 3–12 mo . | 12–24 mo . |
| Ciclosporin | 2 (13.3) | 2 (13.3) | 1 (6.7) | 1 (6.7) | 6 (13.6) | 8 (18.2) | 5 (11.4) | 1 (2.3) |
| Tacrolimus | 14 (93.3) | 12 (80) | 10 (66.7) | 1 (6.7) | 34 (77.3) | 35 (79.5) | 32 (72.7) | 7 (16) |
| Mycophenolate mofetil | 14 (93.3) | 15 (100) | 15 (100) | 2 (13.3) | 44 (100) | 44 (100) | 41 (93.2) | 8 (18.2) |
| Azathioprine | 0 | 0 | 1 (6.7) | 0 | 0 | 1 (2.3) | 2 (4.5) | 0 |
| Corticosteroid | 15 (100) | 15 (100) | 14 (93.3) | 1 (6.7) | 43 (97.7) | 43 (97.7) | 41 (93.2) | 7 (16) |
| Other immune suppressants | 13 (86.7) | 1 (6.7) | 4 (26.7) | 0 | 37 (84) | 1 (2.3) | 5 (11.4) | 0 |
| . | Upper Quartile (15 Patientsa) . | Lower Quartiles (44 Patients) . | ||||||
|---|---|---|---|---|---|---|---|---|
| Drugs Administered . | Pretransplant . | 0–3 mo . | 3–12 mo . | 12–24 mo . | Pretransplant . | 0–3 mo . | 3–12 mo . | 12–24 mo . |
| Ciclosporin | 2 (13.3) | 2 (13.3) | 1 (6.7) | 1 (6.7) | 6 (13.6) | 8 (18.2) | 5 (11.4) | 1 (2.3) |
| Tacrolimus | 14 (93.3) | 12 (80) | 10 (66.7) | 1 (6.7) | 34 (77.3) | 35 (79.5) | 32 (72.7) | 7 (16) |
| Mycophenolate mofetil | 14 (93.3) | 15 (100) | 15 (100) | 2 (13.3) | 44 (100) | 44 (100) | 41 (93.2) | 8 (18.2) |
| Azathioprine | 0 | 0 | 1 (6.7) | 0 | 0 | 1 (2.3) | 2 (4.5) | 0 |
| Corticosteroid | 15 (100) | 15 (100) | 14 (93.3) | 1 (6.7) | 43 (97.7) | 43 (97.7) | 41 (93.2) | 7 (16) |
| Other immune suppressants | 13 (86.7) | 1 (6.7) | 4 (26.7) | 0 | 37 (84) | 1 (2.3) | 5 (11.4) | 0 |
Data are number (%).
Of the 100 patients included 3 mo following renal transplant, samples from 59 patients were retrieved retrospectively. Among these 59 patients, 15 belong to the upper quartile group and 44 to the remaining lower quartiles.
IgG-mediated FVIII and PFR-MCA hydrolysis correlate at 12 mo but not prior to transplant
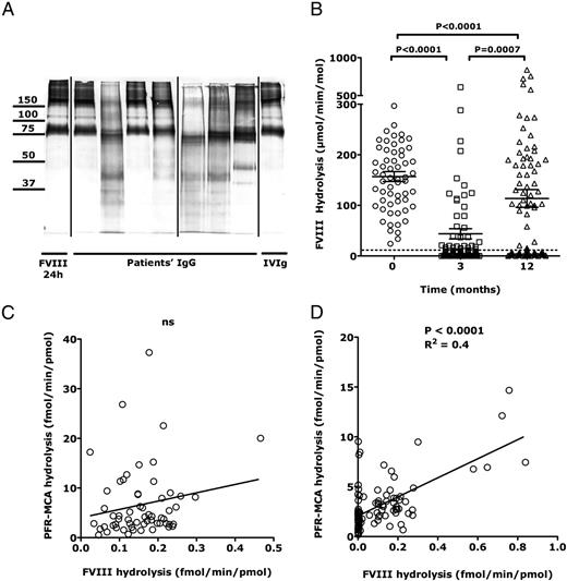
IgG from patients’ plasma prior to transplant and 3 and 12 mo posttransplant were tested for its ability to hydrolyze human rFVIII. Patients’ IgG were incubated with biotinylated FVIII, and profiles of FVIII hydrolysis were revealed by Western blotting (Fig. 2A). The rates of IgG-mediated FVIII hydrolysis were calculated by densitometric analysis after subtracting the amount of FVIII hydrolyzed spontaneously in the absence of IgG. Patients’ IgG demonstrated heterogeneous profiles of FVIII hydrolysis (Fig. 2A). Thus, the rates of hydrolysis of FVIII among pretransplant patients were highly heterogeneous. As observed for PFR-MCA hydrolysis, the rate of IgG-mediated FVIII hydrolysis decreased significantly 3 mo posttransplant (157 ± 9.8 versus 43.8 ± 10.2 μmol/min/mol; p < 0.0001; Fig. 2B) and recovered after 12 mo (113.7 ± 17.6 μmol/min/mol). Pooled IgG from healthy individuals demonstrated a marginal hydrolysis of FVIII with an activity of 11.1 ± 1.2 μmol/min/mol (mean ± SEM for 22 repeats).
Hydrolysis of FVIII by IgG from renal-transplant patients. (A) IgG-mediated FVIII hydrolysis. Biotinylated recombinant human FVIII (185 nmol) was incubated alone (lane 1) or in the presence of IgG (66.67 nmol) from seven randomly selected renal-transplanted patients (lanes 2–8) for 24 h at 37°C. Pooled normal IgG from healthy donors (IVIg) was used as control IgG. FVIII was subjected to 10% SDS-PAGE and transferred onto a nitrocellulose membrane before revelation of biotinylated fragments. The final image was joined from two different images. The black vertical lines indicate where images were joined. (B) Longitudinal follow-up of FVIII-hydrolyzing IgG. Rates of IgG-mediated FVIII hydrolysis were obtained by densitometric analysis of the blots (A). Results are expressed as micromoles of hydrolyzed FVIII per minute per mole of IgG. Statistical differences were assessed using the two-tailed Mann–Whitney U test. Correlation of rates of PFR-MCA hydrolysis and FVIII hydrolysis by IgG prior to transplant (C) and 12 mo later (D).
Hydrolysis of FVIII by IgG from renal-transplant patients. (A) IgG-mediated FVIII hydrolysis. Biotinylated recombinant human FVIII (185 nmol) was incubated alone (lane 1) or in the presence of IgG (66.67 nmol) from seven randomly selected renal-transplanted patients (lanes 2–8) for 24 h at 37°C. Pooled normal IgG from healthy donors (IVIg) was used as control IgG. FVIII was subjected to 10% SDS-PAGE and transferred onto a nitrocellulose membrane before revelation of biotinylated fragments. The final image was joined from two different images. The black vertical lines indicate where images were joined. (B) Longitudinal follow-up of FVIII-hydrolyzing IgG. Rates of IgG-mediated FVIII hydrolysis were obtained by densitometric analysis of the blots (A). Results are expressed as micromoles of hydrolyzed FVIII per minute per mole of IgG. Statistical differences were assessed using the two-tailed Mann–Whitney U test. Correlation of rates of PFR-MCA hydrolysis and FVIII hydrolysis by IgG prior to transplant (C) and 12 mo later (D).
Although the mean rate of hydrolysis of PFR-MCA and FVIII by patients’ IgG was relatively high prior to transplant, no correlation was observed between IgG-mediated PFR-MCA hydrolysis and IgG-mediated FVIII hydrolysis (p = 0.17; R2 = 0.03; Fig. 2C). The longitudinal follow-up, however, demonstrated a correlation tendency at 3 mo (p = 0.053; R2 = 0.01), which became significant 12 mo posttransplantation (p < 0.0001; R2 = 0.4; Fig. 2D). For information, rates of IgG-mediated hydrolysis of FVIII and PFR-MCA are indicated in Supplemental Table II for comparison between patients with different diseases.
Discussion
Our results demonstrate that levels of PFR-MCA–hydrolyzing IgG were extremely heterogeneous among patients prior to transplant (time 0 in Fig. 1A) and systematically greater than that measured for pooled IgG from healthy donors. These observations raise the question of the origin of the B cell clones producing catalytic IgG and the nature of the triggering signals/inflammatory environment implicated in their positive selection. Interestingly, among the different patients included in our cohort, patients with uropathy displayed the lowest levels of catalytic IgG. In contrast to the other underlying conditions that may lead to renal graft (i.e., diabetes, vasculopathy, glomerulopathy, and interstitial nephropathy), uropathy is a congenital defect that presumably does not result from a global alteration of inflammatory, immune, or cardiovascular processes. Accordingly, patients with uropathy do not generally relapse following kidney transplant. We have demonstrated in the past an association between the increased prevalence of catalytic IgG and positive outcomes in human disorders including acquired hemophilia, septic shock, and renal transplant (12). Further, catalytic Abs naturally occur in body fluids, such as blood, saliva, or milk (7–9, 14), and have been proposed to participate in maintenance of immune homeostasis (15). Taken together, these observations suggest that the production of catalytic Abs is part of physiological process that is exacerbated under inflammatory conditions. It is tempting to speculate that it represents a feedback mechanism triggered by a dysregulated immunoinflammatory status.
The 24 mo–long follow-up analysis of catalytic Abs in transplanted patients revealed a drastic decrease in levels of PFR-MCA–hydrolyzing IgG 3 mo posttransplant. It is plausible that the decrease in IgG-mediated catalytic activity posttransplantation is linked to the associated treatments. Indeed, all of the patients received different combinations of steroids, ciclosporin, tacrolimus, and/or mycophenolate mofetil. Moreover, ∼90% of the patients received adjunct immunosuppressive therapy under the form of basiliximab, antilymphocyte rabbit serum, rituximab, plasmapheresis, and/or IVIg. A specific assessment of the effects of steroids on the levels of catalytic IgG was not possible, because all patients were administered with at least one form of steroid. Of note, in a previous analysis using the same patient cohort (16), we showed that the decrease in levels of catalytic IgG was greater in the case of patients who were treated with repeated doses of IVIg posttransplant. We had proposed that the further reduction of catalytic IgG in IVIg-treated patients could result either from a dilution of the patients’ IgG by the administered IVIg or from a direct immunomodulatory effect of IVIg on the patients’ immune system (16). Importantly, the levels of catalytic IgG were assessed at fixed concentrations of total IgG. Thus, reduction in levels of catalytic Abs reflect variations in the populations of catalytic Abs in the total IgG pool and are independent from disease/treatment-related fluctuations of total IgG levels. The reasons accounting for a specific and preferential immunosuppression toward catalytic IgG (and/or B cell clones producing catalytic Abs) remain unexplained. We may, however, speculate that the reduction in IgG catalytic activity at 3 mo is due to the change in inflammatory status caused by the use of immunosuppressive drugs and that the subsequent revival of IgG catalytic activity at 12–24 mo is associated with a concomitant significantly lower dosage of some of the drugs (Supplemental Fig. 2). An alternative hypothesis pertaining to this effect is that the immune response against the transplanted kidney may bias the Ab repertoire away from catalytic activity, as has been documented earlier in the case of a suppressed production of the natural PFR-MCA–directed catalytic Abs following immunization with irrelevant Ags (17).
Our data indicate consistency in the levels of PFR-MCA–hydrolyzing IgG in the plasma of patients before transplantation and 24 mo later. We observed a significant correlation in the rate of IgG-mediated PFR-MCA hydrolysis between pretransplant samples and the corresponding 24-mo follow-up posttransplant samples. Furthermore, patients who displayed high IgG-mediated catalytic activity before transplant recovered significantly high catalytic activity at 12 and 24 mo posttransplant. Altogether, the data show that the suppression imposed on catalytic Ab levels by kidney-replacement surgery and/or by the associated anti-inflammatory and immunosuppressive treatments disappears with time. The organism replenishes the depleted pool of catalytic Abs at levels similar to that existing prior to transplantation. The results thus suggest that the selection (and activation) of catalytic IgG-producing B cells is an intrinsic property of each individual’s immune system.
A deregulated activation of the coagulation cascade due to the uncontrolled activation of the endothelium of the transplanted kidney may result in total loss of kidney function due to increased graft fibrosis (18). FVIII plays a central role within the coagulation cascade, where it promotes the amplification loop of thrombin generation. Our previous observations in chronic allograft nephropathy and severe sepsis document that the hydrolytic activity of catalytic IgG is directed against coagulation FVIII and/or factor IX (10). We thus complemented our follow-up of IgG with catalytic activity toward a generic substrate for serine proteases (i.e., PFR-MCA) with the study of FVIII-hydrolyzing IgG. As in the case of PFR-MCA, IgG-mediated FVIII hydrolysis was significantly greater in patients before kidney transplant than in pooled normal IgG, experienced a drastic decrease within 3 mo posttransplant, and increased to almost initial levels by 12 mo posttransplant. However, although levels of FVIII-hydrolyzing and PFR-MCA–hydrolyzing IgG did not correlate when measured in pretransplant samples, they exhibited a strong correlation 12 mo posttransplantation. The later correlation is in agreement with our previous analysis of catalytic IgG in patients with autoimmune anti-FVIII IgG (19). Of note, we had documented in the latter work the reciprocal inhibition of the hydrolysis of PFR-MCA by FVIII and of the hydrolysis of FVIII by PFR-MCA (19, 20). The finding of a correlation between the two substrates in posttransplant samples, but not in pretransplant samples, is an interesting lead for further studies on the transplant-driven evolution of catalytic Ab repertoires. Whether the differences are related to the simplicity of cleavage of a single amide bond in the case of PFR-MCA as compared with the complexity of the hydrolytic processes required for IgG-mediated FVIII proteolysis (20) remains to be determined. In the future, screening large arrays of random peptides displayed on phages, or investigating for the presence of DNA-hydrolyzing Abs, using IgG from renal transplant patients, may be informative in this respect.
Although the present data do not allow a conclusion on the plasticity or stability of the repertoire of catalytic Abs under physiological conditions, or in an unmanipulated diseased organism (because the patients are treated with immunosuppressive drugs), the data clearly plead for an intrinsic capacity of the patients’ immune system to express catalytic Abs at higher than physiological levels. In other words, our data suggest that, when fluctuations on the levels of catalytic Abs are imposed on the organism (by extrinsic factors—i.e., drugs), then the organism replenishes the depleted pool of catalytic Abs. Evolution of levels of circulating catalytic Abs may thus be envisaged as a complex process: under physiological conditions, B cells secreting catalytic Abs are controlled, and their expression is repressed to minimal levels; under some pathological conditions, most probably inflammatory or autoimmune, the B cell clones are activated in an individual-dependent manner—some patients have the intrinsic capacity to mount a strong catalytic immune response (without presuming of its role, significance, or efficiency), whereas other patients mount only marginal catalytic immune responses. The levels of circulating catalytic IgG are then stable and re-established if eliminated by transient immunosuppressive treatments, which may be due to the chronic stimulation of the catalytic immune system by a yet-unidentified disease-related trigger or to the fact that the repressor mechanisms that were at play under physiological conditions have been perturbed and cannot be reestablished.
Acknowledgements
We thank Marie-Noëlle Blondel-Halley and Marie Bouclier (Service de Néphrologie-Transplantation, Hôpital Necker, Assistance Publique-Hôpitaux de Paris, Paris, France) for assistance in the follow-up of the patients and for technical support, as well as Prof. Robert Fox (Biology and Biochemistry Department, University of Houston) and Dr. Stéphanie Planque (Department of Pathology and Laboratory Medicine, Chemical Immunology Research Center, University of Texas-Houston Medical School, Houston, TX). We also thank the late Sophie Lechaton for help in organizing the cohort and patient recruitment (Service de Néphrologie-Transplantation, Hôpital Necker, Assistance Publique-Hôpitaux de Paris). This work is dedicated to her.
Footnotes
This work was supported by Centre National de la Recherche Scientifique; INSERM; Université Pierre et Marie Curie; and grants from the National Institutes of Health (R01CA174385), the Indo-French Center for Promotion of Advanced Research (reference 4103-2), the Agence Nationale de la Recherche (ANR-09-GENO-028), the Japan Sciences and Technology Agency (Tokyo, Japan), and the Agence de la Biomédecine (AOR-2010).
The online version of this article contains supplemental material.
References
Disclosures
The authors have no financial conflicts of interest.

