Abstract
The crucial role that endogenously produced IFN-β plays in eliciting an immune response against cancer has recently started to be elucidated. Endogenous IFN-β has an important role in immune surveillance and control of tumor development. Accordingly, the role of TLR agonists as cancer therapeutic agents is being revisited via the strategy of intra/peritumoral injection with the idea of stimulating the production of endogenous type I IFN inside the tumor. Polyadenylic-polyuridylic acid (poly A:U) is a dsRNA mimetic explored empirically in cancer immunotherapy a long time ago with little knowledge regarding its mechanisms of action. In this work, we have in vivo visualized the IFN-β required for the antitumor immune response elicited in a therapeutic model of poly A:U administration. In this study, we have identified the role of host type I IFNs, cell populations that are sources of IFN-β in the tumor microenvironment, and other host requirements for tumor control in this model. One single peritumoral dose of poly A:U was sufficient to induce IFN-β, readily visualized in vivo. IFN-β production relied mainly on the activation of the transcription factor IFN regulatory factor 3 and the molecule UNC93B1, indicating that TLR3 is required for recognizing poly A:U. CD11c+ cells were an important, but not the only source of IFN-β. Host type I IFN signaling was absolutely required for the reduced tumor growth, prolonged mice survival, and the strong antitumor-specific immune response elicited upon poly A:U administration. These findings add new perspectives to the use of IFN-β–inducing compounds in tumor therapy.
Introduction
In recent years, several reports have unmasked the crucial role that endogenously produced IFN-β plays in eliciting an immune response against cancer. In this context, endogenous IFN-β produced at physiological levels has an important role in immune surveillance and control of tumor development. Type I IFN signaling-deficient mice display greater susceptibility to develop tumors and release increased proangiogenic factors by macrophages (1). In additon, it has been shown that IFN-β inhibits neutrophil recruitment to the tumor site and reduces the secretion of metalloproteinases and vascular endothelial growth factor. Thus, IFN-β neutralizes the proangiogenic effect of neutrophils and other myeloid cells (2). In mice, IFN-β is produced by CD11c+ cells very early after tumor implantation, and tumor-induced T cell priming is defective in mice lacking IFNAR receptor or STAT1. Endogenously produced type I IFN by innate immune cells is a key event for inducing the priming of tumor Ag-specific CD8 T lymphocytes (3, 4). Similarly, genes involved in the type I IFN pathway, including the transcription factor IFN regulatory factor (IRF)7, its predicted target genes, as well as the upstream regulators such as STAT1, are severely downregulated in bone metastases compared with the murine primary mammary tumor, and a novel mechanism of metastasis suppression reliant on intact host IFNAR signaling and a competent immune response is currently suggested (5, 6).
dsRNA mimetics are synthetic analogs of viral dsRNA that strongly enhance Ag-specific CD8+ T cell responses, promoting Ag cross-presentation by dendritic cells (DCs), and directly acting on effector CD8+ T cells and NK cells to augment IFN-γ release (7–10). Among different dsRNA mimetics, polyadenylic-polyuridylic acid (poly A:U) has been reported to interact exclusively with TLR3, but not RIG-I–like receptors (8, 11).
Triggering TLR3 promotes strong induction of type I IFNs, and consequently TLR3 agonists were originally developed as IFN inducers. At present, several ligands for TLR3 are being or have been tested in oncological trials, including Hiltonol (Oncovir) and Ampligen (Hemispherx). All of them are composed of poly-inosinic and poly-cytidylic acid polymers (12–14). These compounds are known to interact with cytosolic RNA receptors besides TLR3. The use of poly A:U in clinical trials has come to an impasse, and no clinical evaluation of its efficacy is performed at the moment. A more detailed understanding of the mechanism of action of poly A:U in vivo would certainly be beneficial for its clinical development.
In the present work, we have thoroughly dissected the immune response elicited upon therapeutic administration of poly A:U in preclinical models of cancer. We unmasked the crucial capacity of poly A:U to elicit a controlled IFN-β response. We could visualize the in vivo induction of IFN-β after one single peritumoral (p.t) dose of naked poly A:U. Poly A:U exerts its function via the activation of the transcription factor IRF3. Cytosolic innate receptors seem not to be involved. CD11c+ DCs are an important, but not the only, source of IFN-β. We also demonstrated that IFN-β elicited upon poly A:U administration is crucial for the antitumor-specific immune response. It increases the infiltration of immune cells into the tumor bed, decreases tumor growth, and prolongs survival of mice. Our work unravels the crucial role of IFN-β elicited after administration of the TLR3 ligand poly A:U in promoting a tumor Ag-specific immune response.
Materials and Methods
Animals
C57BL/6, BALB/c, and nude mice were from Universidad Nacional de La Plata. IFNAR1−/− (B6.129S2-Ifnar1tm1Agt/Mmjax), OT-I (C57BL/6-Tg(TcraTcrb)1100Mjb/J), and OT-II (B6.Cg-Tg(TcraTcrb)425Cbn/J) were from The Jackson Laboratory. IL-12p40−/− mice were provided by S. Di Genaro (Universidad Nacional de San Luis) (15). Animals were maintained at the Animal Resource Facility of the Centro de Investigaciones en Bioquímica Clínica e Inmunología in accordance with the experimental ethics committee guidelines. The transgenic IFN-β-luciferase reporter mice (Δβ-luc) were previously reported (16). The Δβ-luc mice were then crossed to IRF3−/−, IRF5−/−, IRF7−/−, and B6J-Unc93b1(3d) (provided by Bruce Beutler, Mutagenetix, University of Texas Southwestern Medical Center) mice to generate IRF3−/−IFN-β+/Δβ−luc, IRF5−/−IFN-β+/Δβ-luc, IRF7−/−IFN-β+/Δβ-luc, and 3d/UNC93b1−/−IFN-β+/Δβ−luc mice, respectively. To receive lineage-specific reporter expression, IFN-β+/floxß-luc were crossed to CD19cre, CD4cre, LysMcre, and CD11c cre mice, as previously described (17), to generate mice that express the reporter gene in CD19+, CD4+, macrophages/monocytes and granulocytes, or CD11c+ cells, respectively. Additionally, all reporter mice were crossed with albino C57BL/6 (C57BL/6-Tyrc-2J) to improve in vivo imaging. All mice were bred at the animal facility of the Helmholtz Centre for Infection Research and maintained under specific pathogen-free conditions. Animal studies were approved by the Nds. LandesamtfürVerbraucherschutzund Lebensmittelsicherheit (Oldenburg, Germany).
Tumor cell lines
Cell lines murine B16-F0 melanoma, E.G7ova lymphoma, CT26 colon carcinoma, and 4T1 breast cancer were obtained from American Type Culture Collection and were periodically cultured in our laboratory for the last 10 y. The MB49 bladder cancer cell line was gently provided by I. C. Summerhayes (Lahey Hospital and Medical Center, Burlington, MA), and was used after five passages of propagation in supplemented medium. The B16ova melanoma cell line (expressing constitutively chicken OVA) was provided by J.G. Frelinger (University of Rochester Medical Center, Rochester, NY). All cell lines were authenticated by isoenzymology and/or the cytochrome c subunit tI PCR assay. All cell lines were free of Mycoplasma infection, tested by PCR every 6 mo.
Abs and immunofluorescence
Flow cytometry.
Surface staining of single-cell suspensions of spleen, lymph nodes, draining lymph nodes, or tumor was performed using standard protocols and analyzed on a FACSCanto II (BD Biosciences). Data analysis was conducted using FlowJo software (Tree Star). The following Abs were obtained from BD Biosciences: anti–CD45-allophycocyanin-Cy7 (30F11), anti–Vβ5.1/2-PE (MR9-4), anti-CD8bPE (H35-17.2), anti-CD8aFITC (536.7), anti-CD4 allophycocyanin (RM4-5), anti–Gr1-PE (RB68C5), and anti–CD107a-allophycocyanin (1D4B). The following were obtained from BioLegend: anti-CD4PECy7 (RMA45), anti-B220 allophycocyanin (RA36B2), anti–Ly6C-allophycocyanin (HK1.4), anti-CD11bFITC (M1/70), anti–F4/80-Alexa647 (BM8), anti–CD86-FITC (GL1), anti–CD40-PE (3/23), and anti-CD11c allophycocyanin (and PCP, N418).
Intracellular flow cytometry.
For cytokine staining, cells were stimulated with PMA (100 ng/ml) and ionomycin (250 ng/ml) for a total of 4 h at a concentration of 1 × 106 cells/ml. In the last 3 h, 3 μM brefeldin A (Sigma-Aldrich) was added. Cells were fixed, permeabilized with Cytofix/Cytoperm (catalog 554722; BD Biosciences), and stained with anti–IFN-γ-FITC (and allophycocyanin, XMG1.2) and anti–IL-12p70-PE (C15.6) (both from BD Biosciences). For anti-TLR3 staining, samples were first stained with the Ab against the relevant surface markers, and then permeabilized with Fixation/Permeabilization Kit (catalog 00-5521-00; eBioscience), according to manufacturer's instructions, followed by another round of permeabilization with 1% paraformaldehyde plus 0.5% Tween 20 in PBS at 4°C for 30 min; next, they were stained with anti-TLR3 Ab (40C1285 clone; Abcam; already used successfully) (9) at 4°C for 45 min. After a secondary staining step at 4°C for 45 min with anti–mouse-Alexa488 polyclonal Ab (Abcam), cells were washed twice and analyzed.
Confocal imaging.
Animals were sacrificed after four doses of pAU by dislocation. Tumors were excised and fixed in 10% buffered paraformaldehyde in PBS for 24 h. Then they were dehydrated with 30% sucrose in PBS for at least 72 h. Dehydrated tumors were embedded in optimal cutting tissue cover (OCT), frozen on a liquid-nitrogen–cooled aluminum block, and stored at −80°C. Frozen tumors were sectioned into 12-μm–thick sections using a Leica cryostat. Sections were blocked with TBS containing 3% BSA and 0.1% Triton X-100 (Sigma-Aldrich) 4°C overnight, and then incubated with rabbit anti-mouse CD45 Ab (BioLegend) in TBS/3% BSA for 2 h. After two washing steps, sections were incubated with goat anti-rabbit Alexa Fluor 546 (Invitrogen) in TBS/3% BSA for 1 h. Slides were stained 5 min at room temperature with DAPI and then mounted in slides that were mounted in FluorSave (Calbiochem). The slides were analyzed under confocal fluorescence microscope (Olympus FV1000). Images were processed using Adobe Photoshop CC software.
Obtention of tumor-infiltrating cells
Experimental design
Tumor cell lines were established in syngeneic hosts or in nude mice by s.c. injection of 5 × 105 (MB49) or 1 × 106 (B16, B16ova, E.G7ova, CT26, and 4T1) cells in 200 μL sterile PBS into the right flank. Tumor development was monitored every day, as described previously (18–20). When tumors reached a measurable size (∼day 10 postinoculation), a group of mice from each strain was p.t treated with 200 μl PBS or 50 μg pAU (in 200 μl PBS) four times every second day. The right inguinal lymph node (LN) was considered the draining lymph node (DLN), whereas the left inguinal LN was used as nondraining LN. For ethical reasons, animals were euthanized when tumors reached a volume of >2500 mm3.
Detection of luciferase
For the determination of the enzymatic activity of luciferase, weight of tissue fragments was determined and fragments were homogenized in proportional volumes of Reporter Lysis Buffer using Lysing Matrix A on a FastPrep-24 (MP Biomedicals). Lysates were mixed with LARII (Promega) and measured in a luminometer (Berthold). For in vivo imaging, mice were i.v. injected with 150 mg/kg d-luciferin (Perkin Elmer) in PBS, anesthetized using Isofluoran (Baxter), and monitored using an IVIS 200 imaging system (CaliperLS). Photon flux was quantified using the Living Image 4.4 software (CaliperLS), and it is expressed in photons/s/cm2/steradian.
Adoptive transfer experiments
OT-I CD8+ or OT-II CD4+ T cells were sorted from spleen and LNs by FACSAriaII (BD Biosciences) and labeled with CFSE. Briefly, cells were incubated at 10 × 106 cells/ml in CFSE at a final concentration of 5 μM for 30 min at room temperature. The labeling reaction was stopped by adding the same volume of FCS. After washing, 3 × 106 CFSE-labeled CD8+ T cells/mouse were injected into the retro-orbital vein of tumor-bearing B6 recipients mice (p.t treated with 1 dose of pAU or PBS, as indicated). Three or 6 d later, splenocytes, LN, DLN, and tumors were harvested and then stained with Vβ5.1/2-specific mAb to analyze OT-I CD8+ or OT-II CD4+ proliferating T cells by flow cytometry. For intracellular cell staining, OT-I or OT-II T cells were incubated together with specific mAbs for function markers and cytokine production.
Statistics
Data handling, analysis, and graphic representation (all shown as mean ± SEM, unless specified otherwise) were performed using Prism 5.0 (GraphPad Software). Statistical significance was calculated by two-tailed Bonferroni posttest to one- or two-way ANOVA analysis, and a p value <0.05 was considered statistically significant (*p < 0.05, **p < 0.01, ***p < 0.001).
Results
Poly A:U-elicited IFN-β is required for tumor growth control
Our experimental model consisted of p.t administration of naked poly A:U in different murine transplantable tumors. Briefly, murine B16 melanoma cells were inoculated s.c. in C57BL/6 mice. When tumors reached a measurable size, a group of tumor-bearing mice was p.t treated with poly A:U (n = 10). As control, a group of mice received p.t injections of PBS. Importantly, therapeutic treatment with poly A:U inhibited tumor growth and increased survival of C57BL/6 mice (Fig. 1A). In fact, 100% of nontreated mice had to be sacrificed latest at day 28 postinoculation, whereas 70% of poly A:U-treated mice remained alive by that day. These results were reproduced, with different degrees of efficacy, in other murine cancer models such as MB49 (bladder); E.G7 OVA (lymphoma); 4T1 (breast); and CT26 (colon) (Supplemental Fig. 1). When tumors were transplanted into mice lacking the IFNAR1 subunit of the type I IFN receptor (IFNAR1−/−), poly A:U effect was completely lost, indicating that host type I IFN signaling was involved in tumor growth inhibition and prolonged survival (Fig. 1B).
IFN-β production and signaling on host cells are required for the inhibition of tumor growth elicited after poly A:U (pAU) treatment. B16 tumor growth and survival were evaluated in WT (A) and IFNAR1−/− mice (B), respectively; median survival values are indicated in the Kaplan-Meier curves within parentheses. (C) B16 tumor-bearing albino IFN-β+/Δβ-luc mice on the C57BL/6 background were p.t treated at the indicated time points (days) and then i.v. injected with luciferin. Luciferase activity was visualized in the IVIS 200 whole body imaging system. (D) Quantification of in vivo imaging presented in (C) by measuring luminescence intensity within the selected regions of interest at the depicted time points. Data are shown as mean ± SEM and are representative of three independent experiments (n = 10 mice/ group). **p < 0.01, ***p < 0.001, Bonferroni posttest to ANOVA analysis.
IFN-β production and signaling on host cells are required for the inhibition of tumor growth elicited after poly A:U (pAU) treatment. B16 tumor growth and survival were evaluated in WT (A) and IFNAR1−/− mice (B), respectively; median survival values are indicated in the Kaplan-Meier curves within parentheses. (C) B16 tumor-bearing albino IFN-β+/Δβ-luc mice on the C57BL/6 background were p.t treated at the indicated time points (days) and then i.v. injected with luciferin. Luciferase activity was visualized in the IVIS 200 whole body imaging system. (D) Quantification of in vivo imaging presented in (C) by measuring luminescence intensity within the selected regions of interest at the depicted time points. Data are shown as mean ± SEM and are representative of three independent experiments (n = 10 mice/ group). **p < 0.01, ***p < 0.001, Bonferroni posttest to ANOVA analysis.
Taking advantage of IFN-β reporter mice (16), we investigated the production of IFN-β upon poly A:U administration by in vivo imaging in tumor-bearing mice. A peak of luminescence indicating the induction of IFN-β expression was detected 6 h after the first dose of poly A:U (8.25 d). The signal was decreased by one order of magnitude 2 d later (10 d), unless a second and third dose of poly A:U were administered (10.25 and 12.25 d). Interestingly, the reporter activity after the second and third dose never reached the levels of IFN-β induction observed after the first dose of poly A:U (Fig. 1C, 1D).
Distinct myeloid cell types contribute to IFN-β production in the tumor bed and in lymph nodes
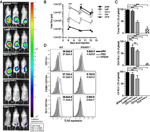
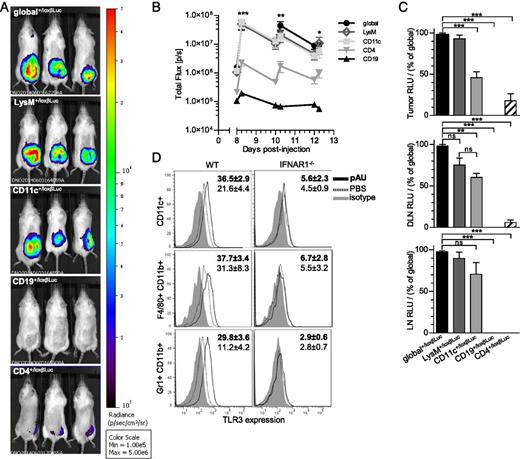
To address which host cell populations were responsible for producing the bulk of IFN-β, we took advantage of cell-specific IFN-β reporter mice (17). Thus, we reproduced our therapeutic model in mice that only express the reporter gene in LysM+, CD11c+, CD4+, or CD19+ cells. The Lysm gene in mice is highly active in macrophages/monocytes and granulocytes, but shows residual activity in some CD11c+ cells (21, 22). In contrast, mostly DCs, but some macrophages, clearly express CD11c (23–25). All reporter mice were heterozygous for both markers to allow normal cellular development as well as production of IFN-β. Luciferase values from poly A:U-treated cell-specific reporter mice were compared with global reporter mice, which are able to express the luciferase in all cell types. Values from such global reporter mice were considered to be 100% (tumor, 3.7 × 106; DLN, 4.7 × 106; LN, 6.4 × 105 RLU/g tissue). As can be seen in Fig. 2A and 2B, LysM+ and CD11c+ cells account for most of the IFN-β produced in vivo. This indicates that macrophages, but also DCs, are important sources of IFN-β in vivo. Importantly, the kinetics of IFN-β production in each mouse strain resembled that observed in the global reporter mice (Fig. 2B). Using the same mice strains, we measured luciferase activity ex vivo in lysates from tumor, LN, and DLN after three doses of Poly A:U. Inside the tumor, most of the IFN-β production came from the LysM+ population, and CD11c+ cells accounted only partially for the IFN-β production (Fig. 2C). This situation changed in LN and DLN, where CD11c+ cells accounted for most of the production of IFN-β.
LysM+ and CD11c+ cells are the main cells responsible for IFN-β production after pAU treatment. (A) Representative pictures of B16 tumor-bearing IFN-β+/Δβ-luc lineage reporter mice p.t treated with pAU and i.v. injected with luciferin after 6 h (8.25 d). Luciferase activity was visualized in the IVIS 200 whole body imaging system. (B) Kinetics study of IFN-β production: luminescence intensity was quantified within the selected regions of interest at the depicted time points by in vivo imaging. (C) Ex vivo luciferase assay performed 6 h after the last dose of pAU (12.25d) in tumor, DLN, and nondraining LN. Data are shown as mean ± SEM (n = 9 mice/ group), *p < 0.05, **p < 0.01, ***p < 0.001, Bonferroni posttest to ANOVA analysis. (D) TLR3 expression (%) in different CD45+ tumor-infiltrating populations in WT or IFNAR1−/− mice: CD11c+ (top panel), CD11b+ F4/80+ (middle panel), and CD11b+ GR1+ (bottom panel) cells, respectively; data are shown as mean ± SD, and pAU values are shown in bold. One of two independent experiments is shown (n = 5 mice/group).
LysM+ and CD11c+ cells are the main cells responsible for IFN-β production after pAU treatment. (A) Representative pictures of B16 tumor-bearing IFN-β+/Δβ-luc lineage reporter mice p.t treated with pAU and i.v. injected with luciferin after 6 h (8.25 d). Luciferase activity was visualized in the IVIS 200 whole body imaging system. (B) Kinetics study of IFN-β production: luminescence intensity was quantified within the selected regions of interest at the depicted time points by in vivo imaging. (C) Ex vivo luciferase assay performed 6 h after the last dose of pAU (12.25d) in tumor, DLN, and nondraining LN. Data are shown as mean ± SEM (n = 9 mice/ group), *p < 0.05, **p < 0.01, ***p < 0.001, Bonferroni posttest to ANOVA analysis. (D) TLR3 expression (%) in different CD45+ tumor-infiltrating populations in WT or IFNAR1−/− mice: CD11c+ (top panel), CD11b+ F4/80+ (middle panel), and CD11b+ GR1+ (bottom panel) cells, respectively; data are shown as mean ± SD, and pAU values are shown in bold. One of two independent experiments is shown (n = 5 mice/group).
Next, we analyzed the expression of TLR3 in different myeloid cells that infiltrated tumors in wild-type (WT) and IFNAR1−/− mice. As shown in Fig. 2D, of all the subpopulations analyzed, a very low percentage of CD45+TLR3+ cells was found infiltrating tumors in IFNAR1−/− mice (from top to bottom, CD11c+, CD11b+ F4/80+, and CD11b+ GR1+ cells). The percentage did not change upon poly A:U treatment. Similar results were obtained when mean fluorescence intensity was evaluated (data not shown). In contrast, in untreated WT mice, higher percentages of TLR3+ cells were found within the CD11b+ F4/80+ subpopulation. Poly A:U treatment did only mildly affect this percentage (1.2-fold increase). The other two populations analyzed showed a more pronounced response upon Poly A:U treatment. An almost 2-fold increase in the frequency of TLR3+ cells was observed within the CD11c+ cells, and a more striking effect was detected within CD11b+ Gr1+ cells (∼3-fold increase). In an attempt to investigate whether poly A:U treatment could upregulate the expression of TLR3 on cancer cells, B16 cells were purified ex vivo and TLR3 expression was analyzed by Western blotting. Poly A:U treatment did not modify the levels of TLR3, neither in tumors raised in WT nor in IFNAR1−/− mice (data not shown).
IRF3 and UNC93b1 are required for IFN-β production after poly A:U treatment
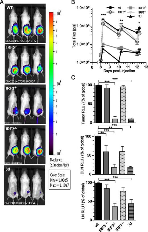
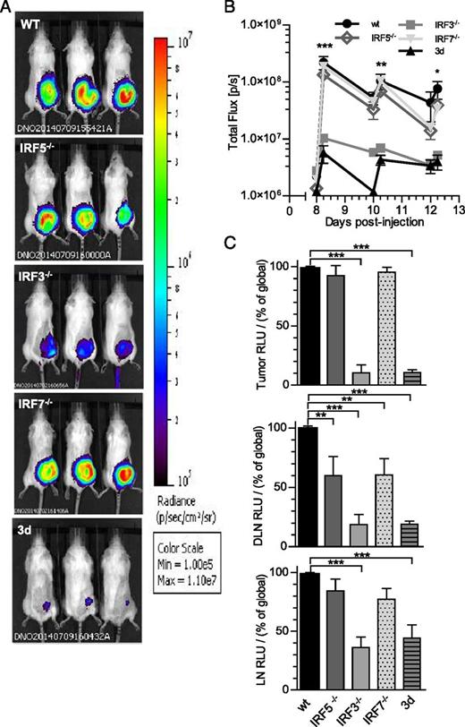
A major level of control of type I IFN production depends on transcriptional regulation. The general paradigm for type I IFN induction involves recruitment of transcription factors called IRFs that are activated by phosphorylation in response to signaling cascades stimulated during viral infection. IRF3 acts early during infection, due to its constitutive expression, whereas IRF7 binds later, with a delayed kinetics, due to its inducible expression through an IFN-dependent positive feedback loop (26–28). To explore which mechanism led to IFN-β induction in response to poly A:U treatment, we employed our experimental model in IFN-β+/Δβ-luc reporter mice deficient in different IRFs. Tumors were established in IFN-β+/Δβ-luc IRF3−/−, IFN-β+/Δβ-luc IRF7−/−, and IFN-β+/Δβ-luc IRF5−/− mice. As shown in Fig. 3, a significant decrease in luminescence was detected in vivo in mice deficient for IRF3 (Fig. 3A, 3B). This was corroborated in the ex vivo measurement of luciferase activity in lysates from tumors and LN of mice sacrificed after three doses of poly A:U (Fig. 3C). In contrast, both IRF5 and IRF7 did not seem to be directly involved.
IRF3 and UNC93b1 are required for IFN-β production after pAU treatment. (A) Representative pictures of B16 tumor-bearing IFN-β+/Δβ-luc reporter mice; deficient mice in the different signaling molecules and p.t treated with pAU. Luciferase activity was in vivo measured, as explained before. (B) Kinetics study of in vivo IFN-β production in the different strains of mice. (C) Ex vivo luciferase assay performed 6 h after the last dose of pAU (12.25d) in tumor, DLN, and LN in the different strains. Data are shown as mean ± SEM and are representative of two independent experiments (n = 9 mice/ group). *p < 0.05, **p < 0.01, ***p < 0.001, Bonferroni posttest to ANOVA analysis.
IRF3 and UNC93b1 are required for IFN-β production after pAU treatment. (A) Representative pictures of B16 tumor-bearing IFN-β+/Δβ-luc reporter mice; deficient mice in the different signaling molecules and p.t treated with pAU. Luciferase activity was in vivo measured, as explained before. (B) Kinetics study of in vivo IFN-β production in the different strains of mice. (C) Ex vivo luciferase assay performed 6 h after the last dose of pAU (12.25d) in tumor, DLN, and LN in the different strains. Data are shown as mean ± SEM and are representative of two independent experiments (n = 9 mice/ group). *p < 0.05, **p < 0.01, ***p < 0.001, Bonferroni posttest to ANOVA analysis.
TLR3 traffics via the conventional secretory pathway from the endoplasmic reticulum to the Golgi from where it traffics to the endosomal compartment. UNC93B1 (Unc-93 homolog B1) is involved in the trafficking of endosomally located TLRs such as TLR3, 7, and 9 as well as surface-located TLR5 (29–34). By using IFN-β+/Δβ-luc reporter mice deficient in signaling of UNC93B1-dependent TLRs, we could show that IFN-β production after poly A:U administration completely depends on UNC93B1. Luciferase activity was not observed in these mice both in in vivo and ex vivo assays (Fig. 3B, 3C). Interestingly, in the absence of UNC93B1 and IRF3, the effect of poly A:U on tumor growth control was no longer seen (Supplemental Fig. 4).
Type I IFN production after poly A:U treatment promotes tumor infiltration by myeloid cells and tumor-specific Ag immune responses
When tumors were excised and characterized for immune cell infiltration, an enhanced infiltration of CD45+ cells was observed in tumors of poly A:U-treated animals compared with controls (Fig. 4A, Supplemental Fig. 2A). Comparing cells derived from untreated versus poly A:U-treated tumors ex vivo revealed that secretion of key chemokines from tumor-infiltrating CD11b+ cells was moderately increased in chemokines like CCl6, CCL12 (a murine CCL2 ortholog), and IL-16 (Supplemental Fig. 2D). Additionally, triggering these cells with LPS, however, results in strong increase of most of the chemokines in CD11b+ cells derived from poly A:U-treated tumors, whereas it had little effect on cells from the control group (Supplemental Fig. 2D).
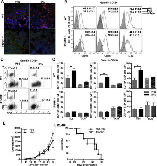
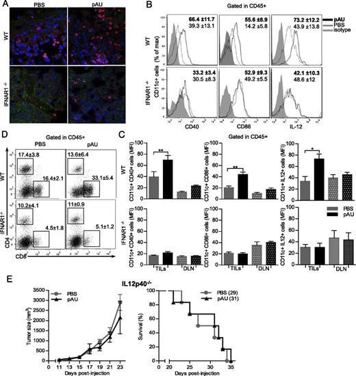
IFN-β production and recognition after pAU treatment promotes tumor infiltration. (A) Presence of TILs in pAU-treated tumor-bearing C57BL/6 mice (top) or IFNAR1−/− mice (bottom) sacrificed at day 17 postinoculation. Tumor sections from both experimental groups were stained with anti-CD45 (red) and DAPI (blue). (B) Percentages and (C) mean fluorescence intensity of CD40+, CD86+, and IL-12+ tumor-infiltrating CD11c+ cells in WT and IFNAR1−/− mice (day 15 postinoculation). (D) Percentages of CD4+ and CD8+ TILs in WT or IFNAR1−/− mice at day 15 postinoculation. Data are shown as mean ± SD and are representative of two independent experiments (n = 5 mice/ group). *p < 0.05, **p < 0.01, ***p < 0.001, Bonferroni posttest to ANOVA analysis. (E) B16 melanoma growth and mice survival in IL12p40−/− mice.
IFN-β production and recognition after pAU treatment promotes tumor infiltration. (A) Presence of TILs in pAU-treated tumor-bearing C57BL/6 mice (top) or IFNAR1−/− mice (bottom) sacrificed at day 17 postinoculation. Tumor sections from both experimental groups were stained with anti-CD45 (red) and DAPI (blue). (B) Percentages and (C) mean fluorescence intensity of CD40+, CD86+, and IL-12+ tumor-infiltrating CD11c+ cells in WT and IFNAR1−/− mice (day 15 postinoculation). (D) Percentages of CD4+ and CD8+ TILs in WT or IFNAR1−/− mice at day 15 postinoculation. Data are shown as mean ± SD and are representative of two independent experiments (n = 5 mice/ group). *p < 0.05, **p < 0.01, ***p < 0.001, Bonferroni posttest to ANOVA analysis. (E) B16 melanoma growth and mice survival in IL12p40−/− mice.
In addition, a higher percentage of CD11c+ cells expressing the costimulatory molecules CD40 and CD86 and secreting IL-12 was found in poly A:U-treated tumors (Fig. 4B, 4C). Importantly, IL-12 appeared to play a crucial role in the inhibition of tumor growth. The effect of poly A:U treatment was lost when treatment was carried out in tumor-bearing IL-12p40–deficient mice (Fig. 4E).
No difference between poly A:U-treated and nontreated IFNAR1−/− mice could be found for CD45+ tumor-infiltrating immune cells, although numbers were lower compared with WT (Fig. 4A, Supplemental Fig. 2A). For instance, the frequency of mature CD11c+ cells infiltrating tumors in IFNAR1−/− mice was similar between both poly A:U-treated and nontreated animal groups (Fig. 4B, 4C).
T cells or NKT cells seemed crucial for the inhibition of tumor growth in poly A:U-treated animals because its effect was abolished in nude mice (Supplemental Fig. 2C). Moreover, poly A:U treatment promotes a robust 2-fold increase in the percentage of CD8+ T cells infiltrating the tumor bed (Fig. 4D).
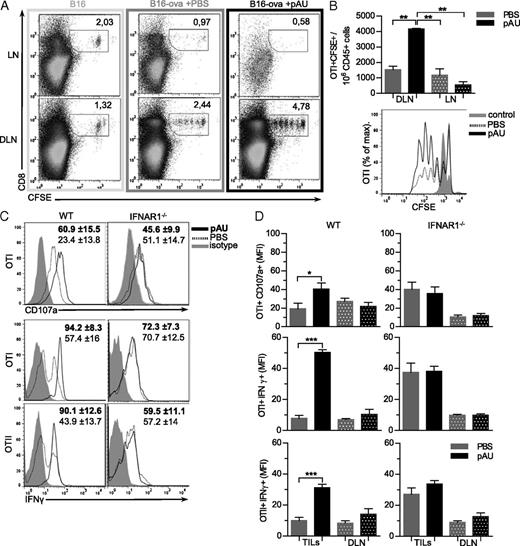
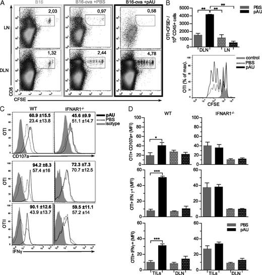
Using B16 melanoma cells expressing OVA as a tumor Ag (B16-OVA), we sought to analyze whether the p.t administration of a TLR3 ligand could improve the OVA-specific immune response. To this end, we performed adoptive transfer experiments in which splenic CD4 and CD8 T cells were sorted from OTII and OTI transgenic mice and then adoptively transferred in tumor-bearing mice after two p.t administrations of poly A:U. Three days after transfer, CFSE-labeled OTI cells could only be recovered from DNL and an increased percentage of CFSE+ cells was found in DNL from poly A:U-treated animals. The proliferation of these cells was also enhanced compared with untreated controls (Fig. 5A, 5B). Very few CFSE+ OTI cells arrived at the tumor bed at this time point, but they were present inside the tumors 6 d after transfer in poly A:U-treated animals (Supplemental Fig. 3).
Poly A:U treatment promotes Ag-specific immune response against tumor. (A) OTI-transferred cells to B16 or B16-ova tumor-bearing mice were recovered 3 d after from LN and DLN, and CFSE proliferation was analyzed. Numbers in the upper corner indicate percentages of CD8+ proliferating cells. (B) Relative quantitation of OTI CD8+ CFSE+/low cells from (A). (C) After 6 d, OTI or OTII were recovered from tumors and DLN and intracellular staining for flow cytometry analysis was performed. (D) Data are shown as mean ± SD and are representative of two independent experiments (n = 9 mice/ group). *p < 0.05, **p < 0.01, ***p < 0.001, Bonferroni posttest to ANOVA analysis.
Poly A:U treatment promotes Ag-specific immune response against tumor. (A) OTI-transferred cells to B16 or B16-ova tumor-bearing mice were recovered 3 d after from LN and DLN, and CFSE proliferation was analyzed. Numbers in the upper corner indicate percentages of CD8+ proliferating cells. (B) Relative quantitation of OTI CD8+ CFSE+/low cells from (A). (C) After 6 d, OTI or OTII were recovered from tumors and DLN and intracellular staining for flow cytometry analysis was performed. (D) Data are shown as mean ± SD and are representative of two independent experiments (n = 9 mice/ group). *p < 0.05, **p < 0.01, ***p < 0.001, Bonferroni posttest to ANOVA analysis.
OTI and OTII cells were analyzed from DNL and from tumors 6 d after the adoptive transfer. Their capacity of producing and eliciting cytokine and cytotoxic responses was studied in each experimental group (Fig. 5C, 5D, Supplemental Fig. 3). The frequency of OTI and OTII cells expressing IFN-γ was highly increased in tumors from poly A:U-treated WT mice. Moreover, enhanced expression of the marker CD107a, an indicator of degranulation of cytotoxic T cells, was observed in OTI cells infiltrating poly A:U-treated tumors. Importantly, all these parameters that revealed an improved specific immune response against tumor Ags were no longer observed in IFNAR1−/− mice (Fig. 5C, 5D).
Taken together, these results show that, upon poly A:U treatment of tumors, IFN-β is produced in a TLR3-dependent manner. Its presence is crucial for modifying the type of immune cell infiltration in the tumor microenvironment. This consequently affects tumor growth and survival of tumor-bearing mice.
Discussion
Even though it is known that low levels of endogenous type I IFNs have clear antitumor effects, it is not yet clear the way to stimulate the production of endogenous type I IFNs as well as which cells will produce it and which are its main targets. Pharmacologically administered type I IFNs used in antitumor therapy did not yield the expected success due to the high number of adverse effects (35). Apparently, type I IFN actions are extremely dependent on its concentration. High levels of type I IFN decrease the expression of IFNGR1 and inhibit IFN-γ–induced activation of MHC class II expression, oxidative burst, and bactericidal activity in macrophages (36). However, low levels of type I IFN prime cells for secondary responses to type I and II IFNs and IL-6 by favoring expression and activation of STAT1 (37). In DCs, low concentrations of type I IFN are essential for the optimal production of the IFN-γ–inducing cytokine IL-12p70, whereas higher levels of type I IFN suppress TLR- and IFN-γ–induced IL-12p40 expression, thus dampening IL-12p70 production (38). Recently, it has been suggested that anthracyclines can release self RNA by stressed or dying cancer cells. Such RNA could act as an endogenous ligand for TLR3 and therefore induce the production of IFN-β (39). Interestingly, tumors lacking Tlr3 or Ifnar failed to respond to chemotherapy unless type I IFN or Cxcl10, respectively, was artificially supplied (39).
In this way, TLR3 agonists, as it has been shown with other innate immune receptor agonists (40), could activate the induction of type I IFN at levels that are capable of enhancing the immune response without reinforcing its inhibitory circuits. Triggering TLR3 promotes strong induction of type I IFNs, and consequently TLR3 agonists were originally developed as IFN inducers. Poly A:U has been explored empirically in cancer immunotherapy since the middle 70s, which was long before the innate immune receptor field started to bloom. Early randomized clinical trials in which poly A:U was administered i.v. to operable breast cancer patients as an adjuvant treatment together with locoregional radiotherapy yielded highly encouraging results (41, 42). However, in these early trials, the strategy did not allow to distinguish the particular contribution of poly A:U to the overall results. Later clinical trials supported beneficial activity of poly A:U though (43). Interestingly, retrospective studies associated TLR3 expression on tumor samples with a positive response to poly A:U. Consequently, TLR3 expression was proposed as a predictive marker of clinical response to systemic delivery of TLR3 ligands (35). Intraperitoneal administration of poly A:U together with a tumor Ag and doxorubicine was shown to be effective in controlling tumor growth. However, the immune mechanisms underlying these therapeutic settings were not thoroughly investigated and remain to be elucidated (44).
Our work has unquestionably confirmed that poly A:U is a TLR3 ligand and has elucidated some important aspects of its signaling in vivo. The fact that the molecule UNC93B1 is absolutely required for IFN-β production in our model supports that it relies on an endosomally located TLR. In the tumor bed and LN, only IRF3 and not IRF7 nor IRF5 were involved, confirming that the Toll/IL-1R domain-containing adapter inducing IFN-β–dependent pathway is participating, and not the MyD88-dependent pathway associated with TLR7, another endosomal receptor that has been implicated in the poly A:U response (45, 46). In DNL, different populations/pathways appear to be playing a role, because IRF5−/− and IRF7−/− mice produce significantly lower levels of IFN-β than global reporter mice.
Most therapeutic schemes employing TLR3 ligands to date have used other routes of administration or have coupled the dsRNA mimetic to a transfection agent to facilitate its entry into the cell and have an effective antitumoral response (44–47). In this way, our work shows that p.t administration of naked poly A:U alone promotes an important IFN-β response, associated with a strong immunity against tumor Ags, and provides additional mechanistic information to consider poly A:U for clinical translation.
A concern regarding the use of TLR3 agonists in cancer therapy was related to its almost ubiquitous expression. Agonists could not only directly activate the immune system, but also engage TLR3 present on surrounding stroma and even on cancer cells with unexpected results (13). However, to date most studies showed that triggering TLR3 present on cancer cells induces the production of type I IFNs. This promotes the apoptosis of cancer cells via an autocrine signaling loop (35). Also, we have recently demonstrated that the levels of IFN-β produced by cancer cells stimulated with a TLR3 ligand are sufficient to improve the maturation state of DCs and reverse the suppressive effect of tumor cell–derived factors on DC maturation (18–20). Thus, TLR3 agonists have been proposed to be multifunctional adjuvants promoting different antitumoral processes.
In the present work, we show that in a therapeutic setting of poly A:U administration the induction of an IFN-β response is crucial for eliciting an Ag-specific T cell response and also for the recruitment of immune cells to the site of the neoplasia. IFN-β could be readily visualized early after poly A:U administration. Data obtained by ex vivo measurement of luciferase activity in the global reporter mice indicate that most of the IFN-β is produced within the tumor and mainly in DNL. Interestingly, monitoring the reporter activity after the second and third doses revealed that IFN-β levels decrease compared with the levels observed after the first dose of poly A:U. This could indicate an intrinsic regulation of either TLR3 or IFNAR levels by type I IFN signaling. Indeed, it has been already described that type I IFN response is finely regulated by several mechanisms that include downregulation of cell surface IFNAR expression, induction of negative regulators (such as suppressor of cytokine signaling proteins and ubiquitin C-terminal hydrolase 18), and the induction of microRNAs. Even more, internalization of IFNAR can be induced by various heterologous pathways, including those activated by TLRs (48, 49).
Previously, we had demonstrated that a transient tumor growth control could be observed upon poly A:U treatment where poly A:U can only be recognized by TLR3 expressed on tumor cells. Indeed, when the therapeutic model was performed in TLR3-deficient mice, the inhibition of tumor growth lasted as long as the poly A:U treatment did (20). However, in physiological therapeutic settings in which poly A:U is administered to WT mice, tumor growth control is much more robust and the effect lasts longer. This indicates that host cells are also targets of poly A:U treatment and induced to secrete IFN-β. We have identified that CD11c+ cells account for most of the IFN-β produced in vivo, confirming previously published data (3, 4). Interestingly, CD11c+ cells accounted partially for IFN-β production in the tumor bed, whereas LysM+ cells contribute almost 100% there. This finding suggests the existence of a myeloid CD11c− population, residing only in the tumor and capable of secreting IFN-β. When searching for TLR3 expression on putative target cells of poly A:U among CD45+ cells infiltrating tumors from WT mice, both CD11b+ F4/80+ and CD11b+ Gr1+ cells express TLR3. Surprisingly, poly A:U treatment increases the frequency of TLR3+ CD11b+ F4/80+ and CD11b+ Gr1+ cells, indicating that either TLR3 expression is upregulated or the treatment induces the recruitment of more TLR3-expressing cells. Deficiency of type I IFN signaling generates a severe drop in the expression levels of TLR3 in all such CD45+ cells infiltrating tumors. This situation could not be reversed by the poly A:U treatment. Exogenously added IFNα2 has been shown to increase TLR3 expression on human dermal fibroblasts in in vitro cultures (50). Further investigation should be done to address whether endogenous type I IFN signaling could be involved in regulating TLR3 expression on immune cells and to explore which other tumor-infiltrating cell populations could be a source of IFN-β.
Acknowledgements
We thank Paula Icely, Ines Crespo, Pilar Crespo, Fabricio Navarro, Regina Lesch, and Susanne zur Lage for technical assistance.
Footnotes
This work was supported by grants from Agencia Nacional de Promoción Científica y Tecnológica de Argentina (ANPCyT-PICT 2011) and Instituto Nacional del Cancer 2013 (INC-MSAL); Secretaria de Ciencia y Tecnología–Universidad Nacional de Cordoba; and Fundación Fiorini. D.A.N., E.R., and P.A. are Ph.D. fellows from Consejo Nacional de Investigación Científica y Tecnológica (CONICET) and Fondo para la Investigación Científica y Tecnológica. M.M., G.M., and G.G. are members of the Researcher Career of CONICET.
The online version of this article contains supplemental material.
References
Disclosures
The authors have no financial conflicts of interest.




