Abstract
Induced regulatory T (iTreg) and Th17 cells promote mucosal homeostasis. We used a T cell transfer model of colitis to compare the capacity of iTreg and Th17 cells to develop in situ following the transfer of naive CD4+CD45RBhi T cells into Rag1−/− C57BL/6 or BALB/c mice, the prototypical Th1/M1- and Th2/M2-prone strains. We found that the frequency and number of Foxp3+ iTreg cells and Th17 cells were significantly reduced in C57BL/6 mice compared with the BALB/c strain. C57BL/6 mice with colitis were also resistant to natural Treg cell immunotherapy. Pretreatment of C57BL/6 Rag1−/− mice with IL-4 plus IL-13, or with M2a but not M1 macrophages, dramatically increased the generation of iTreg and Th17 cells. Importantly, M2a transfers, either as a pretreatment or in mice with established colitis, allowed successful immunotherapy with natural Treg cells. M2a macrophages also reduced the generation of pathogenic iTreg cells that lost Foxp3 expression, suggesting that they stabilize the expression of Foxp3. Thus, polarized M2a macrophages drive a directionally concordant expansion of the iTreg–Th17 cell axis and can be exploited as a therapeutic adjuvant in cell-transfer immunotherapy to re-establish mucosal tolerance.
Introduction
Mucosal tolerance involves maintaining a delicate balance between proinflammatory and anti-inflammatory immune responses in a complex and dynamic antigenic environment. This essential regulatory process requires considerable adaptability in the regulatory compartment, derived in part by the scalable production of induced regulatory T (iTreg) cells that act to complement the more stable thymically derived natural Treg (nTreg) cell lineage (1–3). Both iTreg and nTreg cells express the transcription factor Foxp3 and have similar gene expression profiles, suggesting that they use similar suppressive mechanisms and share a functional reciprocity (1). This has been demonstrated for Treg cell–produced IL-10 in a model of colitis, where either Treg cell type is sufficient for adequate delivery of this anti-inflammatory cytokine (4). In contrast to shared suppressive mechanisms, the TCR repertoires of iTreg and nTreg cells are distinct, a finding that is predicted by the developmental origins of the two cell types and is critical for Treg cell control (1). Collectively, these and other data are consistent with the generally held view that the nTreg TCR repertoires are biased toward self-recognition, whereas the iTreg TCR repertoires are focused on foreign Ags (5–7). Global Treg cell deficiency is associated with multiorgan autoimmune disease, as shown in thymectomized neonatal mice and in Foxp3-deficient mice and humans (8).
In several experimental models of autoimmune disease, iTreg cells are generated in vivo (9). Environmental factors, such as agonists for the aryl hydrocarbon receptor and the retinoic acid receptor, enhance their development (10–12). For example, polyclonal and TCR transgenic CD4+ T cells express Foxp3 during homeostatic expansion or after chronic exposure to i.v. Ag (13, 14). Similarly, oral administration of Ag acutely generates iTreg cells that promote Ag-specific tolerance in the gut (15). During the experimental colitis that follows the transfer of CD45RBhi naive T cells into Rag1−/− hosts, iTreg cells are generated in situ (3). Similarly, iTreg cells are also generated when rescuing Foxp3-deficient mice with nTreg and conventional T cells. In rescued Foxp3− mice, selective iTreg cell depletion results in increased host T cell activation, increased host proinflammatory cytokine production, and increased development of inflammatory tissue infiltrates (1). The collective data illustrate that mucosal tolerance depends on the mechanisms that control iTreg cell development and stabilize iTreg cell function. Indeed, iTreg cells are unstable in models of graft-versus-host disease, where IL-6 is abundant and decreases Foxp3 induction (16). Epigenetic studies of iTreg cells have confirmed increased methylation in conserved noncoding region 2 of the Foxp3 promoter, indicating unstable Foxp3 expression (1, 17).
TGF-β1 is a pleiotropic cytokine produced by many other cell types that is required for the generation of iTreg and Th17 cells. TGF-β1 has anti-inflammatory properties that counteract proinflammatory factors produced during inflammatory bowel disease and other chronic autoimmune diseases. The pivotal role of TGF-β1 in the suppression of inflammation is highlighted in studies where the Tgfb1 or the Tgfbr2 genes were deleted, and the mice developed multiorgan inflammation that included the gut, similar to Foxp3- deficient mice (18–20). TGF-β1 can also act as a proinflammatory cytokine when coupled with other cytokine signals, as illustrated by the requirement for TGF-β1 in the differentiation of Th17 cells (21). As a population, cells expressing IL-17 family members are associated with autoimmune diseases, although a proportion of Th17 cells are nonpathogenic. For example TGF-β1 and IL-6 promote the development of nonpathogenic Th17 cells that do not cause experimental autoimmune encephalomyelitis. However, IL-23 in combination with TGF-β1 and IL-6 promote pathogenic Th17 cells that also produce IFN-γ and are associated with severe experimental autoimmune encephalomyelitis (22). Thus, the role of TGF-βR signaling in counterbalancing iTreg or Th17 cell development is context-dependent.
In vivo, the critical cells necessary for the generation of iTreg and Th17 cells are unknown. Recently, cells of the innate immune system have emerged as important sources of support for a regulatory environment. For example, intestinal macrophages that produce IL-10 have been shown to support nTreg homeostasis in the gut (23, 24). Similar to T cells, macrophages play both proinflammatory and anti-inflammatory roles and are polarized depending on the cytokine environment. M1 macrophages produce TNF-α, IL-6, IL-12, and IL-23 and are inflammatory whereas M2a macrophages produce TGF-β1 and IL-10 and dampen inflammatory responses (25, 26). Thus, polarized macrophages have the potential to influence the development of both effector and Treg cell responses.
In this study, we used a T cell transfer model of colitis to determine the impact of polarized macrophages on the development and stability of iTreg and Th17 cells. Our data demonstrate that adoptive transfer of M2a macrophages drives expansion of the iTreg–Th17 cell axis, which can contribute to reestablishing immune homeostasis in the gut.
Materials and Methods
Mice
Rag1−/− C57BL/6, Rag1−/− BALB/c, GT(Rosa)26SorEYFP, and Lyz2Cre mice were purchased from The Jackson Laboratory. CD45.1 and CD45.2 Foxp3EGFP mice on the C57BL/6 background, as well as Foxp3EGFP mice on the BALB/c background, were generated and screened as previously described (27). The Animal Resource Committee at the Medical College of Wisconsin approved all animal experiments, and all mice were maintained under specific pathogen-free conditions. Both male and female mice were used in all experiments.
Abs
The following Abs were used: anti-CD4 (clone RM4), anti-CD62L (clone MEL-14), anti-IFN-γ (clone XMG1.2), anti–I-Ab (clone AF6-120.1), anti-CD40 (clone 3/23), and anti–Bcl-2 (clone 3F11) from BD Biosciences; anti-TCRβ (clone H57-597), anti-CD45RB (clone C363.16A), anti-KLRG1 (clone 2F1), anti-PDL2 (clone 122), and anti-Ki67 (clone SolA15) from eBioscience; anti-CD45.1 (clone A20), anti-CD44 (clone IM7), anti-CD103 (clone 2E7), anti–IL-17a (clone TC11-18H10.1), anti-F4/80 (clone BM8), anti-CD11b (clone M1/70), anti-CD86 (clone GL-1), anti-CD80 (clone 16-10A1), and anti-PDL1 (clone 10F.9G2) from BioLegend; and anti-CD25 (clone PC61 5.3) from Invitrogen.
Flow cytometry and cell sorting
Single-cell suspensions were prepared from spleen (SP), mesenteric lymph nodes (MLN), small intestine (SI), and colon and stained as indicated. Data were collected on a custom four-laser LSR II and analyzed using FlowJo software. For sorting, pooled splenocytes and lymph node cells (axillary, brachial, inguinal, and mesenteric) were stained with anti-CD4 and anti-CD45RB and sorted on the basis of Ab and enhanced GFP (EGFP) fluorescence. All sorting was done on a FACSAria (Becton Dickinson). The average purity and viability of the sorted CD4+ populations were 99.7 ± 0.05 and 93.20 ± 0.32, respectively (n = 68 for each population).
Intracellular cytokine staining and cell labeling
Intracellular cytokine staining was performed after 5 h of restimulation with PMA (5 ng/ml; Sigma-Aldrich) and ionomycin (0.5 μM; Sigma-Aldrich) in the presence of GolgiPlug (1 μl/ml; BD Biosciences). Surface staining of cells was performed using a modified FACS buffer containing 10 μg/ml brefeldin A (Sigma-Aldrich). Cells were stained on ice for 20 min with the primary Abs (anti-CD4 and anti-TCRβ) and then washed with the modified FACS buffer and fixed with 1% paraformaldehyde overnight at 4°C. After this incubation, cells were washed with 1 ml PBS and then permeabilized with 1 ml 0.1% Triton X-100 buffer. Intracellular staining was performed for 30 min at room temperature with anti–IL-17A and anti−IFN-γ. CD4+EGFP− T cells were labeled with the CellTrace Violet cell proliferation kit as per the manufacturer’s protocol. Cells were analyzed by flow cytometry.
Colitis induction
Colitis was induced in 7- to 8-wk-old Rag1−/− mice by i.p. injection of 4 × 105 CD4+EGFP−CD45RBhi cells from Foxp3EGFP mice. Following cell transfer, mice were weighed twice weekly.
Isolation of lamina propria lymphocytes
The entire colon and the distal 15 cm of the SI were used as a source of intraepithelial lymphocytes and lamina propria lymphocytes. Intraepithelial lymphocytes were removed by gentle shaking of 0.5-cm intestinal sections for 30 min in buffer containing 10% FCS, 1 mM DTT (Sigma-Aldrich), and 5mM EDTA. Intraepithelial lymphocytes were removed and the remaining intestinal sections were digested with collagenase D (1 mg/ml; Roche) in the presence of DNase I (50 U/ml; Worthington Biochemical). A discontinuous Percoll gradient (67%, 44%; Sigma-Aldrich) was used to isolate washed lamina propria lymphocytes.
Histology
Complete colons were fixed in formalin, processed, and stained with H&E using a histology core facility. Blinded sections from the entire colon were examined by a pathologist (N.H.S.), and large intestine colitis scores were determined for the following inflammatory changes on a 4-point semiquantitative scale, with 0 representing no change (28). The following features were considered: severity, depth and chronic nature of the inflammatory infiltrate, crypt abscess formation, granulomatous inflammation, epithelial cell hyperplasia, mucin depletion, ulceration, and crypt loss.
Pretreatment of mice with cytokines and macrophages
Mice were pretreated with IL-4 (50 μg/kg; PeproTech) and/or IL-13 (25 μg/kg; PeproTech) at days −7, −5, and −3 by i.p. injection. On day 0, mice received naive T cells from Foxp3EGFP mice. In other experiments, mice were pretreated with 2 × 105 undifferentiated or differentiated bone marrow–derived macrophages by i.p. injection on day −1 followed by adoptive transfer of naive T cells on day 0.
Differentiation of bone marrow–derived macrophages
Bone marrow was isolated from femurs and tibias of 6- to 12-wk-old mice. Bone marrow cells were plated at 2 × 106 cells/ml in DMEM F12 media (supplemented with 10% FCS, 5% l-glutamine, 1% penicillin-streptomycin, 1% gentamicin) on 10-cm petri dishes. Cells were either left in media (M0) or differentiated into M1 macrophages with 100 ng/ml rIFN-γ (PeproTech) and 20 ng/ml LPS (Sigma-Aldrich) or M2 macrophages with 100 ng/ml rIL-4 (PeproTech) and 50 ng/ml rIL-13 (PeproTech) for 7 d. Macrophages were stained with anti-F4/80 and sorted on the basis of Ab expression and for some experiments enhanced yellow fluorescent protein (EYFP) expression. Sort purity and viability were 94.35 ± 0.58 and 77.85 ± 1.90, respectively (n = 64 for each population).
In vitro iTreg cell conversion
Sorted CD4+EGFP− cells from Foxp3EGFP mice (1 × 106/ml) were cultured in anti-CD3 mAb (clone 14-2C11 at 2.5 μg/ml)–coated dishes in the presence of soluble anti-CD28 mAb (clone 37.51 at 1 μg/ml), 100 U/ml IL-2 and TGF-β1 (5 ng/ml; R&D Systems), or acidified M2a culture supernatant as indicated. At 72 h, cells were analyzed by flow cytometry for CD4 and EGFP expression. In some experiments, a blocking Ab for TGF-β1 (1D11) was used.
Colitis treatment with Treg cells
In some experiments, mice with colitis were treated by i.p. injection with 1 × 106 CD4+EGFP+ nTreg cells either 10 or 31 d after colitis initiation. In other experiments, mice with colitis were treated by i.p. injection with a mixture containing 5 × 105 CD4+EGFP+ nTreg cells and 5 × 105 CD4+EGFP+ iTreg cells derived in vitro 10 d after colitis induction. All nTreg cells were purified by cell sorting from the SP of Foxp3EGFP mice. Cell sorting was also used to purify in vitro–derived iTreg cells prior to adoptive transfer.
RNA and cDNA isolation
Macrophages were stained and sorted on the basis of F4/80 expression. Total RNA was extracted using the RNeasy Mini kit (Qiagen) according to the manufacturer’s protocol. cDNA was synthesized with the SuperScript III first-strand synthesis system and oligonucleotide primers (Invitrogen) according to the manufacturer’s protocol. Isolated cDNA was used for quantitative PCR (qPCR).
Gene expression analysis
TRIzol (Invitrogen) was used to isolate total RNA from M0, M1, and M2a bone marrow macrophages. Labeled target was prepared and hybridized to Affymetrix 430 2.0 GeneChips in accordance with the manufacturer’s protocol. A minimum of three biological replicates were performed and the results were averaged. The data were normalized with the robust mulitarray analysis algorithm derived by the Bioconductor group (http://www.bioconductor.org) (29). Probe sets that exhibited a 2-fold difference (|log2 ratio| > 1.0) relative to M0 cells were identified and those that possessed a false discovery rate of <10% by the nonparametric rank product test (30) were used in subsequent analyses. The microarray data are available in the Gene Expression Omnibus database (http://www.ncbi.nlm.nih.gov/gds) under the accession number GSE72518 (31).
qPCR
qPCR used to measure macrophage gene products was performed in a StepOnePlus PCR system (Applied Biosystems) using the TaqMan Fast Universal PCR Master Mix (Life Technologies). Gapdh (Mm99999915-g1; Life Technologies) was used as a housekeeping gene. Predeveloped specific primers used were Tgfb1 (Mm00441724-m1), Il10 (Mm00439616-m1), Arginase 1 (Mm00475988-m1), Fizz1 (Mm00445109-m1), Nos2 (Mm00440485-m1), Ym1 (Mm00657889-m1), Pdl1 (Mm00452054-m1), and Pdl2 (Mm00451734-m1) (all from Life Technologies).
The abundance of segmented filamentous bacteria (SFB) was estimated by real-time qPCR as previously described (32) using the Applied Biosystems StepOnePlus real-time PCR system. Briefly, a short segment of the 16S rRNA gene (174 bp) was specifically amplified by real-time PCR using a conserved 16S rRNA–specific primer pair (Operon Technologies) to determine the total amount of bacteria in each sample. SFB abundance was determined using group-specific primers (Operon Technologies) (32). Bacterial numbers were estimated using standard curves constructed with reference bacterial DNA specific for SFB. Note that qPCR measures 16S gene copies per sample, not actual bacterial numbers or CFU.
Statistical analysis
Random coefficient models with unstructured variance covariance structure were used to compare the weight changes over time for different groups. Cubic curves were fitted to the data, and when the cubic term was nonsignificant, quadratic curves were used. Kaplan–Meier curves with Wilcoxon log-rank tests were used to compare the survival times. A nonparametric Kruskal–Wallis test was used for comparison of the other continuous variables. When the groups were significantly different, a Mann–Whitney U test was used for pairwise comparisons. For variables with sample size n < 5, an ANOVA and t test were used instead. Log transformations were applied to variables that were skewed before using an ANOVA or t test. A p value <0.05 was considered significant. The SAS 9.4 software package was used for all analyses.
Results
Strain-dependent development of the iTreg–Th17 cell axis
The development of iTreg and Th17 cells is linked by a shared requirement for TGF-β–mediated signals. At mucosal surfaces, iTreg cells play a specialized role in controlling Th2 responses (2), whereas Th17 cells commonly arise in association with Th1-mediated inflammation. This suggests that a Th2 environment preferentially promotes iTreg cell development whereas a Th1 milieu skews toward Th17 cell development. To examine this hypothesis, we used a T cell transfer model of colitis to compare the development of iTreg and Th17 cells in BALB/c and C57BL/6 mice, the prototypical Th2/M2- and Th1/M1-prone strains.
Naive CD45RBhiEGFP−CD4+ T cells were isolated by cell sorting from Foxp3EGFP mice and transferred into congenic Rag1−/− hosts, and the recipient mice were examined at regular intervals out to 40 d. The kinetics of weight loss, colitis development, and frequency of proinflammatory IFN-γ+ and IFN-γ+IL-17A+ T cells were similar between the two strains (Supplemental Fig. 1A–L). However, the number of CD4+ T cells recovered from SP and MLN was comparatively decreased by 4-fold in mice from the C57BL/6 background 40 d after the T cell transfer (Fig. 1A). Consistent with this decrease, the frequency and number of Foxp3+ iTreg cells in the SP, MLN, SI, and colon of C57BL/6 mice were also significantly decreased, culminating in an overall 35-fold reduction in iTreg cells by 40 d (Fig. 1B–F). Similarly, the frequency and number of CD4+IL-17A+ T cells that developed in the SP, MLN, SI, and colon lamina propria were decreased 8-fold in C57BL/6 mice when compared with BALB/c mice at the same time point (Fig. 1G–J). These reductions were not likely the result of different rates of cell proliferation or apoptosis, as the frequency of Ki67+ and Bcl2+ iTreg cells was similar between the strains (Supplemental Fig. 1M). Taken together, these data demonstrate that the C57BL/6 strain has a reduced capacity to induce the iTreg–Th17 cell axis following the transfer of naive CD4+ T cells into Rag1−/− mice. The data raise the possibility that a Th2 milieu can support the development of CD4+ iTreg and IL-17A+ T cells, although in the absence of nTreg cells, the greater number of iTreg cells in BALB/c mice was not sufficient to slow the early course of disease progression.
Development of iTreg and Th17 cells during experimental colitis in Rag1−/− C57BL/6 and Rag1−/−BALB/c mice. (A) Total number of CD4+ T cells recovered from SP and MLN of Rag1−/− C57BL/6 and Rag1−/− BALB/c at days 10 (n = 6 for both), 20 (n = 6 for both), 30 (n = 10 for both), and 40 (n = 8 for Rag1−/− C57BL/6 and n = 14 for Rag1−/− BALB/c) after adoptive transfer of naive T cells from Foxp3EGFP mice. (B) Representative flow cytometry analysis of CD4 and EGFP (Foxp3) expression to assess the frequency of iTreg cells in MLN for each group. Numbers in quadrants are averages. (C and D) Frequency (C) and number (D) of iTreg cells that develop in SP and MLN. (E and F) Frequency (E) and number (F) of iTreg cells that develop in SI and colon lamina propria at days 10 (n = 3 for both), 20 (n = 3 for both), 30 (n = 5 for both), and 40 (n = 4 for Rag1−/− C57BL/6 and n = 7 for Rag1−/− BALB/c). (G and H) Frequency (G) and number (H) of Th17 cells that develop in SP and MLN. (I and J) Frequency (I) and number (J) of Th17 cells that develop in SI and colon lamina propria. Each symbol represents an individual mouse, and small horizontal lines represent the mean. Data are representative of two to three independent experiments with two to seven mice per experiment. *p < 0.05, **p < 0.005, ***p < 0.0005, Mann–Whitney test or t test.
Development of iTreg and Th17 cells during experimental colitis in Rag1−/− C57BL/6 and Rag1−/−BALB/c mice. (A) Total number of CD4+ T cells recovered from SP and MLN of Rag1−/− C57BL/6 and Rag1−/− BALB/c at days 10 (n = 6 for both), 20 (n = 6 for both), 30 (n = 10 for both), and 40 (n = 8 for Rag1−/− C57BL/6 and n = 14 for Rag1−/− BALB/c) after adoptive transfer of naive T cells from Foxp3EGFP mice. (B) Representative flow cytometry analysis of CD4 and EGFP (Foxp3) expression to assess the frequency of iTreg cells in MLN for each group. Numbers in quadrants are averages. (C and D) Frequency (C) and number (D) of iTreg cells that develop in SP and MLN. (E and F) Frequency (E) and number (F) of iTreg cells that develop in SI and colon lamina propria at days 10 (n = 3 for both), 20 (n = 3 for both), 30 (n = 5 for both), and 40 (n = 4 for Rag1−/− C57BL/6 and n = 7 for Rag1−/− BALB/c). (G and H) Frequency (G) and number (H) of Th17 cells that develop in SP and MLN. (I and J) Frequency (I) and number (J) of Th17 cells that develop in SI and colon lamina propria. Each symbol represents an individual mouse, and small horizontal lines represent the mean. Data are representative of two to three independent experiments with two to seven mice per experiment. *p < 0.05, **p < 0.005, ***p < 0.0005, Mann–Whitney test or t test.
Preconditioning with IL-4 and IL-13 promotes iTreg and Th17 cell development
As BALB/c mice are Th2/M2 prone, we speculated that the canonical Th2 cytokines IL-4 and IL-13 might impact iTreg and Th17 cell differentiation in C57BL/6 mice. To examine this hypothesis, we pretreated Rag1−/− C57BL/6 mice with IL-4 and IL-13 on days −7, −5, and −3, followed by adoptive transfer of naive T cells on day 0. Control groups were not pretreated or pretreated with either IL-4 or IL-13 alone. In these pretreatment experiments, only the innate immune cells in Rag1−/− mice are influenced by the IL-4 and IL-13 cytokines. In the absence of nTreg cells, all mice lose weight and develop colitis as expected. However, pretreatment of mice with the combination of IL-4 and IL-13 resulted in delayed weight loss and increased survival when compared with all the other groups (Fig. 2A, 2B). The overall number of CD4+ T cells was also increased (Fig. 2C). The frequency and the total number of iTreg cells increased up to 19-fold when compared with no pretreatment controls (Fig. 2D–F). Independent of pretreatment regimens, all mice developed colitis as shown by the colitis scores of H&E-stained colon sections (Fig. 2G, 2H). In parallel to iTreg cell increase, the frequency and total number of CD4+IL-17A+ T cells increased up to 5-fold when compared with the no preconditioning control group (Fig. 2I–K). As noted, in these experiments nTreg cells were not added, so all mice eventually developed colitis and about half of the T cells in the SP and about a third of the T cells in the MLN expressed IFN-γ or both IFN-γ and IL-17A (Fig. 2L–O). These data are consistent with the hypothesis that innate immune cells stimulated by IL-4 in combination with IL-13 develop an enhanced capacity to support iTreg and Th17 cell development.
Pretreatment of Rag1−/− C57BL/6 mice with IL-4 and IL-13 enhances the development of the iTreg–Th17 cell axis. (A) Weight change analysis of mice of Rag1−/− C57BL/6 mice not pretreated or pretreated with IL-4, IL-13, IL-4, and IL-13 in combination. Each line in the left and center panels represents an individual recipient mouse (None, n = 73; IL-4, n = 15; IL-13, n = 10; IL-4 + IL-13, n = 15). (B) Kaplan–Meier survival curves of mice in (A). (C) Quantification of donor CD4+ T cells from SP and MLN for each condition (None, n = 47; IL-4, n = 11; IL-13, n = 7; IL-4 + IL-13, n = 13). (D) Representative flow cytometry analysis of CD4 and EGFP (Foxp3) expression to assess the frequency of iTreg cells in MLN for each group. Numbers in quadrants are averages. (E and F) Frequency (E) and number (F) of iTreg cells in the SP and MLN for each preconditioning regimen. (G and H) Colitis scores (G) and representative H&E-stained sections (H) from mice where tissues were taken for histology (None, n = 15; IL-4, n = 11; IL-13, n = 10; IL-4 + IL-13, n = 10). Original magnification ×200. (I) Representative flow cytometry analysis of IL-17A and IFN-γ expression to assess the frequency of IFN-γ+, IL-17A+, and IFN-γ+IL-17A+ cells in MLN for each group. Numbers in quadrants are averages. (J and K) Frequency (J) and number (K) of CD4+IL-17A+ T cells in the SP and MLN for each group. (L and M) Frequency (L) and number (M) of CD4+IFN-γ+ T cells in the SP and MLN for each group. (N and O) Frequency (N) and number (O) of CD4+IFN-γ+IL-17A+ T cells in the SP and MLN for each group. Each symbol represents a mouse, and small horizontal bars represent the mean. Data are from 3 to 17 independent experiments with one to five mice per experiment. *p < 0.05, **p < 0.005, ***p < 0.0005, Mann–Whitney test.
Pretreatment of Rag1−/− C57BL/6 mice with IL-4 and IL-13 enhances the development of the iTreg–Th17 cell axis. (A) Weight change analysis of mice of Rag1−/− C57BL/6 mice not pretreated or pretreated with IL-4, IL-13, IL-4, and IL-13 in combination. Each line in the left and center panels represents an individual recipient mouse (None, n = 73; IL-4, n = 15; IL-13, n = 10; IL-4 + IL-13, n = 15). (B) Kaplan–Meier survival curves of mice in (A). (C) Quantification of donor CD4+ T cells from SP and MLN for each condition (None, n = 47; IL-4, n = 11; IL-13, n = 7; IL-4 + IL-13, n = 13). (D) Representative flow cytometry analysis of CD4 and EGFP (Foxp3) expression to assess the frequency of iTreg cells in MLN for each group. Numbers in quadrants are averages. (E and F) Frequency (E) and number (F) of iTreg cells in the SP and MLN for each preconditioning regimen. (G and H) Colitis scores (G) and representative H&E-stained sections (H) from mice where tissues were taken for histology (None, n = 15; IL-4, n = 11; IL-13, n = 10; IL-4 + IL-13, n = 10). Original magnification ×200. (I) Representative flow cytometry analysis of IL-17A and IFN-γ expression to assess the frequency of IFN-γ+, IL-17A+, and IFN-γ+IL-17A+ cells in MLN for each group. Numbers in quadrants are averages. (J and K) Frequency (J) and number (K) of CD4+IL-17A+ T cells in the SP and MLN for each group. (L and M) Frequency (L) and number (M) of CD4+IFN-γ+ T cells in the SP and MLN for each group. (N and O) Frequency (N) and number (O) of CD4+IFN-γ+IL-17A+ T cells in the SP and MLN for each group. Each symbol represents a mouse, and small horizontal bars represent the mean. Data are from 3 to 17 independent experiments with one to five mice per experiment. *p < 0.05, **p < 0.005, ***p < 0.0005, Mann–Whitney test.
Pretreatment with M2a macrophages expands the iTreg–Th17 cell axis
Similar to the cytokines IL-4 and IL-13, alternatively activated M2a macrophages are also associated with Th2 immune responses and secrete several anti-inflammatory cytokines, including TGF-β1 and IL-10. Both TGF-β1 and IL-10 cytokines stabilize Treg cells and help maintain their function. To test the role of different macrophage polarization states on the development of the iTreg–Th17 cell axis, we cultured bone marrow macrophages in the presence of IFN-γ and LPS (M1), IL-4 and IL-13 (M2a), or none of these cytokines (M0). We then confirmed macrophage polarization by transcriptional profiling, RT-PCR of characteristic transcripts, and by FACS (Fig. 3, Supplemental Fig. 2). From the gene expression profiles of M1 and M2a macrophages, we identified 1891 probe sets that were differentially regulated relative to M0 macrophages. Of these differentially regulated probe sets, 497 were unique to M2a cells, 1018 were unique to M1 cells, and 376 probe sets were shared (Fig. 3A, 3B). Data files are available through the National Center for Biotechnology Information Gene Expression Omnibus (accession number GSE72518, http://www.ncbi.nlm.nih.gov/geo/). By gene array, expression of Arg1 was increased >200-fold in M2a cells relative to M0 cells. Similarly, expression of Mgl2, Mmp12, Mmp13, Itgax, Egr2, Cdh1, Retnla, Chi3l3, and Klf9 was upregulated in M2a cells but not M1 cells (Fig. 3C). Differential expression of several canonical M2a or M1 genes, including Arg1, Retnla (Fizz), Chi3l3 (YM1), Nos2, and the cytokines genes Tgfb1 and Il10, was confirmed by qPCR (Fig. 3D). FACS analysis revealed that both M1 and M2a macrophages expressed F4/80 and CD11b, confirming their identity as macrophages (Fig. 3E). Finally, i.p. injection of IL-4 plus IL-13 following the protocol used in Fig. 2 resulted in an increase in Arg1 expression and a decrease in Nos2 expression by peritoneal exudate cells (PECs; Fig. 3F). This suggests that pretreatment with these cytokines has similar effects on macrophage polarization in vitro and in vivo.
Transcriptional and phenotypic profile of M1 and M2a polarized macrophages. (A) Venn diagram showing commonly and uniquely regulated probe sets found in M1 and M2a polarized macrophages. Probe sets that revealed a 2-fold or greater difference (|log2 ratio| > 1.0) and rank product false discovery rate of <10% relative to M0 cells are shown. Data are averaged from three to five arrays for each subset. (B) Heat map showing the fold change in expression of the 1891 differentially regulated probe sets identified in (A). Genes are organized into unique and coregulated gene clusters as indicated. (C) Annotated heat map showing the expression levels of selected differentially regulated probe sets. For (B) and (C) the scale (−64.0-fold to +64-fold) represents the fold change relative to the mean normalized intensity value (log2 ratio) in M0 cells (n = 5). (D) qPCR analysis of selected gene expression in M0, M1, and M2 cells (n = 3 for each gene). (E) Representative FACS analysis of M0, M1, and M2 macrophages (n = 3) derived from bone marrow cells compared with PECs. (F) qPCR analysis of Arginase 1 and NOS2 expression in PECs from mice pretreated with IL-4 and IL-13 or PBS controls (n = 4 for each group). (G) Representative flow cytometry analysis of F4/80 and YFP expression of recovered PECs 48 h after pretreatment of Rag1−/− C57BL/6 with YFP+ M2a macrophages and frequency of F4/80+YFP+ PECs (n = 3). (H) qPCR analysis of Arginase 1 and NOS2 expression in PECs from mice in (G). F4/80+YFP+ cells are donor M2a macrophages whereas F4/80+YFP− cells are recipient mouse PECs. NOS2, NO synthase 2. *p < 0.05, **p < 0.05, Mann–Whitney test.
Transcriptional and phenotypic profile of M1 and M2a polarized macrophages. (A) Venn diagram showing commonly and uniquely regulated probe sets found in M1 and M2a polarized macrophages. Probe sets that revealed a 2-fold or greater difference (|log2 ratio| > 1.0) and rank product false discovery rate of <10% relative to M0 cells are shown. Data are averaged from three to five arrays for each subset. (B) Heat map showing the fold change in expression of the 1891 differentially regulated probe sets identified in (A). Genes are organized into unique and coregulated gene clusters as indicated. (C) Annotated heat map showing the expression levels of selected differentially regulated probe sets. For (B) and (C) the scale (−64.0-fold to +64-fold) represents the fold change relative to the mean normalized intensity value (log2 ratio) in M0 cells (n = 5). (D) qPCR analysis of selected gene expression in M0, M1, and M2 cells (n = 3 for each gene). (E) Representative FACS analysis of M0, M1, and M2 macrophages (n = 3) derived from bone marrow cells compared with PECs. (F) qPCR analysis of Arginase 1 and NOS2 expression in PECs from mice pretreated with IL-4 and IL-13 or PBS controls (n = 4 for each group). (G) Representative flow cytometry analysis of F4/80 and YFP expression of recovered PECs 48 h after pretreatment of Rag1−/− C57BL/6 with YFP+ M2a macrophages and frequency of F4/80+YFP+ PECs (n = 3). (H) qPCR analysis of Arginase 1 and NOS2 expression in PECs from mice in (G). F4/80+YFP+ cells are donor M2a macrophages whereas F4/80+YFP− cells are recipient mouse PECs. NOS2, NO synthase 2. *p < 0.05, **p < 0.05, Mann–Whitney test.
To identify transferred macrophages, we generated bone marrow–derived M2a macrophages from ROSA26EYFP × Lyz2Cre mice in vitro. Using this congenically marked system, we transferred 2 × 105 YFP+ M2a cells into C57BL6 Rag1−/− mice by i.p. injection. We looked for the M2a cells in the peritoneal cavity 2 d after transfer and found that about a third of the PECs were YFP+, indicating that they were transferred macrophages (Fig. 3G). This population was largely gone by day 7 (data not shown). We also found that following M2a transfers, host YFP− macrophages have increased expression of Arg1 but not Nos2 (Fig. 3H). These later data suggest that the transferred M2a macrophages may also act by polarizing the host macrophage compartment.
Next, Rag1−/− C57BL/6 mice were pretreated with the different types of macrophages, followed by colitis induction with naive T cells isolated from Foxp3EGFP mice. Control mice were not pretreated with macrophages and received naive T cells. Weight change over time and survival data were consistent with the delayed onset of colitis in mice pretreated with M2a macrophages when compared with M1-pretreated mice, or to mice with no macrophage pretreatment (Figs. 4A, 4B). Up to a 5-fold expansion of CD4+ T cells was observed in mice pretreated with M2a macrophages compared with controls (Fig. 4C), and the frequency and number of iTreg cells in the SP and MLN were increased up to 16-fold (Fig. 4D–F) and reached a maximum value by ∼40 d after T cell transfer (Fig. 4G). Histological sections of the colons from affected mice showed severe colitis (Fig. 4H, 4I). Parallel to iTreg cells, IL-17A–producing CD4+ T cells showed a similar increase in the M2a preconditioned mice when compared with the other groups (Fig. 4J–L). These preconditioning experiments were similar to those in Fig. 2 in that nTreg cells were not added, so all mice eventually developed colitis, despite the expansion of the iTreg–Th17 cell axis, and most T cells in the SP and MLN expressed IFN-γ and/or IL-17A (Fig. 4M–P). In individual M2a-pretreated mice, there was a direct correlation between the frequency of iTreg cells and the frequency of Th17 cells (Fig. 4Q).
Pretreatment of Rag1−/− C57BL/6 mice with M2a macrophages boosts iTreg–Th17 cell axis development in the SP and MLN. (A) Weight change analysis of Rag1−/− C57BL/6 mice pretreated with M0, M1, and M2a macrophages or not pretreated. Each line in the left and center panels represents an individual recipient mouse (None, n = 73; M0, n = 11; M1, n = 13; M2, n = 52). (B) Kaplan–Meier survival curves of mice in (A). (C) Quantification of donor CD4+ T cells from SP and MLN for each precondition treatment (None, n = 47; M0, n = 8; M1, n = 12; M2, n = 32). (D) Representative flow cytometry analysis of CD4 and EGFP (Foxp3) expression to assess the frequency of iTreg cells in MLN for each group. Numbers in quadrants are averages. (E and F) Frequency (E) and number (F) of iTreg cells in the SP and MLN. (G) Comparison of the frequency of iTreg cells in MLN and days where mice were taken for all groups. (H and I) Colitis scores (H) and representative H&E-stained sections (I) from mice where tissues were taken for histology (None, n = 15; M0, n = 7; M1, n = 12; M2, n = 26). Original magnification ×200. (J) Representative flow cytometry analysis of IL-17A and IFN-γ expression to assess the frequency of IFN-γ+, IL-17A+, and IFN-γ+IL-17A+ cells in MLN for each group. Numbers in quadrants are averages. (K and L) Frequency (K) and number (L) of CD4+IL-17A+ T cells in the SP and MLN for each group. (M and N) Frequency (M) and number (N) of CD4+IFN-γ+ T cells in the SP and MLN for each group. (O and P) Frequency (O) and number (P) of CD4+IFN-γ+IL-17A+ T cells in the SP and MLN for each group. (Q) Linear regression analysis comparing the frequency of MLN iTreg and CD4+IL-17A+ T cells from each group. Each symbol represents a mouse, and small horizontal bars represent the mean. Data are from 3 to 17 independent experiments with one to five mice per experiment. *p < 0.05, **p < 0.005, ***p < 0.0005, Mann–Whitney test.
Pretreatment of Rag1−/− C57BL/6 mice with M2a macrophages boosts iTreg–Th17 cell axis development in the SP and MLN. (A) Weight change analysis of Rag1−/− C57BL/6 mice pretreated with M0, M1, and M2a macrophages or not pretreated. Each line in the left and center panels represents an individual recipient mouse (None, n = 73; M0, n = 11; M1, n = 13; M2, n = 52). (B) Kaplan–Meier survival curves of mice in (A). (C) Quantification of donor CD4+ T cells from SP and MLN for each precondition treatment (None, n = 47; M0, n = 8; M1, n = 12; M2, n = 32). (D) Representative flow cytometry analysis of CD4 and EGFP (Foxp3) expression to assess the frequency of iTreg cells in MLN for each group. Numbers in quadrants are averages. (E and F) Frequency (E) and number (F) of iTreg cells in the SP and MLN. (G) Comparison of the frequency of iTreg cells in MLN and days where mice were taken for all groups. (H and I) Colitis scores (H) and representative H&E-stained sections (I) from mice where tissues were taken for histology (None, n = 15; M0, n = 7; M1, n = 12; M2, n = 26). Original magnification ×200. (J) Representative flow cytometry analysis of IL-17A and IFN-γ expression to assess the frequency of IFN-γ+, IL-17A+, and IFN-γ+IL-17A+ cells in MLN for each group. Numbers in quadrants are averages. (K and L) Frequency (K) and number (L) of CD4+IL-17A+ T cells in the SP and MLN for each group. (M and N) Frequency (M) and number (N) of CD4+IFN-γ+ T cells in the SP and MLN for each group. (O and P) Frequency (O) and number (P) of CD4+IFN-γ+IL-17A+ T cells in the SP and MLN for each group. (Q) Linear regression analysis comparing the frequency of MLN iTreg and CD4+IL-17A+ T cells from each group. Each symbol represents a mouse, and small horizontal bars represent the mean. Data are from 3 to 17 independent experiments with one to five mice per experiment. *p < 0.05, **p < 0.005, ***p < 0.0005, Mann–Whitney test.
Consistent with data from the SP and MLN, increases in the frequency and number of iTreg and Th17 cells in the SI and colons of M2a-pretreated mice were also observed (Fig. 5A–F). In the SI, the frequency of both IFN-γ+ cells and IL-17A+ cells following M2a transfer was similar to controls. In contrast, the frequency of both IFN-γ+ cells and IL-17A+ cells in colons was increased following M2a pretreatment (Fig. 5G–J). There are two caveats to this comparison. First,M2a treatments delay weight loss by ∼3 wk (Fig. 4A), so the time at which mice are analyzed is different between the two groups. Second, no nTreg therapy is provided in these experiments, so all mice develop strong Th1 responses leading to progressive colitis. Thus, in this system, changes in CD4+ T cell populations observed in the colon are reflected in the MLN. Taken together, our results demonstrate that M2a macrophages support CD4+ T cell homeostatic expansion, characterized by the development of the iTreg–Th17 cell axis, even during a dominant Th1 inflammatory response.
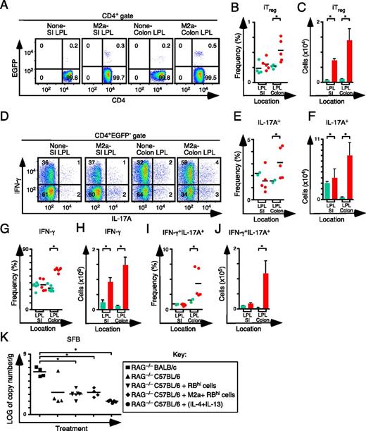
Pretreatment of Rag1−/−C57BL/6 mice with M2a macrophages boosts iTreg–Th17 cell axis development in the SI and colon. (A) Representative flow cytometry analysis of CD4 and EGFP (Foxp3) expression to assess the frequency of iTreg cells in SI and colon lamina propria for each group. Numbers in quadrants represent the average. (B and C) Frequency (B) and number (C) of iTreg cells in the SI and colon (None, n = 4; M2a, n = 5). (D) Representative flow cytometry analysis of IL-17A and IFN-γ expression to assess the frequency of IFN-γ+, IL-17A+, and IFN-γ+IL-17A+ T cells in MLN for each group. Numbers in quadrants are averages. (E and F) Frequency (E) and number (F) of CD4+IL-17A+ T cells in the SP and MLN for each group. (G and H) Frequency (G) and number (H) of CD4+IFN-γ+ T cells in the SP and MLN for each group. (I and J) Frequency (I) and number (J) of CD4+IFN-γ+IL-17A+ T cells in the SP and MLN for each group. (K) Log of copy number per gram SFB for each group. Each symbol represents a mouse, and small horizontal bars represent the mean. Data are from two to three independent experiments with one to two mice per experiment. *p < 0.05, Mann–Whitney test.
Pretreatment of Rag1−/−C57BL/6 mice with M2a macrophages boosts iTreg–Th17 cell axis development in the SI and colon. (A) Representative flow cytometry analysis of CD4 and EGFP (Foxp3) expression to assess the frequency of iTreg cells in SI and colon lamina propria for each group. Numbers in quadrants represent the average. (B and C) Frequency (B) and number (C) of iTreg cells in the SI and colon (None, n = 4; M2a, n = 5). (D) Representative flow cytometry analysis of IL-17A and IFN-γ expression to assess the frequency of IFN-γ+, IL-17A+, and IFN-γ+IL-17A+ T cells in MLN for each group. Numbers in quadrants are averages. (E and F) Frequency (E) and number (F) of CD4+IL-17A+ T cells in the SP and MLN for each group. (G and H) Frequency (G) and number (H) of CD4+IFN-γ+ T cells in the SP and MLN for each group. (I and J) Frequency (I) and number (J) of CD4+IFN-γ+IL-17A+ T cells in the SP and MLN for each group. (K) Log of copy number per gram SFB for each group. Each symbol represents a mouse, and small horizontal bars represent the mean. Data are from two to three independent experiments with one to two mice per experiment. *p < 0.05, Mann–Whitney test.
Development of iTreg and Th17 responses can be influenced by the composition of the microbiome. For example, polysaccharide A produced by Bacteroides fragilis can increase the production of iTreg cells, and SFB are associated with Th17 cell development. We used qPCR to analyze SFB in the distal SI, and we compared pretreated C57BL6 Rag1−/− mice with controls. Although BALB/c Rag1−/− mice had higher SFB levels than did C57BL/6 Rag1−/− mice, SFB levels in C57BL/6 Rag1−/− mice did not change following colitis induction or as a result of either pretreatment regimen (Fig. 5K). These data indicate that the observed increase in Th17 cell development following either cytokine or M2a pretreatment did not depend on an increase in SFB content of the distal SI.
M2a macrophages enhance nTreg cell immunotherapy
The capacity of M2a macrophages to expand the iTreg–Th17 cell axis when nTreg cells were absent (Fig. 4) suggested their potent therapeutic potential when combined with nTreg cell immunotherapy. We evaluated this possibility by using the M2a macrophages in two settings. First, we pretreated Rag1−/− mice with M2a macrophages and then induced colitis by transferring CD45.2+ naive T cells from Foxp3EGFP mice. Mice were then treated with 1 × 106 sorted CD45.1+ nTreg cells on day 10, the time point when the mice with the most aggressive disease have lost 2–5% of their initial body weight. In the second experimental condition, we induced colitis and then treated symptomatic mice that survived to 30 d with M2a macrophages, followed by CD45.1+ nTreg cells on day 31. Control groups did not receive any macrophage transfers but were treated with 1 × 106 sorted CD45.1+ nTreg cells. Strikingly, mice that received M2a macrophages either as pretreatment or as treatment for established disease gained weight and survived to the completion of the experiment at 125 d (Fig. 6A–C). Although the number of CD4+ T cells recovered was similar or reduced between treated mice and controls (Fig. 6D), the frequency and number of iTreg and nTreg cells recovered was increased 2- to 3-fold in mice that received M2a macrophages, and there was preferential accumulation of both iTreg and nTreg subsets in the MLN (Fig. 6E–I). In addition to weight gain, other signs of colitis improved in mice that received both M2a macrophages and nTreg cells. The inflammatory infiltrates and colitis scores were decreased when compared with control mice (Fig. 6J, 6K). The frequency and number of CD4+IL-17A+ T cells were also increased 2- to 4-fold, indicating expansion of the iTreg–Th17 cell axis, even when nTreg cells were also present (Fig. 6L–N). The number of cells producing IFN-γ was decreased when compared with control mice (Fig. 6O, 6P), although there was a modest increase in the number of cells producing IFN-γ and IL-17A in the MLN (Fig. 6Q, 6R). The cell surface phenotypes of the iTreg and nTreg cell populations in macrophage-treated mice were similar (Fig. 6S). These data demonstrate that in a model of inflammatory colitis dependent on IFN-γ, transfer of M2a macrophages can be used as a cellular therapeutic adjuvant to treat established disease. The macrophages increased the number of Treg and Th17 cells recovered from treated mice.
M2a macrophages improve the treatment of colitis with nTreg cells. (A and B) Weight change analysis of mice not pretreated (None), pretreated (Pre-Rx M2a), or treated (Post-Rx M2a) with M2a macrophages at day 30 after establishment of colitis (None, n = 12; Pre-Rx M2a, n = 10; Post-Rx M2a, n = 10). Note that all groups also received nTreg cell transfers on day 10 for None and Pre-Rx M2a groups, and day 31 for the Post-Rx M2a group. (C) Kaplan–Meier survival curves of the mice in (A). (D) Quantification of donor CD4+ T cells from SP and MLN for each experimental condition in (A). (E) Representative flow cytometry analysis of CD45.1 and EGFP (Foxp3) expression to assess the frequency of in situ iTreg (CD45.1−EGFP+) and nTreg (CD45.1+EGFP+) cells in MLN for each group. Numbers in quadrants are averages. (F and G) Frequency (F) and number (G) of iTreg cells in the SP and MLN. (H and I) Frequency (H) and number (I) of nTreg cells in the SP and MLN. (J and K) Colitis scores (J) and representative H&E-stained sections (K) from mice where tissues were taken for histology (None, M2a, n = 11; Pre-Rx M2a, n = 10; Post-Rx M2a, n = 10). Original magnification ×200. (L) Representative flow cytometry analysis of IL-17A and IFN-γ expression to assess the frequency of IFN-γ+, IL-17A+, and IFN-γ+IL-17A+ cells in MLN for each group. Numbers in quadrants are averages. (M and N) Frequency (M) and number (N) of CD4+IL-17A+ T cells in the SP and MLN for each group. (O and P) Frequency (O) and number (P) of CD4+IFN-γ+ T cells in the SP and MLN for each group. (Q and R) Frequency (Q) and number (R) of CD4+IFN-γ+IL-17A+ T cells in the SP and MLN for each group. (S) Representative histograms comparing the expression levels of several proteins associated with Treg function. Conventional T cells and nTreg cells were isolated from naive mice, whereas in vivo–derived iTreg cells and nTreg cells were isolated from mice treated with M2a plus nTreg cells. Each symbol represents a mouse and small horizontal bars represent means. Data are from two to six independent experiments with one to five mice per experiment. *p < 0.05, **p < 0.005, ***p < 0.0005, Mann–Whitney test.
M2a macrophages improve the treatment of colitis with nTreg cells. (A and B) Weight change analysis of mice not pretreated (None), pretreated (Pre-Rx M2a), or treated (Post-Rx M2a) with M2a macrophages at day 30 after establishment of colitis (None, n = 12; Pre-Rx M2a, n = 10; Post-Rx M2a, n = 10). Note that all groups also received nTreg cell transfers on day 10 for None and Pre-Rx M2a groups, and day 31 for the Post-Rx M2a group. (C) Kaplan–Meier survival curves of the mice in (A). (D) Quantification of donor CD4+ T cells from SP and MLN for each experimental condition in (A). (E) Representative flow cytometry analysis of CD45.1 and EGFP (Foxp3) expression to assess the frequency of in situ iTreg (CD45.1−EGFP+) and nTreg (CD45.1+EGFP+) cells in MLN for each group. Numbers in quadrants are averages. (F and G) Frequency (F) and number (G) of iTreg cells in the SP and MLN. (H and I) Frequency (H) and number (I) of nTreg cells in the SP and MLN. (J and K) Colitis scores (J) and representative H&E-stained sections (K) from mice where tissues were taken for histology (None, M2a, n = 11; Pre-Rx M2a, n = 10; Post-Rx M2a, n = 10). Original magnification ×200. (L) Representative flow cytometry analysis of IL-17A and IFN-γ expression to assess the frequency of IFN-γ+, IL-17A+, and IFN-γ+IL-17A+ cells in MLN for each group. Numbers in quadrants are averages. (M and N) Frequency (M) and number (N) of CD4+IL-17A+ T cells in the SP and MLN for each group. (O and P) Frequency (O) and number (P) of CD4+IFN-γ+ T cells in the SP and MLN for each group. (Q and R) Frequency (Q) and number (R) of CD4+IFN-γ+IL-17A+ T cells in the SP and MLN for each group. (S) Representative histograms comparing the expression levels of several proteins associated with Treg function. Conventional T cells and nTreg cells were isolated from naive mice, whereas in vivo–derived iTreg cells and nTreg cells were isolated from mice treated with M2a plus nTreg cells. Each symbol represents a mouse and small horizontal bars represent means. Data are from two to six independent experiments with one to five mice per experiment. *p < 0.05, **p < 0.005, ***p < 0.0005, Mann–Whitney test.
M2a macrophages stabilize in vitro–derived iTreg cells
Previous work has shown that in vitro–derived iTreg cells readily lose Foxp3 expression in adoptive transfer immunotherapy experiments (4). We examined the capacity of M2a macrophages to promote iTreg stability by pretreating Rag1−/− mice with M2a macrophages, followed by the induction of colitis with naive CD4+ T cells from rescued CD45.2+ Foxp3ΔEGFP mice, which carry a nonfunctional Foxp3 allele and cannot become iTreg cells after transfer. On day 10, mice were treated with 5 × 105 CD45.2 nTreg cells and 5 × 105 CD45.1 iTreg cells generated in vitro. Mice that received M2a macrophages gained weight and survived to completion of the experiment, whereas control mice that were not pretreated failed to thrive (Fig. 7A, 7B). In M2a-pretreated mice the number of CD4+ T cells recovered was decreased 3-fold, consistent with their clinical recovery (Fig. 7C). Importantly, the frequency of both Treg cell subsets was higher, and the number of iTreg and nTreg cells in the MLN was increased 2- to 3-fold following M2a pretreatment (Fig. 7D–H). The number of CD45.1+Foxp3− (iTreg that lost Foxp3 expression [ex-iTreg]) cells in the SP and MLN was also decreased 7-fold and colitis scores were lower in M2a-pretreated mice (Fig. 7I–L). Consistent the lower colitis scores, the frequency and number of IL-17A+, IFN-γ+, and IL-17A+IFN-γ+ ex-iTreg cells generally either trended downward or were reduced in the SP and MLN of M2a-pretreated mice (Fig. 7M–S). These data indicate that transferred M2a macrophages promote the preferential accumulation of both Treg subsets in the MLN and influence the stability of Foxp3 expression in the iTreg subset.
M2a macrophages enhance the stability of iTreg cells. (A) Weight change analysis of mice not pretreated or pretreated with M2a macrophages followed by colitis induction with naive CD4+ T cells from rescued Foxp3ΔEGFP mice. All mice were treated with nTreg cells and in vitro–derived iTreg cells (None, n = 24; M2a, n = 9). (B) Kaplan–Meier survival curves of mice not pretreated or pretreated with M2a macrophages (None, n = 24; M2a, n = 9). (C) Quantification of donor CD4+ T cells from SP and MLN for each precondition treatment. (D) Flow cytometry analysis of CD45.1 and EGFP (Foxp3) expression to assess the frequency of nTreg (CD45.1−EGFP+) and in vitro iTreg (CD45.1+EGFP+) cells in MLN for each group. Numbers in quadrants are averages. (E and F) Frequency (E) and number (F) of iTreg cells in the SP and MLN. (G and H) Frequency (G) and number (H) of nTreg cells in the SP and MLN. (I and J) Frequency (I) and number (J) of ex-iTreg cells in the SP and MLN. (K and L) Colitis scores (K) and representative H&E-stained sections (L) from mice where tissue was taken for histology (None, n = 10; M2a, n = 9). Original magnification ×200. (M) Representative flow cytometry analysis of IL-17A and IFN-γ expression to assess the frequency of IFN-γ+, IL-17A+, and IFN-γ+IL-17A+ ex-iTreg cells from the MLN for each group. Numbers in quadrants are averages. (N and O) Frequency (N) and number (O) of IL-17A+ ex-iTreg cells in the SP and MLN for each group. (P and Q) Frequency (P) and number (Q) of IFN-γ+ ex-iTreg cells in the SP and MLN for each group. (R and S) Frequency (R) and number (S) of IFN-γ+IL-17A+ ex-iTreg cells in the SP and MLN for each group. Each symbol represents a mouse, and small horizontal bars represent the mean. Data are from 2 to 12 independent experiments with one to five mice per experiment. *p < 0.05, **p < 0.005, ***p < 0.0005, Mann–Whitney test.
M2a macrophages enhance the stability of iTreg cells. (A) Weight change analysis of mice not pretreated or pretreated with M2a macrophages followed by colitis induction with naive CD4+ T cells from rescued Foxp3ΔEGFP mice. All mice were treated with nTreg cells and in vitro–derived iTreg cells (None, n = 24; M2a, n = 9). (B) Kaplan–Meier survival curves of mice not pretreated or pretreated with M2a macrophages (None, n = 24; M2a, n = 9). (C) Quantification of donor CD4+ T cells from SP and MLN for each precondition treatment. (D) Flow cytometry analysis of CD45.1 and EGFP (Foxp3) expression to assess the frequency of nTreg (CD45.1−EGFP+) and in vitro iTreg (CD45.1+EGFP+) cells in MLN for each group. Numbers in quadrants are averages. (E and F) Frequency (E) and number (F) of iTreg cells in the SP and MLN. (G and H) Frequency (G) and number (H) of nTreg cells in the SP and MLN. (I and J) Frequency (I) and number (J) of ex-iTreg cells in the SP and MLN. (K and L) Colitis scores (K) and representative H&E-stained sections (L) from mice where tissue was taken for histology (None, n = 10; M2a, n = 9). Original magnification ×200. (M) Representative flow cytometry analysis of IL-17A and IFN-γ expression to assess the frequency of IFN-γ+, IL-17A+, and IFN-γ+IL-17A+ ex-iTreg cells from the MLN for each group. Numbers in quadrants are averages. (N and O) Frequency (N) and number (O) of IL-17A+ ex-iTreg cells in the SP and MLN for each group. (P and Q) Frequency (P) and number (Q) of IFN-γ+ ex-iTreg cells in the SP and MLN for each group. (R and S) Frequency (R) and number (S) of IFN-γ+IL-17A+ ex-iTreg cells in the SP and MLN for each group. Each symbol represents a mouse, and small horizontal bars represent the mean. Data are from 2 to 12 independent experiments with one to five mice per experiment. *p < 0.05, **p < 0.005, ***p < 0.0005, Mann–Whitney test.
Discussion
The central finding of this study is that in a colitis model where iTreg cell production is deficient, adoptively transferred M2a macrophages support the directionally concordant expansion of the iTreg–Th17 cell axis, which is associated with reestablishing gastrointestinal tolerance, repair of mucosal injury, and recovery from disease. Taken together, these data suggest that macrophage polarization is a critical point of intersection between innate and adaptive immunity that controls the inducible component of the gastrointestinal regulatory environment.
M2a macrophage polarization requires the STAT6-dependent cytokines IL-4 and IL-13 (33). In contrast, studies have also shown that STAT6 inhibits the development of iTreg cells by preventing the expression of Foxp3, and that STAT6 suppresses the expression of IL-17 by Th17 cells (34–36). Thus, the effects of STAT6 on macrophage polarization and on the development of the iTreg–Th17 cell axis are dichotomous and at some level mutually exclusive. In the colitis model used in our studies, we avoided these potential blocks by preconditioning host macrophages in Rag1−/− mice with IL-4 and IL-13 or by polarizing macrophages with these cytokines in vitro. This experimental design bypassed any potential developmental block due to STAT6 phosphorylation. However, we also found that contrary to our expectations, the Th2-prone BALB/c mice expand the iTreg–Th17 cell axis to a greater degree than does the Th1-prone C57BL/6 strain after T cell transfer. Others have reported that GATA3, the master regulator of Th2 differentiation, is important for both Foxp3 expression and the function of Treg cells (37–39). Indeed, iTreg cells that express GATA3 are potent suppressors of Th2 inflammatory responses (38). In models of food allergy, iTreg cells are readily produced in the gut, and in humans, certain therapeutic options under consideration for inflammatory bowel disease involve engendering Th2 responses (15, 40). Thus, Th2 responses and a Th2-prone environment need not abrogate development of the iTreg–Th17 cell axis per se, as integration of cytokine signals may occur by direct competition for STAT binding sites in the Foxp3 and retinoic acid–related orphan receptor γt promoters. In any event, the iTreg–Th17 cell axis in the Th1-dependent model of colitis used in the present study is readily modified by the transferred M2a macrophages.
In the T cell transfer model of colitis, expansion of CD4+ T cells is driven by the lymphopenic environment of Rag1−/− recipient mice and by the gut microbiome. M2a cells had an impact on the process, as they improved the overall recovery of CD4+ T cells and CD4+ effector T cells producing IFN-γ by ∼2-fold. In contrast, the number of iTreg cells increased ∼13-fold (39-fold in MLN), and IL-17A+ cells increased ∼8-fold. These data indicate that M2a cells have a preferential effect on the development of the iTreg–Th17 cell axis, albeit one that occurs in the setting of a more global effect on CD4+ T cell homeostatic and spontaneous proliferation.
Directionally concordant expansion of the iTreg–Th17 cell axis was not predicted by some current models, as Th17 cells mediate inflammation whereas Treg cells act to restrain these same responses. Although both share certain developmental cues such as the requirement for TGF-β, cell fate decisions ultimately rest on competing environmental and metabolic factors that act in opposition. For example, IL-6, IL-21, and IL-23 activate STAT3, which upregulates retinoic acid–related orphan receptor γt and is required for IL-17 transcription (41). In comparison, IL-2 activates STAT5, which promotes Foxp3 expression, Treg differentiation, and transcriptional repression at the IL-17 locus (42). STAT3 and STAT5 compete for overlapping binding sites in both the Foxp3 and Rorc promoters (42–44). In the present study, the unique capacity of M2a macrophages to coordinate simultaneous expansion of both cell lineages indicates that iTreg and Th17 developmental pathways need not be mutually exclusive. Similar areas of intersection include the beneficial effects of retinoic acid on both iTreg and Th17 cell development, as well as the role of mammalian target of rapamycin complex 1 activation in Th17 cell differentiation and in Treg cell suppressive function. The effects of M2a macrophages on pathways that regulate T cell nutrient status and metabolism remain to be explored.
Th17 cells can be broadly divided into pathogenic and nonpathogenic subsets (22). Different combinations of TGF-β1, TGF-β3, IL-1β, IL-6, and IL-23 induce pathogenic Th17 cells, and they participate in inflammation by producing IL-17 family cytokines, TGF-β3, IFN-γ, and IL-22. In contrast, nonpathogenic Th17 cells are induced by TGF-β1 and IL-6, and they produce IL-17 family cytokines plus IL-10 (22). Although M2a transfers expanded the iTreg–Th17 cell axis, they also decreased the proportion of pathogenic IL-17A+IFN-γ+ cells in the Th17 cell compartment. There are several plausible explanations for proposing a positive impact of IL-17A on mucosal tolerance. IL-17R signaling in epithelial cells activates host defense pathways, including the expression of antimicrobial peptides and chemokines involved in neutrophil and lymphocyte recruitment, such as CCL20. Antimicrobial peptides clearly shape the microbiome, which impacts iTreg development and mucosal tolerance. Additionally, both Th17 and iTreg cells express CCR6 (receptor for CCL20), which mediates their migration. Thus, expression of IL-17A by Th17 cells might promote the expression of CCL20 by intestinal epithelial cells, which in turn recruits iTreg cells and a population of Th17 cells enriched in the nonpathogenic IL-10–producing subset (45).
In the present study, the sites of macrophage action and the cytokines mediating their beneficial effects were not explored. In Rag1−/− mice, macrophages are abundant in the peritoneal cavity, the lamina propria of the colon, and in the SP. The transferred M2a cells could influence T cell differentiation in all three sites, and our experiments do not distinguish between the possibilities. M2a cells are also reported to produce TGF-β1 and IL-10, and both cytokines could influence the host innate immune compartment as well as the differentiation of effector and Treg cells.
In summary, the adoptive transfer of polarized M2a macrophages promotes gastrointestinal tolerance through preferential expansion of the iTreg–Th17 cell axis. In the setting of a strong Th1 response, cotransfer strategies specifically designed to enhance and stabilize the regulatory environment may optimize Treg cell immunotherapy.
Acknowledgements
We thank Tamara Nelson for assistance with cell sorting and James Verbsky for critical reading of the manuscript.
Footnotes
This work was supported by Crohn’s and Colitis Foundation of America Senior Research Award 296598 (to C.B.W.), National Institutes of Health Grants R01 AI073731 and R01 AI085090 (to C.B.W. and T.A.C.), as well as by grants from the D.B. and Marjorie Reinhart Family Foundation (to C.B.W.) and the Children’s Hospital of Wisconsin (to C.B.W.).
The microarray data presented in this article have been submitted to National Center for Biotechnology Information’s Gene Expression Omnibus (http://www.ncbi.nlm.nih.gov/gds) under accession number GSE72518.
The online version of this article contains supplemental material.
Abbreviations used in this article:
- EGFP
enhanced GFP
- ex-iTreg
iTreg that lost Foxp3 expression
- EYFP
enhanced yellow fluorescent protein
- iTreg
induced regulatory T
- MLN
mesenteric lymph node
- nTreg
natural Treg
- PEC
peritoneal exudate cell
- qPCR
quantitative PCR
- SFB
segmented filamentous bacterium
- SI
small intestine
- SP
spleen
- Treg
regulatory T
- YFP
yellow fluorescent protein.
References
Disclosures
The authors have no financial conflicts of interest.






