It is widely assumed that CD4+ T cells recognize antigenic peptides (epitopes) derived solely from incoming, exogenous, viral particles or proteins. However, alternative sources of MHC class II (MHC-II)–restricted Ags have been described, in particular epitopes derived from newly synthesized proteins (so-called endogenous). In this study, we show that HIV-infected dendritic cells (DC) present MHC-II–restricted endogenous viral Ags to HIV-specific (HS) CD4+ T cells. This endogenous pathway functions independently of the exogenous route for HIV Ag presentation and offers a distinct possibility for the immune system to activate HS CD4+ T cells. We examined the implication of autophagy, which plays a crucial role in endogenous viral Ag presentation and thymic selection of CD4+ T cells, in HIV endogenous presentation. We show that infected DC do not use autophagy to process MHC-II–restricted HIV Ags. This is unlikely to correspond to a viral escape from autophagic degradation, as infecting DC with Nef- or Env-deficient HIV strains did not impact HS T cell activation. However, we demonstrate that, in DC, specific targeting of HIV Ags to autophagosomes using a microtubule-associated protein L chain 3 (LC3) fusion protein effectively enhances and broadens HS CD4+ T cell responses, thus favoring an endogenous MHC-II–restricted presentation. In summary, in DC, multiple endogenous presentation pathways lead to the activation of HS CD4+ T cell responses. These findings will help in designing novel strategies to activate HS CD4+ T cells that are required for CTL activation/maintenance and B cell maturation.

Accumulating evidence suggests that HIV-specific (HS) CD4+ T cells play a critical role in HIV infection (1). The breadth and specificity of HS CD4+ T cell responses are associated with improved viral control and low viremia during acute and chronic infection, respectively (2, 3). In particular, the generation of Gag-specific CD4+ T cells and their maintenance correlate with a better disease outcome and viral control, respectively (2, 3). There is also evidence of an association between certain HLA-DRβ1 alleles and Gag-specific CD4+ T cell activity with delayed disease progression (4). HS CD4+ T cells can also exert direct antiviral functions by eliminating infected cells and/or inhibiting viral replication (5). Nonetheless, in the absence of treatment, most patients are unable to control HIV infection. Characterizing the pathways leading to HS CD4+ T cell activation in the context of HIV infection or vaccination can therefore directly contribute to the development of novel therapies.

CD4+ T cells recognize their cognate peptide Ag presented by MHC class II (MHC-II) molecules on the surface of APC, including B cells, macrophages, and dendritic cells (DC). It is widely assumed that MHC-II molecules display peptides exclusively derived from extracellular Ag. In this classical pathway, extracellular Ags are captured and then routed in endosomes where they are progressively processed by an array of proteases to be eventually loaded in late endosomes as short peptides (or epitopes) onto nascent MHC-II (6). However, there are numerous exceptions to this rule (7). Polarized secretion of proteases at the B cell immunological synapse leads to Ag processing in extracellular space (8) and potentially epitope loading on MHC-II on the surface of adjacent cells (9). Epitopes derived from exogenous virus can also bind in early endosomes on recycling MHC-II (10, 11). Some influenza Ags can be retro-translocated in the cytosol and processed by proteasomes and translocated in the endoplasmic reticulum by TAP pumps, prior to being loaded on MHC-II molecules (12). Using measles virus infection, early studies have demonstrated that endogenous, meaning neosynthesized, viral Ags are presented on MHC-II molecules as a mechanism of CD4+ T cell activation (13, 14). In a more recent study, Miller et al. (15) showed that initiation of CD4+ T cell responses to influenza virus is driven predominantly by endogenous Ags expressed within the infected APC. Taken together, these findings challenge the notion that a single epitope’s fate is sealed by its origin, and, instead, they indicate that commitment to its processing or presentation pathways depends on the Ag source, localization, and type of APC (16, 17).

Recent evidence suggests that macroautophagy (herein referred to as autophagy) participates at steady-states (18) and, upon infection (19), in the processing of Ag. Autophagy allows eukaryotic cells to digest the content of their own cytoplasm through lysosomal routes (20). It involves de novo formation of a double membrane that sequesters a portion of the cytoplasm in an autophagosome, which then matures into a lytic vesicle (21). As for the ubiquitin/proteasome system, autophagy participates in quality control of protein aggregates and thus affects Ag presentation (22). In particular, defective ribosomal products (DRiPs), which constitute a source of Ag for MHC-I–restricted presentation, form aggregates that are degraded by both the ubiquitin/proteasome system and autophagy (22). Autophagy has been shown to contribute to presentation of HSV-1 and CMV Ags by MHC-I molecules (23, 24). The participation of autophagy in MHC-II Ag presentation has been studied in APC-expressing tumor-derived or transfected Ags (2527) and in the context of infections with attenuated bacteria (28) or with herpes viruses, including EBV (19, 29) and HSV-1 (30). Mice with selective impairment of autophagy in conventional DC displayed a reduced capacity to process MHC-II–restricted HSV-1 Ag (30). In contrast, alterations of autophagy in influenza-infected mouse DC or fibroblasts had no impact on the activation of influenza-specific CD4+ T cells (31). Autophagy was initially described as being involved in the processing of intracellular endogenous MHC-II Ag (19). However, we provided evidence that it also participates in exogenous MHC-II Ag presentation (32). Using human DC, we demonstrated that the inhibition of autophagy with drugs or small interfering RNA reduced the degradation of incoming HIV particles and subsequent activation of HS CD4+ T cell clones (32). Therefore, the impact of autophagy on antiviral CD4+ T cell activation might vary depending on the Ag source, the infection, and/or escape mechanisms developed by viruses. In particular, in HIV-infected cells following expression of the integrated provirus, whether autophagy participates in the processing of endogenous Ags derived from viral proteins remains unknown.

DC play a key role in the initiation of antiviral immune responses. HIV subverts the migration properties of DC to get access to CD4+ T cell–rich compartments (33). Although most HIV particles are rapidly degraded upon their encounter with a DC (34, 35), providing material for MHC-II Ag presentation (32, 36, 37), some viral particles escape degradation and are either directly transmitted to CD4+ T cells by trans-infection or initiate cis-infection of DC. Indeed, in the absence of treatment, infected DC can be found in the blood of HIV+ donors (3840) and, ex vivo, sorted BCDA1+ myeloid DC support productive infection of HIV-1 (41, 42). Monocyte-derived DC are also equipped with HIV receptors (CD4, CCR5, and CXCR4) allowing cis-infection (35, 4345). Nonetheless, HIV replicates poorly in DC as compared with activated CD4+ T cells (35, 44, 46, 47). This is due to the expression of various viral restriction factors that block HIV-1 replication at different stages of DC infection (48). In particular in DC, SAMHD1, a cellular enzyme that depletes intracellular 2′-deoxynucleoside 5′-triphosphates and degrades viral RNA, interferes with reverse transcription, limiting viral replication (49, 50). Still, this residual HIV replication in DC might be sufficient to produce Ags for MHC-II presentation.

In the present study we sought to determine whether HIV-infected DC use an endogenous source of Ag to activate HS CD4+ T cell clones. Using monocyte-derived DC and model cell lines, we demonstrated that de novo expression of HIV Gag and Env Ags leads to the activation of Gag- and Env-specific CD4+ T cell clones. The endogenous presentation of HIV Gag Ag is epitope-dependent, as infected DC activate some but not all Gag-specific CD4+ T cell clones. Because in infected cells, HIV proteins form aggregates (51, 52), we asked whether autophagy might participate in the presentation of endogenous HIV Ag. In contrast to what we observed using the viral input, we show that autophagy does not contribute to the activation of Gag- and Env-specific CD4+ T cell clones when DC are productively infected. However, targeting Gag to autophagosomes using microtubule associated protein light chain 3 (LC3) fusion protein promotes Gag-specific CD4+ T cell activation and broadens the capacity to activate T cells.

Our work unravels novel pathways of MHC-II–restricted HIV Ag presentation and suggests that in infected cells, Gag and Env HIV Ags are not processed in the autophagic pathway. However, the ability to target HIV-derived epitopes to autophagic machinery offers a novel strategy for inducing a robust antiviral CD4+ T cell response.

PBMC from HIV-1 seronegative donors were purchased from the Etablissement Français du Sang of the Pitié-Salpêtrière Hospital (Paris, France), and HLA-DRβ*01+, HLA-DRβ*0401+, and HLA-DRβ*0402+ donors were selected using Luminex xMAP technology (53). Purified monocyte populations were isolated with CD14+ magnetic beads (Miltenyi Biotec) and cultured with RPMI 1640 containing 10% FBS (Invitrogen), 20 ng/ml GM-CSF, and 2 ng/ml IL-4 (Miltenyi Biotec) for 4–5 d to obtain DC. This procedure generates immature DC (CD1a+, MHC class I+, MHC-II+, CD83, CD80−/low, CD86−/low) (36). HeLa-CIITA cells were provided by P. Benaroche (Institut Curie, Paris, France).

The F12, N2, and L11 HS CD4+ T cell clones are specific for HIV Gag-p24 (gag2: aa 271–290). F12 recognizes HLA-DRβ1*01 whereas N2 and L11 recognize HLA-DRβ1*04. The IV-9 HS CD4+ T cell clone is specific for HIV Gag-p24 (gag1: aa 311–350) and is restricted by HLA-DRβ1*01 (36). The Een217 CD4+ T cell clone (provided by R.F. Siliciano) is specific for HIV Env (gp120: aa 410–429) and restricted by HLA-DRβ1*0402 (54). The T cell clones were restimulated and expanded, as previously described (36), using irradiated feeders and autologous lymphoblastoid cell lines loaded with cognate peptides in T cell cloning medium (RPMI 1640 containing 5% AB serum [Institut Jacques Boy], 100 IU/ml recombinant human IL-2, and 1 μg/ml PHA [PAA Laboratories] complemented with nonessential amino acids and sodium pyruvate [Life Technologies]). At least 4 h before coculture with APC, T cell clones were thawed and allowed to rest in cloning medium without PHA.

Replication-competent HIV-1 CCR5-tropic (HIVYu2b) and CXCR4-tropic (HIVNL4-3), Nef-deficient HIV-1 (HIVYu2b∆Nef), and envelope-deficient HIV-1 (HIVBru∆Εnv) were generated as previously (34) by transfection in 293T cells. HIVBru∆Εnv and HIVNL4-3 were pseudotyped with the envelope from vesicular stomatitis virus (VSV-G) to allow a single round of infection (34). The Gag-p24 content of all viral stocks was measured using an ELISA (PerkinElmer).

Strawberry-Atg4BC74A and GFPLC3 cloned into pE-C1 (U55763) were provided by T. Yoshimori (Osaka University, Suita, Osaka, Japan) and G. Kroemer (Institut Gustave-Roussy, Paris, France), respectively (55, 56). pTRIP-CMV-Gag (encoding Gag protein under the control of a CMV promotor) was a gift from N. Manel (Curie Institute, Paris, France). p41LC3 was cloned into pEGFPLC3-C1 by replacing GFP with the Gag p41 encoding sequence from HIVBru. Strawberry-Atg4BC74A, GFPLC3, and p41LC3 were inserted in the lentiviral vector pTRIPdeltaU3-CMV using NheI and KpnI restriction sites. The G120A mutation was introduced in p41LC3 using (5′- AGCCAGTGCTGTCGCGAACGTCTCCTG-3′) primer with a QuikChange XL site-directed mutagenesis kit (Stratagene).

The short hairpin (sh)CTRL and shLC3 were purchased (Open Biosystems). The impact of the anti-LC3B shRNA set (RHS4531-EG81631) and anti-LC3A shRNA set (RHS4531-EG84557) on LC3 expression was assessed in 293T cells upon transfection of the plasmid DNA (not shown). Two shRNA targeting LC3B (V2LHS_226621 and V3LHS_408637) were selected for their capacity to inhibit LC3-I and LC3-II in Western blotting and were subsequently used as a pool. Lentiviral particles were produced by transfection of 293T cells (57).

DC were exposed to the indicated HIV strains at a concentration ranging from 100 to 500 ng/ml p24 for 3–4 h at 37°C, washed, and cultured in medium with IL-4 and GM-CSF. In the HIV plus antiretroviral therapy (ART) conditions, DC were loaded as before with HIV but in the presence of 5 μM azidothymidine (AZT) and 1.2 μM nevirapine (NVP). AZT, NVP, and cytokines were maintained in the culture medium and renewed every second day.

At the indicated time points, DC infection was monitored using anti-Gag Ab (KC57-FITC or -PE, from Beckman Coulter) and flow cytometry. Cell transductions were performed as described (57) in the presence of SIV-Vpx (provided by A. Cimarelli, Centre International de Recherche en Infectiologie, Lyon, France) to enhance the transduction efficiency. Transduction efficiency was monitored by flow cytometry using GFP expression or Strawberry for pGIPZ shRNA lentiviral vectors or the expression of Atg4BC74A, respectively (55). HeLa-CIITA cells stably expressing pGIPZ shRNA-LC3 or pAtg4BC74A were generated by transduction and subsequent selection using puromycin (3 μg/ml). We obtained homogeneous populations of HeLa-CIITA cells with 100% GFP+ or Strawberry+ cells following transduction with shRNA-LC3 or Atg4BC74A, respectively. HeLa-CIITA cells were transfected with pHIVYu2b or pTRIP-CMV-Gag plasmids using calcium phosphate (58) or Viromer (Lipocalyx).

Four to 5 d postinfection (p.i.), HLA-matched DC infected with the indicated strain of HIV or exposed to HIV (HIV plus ART) were washed and incubated for 6 h with HS CD4+ T cell clones at a 1:2 E:T ratio. As additional controls for endogenous Ag presentation, uninfected DC were loaded overnight in the presence of ART with the supernatant of HIV-infected cells prior to coculture with T cells. Eventually, the two controls, HIV plus ART and uninfected DC exposed to the supernatant, were pooled. To monitor HIV Ag exogenous presentation, DC were exposed to HIV (16 h at the indicated concentrations in the presence of ART) prior to coculture with T cells. Three days after transfection, HeLa-CIITA cells were cocultured with T cells. As positive controls, stimulator cells were incubated with cognate peptides (at 0.5 μg/ml) or effector cells treated with PMA (50 ng/ml; Sigma-Aldrich) in combination with ionomycin (1 μg/ml; Calbiochem). Brefeldin A (BFA; 5 μg/ml; Sigma-Aldrich) was added 5 h before staining. Cell surface stainings were performed at 4°C for 30 min using anti-CD4 (13B8.2-allophycocyanin; Beckman Coulter), anti-CD3 (SP34-2–PerCP; BD Pharmingen), or anti–DC-SIGN (120507-allophycocyanin/-PE; R&D Systems) mAbs. Cytokine production was then detected using intracellular Gag FACS staining (ICS). Briefly, cells were fixed (4% PFA, 10 min), washed, and permeabilized (PBS, 0.1% BSA, 0.05% saponin, 15 min) prior to mAb staining. The following Abs were used: anti–IL-2 (MQ1-17H12–PE), anti–IFN-γ (B27-PE), anti–TNF-α (11-PE) (all from BD Pharmingen), and anti-MIP1β (24006; R&D Systems). Anti–HIV Gag (KC57-FITC; Beckman Coulter) mAb was used to detect infected cells. Isotype-matched mAbs and Aqua (InvitroGen) were used as a negative control and viability marker, respectively. Samples were examined by flow cytometry using either FACSCalibur or FACSCanto (both from Becton Dickinson), and results were analyzed using FlowJo software. When stated, Torin 1 (Tocris Bioscience), 3-methyladenine (3-MA), E64, chloroquine, BFA, leupeptin (Sigma-Aldrich), spautin-1, bestatin (Merck Millipore), and epoxomicin (Focus Biomolecules) were added at the indicated concentrations 16 h prior to coculture with HS T cells. IFN-γ production was measured in ELISPOT assays as described (36).

Cells (from 105 to 2.5 × 105) were left to adhere overnight on glass coverslips at 37°C in culture medium. Prior to harvesting, to better visualize LC3+ vesicles, cells were treated with chloroquine (2 h, 50 μM). Cells were then fixed (4% PFA, 10 min), washed, and permeabilized (PBS, 1% BSA, 0.05% saponin, 15 min), and stained with indicated primary Abs and then when necessary with fluorescently labeled secondary Abs (Jackson ImmunoResearch Laboratories). Gag staining was performed using KC57-FITC mAb or rabbit polyclonal Ab (gift from P. Boulanger, Lyon, France). LC3+ puncta were visualized using anti-LC3 rabbit polyclonal Ab (MBL International, PMO36) or following cell transduction with GFP-LC3. Confocal microscopy analysis was carried out on an Olympus FV-1000 with a ×60 objective. Z series of optical sections were performed at 0.4-μm increments for qualitative analysis. Blue, green, and red fluorescence were acquired sequentially. Images were processed using ImageJ software (National Institutes of Health).

Sixteen hours after DC treatment with the drugs, 4 d after DC transduction, or 1 d prior to HeLa-CIITA infection, 106 cells were lysed (20 min, 4°C) in 20 mM Tris (pH 7.5), 150 mM NaCl, 1% Nonidet P-40, 1 mM NaVO4, 50 mM NaF, and 10 mM Na4P2O7 containing protease inhibitors (Roche) supplemented with PMSF (Sigma-Aldrich) and centrifuged at 13,000 × g for 20 min. Supernatants were analyzed by SDS gel electrophoresis using 4–12% NuPAGE gels (Invitrogen) transferred to a nitrocellulose membrane and immunoblotted. Anti-LC3 (rabbit, PM036 and mouse, 4E12; MBL International), anti-p62 (3/p62; Becton Dickinson), anti-tubulin (rabbit, 2148, Cell Signaling Technology), and anti-actin (C-2; Santa Cruz Biotechnology) were used.

PBMC from HLA-DRβ1– or HLA-DRβ4–matched HIV-1 seronegative donors were purchased from the Etablissement Français du Sang of the Pitié-Salpêtrière Hospital (Paris, France). All samples were anonymized and used according to French National Ethic laws. The project was approved by the Ministère de l’Enseignement Supérieur et de la Recherche.

Data were analyzed using a Wilcoxon rank-sum test.

We first analyzed the capacity of HIV-infected DC to activate HS CD4+ T cells. To this end, monocyte-derived DC were infected with a CCR5-tropic strain of HIV-1 (HIVYu2b) in the presence or absence of ART (Fig. 1A). We used a combination of two reverse transcriptase inhibitors (AZT and NVP) to block HIV DNA synthesis and subsequent expression of newly produced HIV proteins. Viral propagation was then monitored by intracellular Gag staining using flow cytometry (Fig. 1B). As expected, 5 d p.i. we observed a limited but significant replication of HIV that was abolished by ART, with 2.1 and 0.1% of Gag+ cells in untreated and treated cells, respectively (Fig. 1B). We compared the ability of HIV-infected and ART-treated DC to activate L11, an HS CD4+ T cell clone. L11 recognizes an immunodominant epitope from Gag p24 (gag2) presented by HLA-DRβ1*04, as previously described (36). T cell activation was evaluated by IFN-γ, TNF-α, IL-2, and MIP1β intracellular cytokine staining (ICCS; Supplemental Fig. 1). Remarkably, HIV-infected DC induced the secretion of multiple cytokines and chemokines upon L11 activation (Fig. 1C, Supplemental Fig. 1). In contrast, DC exposed to the same viral dose but not infected (HIV plus ART) failed to activate L11. These results suggest that, 5 d p.i., ongoing viral replication is required to achieve HS CD4+ T cell activation. Furthermore, as an additional control, uninfected DC were incubated overnight with the supernatant of HIV-infected cells in the presence of ART (to avoid de novo infection) and cocultured with HS CD4+ T cells [Fig. 1C, Ni + Sup. of (1)]. This treatment of DC prevented L11 activation, suggesting that in our culture conditions, Ags released by HIV-infected cells were not sufficient immunogens to activate HS CD4+ T cells.

FIGURE 1.

HIV-infected DC present endogenous MHC-II–restricted HIV Ags to HS CD4+ T cells. (A) DC were generated from HLA-DRβ1*04+ (BE) or HLA-DRβ1*0402+ (F and G) PBMC and infected with HIVYu2b (B and C), HIVBruVSVΔEnv (D and E), or HIVNL4-3 (F and G) in the absence or presence of RT inhibitors AZT and NVP (HIV plus ART). At day 5 p.i., DC were collected and the percentage of infected cells was evaluated by ICS (B, D, and F). Infected DC were then used to stimulate L11, a Gag-specific CD4+ T cell clone restricted by HLA-DRβ1*04 (C) and (E), or Eenv217, an Env-specific CD4+ T cell clone restricted by HLA-DRβ1*0402 (G). T cell activation was monitored using ICCS (C, E, and G). ICCS was performed using anti–IL-2, anti–IFN-γ, anti–TNF-α, and anti-MIP1β. Results are presented as the proportion of activated cells producing at least one of these cytokines/chemokines upon stimulation and are the mean ± SD of duplicates. Noninfected DC (Ni) and DC pulsed with the cognate peptide (0.5 μg/ml) were used as negative and positive controls, respectively. (C and E) Noninfected DC pulsed overnight in the presence of ART with the supernatant of HIV-infected cells [Ni + Sup. of (1)] and DC infected in the presence of ART (HIV + ART) were used as control to monitor the residual contribution of Ag transfer and/or exogenous Ag presentation in T cell activation. (G) DC infected in the presence of ART (HIV + ART) were loaded with the supernatant of infected cells [Sup. of (1)] and used as control. The results are representative of at least three independent experiments using HLA-DRβ1*04+ or HLA-DRβ1*0402+ DC from different donors. HIV (1), HIV-infected cells; Ni, noninfected cells; Sup. of (1), supernatant of HIV-infected cells. The numbers in quadrants indicate the percentage of Gag+ cells.

FIGURE 1.

HIV-infected DC present endogenous MHC-II–restricted HIV Ags to HS CD4+ T cells. (A) DC were generated from HLA-DRβ1*04+ (BE) or HLA-DRβ1*0402+ (F and G) PBMC and infected with HIVYu2b (B and C), HIVBruVSVΔEnv (D and E), or HIVNL4-3 (F and G) in the absence or presence of RT inhibitors AZT and NVP (HIV plus ART). At day 5 p.i., DC were collected and the percentage of infected cells was evaluated by ICS (B, D, and F). Infected DC were then used to stimulate L11, a Gag-specific CD4+ T cell clone restricted by HLA-DRβ1*04 (C) and (E), or Eenv217, an Env-specific CD4+ T cell clone restricted by HLA-DRβ1*0402 (G). T cell activation was monitored using ICCS (C, E, and G). ICCS was performed using anti–IL-2, anti–IFN-γ, anti–TNF-α, and anti-MIP1β. Results are presented as the proportion of activated cells producing at least one of these cytokines/chemokines upon stimulation and are the mean ± SD of duplicates. Noninfected DC (Ni) and DC pulsed with the cognate peptide (0.5 μg/ml) were used as negative and positive controls, respectively. (C and E) Noninfected DC pulsed overnight in the presence of ART with the supernatant of HIV-infected cells [Ni + Sup. of (1)] and DC infected in the presence of ART (HIV + ART) were used as control to monitor the residual contribution of Ag transfer and/or exogenous Ag presentation in T cell activation. (G) DC infected in the presence of ART (HIV + ART) were loaded with the supernatant of infected cells [Sup. of (1)] and used as control. The results are representative of at least three independent experiments using HLA-DRβ1*04+ or HLA-DRβ1*0402+ DC from different donors. HIV (1), HIV-infected cells; Ni, noninfected cells; Sup. of (1), supernatant of HIV-infected cells. The numbers in quadrants indicate the percentage of Gag+ cells.

Close modal

The expression of viral envelopes (Env) enhances exogenous Ag presentation (36, 59). We therefore analyzed the capacity of DC infected with an HIV strain lacking Env expression (HIV∆Env) to activate gag-specific CD4+ clones. To allow HIV entry, HIV∆Env was pseudotyped with the vesicular stomatitis virus G protein (HIVVSV∆Env) and used to infect DC (Fig. 1D). Five days p.i., 2.2% of DC were infected (Gag+) and, as expected, ART blocked infection in treated DC (Fig. 1D). HIVVSV∆Env-infected DC induced the activation of L11 (Fig. 1E). In contrast, ART-treated DC and DC loaded with the supernatant of infected cells induced only a residual background stimulation of L11 (Fig. 1E). These data strongly suggest that Gag expression by infected APC is required to achieve HS CD4+ T activation.

We extended these observations to a second viral protein Env. DC were infected as previously described with HIVNL4-3. Because this CXCR4-tropic HIV-1 strain replicates poorly in DC (44), we pseudotyped HIVNL4-3 with VSV-G to enhance viral entry (Fig. 1F). Five days p.i., infected cells were then cocultured with the Env-specific CD4+ T cell clone Een217 (Fig. 1G). This clone recognizes gp120 (aa 410–429) peptide and is restricted by HLA-DRβ1*0402 (54). Note that in model APC infected with recombinant vaccinia, Rowell et al. (60) showed that the expression of gp120 leads to Een217 activation but, in contrast, secreted forms of gp120 do not activate Een217 CD4+ T cells, thus strongly suggesting that an intracellular route of Env degradation is required for Een217 activation. Remarkably, we observed that HIV-infected DC activated Een217, leading to the secretion of multiple cytokines and chemokines (Fig. 1G). In contrast, DC exposed to the same viral dose but not infected (HIV plus ART) and loaded with the supernatant of infected DC failed to activate Een217 (Fig. 1G). As for Gag, these data strongly suggest that Env expression by infected APC is required to achieve HS CD4+ T activation.

To further demonstrate that neosynthesized viral proteins are the source of Ag, we used the HeLa-CIITA cell line as model APC (61). In HeLa cells, the transactivator CIITA drives the expression of HLA-DRβ1*01 and other molecules required for MHC-II trafficking and loading. Of note, although this cell line constitutes a model for the study of MHC-II–mediated Ag presentation, HeLa-CIITA cells exhibit minimal APC specialization (62). Remarkably, transfection of HIV proviral DNA in these cells led to Gag expression (Supplemental Fig. 2A, 2B) and the activation of F12 (36), another HS CD4+ T cell clone that also recognizes gag2 but bound to HLA-DRβ1*01 (Supplemental Fig. 2C).

Collectively, our results demonstrate that productive infection and/or expression of neosynthesized HIV Ags in APC allow the activation of HS CD4+ T cells.

We sought to compare the capacity of HIV-infected DC to activate various HS CD4+ T cell clones. To this end, DC were infected (with and without ART) for 5 d and cocultured with two distinct HS CD4+ T cell clones, F12 and IV-9 (Fig. 2). The clones F12 and IV-9 recognize two distinct epitopes from Gag p24, gag2 and gag1, respectively, both presented by HLA-DRβ1*01 (36). As expected, productive DC infection was required to activate F12 (Fig. 2A, right panel), further confirming that neosynthesized gag2 epitope is presented by MHC-II molecules. In contrast, 5 d p.i., IV-9 clones were not activated by HIV-infected DC or by ART-treated DC, as evidenced in several independent experiments (Fig. 2B). The absence of IV-9 activation was not due to ineffective HLA-DR presentation because DC pulsed with the cognate gag1 peptide, used as a positive control, activated IV-9 (Fig. 2B, right panel). The results presented in Fig. 2A and 2B were generated using DC isolated from different blood donors. To eliminate the possibility of intrinsic donor variations, we compared the capacity of HLA-DRβ1*01+ DC derived from the same individual in activating F12 and IV-9 (Fig. 2C). As seen previously, we confirmed that infected (Gag+) DC were able to activate F12 but failed to activate IV-9 (Fig. 2C). We also asked whether increasing the rate and percentage of HIV-infected DC might induce the activation of IV-9 clones. To this end, DC were infected with HIV-1 in the presence of the SIV protein Vpx (SIV-Vpx) that alleviates the restriction mediated by SAMHD1 (49). In the presence of SIV-Vpx, 30% of DC were productively infected, compared with only 5.5% in the absence of SIV-Vpx (Fig. 2C). Although increasing the percentage of HIV-1–infected cells led to a 3- to 4-fold increase of F12 activation (reaching up to 30% of activated cells), it did not have a significant impact on IV-9 activation.

FIGURE 2.

Endogenous presentation of HIV Gag Ag is epitope-dependent. HLA-DRβ1*01+ DC were generated and infected with HIV with and without ART as in Fig. 1. Five days p.i., the percentage of Gag+ cells was monitored by ICS (A and B, left panel) and DC used to stimulate HS CD4+ T cell clones, F12 (A) and IV-9 (B) that are restricted by HLA-DRβ1*01. T cell activation was monitored using ICCS (A and B, right panel). Results are presented as the proportion of activated cells producing at least one cytokine/chemokine and are the means ± SD of duplicates. Noninfected DC (Ni) and DC pulsed with the cognate peptide (gag2 or gag1, 0.5 μg/ml) were used as negative and positive controls, respectively. Noninfected DC pulsed overnight in the presence of ART with the supernatant of HIV-infected cells [Ni + Sup. of (1)] and DC infected in the presence of ART (HIV + ART 5 d) were used as control. (C) Side-by-side comparison of F12 and IV-9 activation by infected DC generated from the same HLA-DRβ1*01+ individual. When stated, to enhance infection, DC were loaded with SIV-Vpx 1 h prior to infection [HIV + Vpx (1)]. The infectivity (percentage of Gag+ cells) was evaluated. To confirm the capacity of IV-9 to recognize HIV-derived Ag, 16 h prior to ICCS, uninfected DC were pulsed with a high dose of HIV in the presence of ART (HIV + Vpx + ART 16 h). Under these conditions, the source of HIV Ag corresponds to the incoming viral particles. To monitor the residual contribution of Ag transfer or/and exogenous Ag presentation in T cell activation, as in (A) and (B), DC infected in the presence of ART (HIV + Vpx + ART) were loaded with the supernatant of infected cells [Sup. of (1)] and used as control. The results are representative of at least three independent experiments using DC from various donors. HIV (1), HIV-infected cells; Ni, noninfected cells; Sup. of (1), supernatant of HIV-infected cells.

FIGURE 2.

Endogenous presentation of HIV Gag Ag is epitope-dependent. HLA-DRβ1*01+ DC were generated and infected with HIV with and without ART as in Fig. 1. Five days p.i., the percentage of Gag+ cells was monitored by ICS (A and B, left panel) and DC used to stimulate HS CD4+ T cell clones, F12 (A) and IV-9 (B) that are restricted by HLA-DRβ1*01. T cell activation was monitored using ICCS (A and B, right panel). Results are presented as the proportion of activated cells producing at least one cytokine/chemokine and are the means ± SD of duplicates. Noninfected DC (Ni) and DC pulsed with the cognate peptide (gag2 or gag1, 0.5 μg/ml) were used as negative and positive controls, respectively. Noninfected DC pulsed overnight in the presence of ART with the supernatant of HIV-infected cells [Ni + Sup. of (1)] and DC infected in the presence of ART (HIV + ART 5 d) were used as control. (C) Side-by-side comparison of F12 and IV-9 activation by infected DC generated from the same HLA-DRβ1*01+ individual. When stated, to enhance infection, DC were loaded with SIV-Vpx 1 h prior to infection [HIV + Vpx (1)]. The infectivity (percentage of Gag+ cells) was evaluated. To confirm the capacity of IV-9 to recognize HIV-derived Ag, 16 h prior to ICCS, uninfected DC were pulsed with a high dose of HIV in the presence of ART (HIV + Vpx + ART 16 h). Under these conditions, the source of HIV Ag corresponds to the incoming viral particles. To monitor the residual contribution of Ag transfer or/and exogenous Ag presentation in T cell activation, as in (A) and (B), DC infected in the presence of ART (HIV + Vpx + ART) were loaded with the supernatant of infected cells [Sup. of (1)] and used as control. The results are representative of at least three independent experiments using DC from various donors. HIV (1), HIV-infected cells; Ni, noninfected cells; Sup. of (1), supernatant of HIV-infected cells.

Close modal

As an additional control, 16 h prior to coculture with HS CD4+ T cell clones, DC were also incubated with HIV and SIV-Vpx in the presence of ART (Fig. 2C). Under these experimental conditions, the source of HIV-derived Ag corresponds to the incoming viral particles (36). We previously showed that F12 but also IV-9 can be activated by HIV-pulsed DC (36). Indeed, HLA-DRβ1*01+ DC loaded with HIV particles for 16 h in the presence of ART activated both F12 and IV-9 (Fig. 2C). These results conclusively demonstrated that productively infected DC failed to activate the clone IV-9 whereas DC loaded with exogenous HIV Ag resulted in activation. These results strongly suggest that exogenous and endogenous Gag Ag processing routes rely on distinct cellular pathways.

To get a hint on potential processing routes, we transfected HeLa-CIITA cells with a plasmid-encoding HIV Gag and treated the cells with various drugs prior to coculture with the HS CD4+ T cell clone F12 (Supplemental Fig. 2A, 2D). Drugs affecting cathepsin activities (E64 and leupeptin) and acidification (chloroquine) inhibited, in a dose-dependent manner, the activation of F12. At the highest concentration used, bestatin, an aminopeptidase inhibitor, and BFA-1, which blocks vesicular trafficking, also slightly inhibited T cell activation. In contrast, a potent proteasome inhibitor (epoxomycin) did not impact T cell activation (Supplemental Fig. 2D). With the exception of BFA-1 and bestatin (used at the highest concentrations), the drugs did not influence the presentation of the cognate peptide to F12 (Supplemental Fig. 2D). These results suggested that processing of the Gag2 epitope relies on endolysosomal proteolysis by cysteine cathepsins and potentially on the loading of newly synthetized MHC-II molecules. We previously demonstrated that the presentation of Gag Ag by HIV-loaded DC to HS CD4+ T cell clones is dependent on endolysosomal processing and partially on autophagy (32, 36). Because Gag expression leads to the formation of DRiPs (51) and protein aggregates (52) and has been shown in infected macrophages to colocalize with autophagosomes (63, 64), we asked whether, in HIV-infected DC, autophagy might be involved in endogenous presentation of viral Ags. To this end, DC were infected for 4 d and treated with drugs modulating autophagy for an additional 16 h prior to coculture with L11 (Fig. 3A). Using Western blotting, the modulation of autophagy was assessed by measuring the conversion of LC3-I to LC3-II, the lipidated form of LC3 that is essential for autophagosome formation (Supplemental Fig. 3) (20). Increasing concentrations of 3-MA, an autophagy inhibitor, blocked in a dose-dependent manner the conversion of LC3-I to LC3-II in DC lysates (Supplemental Fig. 3A, left panel). In contrast, the addition of Torin 1, a potent inducer of autophagy, induced a strong accumulation of LC3-II (Supplemental Fig. 3A, right panel). Drug treatments did not affect the viability of the cells (not shown) or the capacity of peptide-pulsed DC to activate L11 (Fig. 3B, right panel). Regardless of the treatment, modulating autophagy with drugs did not alter the percentage of Gag+ cells (not shown) and, more importantly, had no impact on the capacity of HIV-infected DC to activate L11 (Fig. 3B). Nonetheless, because 3-MA might exert pleiotropic effects (65), we repeated these experiments using a newly described specific and potent autophagy inhibitor Spautin-1 (66). Spautin-1 offers the advantage to be less toxic to the cell and to be used at lower concentration (μM range). As for 3-MA, a 16-h incubation with Spautin-1 did not influence the capacity of infected DC to activate HS-CD4+ T cells (not shown). Note that we extended these results to Env processing and observed that treating HIV-infected DC with autophagy inhibitors did not change the activation levels of the Env-specific T cell clone Een217 (not shown).

FIGURE 3.

Autophagy does not contribute to endogenous presentation of Gag epitopes in HIV-infected cells. (A) HLA-DRβ1*04+ DC were generated and infected with HIV with and without ART. Prior to coculture with L11, the percentage of Gag+ cells was evaluated (11%, not shown) and DC were treated for 16 h with the indicated concentrations of 3-MA or Torin 1, inhibitor or inducer of autophagy, respectively. (B) Drug-treated or mock-treated DC were then cocultured with L11 and T cell activation assessed by ICCS, as previously. Noninfected DC (Ni) and DC pulsed with the cognate peptide (gag2, 0.5 μg/ml) were used as negative and positive controls, respectively. These controls were also treated with the highest concentration of drugs to evaluate possible effects of the drugs on T cell activation. (C) HLA-DRβ1*04+ DC were generated and transduced with control shRNA (shCTRL) or anti-LC3 shRNA (shLC3) together with SIV-Vpx. Four days after transduction, DC were infected with HIV with and without ART. (D) The percentage of transduced (GFP+) and infected (Gag+) DC was determined by flow cytometry. (E) The capacity of treated DC to activate L11 or F12 was then evaluated by ICCS. Uninfected DC (Ni) and DC pulsed with the cognate peptide (gag2, 0.5 μg/ml) were used as negative and positive controls, respectively. In (B) and (E), DC infected in the presence of ART (HIV + ART) were loaded with the supernatant of infected cells [Sup. of (1)] and used as control. The results are representative of three independent experiments using DC from various donors. HIV (1), HIV-infected cells; Ni, noninfected cells; NT, mock-treated cells; Sup. of (1), supernatant of HIV-infected cells.

FIGURE 3.

Autophagy does not contribute to endogenous presentation of Gag epitopes in HIV-infected cells. (A) HLA-DRβ1*04+ DC were generated and infected with HIV with and without ART. Prior to coculture with L11, the percentage of Gag+ cells was evaluated (11%, not shown) and DC were treated for 16 h with the indicated concentrations of 3-MA or Torin 1, inhibitor or inducer of autophagy, respectively. (B) Drug-treated or mock-treated DC were then cocultured with L11 and T cell activation assessed by ICCS, as previously. Noninfected DC (Ni) and DC pulsed with the cognate peptide (gag2, 0.5 μg/ml) were used as negative and positive controls, respectively. These controls were also treated with the highest concentration of drugs to evaluate possible effects of the drugs on T cell activation. (C) HLA-DRβ1*04+ DC were generated and transduced with control shRNA (shCTRL) or anti-LC3 shRNA (shLC3) together with SIV-Vpx. Four days after transduction, DC were infected with HIV with and without ART. (D) The percentage of transduced (GFP+) and infected (Gag+) DC was determined by flow cytometry. (E) The capacity of treated DC to activate L11 or F12 was then evaluated by ICCS. Uninfected DC (Ni) and DC pulsed with the cognate peptide (gag2, 0.5 μg/ml) were used as negative and positive controls, respectively. In (B) and (E), DC infected in the presence of ART (HIV + ART) were loaded with the supernatant of infected cells [Sup. of (1)] and used as control. The results are representative of three independent experiments using DC from various donors. HIV (1), HIV-infected cells; Ni, noninfected cells; NT, mock-treated cells; Sup. of (1), supernatant of HIV-infected cells.

Close modal

We further confirmed these observations using shRNA targeting LC3 expression (Fig. 3C, 3D). DC were transduced with lentiviruses encoding anti-LC3 or irrelevant control shRNA, both encoded with GFP (Fig. 3C). SIV-Vpx was used to enhance transduction efficiency (57). LC3 downmodulation was evaluated using Western blotting and confocal imaging (immunofluorescence [IF]; Supplemental Fig. 3B, 3C). Four days after transduction, DC were infected with HIV for an additional 4–5 d (Fig. 3C). The percentage of GFP+ and infected Gag+ cells was analyzed by flow cytometry prior to coculture with L11 (Fig. 3D). Depending on the DC preparation, we observed that 25–50% of cells were GFP+. We noticed a preferential infection of transduced GFP+ cells (75% of Gag+ cells were GFP+, Fig. 3D) that was most likely due to Vpx-mediated, sustained degradation of SAMHD1 (49, 57, 67). As expected, DC treated with the control shRNA and productively infected with HIV induced the activation of HS L11 (Fig. 3E). In contrast, DC loaded with HIV in the presence of ART or incubated with the supernatant of infected cells induced residual background stimulation (Fig. 3E). In agreement with experiments in which autophagy flux was pharmacologically modulated (Fig. 3B), reducing LC3 expression in infected cells did not influence anti-Gag CD4+ T cell activation as compared with control shRNA-treated cells (Fig. 3E).

The LC3 family of enzymes includes various members, that is, LC3A-C, GABARAP, and GABARAPL1-3, which might have redundant functions (20). Although we observed a major inhibition of LC3-I and LC3-II expression using shLC3 and anti-LC3 Abs specific for LC3A-C by Western blotting and IF (Supplemental Fig. 3B, 3C), we could not formally exclude that we were unable to completely inhibit the appropriate LC3 isoform involved in Ag presentation. We therefore undertook an alternative approach and cloned a trans-dominant negative mutant of Atg4B, Atg4BC74A, fused to the fluorescent protein Strawberry, into a lentiviral vector (Fig. 4). Transduction of Atg4BC74A in DC was very efficient, ranging from 50 to 85% of Strawberry+ cells (Fig. 4B, left panel). Atg4BC74A has been previously reported to neutralize the cleavage of LC3 precursor into LC3-I and thus to impede the formation of autophagosomes (55). Indeed, transduced cells failed to form autophagosomes, as evaluated by confocal imaging of GFPLC3 puncta (Fig. 4A). As described above, abolishing autophagosome formation did not impact the capacity of HIV-infected DC to activate anti-Gag CD4+ T cell clones (L11; Fig. 4C and F12 not shown).

FIGURE 4.

Inhibiting autophagy with the dominant negative Atg4BC74A does not affect endogenous presentation of HIV Gag Ag by DC. HLA-DRβ1*04+ DC were generated and transduced with Atg4BC74A together with SIV-Vpx. (A) Atg4BC74A-transduced DC were further transduced with GFPLC3 and the knockdown of autophagy was determined upon analysis of GFPLC3+ puncta by IF. Four days after transduction, DC were infected with HIV with and without ART as in Fig. 1. Scale bar, 10 μm. (B) Atg4BC74A-transduced DC were infected by HIV. The percentage of transduced (Strwb+) and infected (Gag+) DC was determined by flow cytometry. (C) The capacity of treated DC to activate L11 was then evaluated by ICCS as in Fig. 1. Noninfected DC (Ni) and DC pulsed with the cognate peptide (gag2, 0.5 μg/ml) were used as negative and positive controls, respectively. As in Fig. 2C, DC infected in the presence of ART (HIV + ART) were loaded with the supernatant of infected cells [Sup. of (1)] and used as control. The results are representative of three independent experiments using DC from various donors. NT, mock-transduced; Strwb, Strawberry.

FIGURE 4.

Inhibiting autophagy with the dominant negative Atg4BC74A does not affect endogenous presentation of HIV Gag Ag by DC. HLA-DRβ1*04+ DC were generated and transduced with Atg4BC74A together with SIV-Vpx. (A) Atg4BC74A-transduced DC were further transduced with GFPLC3 and the knockdown of autophagy was determined upon analysis of GFPLC3+ puncta by IF. Four days after transduction, DC were infected with HIV with and without ART as in Fig. 1. Scale bar, 10 μm. (B) Atg4BC74A-transduced DC were infected by HIV. The percentage of transduced (Strwb+) and infected (Gag+) DC was determined by flow cytometry. (C) The capacity of treated DC to activate L11 was then evaluated by ICCS as in Fig. 1. Noninfected DC (Ni) and DC pulsed with the cognate peptide (gag2, 0.5 μg/ml) were used as negative and positive controls, respectively. As in Fig. 2C, DC infected in the presence of ART (HIV + ART) were loaded with the supernatant of infected cells [Sup. of (1)] and used as control. The results are representative of three independent experiments using DC from various donors. NT, mock-transduced; Strwb, Strawberry.

Close modal

We extended these results to HeLa-CIITA cells stably expressing anti-LC3 shRNA or Atg4BC74A (Supplemental Fig. 4). In these cells, the downregulation of LC3 expression and the inhibition of autophagy by Atg4BC74A were confirmed by Western blotting using anti-LC3 and anti-p62 Abs, respectively (Supplemental Fig. 4B, 4D). p62 (or SQSTM-1) is a cellular target of autophagic degradation whose accumulation is a classical feature of autophagy inhibition (32). LC3 and Atg4BC74A+ HeLa-CIITA cells were then transfected with HIV proviral DNA (Supplemental Fig. 4A), cocultured with F12, and monitored by ICCS (Supplemental Fig. 4C, 4E) or IFN-γ ELISPOT (not shown) to evaluate T cell activation. As observed with DC, abolishing autophagosome formation did not impact the capacity of HIV-transfected cells to activate anti-Gag CD4+ T cell clone F12.

Note that the study of Env Ag presentation using shRNA or Atg4BC74A and DC or HeLa-CIITA cells could not be envisage because the anti–env Een217 CD4+ T cell clone is restricted by HLA-DRβ1*0402 that has a very low frequency in the general population (limiting the availability of primary cells) and that is not expressed by HeLa-CIITA cells.

Nonetheless, our results using CD4+ T cells clones specific for two viral proteins (Gag and Env), primary DC together with a model cell line, drugs, and shRNA suggest that autophagy might not participate in the processing of endogenous HIV Ag in infected DC.

Through the action of accessory viral proteins such as Nef, HIV developed multiple strategies to manipulate the trafficking of cellular receptors and vesicles (68). In particular, Nef induces a strong accumulation of surface-immature MHC-II molecules characterized by a reduced capacity to present exogenous peptide to Ag-specific CD4+ T cells (61). Additionally, it has been reported that Nef might favor HIV release from infected macrophages while impeding viral degradation by inhibiting the maturation of autophagosomes into autolysosomes (63). We therefore asked whether Nef might influence the ability of infected cells to activate HS CD4+ T cells. To this end, DC were infected with wild-type and nef-deficient HIV (HIV∆Nef; Fig. 5). Five days p.i., HIV∆Nef readily infected DC but the percentage of infected cells was slightly reduced as compared with HIV wild-type (1.8 and 2.2% of cells were Gag+, respectively; Fig. 5A). This was expected, as Nef affects various steps of viral replication (68, 69). Nonetheless, HIV∆Nef-infected cells activated HS clones (F12 and L11) at levels similar than wild-type HIV and did not induce the activation of the IV-9 clone (Fig. 5B and not shown). Additionally, altering autophagy using the anti-LC3 shRNA or overexpressing Atg4BC74A did not influence the capacity of HIV∆Nef-infected DC to activate HS clones (F12 and L11, not shown).

FIGURE 5.

HIV Nef and Env do not impact endogenous presentation of HIV Gag Ag. DC were generated from HLA-DRβ1*04+ PBMC and infected with HIVYu2b, HIVYu2b∆Nef (A and B), or HIVYu2b∆Env (C and D) with and without ART. At day 5 p.i., DC were collected and the percentage of infected Gag+ cells was evaluated (A and C). Infected DC were then used to stimulate F12 or L11. T cell activation was monitored using ICCS (B and D). Results are presented as the percentage of activated cells producing at least one cytokine/chemokine. Uninfected DC (Ni) and DC pulsed with the cognate peptide (gag2, 0.5 μg/ml) were used as negative and positive controls, respectively. DC infected in the presence of ART (HIV + ART) were loaded with the supernatant of infected cells [Sup. of (1)] and used as control. (E) Gag does not colocalize with autophagosomes in HIV-infected DC. DC were infected with HIVYu2b or HIVYu2b plus SIV-Vpx. Gag colocalization with LC3 was monitored 4 d p.i. using anti-Gag and anti-LC3 Abs and IF. Scale bars, 10 μm. (F) To facilitate the detection of autophagosomes, DC were transduced with GFP-LC3 and infected with HIVYu2b or cotransduced with a vector encoding HIV Gag protein in the absence of other viral proteins. Gag colocalization with GFP-LC3 was monitored, 4 d p.i. or transduction, using anti-Gag Ab and IF. All results are representative of at least three independent experiments using DC from different donors. Scale bars, 10 μm. HIV (1), HIV-infected cells; Ni, noninfected cells; Sup. of (1), supernatant of HIV-infected cells.

FIGURE 5.

HIV Nef and Env do not impact endogenous presentation of HIV Gag Ag. DC were generated from HLA-DRβ1*04+ PBMC and infected with HIVYu2b, HIVYu2b∆Nef (A and B), or HIVYu2b∆Env (C and D) with and without ART. At day 5 p.i., DC were collected and the percentage of infected Gag+ cells was evaluated (A and C). Infected DC were then used to stimulate F12 or L11. T cell activation was monitored using ICCS (B and D). Results are presented as the percentage of activated cells producing at least one cytokine/chemokine. Uninfected DC (Ni) and DC pulsed with the cognate peptide (gag2, 0.5 μg/ml) were used as negative and positive controls, respectively. DC infected in the presence of ART (HIV + ART) were loaded with the supernatant of infected cells [Sup. of (1)] and used as control. (E) Gag does not colocalize with autophagosomes in HIV-infected DC. DC were infected with HIVYu2b or HIVYu2b plus SIV-Vpx. Gag colocalization with LC3 was monitored 4 d p.i. using anti-Gag and anti-LC3 Abs and IF. Scale bars, 10 μm. (F) To facilitate the detection of autophagosomes, DC were transduced with GFP-LC3 and infected with HIVYu2b or cotransduced with a vector encoding HIV Gag protein in the absence of other viral proteins. Gag colocalization with GFP-LC3 was monitored, 4 d p.i. or transduction, using anti-Gag Ab and IF. All results are representative of at least three independent experiments using DC from different donors. Scale bars, 10 μm. HIV (1), HIV-infected cells; Ni, noninfected cells; Sup. of (1), supernatant of HIV-infected cells.

Close modal

When engaging with its cellular receptors, the viral envelope also initiates various signaling cascades that influence HIV replication (70). We have previously shown that Env binding to CD4 activates the mTOR signaling pathway, leading to transient downregulation of the autophagic flux (32). We thus asked whether Env might influence the ability of infected cells to activate HS CD4+ T cells. As in Fig. 1, we used VSV-G pseudotyped viruses HIVVSV∆Env and HIVVSV to infect DC (Fig. 5C). Five days p.i., the percentages of Gag+ cells were quite similar in both conditions (3.9 and 4.7% using HIVVSV∆Env and HIVVSV, respectively; Fig. 5C). Remarkably, HIVVSV∆Env- and HIVVSV-infected DC induced similar levels of F12 or L11 activation and did not stimulate IV-9 clones (Fig. 5D and not shown). These data demonstrate that the viral proteins Nef and Env do not significantly alter the capacity of HIV-1–infected DC to activate HS CD4+ T cells.

Using confocal imaging, we then compared the cellular localization of Gag in HIV-infected DC. As expected, we observed a diffuse cytosolic distribution and a brighter staining of Gag at the cellular membranes of HIV-infected cells (Fig. 5E). However, in these cells, Gag staining did not colocalize with LC3 puncta detected with LC3-specific Abs (Fig. 5E). Infecting DC with HIV in the presence of SIV-Vpx, although favoring viral replication (Fig. 2C), induces DC maturation and the activation of type IFN responses (not shown and Ref. 46) but had no impact on the cellular distribution of Gag. Additionally, to exclude the possibility that another viral protein than Nef and Env might interfere with the autophagic degradation of Gag, we asked whether Gag expressed alone might colocalize with LC3 (Fig. 5E). As with infected DC, Gag expressed in the absence of other viral protein did not colocalize with LC3 (Fig. 5F). Collectively, these data strongly argue against a major role of autophagy, if any, in the presentation of endogenous Gag Ag by APC.

Delivering viral Ag or epitope to autophagosomes was previously reported to enhance Ag-specific CD4+ T cell activation (26, 31). We therefore sought to determine whether targeting HIV Gag to autophagosomes could boost HS CD4+ T cell activation. In an approach similar to that of Schmid et al. (26), we fused LC3, which anchors within the lumen of autophagosomes and allows specific targeting of cargo, at the C terminus of Gag p41 leading to the fusion protein p41LC3 (20). As expected, when transduced in DC or HeLa-CIITA cells, p41LC3 colocalized with GFPLC3, which is commonly used as a marker for autophagosomes (Fig. 6A). DC transduced with p41LC3 were then cocultured with L11 and T cell activation was monitored by ICCS. Remarkably, although transduction levels were very weak with only 2% of DC expressing p41LC3 (Fig. 6B), we observed a very strong stimulation of HS clones when cocultured with p41LC3-transduced DC (Fig. 6C). T cell activation was reduced to background levels when DC were transduced in the presence of ART (Fig. 6C). Additionally, prior to coculture, a 16-h incubation of p41LC3-transduced DC with increasing concentrations of 3-MA inhibited HS T cell activation in a dose-dependent manner (Fig. 6C). As illustrated in Supplemental Fig. 3, 3-MA blocked the conversion of LC3-I to LC3-II. The treatment with 3-MA did not influence the capacity of DC to present the cognate gag2 peptide to HS T cells (Fig. 6C). Thereafter, when specifically delivered into autophagosomes, HIV-1–Gag can be processed in an autophagy-dependent manner, leading to very strong HS CD4+ T cell activation.

FIGURE 6.

Targeting Gag to autophagosomes strongly enhances HS CD4+ T cell activation. (A) DC were cotransduced with p41LC3 and GFPLC3. p41LC3 colocalization with GFPLC3 was evaluated using anti-Gag Abs and revealed by IF. Scale bars, 10 μm. (B and C) HLA-DRβ1*04+ DC were transduced with p41LC3 with and without ART. Four days after transduction, DC were treated for 16 h with 3-MA at the indicated concentrations, prior to coculture with L11. The percentage of p41LC3 transduced DC was evaluated using Gag ICS (B) and T cell activation monitored using ICCS (C). Peptide-pulsed DC were also treated with 3-MA to evaluate possible side effect on T cell activation. DC transduced in the presence of ART (p41LC3 + ART) led to residual background stimulation. (D and E) HLA-DRβ1*01+ DC were either transduced with p41LC3 or infected with HIVYu2b with and without ART. Five days later, the percentage of Gag+ cells was monitored by ICCS (D) and DC used to stimulate F12 (E). T cell activation was monitored using ICCS. Results are presented as the proportion of activated cells producing at least one cytokine/chemokine and are the mean ± SD of duplicates. Uninfected or untransduced DC (Ni) and DC pulsed with gag2 (0.5 μg/ml) were used as negative and positive controls, respectively. Uninfected DC pulsed overnight, in the presence of ART, with the supernatant of HIV-infected cells [Ni + Sup. of (1)] and DC infected in the presence of ART (HIV + ART 5 d) were pooled and used as a control. The results are representative of at least three independent experiments using DC from various donors. HIV (1), HIV-infected cells; Ni, noninfected or untransduced cells; Sup. of (1), supernatant of HIV-infected cells.

FIGURE 6.

Targeting Gag to autophagosomes strongly enhances HS CD4+ T cell activation. (A) DC were cotransduced with p41LC3 and GFPLC3. p41LC3 colocalization with GFPLC3 was evaluated using anti-Gag Abs and revealed by IF. Scale bars, 10 μm. (B and C) HLA-DRβ1*04+ DC were transduced with p41LC3 with and without ART. Four days after transduction, DC were treated for 16 h with 3-MA at the indicated concentrations, prior to coculture with L11. The percentage of p41LC3 transduced DC was evaluated using Gag ICS (B) and T cell activation monitored using ICCS (C). Peptide-pulsed DC were also treated with 3-MA to evaluate possible side effect on T cell activation. DC transduced in the presence of ART (p41LC3 + ART) led to residual background stimulation. (D and E) HLA-DRβ1*01+ DC were either transduced with p41LC3 or infected with HIVYu2b with and without ART. Five days later, the percentage of Gag+ cells was monitored by ICCS (D) and DC used to stimulate F12 (E). T cell activation was monitored using ICCS. Results are presented as the proportion of activated cells producing at least one cytokine/chemokine and are the mean ± SD of duplicates. Uninfected or untransduced DC (Ni) and DC pulsed with gag2 (0.5 μg/ml) were used as negative and positive controls, respectively. Uninfected DC pulsed overnight, in the presence of ART, with the supernatant of HIV-infected cells [Ni + Sup. of (1)] and DC infected in the presence of ART (HIV + ART 5 d) were pooled and used as a control. The results are representative of at least three independent experiments using DC from various donors. HIV (1), HIV-infected cells; Ni, noninfected or untransduced cells; Sup. of (1), supernatant of HIV-infected cells.

Close modal

We then compared the efficiency of p41LC3-tranduced DC and HIV-1–infected DC in activating HS CD4+ T cells. Although the percentage of Gag+ cells was lower when compared with HIV-1–infected cells (1 versus 3.5%, respectively; Fig. 6D), p41LC3-transduced DC induced a stronger activation of the F12 HS CD4+ T cell clone (16 versus 11% of activated T cells, respectively; Fig. 6E).

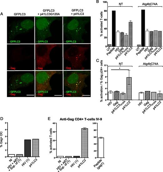
Similar results were obtained when using HeLa-CIITA cells transfected with p41LC3 or pHIV cocultured with HS CD4+ T cell clones (Fig. 7B, 7C). Remarkably, transfecting HeLa-CIITA cells with a vector encoding HIV Gag protein, in the absence of other viral proteins, did not enhance T cell activation levels as compared with cells transfected with pHIV. Thereafter, a specific targeting of Gag to autophagosomes, through fusion with LC3, seems required to enhance T cell activation. To conclusively demonstrate the role of the autophagic pathway in processing p41LC3 and consequently enhancing T cell activation, we used two additional controls (Fig. 7B, 7C). First, to abolish the lipidation and autophagosome incorporation of LC3, we introduced a G120A mutation in the C terminus of LC3 from our p41LC3 fusion construct (26). In contrast to p41LC3, p41LC3G120A did not target p41 to autophagosomes, as confirmed by the lack of colocalization with GFPLC3 in transfected HeLa-CIITA cells (Fig. 7A). Second, p41LC3 was transfected in HeLa-CIITA cells stably expressing Atg4BC74A (Fig. 7B, 7C). Using both approaches, we observed that p41LC3G120A or p41LC3 plus Atg4BC74A expression by HeLa-CIITA cells reduced F12 activation down to the levels induced by HeLa-CIITA cells transfected with HIV proviral DNA or HIV Gag–encoding plasmid (Fig. 7B, 7C). Note that Atg4BC74A expression did not influence T cell activation mediated by HeLa-CIITA cells transfected with pHIV, HIV Gag plasmid, or loaded with the cognate peptide, used as control. These results demonstrate that a functional coupling of Gag to LC3 strongly enhances APC-mediated HS CD4+ T cell activation in an autophagy-dependent manner.

FIGURE 7.

Autophagic degradation is required to enhance T cell activation and reveals additional MHC-II–restricted endogenous epitopes. (A) HeLa-CIITA cells were transduced with GFPLC3 or cotransduced with p41LC3 and p41LC3G120A and colocalization analyzed by IF and confocal imaging. Scale bars, 10 μm. (B) A representative experiment using HeLa-CIITA cells and Atg4BC74A+ Hela-CIITA cells transfected with DNA plasmids encoding either HIVYu2b (HIV), HIV Gag protein (Gag), p41LC3G120A, or p41LC3. At day 3 after transfection, cells were collected and the percentage of Gag+ cells was evaluated using ICS (whatever the treatments, transfected cells exhibited similar levels of Gag+ cells; not shown). The cells were then used to stimulate F12 and T cell activation was monitored using ICCS as in Supplemental Fig. 1. Results are presented as the percentage of activated cells producing at least one cytokine/chemokine. The experiment was performed in duplicate. (C) Mean (±SD) of three independent experiments performed in duplicate presented as the percentage of activated cells divided by the percentage of transfected (Gag+) cells. Enhancement of T cell activation with p41LC3 (p < 0.038) was statistically significant (Wilcoxon rank sum test). UT, mock-transfected. (D and E) HLA-DRβ1*01+ DC were either transduced with p41LC3 or infected with HIVYu2b with and without ART. Five days later, the percentage of Gag+ cells was monitored by ICS (D) and DC used to stimulate IV-9 (E). T cell activation was monitored using ICCS. Results are presented as percentage of activated cells producing at least one cytokine/chemokine and are the mean ± SD of duplicates. Noninfected DC (Ni) and DC pulsed with gag1 (0.5 μg/ml) were used as negative and positive controls, respectively. Uninfected DC pulsed overnight, in the presence of ART, with the supernatant of HIV-infected cells [Ni + Sup. of (1)] and DC infected in the presence of ART (HIV + ART 5 d) were pooled and used as a control. The results are representative of at least three independent experiments using DC from various donors. HIV (1), HIV-infected cells; Ni, noninfected or untransduced cells; Sup. of (1), supernatant of HIV-infected cells.

FIGURE 7.

Autophagic degradation is required to enhance T cell activation and reveals additional MHC-II–restricted endogenous epitopes. (A) HeLa-CIITA cells were transduced with GFPLC3 or cotransduced with p41LC3 and p41LC3G120A and colocalization analyzed by IF and confocal imaging. Scale bars, 10 μm. (B) A representative experiment using HeLa-CIITA cells and Atg4BC74A+ Hela-CIITA cells transfected with DNA plasmids encoding either HIVYu2b (HIV), HIV Gag protein (Gag), p41LC3G120A, or p41LC3. At day 3 after transfection, cells were collected and the percentage of Gag+ cells was evaluated using ICS (whatever the treatments, transfected cells exhibited similar levels of Gag+ cells; not shown). The cells were then used to stimulate F12 and T cell activation was monitored using ICCS as in Supplemental Fig. 1. Results are presented as the percentage of activated cells producing at least one cytokine/chemokine. The experiment was performed in duplicate. (C) Mean (±SD) of three independent experiments performed in duplicate presented as the percentage of activated cells divided by the percentage of transfected (Gag+) cells. Enhancement of T cell activation with p41LC3 (p < 0.038) was statistically significant (Wilcoxon rank sum test). UT, mock-transfected. (D and E) HLA-DRβ1*01+ DC were either transduced with p41LC3 or infected with HIVYu2b with and without ART. Five days later, the percentage of Gag+ cells was monitored by ICS (D) and DC used to stimulate IV-9 (E). T cell activation was monitored using ICCS. Results are presented as percentage of activated cells producing at least one cytokine/chemokine and are the mean ± SD of duplicates. Noninfected DC (Ni) and DC pulsed with gag1 (0.5 μg/ml) were used as negative and positive controls, respectively. Uninfected DC pulsed overnight, in the presence of ART, with the supernatant of HIV-infected cells [Ni + Sup. of (1)] and DC infected in the presence of ART (HIV + ART 5 d) were pooled and used as a control. The results are representative of at least three independent experiments using DC from various donors. HIV (1), HIV-infected cells; Ni, noninfected or untransduced cells; Sup. of (1), supernatant of HIV-infected cells.

Close modal

We then analyzed the capacity of p41LC3-tranduced DC to activate the IV-9 HS CD4+ T cell clones, shown to be exclusively activated upon MHC-II–mediated presentation of exogenous HIV particles from challenged DC but not by productively HIV-1–infected DC (see Fig. 2B, 2C). Remarkably, 2.5% of p41LC3+ DC were sufficient to induce a robust activation of IV-9, reaching up to 30% of activated cells (Fig. 7D, 7E). As reported above, HIV-infected DC (2.4% of Gag+ cells) failed to activate IV-9 clones (Fig. 7D, 7E). Thus, the specific targeting of HIV-1–derived Ag to autophagosomes not only enhances T cell activation but also diversifies the pool of endogenous MHC-II–restricted epitopes.

The recent discovery of broad and potent HIV-1–neutralizing Abs has renewed optimism for developing an effective vaccine against HIV-1 (71). However, broad and potent HIV-1–neutralizing Ab generation requires multiple rounds of BCR affinity maturation, a process that is strictly controlled by preactivated CD4+ Th cells, in particular T follicular helper cells (72). Thereafter, understanding how DC prime antiviral CD4+ T cells is of particular interest for basic immunology but also in the field of vaccine development.

MHC-II molecules can present HIV-derived Ag that arises from various origins. We previously described that HIV virions can be captured and processed by DC, leading to Gag-specific CD4+ T cell clone activation (36, 37). Early studies also reported that endogenous expression of HIV Env, following recombinant vaccinia virus infection of B cells, allowed the activation of Env-specific CD4+ T cells (60, 73). The presentation of some Env epitopes was dependent on Env recycling from the cell surface but independent of cytosolic processing (60). In contrast, secreted forms of gp120 could not activate the Een217 CD4+ T cell clone also used in our study (60), thus strongly suggesting that an intracellular route of Env degradation was required for T cell activation (60). We also demonstrated that Gag expression in B cells and DC using recombinant measles virus (74) or modified vaccinia virus Ankara (75) infections, respectively, lead to Gag-specific CD4+ T cell activation. Using murine cells, Thiele et al. (76) recently suggested that the processing of a model Ag by modified vaccinia virus Ankara–infected DC was, in part, dependent on autophagy. Several reports using mRNA transfection (77, 78) or single-cycle infection with VSV-pseudotyped HIV particles (46) also suggested that DC present endogenous Ags to HS CD4+ T cells.

Our present study revealed that DC infected with replication-competent HIV can process and present newly synthesized/endogenous Gag and Env Ags to HS CD4+ T cells. We used various controls to exclude the possibility that residual exogenous Ag, from the viral input or virions released from HIV-infected cells, might be responsible for HS CD4+ T cells activation. In particular, because viral envelopes facilitate Ag transfer from virus-like particles or exosomes to uninfected cells (59) and enhance HIV capture and routing into degradative endolysosomal compartments (36), we used Env-deficient HIV strains to emphasize that HIV-infected DC present endogenous Gag Ag. To further demonstrate that this pathway requires de novo synthesis of Gag and does not rely on Ag transfer, we transfected HeLa-CIITA cells with an HIV-1 proviral genome. Although these cells present minimal APC specialization and are unable to process exogenous HIV Ag to HS CD4+ T cells (not shown), we show that HIV-transfected HeLa-CIITA cells efficiently activated gag-specific CD4+ T cells.

We demonstrate that a single HIV epitope (e.g., gag2) that can be recognized by F12, N2, and L11 Gag-specific T cell clones can be processed through exogenous and endogenous Gag Ag presentation pathways, further highlighting that various intracellular routes are involved in Ag processing of a single epitope. In contrast, HIV-infected DC failed to activate HS CD4+ T cell clones, which are specific for the gag1 epitope and are very efficiently activated by HIV-loaded DC (36). Thus, the endogenous presentation of HIV Ag, upon DC infection, is seemingly separate from the exogenous pathway. The processing and presentation of neo-synthesized viral Ag might generate a distinct set of HIV-derived epitopes and directly impact the repertoire of activated HS CD4+ T cells.

Our recent work highlighted that exogenous HIV Ags are routed toward endolysosomal compartments and processed at least partially through autophagy (32, 36). Inhibiting autophagy with drugs or small interfering RNA reduced the capacity of HIV-loaded DC to present the gag2 epitope and, thus, to activate HS F12 and L11 clones (32). Autophagy also plays a role in degrading newly formed virions (79) or proteins (80). In fact, several lines of evidence suggested that endogenous HIV Gag and Env might be processed through autophagy in infected cells: first, in infected macrophages, HIV-1 Gag was shown to colocalize with LC3+ vesicles (63) and HIV-1 virions could be visualized inside autophagosomes by electron microscopy (64); second, HIV Gag expression leads to the formation of DRiPs (51) and protein aggregates (52); and third, in B cells, targeting Env to lysosomes enhances anti-Env CD4+ T cell activation (81). Despite these observations, we show that once the infection is established, autophagy does not contribute to the processing of endogenous gag2 and gp120 (aa 410–429) epitopes in infected professional APC such as DC. We first treated infected DC with drugs that modulate autophagy and we could not detect any impact on HS T cell activation. We then used shRNA-mediated gene silencing of LC3 to alter the autophagy pathway and study gag2 presentation. LC3 is critically required for autophagosome membrane elongation and closure (20). Indeed, our shRNA-LC3 induced a major inhibition of both LC3-I and LC3-II expression with the concomitant disappearance of LC3 puncta in transduced cells. Furthermore, we used an alternative approach based on the overexpression of a trans-dominant mutant of Atg4B (Atg4BC74A), which blocks the cleavage of the LC3 precursor into the cytosolic LC3-I (55). In contrast to HIV-loaded DC (32), we demonstrate that modulating autophagy in infected DC (or HeLa-CIITA cells) does not influence anti-Gag CD4+ T cell activation.

Autophagy and/or autophagy-related genes have both antiviral and proviral effects on the life cycles and pathogenesis of many different viruses (82). As we have shown for HIV (32), autophagy can target incoming virions or viral components (80) for lysosomal degradation. However, the binding of HIV Env to CD4 on the cell surface of DC triggers a signal that causes transient inhibition of autophagy flux, thereby reducing degradation of incoming virions (32). In simian cells, it was observed following viral fusion that HIV Gag from incoming viral particles might be selectively targeted to autophagosomal degradation by the antiviral restriction factor TRIM5α (83). Although whether functional autophagy is required for TRIM5α-mediated HIV restriction is a matter of debate (84), these results suggest that specific adaptors might be required to target HIV Gag to autophagosomes. In the present study, we did not observe any colocalization between Gag and LC3 in productively infected DC and cells expressing Gag in the absence of other viral proteins. Furthermore, we did not detect any significant impact on HIV replication following the inhibition of autophagy. This is in contrast to infected macrophages, where autophagy has been reported to sustain viral replication (63, 64). In these cells, HIV Nef interferes with the maturation step of autophagy, thus reducing the degradation of viral proteins in autophagolysosomes and favoring the release of HIV particles (63, 64, 85). We analyzed whether Nef or Env expression might interfere with MHC-II–restricted endogenous presentation of Gag Ag. We observed that DC productively infected with HIV strains defective for Env or Nef expression had similar capacities to activate HS CD4+ T cells when compared with their wild-type counterpart. Remarkably, infecting DC in the presence of SIV-Vpx, which enhances HIV replication and HIV sensing leading to DC maturation and antiviral cytokine secretions, including type I IFN (46), did not induce Gag or Env (not shown) targeting to autophagosomes. Therefore, in vitro, in the course of DC HIV infection, the cytokine environment might not significantly influence the cellular localization of HIV Gag and Env. Interestingly, in this regard note that IL-4, used to generate DC in our study, enhances the autophagic flux and also favors endogenous MHC-II–restricted bacterial Ag presentation (86).

Overall, we show that in infected DC, autophagy is probably not involved in Gag and Env Ag presentation. This is, however, not an exception, as Comber et al. (31) reported that, in vitro, silencing autophagy in infected cells did not influence the activation of influenza-specific CD4+ T cells. Alternatively, because within a single protein, for example, EBNA1 from EBV, some epitopes could be processed in an autophagy-dependent but also independent manner (29), we might have missed the identification of Gag or Env epitopes processed by autophagy during productive HIV infection. However, in infected DC, Gag and Env do not colocalize with LC3+ vesicles even when pretreating cells with drugs that strongly inhibit lysosomal degradation or when inducing DC maturation with Vpx. Also, in DC infected with wild-type, Nef-deficient, or Env-deficient HIV isolates (not shown), Gag does not colocalize with LC3+ puncta. Thus, our results support the hypothesis that autophagy is not involved in Gag and Env processing.

Nevertheless, we confirmed that the autophagic pathway interacts with the MHC-II loading machinery because the specific delivery of Gag into autophagosomes leads to the stimulation of Gag-specific CD4+ T cells. Once targeted into autophagosomes, the processing of Gag is strictly dependent on functional autophagic machinery. Thus, depending on the cellular localization, endogenous HIV Ag can be processed by distinct routes. As previously reported for influenza Ag, Gag from the SIV, and the tumor Ag NY-ESO-1 (26, 87, 88), we observed that targeting Ag to autophagosomes promotes CD4+ T cell activation. This enhancement of gag-specific T cell activation was abolished when inhibiting autophagy with Atg4b74A or introducing a G120A mutation in the C terminus of p41LC3. Additionally, we show that autophagy-mediated degradation of Gag in DC modulates the activation of Gag-specific CD4+ T cell clones (IV-9) that are otherwise not activated by HIV-infected DC.

In summary, the ability of HIV-1–infected DC to activate some but not all Gag-specific CD4+ T cell clones demonstrates that the presentation of newly synthesized Gag peptides occurs in an epitope-specific manner. This endogenous pathway functions independently of the exogenous route for HIV Ag presentation and offers a distinct possibility for the immune system to activate HS CD4+ T cells. However, productively infected DC do not use autophagy to process MHC-II–restricted Gag and Env Ag. In the present study, we have shown that vector-driven targeting of HIV Ags to the autophagosomes in DC can be used to usurp this unutilized endogenous pathway for MHC-II presentation and effectively enhance and broaden HS CD4+ T cell responses. In the future, it will be important to determine whether endogenous presentation of HIV Ags is a specific feature of infected DC. In particular, this pathway could be used by the immune system to allow the lysis of infected CD4+ T cells and macrophages by antiviral CD4+ T cells. Nonetheless, our findings, using DC, might help to design novel strategies to prime HS CD4+ T cells that are required for CTL activation/maintenance and B cell maturation.

We thank N. Manel for discussions. We acknowledge T. Yoshimori and F. Lafont for providing the Atg4BC74A-encoding plasmid and Club Francophone de l’Autophagie and Club Francophone des Cellules Dendritiques for allowing the presentation of this work at conferences.

This work was supported by the Agence Nationale de Recherche sur le SIDA et les Hépatites Virales, the Sidaction, and by the Université Pierre et Marie Curie.

The online version of this article contains supplemental material.

Abbreviations used in this article:

ART

antiretroviral therapy

AZT

azidothymidine

BFA

brefeldin A

DC

dendritic cell

DRiP

defective ribosomal product

HS

HIV-specific

ICCS

intracellular cytokine staining

ICS

intracellular Gag FACS staining

IF

immunofluorescence

LC3

microtubule-associated protein L chain 3

3-MA

3-methyladenine

MHC-II

MHC class II

NVP

nevirapine

p.i.

postinfection

sh

short hairpin

VSV-G

vesicular stomatitis virus glycoprotein-G.

1
Porichis
F.
,
Kaufmann
D. E.
.
2011
.
HIV-specific CD4 T cells and immune control of viral replication.
Curr. Opin. HIV AIDS
6
:
174
180
.
2
Ranasinghe
S.
,
Flanders
M.
,
Cutler
S.
,
Soghoian
D. Z.
,
Ghebremichael
M.
,
Davis
I.
,
Lindqvist
M.
,
Pereyra
F.
,
Walker
B. D.
,
Heckerman
D.
,
Streeck
H.
.
2012
.
HIV-specific CD4 T cell responses to different viral proteins have discordant associations with viral load and clinical outcome.
J. Virol.
86
:
277
283
.
3
Schieffer
M.
,
Jessen
H. K.
,
Oster
A. F.
,
Pissani
F.
,
Soghoian
D. Z.
,
Lu
R.
,
Jessen
A. B.
,
Zedlack
C.
,
Schultz
B. T.
,
Davis
I.
, et al
.
2014
.
Induction of Gag-specific CD4 T cell responses during acute HIV infection is associated with improved viral control.
J. Virol.
88
:
7357
7366
.
4
Ranasinghe
S.
,
Cutler
S.
,
Davis
I.
,
Lu
R.
,
Soghoian
D. Z.
,
Qi
Y.
,
Sidney
J.
,
Kranias
G.
,
Flanders
M. D.
,
Lindqvist
M.
, et al
.
2013
.
Association of HLA-DRB1-restricted CD4+ T cell responses with HIV immune control.
Nat. Med.
19
:
930
933
.
5
Zheng
N.
,
Fujiwara
M.
,
Ueno
T.
,
Oka
S.
,
Takiguchi
M.
.
2009
.
Strong ability of Nef-specific CD4+ cytotoxic T cells to suppress human immunodeficiency virus type 1 (HIV-1) replication in HIV-1-infected CD4+ T cells and macrophages.
J. Virol.
83
:
7668
7677
.
6
Mantegazza
A. R.
,
Magalhaes
J. G.
,
Amigorena
S.
,
Marks
M. S.
.
2013
.
Presentation of phagocytosed antigens by MHC class I and II.
Traffic
14
:
135
152
.
7
Eisenlohr
L. C.
,
Luckashenak
N.
,
Apcher
S.
,
Miller
M. A.
,
Sinnathamby
G.
.
2011
.
Beyond the classical: influenza virus and the elucidation of alternative MHC class II-restricted antigen processing pathways.
Immunol. Res.
51
:
237
248
.
8
Yuseff
M. I.
,
Reversat
A.
,
Lankar
D.
,
Diaz
J.
,
Fanget
I.
,
Pierobon
P.
,
Randrian
V.
,
Larochette
N.
,
Vascotto
F.
,
Desdouets
C.
, et al
.
2011
.
Polarized secretion of lysosomes at the B cell synapse couples antigen extraction to processing and presentation.
Immunity
35
:
361
374
.
9
Moss
C. X.
,
Tree
T. I.
,
Watts
C.
.
2007
.
Reconstruction of a pathway of antigen processing and class II MHC peptide capture.
EMBO J.
26
:
2137
2147
.
10
Pinet
V.
,
Vergelli
M.
,
Martin
R.
,
Bakke
O.
,
Long
E. O.
.
1995
.
Antigen presentation mediated by recycling of surface HLA-DR molecules.
Nature
375
:
603
606
.
11
Sinnathamby
G.
,
Eisenlohr
L. C.
.
2003
.
Presentation by recycling MHC class II molecules of an influenza hemagglutinin-derived epitope that is revealed in the early endosome by acidification.
J. Immunol.
170
:
3504
3513
.
12
Tewari
M. K.
,
Sinnathamby
G.
,
Rajagopal
D.
,
Eisenlohr
L. C.
.
2005
.
A cytosolic pathway for MHC class II-restricted antigen processing that is proteasome and TAP dependent.
Nat. Immunol.
6
:
287
294
.
13
Sekaly
R. P.
,
Jacobson
S.
,
Richert
J. R.
,
Tonnelle
C.
,
McFarland
H. F.
,
Long
E. O.
.
1988
.
Antigen presentation to HLA class II-restricted measles virus-specific T-cell clones can occur in the absence of the invariant chain.
Proc. Natl. Acad. Sci. USA
85
:
1209
1212
.
14
Jacobson
S.
,
Sekaly
R. P.
,
Bellini
W. J.
,
Johnson
C. L.
,
McFarland
H. F.
,
Long
E. O.
.
1988
.
Recognition of intracellular measles virus antigens by HLA class II restricted measles virus-specific cytotoxic T lymphocytes.
Ann. N. Y. Acad. Sci.
540
:
352
353
.
15
Miller
M. A.
,
Ganesan
A. P.
,
Luckashenak
N.
,
Mendonca
M.
,
Eisenlohr
L. C.
.
2015
.
Endogenous antigen processing drives the primary CD4+ T cell response to influenza.
Nat. Med.
21
:
1216
1222
.
16
Nuchtern
J. G.
,
Biddison
W. E.
,
Klausner
R. D.
.
1990
.
Class II MHC molecules can use the endogenous pathway of antigen presentation.
Nature
343
:
74
76
.
17
Miller
M. A.
,
Ganesan
A. P.
,
Eisenlohr
L. C.
.
2013
.
Toward a network model of MHC class II-restricted antigen processing.
Front. Immunol.
4
:
464
.
18
Dengjel
J.
,
Schoor
O.
,
Fischer
R.
,
Reich
M.
,
Kraus
M.
,
Müller
M.
,
Kreymborg
K.
,
Altenberend
F.
,
Brandenburg
J.
,
Kalbacher
H.
, et al
.
2005
.
Autophagy promotes MHC class II presentation of peptides from intracellular source proteins.
Proc. Natl. Acad. Sci. USA
102
:
7922
7927
.
19
Paludan
C.
,
Schmid
D.
,
Landthaler
M.
,
Vockerodt
M.
,
Kube
D.
,
Tuschl
T.
,
Münz
C.
.
2005
.
Endogenous MHC class II processing of a viral nuclear antigen after autophagy.
Science
307
:
593
596
.
20
Mizushima
N.
2007
.
Autophagy: process and function.
Genes Dev.
21
:
2861
2873
.
21
Esclatine
A.
,
Chaumorcel
M.
,
Codogno
P.
.
2009
.
Macroautophagy signaling and regulation.
Curr. Top. Microbiol. Immunol.
335
:
33
70
.
22
Wenger
T.
,
Terawaki
S.
,
Camosseto
V.
,
Abdelrassoul
R.
,
Mies
A.
,
Catalan
N.
,
Claudio
N.
,
Clavarino
G.
,
de Gassart
A.
,
Rigotti
Fde. A.
, et al
.
2012
.
Autophagy inhibition promotes defective neosynthesized proteins storage in ALIS, and induces redirection toward proteasome processing and MHCI-restricted presentation.
Autophagy
8
:
350
363
.
23
English
L.
,
Chemali
M.
,
Duron
J.
,
Rondeau
C.
,
Laplante
A.
,
Gingras
D.
,
Alexander
D.
,
Leib
D.
,
Norbury
C.
,
Lippé
R.
,
Desjardins
M.
.
2009
.
Autophagy enhances the presentation of endogenous viral antigens on MHC class I molecules during HSV-1 infection.
Nat. Immunol.
10
:
480
487
.
24
Tey
S. K.
,
Khanna
R.
.
2012
.
Autophagy mediates transporter associated with antigen processing-independent presentation of viral epitopes through MHC class I pathway.
Blood
120
:
994
1004
.
25
Dörfel
D.
,
Appel
S.
,
Grünebach
F.
,
Weck
M. M.
,
Müller
M. R.
,
Heine
A.
,
Brossart
P.
.
2005
.
Processing and presentation of HLA class I and II epitopes by dendritic cells after transfection with in vitro-transcribed MUC1 RNA.
Blood
105
:
3199
3205
.
26
Schmid
D.
,
Pypaert
M.
,
Münz
C.
.
2007
.
Antigen-loading compartments for major histocompatibility complex class II molecules continuously receive input from autophagosomes.
Immunity
26
:
79
92
.
27
Ireland
J. M.
,
Unanue
E. R.
.
2011
.
Autophagy in antigen-presenting cells results in presentation of citrullinated peptides to CD4 T cells.
J. Exp. Med.
208
:
2625
2632
.
28
Jagannath
C.
,
Lindsey
D. R.
,
Dhandayuthapani
S.
,
Xu
Y.
,
Hunter
R. L.
 Jr.
,
Eissa
N. T.
.
2009
.
Autophagy enhances the efficacy of BCG vaccine by increasing peptide presentation in mouse dendritic cells.
Nat. Med.
15
:
267
276
.
29
Leung
C. S.
,
Haigh
T. A.
,
Mackay
L. K.
,
Rickinson
A. B.
,
Taylor
G. S.
.
2010
.
Nuclear location of an endogenously expressed antigen, EBNA1, restricts access to macroautophagy and the range of CD4 epitope display.
Proc. Natl. Acad. Sci. USA
107
:
2165
2170
.
30
Lee
H. K.
,
Mattei
L. M.
,
Steinberg
B. E.
,
Alberts
P.
,
Lee
Y. H.
,
Chervonsky
A.
,
Mizushima
N.
,
Grinstein
S.
,
Iwasaki
A.
.
2010
.
In vivo requirement for Atg5 in antigen presentation by dendritic cells.
Immunity
32
:
227
239
.
31
Comber
J. D.
,
Robinson
T. M.
,
Siciliano
N. A.
,
Snook
A. E.
,
Eisenlohr
L. C.
.
2011
.
Functional macroautophagy induction by influenza A virus without a contribution to major histocompatibility complex class II-restricted presentation.
J. Virol.
85
:
6453
6463
.
32
Blanchet
F. P.
,
Moris
A.
,
Nikolic
D. S.
,
Lehmann
M.
,
Cardinaud
S.
,
Stalder
R.
,
Garcia
E.
,
Dinkins
C.
,
Leuba
F.
,
Wu
L.
, et al
.
2010
.
Human immunodeficiency virus-1 inhibition of immunoamphisomes in dendritic cells impairs early innate and adaptive immune responses.
Immunity
32
:
654
669
.
33
Steinman
R. M.
2000
.
DC-SIGN: a guide to some mysteries of dendritic cells.
Cell
100
:
491
494
.
34
Moris
A.
,
Nobile
C.
,
Buseyne
F.
,
Porrot
F.
,
Abastado
J. P.
,
Schwartz
O.
.
2004
.
DC-SIGN promotes exogenous MHC-I-restricted HIV-1 antigen presentation.
Blood
103
:
2648
2654
.
35
Turville
S. G.
,
Santos
J. J.
,
Frank
I.
,
Cameron
P. U.
,
Wilkinson
J.
,
Miranda-Saksena
M.
,
Dable
J.
,
Stössel
H.
,
Romani
N.
,
Piatak
M.
 Jr.
, et al
.
2004
.
Immunodeficiency virus uptake, turnover, and 2-phase transfer in human dendritic cells.
Blood
103
:
2170
2179
.
36
Moris
A.
,
Pajot
A.
,
Blanchet
F.
,
Guivel-Benhassine
F.
,
Salcedo
M.
,
Schwartz
O.
.
2006
.
Dendritic cells and HIV-specific CD4+ T cells: HIV antigen presentation, T-cell activation, and viral transfer.
Blood
108
:
1643
1651
.
37
Rodriguez-Plata
M. T.
,
Urrutia
A.
,
Cardinaud
S.
,
Buzón
M. J.
,
Izquierdo-Useros
N.
,
Prado
J. G.
,
Puertas
M. C.
,
Erkizia
I.
,
Coulon
P. G.
,
Cedeño
S.
, et al
.
2012
.
HIV-1 capture and antigen presentation by dendritic cells: enhanced viral capture does not correlate with better T cell activation.
J. Immunol.
188
:
6036
6045
.
38
Centlivre
M.
,
Legrand
N.
,
Steingrover
R.
,
van der Sluis
R.
,
Grijsen
M. L.
,
Bakker
M.
,
Jurriaans
S.
,
Berkhout
B.
,
Paxton
W. A.
,
Prins
J. M.
,
Pollakis
G.
.
2011
.
Altered dynamics and differential infection profiles of lymphoid and myeloid cell subsets during acute and chronic HIV-1 infection.
J. Leukoc. Biol.
89
:
785
795
.
39
Donaghy
H.
,
Pozniak
A.
,
Gazzard
B.
,
Qazi
N.
,
Gilmour
J.
,
Gotch
F.
,
Patterson
S.
.
2001
.
Loss of blood CD11c+ myeloid and CD11c plasmacytoid dendritic cells in patients with HIV-1 infection correlates with HIV-1 RNA virus load.
Blood
98
:
2574
2576
.
40
Patterson
S.
,
Roberts
M. S.
,
English
N. R.
,
Macatonia
S. E.
,
Gompels
M. N.
,
Pinching
A. J.
,
Knight
S. C.
.
1994
.
Detection of HIV DNA in peripheral blood dendritic cells of HIV-infected individuals.
Res. Virol.
145
:
171
176
.
41
Granelli-Piperno
A.
,
Shimeliovich
I.
,
Pack
M.
,
Trumpfheller
C.
,
Steinman
R. M.
.
2006
.
HIV-1 selectively infects a subset of nonmaturing BDCA1-positive dendritic cells in human blood.
J. Immunol.
176
:
991
998
.
42
Donaghy
H.
,
Gazzard
B.
,
Gotch
F.
,
Patterson
S.
.
2003
.
Dysfunction and infection of freshly isolated blood myeloid and plasmacytoid dendritic cells in patients infected with HIV-1.
Blood
101
:
4505
4511
.
43
Hertoghs
N.
,
van der Aar
A. M.
,
Setiawan
L. C.
,
Kootstra
N. A.
,
Gringhuis
S. I.
,
Geijtenbeek
T. B.
.
2015
.
SAMHD1 degradation enhances active suppression of dendritic cell maturation by HIV-1.
J. Immunol.
194
:
4431
4437
.
44
Nobile
C.
,
Petit
C.
,
Moris
A.
,
Skrabal
K.
,
Abastado
J. P.
,
Mammano
F.
,
Schwartz
O.
.
2005
.
Covert human immunodeficiency virus replication in dendritic cells and in DC-SIGN-expressing cells promotes long-term transmission to lymphocytes.
J. Virol.
79
:
5386
5399
.
45
Su
B.
,
Biedma
M. E.
,
Lederle
A.
,
Peressin
M.
,
Lambotin
M.
,
Proust
A.
,
Decoville
T.
,
Schmidt
S.
,
Laumond
G.
,
Moog
C.
.
2014
.
Dendritic cell-lymphocyte cross talk downregulates host restriction factor SAMHD1 and stimulates HIV-1 replication in dendritic cells.
J. Virol.
88
:
5109
5121
.
46
Manel
N.
,
Hogstad
B.
,
Wang
Y.
,
Levy
D. E.
,
Unutmaz
D.
,
Littman
D. R.
.
2010
.
A cryptic sensor for HIV-1 activates antiviral innate immunity in dendritic cells.
Nature
467
:
214
217
.
47
Harman
A. N.
,
Nasr
N.
,
Feetham
A.
,
Galoyan
A.
,
Alshehri
A. A.
,
Rambukwelle
D.
,
Botting
R. A.
,
Hiener
B. M.
,
Diefenbach
E.
,
Diefenbach
R. J.
, et al
.
2015
.
HIV blocks interferon induction in human dendritic cells and macrophages by dysregulation of TBK1.
J. Virol.
89
:
6575
6584
.
48
Simon
V.
,
Bloch
N.
,
Landau
N. R.
.
2015
.
Intrinsic host restrictions to HIV-1 and mechanisms of viral escape.
Nat. Immunol.
16
:
546
553
.
49
Laguette
N.
,
Sobhian
B.
,
Casartelli
N.
,
Ringeard
M.
,
Chable-Bessia
C.
,
Ségéral
E.
,
Yatim
A.
,
Emiliani
S.
,
Schwartz
O.
,
Benkirane
M.
.
2011
.
SAMHD1 is the dendritic- and myeloid-cell-specific HIV-1 restriction factor counteracted by Vpx.
Nature
474
:
654
657
.
50
Lahouassa
H.
,
Daddacha
W.
,
Hofmann
H.
,
Ayinde
D.
,
Logue
E. C.
,
Dragin
L.
,
Bloch
N.
,
Maudet
C.
,
Bertrand
M.
,
Gramberg
T.
, et al
.
2012
.
SAMHD1 restricts the replication of human immunodeficiency virus type 1 by depleting the intracellular pool of deoxynucleoside triphosphates.
Nat. Immunol.
13
:
223
228
.
51
Schubert
U.
,
Antón
L. C.
,
Gibbs
J.
,
Norbury
C. C.
,
Yewdell
J. W.
,
Bennink
J. R.
.
2000
.
Rapid degradation of a large fraction of newly synthesized proteins by proteasomes.
Nature
404
:
770
774
.
52
Nermut
M. V.
,
Zhang
W. H.
,
Francis
G.
,
Ciampor
F.
,
Morikawa
Y.
,
Jones
I. M.
.
2003
.
Time course of Gag protein assembly in HIV-1-infected cells: a study by immunoelectron microscopy.
Virology
305
:
219
227
.
53
Dunbar
S. A.
2006
.
Applications of Luminex xMAP technology for rapid, high-throughput multiplexed nucleic acid detection.
Clin. Chim. Acta
363
:
71
82
.
54
Siliciano
R. F.
,
Lawton
T.
,
Knall
C.
,
Karr
R. W.
,
Berman
P.
,
Gregory
T.
,
Reinherz
E. L.
.
1988
.
Analysis of host-virus interactions in AIDS with anti-gp120 T cell clones: effect of HIV sequence variation and a mechanism for CD4+ cell depletion.
Cell
54
:
561
575
.
55
Fujita
N.
,
Hayashi-Nishino
M.
,
Fukumoto
H.
,
Omori
H.
,
Yamamoto
A.
,
Noda
T.
,
Yoshimori
T.
.
2008
.
An Atg4B mutant hampers the lipidation of LC3 paralogues and causes defects in autophagosome closure.
Mol. Biol. Cell
19
:
4651
4659
.
56
Kabeya
Y.
,
Mizushima
N.
,
Ueno
T.
,
Yamamoto
A.
,
Kirisako
T.
,
Noda
T.
,
Kominami
E.
,
Ohsumi
Y.
,
Yoshimori
T.
.
2000
.
LC3, a mammalian homologue of yeast Apg8p, is localized in autophagosome membranes after processing.
EMBO J.
19
:
5720
5728
.
57
Berger
G.
,
Durand
S.
,
Goujon
C.
,
Nguyen
X. N.
,
Cordeil
S.
,
Darlix
J. L.
,
Cimarelli
A.
.
2011
.
A simple, versatile and efficient method to genetically modify human monocyte-derived dendritic cells with HIV-1-derived lentiviral vectors.
Nat. Protoc.
6
:
806
816
.
58
Casartelli
N.
,
Guivel-Benhassine
F.
,
Bouziat
R.
,
Brandler
S.
,
Schwartz
O.
,
Moris
A.
.
2010
.
The antiviral factor APOBEC3G improves CTL recognition of cultured HIV-infected T cells.
J. Exp. Med.
207
:
39
49
.
59
Testa
J. S.
,
Apcher
G. S.
,
Comber
J. D.
,
Eisenlohr
L. C.
.
2010
.
Exosome-driven antigen transfer for MHC class II presentation facilitated by the receptor binding activity of influenza hemagglutinin.
J. Immunol.
185
:
6608
6616
.
60
Rowell
J. F.
,
Stanhope
P. E.
,
Siliciano
R. F.
.
1995
.
Endocytosis of endogenously synthesized HIV-1 envelope protein. Mechanism and role in processing for association with class II MHC.
J. Immunol.
155
:
473
488
.
61
Stumptner-Cuvelette
P.
,
Morchoisne
S.
,
Dugast
M.
,
Le Gall
S.
,
Raposo
G.
,
Schwartz
O.
,
Benaroch
P.
.
2001
.
HIV-1 Nef impairs MHC class II antigen presentation and surface expression.
Proc. Natl. Acad. Sci. USA
98
:
12144
12149
.
62
Bania
J.
,
Gatti
E.
,
Lelouard
H.
,
David
A.
,
Cappello
F.
,
Weber
E.
,
Camosseto
V.
,
Pierre
P.
.
2003
.
Human cathepsin S, but not cathepsin L, degrades efficiently MHC class II-associated invariant chain in nonprofessional APCs.
Proc. Natl. Acad. Sci. USA
100
:
6664
6669
.
63
Kyei
G. B.
,
Dinkins
C.
,
Davis
A. S.
,
Roberts
E.
,
Singh
S. B.
,
Dong
C.
,
Wu
L.
,
Kominami
E.
,
Ueno
T.
,
Yamamoto
A.
, et al
.
2009
.
Autophagy pathway intersects with HIV-1 biosynthesis and regulates viral yields in macrophages.
J. Cell Biol.
186
:
255
268
.
64
Espert
L.
,
Varbanov
M.
,
Robert-Hebmann
V.
,
Sagnier
S.
,
Robbins
I.
,
Sanchez
F.
,
Lafont
V.
,
Biard-Piechaczyk
M.
.
2009
.
Differential role of autophagy in CD4 T cells and macrophages during X4 and R5 HIV-1 infection.
PLoS One
4
:
e5787
.
65
Heckmann
B. L.
,
Yang
X.
,
Zhang
X.
,
Liu
J.
.
2013
.
The autophagic inhibitor 3-methyladenine potently stimulates PKA-dependent lipolysis in adipocytes.
Br. J. Pharmacol.
168
:
163
171
.
66
Klionsky
D. J.
,
Abdelmohsen
K.
,
Abe
A.
,
Abedin
M. J.
,
Abeliovich
H.
,
Acevedo-Arozena
A.
,
Adachi
H.
,
Adams
C. M.
,
Adams
P. D.
,
Adeli
K.
, et al
.
2016
.
Guidelines for the use and interpretation of assays for monitoring autophagy (3rd edition)
.
Autophagy
12
:
1
222
.
67
Hrecka
K.
,
Hao
C.
,
Gierszewska
M.
,
Swanson
S. K.
,
Kesik-Brodacka
M.
,
Srivastava
S.
,
Florens
L.
,
Washburn
M. P.
,
Skowronski
J.
.
2011
.
Vpx relieves inhibition of HIV-1 infection of macrophages mediated by the SAMHD1 protein.
Nature
474
:
658
661
.
68
Basmaciogullari
S.
,
Pizzato
M.
.
2014
.
The activity of Nef on HIV-1 infectivity.
Front. Microbiol.
5
:
232
.
69
Rosa
A.
,
Chande
A.
,
Ziglio
S.
,
De Sanctis
V.
,
Bertorelli
R.
,
Goh
S. L.
,
McCauley
S. M.
,
Nowosielska
A.
,
Antonarakis
S. E.
,
Luban
J.
, et al
.
2015
.
HIV-1 Nef promotes infection by excluding SERINC5 from virion incorporation.
Nature
526
:
212
217
.
70
Wilen
C. B.
,
Tilton
J. C.
,
Doms
R. W.
.
2012
.
HIV: cell binding and entry.
Cold Spring Harb. Perspect. Med.
2
:
2
.
71
Chiodi
F.
,
Weiss
R. A.
.
2014
.
Human immunodeficiency virus antibodies and the vaccine problem.
J. Intern. Med.
275
:
444
455
.
72
Crotty
S.
2014
.
T follicular helper cell differentiation, function, and roles in disease.
Immunity
41
:
529
542
.
73
Callahan
K. M.
,
Rowell
J. F.
,
Soloski
M. J.
,
Machamer
C. E.
,
Siliciano
R. F.
.
1993
.
HIV-1 envelope protein is expressed on the surface of infected cells before its processing and presentation to class II-restricted T lymphocytes.
J. Immunol.
151
:
2928
2942
.
74
Guerbois
M.
,
Moris
A.
,
Combredet
C.
,
Najburg
V.
,
Ruffié
C.
,
Février
M.
,
Cayet
N.
,
Brandler
S.
,
Schwartz
O.
,
Tangy
F.
.
2009
.
Live attenuated measles vaccine expressing HIV-1 Gag virus like particles covered with gp160ΔV1V2 is strongly immunogenic.
Virology
388
:
191
203
.
75
Brandler
S.
,
Lepelley
A.
,
Desdouits
M.
,
Guivel-Benhassine
F.
,
Ceccaldi
P. E.
,
Lévy
Y.
,
Schwartz
O.
,
Moris
A.
.
2010
.
Preclinical studies of a modified vaccinia virus Ankara-based HIV candidate vaccine: antigen presentation and antiviral effect.
J. Virol.
84
:
5314
5328
.
76
Thiele
F.
,
Tao
S.
,
Zhang
Y.
,
Muschaweckh
A.
,
Zollmann
T.
,
Protzer
U.
,
Abele
R.
,
Drexler
I.
.
2015
.
Modified vaccinia virus Ankara-infected dendritic cells present CD4+ T-cell epitopes by endogenous major histocompatibility complex class II presentation pathways.
J. Virol.
89
:
2698
2709
.
77
Kavanagh
D. G.
,
Kaufmann
D. E.
,
Sunderji
S.
,
Frahm
N.
,
Le Gall
S.
,
Boczkowski
D.
,
Rosenberg
E. S.
,
Stone
D. R.
,
Johnston
M. N.
,
Wagner
B. S.
, et al
.
2006
.
Expansion of HIV-specific CD4+ and CD8+ T cells by dendritic cells transfected with mRNA encoding cytoplasm- or lysosome-targeted Nef.
Blood
107
:
1963
1969
.
78
Van Gulck
E. R.
,
Ponsaerts
P.
,
Heyndrickx
L.
,
Vereecken
K.
,
Moerman
F.
,
De Roo
A.
,
Colebunders
R.
,
Van den Bosch
G.
,
Van Bockstaele
D. R.
,
Van Tendeloo
V. F.
, et al
.
2006
.
Efficient stimulation of HIV-1-specific T cells using dendritic cells electroporated with mRNA encoding autologous HIV-1 Gag and Env proteins.
Blood
107
:
1818
1827
.
79
Tallóczy
Z.
,
Jiang
W.
,
Virgin
H. W.
 IV
,
Leib
D. A.
,
Scheuner
D.
,
Kaufman
R. J.
,
Eskelinen
E. L.
,
Levine
B.
.
2002
.
Regulation of starvation- and virus-induced autophagy by the eIF2α kinase signaling pathway.
Proc. Natl. Acad. Sci. USA
99
:
190
195
.
80
Orvedahl
A.
,
MacPherson
S.
,
Sumpter
R.
 Jr.
,
Tallóczy
Z.
,
Zou
Z.
,
Levine
B.
.
2010
.
Autophagy protects against Sindbis virus infection of the central nervous system.
Cell Host Microbe
7
:
115
127
.
81
Rowell
J. F.
,
Ruff
A. L.
,
Guarnieri
F. G.
,
Staveley-O’Carroll
K.
,
Lin
X.
,
Tang
J.
,
August
J. T.
,
Siliciano
R. F.
.
1995
.
Lysosome-associated membrane protein-1-mediated targeting of the HIV-1 envelope protein to an endosomal/lysosomal compartment enhances its presentation to MHC class II-restricted T cells.
J. Immunol.
155
:
1818
1828
.
82
Richetta
C.
,
Faure
M.
.
2013
.
Autophagy in antiviral innate immunity.
Cell. Microbiol.
15
:
368
376
.
83
Mandell
M. A.
,
Jain
A.
,
Arko-Mensah
J.
,
Chauhan
S.
,
Kimura
T.
,
Dinkins
C.
,
Silvestri
G.
,
Münch
J.
,
Kirchhoff
F.
,
Simonsen
A.
, et al
.
2014
.
TRIM proteins regulate autophagy and can target autophagic substrates by direct recognition.
Dev. Cell
30
:
394
409
.
84
Imam
S.
,
Talley
S.
,
Nelson
R. S.
,
Dharan
A.
,
O’Connor
C.
,
Hope
T. J.
,
Campbell
E. M.
.
2016
.
TRIM5α degradation via autophagy is not required for retroviral restriction.
J. Virol.
90
:
3400
3410
.
85
Shoji-Kawata
S.
,
Sumpter
R.
,
Leveno
M.
,
Campbell
G. R.
,
Zou
Z.
,
Kinch
L.
,
Wilkins
A. D.
,
Sun
Q.
,
Pallauf
K.
,
MacDuff
D.
, et al
.
2013
.
Identification of a candidate therapeutic autophagy-inducing peptide.
Nature
494
:
201
206
.
86
Terawaki
S.
,
Camosseto
V.
,
Prete
F.
,
Wenger
T.
,
Papadopoulos
A.
,
Rondeau
C.
,
Combes
A.
,
Rodriguez Rodrigues
C.
,
Vu Manh
T. P.
,
Fallet
M.
, et al
.
2015
.
RUN and FYVE domain-containing protein 4 enhances autophagy and lysosome tethering in response to Interleukin-4.
J. Cell Biol.
210
:
1133
1152
.
87
Jin
Y.
,
Sun
C.
,
Feng
L.
,
Li
P.
,
Xiao
L.
,
Ren
Y.
,
Wang
D.
,
Li
C.
,
Chen
L.
.
2014
.
Regulation of SIV antigen-specific CD4+ T cellular immunity via autophagosome-mediated MHC II molecule-targeting antigen presentation in mice.
PLoS One
9
:
e93143
.
88
Fonteneau
J. F.
,
Brilot
F.
,
Münz
C.
,
Gannagé
M.
.
2016
.
The tumor antigen NY-ESO-1 mediates direct recognition of melanoma cells by CD4+ T cells after intercellular antigen transfer.
J. Immunol.
196
:
64
71
.

The authors have no financial conflicts of interest.

Supplementary data