Abstract
The germinal center (GC) reaction produces high-affinity Abs for a robust adaptive immune response. When dysregulated, the same processes cause GC B cells to become susceptible to lymphomagenesis. It is important to understand how the GC reaction is regulated. In this study, we show that transcription factor YY1 is required to maintain a robust GC reaction in mice. Selective ablation of YY1 significantly decreased in the frequency and number of GC B cells during the GC reaction. This decrease of GC B cells was accompanied by increased apoptosis in these cells. Furthermore, we found that loss of YY1 disrupted the balance between dark zones and light zones, leading to a preferential decrease in dark zone cells. Collectively, these results indicate that YY1 plays an important role in regulating the balance between dark zone and light zone cells in GCs and between survival and death of GC B cells.
This article is featured in In This Issue, p.1527
Introduction
Germinal centers (GCs) are sites in secondary lymphoid organs where Ab affinity maturation occurs (1). Upon Ag stimulation, naive B cells interact with T follicular helper cells and become activated to form distinct GCs within the lymphoid follicles (1–3). GC B cells can be detected with cell surface markers CD95, GL7, or peanut agglutinin (PNA) as early as 4 d after Ag encounter. GCs begin to polarize into dark zones (DZ) and light zones (LZ) by day 7 after Ag stimulation. In DZ, GC B cells undergo rapid proliferation and somatic hypermutation (SHM) of the Ig genes. GC B cells in LZ undergo selection for high-affinity Abs and class switch recombination (CSR) for fine-tuning of Ig effector functions. GC B cells that express Ig with high affinity for Ag are positively selected and differentiate into memory B cells or plasma cells to produce high-affinity Abs (1–3).
Although the GC reaction is essential for adaptive immunity, it can also lead to B cell lymphomagenesis. Both SHM and CSR involve error-prone DNA repair that can target genes other than Ig in GC B cells (4–10), leading to genetic alterations that promote tumorigenesis. Furthermore, GC B cells in DZ are among the fastest dividing mammalian cells with an estimated cell cycle time of 6–12 h (11–13). Accelerated proliferation of GC B cells is accompanied by attenuation of DNA damage sensing and replication checkpoints (14–17), thus increasing the risk of accumulation of oncogenic mutations. Because of these mutagenic processes, GC B cells are at risk for tumorigenesis. It is not surprising that most non-Hodgkin’s lymphomas are derived from GC B cells or B cells that have passed through GCs (18–22). Therefore, regulation of the GC reaction is critical to our understanding of not only Ab affinity maturation but also pathogenesis of B cell lymphoma.
A distinct gene expression signature distinguishes GC B cells from other B cell subsets at different developmental stages (23–25), suggesting that specific transcriptional programs play important roles in the GC development. A number of transcription factors and chromatin modifiers that regulate transcription have been found to be required for the GC reaction, including Bcl6 (26–28), c-Myc (29, 30), Ezh2 (31, 32), IFN regulatory factor 4 (33, 34), and MEF2C (35). Recently, binding motifs for transcription factor YY1 were found to be significantly enriched in the promoter regions of genes preferentially expressed in GC B cells, suggesting that YY1 regulates the GC reaction (23). However, experimental evidence supporting a role of YY1 in the GC reaction is lacking. YY1 is a GLI-Kruppel class of zinc finger protein that can activate or repress its target genes (36–38). Additionally, YY1 has been implicated as the DNA-binding member of the polycomb repressive complex to help target polycomb repressive complex to specific regions of chromatin in certain contexts (39). Loss of YY1 has been shown to cause embryonic lethality (40) in a dose-dependent manner (41). Ablation of YY1 in B cells during early B cell development leads to a blocked transition from progenitor B cells to precursor B cells, partially through impairing chromatin contraction at the Ig H chain locus and V(D)J recombination (42). In this study, we deleted YY1 selectively in GC B cells and found that loss of YY1 leads to an impaired GC reaction, indicating that YY1 is indeed an important regulator of the GC reaction.
Materials and Methods
Mouse strains
Mouse strains B6;129S4-Yy1tm2Yshi/J (YY1Fl/Fl), B6.129P2-Aicdatm2(cre)Mnz/J (AID-Cre), B6.129(Cg)-Gt(ROSA)26Sortm4(ACTB-tdTomato,-EGFP)Luo/J (mT/mG), and C57BL/6 wild-type were obtained from The Jackson Laboratory. Mouse studies were approved by the Institutional Animal Care and Use Committee of University of Massachusetts Medical School.
Immunization
Sheep RBCs (sRBCs; 1.5 × 109) (Cocalico Biologicals) were injected i.p. into 8- to 10–wk-old mice of both sexes. At various days after immunization, spleens were collected for FACS staining, fixed in formalin, or frozen in OCT for sectioning.
Flow cytometry
Spleens were prepared into single-cell suspension and RBCs were lysed in cold distilled water. After being filtered through 70-μm nylon mesh and counted using a MACSQuant analyzer (Miltenyi Biotec), cells were incubated with anti-CD16/32 Ab (Bio X Cell) to block Fc receptors and stained with fixable viability dye eFluor 780 (eBioscience). Cells were then stained for 20 min in staining media (HBSS, 3% FBS, 0.02% sodium azide, 1 mM EDTA) with primary Abs, including B220-FITC, B220–eVolve 655 (clone RA3-6B2), GL7–eFluor 660, GL7–eFluor 450 (clone GL7), CD95-PE, CD95-allophycocyanin (clone 15A7) (eBioscience), PNA-biotin (Vector Laboratories), CD86-PE-Cy7 (clone GL-1; BioLegend), or CD184-biotin (2b11/CXCR4; BD Biosciences). Cells stained with biotin-labeled Abs were incubated with streptavidin–eFluor 450 (eBioscience). For intracellular staining, cells were stained with fixable viability dye eFluor 780, permeabilized, and fixed using a Cytofix/Cytoperm plus kit (BD Biosciences) according to manufacturer’s suggested protocol. Cells were then stained with YY1 Ab (H-414; Santa Cruz Biotechnology) and DyLight 594–conjugated secondary Ab (Jackson ImmunoResearch Laboratories). Flow cytometry analysis was performed on an LSR II FACS or a FACSAria cell sorter (BD Biosciences) and analyzed using FlowJo software.
Single-cell PCR of floxed and deleted YY1 alleles
GC B cells (B220+CD95+GL7+) were sorted into sterile water (5–10 μl) as one cell per well in 96-well plates. Cells were lysed by three freeze-thaw cycles followed by heating to 98°C for 10 min. PCR to amply the YY1 locus was performed using Phusion hot start flex DNA polymerase (New England Biolabs) and primers P1 (5′-ACCTGGTCTATCGAAAGGAAGCAC-3′), P2 (5′- GCTTCGCCTATTCCTCGCTCATAA-3′), and P4 (5′- CCAAAGTTCGAAACCTGCTTTCCT-3′) as described (42).
BrdU incorporation and cell cycle analysis
Mice were injected i.p. with 1 mg BrdU. Six to 16 h later, spleen cells were stained for GC B cells as described above. After being fixed and permeabilized using a BrdU flow kit (BD Biosciences), cells were stained with anti–BrdU-FITC (BD Biosciences) or anti–Ki-67-PerCp-Cy5.5 (Sola15; eBioscience) Ab. Cells stained for Ki-67 were further incubated with DAPI. Stained cells were analyzed by flow cytometry as described above.
Activated caspase-3 staining
Spleen cells were collected and stained for GC B cells as described above. An active caspase-3 apoptosis kit and anti-activated caspase-3–PE Ab (BD Biosciences) were used following the manufacturer’s suggested protocol. Stained cells were analyzed by flow cytometry as described above.
Immunofluorescence and immunohistochemistry staining
Frozen spleen sections (5 μm) were fixed in 4% paraformaldehyde and extracted in 0.5% Triton X-100. Sections were stained with PNA-biotin and streptavidin–DyLight 594 (Jackson ImmunoResearch Laboratories). TUNEL staining was performed after PNA surface staining using an in situ cell death detection kit (Roche) following the manufacturer’s recommendations. Fluorescence images were obtained using an Axiovert 200 microscope (Carl Zeiss) equipped with a ×40 objective and multi bandpass dichroic and emission filter sets (model 83000; Chroma Technology) set up in a wheel to prevent optical shift. Images were captured with the AxioVision software (Carl Zeiss) and an ORCA-ER camera (Hamamatsu Photonics). Formalin-fixed spleens were embedded in paraffin and sections stained with PNA-biotin. Immunohistochemistry images were obtained using an Axiovert 40 CFL microscope (Carl Zeiss) equipped with ×2.5 and ×10 objectives. Images were captured with QCapture Pro 7 software and a QIClick camera (QImaging).
Cell culture and viral infection
Mouse embryonic fibroblasts (MEFs) were isolated from embryonic day 13.5 embryos and cultured as described (43). MEFs were infected with Adeno-Cre-GFP virus (University of Iowa) with a multiplicity of infection of 100. Four days later, cells were harvested for flow cytometry and Western blotting. SU-DHL-6 cells infected with lentiviral short hairpin RNA targeting YY1 (V2LHS_219592, V2LHS_389741) and a nonsilencing short hairpin RNA control (RHS4346) (GE Dharmacon) were described previously (44).
Western blots
Whole-cell lysates were isolated using RIPA buffer (50 mM Tris-HCl [pH 7.5], 150 mM NaCl, 1% Triton X-100, 0.1% SDS, 0.5% deoxycholic acid, and 0.02% sodium azide) plus fresh protease inhibitor complete (Roche). Lysates were run on SDS-PAGE Criterion X-gel (Bio-Rad) and transferred to nitrocellulose membranes (GE Osmonics). Membranes were probed with Abs against YY1 (H414) and β-actin (Santa Cruz Biotechnology). Membranes were visualized using Western Lightning chemiluminescence detection (PerkinElmer) and a ChemiDoc MP system with Image Lab software (Bio-Rad).
Statistical analysis
Data are presented as mean ± SD. Two-tailed and unpaired Student t tests were used for pairwise comparisons with p < 0.05 considered statistically significant.
Results
YY1 protein level is increased in GC B cells
Despite the observation that YY1 binding motifs are significantly enriched in the promoter regions of genes preferentially expressed in GC B cells, the YY1 transcript is not changed in GC B cells compared with other B cell subsets (23). As the transcript level of a transcription factor is not necessarily an accurate indicator of its transcriptional activity, we examined the YY1 protein level in GC B cells. We immunized C57BL/6 wild-type mice with sRBCs to stimulate the GC reaction. At day 10 postimmunization when the GC reaction is at the peak, we purified GC B cells (B220+CD95+GL7+) and non-GC B cells (B220+CD95−GL7−) in spleen by FACS for Western blot analysis. We found that YY1 protein was significantly increased (7.2-fold) in GC B cells compared with non-GC B cells (Fig. 1), prompting us to investigate whether YY1 is required for the GC reaction.
YY1 protein is increased in GC B cells. YY1 protein levels are determined by Western blotting in FACS-sorted GC B cells (B220+CD95+GL7+) and non-GC B cells (B220+CD95−GL7−) from spleens of wild-type mice (n = 3) at 10 d after sRBC immunization. The relative levels of YY1 protein are quantified using β-actin as a loading control.
YY1 protein is increased in GC B cells. YY1 protein levels are determined by Western blotting in FACS-sorted GC B cells (B220+CD95+GL7+) and non-GC B cells (B220+CD95−GL7−) from spleens of wild-type mice (n = 3) at 10 d after sRBC immunization. The relative levels of YY1 protein are quantified using β-actin as a loading control.
Selective deletion of YY1 in GC B cells using AID-Cre
Constitutive deletion of YY1 leads to embryonic lethality (40), and ablation of YY1 in B cells using a floxed YY1 allele (YY1Fl) and Mb1-Cre blocks the transition from progenitor B cells to precursor B cells (42). As this block prevents the formation of mature B cells in secondary lymphoid organs, the use of Mb1-Cre or CD19-Cre (45) to delete YY1 in B cells is not suitable to study the role of YY1 in the GC reaction. To ablate YY1 selectively in GC B cells, we used AID-Cre, in which the Cre gene is inserted to replace exon 1 of the Aicda gene encoding activation-induced cytidine deaminase (7). As activation-induced cytidine deaminase expression is induced to high levels in GC B cells (46), AID-Cre mediates recombination between loxP sites in GC B cells, and the resulting recombined allele is carried over when GC B cells differentiate into memory or plasma B cells (7, 46). We crossed the AID-Cre mice with a Cre reporter mTomato/mGFP (mT/mG) mouse strain (47) to track cells that had undergone Cre-mediated recombination at ROSA26 at various time points after immunization with sRBCs. The frequency of GC B cells (B220+CD95+GL7+) was increased significantly between day 4 and day 5 postimmunization (Supplemental Fig. 1A, 1E). Coinciding with this increase in GC B cells, we found a substantial increase in GFP+ cells, in particular the mG+mT+ population (Supplemental Fig. 1B). These double-positive cells are newly recombined, as mGFP was expressed but mTomato protein was not degraded yet. Within the GC B cell population, we found a dramatic increase in the newly recombined mG+mT+ cells between day 4 and day 5 (Supplemental Fig. 1C, 1G), suggesting that AID-Cre is active as early as day 4 in GC B cells. In contrast, very few GFP+ cells were found in non-GC B cells (B220+CD95−GL7−) or non–B cells (B220−) (Supplemental Fig. 1D, 1F), indicating very low levels of AID-Cre activity in other subsets of cells.
Deletion of YY1 leads to an impaired GC reaction
To investigate the role of YY1 in the GC reaction, we generated YY1Fl/Fl;AID-Cre (referred to as YY1CKO hereafter) mice and compared them with YY1Fl/Fl alone, AID-Cre alone, or C57BL/6 wild-type mice for the GC reaction in response to sRBC immunization. We examined GC B cells (B220+CD95+GL7+ or B220+PNA+) by flow cytometry at different time points after immunization. Day 4 postimmunization represents the earliest time point that newly formed GC B cells can be reliably detected by flow cytometry using cell surface markers. Day 6 is a time during which GCs are still maturing, whereas day 10 is at the peak of the GC reaction (1–3).
After sRBC immunization, B220+ populations remained largely unchanged (Fig. 2). Starting at day 4 postimmunization, we observed a gradual increase in the frequency and total number of GC B cells (B220+CD95+GL7+) in spleens of wild-type, YY1Fl/Fl, or AID-Cre control mice compared with unimmunized mice (Fig. 2). The frequency of GC B cells in YY1Fl/Fl mice was lower than in wild-type or AID-Cre mice (Fig. 2B–D), suggesting that the floxed YY1 allele may be hypomorphic in the GC reaction. However, a significant decrease in the frequency of GC B cells was observed in YY1CKO mice compared with YY1Fl/Fl, AID-Cre, or wild-type mice at day 4 (Fig. 2B). This decrease resulted in a 30–70% reduction of total GC B cells in spleen of YY1CKO mice compared with control mice. Significant decreases in the frequency and number of GC B cells in YY1CKO mice were observed at day 6 and day 10 postimmunization (Fig. 2C, 2D). Furthermore, at day 10 postimmunization, we found that the frequency and number of GC B cells in YY1CKO mice continued to decrease (by 3-fold) compared with day 6, whereas control mice had largely maintained their GC B cells (Fig. 2D). The decrease in GC B cells in YY1CKO mice was similar when we used B220+PNA+ for GC B cells (Supplemental Fig. 2) or stained with PNA in immunohistochemistry for the presence of GCs (Fig. 3). Collectively, these data indicate that loss of YY1 leads to an impaired GC reaction.
Loss of YY1 leads to an impaired GC reaction. (A) Representative flow cytometry analyses of GC B cells based on B220+CD95+GL7+ staining at day 10 after sRBC immunization. Frequency of each gated population as a percentage of displayed cells is shown. (B–D) Percentage of B cells (B220+) and GC B cells (B220+CD95+GL7+) in live B cells and total number of GC B cells in spleens of mouse at (B) day 4 (four independent experiments), (C) day 6 (eight independent experiments), and (D) day 10 (seven independent experiments) after sRBC immunization. Each point represents data from a single mouse. Horizontal bar indicates mean of data. Statistical significance was determined by a two-tailed unpaired Student t test. *p < 0.05, **p < 0.01, ***p < 0.001.
Loss of YY1 leads to an impaired GC reaction. (A) Representative flow cytometry analyses of GC B cells based on B220+CD95+GL7+ staining at day 10 after sRBC immunization. Frequency of each gated population as a percentage of displayed cells is shown. (B–D) Percentage of B cells (B220+) and GC B cells (B220+CD95+GL7+) in live B cells and total number of GC B cells in spleens of mouse at (B) day 4 (four independent experiments), (C) day 6 (eight independent experiments), and (D) day 10 (seven independent experiments) after sRBC immunization. Each point represents data from a single mouse. Horizontal bar indicates mean of data. Statistical significance was determined by a two-tailed unpaired Student t test. *p < 0.05, **p < 0.01, ***p < 0.001.
Loss of YY1 impairs the GC reaction. Representative immunohistochemical staining of spleen sections with PNA at day 10 postimmunization at (A) original magnification ×2.5 and (B) original magnification ×10.
Loss of YY1 impairs the GC reaction. Representative immunohistochemical staining of spleen sections with PNA at day 10 postimmunization at (A) original magnification ×2.5 and (B) original magnification ×10.
GCs are polarized into DZ and LZ during a GC reaction. Given the diminished GC reaction in YY1CKO mice, we wanted to determine whether YY1 deletion preferentially altered DZ versus LZ. As shown in Fig. 6, DZ cells (B220+CD95+GL7+CXCR4hiCD86lo) outnumbered LZ cells (B220+CD95+GL7+CXCR4loCD86hi) in control mice, as previously reported (48). In contrast, a significant decrease in the frequency of DZ cells and a concomitant increase in the frequency of LZ cells were found in YY1CKO mice at 10 d after immunization compared with control mice (Fig. 4), which resulted in a 2-fold decrease in the ratio of DZ versus LZ cells. The number of DZ cells in YY1CKO mice was significantly lower than those in AID-Cre or YY1Fl/Fl control mice, whereas the number of LZ cells in YY1CKO mice was not significantly different from that in YY1Fl/Fl mice (Fig. 4C), suggesting a preferential decrease in DZ cells in YY1CKO mice. Collectively, these data suggest that YY1 regulates the balance between DZ and LZ cells in GCs.
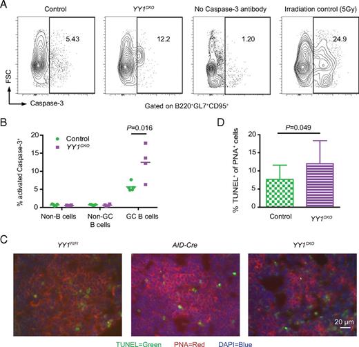
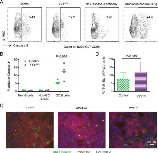
Loss of YY1 leads to increased apoptosis. (A) Representative flow cytometry analysis of activated caspase-3 staining in GC B cells (B220+CD95+GL7+) at day 10 after sRBC immunization. Samples stained without caspase-3 Ab were used as negative controls, and samples from a mouse irradiated (5 Gy) were used as positive controls for caspase-3 staining. (B) Average percentages of caspase-3+ population in non–B cells (B220−), non-GC B cells (B220+CD95−GL7−), and GC B cells. Controls (YY1Fl/Fl or AID-Cre), n = 6; YY1CKO, n = 4. (C) Representative immunofluorescence staining of TUNEL (green), PNA (red), and DAPI (blue) of spleen sections. (D) Averages of TUNEL+ cells as a percentage of PNA+ cells in controls (YY1Fl/Fl or AID-Cre, n = 5) and YY1CKO mice (n = 3). About 600–800 PNA+ cells were counted per genotype. Error bars are SD. Statistical significance was determined by a two-tailed unpaired Student t test.
Loss of YY1 leads to increased apoptosis. (A) Representative flow cytometry analysis of activated caspase-3 staining in GC B cells (B220+CD95+GL7+) at day 10 after sRBC immunization. Samples stained without caspase-3 Ab were used as negative controls, and samples from a mouse irradiated (5 Gy) were used as positive controls for caspase-3 staining. (B) Average percentages of caspase-3+ population in non–B cells (B220−), non-GC B cells (B220+CD95−GL7−), and GC B cells. Controls (YY1Fl/Fl or AID-Cre), n = 6; YY1CKO, n = 4. (C) Representative immunofluorescence staining of TUNEL (green), PNA (red), and DAPI (blue) of spleen sections. (D) Averages of TUNEL+ cells as a percentage of PNA+ cells in controls (YY1Fl/Fl or AID-Cre, n = 5) and YY1CKO mice (n = 3). About 600–800 PNA+ cells were counted per genotype. Error bars are SD. Statistical significance was determined by a two-tailed unpaired Student t test.
Loss of YY1 leads to decreased DZ cells. (A) Representative flow cytometry analysis of DZ cells (B220+CD95+GL7+CXCR4hiCD86lo) and LZ cells (B220+CD95+GL7+CXCR4loCD86hi) in YY1CKO mice at 10 d after sRBC immunization compared with control mice. Cells were gated on GC B cells (B220+CD95+GL7+). Frequency of each gated population as a percentage of displayed cells is shown. (B) Percentage of DZ and LZ cells in GC B cells and (C) total number of DZ and LZ cells in YY1CKO mice (n = 6) at 10 d after sRBC immunization compared with control mice (YY1Fl/Fl, n = 5; AID-Cre, n = 5). Each point represents data from a single mouse. Horizontal bar indicates mean of data. This figure represents data from two independent experiments. Statistical significance was determined by a two-tailed unpaired Student t test. ***p < 0.001.
Loss of YY1 leads to decreased DZ cells. (A) Representative flow cytometry analysis of DZ cells (B220+CD95+GL7+CXCR4hiCD86lo) and LZ cells (B220+CD95+GL7+CXCR4loCD86hi) in YY1CKO mice at 10 d after sRBC immunization compared with control mice. Cells were gated on GC B cells (B220+CD95+GL7+). Frequency of each gated population as a percentage of displayed cells is shown. (B) Percentage of DZ and LZ cells in GC B cells and (C) total number of DZ and LZ cells in YY1CKO mice (n = 6) at 10 d after sRBC immunization compared with control mice (YY1Fl/Fl, n = 5; AID-Cre, n = 5). Each point represents data from a single mouse. Horizontal bar indicates mean of data. This figure represents data from two independent experiments. Statistical significance was determined by a two-tailed unpaired Student t test. ***p < 0.001.
Because there were still small numbers of GC B cells in response to sRBC immunization in YY1CKO mice even at day 10 (Fig. 2), we sought to determine whether these GC B cells had undergone complete deletion of both YY1 alleles, or whether one or both alleles of YY1 still remained intact. To facilitate the characterization of YY1 in GC B cells, we attempted to examine YY1 protein using intracellular flow cytometry. We found that intracellular staining of YY1 was not specific, even though the same Ab detects YY1 protein specifically in Western blotting (Supplemental Fig. 3). Instead, we sorted GC B cells from YY1CKO mice and used single-cell PCR to determine the status of the YY1 locus (Supplemental Fig. 3). At day 4 postimmunization, 73% of GC B cells had both YY1 alleles deleted, whereas 10.8 and 16.2% of GC B cells had only one YY1 allele deleted or no YY1 deletion in YY1CKO mice, respectively (Table I). Despite increased AID-Cre activity from day 4 to day 10 (Supplemental Fig. 1), the frequency of GC B cells with both YY1 alleles deleted did not increase at day 10 (69.6%) compared with day 4. Furthermore, the fraction of GC B cells without YY1 deletion was similar at day 4 (16.2%) and day 10 (21.6%). Collectively, these data indicate that although YY1-null GC B cells are generated, YY1 ablation greatly reduces the magnitude of the GC response.
| Days after Immunization . | Deletion of Both YY1 Alleles . | Deletion of Only One YY1 Allele . | No YY1 Deletion . |
|---|---|---|---|
| 4 | 73.0% (54/74) | 10.8% (8/74) | 16.2% (12/74) |
| 10 | 69.6% (71/102) | 8.8% (9/102) | 21.6% (22/102) |
| Days after Immunization . | Deletion of Both YY1 Alleles . | Deletion of Only One YY1 Allele . | No YY1 Deletion . |
|---|---|---|---|
| 4 | 73.0% (54/74) | 10.8% (8/74) | 16.2% (12/74) |
| 10 | 69.6% (71/102) | 8.8% (9/102) | 21.6% (22/102) |
YY1 does not affect cell proliferation but prevents apoptosis in GC B cells
The presence of small numbers of GC B cells with both YY1 alleles deleted suggests that YY1 is likely not required for the initiation of the GC reaction. The decrease in DZ cells and the decrease of GC B cells in YY1CKO mice from day 6 to day 10 (average of 1.5 × 106 cells at day 6 versus 0.48 × 106 cells at day 10) after immunization suggest that impairment of the GC reaction in YY1CKO mice is due to a defect in maintaining or amplifying GC B cell numbers. We suspected that this defect may be the result of altered proliferation and/or apoptosis of GC B cells in YY1CKO mice. To test this hypothesis, we first examined the consequence of loss of YY1 on cell proliferation and cell cycle. As shown in Fig. 5A, BrdU incorporation was slightly but significantly decreased in GC B cells in YY1CKO mice compared with control mice (YY1Fl/Fl or AID-Cre) at day 10 after sRBC immunization. In contrast, proliferation of non-GC B cells (B220+CD95−GL7−) or non–B cells (B220−) was low and there was no difference in BrdU incorporation in these cells between YY1CKO and control mice (Fig. 5A). Interestingly, Ki-67 and DAPI staining indicated there was no significant difference in cell cycle distribution of GC B cells between YY1CKO and control mice (Fig. 5B, 5C).
Loss of YY1 does not directly affect proliferation of GC B cells. (A) Representative flow cytometry analysis of BrdU incorporation in GC B cells (B220+CD95+GL7+) at day 10 after sRBC immunization in control (YY1Fl/Fl or AID-Cre) and YY1CKO mice. Negative controls are samples injected with BrdU but stained without anti-BrdU Ab or samples without BrdU injection but stained with anti-BrdU Ab. Average percentages of BrdU incorporation in GC B cells, DZ cells (B220+CD95+GL7+CXCR4hiCD86lo), LZ cells (B220+CD95+GL7+CXCR4loCD86hi), non–B cells (B220−), and non-GC B (B220+CD95−GL7−) cells are shown below. Controls (YY1Fl/Fl or AID-Cre), n = 4; YY1CKO, n = 3. (B) Representative flow cytometry analysis of Ki-67 and DAPI staining of GC B cells at day 10 postimmunization and averages of six controls (YY1Fl/Fl or AID-Cre) and four YY1CKO mice are shown at right. (C) Representative cell cycle analysis of GC B cells at day 10 postimmunization, and averages of six controls (YY1Fl/Fl or AID-Cre) and four YY1CKO mice are shown at right. Error bars are SD. Statistical significance was determined by a two-tailed unpaired Student t test.
Loss of YY1 does not directly affect proliferation of GC B cells. (A) Representative flow cytometry analysis of BrdU incorporation in GC B cells (B220+CD95+GL7+) at day 10 after sRBC immunization in control (YY1Fl/Fl or AID-Cre) and YY1CKO mice. Negative controls are samples injected with BrdU but stained without anti-BrdU Ab or samples without BrdU injection but stained with anti-BrdU Ab. Average percentages of BrdU incorporation in GC B cells, DZ cells (B220+CD95+GL7+CXCR4hiCD86lo), LZ cells (B220+CD95+GL7+CXCR4loCD86hi), non–B cells (B220−), and non-GC B (B220+CD95−GL7−) cells are shown below. Controls (YY1Fl/Fl or AID-Cre), n = 4; YY1CKO, n = 3. (B) Representative flow cytometry analysis of Ki-67 and DAPI staining of GC B cells at day 10 postimmunization and averages of six controls (YY1Fl/Fl or AID-Cre) and four YY1CKO mice are shown at right. (C) Representative cell cycle analysis of GC B cells at day 10 postimmunization, and averages of six controls (YY1Fl/Fl or AID-Cre) and four YY1CKO mice are shown at right. Error bars are SD. Statistical significance was determined by a two-tailed unpaired Student t test.
Because DZ cells undergo rapid proliferation (11–13, 48, 49), our finding of altered DZ/LZ ratios in YY1CKO mice (Fig. 4) prompted us to investigate whether decreased BrdU incorporation in GC B cells in YY1CKO mice was due to decreased proliferation in DZ and LZ cells, or due to a decrease in DZ cells. We found no significant difference in BrdU incorporation in DZ or LZ cells between YY1CKO mice and control mice (Fig. 5A). Because LZ cells proliferate slower than DZ cells and incorporate less BrdU (Fig. 5A), these data argue that altered distribution of DZ and LZ cells rather than a change in proliferation per se is responsible for the decreased BrdU incorporation in GC B cells of YY1CKO mice.
From day 6 to day 10 postimmunization, GC B cells in YY1CKO mice continued to decrease (1.5 × 106 versus 0.48 × 106), suggesting that cell death is responsible for the loss of GC B cells in YY1CKO mice. We investigated whether loss of YY1 in GC B cells activates apoptosis by staining cells with an apoptotic marker, activated caspase-3 (50, 51). As shown in Fig. 6A, activated caspase-3 was increased >2-fold in GC B cells in YY1CKO mice compared with the YY1Fl/Fl and AID-Cre controls. This increase in apoptosis was limited to GC B cells, as non-GC B cells and non–B cells displayed very low activated caspase-3 staining and there was no difference between control and YY1CKO mice (Fig. 6A, 6B). Additionally, we used TUNEL staining to detect late stages of apoptosis and found that apoptosis was significantly increased in GC B cells (PNA+ cells in follicles) in YY1CKO mice compared with control mice (Fig. 6C, 6D). Taken together, these data indicate that loss of YY1 in GC B cells leads to an increase in apoptosis and therefore is required for the proper maintenance of a robust GC reaction.
Discussion
In this study, we found that YY1 expression was increased in GC B cells. Selective deletion of YY1 in GC B cells using AID-Cre significantly impaired the GC reaction as indicated by the decreased frequency and number of GC B cells in spleen in response to sRBC immunization. The decrease in GC B cells was observed as early as day 4 after sRBC immunization and was exacerbated throughout the GC reaction (Figs. 2, 3, Supplemental Fig. 2). Previously, YY1 has been implicated as a regulator of the GC reaction based on the enrichment of YY1 target genes in the GC B cell–specific transcriptional signature (23). Now our studies provide experimental evidence indicating that YY1 is required for a normal robust GC reaction. Because the AID-Cre allele that we used is activated in GCs around day 4 after Ag encounter (Supplemental Fig. 1), we cannot completely rule out the possibility that deleting YY1 in naive mature B cells before Ag encounter will affect the commitment of these cells to become GC B cells. However, our finding that ∼70% of the remaining GC B cells in YY1CKO mice at day 4 or day 10 after immunization had both YY1 alleles deleted (Table I) suggests that YY1 is not necessarily required for the initiation of the GC reaction, but rather is required to maintain a robust GC reaction. A recent study using Cγ1-Cre to selectively delete YY1 in GC B cells also found that YY1 is required for the development of GC B cells (52).
To understand the defects in the GC reaction in the absence of YY1, we investigated whether loss of YY1 affected proliferation of GC B cells, as YY1 has been shown to regulate proliferation in MEFs or HeLa cells (41). We found that GC B cells in YY1CKO mice showed a significant decrease in BrdU incorporation compared with GC B cells in control mice (Fig. 5A). However, Ki-67 and DAPI staining indicated there was no significant difference in cell cycle distribution in GC B cells between YY1CKO and control mice (Fig. 5B, 5C), suggesting that YY1 does not directly affect proliferation of GC B cells. This finding is consistent with a previous report that ablation of YY1 in splenic B cells activated by LPS ex vivo does not alter cell division and proliferation (53). We further found that loss of YY1 resulted in a decrease of DZ cells and a concomitant increase in LZ cells (Fig. 4). In DZ, GC B cells undergo rapid cell proliferation (13, 48, 49). We found that there was no significant difference in BrdU incorporation in DZ or LZ cells between YY1CKO mice and control mice. These results argue that YY1 does not directly affect proliferation of GC B cells, but rather the altered distribution of DZ and LZ cells is responsible for the decreased BrdU incorporation in GC B cells of YY1CKO mice.
Our finding that YY1 regulates the relative distribution of DZ and LZ in GCs is intriguing, as not much is known about how GC polarity is regulated. A large body of work supports a model in which GC B cells transit between DZ and LZ to undergo SHM in DZ and affinity selection as well as CSR in LZ (1, 18). It has been shown that DZ cells express high levels of CXCR4, and CXCR4 deficiency leads to an absence of DZ without altering the size and number of GCs (54, 55). More recently, two groups independently found that FOXO1 and PI3K play a critical role in GC polarity (56, 57). FOXO1 is highly expressed in DZ, and its activity is downregulated in LZ. Deletion of FOXO1 or activation of PI3K results in a loss of DZ with LZ-only GCs, partly due to downregulation of CXCR4 (56, 57). Additionally, a small number of LZ cells were found to express FOXO1 and c-Myc (56). c-Myc is required to initiate the GC reaction and the re-entry of LZ cells into DZ for additional rounds of SHM (29, 30). FOXO1 is likely involved in both regulation of targets necessary for the formation of DZ and the cyclic re-entry of LZ cells into DZ. The latter function is possibly through upregulation of c-Myc. YY1 has been found to transactivate c-Myc (58, 59) in splenic B cells (44). It is plausible that YY1-mediated transactivation of c-Myc plays a similar role in the re-entry of LZ cells into the DZ. Loss of YY1 would impair the re-entry of LZ cells, leading to decreased DZ cells in YY1CKO mice.
At day 10 postimmunization, the frequency and number of GC B cells in YY1CKO mice continued to decrease by 3-fold compared with day 6, whereas control mice had largely maintained their GC B cells (Fig. 2C). We found that apoptosis was increased in GC B cells in the absence of YY1 (Fig. 6), providing a plausible mechanism for the reduction of GC B cells in YY1CKO mice. The GC-specific transcriptional profile is enriched for genes involved in cell death (23). In particular, the Bcl-2 family anti-apoptotic protein Mcl1, which is upregulated in GC B cells, is a potential transactivation target of YY1 (23). Mcl1 has been shown to be the prosurvival factor in GCs. It is required for survival of GC B cells and essential for GC formation (60). It will be interesting to investigate whether Mcl1 is the critical downstream target through which YY1 regulates the survival of GC B cells.
The GC reaction is not only critical to produce high-affinity Abs for a robust adaptive immune response, but it also can lead to pathogenesis of B cell lymphoma. Because of their high proliferation rate and highly mutagenic processes, GC B cells are the susceptible targets of B cell malignancies. Most non-Hodgkin’s lymphomas are derived from GC B cells or B cells that have passed through GCs (18–22). Our finding that dysregulation of YY1 leads to an impaired GC reaction suggests a potential oncogenic role for YY1 in lymphomagenesis. Consistent with this notion, the expression of YY1 is increased significantly in human diffuse large B cell lymphoma, Burkitt’s lymphoma, and follicular lymphoma compared with reactive lymph nodes or normal B cells (61–63). Furthermore, high levels of YY1 expression correlate with a worse survival prognosis in human diffuse large B cell lymphoma and follicular lymphoma patients (61, 63).
Acknowledgements
We thank Drs. Brian Lewis, Carol Schrader, and David Weaver for providing reagents and Dr. Carol Schrader for insightful discussions.
Footnotes
This work was supported by National Institutes of Health Grant R01CA131210 (to H.Z.).
The online version of this article contains supplemental material.
Abbreviations used in this article:
- AID-Cre
B6.129P2-Aicdatm2(cre)Mnz/J
- CSR
class switch recombination
- DZ
dark zone
- GC
germinal center
- LZ
light zone
- MEF
mouse embryonic fibroblast
- mT/mG
mTomato/mGFP (B6.129(Cg)-Gt(ROSA)26Sortm4(ACTB-tdTomato,-EGFP)Luo/J)
- PNA
peanut agglutinin
- SHM
somatic hypermutation
- sRBC
sheep RBC
- YY1Fl/Fl
B6;129S4-Yy1tm2Yshi/J.
References
Disclosures
The authors have no financial conflicts of interest.





