Abstract
Macrophages have important functional roles in regulating the timely promotion and resolution of inflammation. Although many of the intracellular signaling pathways involved in the proinflammatory responses of macrophages are well characterized, the components that regulate macrophage reparative properties are less well understood. We identified the MEK1/2 pathway as a key regulator of macrophage reparative properties. Pharmacological inhibition of the MEK1/2 pathway by a MEK1/2 inhibitor (MEKi) significantly increased expression of IL-4/IL-13 (M2)-responsive genes in murine bone marrow–derived and alveolar macrophages. Deletion of the MEK1 gene using LysMCre+/+Mek1fl/fl macrophages as an alternate approach yielded similar results. MEKi enhanced STAT6 phosphorylation, and MEKi-induced changes in M2 polarization were dependent on STAT6. In addition, MEKi treatment significantly increased murine and human macrophage efferocytosis of apoptotic cells, independent of macrophage polarization and STAT6. These phenotypes were associated with increased gene and protein expression of Mertk, Tyro3, and Abca1, three proteins that promote macrophage efferocytosis. We also studied the effects of MEKi on in vivo macrophage efferocytosis and polarization. MEKi-treated mice had increased efferocytosis of apoptotic polymorphonuclear leukocytes instilled into the peritoneum. Furthermore, administration of MEKi after LPS-induced lung injury led to improved recovery of weight, fewer neutrophils in the alveolar compartment, and greater macrophage M2 polarization. Collectively, these results show that MEK1/2 inhibition is capable of promoting the reparative properties of murine and human macrophages. These studies suggest that the MEK1/2 pathway may be a therapeutic target to promote the resolution of inflammation via modulation of macrophage functions.
Introduction
Macrophage responses to infection, injury, and other inflammatory stimuli are shaped by the complex milieu of signals from the surrounding environment. Macrophage plasticity allows these cells to adopt different polarized phenotypes that may evolve over time based on cell origin and environmental stimuli. The functional dichotomy of macrophage (IFN-γ) or macrophage (LPS) (M1) and macrophage (IL-4/IL-13) (M2) polarization has been investigated as opposite ends on a spectrum of activation states regulating the function of macrophages (1). LPS-stimulated macrophages release proinflammatory cytokines, including IL-1β, IL-12, and TNF-α, and are effective at killing bacteria (2, 3), whereas IL-4/IL-13–stimulated cells downregulate inflammatory programming and upregulate genes involved in wound repair (4, 5). Under this paradigm, a transition from an M1 to M2 phenotype facilitates a reparative phenotype that promotes resolution of inflammation (6, 7), and human and murine studies indicate that this transition occurs in vivo (8, 9).
The cellular signaling networks regulating macrophage responses to M1 stimuli, such as LPS or IFN-γ, were characterized in detail, and numerous other pathways direct macrophages to develop distinct phenotypic and functional states (1, 10, 11). In contrast, a complete understanding of the signaling pathways that regulate M2 macrophage polarization and reparative properties is lacking. Because of this, manipulation of macrophage cell-signaling targets as a therapeutic strategy to promote the resolution of inflammation via harnessing the reparative properties of macrophages remains limited.
The MAPKs MEK1 (Mek1) and MEK2 (Mek2) participate in intracellular signaling networks and exert control on downstream effector molecules ERK1 and ERK2 via MEK1/2-dependent serine and tyrosine phosphorylation (12). MEK1 and MEK2 share 80% amino acid identity, suggesting that they may be functionally redundant. In certain cases, deletion of both Mek1 and Mek2 is required for phenotypes to emerge (13). However, Mek2−/− mice are phenotypically normal, whereas Mek1 deletion is embryonically lethal, suggesting that MAPK cascade signaling is dependent on select isoforms in specific settings (14). Recognition that altered activation of proteins in the RAS–RAF–MEK–ERK1/2 pathway occurs in many human cancers led to the development of inhibitor compounds targeting MEK1 and MEK2 to disrupt oncogenic pathway overactivation (15–17). More recently, immune-related targets of MEK pathways were described. For example, inhibition of the MEK1/2 pathway in macrophages was shown to regulate LPS responses (18, 19), and mice treated with a MEK1/2 inhibitor (MEKi) within 6 h of cecal ligation had reduced inflammation and multiorgan dysfunction (20). However, to our knowledge, the role of MEK1/2 in the regulation of IL-4/IL-13 polarization has not been characterized.
In this study, we characterized the effect of MEK1/2 pathway inhibition on macrophage phenotypes during resting states and IL-4/IL-13 polarization. The MEKi PD0325901 significantly increased expression of murine macrophage IL-4/IL-13–responsive genes, including Retnla, Ym1, Ccl17, and Tgfb1, and membrane proteins CD71 and CD206. This upregulation occurred by a mechanism that included increased STAT6 pathway activity, as measured by increased STAT6 phosphorylation that coincided with decreased levels of SOCS1 and SOCS3. In addition, MEKi treatment significantly increased murine and human macrophage efferocytosis of apoptotic cells (ACs), independent of macrophage polarization. MEKi treatment induced increased murine macrophage gene expression and cell surface localization of Mertk, Tyro3, and Abca1, three proteins that promote macrophage efferocytosis of ACs. We also found that the in vivo clearance of apoptotic neutrophils was enhanced by MEKi treatment. Furthermore, inhibition of MEK1/2 after induction of LPS-induced lung injury was associated with earlier recovery of weight, reduced lung neutrophils, and increased macrophage M2 polarization. To our knowledge, these studies are the first to evaluate the effects of a MEKi on macrophage reparative function. These studies have broad relevance, because the regulation of macrophage polarization and efferocytosis using MEKi has important therapeutic implications for multiple diseases, such as lung infection and inflammation, atherosclerosis, and cancer.
Materials and Methods
Mice
C57BL/6, BALB/c, and Stat6−/− mice on a BALB/c background (a gift of S.F. Ziegler) were used for these studies. Mice were matched for age (8–12 wk) and gender. LysMCre+/+Mek1fl/fl mice were generated by crossing Mek1fl/fl mice with LysMCre+/+ mice (Jackson Laboratory, Bar Harbor, ME) (13, 14). Genotyping was performed using PCR probe sets, as described (13). Animal procedures were approved by the Institutional Animal Care and Use Committee at the University of Washington.
Quantitative PCR primers, Abs, and inhibitors
Validated TaqMan FAM primer probes for the murine genes Retnla Mm00445109, Hprt Mm01545399, Ym1 Mm00657889, Tgfb1 Mm00441724, Ccl17 Mm01244826, Arg1 Mm00475988, Mertk Mm00434920, Abca1 Mm00442646, PU.1 Mm00488140, and IL10 Mm00439614 and the human genes Hprt1 Hs02800695, Tgm2 Hs00190278, Tgfb1 HS00998133, Mrc1 HS00267207, and Ccl17 HS00171074 were purchased from Life Technologies (Carlsbad, CA). Abs to p-p44/42 MAPK (Erk1/2; Thr202/Tyr204; cat. no. 9101), p44/42 MAPK (Erk1/2; 137F5; cat. no. 4695), Stat6 (cat. no. 9362), SOCS1 (A156; cat. no. 3950), SOCS3 (cat. no. 2923), MEK1 (D2R10; cat. no. 12671), β-actin (D6A8; cat. no. 8457), and anti-rabbit IgG HRP-linked (cat. no. 7074) were from Cell Signaling Technology (Danvers, MA). Anti-Stat6 (phospho Y641; ab54461) was from Abcam (Cambridge, MA). Mouse RELMα Ab (cat. no. AF1523) was from R&D Systems (Minneapolis, MN). Abs used for flow cytometry included Abca1 DyLight 488 conjugate (PA5-22908; Pierce, Rockford, IL); rabbit IgG isotype-control FITC conjugate (NBP1-43957; Novus); anti-mouse Abs to CD11c PE-conjugate (clone N418), CD206-FITC (clone C068C2), FITC conjugate Rat IgG2a κ (clone RTK2758), CD11b PE/Cy7 (clone M1/70), CD45 allophycocyanin-Cy7 (clone 30-F11), Ly6G-FITC (clone 1A8), and CD71 PerCP/Cy5.5 (clone R17217; all from BioLegend, San Diego, CA); anti-mouse Mertk PE conjugate (clone DS5MMER), eFluor 450 F4/80 (clone BM8), anti-CD14 PE-conjugate (clone 61D3), anti-mouse CD71-PE (clone R17217), and CD11c allophycocyanin (clone N418; all from eBioscience, San Diego, CA); anti-mDtk PE-conjugate (FAB759P) and anti-mAxl PE-conjugate (FAB8541P; both from R&D Systems); and anti-mouse Siglec F PE (clone E50-2440), and PE-conjugated isotype-controls Rat IgG2a κ (cat. no. 553930) and Rat IgG1 (cat. no. 553925; all from BD Pharmingen, San Jose, CA). Mouse Fc block, purified CD16/CD32 clone 93 was from eBioscience. Human Fc block, purified CD16/CD32 was from BD. PD0325901, PD98059, and U0126 were obtained from InvivoGen (San Diego, CA) or Sigma (St. Louis, MO).
Isolation and culture of murine bone marrow–derived macrophages
Bone marrow cells were isolated from femurs and tibias of C57BL/6, BALB/c, Stat6−/−, and LysMCre+/+Mek1fl/fl mice and cultured in Mac medium, as described (21). Bone marrow–derived macrophages (BMDMs) were replated on day 7 after harvest and allowed to adhere overnight at 37°C. Recombinant murine IL-4 (10 ng/ml) and IL-13 (10 ng/ml; both from Life Technologies) in Mac medium were added to cells. PD0325901 was added at 0.5 μM, whereas U0126 and PD98059 were added at 10 μM each. Equal amounts of DMSO were added as necessary for carrier controls.
Isolation and culture of murine alveolar macrophages
Naive C57BL/6 mice were euthanized with Beuthanasia-D and underwent three serial bronchoalveolar lavages (BALs) with 0.9 ml of BAL buffer (PBS + 5 mM EDTA). BAL fluid (BALF) cells were plated in Mac medium, and alveolar macrophages (AMs) were allowed to adhere to tissue culture plates for 1 h at 37°C. Wells were rinsed twice with warm PBS, and Mac medium with IL-4+IL-13 was added back with DMSO (carrier) or PD0325901 for 48 h.
Isolation and culture of human macrophages and neutrophils
The University of Washington Institutional Review Board approved a protocol to acquire venous blood from healthy and consenting adult donors. Blood was collected in BD Vacutainer collection tubes with EDTA (Thermo Fisher Scientific). Neutrophils and PBMCs were isolated from whole blood by dextran sedimentation removal of erythrocytes, followed by density gradient centrifugation using Ficoll-Paque (GE Healthcare, Uppsala, Sweden), as previously described (22). To further purify monocytes from total PBMCs, a Dynabeads Untouched Human Monocytes Kit (Invitrogen, Carlsbad, CA) was used following the recommended protocol. This isolation protocol routinely resulted in the recovery of high-purity (>90%) CD14+ monocytes from total PBMCs. Monocytes were cultured in RPMI 1640 supplemented with 5% penicillin/streptomycin, sodium bicarbonate, and 100 ng/ml recombinant human M-CSF (PeproTech, Rocky Hill, NJ) (MDM medium) to generate monocyte-derived macrophages (MDMs). Monocytes were seeded into 12-well tissue culture plates at a density of 4.5 × 105 cells per well in 2 ml of total volume and incubated at 37°C. On day 5 postisolation, an additional 0.25 ml of MDM medium was added to each well. Cultures were monitored for adherence and confluency and used for experiments between days 7 and 10.
Protein lysates and Western blotting
To collect protein, macrophage cultures were rinsed twice with cold PBS and lysed in 200 μl of cold RIPA lysis buffer containing EDTA with the addition of cOmplete, Mini, EDTA-free Protease Inhibitor Cocktail and PhosSTOP Phosphatase Inhibitor Cocktail Tablets (Roche, Mannheim, Germany). Protein concentrations were determined by BCA assay (Pierce), and 5–10 μg of total protein for each sample were prepared in Life Technologies Bolt LDS Sample Buffer and Sample Reducing Agent by heating at 70°C for 10 min. Samples were loaded onto Bolt 4–12% gradient gels for SDS-PAGE. Proteins were transferred onto a 0.45-μm polyvinylidene difluoride membrane (NEF1002; PerkinElmer, Shelton, CT). Blots were developed with SuperSignal West Femto Maximum Sensitivity Substrate (Pierce) and imaged using UltraQuant Molecular Imaging and Analysis Software for an Omega Ultra-Lum gel imaging system. Minimal adjustments to brightness/contrast were applied equally to whole-gel images. Blots were stripped with Restore Western Blot Stripping Buffer (Thermo Fisher Scientific) and reprobed for loading controls. Densitometry analyses were performed using ImageJ software.
Quantitative real-time PCR
To measure gene expression, total RNA was isolated using a NucleoSpin RNA isolation kit (Clontech Laboratories, Mountain View, CA). RNA concentrations were determined with a NanoDrop 1000 (Thermo Fisher Scientific) and diluted so equal concentrations (up to 1.5 μg) of total RNA was used as the template for cDNA synthesis with the High-Capacity cDNA Reverse Transcription Kit (Applied Biosystems, Foster City, CA). Equal amounts of cDNA template were used in quantitative real-time PCR (qPCR) reactions with verified primer probes and the SensiMix II Probe Hi-ROX Kit (Bioline, Taunton, MA). Reactions were measured on an ABI 7900HT Fast Real-Time PCR System. Data analysis was performed as previously described (23). Briefly, duplicate replicates were measured to obtain the average cycle threshold (Ct) for a sample. The ΔCt was the difference between the average Ct for a specific cDNA and control Hprt. The ΔΔCt was the average ΔCt at a given time point minus the average ΔCt of a control sample. The data are expressed as relative quantification (RQ), which is the fold change and is calculated as 2−ΔΔCt.
Efferocytosis assay and flow cytometry
Human polymorphonuclear leukocytes (PMNs) or Jurkat cells were left unlabeled or were labeled with CellTrace CFSE (Invitrogen) following the manufacturer’s protocols. To induce apoptosis, PMNs were incubated for 20–24 h in Mac or MDM medium at a concentration of 5 × 106 cells per milliliter in Falcon tubes covered with Breathe-Easy membrane (USA Scientific, Ocala, FL). Cultures were subjected to gentle tumbling at room temperature. Jurkat cell apoptosis was induced by stimulation with soluble Fas ligand (sCD95L; Sigma) for 6 h. Macrophages were left untreated or were stimulated with IL-4/IL-13 (BMDMs and BALF AMs) or IL-4 (MDMs) and carrier (DMSO) or PD0325901 for the indicated lengths of time. Adherent macrophages were rinsed with PBS, and unlabeled and CFSE+ PMNs (5:1 PMNs/macrophages) or Jurkat cells (2:1 Jurkat cells/macrophages) were added to macrophage cultures for 2 h at 37°C. After washing away nonadherent cells, macrophages were incubated with 1 mM EDTA in PBS and lifted with a cell scraper. Collected macrophages were washed, incubated with Fc block, and stained for F4/80, CD11b, and CD14. Flow cytometry was performed on a Canto RUO (BD Biosciences) and analyzed using FlowJo software (TreeStar, Ashland, OR). To examine surface staining of Mertk, Tyro3, Axl, and Abca1, BMDMs were stimulated with IL-4/IL-13 for 48 h with carrier or MEKi. Samples were collected as described above. Technical triplicates for each sample were processed for each experiment. The normalized change in mean fluorescent intensity (ΔMFI) for each was determined by subtracting the average mean fluorescent intensity (MFI) of isotype-control samples from carrier or MEKi from the individual MFI of each sample.
Peritoneal macrophage efferocytosis
C57BL/6 mice received MEKi PD0325901 (i.p., 20 μg/kg in 10% DMSO) or vehicle control (i.p., 10% DMSO) in sterile PBS. Human PMNs were aged overnight while tumbling at room temperature to induce apoptosis. Apoptotic PMNs were pelleted and resuspended in sterile PBS, and 5 × 106 cells in 200 μl of PBS were injected into the peritoneal cavity. Two hours later, mice were sacrificed by CO2 asphyxiation, and the peritoneal cavity was subjected to lavage with cold PBS. A total of 50,000 lavage cells was used for cytospin preparations that were stained with Diff-Quik (Siemens, Newark, DE). An individual blinded to the identity of the samples quantified the percentage of macrophages with an ingested cell by counting a minimum of 200 macrophages in random fields of view from each cytospin.
Experimental LPS-induced acute lung injury
C57BL/6 mice were anesthetized using isoflurane and positioned for oropharyngeal Escherichia coli LPS instillation (1.5 μg/g in 50 μl of sterile PBS). Mice were monitored daily for weight change and activity. Groups of mice received MEKi PD0325901 (i.p., 20 μg/kg in 10% DMSO) or vehicle control (i.p., 10% DMSO) on days 1 and 3 after LPS delivery. Mice were sacrificed at days 2 and 4 after LPS challenge and subjected to three serial BALs with 0.9 ml PBS + 5 mM EDTA. Total BALF cells were enumerated on a Cellometer Auto 2000 (Nexcelom Bioscience, Lawrence, MA), and staining by Diff-Quik was performed on cytospin preparations. BALF macrophages were isolated by adherence to tissue culture plates for 1 h; nonadherent cells were removed by washing with PBS. BALF macrophage RNA was isolated and used as the template for cDNA that was then used in qPCR reactions to determine relative gene expression. Surface CD71 levels were measured by multicolor flow cytometry on BALF macrophages that were identified as CD45+, Ly6G−, CD11c+, SigF+ cells.
Statistics
Statistical analyses were performed using GraphPad Prism 6 software. Samples were analyzed by the Student t test or by ANOVA for multiple comparisons, as appropriate. Significance was considered as p < 0.05.
Results
MEK1/2 pathway inhibition augments M2 gene expression
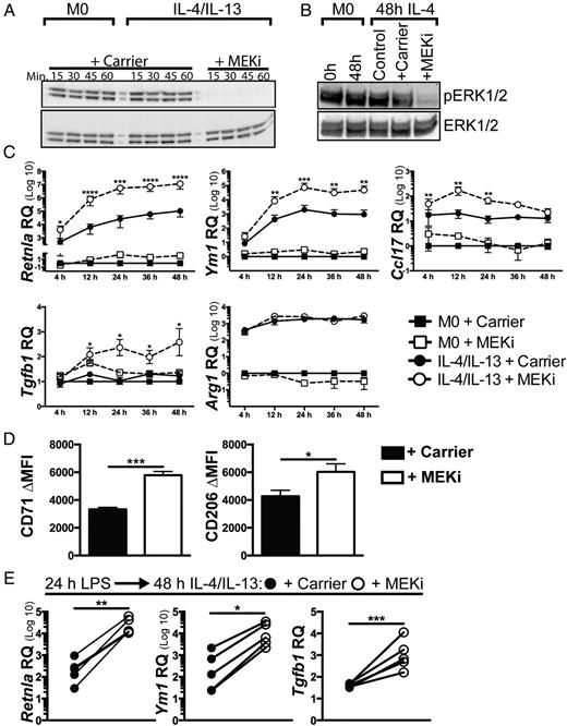
Regulation of macrophage reparative function is an area of potential therapeutic importance requiring characterization of the intracellular signaling pathways driving these functions. To identify novel pathways modulating macrophage M2 programming, we screened several compounds for their role in M2 gene expression (data not shown) and chose to further investigate the MEK1/2 pathway as a novel regulator of macrophage reparative function. This pathway was constitutively active, as measured by phosphorylation of downstream ERK1/2 (p-ERK1/2) in murine BMDMs (Fig. 1A) and human MDMs in culture (Fig. 1B), and it remained active after M2 polarization with IL-4/IL-13.
BMDM M2 gene expression is increased during IL-4/IL-13 polarization by the MEKi PD0325901. (A) One of three representative experiments showing constitutive expression of p-ERK1/2 in resting (M0) and IL-4/IL-13–treated conditions in murine BMDMs. There was early reduction of p-ERK1/2 at 15–60 min poststimulation with MEKi (PD0325901). (B) One of three representative experiments showing constitutive expression of p-ERK1/2 in resting (M0) and IL-4–treated human MDMs. Western blots of protein lysates from 0 to 48 h show decreased p-ERK1/2 after PD0325901 treatment. (C) M0 and IL-4/IL-13–treated BMDMs exposed to carrier control or MEKi over 48 h were processed for qPCR to determine RQ of Retnla, Ym1, Ccl17, Tgfb1, and Arg1 mRNA normalized to time-matched M0 + carrier control samples. Treatment with MEKi led to a significant increase in IL-4/IL-13–dependent gene expression of Retnla, Ym1, Ccl17, and Tgfb1 but not Arg1. Data are from three to four biological replicates (mean ± SEM). (D) At 48 h, IL-4/IL-13–treated cells exposed to carrier control or MEKi were processed for surface staining of CD71 and CD206. ΔMFI was determined by subtracting the MFI of the isotype-control samples from that of each Ab. MEKi treatment led to increased surface expression of CD71 and CD206. Data are mean ± SD from triplicate samples from one representative experiment of two. (E) LPS-treated BMDMs were treated with IL-4/IL-13 + carrier or PD0325901. At 48 h, MEKi treatment led to increased expression of Retnla, Ym1, and Tgfb1. Data are mean ± SD from six independent experiments. *p < 0.05, **p < 0.01, ***p < 0.001, ****p < 0.0001.
BMDM M2 gene expression is increased during IL-4/IL-13 polarization by the MEKi PD0325901. (A) One of three representative experiments showing constitutive expression of p-ERK1/2 in resting (M0) and IL-4/IL-13–treated conditions in murine BMDMs. There was early reduction of p-ERK1/2 at 15–60 min poststimulation with MEKi (PD0325901). (B) One of three representative experiments showing constitutive expression of p-ERK1/2 in resting (M0) and IL-4–treated human MDMs. Western blots of protein lysates from 0 to 48 h show decreased p-ERK1/2 after PD0325901 treatment. (C) M0 and IL-4/IL-13–treated BMDMs exposed to carrier control or MEKi over 48 h were processed for qPCR to determine RQ of Retnla, Ym1, Ccl17, Tgfb1, and Arg1 mRNA normalized to time-matched M0 + carrier control samples. Treatment with MEKi led to a significant increase in IL-4/IL-13–dependent gene expression of Retnla, Ym1, Ccl17, and Tgfb1 but not Arg1. Data are from three to four biological replicates (mean ± SEM). (D) At 48 h, IL-4/IL-13–treated cells exposed to carrier control or MEKi were processed for surface staining of CD71 and CD206. ΔMFI was determined by subtracting the MFI of the isotype-control samples from that of each Ab. MEKi treatment led to increased surface expression of CD71 and CD206. Data are mean ± SD from triplicate samples from one representative experiment of two. (E) LPS-treated BMDMs were treated with IL-4/IL-13 + carrier or PD0325901. At 48 h, MEKi treatment led to increased expression of Retnla, Ym1, and Tgfb1. Data are mean ± SD from six independent experiments. *p < 0.05, **p < 0.01, ***p < 0.001, ****p < 0.0001.
To study the role of MEK1/2 in M2 polarization, we exposed resting macrophages (M0) or IL-4/IL-13–stimulated (M2) murine BMDMs to the MEKi PD0325901 or carrier (DMSO) control. We confirmed a significant reduction in p-ERK1/2 in MEKi-treated murine and human cells (Fig. 1A, 1B). We analyzed the effect of MEK1/2 inhibition on M2 gene expression at 4–48 h post–IL-4/IL-13 stimulation. We found that MEKi significantly increased murine BMDM expression of a number of M2 genes, including Retnla, Ym1, Ccl17, and Tgfb1, in a time-dependent fashion, with a >200-fold increase in Retnla in MEKi-treated cells compared with carrier IL-4/IL-13–stimulated cells (Fig. 1C). Surface expression of M2 markers CD71 and CD206 was also increased by MEKi (Fig. 1D). Although most M2 genes were upregulated by MEKi, Arg1 did not change (Fig. 1C). This MEKi-dependent phenotype was also observed during murine BMDM IL-4 polarization (Supplemental Fig. 1) and was largely absent upon the treatment of resting cells. Therefore, the significant MEKi-dependent modulation of M2 gene expression required the presence of IL-4 or IL-4/IL-13.
Because we showed that macrophage repolarization from M1 to M2 occurs in vivo (23), we investigated whether MEKi could promote greater M2 phenotypes after LPS stimulation. Murine BMDMs were M1 polarized with LPS 24 h prior to stimulation with IL-4/IL-13 in the presence of MEKi or carrier control. Consistent with our previous findings, MEKi treatment significantly increased Retnla, Ym1, and Tgfb1 mRNA compared with carrier-treated samples (Fig. 1E). Therefore, the MEKi-dependent increase in M2 gene expression occurred regardless of the initial polarized state of the macrophage.
To confirm that MEK1/2 pathway inhibition, and not off-target effects of PD0325901 treatment, was responsible for the increased M2 gene expression, we first tested two additional MEK1/2 pathway inhibitors, U0126 and PD98059, which had variable effects on increasing Retnla expression (Fig. 2A). At the doses tested, we found variable suppressive effects on the MEK1/2 pathway, as determined by loss of p-ERK1/2 at 48 h. The second-generation MEKi, PD0325901, had the greatest suppressive effect (63% reduction in p-ERK1/2), while the older generation inhibitors had less suppressive effects, U0126 (25% reduction), and no significant inhibition of p-ERK1/2 by PD98059 at 48 h (Fig. 2B, 2C). These changes in p-ERK1/2 correlated with effects on Retnla gene (Fig. 2A) and protein (Fig. 2B, 2D) expression. PD0325901 treatment resulted in a greater increase in Retnla than did U0126 treatment, and PD98059 treatment did not alter Retnla expression.
MEK1/2 pathway inhibition results in differential enhancement of BMDM IL-4/IL-13 polarization. BMDMs were stimulated with IL-4/IL-13 with the addition of media (control), DMSO (+ carrier), PD0325901, U0126, or PD98059 for 48 h. Cells were processed for RNA and protein. (A) RQ of Retnla gene expression normalized to M0 showing the greatest effect of PD0325901 (mean ± SD of four biological replicates). (B) BMDM protein lysates were probed for p-ERK1/2, ERK1/2, Relmα, and β-actin and quantified using densitometry. (C) Ratio of p-ERK1/2 to ERK1/2 expressed as the percentage of IL-4/IL-13 controls showing the greatest effect of PD0325901. (D) Ratio of Relmα/β-actin also demonstrating the greatest effect of PD0325901. (E) BMDM protein lysates from LysMCre+/+Mek1fl/fl BMDMs (LysMCre+/+) compared with LysMCre−/−Mek1fl/fl controls (LysMCre−/−) demonstrating a reduction in MEK1 protein in LysMCre+/+ cells. Lane 1: M0 + carrier; lane 2: IL-4/IL-13 + carrier; lane 3, IL-4/IL-13 + MEKi. (F) RQ of Retnla gene expression from IL-4/IL-13–treated LysMCre+/+ and LysMCre−/− BMDMs normalized to M0 (mean ± SD of triplicate samples). Data are from one of two representative experiments. (G) BALF AMs were IL-4/IL-13 polarized with the addition of DMSO (+ carrier) or PD0325901 (+ MEKi) ex vivo for 48 h. qPCR was used to measure the RQ of Retnla, Ym1, Tgfb1, and Ccl17. Data are the mean of the fold increase in PD0325901 compared with carrier (n = 7 biological replicates for each group collected from two independent experiments). *p < 0.05, **p < 0.01, ***p < 0.001, ****p < 0.0001 versus carrier-treated samples or as indicated. ns, not significant.
MEK1/2 pathway inhibition results in differential enhancement of BMDM IL-4/IL-13 polarization. BMDMs were stimulated with IL-4/IL-13 with the addition of media (control), DMSO (+ carrier), PD0325901, U0126, or PD98059 for 48 h. Cells were processed for RNA and protein. (A) RQ of Retnla gene expression normalized to M0 showing the greatest effect of PD0325901 (mean ± SD of four biological replicates). (B) BMDM protein lysates were probed for p-ERK1/2, ERK1/2, Relmα, and β-actin and quantified using densitometry. (C) Ratio of p-ERK1/2 to ERK1/2 expressed as the percentage of IL-4/IL-13 controls showing the greatest effect of PD0325901. (D) Ratio of Relmα/β-actin also demonstrating the greatest effect of PD0325901. (E) BMDM protein lysates from LysMCre+/+Mek1fl/fl BMDMs (LysMCre+/+) compared with LysMCre−/−Mek1fl/fl controls (LysMCre−/−) demonstrating a reduction in MEK1 protein in LysMCre+/+ cells. Lane 1: M0 + carrier; lane 2: IL-4/IL-13 + carrier; lane 3, IL-4/IL-13 + MEKi. (F) RQ of Retnla gene expression from IL-4/IL-13–treated LysMCre+/+ and LysMCre−/− BMDMs normalized to M0 (mean ± SD of triplicate samples). Data are from one of two representative experiments. (G) BALF AMs were IL-4/IL-13 polarized with the addition of DMSO (+ carrier) or PD0325901 (+ MEKi) ex vivo for 48 h. qPCR was used to measure the RQ of Retnla, Ym1, Tgfb1, and Ccl17. Data are the mean of the fold increase in PD0325901 compared with carrier (n = 7 biological replicates for each group collected from two independent experiments). *p < 0.05, **p < 0.01, ***p < 0.001, ****p < 0.0001 versus carrier-treated samples or as indicated. ns, not significant.
As an alternate approach to pharmacological inhibition of the MEK1/2 pathway, we created a genetic knockout of Mek1 in murine BMDMs by breeding Mek1fl/fl mice to LysMCre mice. This resulted in a substantial decrease in MEK1 protein in murine BMDMs derived from LysMCre+/+Mek1fl/fl mice compared with LysMCre−/−Mek1fl/fl mice (45.7 ± 4.2% of LysMCre−/− levels) (Fig. 2E). After exposure to IL-4/IL-13 for 24 h, Retnla expression was significantly increased in MEK1-deficient murine BMDMs compared with control (Fig. 2F). Collectively, these data demonstrate that inhibition of the MEK1/2 pathway during murine BMDM stimulation with IL-4/IL-13 results in a marked increase in gene expression and protein production of several macrophage IL-4/IL-13–responsive genes in MEKi compared to carrier-treated samples. Data from MEK1-deficient murine BMDMs suggest that loss of MEK1 alone is sufficient to promote increased IL-4/IL-13 polarization. Together, these data strongly support a role for the MEK1/2 pathway in regulating macrophage IL-4/IL-13 responses.
To determine whether MEKi treatment had similar effects on different macrophage populations, we isolated murine AMs from BALF. AMs were IL-4/IL-13 polarized ex vivo with carrier or PD0325901 for 48 h. Corresponding to the murine BMDM phenotype, expression of Retnla, Ym1, Tgfb1, and Ccl17 was significantly increased in MEKi-treated mice compared with carrier-treated controls (Fig. 2G). Thus, MEK1/2 pathway inhibition induced similar changes in IL-4/IL-13–responsive gene expression in macrophages from different tissue sources.
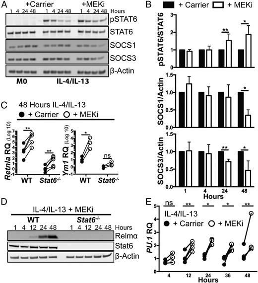
MEKi treatment enhances STAT6 pathway activation during IL-4/IL-13 stimulation
Macrophages require the transcription factor STAT6 for increased expression of many IL-4/IL-13–regulated genes (24). Based on our M2 gene expression results, we hypothesized that the MEK1/2 pathway negatively regulates STAT6 activation. We examined phosphorylation of STAT6 (p-STAT6) in M2-polarized cells treated with MEKi or carrier control as a measure of STAT6 pathway activation. At 24 and 48 h, MEKi treatment increased p-STAT6 levels compared with carrier-treated controls (Fig. 3A, 3B). Because p-STAT6 is negatively regulated by SOCS1 and SOCS3 (25), we also measured these protein levels from the same samples. MEKi treatment significantly decreased SOCS3 at 24 and 48 h and SOCS1 at 48 h compared with carrier-treated controls (Fig. 3A, 3B). Because these data implicate MEK1/2 pathways in maintaining SOCS1 and SOCS3 levels, and thereby reducing p-STAT6, we asked whether STAT6 alone is responsible for the MEKi-dependent effects on M2 gene expression. Using BMDMs from wild-type (WT) and Stat6−/− mice, we evaluated the effect of MEKi or carrier control on M2 gene expression. As expected, Stat6−/− murine BMDMs failed to respond to IL-4/IL-13, with no increase in M2 genes Retnla or Ym1 (Fig. 3C). In the presence of MEKi, the upregulation of M2 genes and protein was significantly reduced in Stat6−/− BMDMs, demonstrating a dependency on STAT6 (Fig. 3C, 3D). However, there was a small increase in Retnla mRNA in MEKi-treated Stat6−/− cells, suggesting that additional pathway(s) may be working in concert with STAT6. This small increase in Retnla mRNA in MEKi-treated cells compared with carrier-treated conditions was also observed in resting WT murine BMDMs (Fig. 1), although the magnitude of change was very small compared with IL-4/IL-13–stimulating conditions. Despite this small change, Relmα protein levels (Retnla protein product) were increased in WT cells treated with MEKi but not in Stat6−/− cells (Fig. 3D). Previous studies showed that the transcription factor PU.1 increases Retnla and Ym1 expression after IL-4 stimulation (26). In this study, we show that MEKi treatment significantly increased PU.1 expression at 12–48 h after stimulation (Fig. 3E), thereby representing another potential mechanism by which MEKi may function to increase M2 gene expression. Collectively, these results show that MEK1/2 pathway activity dampens the STAT6-dependent response to IL-4/IL-13 stimulation.
MEKi increases BMDM STAT6 pathway activation during IL-4/IL-13 stimulation. (A) BMDM protein lysates were collected at 1, 4, 24, and 48 h after stimulation of M0 + DMSO (+ Carrier) and after stimulation of IL-4/IL-13 + carrier or + 0.5 μM PD0325901 (+ MEKi). Blots were probed for p-STAT6, STAT6, SOCS1, SOCS3, and β-actin. One representative experiment is shown of n = 4–6. (B) Densitometry quantitation of the ratio of p-STAT6/STAT6, SOCS1/actin, and SOCS3/actin normalized to carrier-treated samples demonstrates increased p-STAT6 and reduced SOCS1 and SOCS3 proteins in MEKi-treated samples. (C and D) BMDMs from WT or Stat6−/− BALB/c mice were stimulated with IL-4/IL-13 + Carrier or + MEKi. (C) At 48 h, Retnla and Ym1 mRNA expression was measured and expressed as fold change (RQ) relative to respective M0 conditions. There was a marked reduction in Retnla and Ym1 in Stat6−/− cells compared with WT cells. Data are from three to five biological replicates and show the mean for each sample comparing matched carrier- and inhibitor-treated samples. (D) Protein lysates were collected at serial time points after stimulation. Relmα, STAT6, and β-actin were detected by Western blot. There was no detectable STAT6 or Relmα proteins in Stat6−/− cells compared with WT cells. Blots are from one representative experiment of three. (E) BMDMs were stimulated with IL-4/IL-13 with the addition of carrier or MEKi. RNA was collected over 48 h to determine the RQ of PU.1 normalized to time-matched M0 conditions. MEKi treatment led to increases in PU.1 mRNA starting at 12 h (mean of three to four independent experiments). *p < 0.05, **p < 0.01. ns, not significant.
MEKi increases BMDM STAT6 pathway activation during IL-4/IL-13 stimulation. (A) BMDM protein lysates were collected at 1, 4, 24, and 48 h after stimulation of M0 + DMSO (+ Carrier) and after stimulation of IL-4/IL-13 + carrier or + 0.5 μM PD0325901 (+ MEKi). Blots were probed for p-STAT6, STAT6, SOCS1, SOCS3, and β-actin. One representative experiment is shown of n = 4–6. (B) Densitometry quantitation of the ratio of p-STAT6/STAT6, SOCS1/actin, and SOCS3/actin normalized to carrier-treated samples demonstrates increased p-STAT6 and reduced SOCS1 and SOCS3 proteins in MEKi-treated samples. (C and D) BMDMs from WT or Stat6−/− BALB/c mice were stimulated with IL-4/IL-13 + Carrier or + MEKi. (C) At 48 h, Retnla and Ym1 mRNA expression was measured and expressed as fold change (RQ) relative to respective M0 conditions. There was a marked reduction in Retnla and Ym1 in Stat6−/− cells compared with WT cells. Data are from three to five biological replicates and show the mean for each sample comparing matched carrier- and inhibitor-treated samples. (D) Protein lysates were collected at serial time points after stimulation. Relmα, STAT6, and β-actin were detected by Western blot. There was no detectable STAT6 or Relmα proteins in Stat6−/− cells compared with WT cells. Blots are from one representative experiment of three. (E) BMDMs were stimulated with IL-4/IL-13 with the addition of carrier or MEKi. RNA was collected over 48 h to determine the RQ of PU.1 normalized to time-matched M0 conditions. MEKi treatment led to increases in PU.1 mRNA starting at 12 h (mean of three to four independent experiments). *p < 0.05, **p < 0.01. ns, not significant.
MEK1/2 inhibition increases macrophage efferocytosis of ACs
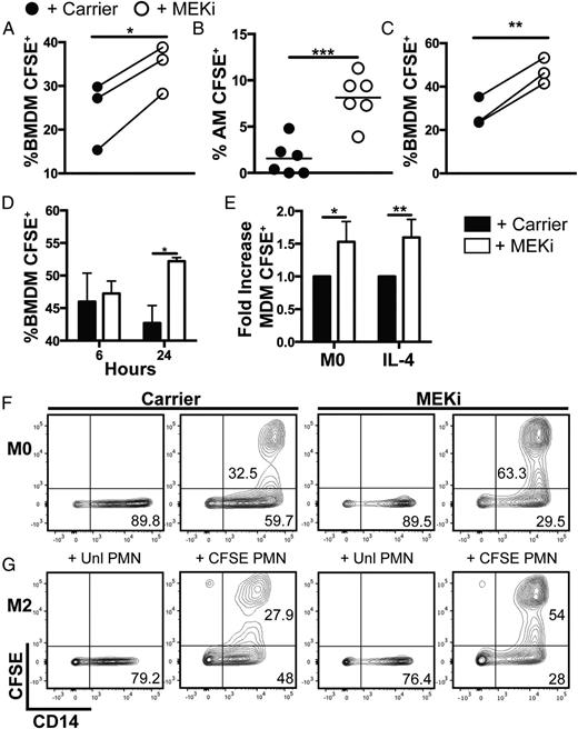
A critical reparative function of macrophages is their ability to clear ACs in the process referred to as efferocytosis. We sought to directly test the hypothesis that MEKi treatment increases macrophage efferocytosis of ACs. Efferocytosis was evaluated by FACS quantification of macrophage uptake of CFSE-labeled apoptotic human neutrophils (PMNs). The method used for human PMN aging routinely resulted in a high percentage of apoptosis (∼70% Annexin-V+, data not shown). Resting (M0) macrophages or M2 murine BMDMs were treated with carrier control or MEKi for 48 h prior to incubation with apoptotic CFSE-labeled human PMNs. Compared with carrier treatment, MEKi treatment significantly increased M2-polarized murine BMDM efferocytosis of apoptotic human PMNs (Fig. 4A). In addition, we observed a similar MEKi-dependent increase in efferocytosis using M2-polarized murine AMs (Fig. 4B). Surprisingly, we observed that the MEKi phenotype did not require M2 polarization, such that MEKi treatment of M0 macrophages alone resulted in increased AC efferocytosis (Fig. 4C). Further experiments determined that the MEKi increase in AC efferocytosis was not limited to human PMNs as the target AC, because the use of apoptotic human Jurkat cells in the same assay resulted in similar findings (data not shown, Fig. 4D). The MEKi-dependent increase in efferocytosis was time dependent, because the phenotype occurred within 24 h, but not 6 h, of MEKi treatment (Fig. 4E). In addition, we tested whether MEKi increased AC efferocytosis of resting or IL-4–polarized (M2) human MDMs. Consistent with results from murine macrophages, the MEKi increase in efferocytosis was also observed in human MDMs, independent of macrophage polarization (Fig. 4E). MEKi treatment increased efferocytosis of resting (M0) (Fig. 4F, representative plots) and M2 (Fig. 4G, representative plots) human MDMs by 1.53-fold ± 0.31 and 1.60-fold ± 0.28 (SD), respectively, compared with carrier controls. Together, these data indicate that MEKi treatment increases efferocytosis of ACs by resting or M2-polarized macrophages from different tissue sources and species.
MEKi increases macrophage efferocytosis of ACs. Murine BMDMs (A) or AMs (B) were stimulated with IL-4/IL-13 or BMDMs were cultured as M0 (C) with the addition of DMSO (+ Carrier) or 0.5 μM PD0325901 (+ MEKi) for 48 h. Unlabeled and CFSE-labeled apoptotic human neutrophils (PMNs) were added to BMDM cultures. Efferocytosis was quantified as the percentage of CFSE+ macrophages by FACS. Efferocytosis was significantly enhanced in all MEKi-treated samples. Data are mean percentage of CFSE+ BMDMs (A and C) (n = 3) or CFSE+ AMs (n = 6 each) (B) from paired carrier- and MEKi-treated samples. (D) M0 BMDMs treated with carrier or MEKi for 6 or 24 h were incubated with Jurkat cells as AC targets, and efferocytosis was evaluated by flow cytometry. MEKi increased efferocytosis in M0 cells at 24 h but not at 6 h. Data are mean ± SD from triplicate samples from one representative experiment of three. (E) Apoptotic PMNs were added to human MDMs (M0 or IL-4 treated) with carrier or MEKi. Efferocytosis was enhanced by MEKi across all conditions. Data are mean ± SD of the fold increase in the percentage of CFSE+ MDMs from four donors. (F and G) Representative contour plots from a single human donor showing CD14+ MDMs after efferocytosis of unlabeled PMNs (+ Unl PMN) or CFSE-labeled PMNs (+ CFSE PMN) from resting (M0) (F) or IL-4 (M2) (G) BMDMs stimulated with carrier or MEKi. *p < 0.05, **p < 0.01, ***p < 0.001.
MEKi increases macrophage efferocytosis of ACs. Murine BMDMs (A) or AMs (B) were stimulated with IL-4/IL-13 or BMDMs were cultured as M0 (C) with the addition of DMSO (+ Carrier) or 0.5 μM PD0325901 (+ MEKi) for 48 h. Unlabeled and CFSE-labeled apoptotic human neutrophils (PMNs) were added to BMDM cultures. Efferocytosis was quantified as the percentage of CFSE+ macrophages by FACS. Efferocytosis was significantly enhanced in all MEKi-treated samples. Data are mean percentage of CFSE+ BMDMs (A and C) (n = 3) or CFSE+ AMs (n = 6 each) (B) from paired carrier- and MEKi-treated samples. (D) M0 BMDMs treated with carrier or MEKi for 6 or 24 h were incubated with Jurkat cells as AC targets, and efferocytosis was evaluated by flow cytometry. MEKi increased efferocytosis in M0 cells at 24 h but not at 6 h. Data are mean ± SD from triplicate samples from one representative experiment of three. (E) Apoptotic PMNs were added to human MDMs (M0 or IL-4 treated) with carrier or MEKi. Efferocytosis was enhanced by MEKi across all conditions. Data are mean ± SD of the fold increase in the percentage of CFSE+ MDMs from four donors. (F and G) Representative contour plots from a single human donor showing CD14+ MDMs after efferocytosis of unlabeled PMNs (+ Unl PMN) or CFSE-labeled PMNs (+ CFSE PMN) from resting (M0) (F) or IL-4 (M2) (G) BMDMs stimulated with carrier or MEKi. *p < 0.05, **p < 0.01, ***p < 0.001.
MEKi treatment increases macrophage Mertk, Tyro3, and Abca1 independent of IL-4/IL-13 polarization and STAT6
Because the increase in AC efferocytosis occurred after 24 h of MEKi treatment, we hypothesized that changes in efferocytosis-related genes and proteins, such as the TAM family member Mertk or Abca1 (27), would also be observed within this time period. We found increased mRNA of Mertk and Abca1 in resting and M2 BMDMs and murine AMs treated with MEKi compared with their carrier-treated controls (Fig. 5A–C). Additionally, the MEKi-dependent increase in Mertk and Abca1 was independent of Stat6 (Fig. 5B), further demonstrating that MEKi effects on efferocytosis occur independently of M2 polarization. We next examined surface expression of all three TAM receptors (Mertk, Tyro3, and Axl) and Abca1 on murine BMDMs exposed to MEKi or carrier control (Fig. 5D, 5E). Although there was a modest increase in the percentage of Mertk+ murine BMDMs after MEKi treatment, we did not observe significant differences in the percentage of murine BMDMs positive for Axl, Tyro3, or Abca1 (data not shown). However, there was a significant increase in the MFI of Mertk, Abca1, and Tyro3, but not Axl, on MEKi-treated BMDMs compared with carrier-treated controls. Collectively, these data show that MEKi treatment increases mRNA and protein surface localization of macrophage proteins that facilitate efferocytosis.
MEKi increases macrophage Mertk, Tyro3, and Abca1 independent of polarization and STAT6. (A) BMDMs from WT mice were left resting (M0) or were polarized with IL-4/IL-13 for 24 h with the addition of DMSO (+ carrier) or 0.5 μM PD0325901 (+ MEKi). BMDMs from WT or Stat6−/− mice (B) or murine AMs (C) were IL-4/IL-13 polarized for 48 h with the addition of vehicle or MEKi (PD0325901). RNA was collected to determine relative expression (RQ) of Mertk and Abca1 compared with M0 + carrier control. Mertk and Abca1 were increased in MEKi-treated M0 and M2-polarized WT and Stat6−/− BMDMs, as well as in WT AMs. Data are mean ± SD of three to seven biological replicates. (D) Representative contour plots showing IL-4/IL-13 BMDMs polarized for 48 h with the addition of carrier or MEKi. Gates were set based on Mertk isotype-control staining to evaluate the percentage of Mertk+ macrophages. (E and F) Quantitation of FACS data showing a MEKi-dependent increase in the percentage of Mertk+ BMDMs, and the ΔMFI of Mertk, Abca1 and Tyro3 on BMDMs. Data are mean ± SEM of two or three biological replicates. *p < 0.05, **p < 0.01, ***p < 0.001.
MEKi increases macrophage Mertk, Tyro3, and Abca1 independent of polarization and STAT6. (A) BMDMs from WT mice were left resting (M0) or were polarized with IL-4/IL-13 for 24 h with the addition of DMSO (+ carrier) or 0.5 μM PD0325901 (+ MEKi). BMDMs from WT or Stat6−/− mice (B) or murine AMs (C) were IL-4/IL-13 polarized for 48 h with the addition of vehicle or MEKi (PD0325901). RNA was collected to determine relative expression (RQ) of Mertk and Abca1 compared with M0 + carrier control. Mertk and Abca1 were increased in MEKi-treated M0 and M2-polarized WT and Stat6−/− BMDMs, as well as in WT AMs. Data are mean ± SD of three to seven biological replicates. (D) Representative contour plots showing IL-4/IL-13 BMDMs polarized for 48 h with the addition of carrier or MEKi. Gates were set based on Mertk isotype-control staining to evaluate the percentage of Mertk+ macrophages. (E and F) Quantitation of FACS data showing a MEKi-dependent increase in the percentage of Mertk+ BMDMs, and the ΔMFI of Mertk, Abca1 and Tyro3 on BMDMs. Data are mean ± SEM of two or three biological replicates. *p < 0.05, **p < 0.01, ***p < 0.001.
MEKi treatment of mice promotes reparative macrophage function
We used two in vivo models to test the ability of MEKi to alter macrophage efferocytosis and M2 polarization. To explore whether MEKi can increase macrophage efferocytosis of apoptotic PMNs in vivo, we treated mice with MEKi or carrier control 24 h prior to peritoneal instillation of apoptotic human neutrophils. At 2 h postinstillation, the percentage of efferocytosis was quantified from cytospins of cells recovered from peritoneal lavage fluid (Fig. 6A). We found an ∼2-fold increase in the percentage of efferocytosis in MEKi-treated mice, which was similar to the fold change seen in our in vitro assays (Fig. 4).
MEKi promotes in vivo macrophage efferocytosis and M2 polarization. (A) Mice received carrier or MEKi 24 h prior to i.p. delivery of apoptotic neutrophils. Additional control mice did not receive PMNs. Mice were subjected to peritoneal lavage, and cytospin preparations were made from recovered cells and stained with Diff-Quik. The percentage of macrophages with ingested cells was quantified; data from three independent experiments are shown. MEKi treatment led to a significant increase in efferocytosis. (B–E) In a separate in vivo model of lung injury, mice received oropharyngeal delivery of LPS on day 0 and MEKi on days 1 and 3 post-LPS. Mice were monitored for weight change (B) and euthanized on days 2 and 4 for assessment of BALF cell counts and differential (C and D). (E) On day 4, AMs were isolated for assessment of M2 gene and protein expression. (B) Initial weight loss was similar between MEKi and carrier control groups, and MEKi-treated mice had faster recovery of their weights starting at day 2. Day 2 (n = 26 or 27 per condition), days 3 and 4 (n = 16 per condition). (C and D) On days 2 and 4, there were fewer total BALF cells due to reduced numbers of neutrophils in MEKi-treated mice. Macrophage numbers were similar in both groups (n = 5 or 6 mice per group; two to three experimental replicates). (E) On day 4, AMs from MEKi-treated mice had greater expression of Ym1 and Ccl17 mRNA (normalized to carrier control) and greater expression of CD71, as measured by FACS. (n = 10–12 per group). *p < 0.05, **p < 0.01, ***p < 0.001, ****p < 0.0001. ns, not significant.
MEKi promotes in vivo macrophage efferocytosis and M2 polarization. (A) Mice received carrier or MEKi 24 h prior to i.p. delivery of apoptotic neutrophils. Additional control mice did not receive PMNs. Mice were subjected to peritoneal lavage, and cytospin preparations were made from recovered cells and stained with Diff-Quik. The percentage of macrophages with ingested cells was quantified; data from three independent experiments are shown. MEKi treatment led to a significant increase in efferocytosis. (B–E) In a separate in vivo model of lung injury, mice received oropharyngeal delivery of LPS on day 0 and MEKi on days 1 and 3 post-LPS. Mice were monitored for weight change (B) and euthanized on days 2 and 4 for assessment of BALF cell counts and differential (C and D). (E) On day 4, AMs were isolated for assessment of M2 gene and protein expression. (B) Initial weight loss was similar between MEKi and carrier control groups, and MEKi-treated mice had faster recovery of their weights starting at day 2. Day 2 (n = 26 or 27 per condition), days 3 and 4 (n = 16 per condition). (C and D) On days 2 and 4, there were fewer total BALF cells due to reduced numbers of neutrophils in MEKi-treated mice. Macrophage numbers were similar in both groups (n = 5 or 6 mice per group; two to three experimental replicates). (E) On day 4, AMs from MEKi-treated mice had greater expression of Ym1 and Ccl17 mRNA (normalized to carrier control) and greater expression of CD71, as measured by FACS. (n = 10–12 per group). *p < 0.05, **p < 0.01, ***p < 0.001, ****p < 0.0001. ns, not significant.
We also used an experimental LPS-induced model of lung injury to examine the effects of MEKi on macrophage polarization. In this model, LPS was instilled into the lung, and MEKi or carrier control was administered starting at 24 h (day 1) postinjury (Fig. 6B–E). All LPS-treated mice had similar weight loss at day 1 post-LPS. On day 2, the MEKi-treated mice had improved activity (data not shown) and faster recovery of weight (Fig. 6B). On days 2 and 4, MEKi-treated mice had fewer neutrophils in the alveolar space and similar macrophage numbers (Fig. 6C, 6D). On day 4, there was increased M2 polarization of AMs in MEKi-treated mice, as demonstrated by greater M2 gene expression (Ccl17 and Ym1) and surface expression of the M2 marker CD71 (Fig. 6E). These findings indicate a beneficial effect of MEKi treatment after the induction of lung injury, with greater M2 polarization of AMs.
Discussion
In our studies, we demonstrated a novel role for the MEK1/2 pathway as a negative regulator of macrophage M2 polarization and clearance of ACs. Pharmacologic inhibition of this pathway demonstrated significant augmentation of M2 gene and protein expression and a marked enhancement of macrophage efferocytosis. Importantly, we also demonstrated enhanced M2 polarization in macrophages from LysMCre+/+Mek1fl/fl mice, confirming a critical role for MEK1 in regulating macrophage polarization.
By using Stat6−/− mice, we confirmed the reliance of MEKi-dependent changes in M2 gene and protein expression on this transcription factor. We examined STAT6 and p-STAT6 levels in MEKi mice compared with controls and found that early p-STAT6 levels were unaffected by MEKi, but later levels were increased in the presence of MEKi. Because SOCS1 and SOCS3 are important inhibitors of STAT6, we examined expression of these proteins (28). We found reduced levels of SOCS1 and SOCS3 in MEKi-treated mice, suggesting that MEKi functions via dampening inhibitors of STAT6 pathway activation. We also found MEKi-dependent increases in other STAT6-dependent transcription factors, such as PU.1, which was shown to regulate Ym1 and Retnla (26). These finding suggesting more complex regulation of transcription factors by MEKi may be one explanation for why many (Ym1, Ccl17, Retnla, Tgfb1), but not all (Arg1, Il10), M2 gene markers were enhanced by MEKi.
The clearance of apoptotic neutrophils by macrophages is another important process for tissue homeostasis and the resolution of inflammation. Macrophage receptors, including the Tyro family of proteins, facilitate ingestion of AC and induction of signals to dampen macrophage proinflammatory responses (29). Defects in macrophage efferocytosis may contribute to prolonged and unresolved inflammation, and there is evidence that macrophages from chronic obstructive pulmonary disease patients and cigarette smokers have marked defects in efferocytosis (30). In addition, macrophage efferocytosis is thought to contribute to the regulation of atherosclerosis, such that increased macrophage efferocytosis may decrease atherosclerotic plaque size and promote resolution of local inflammation (31, 32). Therefore, the therapeutic potential to stimulate or enhance macrophage efferocytosis of ACs has broad implications for the treatment of many human diseases (33).
In this study, we directly tested the hypothesis that MEKi promotes macrophage efferocytosis. Our data demonstrate that MEK1/2 inhibition results in a robust increase in murine and human macrophage efferocytosis of ACs. We found that effects on efferocytosis were independent of IL-4/IL-13 and Stat6. MEKi significantly increased gene and protein expression of Mertk, Tyro3, and Abca1, three proteins that promote macrophage efferocytosis. Furthermore, regulation of these genes and proteins by MEKi were STAT6 independent. Importantly, we found that mice treated with MEKi had increased efferocytosis of apoptotic PMNs, suggesting a novel therapeutic approach to alter macrophage function to improve health.
We showed previously that AMs change polarized states in a murine model of lung injury, going from a proinflammatory (M1) to a reparative (M2) phenotype (8). Altered activation states may be critical determinants in tempering lung injury and promoting resolution. To test whether MEKi can modulate M2 repolarization in vivo, we induced lung injury with LPS and delivered the MEKi after lung injury induction. We found that MEKi-treated mice had faster recovery of weight and activity, reduced neutrophil numbers in the lung, and greater macrophage M2 polarization, as defined by gene expression of Ym1, Ccl17, and surface expression of CD71, compared with carrier-treated mice. We did not find altered proinflammatory gene expression by AMs (data not shown), although other investigators reported that MEKi reduced proinflammatory macrophage gene expression in vitro (results that we also observed; data not shown). The absence of this finding in our in vivo studies may reflect the timing of MEKi delivery (after the peak of proinflammatory cytokine induction) or the timing of our assessment of macrophage gene expression. Importantly, in our studies, mice received the inhibitor 24 h after LPS challenge, which may be a more realistic application of therapies to modulate lung injury.
Overall, we identified a novel pathway regulating macrophage M2 polarization and efferocytosis, features that contribute to macrophage reparative function. Other investigators also showed beneficial effects of MEKi on inflammation (20, 34, 35). However, our study demonstrates novel effects of MEKi on macrophage reparative functions that can be modulated in vivo. Application of these findings and strategies to modulate macrophage biology could have broad impact across diseases.
Acknowledgements
We thank the laboratory of Steven F. Ziegler, including Andrea Valladao and Tennille Thelen, for assistance in acquiring Balb/c WT and Stat6−/− BMDMs and Joseph Volk for technical assistance.
Footnotes
This work was supported by National Heart, Lung, and Blood Institute, National Institutes of Health Grants R01 HL116514 (to A.M.M.) and T32 HL007828 (to M.E.L.) and by University of Washington Cystic Fibrosis Foundation Research Development Program SINGH15R0 (to M.E.L.).
The content is solely the responsibility of the authors and does not necessarily represent the official views of the National Heart, Lung, and Blood Institute, the National Institutes of Health, or the Cystic Fibrosis Foundation.
The online version of this article contains supplemental material.
Abbreviations used in this article:
- AC
apoptotic cell
- AM
alveolar macrophage
- BAL
bronchoalveolar lavage
- BALF
BAL fluid
- BMDM
bone marrow–derived macrophage
- Ct
cycle threshold
- M1
macrophage (LPS)
- M2
macrophage (IL-4/IL-13)
- MDM
monocyte-derived macrophage
- Meki
MEK1/2 inhibitor
- MFI
mean fluorescence intensity
- ΔMFI
change in mean fluorescence intensity
- PMN
polymorphonuclear leukocyte
- qPCR
quantitative real-time PCR
- RQ
relative quantification
- WT
wild-type.
References
Disclosures
The authors have no financial conflicts of interest.





