Abstract
NLRP3 inflammasome is a critical player in innate immunity. Neutrophil recruitment to tissues and effective neutrophil function are critical innate immune mechanisms for bacterial clearance. However, the role of NLRP3 in neutrophil-dependent bacterial clearance in polymicrobial sepsis is unclear. In this study, we evaluated the role of NLRP3 in polymicrobial sepsis induced by cecal ligation and puncture (CLP). Our results showed protection from death in NLRP3-deficient (Nlrp3−/−) and NLRP3 inhibitor–treated wild-type (C57BL/6) mice. Nlrp3−/− and NLRP3 inhibitor–treated mice displayed lower bacterial load but no impairment in neutrophil recruitment to peritoneum. However, neutrophil depletion abrogated protection from death in Nlrp3−/− mice in response to CLP. Intriguingly, following CLP, Nlrp3−/− peritoneal cells (primarily neutrophils) demonstrate decreased autophagy, augmented phagocytosis, and enhanced scavenger receptor (macrophage receptor with collagenous structure) and mannose-binding leptin expression. These findings enhance our understanding of the critical role of NLRP3 in modulating autophagy and phagocytosis in neutrophils and suggest that therapies should be targeted to modulate autophagy and phagocytosis in neutrophils to control bacterial burden in tissues during CLP-induced polymicrobial sepsis.
Introduction
Despite extensive scientific and clinical care management, sepsis continues to be one of the leading causes of infectious deaths in the United States (1–3). Innate immune events that follow sepsis represent the stages of progression; therefore, the relationship between the innate immune cascades and sepsis have long been under scrutiny (4, 5). Neutrophils are a critical component of the host innate immune response and play a central role in sepsis, resulting in the release of cytokines, chemokines, and antimicrobial proteins, as well as the phagocytosis of microbial pathogens (6, 7). However, neutrophil recruitment to the site of infection was shown to be reduced during severe sepsis, which is associated with a reduction in adherence (7), chemotaxis (8), phagocytosis (9), and the production of reactive oxygen intermediates (10, 11), although the molecular and cellular mechanisms have not been explored.
NOD-like receptors (NLRs) are important in the context of sepsis because these pattern recognition receptors recognize pathogen-associated molecular patterns, as well as a variety of damage-associated molecular patterns (12, 13). Of these, NLRP3 is of particular interest because it forms a caspase-1 activating molecular complex termed an inflammasome (14, 15). Caspase-1 activation by the inflammasome promotes the maturation of IL-1β and IL-18 (14, 15). Animal and human studies highlighted the importance of the inflammasome pathways in the innate immune response to sepsis (16, 17). For example, caspase-1−/− mice are protected from endotoxic shock and Escherichia coli–induced sepsis (18). In humans, NLRP3, the protein mutated in familial Mediterranean fever, was shown to regulate the production of mature IL-1β by complexing with procaspase-1 and apoptosis-associated speck-like protein containing a CARD domain (19). However, the role of NLRP3 in polymicrobial sepsis has not been delineated in detail.
Autophagy is a conserved intracellular process that contributes to degradation and recycling of cellular proteins and organelles to maintain cellular homeostasis (20, 21). Autophagy is shown to contribute to innate immune responses and inflammation (21). Phagocytosis is a process related to autophagy that is associated with host defense against microbial infection (22). Although both of these processes are involved in host defense, unlike autophagy, phagocytosis involves the ingestion of extracellular agents (22, 23); however, it is now clear that both of these processes are stimulated by the signaling cascades originating from pattern recognition receptors (24). Intriguingly, recent investigations indicated that autophagy can modulate phagocytosis in murine macrophages (25); however, it is unclear whether NLRP3 modulates cellular processes, such as autophagy or phagocytosis, in the setting of cecal ligation and puncture (CLP) to enhance bacterial clearance.
In initial studies using a sepsis model, it was demonstrated that gene silencing of NLRP3 results in reduced hepatic cytokines, neutrophil recruitment, and macrophage pyroptosis (26). Similarly, lung pathology was decreased, along with attenuated accumulation of inflammatory cells and cytokine and chemokine levels, in mice deficient in NLRP3 (Nlrp3−/−) in a hyperoxia model of lung injury (27). In a separate study, Nlrp3−/− mice were more vulnerable to dextran sodium sulfate–induced colitis associated with higher leukocyte counts and increased chemokine production in the colon (28). These conflicting results in different mucosal organs warrant future studies related to the role of NLRP3 in polymicrobial sepsis.
This study assessed the effect of NLRP3 during CLP on the survival of Nlrp3−/− mice and wild-type (WT; C57BL/6) mice treated with NLRP3 inhibitor. The corresponding bacterial load in the lungs and extrapulmonary organs was determined. Neutrophil recruitment and function were also determined. Peritoneal cells and i.p. organs isolated from Nlrp3−/− mice following CLP were used to measure autophagy, phagocytosis, and scavenger receptor expression. Results demonstrated improved survival in Nlrp3−/− mice undergoing CLP, which was associated with decreased bacterial burden in organs. Additionally, cellular recruitment was not affected, whereas autophagy in neutrophils was attenuated, and phagocytosis was augmented. Furthermore, expression of macrophage receptor with collagenous structure (MARCO) and mannose-binding lectin (MBL) was upregulated upon deletion of NLRP3, whereas caspase-1 was attenuated. Together, these findings suggest a protective effect upon NLRP3 deletion in CLP-induced polymicrobial sepsis.
Materials and Methods
Ethics statement
Animal experiments were conducted in accordance with the recommendations in the Guide for the Care and Use of Laboratory Animals of the National Institutes of Health. The animal protocol was approved by the Institutional Animal Care and Use Committee at Louisiana State University. Mice were monitored after any manipulations, and all efforts were made to minimize pain and distress.
Mice
Eight- to ten-week-old Nlrp3−/− male mice were back-crossed 10 times with C57BL/6 mice for this study (29), and C57BL/6 (WT) male mice were used as age- and gender-matched controls. Animals were handled in accordance with the protocol approved by the Louisiana State University Animal Welfare Committee.
Cecal ligation and puncture
In this experiment, CLP was used as a moderate polymicrobial sepsis model, as described previously (30). Animals with sham operation underwent the same protocol without CLP. Mice undergoing CLP were given 1 ml (s.c.) of warm pyrogen-free saline for fluid resuscitation. Mice were given buprenorphine (s.c., 0.05 mg/kg body weight) for postoperative analgesia every 6 h for the duration of experiment. For E. coli–induced peritonitis, mice were injected i.p. with E. coli at a dose of 5 × 108 CFU/kg body weight, and survival was monitored every 6 h. In a parallel experiment, NLRP3 inhibitor glibenclamide (glyburide; InvivoGen, San Diego, CA) was prepared in DMSO to a final concentration of 25 mg/ml. For WT mice, 1 mg was administered i.p. immediately after CLP. In the control group, the same amount of DMSO (40 μl) was used instead of glibenclamide (31). Survival was monitored every 12 h for up to 10 d. In another set of experiments, neutrophils were depleted by i.p. injection of 50 μg of anti-Ly6G mAb (clone IA8; BD Biosciences) or isotype control Ab (clone R35-95; BD Biosciences) at 12 and 2 h before CLP, as described earlier (32–34).
Determination of bacterial CFU
Bacterial count was assessed as previously described (33). The lungs and spleens of control and infected mice were weighed and homogenized in 1 ml of 0.9% saline using a tissue homogenizer. The solid tissue was allowed to sediment for 10 min at room temperature, and the supernatants were serially diluted. Aliquots (20 ml) of each sample were plated on tryptic soy agar plates. The number of colonies was enumerated after incubation at 37°C overnight.
Peritoneal lavage
Peritoneal exudate cells were recovered by peritoneal lavage with 4 ml of sterile warm heparinized RPMI 1640 medium (Life Technologies/BRL, Bethesda, MD), and polymorphonuclear neutrophil (PMN) percentage was counted manually using a hemocytometer and differential count by Diff-Quik method (32, 33).
Phagocytosis and bacterial killing activity of neutrophils
The phagocytic activity of peritoneal neutrophils was measured by the uptake of pHrodo Red E. coli BioParticles (35, 36), as described. Briefly, 1 × 106 neutrophils were suspended in 100 μl of HBSS containing 20 mM HEPES (pH 7.4) and mixed with 5 μl of pHrodo Red E. coli BioParticles. The mixture was incubated for 30 min at 37°C for uptake activity. After incubation, neutrophils were washed twice with component C (Invitrogen) and resuspended in 100 μl of component C. Absorbance change at different time points was recorded with a spectrophotometer (U-2001; Hitachi, Tokyo, Japan). The neutrophil-mediated killing was performed as previously described with slight modifications (32). Neutrophils isolated from bone marrow (1 × 106) were suspended in RPMI 1640 with 10% v/v FBS and incubated with 1 × 106 (multiplicity of infection [MOI] of 1) opsonized bacteria in a shaking water bath at 37°C for 120 min with continuous agitation. Samples were harvested at 0, 30, 60, and 120 min, and a portion of the sample was spun at 100 × g for 10 min to collect the bacteria in media. The neutrophil pellet was resuspended in 1 ml of cold PBS, and the debris was broken up using a homogenizer to rate engulfed bacteria. Aliquots (20 μl) of each sample were plated on Tryptic soy agar plates, and the number of colonies was counted after incubation at 37°C overnight.
To determine whether autophagy regulates phagocytosis, neutrophils (105 cells) in Opti-MEM medium were treated with 10 μM cytochalasin D (phagocytosis inhibitor) or 10 mM 3-methyladenine (autophagy inhibitor) for 1 h, followed by the addition of pHrodo BioParticles (35, 36). The degree of phagocytosis was measured.
Western blotting
An assessment of histone citrullination and PAD-4 activation in the isolated neutrophils from peritoneal lavage fluid and human neutrophils post-CLP was done by extracting cellular proteins using Urea/CHAPS/Tris (lysis) buffer (32). In brief, the harvested cells were lysed using lysis buffer containing complete protease and phosphatase inhibitor mixture (Roche, Indianapolis, IN) for 15 min in cold conditions. Samples were spun at maximum speed in an Eppendorf centrifuge to remove cellular debris. To ensure equal loading of protein onto the gel, a Bradford protein assay was performed (Bio-Rad, Hercules, CA). Proteins were fractionated by SDS-PAGE and transferred electrophoretically to an Immobilon-P transfer membrane (Millipore UK, Watford, U.K.) by conventional wet blotting. Membranes were incubated in blocking buffer (1× TBS, 5% [w/v] nonfat dry milk, 0.1% Tween-20) for 1 h, followed by overnight incubation with primary Abs, namely, SQSTM1/p62, ATG7, LC3ll, MARCO, and MBL (at 1:1000 dilution) in blocking buffer at 4°C. Ab to GAPDH was added to the concentration of 1:5000. Incubation with species-specific HRP-conjugated secondary Abs at a 1:2000 dilution was performed in blocking buffer for 1 h. Labeling was detected using ECL reagent (Amersham Biosciences). Densitometric analysis of protein bands were performed as described previously (37, 38). In brief, densitometry was determined by normalizing protein expression to GAPDH. Data were transformed for sham mice to have a reference value of one (average) for each group, and the fold change in the sepsis group was determined by the relative fold difference. Thereafter, the fold difference between WT and knockout (KO) mice was analyzed for significance.
Immunofluorescence microscopy
For immunofluorescence staining of neutrophils/peritoneal cells, cells obtained from WT and Nlrp3−/− CLP mice were fixed with paraformaldehyde on poly-L-lysine coated slides. Cells were permeabilized with buffer containing Triton X-100 (0.1%) and then blocked with serum. Samples were incubated with anti-LC3 (Cell Signaling, Danvers, MA) and anti-LAMP1 (Thermo Fisher Scientific, Waltham, MA) Ab overnight at 4°C. Samples were washed and incubated with Alexa-conjugated secondary Abs (BD Pharmingen, San Jose, CA) at room temperature for 1 h. Samples were washed and mounted using Vectashield mounting medium (Vector Laboratories, Burlingame, CA) containing DAPI stain for nuclear staining. Images were acquired using a Zeiss Axioskop 2 Plus research microscope (Zeiss, Thornwood, NY) connected with an Axiocam digital camera. The double (LC3 and LAMP1)-positive cells were considered to be cells undergoing autophagy.
Transmission electron microscopy
Neutrophils isolated from the peritoneal cavity of CLP-induced sepsis mice or sham mice were used as described previously with modifications (39, 40). In brief, neutrophils were fixed with 2% formaldehyde, 2% glutaraldehyde, 0.1 M sodium cacodylate trihydrate, 5 mM CaCl2, and 2.5% sucrose at pH 7.4 buffer for 3 h at room temperature. Cells were washed three times in ice-cold 0.1 M sodium cacodylate buffer containing 2.5% sucrose. Cells were incubated with Palade's OsO4 by incubation with 1% osmium tetroxide in acetate/veronal solution for 1 h. Cells were then rinsed with double-distilled H2O and the neutrophils were dehydrated at increasing ethanol concentrations (50, 70, 95, and 100%) for 15 min at each concentration. Next, the samples were polymerized in 100% Epon blocks for 48 h at 80°C. Sections were stained with uranyl acetate and lead citrate and observed in a JEOL JEM-1011 transmission electron microscope (JEOL, Inc., Peabody, MA) operated at 100 kV.
Flow cytometry
Immediately after mice were euthanized, 6 ml of physiological saline was injected into the peritoneal cavity and was lavaged repeatedly. Peritoneal cells were collected and stained for flow cytometry using anti–Gr1, anti–CD11b, anti-Gr-1, and anti–F4/80. Caspase-1 activation was determined using the FAM-FLICA Caspase-1 assay kit (ImmunoChemistry Technologies, Bloomington, MN) to analyze the green fluorescence signal using flow cytometry. All flow cytometry data were analyzed using FlowJo VX software.
Statistics
Data are expressed as mean ± SEM. Statistical analyses were performed using GraphPad Prism (v.5.03; GraphPad, San Diego, CA). Data were tested for normality using the Shapiro–Wilk normality test. Data with normal (Gaussian) distribution were compared using the Student t test (between two groups) or one-way ANOVA (more than two groups) with the Tukey multiple-comparison test. Survival curves were analyzed by the log-rank test. Differences in values were defined as significant at p < 0.05, 0.01, or 0.001.
Results
Nlrp3−/− mice are resistant to polymicrobial sepsis and E. coli challenge
To investigate the role of NLRP3 in host protection against death from polymicrobial sepsis, Nlrp3−/− and WT (C57BL/6) mice underwent CLP, and survival was monitored every 6 h for first the 48 h and every 12 h thereafter for up to 10 d. Interestingly, all Nlrp3−/− mice survived for up to 10 d, whereas only 56% of C57BL/6 mice survived (Fig. 1A). In contrast, all sham (control) Nlrp3−/− and WT mice survived (data not shown). Next, WT mice were administrated a single i.p. dose (1 mg) of NLRP3 inhibitor immediately after CLP. Pharmacological inhibition of NLRP3 after CLP resulted in increased survival compared with CLP-induced WT or WT-treated DMSO (Fig. 1A). To determine the role of NLRP3 in E. coli peritonitis, we injected 5 × 108 CFU/kg of E. coli i.p. and found that Nlrp3−/− mice were protected compared with WT controls (Fig. 1B). In parallel experiments, WT mice were administered a single dose of NLRP3 inhibitor (1 mg, i.p.) immediately after E. coli challenge. NLRP3 inhibitor enhanced survival compared with control mice administered DMSO after E. coli infection (Fig. 1B).
Survival in Nlrp3−/− (KO) mice or mice treated with NLRP3 inhibitor following CLP. (A) Survival of Nlrp3−/− mice and WT mice treated with NLRP3 inhibitor following CLP. The mortality of WT and Nlrp3−/− (KO) mice and mice treated with NLRP3 inhibitor was monitored for 10 d after CLP. A total of 1 mg of NLRP3 inhibitor or the same volume of DMSO was administered i.p. immediately after CLP. *p < 0.05, WT versus Nlrp3−/− mice or inhibitor-treated WT mice versus DMSO-treated WT mice (n = 20 mice per group). (B) Survival of Nlrp3−/− mice and WT mice treated with NLRP3 inhibitor after E. coli–induced sepsis. WT mice (n = 18), Nlrp3−/− (KO) mice (n = 20), and WT mice treated with DMSO (control) (n = 14) or NLRP3 inhibitor (n = 12) were subjected to E. coli (5 × 108 CFU/kg body weight) challenge, as described in 2Materials and Methods. Mice survival was monitored for 10 d. *p < 0.05.
Survival in Nlrp3−/− (KO) mice or mice treated with NLRP3 inhibitor following CLP. (A) Survival of Nlrp3−/− mice and WT mice treated with NLRP3 inhibitor following CLP. The mortality of WT and Nlrp3−/− (KO) mice and mice treated with NLRP3 inhibitor was monitored for 10 d after CLP. A total of 1 mg of NLRP3 inhibitor or the same volume of DMSO was administered i.p. immediately after CLP. *p < 0.05, WT versus Nlrp3−/− mice or inhibitor-treated WT mice versus DMSO-treated WT mice (n = 20 mice per group). (B) Survival of Nlrp3−/− mice and WT mice treated with NLRP3 inhibitor after E. coli–induced sepsis. WT mice (n = 18), Nlrp3−/− (KO) mice (n = 20), and WT mice treated with DMSO (control) (n = 14) or NLRP3 inhibitor (n = 12) were subjected to E. coli (5 × 108 CFU/kg body weight) challenge, as described in 2Materials and Methods. Mice survival was monitored for 10 d. *p < 0.05.
NLRP3 deficiency augments bacterial clearance following CLP
We next investigated whether host resistance to CLP-induced sepsis in Nlrp3−/− mice resulted from augmented bacterial clearance. To accomplish this, CLP was performed on Nlrp3−/− and WT mice, and bacterial burden was determined at 6 and 24 h post-CLP. As shown in Fig. 2A, bacterial clearance in peritoneal lavage fluid and extraperitoneal tissues, including the blood, lung, liver, spleen, and kidney, of Nlrp3−/− mice was augmented at 24 h. In fact, bacterial clearance in blood and kidney was augmented even at an early time point (6 h) (Fig. 2A). WT mice treated with NLRP3 inhibitor showed significantly reduced bacterial burden in peritoneal lavage fluid, blood, spleen, and kidney at 24 h post-CLP (Fig. 2B).
Bacterial clearance in peritoneum and extraperitoneal tissues in Nlrp3−/− (KO) mice and NLRP3 inhibitor–treated mice following CLP. (A) Bacterial burden in Nlrp3−/− and WT (control) mice in peritoneum and extraperitoneal organs during CLP-induced sepsis. Bacterial colonies were enumerated, and the results are expressed as CFU/ml of blood or peritoneal lavage fluid or CFU/g of liver, lung, spleen, or kidney (n = 4 mice per group). (B) Bacterial burden in peritoneum and extraperitoneal tissues from WT mice treated with the NLRP3 inhibitor and from WT mice treated with DMSO (control). At 6 and 24 h post-CLP, mice were euthanized to obtain blood, peritoneal lavage fluid, and extraperitoneal organs (n = 5 mice per group). *p < 0.05, **p < 0.01, ***p < 0.001, WT versus KO mice.
Bacterial clearance in peritoneum and extraperitoneal tissues in Nlrp3−/− (KO) mice and NLRP3 inhibitor–treated mice following CLP. (A) Bacterial burden in Nlrp3−/− and WT (control) mice in peritoneum and extraperitoneal organs during CLP-induced sepsis. Bacterial colonies were enumerated, and the results are expressed as CFU/ml of blood or peritoneal lavage fluid or CFU/g of liver, lung, spleen, or kidney (n = 4 mice per group). (B) Bacterial burden in peritoneum and extraperitoneal tissues from WT mice treated with the NLRP3 inhibitor and from WT mice treated with DMSO (control). At 6 and 24 h post-CLP, mice were euthanized to obtain blood, peritoneal lavage fluid, and extraperitoneal organs (n = 5 mice per group). *p < 0.05, **p < 0.01, ***p < 0.001, WT versus KO mice.
NLRP3 is dispensable for neutrophil recruitment to the peritoneum
To assess the recruitment of myeloid cells to the peritoneal cavity of Nlrp3−/− and WT mice following CLP, peritoneal lavage fluid was collected at 6 and 24 h post-CLP, and recruited cells were enumerated. In Nlrp3−/− mice, total WBC and neutrophil recruitment to the peritoneal cavity were similar to those of WT mice at 6 and 24 h following CLP (Fig. 3A). However, in the sham (control) groups, no significant cellular influx in the peritoneal cavity was observed in Nlrp3−/− or WT mice (Fig. 3A). In CLP mice, neutrophil recruitment to the peritoneum was similar to that in WT mice administered NLRP3 inhibitor (in DMSO) or DMSO alone (control) (Fig. 3B).
Neutrophil recruitment to peritoneum in Nlrp3−/− (KO) mice and NLRP3 inhibitor-treated mice after CLP. (A) Total WBC and PMN counts in peritoneal lavage fluid of WT and Nlrp3−/− (KO) mice that were subjected to sham treatment or CLP-induced sepsis (n = 6–8 mice per group). (B) Total WBC and PMN numbers in peritoneal lavage fluid of groups of WT mice that were treated with NLRP3 inhibitor or DMSO (control), followed by CLP to induce sepsis. The peritoneum was lavaged at 6 and 24 h after CLP, and WBCs and PMNs in the peritoneal lavage fluid were enumerated (n = 6–8 mice per group). (C) Survival of Nlrp3−/− and WT mice after neutrophil depletion and CLP. Groups of Nlrp3−/− and WT mice were treated with anti-Ly6G (neutrophil depleted) or isotype (control) Ab at 12 and 2 h prior to CLP. Mortality was monitored over 10 d, and the results were analyzed by the log-rank test (n = 10 mice per group). *p < 0.05, between WT and Nlrp3−/− mice or between WT mice treated with NLRP3 inhibitor and DMSO-treated (control) mice.
Neutrophil recruitment to peritoneum in Nlrp3−/− (KO) mice and NLRP3 inhibitor-treated mice after CLP. (A) Total WBC and PMN counts in peritoneal lavage fluid of WT and Nlrp3−/− (KO) mice that were subjected to sham treatment or CLP-induced sepsis (n = 6–8 mice per group). (B) Total WBC and PMN numbers in peritoneal lavage fluid of groups of WT mice that were treated with NLRP3 inhibitor or DMSO (control), followed by CLP to induce sepsis. The peritoneum was lavaged at 6 and 24 h after CLP, and WBCs and PMNs in the peritoneal lavage fluid were enumerated (n = 6–8 mice per group). (C) Survival of Nlrp3−/− and WT mice after neutrophil depletion and CLP. Groups of Nlrp3−/− and WT mice were treated with anti-Ly6G (neutrophil depleted) or isotype (control) Ab at 12 and 2 h prior to CLP. Mortality was monitored over 10 d, and the results were analyzed by the log-rank test (n = 10 mice per group). *p < 0.05, between WT and Nlrp3−/− mice or between WT mice treated with NLRP3 inhibitor and DMSO-treated (control) mice.
Neutrophils are critical for survival and controlling bacterial burden in WT and Nlrp3−/− mice following CLP
Neutrophil recruitment and proper function of neutrophils in tissues/organs are critical events for bacterial clearance after CLP (6). Therefore, we next examined whether neutrophils are critical to control survival after CLP. To accomplish this, we depleted neutrophils at 12 and 2 h prior to CLP using the Ly6G-specific mAb 1A8. Although all of the neutrophil-depleted WT mice died within 3 d following CLP, 60% of isotype-matched control mAb-treated animals were alive up to 10 d after CLP (Fig. 3C). Similarly, most of the neutrophil-depleted Nlrp3−/− mice (90%) died within 6 d following CLP, whereas only 20% of isotype-matched control mAb-treated animals died up to 10 d following CLP (Fig. 3C). Hence, both neutrophil-depleted groups (Nlrp3−/− and WT mice) showed reduced survival compared with their controls at 6 and 24 h postinfection (Fig. 3C), suggesting that neutrophils are major players in NLRP3-induced host protection in polymicrobial sepsis.
Nlrp3−/− peritoneal cells and tissues exhibit decreased autophagy
Autophagy (macroautophagy) is a critical event in bacterial clearance that involves multiple complex cascades (41, 42). The autophagy genes (Atg) regulate the formation of autophagosomes via Atg5–Atg12 and LC3II complexes. Atg5 is conjugated to Atg12 in a ubiquitination reaction that needs Atg10 and Atg7. Subsequently, the Atg5–Atg12 complex noncovalently interacts with Atg16 to form a protein complex. The lipidated LC3, termed LC3II, is eventually affixed to the autophagosome membrane until it becomes autolysosomes. Because of this, Atg7 and LC3II are considered key autophagy markers (43). Compared with thioglycollate-induced peritoneal cells (>93% neutrophils), peritoneal cells (>94% neutrophils) isolated from Nlrp3−/− mice at 24 h post-CLP displayed a reduction in Atg7, impairment of LC3II formation, and enhanced sequestosome/p62 (SQSTM1), a polyubiquitin chain-binding protein associated with ubiquitin proteasome degradation (Fig. 4A). Similarly, lung tissues showed a reduction in Atg7, inhibition of LC3II formation, and enhanced SQSTM1 (Fig. 4B). In addition, we enumerated the number of autophagosomes in neutrophils using scanning electron microscopy and found that they were decreased in Nlrp3−/− neutrophils (Fig. 4C, 4D).
Autophagy in neutrophils of Nlrp3−/− (KO) mice following CLP. Expression of autophagy markers (ATG7 and LC3II) and expression of SQSTM1 in Nlrp3−/− mice that underwent CLP, as observed in peritoneal cells (A) and lung (B). Protein expression was visualized and quantitated using Western blotting, as described in 2Materials and Methods. Each lane contains a lysate from a single mouse. Shown are representative blots of three independent experiments with identical results. (C and D) Immunofluorescence and electron microscopy images of neutrophils showing autophagosomes (arrows) in Nlrp3−/− mice. Groups of Nlrp3−/− and WT mice underwent CLP, and peritoneal cells were collected 24 h later. Relative autophagy was calculated by enumerating the number of autophagic structures per cell. Scale bars, 20 μm. *p < 0.05, **p < 0.01, ***p < 0.001 between peritoneal cells or lung homogenates from WT and Nlrp3−/− mice.
Autophagy in neutrophils of Nlrp3−/− (KO) mice following CLP. Expression of autophagy markers (ATG7 and LC3II) and expression of SQSTM1 in Nlrp3−/− mice that underwent CLP, as observed in peritoneal cells (A) and lung (B). Protein expression was visualized and quantitated using Western blotting, as described in 2Materials and Methods. Each lane contains a lysate from a single mouse. Shown are representative blots of three independent experiments with identical results. (C and D) Immunofluorescence and electron microscopy images of neutrophils showing autophagosomes (arrows) in Nlrp3−/− mice. Groups of Nlrp3−/− and WT mice underwent CLP, and peritoneal cells were collected 24 h later. Relative autophagy was calculated by enumerating the number of autophagic structures per cell. Scale bars, 20 μm. *p < 0.05, **p < 0.01, ***p < 0.001 between peritoneal cells or lung homogenates from WT and Nlrp3−/− mice.
Nlrp3−/− neutrophils show augmented phagocytosis
We next infected bone marrow–derived neutrophils with a Gram-negative bacterium, E. coli, and a Gram-positive bacterium, Staphylococcus aureus, to determine extracellular and intracellular CFU following infection. Compared with WT neutrophils, Nlrp3−/− neutrophils exhibit improved bacterial clearance at 120 min postinfection (Fig. 5A), which may be due to enhanced uptake by Nlrp3−/− neutrophils. To address this issue, we determined the uptake of pHrodo Red E. coli and S. aureus BioParticles by purified peritoneal neutrophils from Nlrp3−/− and WT mice at 1 and 2 h postinfection. At 1 h, phagocytosis of E. coli and S. aureus was the same in both sets of neutrophils, whereas at 2 h, Nlrp3−/− neutrophils showed higher phagocytosis compared with WT groups (Fig. 5B). To understand the link between autophagy and phagocytosis, neutrophils were treated with cytochalasin D (a phagocytosis inhibitor) or 3-methyladenine (an autophagy inhibitor), and phagocytosis activity was measured in neutrophils at 1.5 h postinfection. As expected, phagocytosis was suppressed in the presence of cytochalasin D in neutrophils obtained from WT and Nlrp3−/− mice, whereas it was significantly enhanced in the presence of 3-methyladenine (Fig. 5C). However, phagocytosis activity in Nlrp3−/− neutrophils remained higher than in WT mice, regardless of the presence of 3-methyladenine (Fig. 5C). Electron microscopy analysis of neutrophils from Nlrp3−/− mice subjected to CLP also showed more internalization of bacteria (phagocytosis), supporting the enhanced phagocytosis observed in neutrophils isolated from Nlrp3−/− mice (Fig. 5D).
Phagocytosis in neutrophils of Nlrp3−/− (KO) mice. (A) Bacterial clearance of E. coli or S. aureus from bone marrow–derived neutrophils of Nlrp3−/− and WT mice up to 120 min. Bone marrow neutrophils from WT and Nlrp3−/− mice were infected with E. coli (MOI of 1) and S. aureus (MOI of 10) and assessed for bacterial killing capacity by estimating extracellular and intracellular CFU at 30, 60 and 120 min postinfection. These experiments were performed in triplicates. (B) Uptake of pHrodo Red E. coli and S. aureus BioParticles by purified peritoneal neutrophils from Nlrp3−/− and WT mice. Nlrp3−/− and WT peritoneal neutrophils were incubated with pHrodo Red E. coli BioParticles or S. aureus BioParticles for up to 2 h (MOI of 10). Phagocytosis was measured as relative fluorescent units (RFU). These experiments were performed in triplicates. (C) Phagocytosis activity in Nlrp3−/− and WT neutrophils subjected to autophagy inhibitor (3-methyladenine) or phagocytosis inhibitor (cytochalasin D) 1 h prior to infection with E. coli or S. aureus (MOI of 10). These experiments were performed in triplicates. (D) Electron microscopy images showing internalization of bacteria in neutrophils of Nlrp3−/− and WT mice following CLP. Relative phagocytosis was calculated by counting the number of phagosomes per cell (n = 6 mice per group). Inset shows autophagosomes. Original magnification ×25000. *p < 0.05, **p < 0.01, ***p < 0.001, WT versus Nlrp3−/− neutrophils.
Phagocytosis in neutrophils of Nlrp3−/− (KO) mice. (A) Bacterial clearance of E. coli or S. aureus from bone marrow–derived neutrophils of Nlrp3−/− and WT mice up to 120 min. Bone marrow neutrophils from WT and Nlrp3−/− mice were infected with E. coli (MOI of 1) and S. aureus (MOI of 10) and assessed for bacterial killing capacity by estimating extracellular and intracellular CFU at 30, 60 and 120 min postinfection. These experiments were performed in triplicates. (B) Uptake of pHrodo Red E. coli and S. aureus BioParticles by purified peritoneal neutrophils from Nlrp3−/− and WT mice. Nlrp3−/− and WT peritoneal neutrophils were incubated with pHrodo Red E. coli BioParticles or S. aureus BioParticles for up to 2 h (MOI of 10). Phagocytosis was measured as relative fluorescent units (RFU). These experiments were performed in triplicates. (C) Phagocytosis activity in Nlrp3−/− and WT neutrophils subjected to autophagy inhibitor (3-methyladenine) or phagocytosis inhibitor (cytochalasin D) 1 h prior to infection with E. coli or S. aureus (MOI of 10). These experiments were performed in triplicates. (D) Electron microscopy images showing internalization of bacteria in neutrophils of Nlrp3−/− and WT mice following CLP. Relative phagocytosis was calculated by counting the number of phagosomes per cell (n = 6 mice per group). Inset shows autophagosomes. Original magnification ×25000. *p < 0.05, **p < 0.01, ***p < 0.001, WT versus Nlrp3−/− neutrophils.
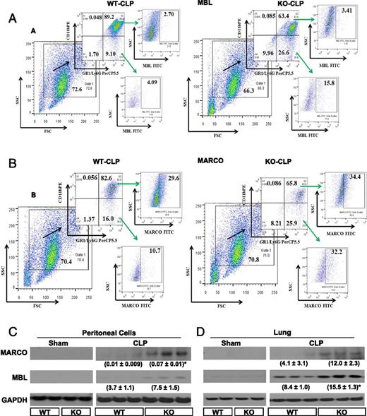
Nlrp3−/− neutrophils display higher expression of MARCO and MBL
Scavenger and pattern recognition receptors are expressed by myeloid cells and endothelial cells, and these receptors contribute to the uptake and clearance of host molecules and microbes (44). With regard to bacteria, these host molecules bind and internalize bacteria and their products, such as lipoteichoic acid from Gram-positive bacteria and LPS from Gram-negative bacteria (44). Because we found that Nlrp3−/− neutrophils exhibit augmented phagocytosis, we determined the cell surface expression of MARCO and MBL, as prior studies showed an increase in the uptake of microbes by host cells, including in Gram-positive and Gram-negative bacteria by these molecules (25). Therefore, we studied whether MARCO and MBL surface expression was enhanced in Nlrp3−/− neutrophils obtained from CLP-induced sepsis mice. Using flow cytometry and Western blotting, we observed upregulation of MARCO and MBL expression in peritoneum and lungs in Nlrp3−/− mice compared with WT controls (Fig. 6).
Expression of collagenous structure (MARCO) and MBL in Nlrp3−/− neutrophils in CLP. Representative flow cytometric dot plot images for MARCO (A) and MBL (B) in peritoneal cells of Nlrp3−/− and WT mice after CLP. Groups of Nlrp3−/− and WT mice underwent CLP, and peritoneal cells and organs were collected at 24 h post-CLP. Peritoneal cells were analyzed by flow cytometry for MARCO and MBL, as described in 2Materials and Methods. These dot plots are from peritoneal cells obtained from four mice per group. MARCO and MBL in peritoneal cells (C) and lung (D) from sham (elicited with thioglycollate) and CLP-treated Nlrp3−/− and WT mice. Peritoneal cells (C) and lung homogenates (D) were visualized by Western blotting for MARCO and MBL expression, as described in 2Materials and Methods. Each lane contains a lysate from a single mouse. Shown are representative blots from three independent experiments with identical results. Neutrophils were induced in sham groups by thioglycollate injection into peritoneum, as described in 2Materials and Methods. *p < 0.05, WT versus Nlrp3−/− mice.
Expression of collagenous structure (MARCO) and MBL in Nlrp3−/− neutrophils in CLP. Representative flow cytometric dot plot images for MARCO (A) and MBL (B) in peritoneal cells of Nlrp3−/− and WT mice after CLP. Groups of Nlrp3−/− and WT mice underwent CLP, and peritoneal cells and organs were collected at 24 h post-CLP. Peritoneal cells were analyzed by flow cytometry for MARCO and MBL, as described in 2Materials and Methods. These dot plots are from peritoneal cells obtained from four mice per group. MARCO and MBL in peritoneal cells (C) and lung (D) from sham (elicited with thioglycollate) and CLP-treated Nlrp3−/− and WT mice. Peritoneal cells (C) and lung homogenates (D) were visualized by Western blotting for MARCO and MBL expression, as described in 2Materials and Methods. Each lane contains a lysate from a single mouse. Shown are representative blots from three independent experiments with identical results. Neutrophils were induced in sham groups by thioglycollate injection into peritoneum, as described in 2Materials and Methods. *p < 0.05, WT versus Nlrp3−/− mice.
Caspase-1 activation is reduced in Nlrp3−/− neutrophils
Caspase-1 activation is a hallmark of inflammasome activation (15). Therefore, we examined whether NLRP3-mediated downstream signaling involves caspase-1 activation and we assessed caspase-1 activation in WT and Nlrp3−/− neutrophils using flow cytometry. We observed that WT peritoneal neutrophils showed a higher percentage of caspase-1+ cells compared with Nlrp3−/− peritoneal neutrophils cells at 24 h post-CLP (Fig. 7).
Effect of NLRP3 in caspase-1 activation in polymicrobial sepsis. Representative flow cytometric dot plot images of caspase-1 in peritoneal neutrophils of Nlrp3−/− and WT mice after CLP-induced sepsis. Cells were washed from peritoneum at 24 h after CLP and stained with CD11b, Gr-1, and cleaved caspase-1 Ab. Data are expressed as mean ± SEM, and the bar chart shows the results from five mice per group. **p < 0.01.
Effect of NLRP3 in caspase-1 activation in polymicrobial sepsis. Representative flow cytometric dot plot images of caspase-1 in peritoneal neutrophils of Nlrp3−/− and WT mice after CLP-induced sepsis. Cells were washed from peritoneum at 24 h after CLP and stained with CD11b, Gr-1, and cleaved caspase-1 Ab. Data are expressed as mean ± SEM, and the bar chart shows the results from five mice per group. **p < 0.01.
Discussion
NLRP3 is known to be activated by bacterial/pathogen stimulation (45) and, in sepsis, NLRP3 overactivation can result in tissue injury and susceptibility to infections (8). Because all Nlrp3−/− mice and most glibenclamide (NLRP3 inhibitor)–treated WT mice survived following CLP, the presence of NLRP3 is deleterious in mice undergoing CLP. We next validated the findings of CLP using i.p. E. coli infection. Compared with Nlrp3−/− mice, survival was lower in inhibitor-treated mice. This could be due to incomplete inhibition of the NLRP3 inhibitor at this concentration. Therefore, in future studies, different concentrations of the NLRP3 inhibitor should be used to block the NLRP3 inflammasome following bacterial infection in mice.
It is known that neutrophils are responsible for preventing infection by killing invading pathogens and can be recruited in large numbers to combat attack by pathogens (45). Accumulation of neutrophils in the circulatory system, in particular, the capillaries, and their movement into the lung parenchymatic cells involves multiple steps, including stiffening of the neutrophils, retention in blood vessels and capillaries, endothelium attachment, and diapedesis to the lung alveoli (46, 47). Several adhesion molecules expressed by endothelial cells, such as ICAM-1, E-selectin, and VCAM-1, are known to be associated with neutrophil migration. The significance of cytokines is well documented in infection/inflammation, where TNF-α results in their upregulation, ICAM-1 and VCAM-1 in particular (48, 49). Our previous study showed that infection with Klebsiella pneumoniae leads to TRIF signaling that upregulates TNF-α and subsequently increases the expression of ICAM-1 (50). Additionally, TRIF and MyD88 upregulate VCAM-1. However, our findings suggest that NLRP3 is dispensable for neutrophil recruitment in CLP, although neutrophils are critical for survival and bacterial clearance. The similar levels of neutrophil recruitment to the peritoneum but improved survival in Nlrp3−/− mice led to speculation that there might be a difference in neutrophil function between WT and Nlrp3−/− mice.
Autophagy is an important function by which pathogen clearance is propagated, primarily in macrophages and neutrophils (25). In agreement with the results of a previous study (51), in this study, polymicrobial sepsis induced by CLP resulted in regulation of autophagy and phagocytosis in an NLRP3-dependent manner. Additional experiments with autophagy and phagocytosis inhibitors demonstrated that, when autophagy was decreased, there was a marked increase in phagocytosis in neutrophils. The increased phagocytosis in Nlrp3−/− neutrophils was further associated with increased expression of receptors of innate immunity or scavenger receptors, such as MARCO and MBL, which are known to upregulate the uptake and clearance of host molecules and microbes (25, 52), as well as increased SQSTM1 expression. A similar observation was reported by Bonilla et al. (25). Accumulation of SQSTM1 was associated with an increase in the activity of scavenger receptors MARCO and macrophage scavenger receptor 1 in Atg7−/− mice, and they suggested that increased phagocytosis in Atg7−/− cells is autophagy dependent. Moreover, Lima et al. (53) reported that autophagy and phagocytosis are interdependent and complementary to each other. A decrease in phagocytosis by neutrophils was observed as a result of E. coli–induced sepsis in humans by Wenisch et al. (54). In another study, Krasnodembskaya et al. (55) reported an increase in phagocytosis as a result of intervention with mesenchymal stem cells in mice with sepsis. Wu et al. (8) studied the effect of lectin-like oxidized low-density lipoprotein receptor-1 (LOX-1) deletion in mice with polymicrobial sepsis and reported improved bacterial clearance and survival. However, contrary to our findings, they did not observe any change in the phagocytic activity of the neutrophils. Because of this, they attributed the improved survival in LOX-1−/− mice to increased migration of neutrophils and suggested impaired neutrophil chemotaxis by LOX-1 as a mechanism.
Activation of the NLRP3 inflammasome results in the activation of caspase-1, which can convert the inactive pro–IL-1β and pro–IL-18 to their active forms: IL-1β and IL-18 (45). Gogos et al. (56) reported increased concentrations of pro- and anti-inflammatory cytokines, such as TNF-α, IL-1β, IL-6, IL-10, soluble TNFR types I and II, and IL-1ra, during sepsis in human subjects. However, in our study, there was a significant reduction in the secretion of cytokines and chemokines, such as IL-1β, IL-17A, IL-6, IL-12p40, TNF-α, and IL-10, in the peritoneal fluid and serum of Nlrp3−/− mice (data not shown). Similar to cytokines, active (cleaved) caspase-1 was detected at a higher level in WT mice compared with Nlrp3−/− mice in this study, demonstrating the NLRP3-dependent activation of caspase-1 and subsequent effect on secretion of proinflammatory cytokines, including IL-1β. A study by Sarkar et al. (18) showed that caspase-1–KO mice could resist bacterial challenge by E. coli; these results were replicated by inhibiting caspase-1 function in WT mice administered with synthetic pancaspase inhibitor. A major cause for sepsis-related death is tissue injury and multiple organ dysfunction due to excessive activation and secretion of proinflammatory cytokines (8, 18); their downregulation would render protection and improve survival outcomes. Luo et al. (57) used hemin for inhibition of NLRP3 activation in CLP mice and reported decreased levels of IL-1β, IL-18, and caspase-1 activation, resulting in decreased histopathological lung injury.
Although the CLP model is useful for understanding the mechanisms of the host response to pathogens, numerous technical variations can affect the severity of outcome and degree of inflammation induced by the CLP model. The size of the needle puncture and number of punctures modulate the outcome of polymicrobial sepsis (58, 59). A limitation of this study is that we only used a single-sized needle and a defined number of punctures. Another limitation is that we did not use antibiotics in mice, because they can enhance bacterial clearance and reduce their dissemination to multiple organs; the severity of sepsis is dependent on the use of antibiotics (60, 61). The other limitation is that we used only male mice in our experiments; in general, they are more susceptible to CLP than are female mice (62, 63).
In conclusion, we identified a critical effect of NLRP3 on bacterial clearance. NLRP3 deficiency plays a protective role by decreasing autophagy to increase phagocytosis, primarily in neutrophils. Depletion of neutrophils in NLRP3-deficient mice reduces host survival. Taken together, these observations represent the multifaceted role of NLRP3 in neutrophils during polymicrobial sepsis in a murine model.
Acknowledgements
We thank Millennium Pharmaceuticals for providing NLRP3-KO mice and Sangeetha Ravi Kumar for helpful discussions and editing of the manuscript.
Footnotes
This work was supported by Scientist Awards from the Flight Attendant Medical Research Institute (Clinical Investigator Award and Young Clinical Scientist Award to S.J.; Young Clinical Scientist Award to S.B.) and by National Institutes of Health Grants R01 HL-091958 and R01 AI-113720 (to S.J.) and R15ES023151-01 (to S.B.).
Abbreviations used in this article:
References
Disclosures
The authors have no financial conflicts of interest.






