Abstract
NKG2D is a potent activating receptor that is expressed on cytotoxic immune cells such as CD8 T and NK cells, where it promotes cytotoxicity after binding stress ligands on infected or transformed cells. On NK cell precursors NKG2D modulates proliferation and maturation. Previously, we observed that NKG2D deficiency affects peripheral B cell numbers. In this study, we show that NKG2D regulates B1a cell development and function. We find that mice deficient for NKG2D have a strong reduction of B1a cell numbers. As a result, NKG2D-deficient mice produce significantly less Ag-specific IgM Abs upon immunization with T cell–independent Ags, and they are more susceptible to Gram-negative sepsis. Klrk1−/− B1a cells are also functionally impaired and they fail to provide protection against Francisella novicida upon adoptive transfer. Using mixed bone marrow chimeric mice, we show that the impact of NKG2D deficiency on B1a cell development is cell intrinsic. No changes in homeostatic turnover and homing of B cells were detectable, limiting the effects of NKG2D to modulation of the hematopoietic development of B1a cells. Using conditional ablation, we demonstrate that the effect of NKG2D on B1a cell development occurs at a developmental stage that precedes the common lymphoid progenitor. Our findings reveal an unexpected new role for NKG2D in the regulation of B1a cell development. The protective effects of this activating receptor therefore reach beyond that of cytotoxic cells, stimulating the immune system to fight bacterial infections by promoting development of innate-like B cells.
Introduction
Activating receptor NKG2D (encoded by Klrk1) is expressed on most cytotoxic immune cells, most notably NK and CD8 T cells. NKG2D acts as a sensor for cellular stress caused by viral infection, DNA damage, and transformation (1). Stressed cells induce expression of MHC class I like ligands, including MICA, MICB, MULT1, and ULBP1–6 in humans or Rae1α–ε, H60a–c, and MULT1 in mice (2). Upon ligand binding, NKG2D signals through the adaptor molecules DAP10 and DAP12. DAP12 triggers the Syk/Zap70 signaling cascade, whereas DAP10 signals through Grb2-Vav1 and PI3K (3). NKG2D activation promotes NK cell–mediated cytotoxicity and cytokine production. In CD8 T cells, NKG2D functions as a costimulatory factor that enhances effector and memory cell formation (4, 5).
In addition to its activating role in mature immune cells, NKG2D has been shown to regulate hematopoiesis. NKG2D is expressed on the earliest progenitors of the NK cell lineage (6, 7) and plays an important role in NK cell development. We have previously shown that NKG2D deficiency induces faster division of immature NK cells in the bone marrow and causes changes in developmental NK cell subsets. Moreover, NK cells in Klrk1−/− mice demonstrate increased sensitivity to proapoptotic stimuli (8). Ligands for NKG2D are expressed in various tissues even under homeostatic conditions (9, 10), including certain progenitor and stromal cells of the bone marrow (9). Furthermore, MICA and MICB were shown to be expressed on noninfected intestinal epithelial cells, supposedly in response to signals from the microbiota (11). In addition to its effect on NK cell development, we previously observed that NKG2D deficiency is associated with diminished numbers of B cells in the spleen (8). This observation caught our interest, as NKG2D is supposedly not expressed in the B cell lineage. Interestingly, another activating NK cell receptor has recently been implied in B cell development. Deficiency for 2B4 results in changes in B cell numbers in spleen and peritoneum and affects B cell responses to T cell–independent Ags (12).
Mature B cells can be segregated functionally and phenotypically in B1 and B2 cells. B2 cells represent the humoral arm of the adaptive immune system, are CD43−, and are predominantly found in lymphoid organs. In response to Ag, B2 cells are responsible for the generation of high-affinity Abs and memory B cells (13). B1 cells are mostly found in the pleural and peritoneal cavities and are defined by expression of CD43. Their B cell receptors are semi-invariant or germline encoded and have limited diversity. Abs produced by B1 cells are polyreactive and recognize conserved pathogen-associated structures. B1 cells contribute to T cell–independent Ab responses (14). B1 cells produce Abs without previous encounter of Ag, and these “natural Abs” act as a first line of defense against airborne pathogens and commensals that have penetrated from the gut into the peritoneum (15). However, several studies have shown that B1a cells can be induced to produce higher amounts of Abs in response to Ag (16–18). B1 cells are therefore considered as “innate B cells.” B1 cells can be further subdivided into CD5+ B1a cells and CD5− B1b cells, which differ in their specificities to certain Ags (19). B1a cells have been shown to be important for control of infection with various bacteria, including Streptococcus pneumoniae (20), Francisella tularensis live vaccine strain (21), and Gram-negative sepsis (22, 23).
B1a cells are formed predominantly in the perinatal period and are mostly maintained through homeostatic proliferation (24). Lineage commitment of B1 and B2 cell progenitors is defined before the initiation of Ig H chain rearrangement (25). The B1 lineage may branch from a precursor that is shared with innate lymphoid cells. Previously, lineage (Lin)−c-Kitlo progenitors have been shown to be able to generate both NK and B cells, but not T cells (26). However, the factors that regulate lymphoid differentiation at these early stages are ill-defined, especially for B1a cells.
In this study, we examined the impact of NKG2D deficiency on the development and function of B cells. We show that B1a cells of Klrk1−/− mice are reduced in all investigated tissues, resulting in a strong reduction of T cell–independent Ab responses paralleled by a high susceptibility to bacterial infection. We found that NKG2D directly regulates B1a cell development, whereas homing, survival, or homeostatic proliferation was unaffected. Deletion of NKG2D by mb1- or Rag-dependent Cre expression failed to reduce the numbers of B1a cells, suggesting a role in very early B cell development. Our findings reveal an unexpected new role for NKG2D in hematopoiesis and shed new light on B1a cell development.
Materials and Methods
Mice
Klrk1−/− (8), Klrk1flox/flox, and Klrk1Δ/Δ (1) mice were produced in our laboratory by gene targeting the Klrk1 locus in the C57BL/6 genetic background. C57BL/6 and SCID mice were purchased from The Jackson Laboratory. Hcst−/− and Tyrobp−/− mice were provided by M. Colonna (St. Louis, MO). Rag1Cre/+ (27) and mb1Cre/+ mice were provided by M. Busslinger (Vienna, Austria). Klrk1−/− and wild-type littermates were generated by interbreeding Klrk1+/− mice. NCR1Cre and CD4Cre mice were provided by V. Sexl (Vienna, Austria) and D. Littman (New York, NY) respectively. Del-Cre (28) and C57BL/6JHT/JHT mice were provided by K. Rajewsky (Cologne, Germany). All mice were maintained as breeding colonies under specific pathogen-free conditions at our facility. Experiments were approved by the Ethical Committee of the School of Medicine and conducted in accordance with the international guidelines for animal care and experimental use. Mice were analyzed at the age of 8–12 wk unless indicated otherwise.
Flow cytometry
To obtain single-cell suspensions of lymphocytes, pleural and peritoneal cavities were lavaged and spleens and lymph nodes were mashed over sieves followed by lysis of erythrocytes using a hypertonic solution. Single-cell suspensions were subsequently preincubated with anti-FcγRII/III mAb (2.4G2) and stained with the mAbs listed below. The cells were measured on FACSVerse flow cytometer or FACSAria flow cytometer (BD Biosciences), and data were analyzed using FlowJo v10 software (Tree Star, Ashland, OR). mAbs to distinguish B1a, B1b, and B2 cell populations were directed against CD19 (1D3), CD43 (R2/60), CD5 (53-7.3), F4/80 (BM8), and CD3 (145-2C11). Abs used to characterize B1 cells were directed against CD124, CXCR3 (CXCR3-173), CXCR4 (2B11), CCR6 (SIRX6), CCR7 (4B12), CD44 (IM7), CD62L (MEL-14), CD11b (M1/70), CD24 (M1/69), MHC class II (M5/114.15.2), CD80 (16-10A1), CD69 (H1.2F3), CD38 (90), CD48 (HM48-1), CD30 (mCD30.1), TACI (eBio8F10-3), PD1 (24DMS1), and NKG2D (CX5). B cell precursor populations were characterized using Abs against B220 (HIS24), CD43 (R2/60), BP-1 (6C3), CD24 (M1/69), IgM (eB121-15F9), IgD (11-26c), and CD93 (AA4.1). For hematopoietic stem cell staining, bone marrow cells were stained with Abs against CD34 (RAM34), Flt3L (A2F10.1), CD127 (A7R34), CD16/32 (93), Sca1 (D7), and CD117 (2B8). Biotinylated Abs against CD4 (GK1.5), CD8 (53-6.7), B220 (RA3-6B2), Gr-1 (RB6-8C5), CD11b (M1/70), TER119 (Ter-119), and NK1.1 (PK136) were used to exclude Lin+ cells. Abs were purchased from eBioscience or BD Biosciences. For intracellular staining, cells were first fixed with BD Cytofix/Cytoperm solution for 20 min and kept in permeabilization buffer BD Perm/Wash for subsequent staining with anti-Syk/Zap70 (eBioscience).
Construction of chimeras
C57BL/6 Ly5.1/5.1 mice were lethally irradiated with 9.5 Gy and 1 d later received 5–10 × 106 bone marrow cells isolated from C57BL/6 Ly5.1/5.2 and Klrk1−/− Ly5.2/5.2 mice. Recipients were analyzed 8 wk after transfer. For creation of fetal liver chimeras, strict timed breeding of C57BL/6 Ly5.1/5.2 and Klrk1−/− Ly5.1/5.1 mice was set in, and at gestational day 15 fetuses were removed from pregnant mothers. Fetal livers were isolated and 1 × 106 fetal liver cells were transferred into sublethally irradiated (6.5 Gy) C57BL/6 Ly5.2/5.2 mice. Recipient mice were sacrificed 8 wk after transfer. Recipients were given antibiotics (Enroxil 10%; Krka) diluted in a 1:250 ratio with drinking water for 8–10 d following irradiation.
Immunization and serum collection
For T cell–independent humoral responses, 8–12 wk old wild-type and Klrk1−/− mice were i.p. immunized with 50 μg of trinitrophenyl (TNP)-Ficoll in PBS. Serum was collected 0, 3, 6, and 8 d after immunization.
ELISA
Microlon 96-well high-binding ELISA plates (Greiner Bio-One) were coated overnight at 4°C with either phosphorylcholine (PC)-BSA (10 μg/ml; LGC Biosearch Technologies), LPS-BSA (10 μg/ml; LGC Biosearch Technologies), or TNP-BSA (10 μg/ml; Sigma-Aldrich). Greiner 96-well plates (Sigma-Aldrich) were coated with LPS (10 μg/ml) in bicarbonate buffer overnight at 4°C or UV crosslinked with bacteria isolated from feces or Francisella novicida, respectively. Plates were subsequently washed and blocked with blocking reagent (3% BSA, 0.02% azide diluted in PBS). Next, serum dilutions in PBS/1% FCS/Tween 20 buffer were made and incubated for 2 h at room temperature (RT). After washing, HRP-conjugated rat anti-mouse IgM, IgG (H+L), or IgG3 (Jackson ImmunoResearch Laboratories) was applied and incubated for 1 h at RT. Washing was subsequently performed, after which citrate buffer–dissolved o-phenylenediamine dihydrochloride tablet (Sigmafast) substrate was added on plates and kept for ∼7 min until the appearance of coloration. The reaction was stopped with 1 M H2SO4. Read-out was done by measuring absorbance at 492–630 nm with a Berthold Technologies ELISA plate reader.
ELISPOT
Ninety-six–well MultiScreen-IP–type polyvinylidene difluoride plates (EMD Millipore) were pretreated with 35% ethanol for 1 min. Then, plates were coated with either TNP-Ficoll (10 μg/ml; Sigma-Aldrich), LPS-BSA (10 μg/ml; LGC Biosearch Technologies), PC-BSA (10 μg/ml; LGC Biosearch Technologies), or LPS (10 μg/ml; Sigma-Aldrich) in PBS. Plates were incubated overnight at 4°C. RPMI l640 with 10% FCS was used for blocking and dilution of detection Abs. Splenocytes, bone marrow cells, or peritoneal cells were isolated from mice, and 5 × 105 cells per well were added to the plate. Plates were left overnight in a humidified incubator with 5% CO2 at 37°C. Plates were thoroughly washed with PBS and incubated for 2 h at RT with biotinylated goat anti-mouse IgM or IgG3 (Jackson ImmunoResearch Laboratories). Finally, streptavidin–alkaline phosphatase (Jackson ImmunoResearch Laboratories) was applied and incubated for an additional 1 h. After plate washing, plates were incubated with a 5-bromo-4-chloro-3-indolyl phosphate/NBT kit (Invitrogen) until the formation of dark spots. The reaction was stopped by washing the plate extensively in tap water. Spots were counted under the loupe.
Syk phosphorylation kinetics
Cells were isolated from the peritoneal cavity and fasted in RPMI 1640 for 30 min at 37°C in a humidified incubator with 5% CO2. Cells (1 × 106) were added per well and stimulated with 25 μg/ml goat anti-mouse IgM (Sigma-Aldrich) for 2, 5, 10, and 15 min. Cells were fixed with 2% paraformaldehyde, permeabilized in 90% methanol, and stained with fluorescently labeled pSyk/Zap70 (eBioscience).
Infection with F. novicida
F. novicida was grown on buffered charcoal yeast extract agar at 37°C in a humidified incubator with 5% CO2 for 24–48 h. Bacterial suspensions were made in sterile tap water at a concentration of 106 CFU/ml. Fifty microliters of bacterial suspension was i.p. injected into the mice (5 × 104 CFU per mouse). On the next day, mice were sacrificed and spleen, lungs, liver, and peritoneal lavage were isolated. Organs were processed to obtain single-cell suspensions, and dilutions of suspensions were applied to 64-well petri dishes with appropriate buffered charcoal yeast extract agar. Plates were left at RT for 3 d for colony development. Colonies were counted to calculate CFU per organ.
Cecal ligation and puncture
Cecal ligation and puncture was performed as previously described (36) on isofluorane-anesthesized mice. A small incision was made on the abdomen and the peritoneal wall. The cecum was isolated and the ligation was performed at the designated position. The ligated part of the distal cecum was perforated followed by excrusion of the feces. After relocation of the cecum, the peritoneum and abdomen were sutured. Mice were given analgesics and checked every 4 h.
Targeting of Klrk1 locus
The targeting vector pNKG2D-flox was constructed by subcloning mouse Klrk1 gene fragments from the genomic clone RP24-168 D2 bacterial artificial chromosome (BACPAC Resources, Oakland, CA) into the plasmid pEasy Flox (Addgene). Three DNA fragments containing 5′ 5H, 3′ 5H and 3H regions of the Klrk1 gene were amplified by PCR and checked by sequencing. The 5′ and 3′ arms of homology were amplified using the primers 5′-CTCGAGGTTTTTAACAAAGGTCAATATTCCCTAATA-3′/5′-CTCGAGAGGCCTAAAAAAAGCTGTTAGAAATATATGTA-3′ and 5′-TGATCAGGGAACAAGCTCTTTTTGCTATAGAATGTA-3′/5′-TGATCAACTCTGAGTTGTATTTCCAGCTCACAATAA-3′, respectively. A fragment containing the second and third exon was amplified using 5′-GTCGACGGATCCCATAAAATAGGAGTTATATGTCAA-3′/5′-GTCGACAGTAAAAAGAAAAAGGGTTGTGAATGACAA-3′ and cloned between two LoxP sites in pEasy Flox. The targeting vector was sequenced, linearized by NotI, and used for embroyinc stem cell transfection. Deletion of the neomycin cassette was accomplished by transient transfection with pGK-Cre and selection of clones with the appropriate deletion. Genotyping of Klrk1fl/fl mice was done using PCR primers 5′-ACA AGG CCC ACA TTT TCT AG-3′ and 5′-GGC CTA TTA TTT CAG CAA CA-3′, yielding a 332- or 409-bp band for the wild-type or targeted locus, respectively.
Results
NKG2D deficiency leads to reduced peripheral B1a cell numbers
Previously, we showed that NKG2D-deficient mice have reduced numbers of splenic CD19+ B cells (8). We now first investigated which splenic B cell subpopulations are most affected in Klrk1−/− mice. Analysis showed that relative and absolute numbers of marginal zone B cells and transitional T1 and T2 B cells were similar between wild-type and NKG2D-deficient mice. In contrast, NKG2D-deficient mice had a modest, but significant, reduction in the number of mature B2 cells (Fig. 1A). Additionally, splenic B1a cells were strongly reduced, both in absolute numbers and as a fraction of total B cells (Fig. 1B). This prompted us to further investigate B1a cells in Klrk1−/− mice.
NKG2D deficiency leads to reduced peripheral B1a cell numbers. (A) Percentages and absolute numbers of B cell subsets in the spleen of C57BL/6 and Klrk1−/− mice. Shown is one of at least seven independent experiments (n = 4–8). (B) Relative and absolute numbers of CD43+CD5+CD19+ B1a cells in spleens from C57BL/6 and Klrk1−/− mice. Results show pooled data from seven independent experiments. (C) Relative and absolute numbers of B cell subsets in peritoneal cavity lavage from C57BL/6 and Klrk1−/− mice. Representative FACS plots are gated for CD19+ cells. Shown is one of at least seven independent experiments (n = 4–8). (D) Relative and absolute numbers of B cell subsets in pleural cavity lavage from C57BL/6 and Klrk1−/− mice. Shown is one of at least three independent experiments (n = 5). (E) Relative and absolute numbers of B cell subsets in peritoneal cavity lavage from C57BL/6, Klrk1−/−, Hcst−/− (DAP10-deficient), and Tyrobp−/− (DAP12-deficient) mice. Representative FACS plots are gated for CD19+ cells. Shown are pooled data from two independent experiments (n = 10). Shown are mean ± SEM. Quantifications were done by flow cytometry. *p < 0.05, **p < 0.01, ***p < 0.001 (Student t test or ANOVA with Bonferroni post-testing).
NKG2D deficiency leads to reduced peripheral B1a cell numbers. (A) Percentages and absolute numbers of B cell subsets in the spleen of C57BL/6 and Klrk1−/− mice. Shown is one of at least seven independent experiments (n = 4–8). (B) Relative and absolute numbers of CD43+CD5+CD19+ B1a cells in spleens from C57BL/6 and Klrk1−/− mice. Results show pooled data from seven independent experiments. (C) Relative and absolute numbers of B cell subsets in peritoneal cavity lavage from C57BL/6 and Klrk1−/− mice. Representative FACS plots are gated for CD19+ cells. Shown is one of at least seven independent experiments (n = 4–8). (D) Relative and absolute numbers of B cell subsets in pleural cavity lavage from C57BL/6 and Klrk1−/− mice. Shown is one of at least three independent experiments (n = 5). (E) Relative and absolute numbers of B cell subsets in peritoneal cavity lavage from C57BL/6, Klrk1−/−, Hcst−/− (DAP10-deficient), and Tyrobp−/− (DAP12-deficient) mice. Representative FACS plots are gated for CD19+ cells. Shown are pooled data from two independent experiments (n = 10). Shown are mean ± SEM. Quantifications were done by flow cytometry. *p < 0.05, **p < 0.01, ***p < 0.001 (Student t test or ANOVA with Bonferroni post-testing).
Because B1a cells preferentially reside in serous cavities (14), we investigated their numbers in the peritoneal and pleural cavities of Klrk1−/− mice. We found a striking reduction in the percentage of B1a cells in the peritoneal exudate cells (PECs) of NKG2D-deficient animals. CD5+CD43+ B1a cell numbers were reduced >2-fold in comparison with C57BL/6 mice, whereas B2 cells were significantly increased in the peritoneal cavity. In contrast, B1b cell numbers were unaffected (Fig. 1C). Similar observations were made when wild-type and Klrk1−/− littermates were compared, excluding differences in genetic background as a cause for the observed differences (Supplemental Fig. 1A). Analysis of the pleural cavity of Klrk1−/− mice also revealed a significant reduction in the percentage of B1a cells that was paralleled by an increase of B2 cells at this site (Fig. 1D).
To investigate which signaling pathway is used by NKG2D to promote peripheral B1a cell numbers, peritoneal B cell subsets of Hcst−/− (DAP10) and Tyrobp−/− (DAP12) were investigated. Both Hcst−/− and Tyrobp−/− mice showed a significant decrease in percentages of B1a cells in comparison with wild-type mice, although not to the extent observed in NKG2D-deficient animals. Additionally, both percentages and absolute numbers of B2 cells were proportionally increased in both Hcst−/− and Tyrobp−/− mice compared with C57BL/6 animals (Fig. 1E). B1b cell numbers were not affected (data not shown). Thus, NKG2D signaling through DAP10 and DAP12 controls peripheral B1a cell numbers.
Reduced numbers of B1a cells in NKG2D-deficient mice are not related to differences in survival, proliferation, or homing
To investigate whether NKG2D deficiency impacts the phenotype of peritoneal B1a cells, we analyzed cell surface marker expression. The expression levels of most proteins were comparable between B1a cells of C57BL/6 and NKG2D-deficient mice, including the B1a cell–defining markers CD19, IgM, CD43, and CD5. A notable exception was the adhesion molecule CD62L; its expression was significantly reduced in Klrk1−/− mice (Fig. 2A). CD62L plays a role in B cell trafficking (29), and we thus reasoned that differences in homing account for the reduction in B1a numbers in Klrk1−/− mice. To investigate the homing capacity of B1a cells, we mixed peritoneal cells from C57BL/6 and NKG2D-deficient mice and injected the mixture i.v. into recipient mice. Donor and recipient populations could be distinguished based on expression of the congenic markers CD45.1 and CD45.2. One day after transfer, ratios between wild-type and NKG2D-deficient donor cells remained unchanged both in PECs and spleen (Fig. 2B). This experiment led us to conclude that B1a cells from NKG2D-deficient mice have normal homing capacity.
Reduced numbers of B1a cells in NKG2D-deficient mice are not related to differences in survival, proliferation, or homing. (A) Representative histograms showing expression of various surface markers on B1a cells from C57BL/6 (solid black line) and Klrk1−/− mice (dashed gray line) in comparison with fluorescence minus one (FMO) control staining (gray-filled area). (B) C57BL/6 Ly5.2/5.2 recipients were injected i.v. with peritoneal lavage cells from C57BL/6 Ly5.1/5.1 and Klrk1−/− Ly5.1/5.2 mice. One day after transfer, the donor cell ratio was determined in spleen and PECs. (C) C57BL/6 Ly5.1/5.1 recipients were injected i.p. with peritoneal lavage cells from C57BL/6 Ly5.1/5.2 and Klrk1−/− Ly5.2/5.2 mice and subsequently labeled with CFSE. Five weeks after transfer, the ratio between wild-type and knockout cells within divided CFSEdim and undivided CFSEbright donor cells was determined in PECs. Data in (A)–(C) are representative of two separate experiments with similar results (n = 3–4). Dashed line indicates the ratio of donor B1a cells before transfer. Shown are mean ± SEM. Quantifications were done by flow cytometry. WT, wild-type.
Reduced numbers of B1a cells in NKG2D-deficient mice are not related to differences in survival, proliferation, or homing. (A) Representative histograms showing expression of various surface markers on B1a cells from C57BL/6 (solid black line) and Klrk1−/− mice (dashed gray line) in comparison with fluorescence minus one (FMO) control staining (gray-filled area). (B) C57BL/6 Ly5.2/5.2 recipients were injected i.v. with peritoneal lavage cells from C57BL/6 Ly5.1/5.1 and Klrk1−/− Ly5.1/5.2 mice. One day after transfer, the donor cell ratio was determined in spleen and PECs. (C) C57BL/6 Ly5.1/5.1 recipients were injected i.p. with peritoneal lavage cells from C57BL/6 Ly5.1/5.2 and Klrk1−/− Ly5.2/5.2 mice and subsequently labeled with CFSE. Five weeks after transfer, the ratio between wild-type and knockout cells within divided CFSEdim and undivided CFSEbright donor cells was determined in PECs. Data in (A)–(C) are representative of two separate experiments with similar results (n = 3–4). Dashed line indicates the ratio of donor B1a cells before transfer. Shown are mean ± SEM. Quantifications were done by flow cytometry. WT, wild-type.
In adult life, peritoneal B1a cells are maintained mostly through homeostatic proliferation of cells in situ (24, 30). We therefore investigated whether NKG2D deficiency impacts proliferation and survival of peritoneal B1a cells. PECs from C57BL/6 and Klrk1−/− mice were mixed, labeled with CFSE, and subsequently transferred into the peritoneum of wild-type recipients. Thirty-eight days after transfer, roughly a third of donor B1a cells showed reduced CFSE labeling (CFSEdim), indicative for cell proliferation. Importantly, the ratio between wild-type and Klrk1−/− cells remained constant, both in the undivided (CFSEbright) and divided (CFSEdim) populations (Fig. 2C, Supplemental Fig. 1B). This indicates that both homeostatic proliferation and survival of mature B1a cells are not affected by NKG2D deficiency.
In summary, reduced numbers of B1a cells in NKG2D-deficient mice are not a result of changes in survival, proliferation, or homing capacity of these cells.
Reduction of B1a cell subset size results from intrinsic properties of NK2GD-deficient B cells
NKG2D is not expressed on any mature (Fig. 3A) or immature (Supplemental Fig. 1C) B cell subset. Therefore, we hypothesized that the effect of NKG2D on B1a cell development is mediated by a cell type that does not belong to the B cell lineage. Because NKG2D is highly expressed on NK cells and Ag-experienced CD8 T cells, we first investigated whether elimination of NKG2D in these immune cells would reduce peripheral B1a cell numbers. Klrk1flox/flox mice were generated in which the second and third exons of the Klrk1 gene are flanked by loxP sites (Supplemental Fig. 2). These mice were then crossed to NCR1Cre transgenic or CD4Cre transgenic mice to obtain specific deletion of NKG2D in NK and T cells, respectively. Surprisingly, both NCR1CreKlrk1flox/flox and CD4CreKlrk1flox/flox mice displayed equal B1a cell numbers in PECs when compared with controls (Supplemental Fig. 3). This finding prompted us to investigate whether NKG2D directly controls B1a cell development. Mixed bone marrow chimeras were generated using bone marrow of C57BL/6 and Klrk1−/− mice mixed in an equal ratio. Eight weeks after transfer, the ratio between donor cells was compared within the B1a cell compartment. We observed that most B1a cells were derived from wild-type donors with an ∼1.5-fold increase over the initial ratio of injected donor cells (Fig. 3B). Within the B1b and B2 cell gates, the contribution of wild-type and NKG2D-deficient cells was comparable to the initial ratio (Fig. 3B).
Reduction of B1a cell subset size results from intrinsic properties of NK2GD-deficient B cells. (A) Histograms showing NKG2D expression on peritoneal B1a, B1b, and B2 cells of C57BL/6 and Klrk1−/− mice. Splenic NK cells were included as a positive control. (B) C57BL/6 Ly5.2/5.2 mice were lethally irradiated and reconstituted with bone marrow cells from C57BL/6 Ly5.1/5.2 (wild-type [WT]) and Klrk1−/− Ly5.1/5.1 mice. Eight weeks after transfer, cell ratios between donor B cell populations in PECs were determined. Shown is one of three independent experiments (n = 8). Representative FACS plot (left) is gated for CD19+ cells. Dashed line represents initial ratio between CD45+ donor cells. (C) C57BL/6JHT/JHT Ly5.2/5.2 mice were lethally irradiated and reconstituted with fetal liver cells, isolated on day 15 of gestation, from C57BL/6 Ly5.1/5.1 (WT) and Klrk1−/− Ly5.1/5.2 mice mixed in a 1:1 ratio. Eight weeks after transfer, cell ratios between donor B cell populations in PECs were determined. Shown is one of two independent experiments (n = 8). Representative FACS plot (left) is gated for CD19+ cells. Dashed line represents initial ratio between CD45+ donor cells. Shown are mean ± SEM. Quantifications were done by flow cytometry. WT, wild-type.
Reduction of B1a cell subset size results from intrinsic properties of NK2GD-deficient B cells. (A) Histograms showing NKG2D expression on peritoneal B1a, B1b, and B2 cells of C57BL/6 and Klrk1−/− mice. Splenic NK cells were included as a positive control. (B) C57BL/6 Ly5.2/5.2 mice were lethally irradiated and reconstituted with bone marrow cells from C57BL/6 Ly5.1/5.2 (wild-type [WT]) and Klrk1−/− Ly5.1/5.1 mice. Eight weeks after transfer, cell ratios between donor B cell populations in PECs were determined. Shown is one of three independent experiments (n = 8). Representative FACS plot (left) is gated for CD19+ cells. Dashed line represents initial ratio between CD45+ donor cells. (C) C57BL/6JHT/JHT Ly5.2/5.2 mice were lethally irradiated and reconstituted with fetal liver cells, isolated on day 15 of gestation, from C57BL/6 Ly5.1/5.1 (WT) and Klrk1−/− Ly5.1/5.2 mice mixed in a 1:1 ratio. Eight weeks after transfer, cell ratios between donor B cell populations in PECs were determined. Shown is one of two independent experiments (n = 8). Representative FACS plot (left) is gated for CD19+ cells. Dashed line represents initial ratio between CD45+ donor cells. Shown are mean ± SEM. Quantifications were done by flow cytometry. WT, wild-type.
B1 cells are predominantly derived from precursors that arise early during ontogenesis in tissues such as the fetal liver (31). Mixed bone marrow chimeras using bone marrow from adult donors will therefore only generate low numbers of B1a cells in the peritoneal cavity (Fig. 3B). To gain further insight, mixed bone marrow chimeras were generated using fetal livers as a source of progenitor cells. Livers were isolated from C57BL/6 and NKG2D-deficient fetuses on day 15 of gestation, and a mixture of fetal liver cells was injected into sublethally irradiated, B cell–deficient C57BL/6JHT/JHT mice. Fetal liver chimeras indeed resulted in enhanced differences between numbers of donor B1a cells in the peritoneal cavity of recipients 8 wk after transfer (Fig. 3C). Importantly, an even higher prevalence of wild-type donor cells within the peritoneal B1a cell subset was observed compared with chimeras generated with adult bone marrow. Differences increased up to 3-fold over the initial ratio between C57BL/6 and NKG2D-deficient donor cells (Fig. 3C).
These findings show that the reduction of B1a cell number derived from NKG2D-deficient mice cannot be corrected by the addition of wild-type bone marrow. Reduced B1a cell numbers are caused by the absence of NKG2D on a precursor and are not related to the aberrant interaction of B cells with an NKG2D-deficient environment.
NKG2D promotes formation of B1a cells at very early stages of B cell development
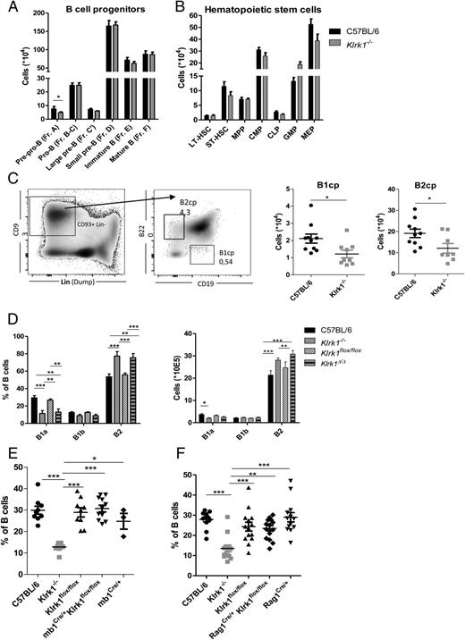
To investigate whether NKG2D deficiency impacts the amount of early B cell progenitors, we quantified their cell numbers in the bone marrow of wild-type and Klrk1−/− animals. The numbers of most B cell progenitors were largely unaffected by NKG2D deficiency. Only prepro–B (Lin−B220+CD43+BP-1−CD24−CD93+) cells (fraction A), which represent the earliest stage of B cell lineage commitment, were diminished in Klrk1−/− mice (Fig. 4A, Supplemental Fig. 4). Further analysis of upstream precursors of early pro–B cells, as well as hematopoietic stem cells and progenitors did not reveal any difference between NKG2D-deficient and wild-type control mice (Fig. 4B). Finally, we analyzed the size of proposed B1- and B2-committed progenitor populations (32). We found a significant reduction in the number of of Lin−CD93+B220loCD19hi B1-commited progenitors in NKG2D-deficient mice (Fig. 4C). Interestingly, we also found a reduction in size of the Lin−CD93+B220hiCD19lo B2-committed progenitor pool in NKG2D-deficient mice, which could explain the observed lower numbers of B2 cells in spleen.
NKG2D promotes formation of B1a cells at very early stages of B cell development. (A) Quantification of B cell precursors in bone marrows of C57BL/6 and Klrk1−/− mice. Shown is one of three independent experiments (n = 4–6). (B) Quantification of hematopoietic stem cells and precursors in bone marrows of C57BL/6 and Klrk1−/− mice. Shown is one of two independent experiments (n = 5–6). (C) Representative FACS plots showing gating of B1-commited progenitor (B1cp) and B2-commited progenitor (B2cp). Quantification of B1cps and B2cps in bone marrows of C57BL/6 and Klrk1−/− mice is shown. Results show data pooled from two individual experiments. (D) Relative and absolute numbers of B cell subsets in peritoneal cavity lavage from C57BL/6, Klrk1−/−, Klrk1flox/flox, and Klrk1Δ/Δ mice. Shown is one of two independent experiments (n = 5). (E) Relative numbers of B cell subsets in peritoneal cavity lavage from C57BL/6, Klrk1−/−, Klrk1flox/flox, mb1Cre/+Klrk1flox/flox, and mb1Cre/+ mice. Shown are pooled data from three independent experiments (n = 3–11). (F) Relative numbers of B cell subsets in peritoneal cavity lavage from C57BL/6, Klrk1−/−, Klrk1flox/flox, Rag1Cre/+Klrk1flox/flox, and Rag1Cre/+ mice. Graphs represent pooled data from three independent experiments (n = 12–15). Shown are mean ± SEM. Quantifications were done by flow cytometry. *p < 0.05, **p < 0.01, ***p < 0.001 (Student t test or ANOVA with Bonferroni post-testing).
NKG2D promotes formation of B1a cells at very early stages of B cell development. (A) Quantification of B cell precursors in bone marrows of C57BL/6 and Klrk1−/− mice. Shown is one of three independent experiments (n = 4–6). (B) Quantification of hematopoietic stem cells and precursors in bone marrows of C57BL/6 and Klrk1−/− mice. Shown is one of two independent experiments (n = 5–6). (C) Representative FACS plots showing gating of B1-commited progenitor (B1cp) and B2-commited progenitor (B2cp). Quantification of B1cps and B2cps in bone marrows of C57BL/6 and Klrk1−/− mice is shown. Results show data pooled from two individual experiments. (D) Relative and absolute numbers of B cell subsets in peritoneal cavity lavage from C57BL/6, Klrk1−/−, Klrk1flox/flox, and Klrk1Δ/Δ mice. Shown is one of two independent experiments (n = 5). (E) Relative numbers of B cell subsets in peritoneal cavity lavage from C57BL/6, Klrk1−/−, Klrk1flox/flox, mb1Cre/+Klrk1flox/flox, and mb1Cre/+ mice. Shown are pooled data from three independent experiments (n = 3–11). (F) Relative numbers of B cell subsets in peritoneal cavity lavage from C57BL/6, Klrk1−/−, Klrk1flox/flox, Rag1Cre/+Klrk1flox/flox, and Rag1Cre/+ mice. Graphs represent pooled data from three independent experiments (n = 12–15). Shown are mean ± SEM. Quantifications were done by flow cytometry. *p < 0.05, **p < 0.01, ***p < 0.001 (Student t test or ANOVA with Bonferroni post-testing).
Our findings suggest a role for NKG2D in B cell development at an early stage of cell commitment. To test this hypothesis, we used genetic models in which we conditionally eliminated NKG2D at different stages of B cell development. To eliminate NKG2D in all cells, Klrk1flox/flox mice were crossed on Deleter-Cre mice, which express Cre recombinase already in the germline, and were interbred to eliminate both alleles of NKG2D. These mice were designated as Klrk1Δ/Δ mice to distinguish them from Klrk1−/− animals. The phenotype of Klrk1Δ/Δ mice mimicked that of Klrk1−/− mice, verifying the suitability of Klrk1flox/flox mice as a valid model for studying the impact of NKG2D deletion on B1a cell development (Fig. 4D).
Next, Klrk1flox/flox mice were crossed on mb1Cre/+ animals, which express Cre from the early pro–B stage onward. Mb1Cre/+Klrk1flox/flox mice had a similar fraction of B1a cells in their peritoneal cavity as did Klrk1flox/flox, mb1Cre/+, and C57BL/6 controls (Fig. 4E). This led us to conclude that expression of NKG2D does not play a role in the formation of B1a cells at stages later than early pro–B progenitors. Furthermore, Rag is transiently expressed already at the stage of common lymphoid precursors (CLPs) and is later on upregulated in pro–B cells, where it induces H chain rearrangement of the BCR. We therefore analyzed Rag1Cre/+Klrk1flox/flox mice to determine whether deletion of NKG2D on CLPs would influence the numbers of B1a cells. Again, Rag1Cre/+Klrk1flox/flox mice showed no significant difference in the abundance of B1a cells in PECs compared with Rag1Cre/+, Klrk1flox/flox, or C57BL/6 control mice (Fig. 4F).
These findings indicate that NKG2D affects the capacity of early hematopoietic precursors to develop into B1a cells at a stage before Rag recombinase is expressed.
NKG2D-deficient mice have reduced numbers of natural Ab-producing cells in PECs
B1a cells can secrete natural Abs without prior Ag encounter, primarily of an IgM isotype. We investigated the levels of IgM Abs that recognize bacterial components such as PC, LPSs, or specific bacteria such as gut bacteria and F. novicida. Surprisingly, we failed to observe any differences between Abs in sera of NKG2D-deficient and wild-type control mice (Fig. 5A). It has been reported that the bone marrow is a major source of natural Abs (33). Therefore, we analyzed the number of IgM Ab-secreting cells (ASCs) in this organ. Even though we observed a mild trend toward a reduction in the number of PC- and LPS-specific natural IgM ASCs in NKG2D-deficient mice, there was no significant difference in comparison with the wild-type controls. We also checked the numbers of ASCs reactive with TNP-Ficoll, another model Ag that resembles common bacterial Ags, but again we observed no differences (Fig. 5B).
NKG2D-deficient mice have reduced numbers of natural Ab-producing cells in PECs. (A) Quantification of PC-BSA–, LPS-, fecal bacteria–, or F. novicida–binding natural IgM Ab levels in sera of C57BL/6 and Klrk1−/− mice. One of three independent experiments is shown (n = 4–6). (B) Representative ELISPOT wells of PC-BSA–specific IgM ASCs in bone marrows of C57BL/6 and Klrk1−/− mice (left). Quantification of PC-BSA–, LPS-, or TNP-Ficoll–binding IgM-producing ASCs in bone marrows of C57BL/6 and Klrk1−/− mice, measured by ELISPOT, is shown. Graphs show pooled data from two separate experiments with similar results. (C) Quantification of LPS-specific, IgM-producing ASCs in peritoneal cavities of C57BL/6 and Klrk1−/− mice, measured by ELISPOT. Representative wells are shown (left). (D) Quantification of TNP-Ficoll–specific, IgM-producing ASCs in PECs of C57BL/6 and Klrk1−/− mice (n = 9). (B and C) Original magnification ×10. Data in (A) and (C) are representative of two separate experiments with similar results. Shown are mean ± SEM. **p < 0.01 (Student t test).
NKG2D-deficient mice have reduced numbers of natural Ab-producing cells in PECs. (A) Quantification of PC-BSA–, LPS-, fecal bacteria–, or F. novicida–binding natural IgM Ab levels in sera of C57BL/6 and Klrk1−/− mice. One of three independent experiments is shown (n = 4–6). (B) Representative ELISPOT wells of PC-BSA–specific IgM ASCs in bone marrows of C57BL/6 and Klrk1−/− mice (left). Quantification of PC-BSA–, LPS-, or TNP-Ficoll–binding IgM-producing ASCs in bone marrows of C57BL/6 and Klrk1−/− mice, measured by ELISPOT, is shown. Graphs show pooled data from two separate experiments with similar results. (C) Quantification of LPS-specific, IgM-producing ASCs in peritoneal cavities of C57BL/6 and Klrk1−/− mice, measured by ELISPOT. Representative wells are shown (left). (D) Quantification of TNP-Ficoll–specific, IgM-producing ASCs in PECs of C57BL/6 and Klrk1−/− mice (n = 9). (B and C) Original magnification ×10. Data in (A) and (C) are representative of two separate experiments with similar results. Shown are mean ± SEM. **p < 0.01 (Student t test).
We next checked the number of peritoneal cells secreting natural IgM Abs directed against Ags with repetitive epitopes. We found a strong reduction in both the number of LPS-specific and TNP-Ficoll–specific IgM ASCs in the peritoneal cavity of NKG2D-deficient mice (Fig. 5C, 5D). We conclude that Klrk1−/− mice have significantly reduced numbers of peritoneal natural ASCs in the periphery. However, the impact of these cells on the levels of serum natural IgM may be masked by the normal IgM production of bone marrow ASCs.
NKG2D deficiency impairs the Ab response against T cell–independent Ags
Previously, it was shown that B1a cells contribute to T cell–independent immune responses (20), which renders them crucial for the initial control of bacterial infections such as by S. pneumoniae (24). Therefore, we tested the capacity of Klrk1−/− mice to mount Ab responses against T cell–independent Ags. Klrk1−/− and C57BL/6 control mice were immunized i.p. with TNP-Ficoll, and Ag-specific IgM and IgG3 Ab responses were followed. On day 8 after immunization, the amount of TNP-specific IgM was significantly reduced in the serum of NKG2D-deficient mice compared with wild-type controls (Fig. 6A). The kinetics of TNP-specific IgG3 production showed a similar trend (Fig. 6A). Upon stimulation with T cell–independent Ags, B1a cells migrate to the spleen to contribute to the Ab response (34). To investigate whether reduced Ab levels in serum were caused by reduced numbers of Ab-producing cells, we quantified them in the spleen on day 8 after immunization. In line with the work of Yang et al. (18) we observed a strong induction of TNP-specific IgM ASCs, but it was much less in NKG2D-deficient mice (Fig. 6B).
NKG2D deficiency impairs the Ab response against T cell–independent Ags. (A) TNP-specific IgM and IgG3 Ab levels in serum of C57BL/6 and Klrk1−/− mice were followed over time by ELISA after i.p. immunization with TNP-Ficoll. The data are representative of two independent experiments (n = 4–8). (B) Comparison of quantified TNP-Ficoll–binding, natural IgM–secreting ASCs before immunization and TNP-specific ASCs after TNP-Ficoll immunization in spleens of C57BL/6 and Klrk1−/− mice (left). Quantification of TNP-specific IgG3 ASCs in spleens of C57BL/6 and Klrk1−/− mice is shown. Quantifications were made by ELISPOT 8 d after immunization with TNP-Ficoll (n = 6–8). The data are representative of two independent experiments. (C) Geometric mean intensity of fluorescent staining for phosphorylated Syk kinase after BCR stimulation of peritoneal B1a cells of C57BL/6 and Klrk1−/− mice with anti-IgM Abs, measured by FACS. Graphs show pooled data of three independent experiments (n = 11–12). (D) Quantification of Syk kinase expression in peritoneal B1a cells from C57BL/6 and Klrk1−/− mice, measured by FACS (n = 3). Dashed horizontal line indicates intensity of fluorescence minus one staining. The data are representative of two independent experiments. Shown are mean ± SEM. *p < 0.05 (Student t test).
NKG2D deficiency impairs the Ab response against T cell–independent Ags. (A) TNP-specific IgM and IgG3 Ab levels in serum of C57BL/6 and Klrk1−/− mice were followed over time by ELISA after i.p. immunization with TNP-Ficoll. The data are representative of two independent experiments (n = 4–8). (B) Comparison of quantified TNP-Ficoll–binding, natural IgM–secreting ASCs before immunization and TNP-specific ASCs after TNP-Ficoll immunization in spleens of C57BL/6 and Klrk1−/− mice (left). Quantification of TNP-specific IgG3 ASCs in spleens of C57BL/6 and Klrk1−/− mice is shown. Quantifications were made by ELISPOT 8 d after immunization with TNP-Ficoll (n = 6–8). The data are representative of two independent experiments. (C) Geometric mean intensity of fluorescent staining for phosphorylated Syk kinase after BCR stimulation of peritoneal B1a cells of C57BL/6 and Klrk1−/− mice with anti-IgM Abs, measured by FACS. Graphs show pooled data of three independent experiments (n = 11–12). (D) Quantification of Syk kinase expression in peritoneal B1a cells from C57BL/6 and Klrk1−/− mice, measured by FACS (n = 3). Dashed horizontal line indicates intensity of fluorescence minus one staining. The data are representative of two independent experiments. Shown are mean ± SEM. *p < 0.05 (Student t test).
Because NKG2D is not expressed in mature B cells, we hypothesized that its expression on B cell precursors leaves an epigenetic imprint that results in hyporesponsiveness of NKG2D-deficient B1a cells compared with wild-type controls. In B1a cells, BCR stimulation results in phosphorylation and activation of the kinase Syk. To test intracellular signaling in peritoneal B1a cells from NKG2D-deficient mice in response to BCR stimulation, peritoneal B1a cells were stimulated in vitro with soluble IgM Abs and Syk phosphorylation was followed. We observed a small, but consistent, reduction in the level of pSyk in NKG2D-deficient cells already at baseline (Fig. 6C). This also resulted in lower pSyk levels at the peak of the response following stimulation, despite comparable total Syk levels in wild-type and Klrk1−/− mice (Fig. 6D).
In summary, our data indicate that NKG2D-deficient mice have an impaired B1a response to T cell–independent Ags, possibly as a result of reduced BCR signaling.
Klrk1−/− mice are sensitive to bacterial infection due to impaired B cell responsiveness
Our findings indicate that Klrk1−/− mice are more sensitive to bacterial infections than are wild-type mice, especially in the early phase of infection. Therefore, we tested the ability of Klrk1−/− mice to control the growth of bacteria upon their entry into the peritoneum. For infection we used F. novicida, a highly pathogenic bacterium that induces tularemia-like symptoms in humans and mice (35). Importantly, F. novicida is known to be neutralized by B1a cell–derived Abs (21). Twenty-four hours after i.p. infection with 104 CFU of F. novicida, the number of CFU was quantified in several organs. Strikingly, Klrk1Δ/Δ mice showed a significantly higher burden of F. novicida in all analyzed organs (Fig. 7A). As a control, we used C57BL/6JHT/JHT mice, which do not have B cells, and crossed them to Klrk1Δ/Δ mice to ensure that the observed effect depends on B cells. Indeed, C57BL/6JHT/JHT also showed higher bacterial loads in all organs compared with wild-type mice. However, these titers were not further increased in Klrk1Δ/ΔC57BL/6JHT/JHT mice (Fig. 7A). Thus, NKG2D-deficient mice are more sensitive to F. novicida infection, which is B cell–dependent.
Klrk1−/− mice are sensitive to bacterial infection due to impaired B cell responsiveness. (A) Quantification of bacteremia by CFU assays in the lungs, liver, spleen, and peritoneal cavity of C57BL/6, Klrk1Δ/Δ, C57BL/6JHT/JHT, and Klrk1Δ/ΔC57BL/6JHT/JHT mice 24 h after F. novicida i.p. infection. Graphs depict one of three independent experiments (n = 3–5). (B) Quantification of bacteremia by CFU assays in the lungs, liver, spleen, and peritoneal cavity of SCID mice that were adoptively transferred with either wild-type or NKG2D-deficient B1a cells and untreated SCID mice. Graphs depict one of two independent experiments (n = 5). Shown are mean ± SEM. *p < 0.05, **p < 0.01, ***p < 0.001 (ANOVA with Bonferroni post-testing). (C) Kaplan–Meier survival analysis of C57BL/6, Klrk1Δ/Δ, C57BL/6JHT/JHT, and Klrk1Δ/ΔC57BL/6JHT/JHT mice following cecal ligation and puncture (n = 5–17 mice per group). Shown are pooled data from two out of three independent experiments.
Klrk1−/− mice are sensitive to bacterial infection due to impaired B cell responsiveness. (A) Quantification of bacteremia by CFU assays in the lungs, liver, spleen, and peritoneal cavity of C57BL/6, Klrk1Δ/Δ, C57BL/6JHT/JHT, and Klrk1Δ/ΔC57BL/6JHT/JHT mice 24 h after F. novicida i.p. infection. Graphs depict one of three independent experiments (n = 3–5). (B) Quantification of bacteremia by CFU assays in the lungs, liver, spleen, and peritoneal cavity of SCID mice that were adoptively transferred with either wild-type or NKG2D-deficient B1a cells and untreated SCID mice. Graphs depict one of two independent experiments (n = 5). Shown are mean ± SEM. *p < 0.05, **p < 0.01, ***p < 0.001 (ANOVA with Bonferroni post-testing). (C) Kaplan–Meier survival analysis of C57BL/6, Klrk1Δ/Δ, C57BL/6JHT/JHT, and Klrk1Δ/ΔC57BL/6JHT/JHT mice following cecal ligation and puncture (n = 5–17 mice per group). Shown are pooled data from two out of three independent experiments.
The bacterial burden observed in Fig. 7A for Klrk1Δ/ΔC57BL/6JHT/JHT mice might be the upper maximal attainable growth of this pathogen. This may mask the involvement of other cells than B1a cells that depend on NKG2D for their function in bacterial control. To show the importance of B1a cells for control of F. novicida infection, we sorted these cells from Klrk1−/− and C57BL/6 mice and adoptively transferred them into SCID mice. Twenty-four hours after infection we examined the bacteremia in various organs. Wild-type B1a cells reduced bacterial load of recipients in all investigated organs. Strikingly, SCID mice that were adoptively transferred with Klrk1−/− B1a cells failed to control bacterial expansion, resulting in pathogenic loads comparable to those of mice that had not received cells (Fig. 7B). This finding demonstrates the importance of B1a cells in the control of F. novicida infection and confirms the functional impairment of NKG2D-deficient B1a cells.
Finally, we investigated the clinical relevance of dysfunctional B1a cells in NKG2D-deficient mice in a model of experimentally induced sepsis. B1a cells serve as a first line of defense against commensal bacteria that have escaped from the gut. Therefore, we subjected animals to the cecal ligation and puncture procedure, which is the most commonly used method to test sensitivity to Gram-negative sepsis (36). Again, we included C57BL/6JHT/JHT and Klrk1Δ/ΔC57BL/6JHT/JHT mice as controls. C57BL/6JHT/JHT mice are highly sensitive to sepsis induced by cecal ligation and puncture because they lack natural Abs against PC, an Ag on bacterial cell walls (23). We applied medium-grade ligation of the cecum, which results in an ∼30% mortality rate in wild-type mice (Fig. 7C) (36). Klrk1Δ/Δ mice were highly susceptible to sepsis induced by cecal ligation and puncture, and ∼80% of mice died within the same time frame (Fig. 7C). Similarly, C57BL/6JHT/JHT mice were also highly susceptible to Gram-negative sepsis and appeared to have an even higher mortality rate than NKG2D-deficient mice, possibly due to residual B1a activity in the latter. However, the difference in susceptibility between NKG2D-deficient and JHT mice was not statistically significant. Additionally, Klrk1Δ/ΔC57BL/6JHT/JHT mice showed similar survival rates as did C57BL/6JHT/JHT mice, confirming that the observed survival differences between C57BL/6 and NKG2D-deficient animals depend on B cells (Fig. 7C).
In summary, our findings show that NKG2D-deficient mice are highly sensitive to bacterial infections as a result of a B1a cell deficiency. This effect is mediated within the first 24–48 h after infection and is therefore most likely the result of reduced natural Abs in animals lacking NKG2D.
Discussion
Previously we have shown that NKG2D regulates development and function of NK cells and memory T cells. In this study, we show that NKG2D also impacts the composition of the B cell compartment, in particular B1a cells. Deficiency of NKG2D or of its direct downstream signaling components DAP10 and DAP12 resulted in a 2-fold reduction of B1a cells at all investigated sites, which was most notable in the peritoneal cavity. The reduced ability to form B1a cells in the absence of NKG2D was retained in mixed bone marrow chimeras, indicating that NKG2D mediates its effect directly on the B cell lineage. The impact of NKG2D on B cell development and function is mediated at a very early stage of lymphoid differentiation, because loss of B1a cells was no longer observed when NKG2D was conditionally eliminated already in Rag1- or Mb1-expressing precursors. Loss of NKG2D resulted in a reduced ability to respond to T cell–independent Ags and strongly increased sensitivity to bacterial infection. Our findings identify NKG2D as an important regulator of B1a cell development and demonstrate an unexpected role for this molecule in the establishment of the antimicrobial immune system.
The impact of NKG2D deficiency on B1a cell development is surprising because expression of this molecule was not observed on mature B cells or on any of the B cell precursors. When NKG2D was eliminated conditionally using mice expressing Cre recombinase driven by the Rag promotor, which is thought to be active transiently in CLPs, we no longer observed a loss of B1a cells. Our findings therefore allow for the existence of a common progenitor for NK and B cells upstream of CLPs that expresses NKG2D. This precursor may phenotypically overlap at least partially with the prepro–NK precursor. This cell type is the only early progenitor known to express NKG2D, and its numbers were significantly reduced in Klrk1−/− mice (data not shown). Indeed, most NK cells have never gone through a Rag+ stage during their development (37), indicating that the prepro–NK precursor is not necessarily downstream of the CLP. Moreover, Lin−c-Kitlo cells, which include prepro–NK cells, were shown to have both B and NK cell potential before upregulation of CD122, a defining marker of the NK cell lineage (26).
Alternatively, NKG2D signaling in early progenitors may permanently affect expression of genes that are important for lineage commitment at later stages of development, for example by affecting epigenetic imprinting. Interestingly, CD244, another activating NK cell receptor, is a marker for multipotent progenitors according to the commonly used SLAM definition of hematopoietic precursors (38). CD244 is expressed at virtually undetectable levels on mature B cells (12). Nevertheless, similar to NKG2D, CD244 deficiency results in a reduction of B1a cells in the peritoneal cavity (12), although its effects on B cell development appear to be more pleiotropic than those of NKG2D. Moreover, CD244 is able to regulate immune cell function through epigenetic silencing of chromatin regions (39). We propose that NKG2D might similarly control loci that are important for B1a cell development. Various components of BCR signaling, such as CD19, are indispensable for the formation of B1 cells but not B2 cells (40). Through epigenetic control of chromatin coding for these components, NKG2D might specifically promote B1a cell development. We did not observe differences in expression of any of the major signaling components of the BCR. We did find changes in the ability of NKG2D-deficient B cells to induce Syk phosphorylation in response to BCR stimulation, although the differences were minor. The key BCR signaling components that are affected by NKG2D deficiency, however, remain unidentified. Moreover, using panels for a whole range of surface markers did not reveal any major changes between NKG2D-deficient and wild-type B1a cells. The only difference was the expression of the CD62L, a molecule known for its role in homing of the cells to the lymphoid organs. For this reason, we checked the homing capacity of NKG2D-deficient B1a cells. However, there seemed to be no difference in comparison with the wild-type cells. The work of Gjurich et al. (41) showed that CD62L deficiency affects homing in the artherosclerosis model, but it is so far not known what CD62L does under homeostatic conditions. Because we think that NKG2D is only expressed in the earliest events of B cell commitment and development, it is possible that CD62L is one of the target molecules of epigenetic imprinting mediated by NKG2D at these early time points.
The impact on NKG2D deficiency on peripheral B1a cell biology appeared to be even more pronounced on a functional level, especially upon Ag stimulation. Under homeostatic conditions, no differences were observed in natural Ab amounts in circulation, most likely due to an unaffected B1a cell population in the bone marrow. However, whereas Klrk1−/− mice had a 2-fold reduction in peritoneal and splenic B1a cell numbers, they showed a 3- to 6-fold reduction in the number of cells able to produce Abs after stimulation with LPS or TNP-Ficoll in an ELISPOT assay. Similarly, although the number of ASCs producing TNP-Ficoll–binding IgMs was not different in Klrk1−/− mice, these mice showed a strong reduction in the number of ASCs upon immunization with a T cell–independent Ag, which translated in lower amounts of Ag-specific cells in circulation. NKG2D-deficient B1a cells were therefore significantly less capable than wild-type cells in controlling F. novicida replication upon transfer to immune-deficient hosts. Our observations are in line with several studies that show that, in addition to homeostatic production of natural Abs, B1a cells are capable of increasing Ab output in response to stimuli of bacterial origin (16–18). We propose that such “inducible” B1a cells are residing predominantly in the peritoneal cavity and are dependent on NKG2D for their development.
Why would the activating receptor NKG2D regulate development and function of innate lymphoid cells such as B1a cells? This may be directly related to its role as a stress receptor. B1a cells are predominantly formed during the perinatal period (42). At this stage, the gastrointestinal tract is colonized by commensal bacteria from food, resulting in an enormous boost of the mucosal immune system and shaping of the B cell compartment (43). To prevent opportunistic infection of the peritoneum, the innate B cell response must therefore limit bacterial expansion at this site (15). Immune cells activated by infection are well known to recirculate to the bone marrow and redirect hematopoietic differentiation through the excretion of soluble factors (44). It is tempting to speculate that during perinatal development of the immune system, activated immune cells recirculate to the bone marrow to promote the formation of B1a cells. Indeed, expression of Rae1 molecules has been demonstrated in the bone marrow of adult mice (45), but its expression at perinatal stages is unknown.
In summary, we show in this study that NKG2D deficiency impairs the formation of innate B cells, leaving animals highly susceptible to bacterial infection. The unexpected role of NKG2D in the formation of the antimicrobial immune system sheds new light on the role of activating NK cell receptors on hematopoietic development and may have important implications for future therapies that target NKG2D.
Acknowledgements
We thank Stipan Jonjić for discussions and overall support to this work. We also thank Sali Slavić Stupac for excellent technical support and Miro Samsa, Ante Miše, and Edvard Marinović for animal care.
Footnotes
This work was supported by Croatian Ministry of Science, Education and Sports Grant 062-0621261-1271 (to B.P.), European Social Fund Grant HR.3.2.01-0263 (to B.P.), Universtiy of Rijeka Grants 13.06.1.1.03 (to B.P.) and 13.06.1.1.11. (to M.Š.), Netherlands Organization for Scientific Research Grant 91614029 (to F.M.W.), and European Commission Grant PCIG14-GA-2013-630827 (to F.M.W.).
The online version of this article contains supplemental material.
References
Disclosures
The authors have no financial conflicts of interest.


![FIGURE 3. Reduction of B1a cell subset size results from intrinsic properties of NK2GD-deficient B cells. (A) Histograms showing NKG2D expression on peritoneal B1a, B1b, and B2 cells of C57BL/6 and Klrk1−/− mice. Splenic NK cells were included as a positive control. (B) C57BL/6 Ly5.2/5.2 mice were lethally irradiated and reconstituted with bone marrow cells from C57BL/6 Ly5.1/5.2 (wild-type [WT]) and Klrk1−/− Ly5.1/5.1 mice. Eight weeks after transfer, cell ratios between donor B cell populations in PECs were determined. Shown is one of three independent experiments (n = 8). Representative FACS plot (left) is gated for CD19+ cells. Dashed line represents initial ratio between CD45+ donor cells. (C) C57BL/6JHT/JHT Ly5.2/5.2 mice were lethally irradiated and reconstituted with fetal liver cells, isolated on day 15 of gestation, from C57BL/6 Ly5.1/5.1 (WT) and Klrk1−/− Ly5.1/5.2 mice mixed in a 1:1 ratio. Eight weeks after transfer, cell ratios between donor B cell populations in PECs were determined. Shown is one of two independent experiments (n = 8). Representative FACS plot (left) is gated for CD19+ cells. Dashed line represents initial ratio between CD45+ donor cells. Shown are mean ± SEM. Quantifications were done by flow cytometry. WT, wild-type.](https://aai.silverchair-cdn.com/aai/content_public/journal/jimmunol/198/4/10.4049_jimmunol.1600461/2/m_ji_1600461_f3.jpeg?Expires=1708486849&Signature=isxQDkPEbuXVMm8f2x0TOZVFGkcvFQPUjMBmJYS-oiK~yuH6-hGFx5uwIStLTXwTgibiRa7Bq7ovidHmCa5A1MpleX7ofLaZUoeJH6IqAmYwq27DcWXUZWt3hUoLm8PM3N7iTmH101WYRYjmOVWa-oHUarS2mV2tgw-Q~vN5W25ktqsttOoT4-hnJViLnbK3vC~PbEL83kYDp-LYoesJTCxxDx2DTaw5IoY1zXe-7XcWBJZk6gRhykvk2MBjP6i9w~534FEpMqudvVBF0V~ajv8Yx-pE8g7jQYiRrMJ63RHdUMnBaoxEkUfbOujywcxHwsEFJc-UmO7a6nSHTX4c3A__&Key-Pair-Id=APKAIE5G5CRDK6RD3PGA)



