Abstract
The development of rheumatoid arthritis (RA) is linked to functional changes in synovial fibroblasts (SF) and local infiltration of T lymphocytes. Fibroblasts possess the capacity to suppress T cell responses, although the molecular mechanisms of this suppression remain incompletely understood. In this study, we aimed to define the mechanisms by which noninflammatory SF modulate Th cell responses and to determine the immunosuppressive efficacy of RASF. Hence, the influence of SF from osteoarthritis or RA patients on total Th cells or different Th cell subsets of healthy donors was analyzed in vitro. We show that SF strongly suppressed the proliferation of Th cells and the secretion of IFN-γ in a cell contact–independent manner. In cocultures of SF and Th cells, tryptophan was completely depleted within a few days, resulting in eukaryotic initiation factor 2α phosphorylation, TCRζ-chain downregulation, and proliferation arrest. Blocking IDO1 activity completely restored Th cell proliferation, but not IFN-γ production. Interestingly, only the proliferation of Th1 cells, but not of Th2 or Th17 cells, was affected. Finally, RASF had a significantly lower IDO1 expression and a weaker Th cell suppressive capacity compared with osteoarthritis SF. We postulate that the suppression of Th cell growth by SF through tryptophan catabolism may play an important role in preventing inappropriate Th cell responses under normal conditions. However, expansion of Th17 cells that do not induce IDO1-mediated suppression and the reduced capacity of RASF to restrict Th cell proliferation through tryptophan metabolism may support the initiation and propagation of synovitis in RA patients.
Introduction
The dogma of fibroblasts being mere structural elements with a function in tissue repair has changed by acknowledging that they dynamically interact with other cells. Fibroblasts express adhesion molecules and secrete cytokines and chemokines (1). Moreover, they directly influence the proliferation, differentiation, activation, or survival of virtually all immune cells (2–8). Fibroblasts can activate endothelial cells of the surrounding microvessels and thereby indirectly promote the recruitment of immune cells (1). Finally, by expressing several surface and intracellular receptors, fibroblasts can act as sentinel cells that recognize and respond to danger signals and initiate an immune response (9). Hence, fibroblasts strongly participate in the initiation and modulation of immune responses.
In the pathogenesis of rheumatoid arthritis (RA), synovial fibroblasts (SF) are the effector cells of joint destruction; epigenetic and metabolic alterations contribute to their aggressive behavior (10, 11). Particularly, a global DNA hypomethylation is responsible for the increased expression of adhesion molecules, chemokines, and matrix-degrading enzymes (12). Additionally, T cells constitute ∼30–50% of all cells in the RA synovium (1). The association of the autoimmune disease with specific HLA-DR alleles provides strong evidence for the importance of Th cells in human RA. RA has long been considered to be a disease mediated by Th1 cells, but accumulating evidence now points to an important role of proinflammatory Th17 cells in RA inflammation and joint destruction (13–15). Th17 cells and their signature cytokine IL-17 have been found in increasing amounts in the synovial fluid and peripheral blood of RA patients, and IL-17–deficient mice develop significantly less severe symptoms of collagen-induced arthritis, supporting the relevance of Th17 cells in the pathogenesis of RA (16–19).
Fibroblasts have been demonstrated to possess similar immunosuppressive capacities as mesenchymal stem cells (MSCs), whose immunomodulatory properties aroused much interest regarding their therapeutic potential in recent years (20–23). Both fibroblasts and MSCs have the potential to efficiently suppress T cell responses. However, the molecular mechanisms of this suppression still remain incompletely understood. Moreover, it is unclear whether the T cell suppressive function of fibroblasts affects all T cell subsets in the same way. Because fibroblasts are ubiquitously present at the sites of lymphocyte priming and restimulation, the suppression of T cells by fibroblasts is likely to play a fundamental role in preventing inappropriate T cell activation and autoimmunity. A malfunction could result in an excessive inflammatory immune response as seen in RA. Deeper insight into the mechanisms of immunosuppression by normal SF would help to define defects in RASF and might pose new possibilities for the development of novel therapeutic strategies in the treatment of RA.
In this study, we aimed to define the mechanisms by which nonarthritic SF modulate Th cell responses. We analyzed their effects on complete Th cells as well as on Th1, Th2, and Th17 cells differentiated in vitro or directly isolated from the peripheral blood. Finally, we compared the immunosuppressive capacities of osteoarthritis (OA) SF with those of RASF.
Materials and Methods
Cell preparation
SF were isolated from synovial tissues of patients with OA or RA undergoing diagnostic arthroscopy or therapeutic joint surgery, and dermal fibroblasts were isolated from skin of healthy donors after informed consent. SF were isolated by disruption with 150 mg/ml Dispase II (Roche) for 1 h, at 37°C in agitation, and dermal fibroblasts by outgrowth from skin explant cultures. Fibroblasts were cultured in DMEM-F12 medium (Sigma-Aldrich) at 37°C, 5% CO2 and cells of passages 4–10 were used for experiments (purity ≥98% CD90+ cells as determined by flow cytometry). All RA patients fulfilled the American College of Rheumatology/European League against Rheumatism criteria for the classification of RA (24). The study fulfilled the criteria of the Declaration of Helsinki for human studies and was approved by the Ethics Committee of the University of Heidelberg.
PBMCs were prepared from heparinized venous blood of healthy donors by density-gradient centrifugation, and Th cells were separated using a CD4+ T cell isolation kit II (Miltenyi Biotec) according to the manufacturer’s instructions (purity ≥97% CD4+ cells). Th1 cells were purified by cell sorting according to the cell surface expression profile CXCR3+CCR4− (both BioLegend), CRTH2− (Miltenyi Biotec), and CCR6− (BD Biosciences), and Th17 cells were purified by CXCR3−CRTH2−CCR4+CCR6+ to a purity of >98%.
In vitro differentiation of Th1, Th2, and Th17 cells
Naive Th cells were isolated according to the expression of CD45RA and CD197 (both BD Biosciences) by cell sorting and stimulated by plate-bound anti-CD3 (OKT3, 1 μg/ml) and soluble anti-CD28 (1 μg/ml) Abs (both eBioscience) in the presence of 25 ng/ml recombinant human (rh)IL-12 and 10 ng/ml rhIL-2 (both Immunotools) (Th1), 25 ng/ml rhIL-4 (Immunotools), 10 ng/ml rhTGF-β (BioLegend), 2 ng/ml rhIL-2, and 1 μg/ml anti–IFN-γ (BD Biosciences) (Th2) or 1 ng/ml rhIL-1β, 10 ng/ml rhTGF-β, 25 ng/ml rhIL-21, 25 ng/ml rhIL-23, 50 ng/ml rhIL-6 (all BioLegend), and 1 μg/ml anti–IFN-γ (Th17) in X-VIVO 15 medium (Lonza) for 6 d.
Th cell–SF coculture
SF were seeded into flat-bottom culture plates and allowed to adhere to a confluent cell layer at 37°C. Th cells were added to the SF at a ratio of 5:1 (Th cells/SF) or cultured alone in RPMI 1640 medium (Thermo Fisher Scientific) containing 10% FCS in the presence of 5 μg/ml PHA (Sigma-Aldrich) and 20 ng/ml rhIL-2 (Novartis) or stimulated with soluble anti-CD3 (OKT3), anti-CD28 (both 1 μg/ml; eBioscience), and goat anti-mouse IgG F(ab′) fragment (3 μg/ml; Jackson ImmunoResearch Laboratories). For insert experiments, 0.4-μm semipermeable polycarbonate membranes (Transwell; Corning) were used. In some experiments specific inhibitors were added to the cultures: INCB024360 analog (Incyte), d- or l-1-methyl-tryptophan (D-MT/L-MT) (Enzo Life Sciences), indomethacin (Sigma-Aldrich), and L-NAME (Enzo Life Sciences). Cell vitality was determined using FITC-conjugated annexin V (BD Biosciences) and propidium iodide.
Proliferation assays, quantification of cytokine secretion, and immunoblot analysis
Cell proliferation was detected by labeling Th cells with PKH26 (Sigma-Aldrich) or CellTrace Violet (Life Technologies) prior to culture and measurement of the fluorescence intensity by flow cytometry (EPICS XL [Beckman Coulter] or LSR II [BD Biosciences]). The concentrations of IFN-γ, TNF-α, IL-6, IL-8, IL-10, IL-17A, TGF-β (all R&D Systems), or PGE2 (Thermo Scientific) in culture supernatants were quantified by ELISA according to the manufacturer’s instructions. NO concentrations were quantified using a Griess reagent kit (Life Technologies). TCRζ-chain expression was analyzed by flow cytometry (EPICS XL; Beckman Coulter) after intracellular staining using BD Cytofix/Cytoperm (BD Biosciences) and anti-CD247 (BioLegend). For immunoblot analysis, cells were lysed for 25 min on ice using RIPA buffer supplemented with complete EDTA-free (Roche) and phosphatase inhibitor mixtures 2 and 3 (Sigma-Aldrich). Protein samples were diluted in loading buffer, denatured at 95°C for 5 min, and subjected to standard SDS-PAGE. After transfer to polyvinylidene difluoride membranes, IDO1 (Adipogen), p–eukaryotic initiation factor (eIF)2α (Abcam), eIF2α, or β-actin (both Cell Signaling Technology) were detected by corresponding Abs.
RNA preparation, cDNA synthesis, and quantitative RT-PCR
Total RNA was isolated with the High Pure RNA isolation kit (Roche) and reverse transcribed into cDNA using a QuantiTect reverse transcription kit (Qiagen). RT-PCR reactions were performed using the PowerUp SYBR Green master mix (Applied Biosystems) and run on a StepOnePlus system (Applied Biosystems). Expression values were normalized to GAPDH expression. All primer sequences are available upon request.
High performance liquid chromatography
Supernatants were collected from Th cell and SF mono- or cocultures at different time points of culture, proteins were precipitated using TCA, and l-kynurenine and l-tryptophan concentrations were determined by a Dionex UltiMate 3000 ultra-high performance liquid chromatography machine (Thermo Scientific) with photodiode array detection and an Accucore aQ column (100 nm, 2.6 μm; Thermo Scientific) as described before (25).
Statistics
Results are depicted as mean ± SEM. Statistical analysis was performed with a paired Student t test using Microsoft Excel software. A p value <0.05 was considered statistically significant.
Results
SF suppress the proliferation of Th cells in a cell contact–independent manner
To test the T cell–suppressive properties of SF, total Th cells were labeled with the fluorescent cell-tracking dye PKH26 and stimulated with PHA and IL-2 in the presence or absence of SF. As shown in Fig. 1A, the proliferation of Th cells was strongly suppressed in the presence of SF compared with those stimulated alone. On average, the coculture with SF resulted in an 83.7% reduction in T cell proliferation. Comparable results have been obtained by stimulating Th cells with anti-CD3 and anti-CD28 Abs in coculture with SF (data not shown).
SF suppressed the proliferation of Th cells by soluble factors in a cell contact–independent manner. (A) Total Th cells were stained with PKH26 and stimulated with PHA (5 μg/ml) and IL-2 (20 ng/ml) alone or in coculture with OASF (ratio Th cells/SF, 5:1). The proliferation was determined on day 5 by an EPICS XL flow cytometer. The histograms are from one representative experiment (black line indicates Th cells cultured alone, filled gray histogram shows Th cells cocultured with OASF, and gray line indicates unstimulated Th cells). The diagram displays the average PKH26 mean fluorescence intensity of the Th cells detected in all experiments (n = 37). (B) PKH26-stained Th cells were stimulated in the presence of CM from Th cell and OASF mono- or cocultures and their proliferation was analyzed on day 5. (C) PKH26-labeled Th cells were cultured alone or together with OASF in direct contact or separated by a semipermeable membrane. The T cell proliferation was analyzed on day 5 by flow cytometry. All data are presented as mean ± SEM, and statistical significance was tested by a Student t test. *p ≤ 0.05, **p ≤ 0.005, ***p ≤ 0.001. MFI, mean fluorescence intensity
SF suppressed the proliferation of Th cells by soluble factors in a cell contact–independent manner. (A) Total Th cells were stained with PKH26 and stimulated with PHA (5 μg/ml) and IL-2 (20 ng/ml) alone or in coculture with OASF (ratio Th cells/SF, 5:1). The proliferation was determined on day 5 by an EPICS XL flow cytometer. The histograms are from one representative experiment (black line indicates Th cells cultured alone, filled gray histogram shows Th cells cocultured with OASF, and gray line indicates unstimulated Th cells). The diagram displays the average PKH26 mean fluorescence intensity of the Th cells detected in all experiments (n = 37). (B) PKH26-stained Th cells were stimulated in the presence of CM from Th cell and OASF mono- or cocultures and their proliferation was analyzed on day 5. (C) PKH26-labeled Th cells were cultured alone or together with OASF in direct contact or separated by a semipermeable membrane. The T cell proliferation was analyzed on day 5 by flow cytometry. All data are presented as mean ± SEM, and statistical significance was tested by a Student t test. *p ≤ 0.05, **p ≤ 0.005, ***p ≤ 0.001. MFI, mean fluorescence intensity
After verifying the T cell−suppressive capacities of SF, we sought to identify the mechanism of suppression. As we found no biologically significant difference in the survival of Th cells cultured alone or in the presence of SF, the T cell suppression seems not to be mediated by the induction of cell death (percentage vital cells [annexin V−/propidium iodide−] on day 6 of culture: Th alone, 86.53 ± 1.19; Th plus SF, 81.92 ± 1.58 [n = 3]). To test whether the antiproliferative effect was mediated by soluble factors, Th cells were cultured in conditioned media (CM) collected from Th cells or SF cultured alone or together for 5 d. Th cells stimulated in the presence of CM from Th cell–SF cocultures were significantly suppressed in their proliferation compared with Th cells stimulated in fresh culture medium or in the presence of CM from Th cell or SF monocultures (Fig. 1B). As shown in Fig. 1C, the proliferation of Th cells was significantly suppressed even when the T cells were physically separated from the SF by a semipermeable membrane. Thus, the suppression of the T cell proliferation by SF was mediated in a cell contact–independent manner by soluble factors that are not produced constitutively by SF, but that are induced in coculture with Th cells.
Bidirectional cross-talk between Th cells and SF
The impaired Th cell proliferation could result from an inhibition of the primary T cell activation by SF. However, analysis of Th cells stimulated for 24 h in the presence of SF revealed a significantly increased expression of CD25 as well as of CD69 in comparison with Th cells stimulated alone (CD25+ Th cells [percentage]: Th alone, 14.59 ± 2.78; Th plus SF, 64.89 ± 4.22 [p ≤ 0.001]; CD69+ Th cells [percentage]: Th alone, 10.14 ± 2.48; Th plus SF, 79.70 ± 1.67 [p ≤ 0.001], n = 10). Thus, SF did not inhibit the primary activation of Th cells but rather had an accessory function in early T cell activation.
In line with this, at early time points of culture, IFN-γ, IL-10, and TGF-β concentrations were higher in supernatants of Th cell–SF cocultures compared with those of monocultures (Supplemental Fig. 1, day 1). However, at later time points, the secretion of IL-10 and most strongly of IFN-γ, but not of TGF-β, TNF-α, or IL-17A, was significantly suppressed by cocultured SF (Fig. 2A, Supplemental Fig. 1). Additionally, secretion of IL-6 and IL-8 was significantly increased in cocultures of Th cells and SF (Fig. 2B). Similarly, high concentrations of PGE2 (Fig. 2B, Supplemental Fig. 2A) and of NO (Supplemental Fig. 2B) could be detected in the coculture supernatants, but not in those of SF or Th cell monocultures. Expression of matrix metalloproteinase (MMP)1, MMP3, and of the tryptophan-degrading enzyme IDO1 in SF was induced in response to activated Th cells (Fig. 2C, Supplemental Fig. 2C).
Bidirectional cross-talk between Th cells and SF. (A) Th cells were cultured alone or together with OASF and stimulated with PHA and IL-2. On day 5 of culture the supernatants were collected and the concentration of IFN-γ, TNF-α, IL-17A, IL-10, and TGF-β was quantified by ELISA. (B) Th cells and OASF were cultured for 5 d in the presence of PHA/IL-2 and the amount of IL-6, IL-8, and PGE2 in the culture supernatants was analyzed by ELISA. (C) After 5 d of coculture, Th cells and OASF were harvested and separated by cell sorting according to the surface expression of CD4 and CD90. OASF cultured alone were used as controls. Total RNA of all cells was isolated and the expression of MMP1, MMP3, and IDO1 was quantified by RT-PCR. Th (SF) indicates Th cells from cocultures with OASF; SF (Th) indicates OASF from cocultures with Th cells. The results are shown as mean ± SEM, and statistical significance was tested by a Student t test. *p ≤ 0.05, **p ≤ 0.005, ***p ≤ 0.001.
Bidirectional cross-talk between Th cells and SF. (A) Th cells were cultured alone or together with OASF and stimulated with PHA and IL-2. On day 5 of culture the supernatants were collected and the concentration of IFN-γ, TNF-α, IL-17A, IL-10, and TGF-β was quantified by ELISA. (B) Th cells and OASF were cultured for 5 d in the presence of PHA/IL-2 and the amount of IL-6, IL-8, and PGE2 in the culture supernatants was analyzed by ELISA. (C) After 5 d of coculture, Th cells and OASF were harvested and separated by cell sorting according to the surface expression of CD4 and CD90. OASF cultured alone were used as controls. Total RNA of all cells was isolated and the expression of MMP1, MMP3, and IDO1 was quantified by RT-PCR. Th (SF) indicates Th cells from cocultures with OASF; SF (Th) indicates OASF from cocultures with Th cells. The results are shown as mean ± SEM, and statistical significance was tested by a Student t test. *p ≤ 0.05, **p ≤ 0.005, ***p ≤ 0.001.
SF suppress the proliferation of Th cells through tryptophan metabolism
Potential mechanisms by which MSCs suppress the proliferation of T cells are the production of PGE2 and NO as well as the metabolism of tryptophan by IDO (reviewed in Ref. 26). To determine which factors are involved in the T cell growth arrest by SF, we first compared the kinetics of PGE2 and NO release as well as those of the tryptophan metabolism in cultures of Th cells and SF with the suppressive capacity of CM collected at different time points of culture. As shown in Fig. 3A, CM collected on day 2 of coculture, but not of SF or Th cell monocultures, significantly suppressed the proliferation of Th cells. The same suppressive effect of coculture CM was kept throughout later time points (Fig. 3A). PGE2 levels reached a maximum already at day 1 of coculture (Supplemental Fig. 2A), a time point when the CM exerted no suppressive effect on T cell proliferation. NO concentrations were still very low on day 2 and increased thereafter, reaching the maximum on day 5 of coculture (Supplemental Fig. 2B). However, the kinetic of the tryptophan metabolism in cocultures directly correlated with the suppressive capacity of CM. As shown in Fig. 3B, l-tryptophan was rapidly depleted from the culture medium in SF–Th cell cocultures. Already on day 2 there was no l-tryptophan detectable. In parallel to the depletion of l-tryptophan, an increase in the concentration of the tryptophan degradation product l-kynurenine could be detected reaching its maximum on day 2 (Fig. 3B). Thus, the kinetics of the l-tryptophan catabolism, but not of the production of PGE2 and NO, correlated with the T cell–suppressive capacity of the culture supernatants, suggesting a role of IDO in the suppression of Th cell proliferation.
IFN-γ–dependent metabolism of tryptophan correlated with Th cell suppression. (A) PKH26-labeled Th cells were cultured in CM collected from Th cell and OASF mono- or cocultures at days 1–5 or in fresh media (day 0). T cell proliferation was analyzed on day 5 by an EPICS XL flow cytometer. (B) Concentrations of l-tryptophan and l-kynurenine in the culture supernatants collected from Th cell–OASF cocultures between day 1 and 5 were quantified by high performance liquid chromatography. (C) OASF were cultured in the presence or absence of CM of Th cell monocultures; blocking Abs (a) against IFN-γ or TNF-α or rhIFN-γ or rhTNF-α were added as indicated. l-Tryptophan and l-kynurenine levels in the culture supernatants were determined on day 3. Data are presented as mean ± SEM, and statistical significance was tested by a Student t test. *p ≤ 0.05, **p ≤ 0.005, ***p ≤ 0.001. MFI, mean fluorescence intensity.
IFN-γ–dependent metabolism of tryptophan correlated with Th cell suppression. (A) PKH26-labeled Th cells were cultured in CM collected from Th cell and OASF mono- or cocultures at days 1–5 or in fresh media (day 0). T cell proliferation was analyzed on day 5 by an EPICS XL flow cytometer. (B) Concentrations of l-tryptophan and l-kynurenine in the culture supernatants collected from Th cell–OASF cocultures between day 1 and 5 were quantified by high performance liquid chromatography. (C) OASF were cultured in the presence or absence of CM of Th cell monocultures; blocking Abs (a) against IFN-γ or TNF-α or rhIFN-γ or rhTNF-α were added as indicated. l-Tryptophan and l-kynurenine levels in the culture supernatants were determined on day 3. Data are presented as mean ± SEM, and statistical significance was tested by a Student t test. *p ≤ 0.05, **p ≤ 0.005, ***p ≤ 0.001. MFI, mean fluorescence intensity.
IFN-γ secreted by Th cells may induce the expression of IDO by SF. To test this assumption, we added CM of Th cells stimulated for 5 d to SF and analyzed the tryptophan metabolism. As shown in Fig. 3C, the addition of Th cell supernatant to SF resulted in a complete depletion of tryptophan from the culture medium and in the generation of l-kynurenine. Importantly, blocking of IFN-γ, but not of TNF-α, completely abrogated this effect. Accordingly, addition of rIFN-γ, but not of TNF-α, to SF induced the depletion of tryptophan and the generation of l-kynurenine (Fig. 3C). Thus, IFN-γ secreted by activated Th cells stimulated SF to catabolize tryptophan.
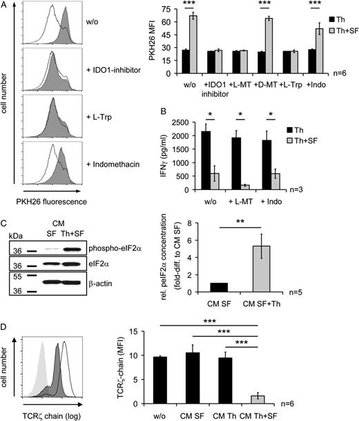
To prove the role of IDO in the tryptophan metabolism, a highly specific IDO1 inhibitor (INCB024360 analog) or the IDO inhibitors L-MT and D-MT were added to the culture of SF and Th cells. Strikingly, in the presence of the IDO1 ihibitor or of L-MT, but not D-MT, the suppressive effect of SF on T cell proliferation was completely abrogated (Fig. 4A). Interestingly, supplementation of l-tryptophan completely abrogated the T cell proliferation arrest (Fig. 4A). The addition of indomethacin partially restored T cell proliferation in the cocultures, showing that PGE2 plays an additional role in the T cell suppression by SF (Fig. 4A). Inhibition of NO synthase or of MMPs had no influence on the suppressive effect of SF (data not shown). Importantly, in contrast to the effect on T cell proliferation, L-MT did not abolish the suppression of IFN-γ production by SF (Fig. 4B). Likewise, addition of indomethacin had no effect on the suppression of IFN-γ either. This suggests that the suppression of IFN-γ production was mediated by factors different from those causing T cell proliferation arrest.
Th cell proliferation was suppressed by IDO1-mediated tryptophan depletion and subsequent GCN2 kinase activation. (A) PKH26-labeled Th cells were stimulated alone or in coculture with OASF in the presence or absence of 0.5 μM IDO1 inhibitor (INCB024360 analog), 50 μM L-MT or D-MT, 50 μM l-tryptophan or 5 μM indomethacin and their proliferation was determined on day 6 with an EPICS XL flow cytometer. Shown is the average PKH26 mean fluorescence intensity detected in all experiments (n = 6) and histograms from one representative experiment (black line indicates Th cells cultured alone, and filled gray histogram shows Th cells cultured with OASF). (B) IFN-γ concentrations in the supernatants of Th cells cultured with or without OASF in the presence of 50 μM L-MT or 5 μM indomethacin for 5 d were quantified by ELISA. (C) Th cells were stimulated in the presence of day 3 CM collected from an OASF mono- or Th-OASF coculture and after 48 h the phosphorylation status of eIF2α was detected by immunoblotting. Relative p-eIF2α concentrations were quantified by ImageJ software and normalized to β-actin. (D) Th cells were cultured for 5 d in CM of Th cell and SF mono- or cocultures and the expression of the TCRζ-chain (CD247) was determined by flow cytometry with an EPICS XL flow cytometer. Shown is a histogram from one representative experiment (black line indicates Th cells cultured in CM SF, filled dark gray histogram shows Th cells cultured in CM Th plus SF, and filled light gray histogram shows isotype control), and the results of all experiments (n = 6) are presented as mean ± SEM. Statistical significance was tested by a Student t test. *p ≤ 0.05, **p ≤ 0.005, ***p ≤ 0.001. L-Trp, l-tryptophan; MFI, mean fluorescence intensity.
Th cell proliferation was suppressed by IDO1-mediated tryptophan depletion and subsequent GCN2 kinase activation. (A) PKH26-labeled Th cells were stimulated alone or in coculture with OASF in the presence or absence of 0.5 μM IDO1 inhibitor (INCB024360 analog), 50 μM L-MT or D-MT, 50 μM l-tryptophan or 5 μM indomethacin and their proliferation was determined on day 6 with an EPICS XL flow cytometer. Shown is the average PKH26 mean fluorescence intensity detected in all experiments (n = 6) and histograms from one representative experiment (black line indicates Th cells cultured alone, and filled gray histogram shows Th cells cultured with OASF). (B) IFN-γ concentrations in the supernatants of Th cells cultured with or without OASF in the presence of 50 μM L-MT or 5 μM indomethacin for 5 d were quantified by ELISA. (C) Th cells were stimulated in the presence of day 3 CM collected from an OASF mono- or Th-OASF coculture and after 48 h the phosphorylation status of eIF2α was detected by immunoblotting. Relative p-eIF2α concentrations were quantified by ImageJ software and normalized to β-actin. (D) Th cells were cultured for 5 d in CM of Th cell and SF mono- or cocultures and the expression of the TCRζ-chain (CD247) was determined by flow cytometry with an EPICS XL flow cytometer. Shown is a histogram from one representative experiment (black line indicates Th cells cultured in CM SF, filled dark gray histogram shows Th cells cultured in CM Th plus SF, and filled light gray histogram shows isotype control), and the results of all experiments (n = 6) are presented as mean ± SEM. Statistical significance was tested by a Student t test. *p ≤ 0.05, **p ≤ 0.005, ***p ≤ 0.001. L-Trp, l-tryptophan; MFI, mean fluorescence intensity.
Tryptophan insufficiency can be sensed by the stress-response kinase GCN2, whose activation induces phosphorylation of its target eIF2α and it initiates a stress-response program that results in cell-cycle arrest and impairment of T cell function by downregulation of the TCRζ-chain. To determine whether the depletion of tryptophan in cocultures of Th cells and SF leads to the activation of GCN2 in Th cells and in downregulation of the TCRζ-chain, Th cells were stimulated for 48 h in the presence of day 3 CM of Th cell and SF mono- or cocultures, and the phosphorylation of eIF2α and expression of the TCRζ-chain were analyzed. Indeed, culture of Th cells in CM of Th cell–SF cocultures, but not of monocultures, resulted in an increased phosphorylation of eIF2α (Fig. 4C) and in downregulation of the TCRζ-chain (Fig. 4D). Thus, IDO1-mediated tryptophan starvation activated the GCN2 kinase stress response in Th cells and induced downregulation of the TCRζ-chain.
The proliferation of Th1, but not of Th2 or Th17 cells, is suppressed by SF
The inhibition of IFN-γ production in cocultures of Th cells and SF suggests a specific suppression of Th1 responses by SF. Because IL-17A production was not affected and because Th17 cells seem to play an important role in the pathogenesis of RA, we investigated the influence of SF on the different Th cell subsets. Therefore, we differentiated Th1, Th2, or Th17 cells in vitro and stimulated the different Th cell subsets in the presence or absence of SF and analyzed their proliferation. As shown in Fig. 5A, Th1 cell proliferation was suppressed by SF, similarly to what was observed for total Th cells. Interestingly, neither Th2 nor Th17 cells were suppressed in their proliferation when cocultured with SF (Fig. 5A). Additionally, l-kynurenine concentrations were significantly lower in cocultures of SF and Th2 or Th17 cells compared with Th1 cell SF cocultures (Fig. 5B). l-Tryptophan was completely depleted from the culture medium of Th1 cell–SF cocultures on day 3, whereas in cocultures of Th2 or Th17 cells and SF, l-tryptophan was still detectable until day 6 of culture. Importantly, in vivo–differentiated Th1 cells were suppressed in their proliferation as well when cocultured with SF, whereas the proliferation of in vivo–differentiated Th17 cells was nearly unaffected by SF, confirming the results of the in vitro–differentiated Th cells (Fig. 5C). However, priming of SF with IFN-γ prior to coculture with Th1 or Th17 cells resulted in the suppression of both Th cell subtypes, demonstrating that Th17 cells were not intrinsically resistant to a depletion of tryptophan (Supplemental Fig. 3). Taken together, the data show that Th1 cells, but not Th2 or Th17 cells, were suppressed in their proliferation by SF through the induction of IDO-mediated tryptophan catabolism.
The proliferation of Th1 cells, but not of Th2 or Th17 cells, was suppressed by SF through tryptophan metabolism. (A) Naive Th cells were differentiated into Th1, Th2, or Th17 cells in vitro, labeled with PKH26, and stimulated in the presence or absence of OASF. T cell proliferation was analyzed on day 6 with an EPICS XL flow cytometer. Shown are histograms from one representative experiment (black line indicates Th cells cultured alone, and filled gray histogram shows Th cells cultured with OASF) and the average PKH26 mean fluorescence intensity of all experiments (n = 4). (B) In vitro–differentiated Th1, Th2, or Th17 cells were cocultured with OASF for up to 6 d, and the concentrations of l-tryptophan and l-kynurenine were determined. At all time points between day 1 and day 6, the differences in the l-tryptophan and l-kynurenine levels between Th1–SF and Th2– or Th17–SF cocultures were statistically significant. (C) Total Th, Th1, and Th17 cells were isolated directly from peripheral blood, labeled with CellTrace Violet, and cultured with or without OASF. Their proliferation was analyzed on day 6 by an LSR II flow cytometer. The histograms are from one representative experiment; the diagram displays the average CellTrace Violet mean fluorescence intensity of all experiments (n = 6). Data are presented as mean ± SEM, and statistical significance was tested by a Student t test. *p ≤ 0.05, ***p ≤ 0.001. MFI, mean fluorescence intensity.
The proliferation of Th1 cells, but not of Th2 or Th17 cells, was suppressed by SF through tryptophan metabolism. (A) Naive Th cells were differentiated into Th1, Th2, or Th17 cells in vitro, labeled with PKH26, and stimulated in the presence or absence of OASF. T cell proliferation was analyzed on day 6 with an EPICS XL flow cytometer. Shown are histograms from one representative experiment (black line indicates Th cells cultured alone, and filled gray histogram shows Th cells cultured with OASF) and the average PKH26 mean fluorescence intensity of all experiments (n = 4). (B) In vitro–differentiated Th1, Th2, or Th17 cells were cocultured with OASF for up to 6 d, and the concentrations of l-tryptophan and l-kynurenine were determined. At all time points between day 1 and day 6, the differences in the l-tryptophan and l-kynurenine levels between Th1–SF and Th2– or Th17–SF cocultures were statistically significant. (C) Total Th, Th1, and Th17 cells were isolated directly from peripheral blood, labeled with CellTrace Violet, and cultured with or without OASF. Their proliferation was analyzed on day 6 by an LSR II flow cytometer. The histograms are from one representative experiment; the diagram displays the average CellTrace Violet mean fluorescence intensity of all experiments (n = 6). Data are presented as mean ± SEM, and statistical significance was tested by a Student t test. *p ≤ 0.05, ***p ≤ 0.001. MFI, mean fluorescence intensity.
RASF possess a weaker capacity to inhibit Th cell proliferation compared with OASF
To test whether SF of OA patients have any defects in the tryptophan/kynurenine metabolism pathway, we compared the kinetics of tryptophan depletion and kynurenine generation in cocultures of Th cells and OASF or dermal fibroblasts, and additionally the mRNA expression levels of IDO1 as well as of kynurenine 3-monooxygenase, kynureninase, and 3-hydroxyanthranilic acid dioxygenase in OASF and dermal fibroblasts stimulated with CM of activated Th cells. We could not detect any defects of OASF either in the catabolism of tryptophan or in the downstream kynurenine pathway (Supplemental Fig. 4).
Finally, we sought to compare the immunosuppressive capacities of RASF and OASF. To test their T cell–suppressive properties, the proliferation of Th cells was analyzed upon stimulation in the presence or absence of RASF or OASF. As shown in Fig. 6A, RASF suppressed the proliferation of cocultured Th cells, but the suppression was significantly less efficient compared with OASF. Moreover, IDO1 expression was significantly lower in RASF stimulated with CM of Th cells, and l-kynurenine levels were lower in coculture supernatants of Th cells and RASF compared with cultures with OASF (Fig. 6B, 6C, Supplemental Fig. 4B). Thus, SF of RA patients showed reduced IDO-mediated tryptophan metabolism and an inferior efficiency to restrict the proliferation of Th cells compared with SF of OA patients.
RASF displayed a significantly weaker T cell suppressive capacity and lower tryptophan metabolism compared with OASF. (A) PKH26-labeled Th cells were cocultured with OASF or RASF and the T cell proliferation was analyzed on day 6. SF of nine RA patients and of six OA patients were used and cultured with Th cells of various healthy donors. The box plot presents the results of all 51 independent experiments with RASF (n = 51) and 46 independent experiments with OASF (n = 46). Shown are the median (line across the box) and upper and lower quartiles of the fold difference between the PKH26 mean fluorescence intensity of Th cells cocultured with SF versus those cultured alone. The whiskers in the diagram present the minimum and maximum of all data. The histogram shows one representative experiment (black line indicates Th cells stimulated alone, filled light gray histogram shows Th cells cocultured with OASF, and filled dark gray histogram shows Th cells cocultured with RASF). (B) OASF or RASF were stimulated for 3 d with Th CM, and the relative IDO1 mRNA expression normalized to GAPDH expression was determined by quantitative RT-PCR. (C) The concentration of l-kynurenine in the culture supernatants of Th cells cocultured with OASF or RASF for 6 d was quantified by high performance liquid chromatography (n = 19). The results are shown as mean ± SEM. The statistical significance was calculated by a Student t test. *p ≤ 0.05, ***p ≤ 0.001. MFI, mean fluorescence intensity.
RASF displayed a significantly weaker T cell suppressive capacity and lower tryptophan metabolism compared with OASF. (A) PKH26-labeled Th cells were cocultured with OASF or RASF and the T cell proliferation was analyzed on day 6. SF of nine RA patients and of six OA patients were used and cultured with Th cells of various healthy donors. The box plot presents the results of all 51 independent experiments with RASF (n = 51) and 46 independent experiments with OASF (n = 46). Shown are the median (line across the box) and upper and lower quartiles of the fold difference between the PKH26 mean fluorescence intensity of Th cells cocultured with SF versus those cultured alone. The whiskers in the diagram present the minimum and maximum of all data. The histogram shows one representative experiment (black line indicates Th cells stimulated alone, filled light gray histogram shows Th cells cocultured with OASF, and filled dark gray histogram shows Th cells cocultured with RASF). (B) OASF or RASF were stimulated for 3 d with Th CM, and the relative IDO1 mRNA expression normalized to GAPDH expression was determined by quantitative RT-PCR. (C) The concentration of l-kynurenine in the culture supernatants of Th cells cocultured with OASF or RASF for 6 d was quantified by high performance liquid chromatography (n = 19). The results are shown as mean ± SEM. The statistical significance was calculated by a Student t test. *p ≤ 0.05, ***p ≤ 0.001. MFI, mean fluorescence intensity.
Discussion
Fibroblasts have the capacity to suppress the proliferation of T lymphocytes, a function that seems to be shared by all stromal cells, including MSCs (20–23). The molecular mechanisms of this antiproliferative effect are controversial. Whereas some authors suggest a partial role of IDO in the suppression of T cell proliferation by fibroblasts (20), others claim that IDO is not involved in this suppression (22). Additionally, a role of PGE2 or programmed death–ligand 1 in the T cell–suppressive effect of fibroblasts has been described (7, 22, 27). In the present study, we demonstrate that SF suppressed the proliferation of Th cells in a cell contact–independent manner by the depletion of l-tryptophan through IDO1. We showed that IFN-γ secreted by activated Th cells induced this catabolism of tryptophan and that l-tryptophan was consequently depleted from the culture medium within a few days. Blockade of PGE2 synthesis significantly reduced the T cell–suppressive effect of SF, suggesting that PGE2 was involved in SF-mediated T cell growth arrest. However, blocking IDO1 activity or supplementation of l-tryptophan completely restored Th cell proliferation. Thus, Th cell growth seems not to be directly affected by PGE2. Instead, PGE2 may induce the expression of IDO as found in dendritic cells (28, 29).
IDO can suppress T cell responses in two ways: by depleting tryptophan and by producing tryptophan metabolites. Kynurenines, the natural ligands for the aryl hydrocarbon receptor, and other downstream metabolites of the kynurenine pathway have been shown to modulate the differentiation of Th cells, to promote the generation of regulatory T cells (Tregs), or to induce T cell apoptosis (30–32); IDO-mediated tryptophan withdrawal can be sensed by GCN2, which is activated by uncharged tRNA (lacking its cognate amino acid). Its activation leads to the phosphorylation of eIF2α, which results in the inhibition of the translation of most mRNA transcripts and in cell-cycle arrest (30, 33). In the present study, we showed that supplementation of l-tryptophan abrogated the suppression of Th cell proliferation by SF. This may indicate that the T cell proliferation arrest was primarily due to tryptophan depletion and not to the production of tryptophan metabolites. However, it cannot be excluded that the supplemented tryptophan itself exerted inhibitory effects on IDO. Additionally, we show, to our knowledge for the first time, that SF-mediated tryptophan metabolism activated the GCN2 kinase stress-response pathway and downregulated TCRζ-chain expression in cocultured Th cells. So far, tryptophan starvation-induced GCN2 activation has been described to induce TCRζ-chain downregulation and cell-cycle arrest in CD8+ T cells only, whereas in CD4+ T cells it was supposed to block Th17 differentiation and to promote Treg generation (30, 34–37). Thus, the suppression of Th cell proliferation by IDO has been assumed to be a consequence of increased Treg activity. Indeed, we detected constantly high concentrations of IL-10 in the Th cell–SF cocultures. However, the strong suppression of mature Th1 cells by SF that we describe in the present study, the abrogation of Th cell proliferation arrest by addition of l-tryptophan, and the phosphorylation of eIF2α rather point to a direct intrinsic nutrient-sensing pathway that induced cell-cycle arrest in Th cells than to an induction of Treg activity. Nevertheless, coculture of Th cells with SF resulted in the inhibition of IFN-γ production. Prolonged culture of Th cells in medium containing low tryptophan concentrations and a mixture of kynurenine metabolites has been shown to result in the absence of IFN-γ production after restimulation (34). However, in Th cell–SF cocultures the production of IFN-γ was not restored by addition of L-MT, in contrast to Th cell proliferation. This suggests that the IFN-γ expression was not affected by tryptophan depletion and kynurenine metabolites. Moreover, IFN-γ expression was not affected by PGE2 either, because blocking of PGE2 synthesis did not restore IFN-γ production. Thus, it remains elusive by which mechanisms SF suppress the production of IFN-γ. The fact that SF specifically suppressed the production of IFN-γ, but not of IL-17A or TNF-α, suggests that SF selectively affected Th1 cells. Future experiments could determine whether SF not only inhibit the production of IFN-γ, but may directly affect the Th1 cell polarization program as well.
In the present study, we demonstrated that Th1 cells, but not Th2 or Th17 cells, induced IDO-mediated tryptophan catabolism by cocultured SF and were subsequently suppressed in their proliferation. Priming of SF with IFN-γ prior to coculture with Th cells resulted in the suppression of proliferation of Th17 cells as well. This indicates that Th17 cells are not intrinsically resistant to IDO-mediated tryptophan depletion, but rather do not induce IDO expression. Hence, in a microenvironment in which Th1 cells predominate, the proliferation of Th17 cells would be suppressed. However, because Th1 cell proliferation and IFN-γ expression were rapidly suppressed by SF, inflammatory Th17 cells could have a growth advantage within the synovial tissue. Indeed, IL-17A levels were found to be significantly enhanced in serum and synovial fluid and Th17 cells are increased in the synovial fluid and synovial tissue of RA patients (16, 18, 38–40). By expressing high amounts of IL-1β, IL-6, IL-23, and PGE2, the inflamed synovial tissue may provide an optimal niche for the generation or maintenance of Th17 cells (41, 42). Although Th2 cells were not affected in their proliferation by SF in our experiments, it is well accepted that Th2 cells and IL-4 are virtually absent in the synovial compartment of RA patients (43). This could be due to the cytokine milieu within the inflamed synovium that may rather suppress the generation and expansion of Th2 cells while promoting Th17 cell expansion. Additionally, a profound defect in the differentiation of Th2 cells in RA patients has been postulated (43–45).
As a general immunoregulatory mechanism, the suppression of T cell proliferation by fibroblasts through tryptophan depletion is likely to play a fundamental role in the termination of immune reactions and in preventing excessive T cell responses. Even though tryptophan concentrations in circulation are relatively stable, and a complete depletion of tryptophan may not be achieved in vivo, IDO activity in tissue fibroblasts could deplete tryptophan from the local microenvironment and suppress the proliferation of neighboring T cells. This was illustrated by transgenic overexpression of IDO in fibroblasts implanted in skin or islet allografts, which prevented the rejection of allografts by suppressing local effector T cells (46, 47). This demonstrates that local tryptophan depletion by fibroblasts can indeed play an important functional role in the suppression of inflammatory T cell responses. Interestingly, adenoviral overexpression of IDO in the joints of collagen-induced arthritis rats resulted in an amelioration of symptoms with decreased synovial Th cell infiltration (48), whereas inhibition of IDO significantly increased disease severity and infiltration of Th1 cells into the joints (49, 50). These results clearly point to an important role of IDO in preventing excessive T cell responses and inflammation in the synovial tissue.
In this study, we describe that RASF have an inferior capacity to suppress the proliferation of Th cells. Th cells proliferated significantly more when cocultured with RASF compared with OASF. Because Th cells of healthy donors were used in our experiments, the limited suppressive efficiency of RASF seems to rely on an intrinsic defect of the RASF. The lower expression of IDO1 in stimulated RASF compared with OASF and dermal fibroblasts and the reduced kynurenine concentrations that were produced in cocultures of Th cells and RASF strongly suggest that a downregulated tryptophan metabolism in RASF contributes to their restricted capacity to suppress Th cell proliferation. Continuing work seeks to verify these data in RA patients. A previous study demonstrated increased tryptophanyl-tRNA synthase expression in synovial T cells of RA patients that allows resistance to tryptophan depletion mediated by IDO+ dendritic cells (51). Therefore, it would be important to test whether synovial Th cells of RA patients are resistant to SF-mediated suppression as well and whether synovial Th cells may induce different responses in RASF or OASF. Interestingly, our data correspond to the results of a recent study on the metabolic profile of synovial fluid from RA and OA patients that revealed significantly lower concentrations of kynurenine and the complete kynurenine pathway in RA synovial fluid (52). However, whether the lower tryptophan metabolism and the restricted ability of RASF to suppress the proliferation of Th cells is (co)inducer or consequence of RA remains unclear.
In conclusion, our data demonstrate that SF possess the capacity to suppress the proliferation of Th cells by IDO1-mediated tryptophan depletion, which activates the GCN2 kinase stress-response pathway and results in a downregulation of the TCRζ-chain as well as in cell-cycle arrest. This mechanism is likely to play a fundamental role in preventing inappropriate Th cell responses under normal conditions. However, a combination of the inferior efficiency of RASF to restrict Th cell proliferation, the suppression of protective IFN-γ production, and the expansion of Th17 cells that do not induce IDO-mediated suppression of T cell proliferation may likely support the initiation and propagation of synovitis in RA patients. Therapeutic strategies that are aimed at amplifying the tryptophan metabolism of RASF could provide new benefits in the treatment of RA.
Acknowledgements
We thank Prof. Stefan Rehart (Agaplesion Markus Hospital, Frankfurt) and Prof. Marc Thomsen (Klinikum Mittelbaden, Baden-Baden) for the acquisition of synovial tissue samples. We thank Prof. Christina Zielinski (University Hospital Charité, Berlin) for technical suggestions concerning the in vitro differentiation of Th cells, and Peter Künzler (University Hospital Zürich) and Carolin Birr for excellent technical assistance. Finally, we thank all patients and healthy volunteers for participating in this research.
Footnotes
This work was supported by the Wucherpfenning-Stiftung and by a research grant from Roche/Chugai.
The online version of this article contains supplemental material.
References
Disclosures
The authors have no financial conflicts of interest.





