Abstract
Intestinal IL-17–producing cells, including Th17, γ/δ T, and innate lymphoid cells, are differentially distributed along the gastrointestinal tract. In this study, we show that the gut IL-17–producing γ/δ T (γ/δ T17) cells develop before birth and persist in the tissue as long-lived cells with minimal turnover. Most colon γ/δ T17 cells express, together with Vγ4 and CCR6, the scavenger receptor 2 and are mainly restricted to innate lymphoid follicles in the colon. Colon γ/δ T cells in mice that lack conventional dendritic cells 2 produced increased amounts of IL-17 with concomitant heightened epithelial antimicrobial response, such as the C-type lectins Reg3γ and Reg3β. In the absence of γ/δ T cells or after IL-17 neutralization, this epithelial response was dramatically reduced, underlining the protective role of this unique subpopulation of innate γ/δ T17 cells in the colonic mucosa.
Introduction
The gastrointestinal tract is permanently exposed to a wide range of microorganisms, including resident microbial flora and potential pathogenic microbes and has, therefore, developed a multitude of effective strategies to contain translocation and invasion of bacteria (1). The intestinal epithelial cells (IECs) not only form a tight physical boundary but fabricate an efficient biochemical barrier engaging distinct mechanisms such as secretion of IgA (2), synthesis of the mucous layer (3, 4), and release of antimicrobial peptides, such as Reg3β and Reg3γ (5) and S100a8 and S100a9 (6), as well as production of the anti-inflammatory IDO1 (7). Both epithelial interactions with resident luminal commensals as well as mucosal immune cells control the epithelial homeostasis, repair, and antimicrobial peptide production (8), albeit with possible differences between the small and large intestine. Failure to properly induce and maintain these protective mechanisms may enhance the risk of infections and of developing inflammatory bowel diseases (9, 10).
A series of cytokines, including IL-17A (IL-17 hereafter) and IL-22, control the secretion of antimicrobial peptides and therefore sustain the mucosal barrier function (reviewed in Refs. 11, 12). Their secretion, often in response to IL-23, is not only restricted to classical adaptive Th17 and Th22 cells but also innate cells, such as retinoic acid–related orphan receptor (ROR)γt–dependent group 3 innate lymphoid cells (ILC3s) (13) and γ/δ T cells (14, 15), that produce high amounts of these protective cytokines.
In this study, we provide novel insights into ontogeny, anatomical localization, and functional contribution of the intestinal IL-17–producing γ/δ T (γ/δ T17) cell subpopulation, which expresses TCR Vγ4, CCR6, and a high proportion of scavenger receptor 2 (SCART-2). We demonstrate that most SCART-2+ γ/δ T cells are localized in isolated lymphoid follicles (ILFs) of the colon and almost absent in the small intestine. Conversely, conventional γ/δ T cells are scattered throughout the lamina propria (LP) in both large and small intestine. Furthermore, we show that colon γ/δ T17 cells develop before birth and persist in the colon as long-lived cells with minimal turnover. Importantly, they seem to modulate antimicrobial epithelial responses in an IL-17–dependent way, underlining the protective role of these innate cells on mucosal surfaces of the large intestine.
Materials and Methods
Mouse strains
Clec9A-DTR, Clec4a4-DTR (both BALB/c and C57BL/6 background), and KitMerCreMer/R26 mice were generated in our laboratory, as previously described (7, 16, 17). TCRδ−/− mice were obtained from The Jackson Laboratory (B6.129P2-Tcrdtm1Mom/J) and backcrossed with C57BL/6-Clec4a4-DTR mice to obtain TCRδ−/− Clec4a4-DTR mice.
The lectins Clec9A (also named DNGR1) and Clec4a4 (also named DCRI2) are expressed on conventional dendritic cell (cDC)1 (18) and cDC2 (19), respectively; hence, Clec9A- and Clec4a4-DTR mice are useful animal models to specifically ablate different subsets of cDCs in many organs (16), inclusive of the large (7) and small intestine (Supplemental Fig. 2). KitMerCreMer/R26 mice allow an efficient fate mapping of adult cells in various tissues at different time points of ontogeny (17), because Kit is only expressed in early yolk sac and fetal liver progenitors as well as in adult hematopoietic stem cells and their early progenies, but not in mature hematopoietic cells (20). Therefore, this KitMerCreMer/R26 mouse strain is used in our experiments to reveal the origins (fetal versus adult) of γ/δ T17 cells.
All transgenic mice were bred and housed under specific pathogen-free conditions in the Nanyang Technological University animal facility. This study was carried out in strict accordance with the recommendations of the National Advisory Committee for Laboratory Animal Research guidelines under the Animal and Birds (Care and Use of Animals for Scientific Purposes) Rules of Singapore. The protocols ARF SBS/NIE 0158AZ and 0338AZ were approved by the Institutional Animal Care and Use Committee of the Nanyang Technological University of Singapore.
Abs and flow cytometry
Polyclonal anti-Reg3β (bs-4911R; Bioss Antibodies, Woburn, MA) and Reg3g (PA5-25517; Thermo Fisher, Rockford, IL) and FITC-labeled donkey anti-rabbit IgG (BioLegend, San Diego, CA) Abs were used. Fluorochrome-labeled anti-CD45 (30-F11), anti-CD3 (145-2C11), anti-CD4 (GK1.5), anti-CD8 (53-6.7), anti-γ/δ TCR (GL3), anti-CD11c (N418), anti-CD103 2E7), anti–MHC class II (M5/114.15.2), anti-CCR6 (clone 140706) and anti-Vγ4 (UC3-10A6), anti–IL-17A (TC11-18H10.1), anti–IL-22 (IL22JOP) Abs were purchased from BioLegend, BD Biosciences (San Jose, CA), and eBioscience (San Diego, CA), respectively. Stained cells were analyzed on an LSR II or a five-laser Fortessa FACS (BD Biosciences), and data were analyzed with FlowJo software (Tree Star, Ashland, OR).
Generation of a SCART-2–specific mAb
Retrovirus-containing supernatant was generated by transfection of Ecotropic Phoenix packaging cells with pMyc-SCART-2-IRES-GFP as described in Ruedl et al. (21), which was used for the transduction of Y3-Ag 1.2.3 rat cells (CRL-1631; American Type Culture Collection). The highest 0.5% SCART-2-IRES-GFP–positive cells were sorted and expanded for immunization purposes. The rat immunization schedule included a first s.c. injection of 5 × 107 SCART-2–expressing Y3 cells resuspended in CFA (Sigma-Aldrich, St. Louis, MO), a second s.c. injection of 5 × 107 SCART-2–expressing Y3 cells resuspended in IFA (Sigma-Aldrich) 6 wk later, and a final s.c. injection of 5 × 107 SCART-2–expressing Y3 cells resuspended in PBS 2 wk later. Three days after the last boost, the rat was sacrificed and collected lymph node cells were fused with SP2/0 myeloma cells using polyethylene glycol (Sigma-Aldrich) according to standard fusion protocols.
SCART-2-GFP–expressing Y3 cells and WT Y3 cells were mixed in a ratio of 1:1 and distributed in V-bottom 96-well plates. Fifty microliters of culture supernatant of each mAb was added into each single well. After 30 min, cells were centrifuged, washed, and incubated for additional 20 min with an allophycocyanin-labeled goat anti-rat Ig and analyzed by FACS. Clone 41G1 was selected as SCART-2 specific because only SCART-2–transduced Y3 cells showed reactivity (Supplemental Fig. 1A).
Isolation and purification of IECs
Female WT, Clec9A-DTR, and Clec4a4-DTR mice were injected i.p. with 20 ng/g diphtheria toxin (DT) at day 0 and day 3. At day 4, colon and small intestine were collected and IECs and LP cells were isolated as described in Muzaki et al. (7).
Intracellular IL-17 and IL-22 cytokine staining
Isolated colon LP cells were stimulated with PMA (20 ng/ml; Sigma-Aldrich)/ionomycin (1 μg/ml; Sigma-Aldrich) for 2 h or IL-23 (10 ng/ml) for 5 h and with brefeldin A (10 μg/ml; Sigma-Aldrich) for an additional 2 h and stained with anti-CD45, -CD3, -CD4, -SCART-2, and -γ/δ TCR-specific Abs. Subsequently, cells were permeabilized and fixed using the FOXP3 staining buffer set according to the manufacturer’s instructions (eBioscience) and intracellularly stained with anti–IL-17A and anti–IL-22. Stained cells were analyzed by flow cytometry gating on CD45-, CD3-, CD4-, γ/δ−, and SCART-2–expressing cells.
Experimental acute colitis model: dextran sodium sulfate treatment
Female WT (negative littermates), Clec9A-DTR, and Clec4a4-DTR mice were injected at day –1 and day 3 with 20 ng/g DT. Then, 2% DSS (50 kDa; MP Biomedicals, Santa Ana, CA) was supplied at day 0 ad libitum in the drinking water for 4 consecutive days.
Semiquantitative and quantitative real-time PCR
cDNA was generated using SuperScript reverse transcription (Invitrogen, Carlsbad, CA) following the manufacturer’s instructions. Real-time PCR (RT-PCR) was performed using TProfessional thermocycler TRIO (Biometra, Goettingen, Germany). Primer sequences used for semiquantitative PCR were as follows: Reg3γ, forward, 5′-CCTGATGCTCCTTTCTCAGG-3′, reverse, 5′-ACTCCCATCCACCTCTGTTG-3′ (314 bp); Reg3β, forward, 5′-GGCTTCATTCTTGTCCTCCA-3′, reverse, 5′-CCCTTGTCCATGATGCTCTT-3′ (bp 332); S100a8, forward, 5′-TCGTGACAATGCCGTCTGAA-3′, reverse, 5′-TTTGTGAGATGCCACACCCA-3′ (260 bp); S100a9, forward, 5′-GGCCAACAAAGCACCTTCTC-3′, reverse, 5′-CACGTGGGTTGTTCTCATGC-3′ (302 bp); and Hprt, forward, 5′-GCTGGTGAAAAGGACCTCT-3′, reverse, 5′-CACAGGACTAGAACACCTGC-3′ (249 bp).
Quantitative RT-PCR was performed on cDNA using SYBR Green chemistry (Kapa Biosystems, Wilmington, MA). Reactions were run on a real-time quantitative PCR (qPCR) system (Illumina, San Diego, CA). Samples were normalized to β-actin, represent the mean of duplicate analyses, and were displayed as a fold change from naive WT controls. Primer sequences were as follows: Reg3β, forward, 5′-AACAGCCTGCTCCGTCAT-3′, reverse, 5′-GGAGGGTATATTCTTCAGGGAGTC-3′; Reg3γ, forward, 5′-TTCCCCGTATAACCATCACC-3′, reverse, 5′-GGGCATCTTTCTTGGCAAC-3′; S100a8, forward, 5′-TCCTTGCGATGGTGATAAAA-3′, reverse, 5′-GGCCAGAAGCTCTGCTACTC-3′; S100a9, forward, 5′-AATGGTGGAAGCACAGTTGG-3′, reverse, 5′-GCTCAGCTGATTGTCCTGGT-3′; Relm-β, forward, 5′-GGAAGCTCTCAGTCGTCAAGA-3′, reverse, 5′-CACAAGCACATCCAGTGACA-3′; β-actin, forward, 5′-AAGGCCAACCGTGAAAAGAT-3′, reverse, 5′-CCTGTGGTACGACCAGAGGCATACA-3′.
Embryonic and adult fate mapping
For embryo labeling, pregnant KitMerCreMer/R26 mice (E10.5) were i.p. injected with 4 mg of tamoxifen (T5648; Sigma-Aldrich) dissolved in corn oil (C8267; Sigma-Aldrich). After birth, 8 wk later, mice were sacrificed for colon collection, cell isolation, and flow cytometry analysis. For adult mapping, 6-wk-old KitMerCreMer/R26 mice were orally gavaged for 5 consecutive days with 4 mg of tamoxifen each day. Mice were sacrificed 13 wk later for colon collection, subsequent cell isolation, and flow cytometry cell analysis.
Immunofluorescence microscopy
The distal part of the colon was opened longitudinally, washed in cold PBS, embedded, snapped frozen in Tissue-Tek OCT medium (Sakura Finetek), and processed for 8-μm-thick cryosections. After fixation in acetone, sections were rehydrated in PBS containing 2% FCS and stained overnight at 4°C using different polyclonal (rabbit anti- Reg3β and -Reg3γ and FITC-labeled donkey anti-rabbit IgG Abs) and monoclonal (hamster anti-CD11c FITC and anti-γ/δ PE) Abs as indicated in the corresponding figure legends. Stained sections were then washed in PBS containing 2% FCS and mounted in DAPI-containing antifade mountant (Vectashield; Vector Laboratories, Burlingame, CA). All images were obtained with identical settings at ×20 objective magnification as indicated in the figure legends using a confocal microscope (LSM 510 META inverted microscope; Zeiss, Goettingen, Germany).
In vivo IL-17A neutralization protocol
Female Clec4a4-DTR mice were injected i.p. with DT at days −1, 0 and + 3. One day after the first DT treatment, the mice were injected i.p. with blocking anti–IL-17A (clone 17F3, catalog no. BE0173; Bio X Cell, West Lebanon, NH) or isotype control (homemade mouse IgG1 Ab) at day 0 (400 μg per mouse) and 3 (200 μg per mouse), respectively. Mice were then sacrificed at day 4 and IECs were analyzed for their antimicrobial response.
Statistical analysis
Statistical analysis was performed on GraphPad Prism software. All values are expressed as the average ± SD as indicated in the legend. All experiments were repeated as at least two to three independent experiments. Samples were analyzed using a Student t test (two-tailed) or a one-way ANOVA followed by a Bonferroni test. A p value <0.05 was considered to be significant.
Results
Intestinal SCART-2+γ/δ Τ cells that produce IL-17 are abundant in the colon and mostly absent in the small intestine
To visualize intestinal IL-17–secreting γ/δ T cells, we took advantage of an anti–SCART-2-specific mAb recognizing a scavenger receptor expressed on this innate γ/δ T cell subset (22, 23). We identified SCART-2+ γ/δ T cells mainly restricted in the colon, whereas only few SCART-2+ γ/δ T cells were detectable in the small intestine (Fig. 1A). The highest numbers of SCART-2 cells were found in the distal part of the colon (40% of the total γ/δ T cells) with a gradual decrease toward the proximal section. On the contrary, in the small intestine only few SCART-2+ γ/δ T cells were visualized in the distal part and these cells were completely lacking in the proximal section (Fig. 1A). Similar to skin-associated SCART-2+ γ/δ T cells, the intestinal counterpart expressed CCR6 and Vγ4 and most are IL-17 producers (Fig. 1B, 1C). A smaller proportion of CCR6+ and Vγ4+ IL-17–expressing cells was also found in the SCART-2− γ/δ T cell fraction (Fig. 1B, 1C). Furthermore, a large number of SCART-2+ γ/δ T cells were restricted in ILFs with a minor fraction distributed in the LP, whereas SCART-2− γ/δ T cells were scattered throughout the LP (Fig. 2).
Vγ4 γ/δ+CCR6+SCART-2+ T cells are a major source of IL-17 in the colon. (A) Representative contour plots of SCART-2+ γ/δ T cells in proximal, medial, and distal sections of the large and small intestine (upper panel). Bar charts represent percentage of SCART-2+ γ/δ T cells in distinct sections from large (closed symbols) and small intestine (open symbols); n = 4–9 female mice. Graphs shown are combined data from two independent experiments. Each data point represents an individual mouse. Statistical significance was determined using one-way ANOVA followed by a Bonferroni test. ***p < 0.001, ****p < 0.0001. ns, not significant. (B) Phenotype of γ/δ T cells in the large intestine LP. Isolated cells were stained with anti-CD45, anti CD3, anti-γ/δ, anti-SCART-2, anti-CCR6, and anti-Vγ4 Abs. Representative dot plots illustrate the gating strategy and the presence of SCART-2+ γ/δ T cells in the colon of six independent experiments. (C) IL-17 production is restricted to SCART-2+ γ/δ T cells. Pooled colon LP cells obtained were incubated with IL-23 for 5 h and stained with anti-CD3, anti-γ/δ, and anti–SCART-2. After fixation and permeabilization, cells were further stained with anti–IL-17 Ab. Representative dot plot shows cells pregated on CD3+γ/δ+ cells; x-axis, SCART-2; y-axis, IL-17.
Vγ4 γ/δ+CCR6+SCART-2+ T cells are a major source of IL-17 in the colon. (A) Representative contour plots of SCART-2+ γ/δ T cells in proximal, medial, and distal sections of the large and small intestine (upper panel). Bar charts represent percentage of SCART-2+ γ/δ T cells in distinct sections from large (closed symbols) and small intestine (open symbols); n = 4–9 female mice. Graphs shown are combined data from two independent experiments. Each data point represents an individual mouse. Statistical significance was determined using one-way ANOVA followed by a Bonferroni test. ***p < 0.001, ****p < 0.0001. ns, not significant. (B) Phenotype of γ/δ T cells in the large intestine LP. Isolated cells were stained with anti-CD45, anti CD3, anti-γ/δ, anti-SCART-2, anti-CCR6, and anti-Vγ4 Abs. Representative dot plots illustrate the gating strategy and the presence of SCART-2+ γ/δ T cells in the colon of six independent experiments. (C) IL-17 production is restricted to SCART-2+ γ/δ T cells. Pooled colon LP cells obtained were incubated with IL-23 for 5 h and stained with anti-CD3, anti-γ/δ, and anti–SCART-2. After fixation and permeabilization, cells were further stained with anti–IL-17 Ab. Representative dot plot shows cells pregated on CD3+γ/δ+ cells; x-axis, SCART-2; y-axis, IL-17.
SCART-2+ γ/δ T cells are localized preferentially in ILFs of the large intestine. SCART-2+ γ/δ T cells colocalize with CD11c+ DCs in the colon ILFs. Colon sections were stained with PE-labeled anti-γ/δ Ab (red), allophycocyanin-labeled anti-SCART-2 (blue), and FITC-labeled anti-CD11c (green). Representative immunofluorescence images of three independent mice show (A) LP region and (B) ILFs. Original magnification, ×20; scale bars, 50 μm. Upper right: Stacked bar chart shows the percentage of SCART-2+ (filled bars) and SCART-2− (open bars) γ/δ T cells in ILFs and LP, respectively.
SCART-2+ γ/δ T cells are localized preferentially in ILFs of the large intestine. SCART-2+ γ/δ T cells colocalize with CD11c+ DCs in the colon ILFs. Colon sections were stained with PE-labeled anti-γ/δ Ab (red), allophycocyanin-labeled anti-SCART-2 (blue), and FITC-labeled anti-CD11c (green). Representative immunofluorescence images of three independent mice show (A) LP region and (B) ILFs. Original magnification, ×20; scale bars, 50 μm. Upper right: Stacked bar chart shows the percentage of SCART-2+ (filled bars) and SCART-2− (open bars) γ/δ T cells in ILFs and LP, respectively.
Most adult SCART-2+ γ/δ T cells are of embryonic origin
It has been shown that γ/δ T17 cells in tissues such as thymus, peripheral lymph node, lungs, and liver are of prenatal origin and self-renew locally (24). The ontogeny of gut γ/δ T17 cells is still elusive. To address this question, we exploited a KitMerCreMer/R26 fate-mapping mouse where we could induce yellow fluorescent protein (YFP) labeling in early hematopoietic progenitors by tamoxifen administration in fetal mice or in adult mice (17). A schematic representation of the experimental procedure is shown in Fig. 3A. We focused our analysis on CD4+ T cells and CD8+ T cells and separated the γ/δ T cells in SCART-2–expressing and nonexpressing subpopulations to delineate conventional and innate γ/δ T cell subpopulations. When tamoxifen was administered during embryogenesis at embryonic day 10.5, all colon lymphoid cell subpopulations tested (CD4+, CD8+, conventional γ/δ, and SCART-2+ γ/δ T cells) displayed an equal YFP labeling of ∼70–80% (Fig. 3B). In the case of adult labeling, the appearance of YFP+ cells in distinct colon lymphoid populations was monitored 13 wk after the last dose of tamoxifen. In contrast to CD4+, CD8+, and SCART-2− γ/δ T cells, which were comparably labeled at ∼13–15%, only 3% SCART-2+ γ/δ T cells were YFP+ (Fig. 3B), suggesting that most of these cells were derived from embryonic precursors that could not be “tagged” in adult mice and that their replacement by bone marrow progenitors was very slow, confirming their long-lived phenotype in the gut. Similarly, Vγ4+SCART-2− γ/δ T counterparts found in the colon as well as in the small intestine showed comparable low YFP labeling, confirming the fetal origin and slow turnover of all gut innate Vγ4+ T cells (Fig. 3C).
Fate mapping analysis delineates the embryonic origin and slow turnover of intestinal Vγ4+ T cells. (A) Schematic representation of fetal and adult fate mapping strategy in KitMerCreMer/R26 mice. (B) Upper panel: Gating strategy for CD4+ T cells, CD8+ T cells, SCART-2+ cells, and SCART-2− γ/δ T cells. Lower panel: Representative dot plots of four replicates show YFP labeling efficiency of all tested T cell subpopulations obtained by embryonic (embryonic day [E]10.5) and adult fate mapping using the KitMerCreMer/R26 mouse. The bar charts represent the mean percentage for each T cell subset. Data are representative of two experiments with three to four mice per group. (C) Representative dot plots show YFP labeling efficiency of colon (left) and small intestine (right) conventional γ/δ T cells and Vγ4+ T cells obtained from adult fate mapping using the KitMerCreMer/R26 mouse. Colon Vγ4+ T cells are further subdivided into SCART-2+ and SCART-2− subpopulations. Data are representative of one experiment with three to four mice per group. Statistical significance was determined using one-way ANOVA followed by a Bonferroni test. *p < 0.05, **p < 0.01, ***p < 0.001. Nonsignificant differences are not indicated.
Fate mapping analysis delineates the embryonic origin and slow turnover of intestinal Vγ4+ T cells. (A) Schematic representation of fetal and adult fate mapping strategy in KitMerCreMer/R26 mice. (B) Upper panel: Gating strategy for CD4+ T cells, CD8+ T cells, SCART-2+ cells, and SCART-2− γ/δ T cells. Lower panel: Representative dot plots of four replicates show YFP labeling efficiency of all tested T cell subpopulations obtained by embryonic (embryonic day [E]10.5) and adult fate mapping using the KitMerCreMer/R26 mouse. The bar charts represent the mean percentage for each T cell subset. Data are representative of two experiments with three to four mice per group. (C) Representative dot plots show YFP labeling efficiency of colon (left) and small intestine (right) conventional γ/δ T cells and Vγ4+ T cells obtained from adult fate mapping using the KitMerCreMer/R26 mouse. Colon Vγ4+ T cells are further subdivided into SCART-2+ and SCART-2− subpopulations. Data are representative of one experiment with three to four mice per group. Statistical significance was determined using one-way ANOVA followed by a Bonferroni test. *p < 0.05, **p < 0.01, ***p < 0.001. Nonsignificant differences are not indicated.
Comparable to their skin counterparts (25), the embryonic origin and slow turnover of colon SCART-2+ γ/δ T cells was also confirmed in bone marrow transplanted lethally irradiated mice. In fact, the obtained chimeric mice failed to fully reconstitute this unique subset of γ/δ T cells probably due to inability of adult bone marrow precursors to refill efficiently this particular innate γ/δ T cell compartment (Supplemental Fig. 1B).
IL-17 production of γ/δ T cells is controlled by cDC2
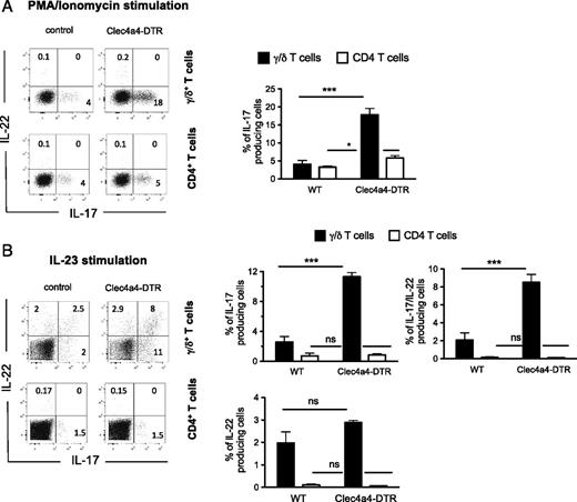
We have recently shown that the DT-treated Clec4a4-DTR mice that lack the cDC2 subset were relatively resistant to chemical-induced colitis when compared with DT-treated Clec9A-DTR mice ablating the cDC1 counterpart or to WT controls (7). Because IL-17 and IL-22 are both crucial regulators of epithelial antimicrobial responses, we investigated whether they could be involved in the observed protection. To do this, colon CD4+ T and γ/δ T cells from untreated and DT-treated Clec4a4-DTR mice (day 3 after DT; depletion efficiency of cDC2s is shown in Supplemental Fig. 2) were analyzed for IL-17 and IL-22 production in PMA/ionomycin or IL-23–stimulated cultures. When T cells from untreated mice were stimulated with PMA/ionomycin, both CD4+ T cells and γ/δ T cells produced similar amounts of IL-17 (Fig. 4A). However, γ/δ T cells from DT-treated Clec4a4-DTR mice showed strongly enhanced IL-17 production, whereas that of CD4+ T cells did not change (Fig. 4A). After PMA stimulation, no significant IL-22 secretion was detectable in these conditions.
Colon γ/δ T cells increase the production of IL-17 in the absence of CD103+CD11b+ cDC2s. Control and Clec4a4-DTR mice were injected with DT at days 0 and 3. The animals were sacrificed at day 4 and cells were isolated from colon LP. (A) Respective dot plots show IL-17 and IL-22 intracellular staining profiles after PMA/ionomycin in vitro cell stimulation. Bar charts show the percentage of γ/δ T17 (filled bars) and CD4+ (open bars) T cells. (B) Respective dot plots show IL-17 and IL-22 intracellular staining profiles after IL-23 in vitro cell stimulation. Bar charts show the percentage of single IL-17–, double IL-17/IL-22–, and single IL-22–producing γ/δ (filled bars) and CD4+ (open bars) T cells. Data are representative of one experiment with four female mice per group. Statistical significance was determined using a Student t test. *p < 0.05, ***p < 0.001. ns, not significant.
Colon γ/δ T cells increase the production of IL-17 in the absence of CD103+CD11b+ cDC2s. Control and Clec4a4-DTR mice were injected with DT at days 0 and 3. The animals were sacrificed at day 4 and cells were isolated from colon LP. (A) Respective dot plots show IL-17 and IL-22 intracellular staining profiles after PMA/ionomycin in vitro cell stimulation. Bar charts show the percentage of γ/δ T17 (filled bars) and CD4+ (open bars) T cells. (B) Respective dot plots show IL-17 and IL-22 intracellular staining profiles after IL-23 in vitro cell stimulation. Bar charts show the percentage of single IL-17–, double IL-17/IL-22–, and single IL-22–producing γ/δ (filled bars) and CD4+ (open bars) T cells. Data are representative of one experiment with four female mice per group. Statistical significance was determined using a Student t test. *p < 0.05, ***p < 0.001. ns, not significant.
Stimulation of control T cells with IL-23 induced some IL-17 and IL-22 release in γ/δ T cells whereas hardly detectable production was detectable in CD4+ T cells (Fig. 4B). Similarly to PMA/ionomycin stimulation, γ/δ T cells obtained from DT-treated Clec4a4-DTR mice increased greatly their IL-17 production (Fig. 4B, upper right and left panels). Both single IL-17– as well as double IL-17/IL-22–producing γ/δ T cells were augmented in Clec4a4-DTR mice (4.3- and 6.2-fold, respectively), whereas the number of single IL-22–secreting cells did not change significantly (Fig. 4B, lower panel). The same significant result was observed analyzing absolute cell numbers (Supplemental Fig. 3). These observations suggested that cDC2s negatively regulated mainly the IL-17 production and to a lesser extent some IL-22 secretion in γ/δ T cells and that the Clec4a4-DTR mouse provided an opportunity to study the contribution of enhanced γ/δ T cell–restricted IL-17 production on gut mucosal surfaces.
Colon γ/δ T cells control epithelial IL-17–dependent antimicrobial responses
As antimicrobial peptides protect the intestinal epithelium, especially during inflammatory insults, we analyzed the epithelial expression of protective antimicrobial peptides, such as Reg3β, Reg3γ, S100a8, S100a9, and Relm-β (26–28), in dextran sodium sulfate (DSS)–treated or untreated DT-injected Clec4a4-DTR mice where γ/δ T cells produced increased amounts of IL-17 and compared them to DT-injected Clec9-DTR, which are deficient in cDC1s, and control WT mice.
Interestingly, our RT-PCR results indicated that these innate immune mediators were all drastically upregulated in IECs from the colon of Clec4a4-DTR mice, whereas this was not observed in IECs of WT and Clec9A-DTR mice. Colonic IECs from Clec4a4-DTR mice at steady-state showed already a significant upregulation of Reg3β, Reg3γ, S100a8, and Relm-β (Fig. 5A, left), whereas those of WT or Clec9A-DTR mice expressed lower or undetectable levels. Four days after DSS treatment, the antimicrobial mediators were increased in IECs of WT and Clec4a4-DTR mice, although the IECs of the latter group showed more pronounced changes (Fig. 5A, right). On the contrary, the IECs of Clec9A-DTR expressed low or undetectable levels of mediators that were not upregulated during DSS treatment.
Upregulation of epithelial antimicrobial peptide response in the colon of DT-injected Clec4a4-DTR mice. (A) Semiquantitative RT-PCR analysis of Reg3β, Reg3γ, S100a8, S100a9, and Relm-β of epithelial cells obtained from pooled colons of DT-injected, untreated, or DSS-treated (day 4) WT, Clec9A-DTR, and Clec4a4-DTR mice. Semiquantitative RT-PCR results are representative of three independent IEC isolations of pooled colons obtained from three individual mice. (B) Representative confocal images of Reg3β (upper panel) and Reg3γ (lower panel) expression in the distal colonic mucosa of DT-injected WT control (steady-state), 4 d DSS-treated WT controls, Clec4a4-DTR, and Clec9A-DTR mice. DAPI staining visualizes the nuclei (blue). Representative images are shown in each panel. Original magnification, ×20; scale bars, 50 μm. (C) DSS treatment increases the numbers of SCART-2+ γ/δ T cells in the distal and medial sections, but not in the proximal part of the colon. Bar chart represents the percentage of SCART-2+ γ/δ T cells obtained from colons of untreated (steady state [SS]) and DSS-treated mice (day 4) (mice = 8–10). Statistical significance was determined using a Student t test. *p < 0.05, **p < 0.01. ns, not significant. (D) Semiquantitative RT-PCR analysis of Reg3β, Reg3γ, S100a8, S100a9, and Relm-β of epithelial cells obtained from pooled small intestines of DT-injected WT BALB/c and Clec4a4-DTR mice (day 4). RT-PCR results are representative of three independent IEC isolations of three individual mice.
Upregulation of epithelial antimicrobial peptide response in the colon of DT-injected Clec4a4-DTR mice. (A) Semiquantitative RT-PCR analysis of Reg3β, Reg3γ, S100a8, S100a9, and Relm-β of epithelial cells obtained from pooled colons of DT-injected, untreated, or DSS-treated (day 4) WT, Clec9A-DTR, and Clec4a4-DTR mice. Semiquantitative RT-PCR results are representative of three independent IEC isolations of pooled colons obtained from three individual mice. (B) Representative confocal images of Reg3β (upper panel) and Reg3γ (lower panel) expression in the distal colonic mucosa of DT-injected WT control (steady-state), 4 d DSS-treated WT controls, Clec4a4-DTR, and Clec9A-DTR mice. DAPI staining visualizes the nuclei (blue). Representative images are shown in each panel. Original magnification, ×20; scale bars, 50 μm. (C) DSS treatment increases the numbers of SCART-2+ γ/δ T cells in the distal and medial sections, but not in the proximal part of the colon. Bar chart represents the percentage of SCART-2+ γ/δ T cells obtained from colons of untreated (steady state [SS]) and DSS-treated mice (day 4) (mice = 8–10). Statistical significance was determined using a Student t test. *p < 0.05, **p < 0.01. ns, not significant. (D) Semiquantitative RT-PCR analysis of Reg3β, Reg3γ, S100a8, S100a9, and Relm-β of epithelial cells obtained from pooled small intestines of DT-injected WT BALB/c and Clec4a4-DTR mice (day 4). RT-PCR results are representative of three independent IEC isolations of three individual mice.
To validate our RT-PCR results, we analyzed the expression of Reg3β and Reg3γ by immunofluorescence on cryosections of the distal part of the colon, which is mostly affected during DSS treatment. Consistently, the colon of Clec4a4-DTR mice showed increased staining for both antimicrobial peptides even without induced inflammation (Fig. 5B, right panel). Alternatively, WT mice showed a Reg3β and Reg3γ expression only during DSS-induced inflammation, whereas Clec9A-DTR mice showed the lowest expression (Fig. 5B) in both steady-state and DSS conditions.
Notably, significantly higher numbers of SCART-2+ γ/δ T cells were detectable in the distal and medial sections of the colon during DSS (Fig. 5C), which may explain the upregulation of epithelial antimicrobial peptide response in the WT mice during the chemical treatment.
This phenotype was restricted exclusively to the large intestine and was not observed in the small intestine. In fact, although cDC2s represent the major population of bona fide dendritic cells (DCs) (Supplemental Fig. 2) in the small intestine, the absence of this DC subset does not lead to a pronounced upregulation of antimicrobial molecules in IECs (Fig. 5D).
To show the direct role of IL-17 in the dramatic upregulation of epithelial antimicrobial peptides in the IECs of the colon, DT-treated Clec4a4-DTR mice were injected with anti–IL-17 neutralizing Ab. Colonic IECs obtained from these mice showed a clear reduction of production of Reg3β, Reg3γ, S100a8, S100a9, and Relm-β antimicrobial peptides (Fig. 6), which suggested a key contribution of this cytokine for the heightened epithelial antimicrobial responses in the colon of these “colitis-resistant” DT-injected Clec4a4-DTR mice (7). Although γ/δ T17 innate cells are the major source of IL-17 and to less extent of IL-22 (14, 29), which is predominantly secreted by ILC3s (30), we cannot exclude a possible minor contribution of IL-22 secreted by γ/δ T17 cells on antimicrobial peptide epithelial responses.Naturally, because we postulated that the enhanced secretion of IL-17 by γ/δ T cells in DT-injected Clec4a4-DTR mice stimulated the expression of a series of protective antimicrobial peptides in colon IECs, this stimulation should not take place in the absence of γ/δ T cells. Indeed, at steady-state conditions, DT-injected Clec4a4-DTR/TCRδ−/− mice that lacked γ/δ T cells failed to do so as assessed by the expression of Reg3β, Reg3γ, S100a8, and S100a9 antimicrobial peptides in IECs (Fig. 7, left). Under DSS treatment, a general upregulation of epithelial antimicrobial response was detectable in IECs obtained from WT and Clec4a4-DTR mice, as shown already in the semiquantitative PCR and immunofluorescent analysis (Fig. 5), although the Clec4a4-DTR mouse group clearly showed the highest levels. However, the absence of γ/δ T cells in both mouse groups (TCRδ−/− and Clec4a4-DTR /TCRδ−/− mice) did not lead to a significant upregulation of Reg3β, Reg3γ, S100a8, and S100a9 expression (Fig. 7, right), which indicates a major contribution of the γ/δ T cell fraction in antimicrobial epithelial peptide response in the colon.
In vivo IL-17 neutralization diminishes the epithelial antimicrobial response in the colon. Clec4a4-DTR mice were injected with DT at days 0 and 3 and with or without neutralizing anti–IL-17 injections at days 1 and 3. IECs were isolated from the colon at day 4 and processed for qPCR analysis of Reg3β, Reg3γ, S100a8, S100a9, and Relm-β. For qPCR analysis, WT female control mice (○, n = 3), DT-injected female Clec4a4 DTR mice (▪, n = 4), and DT-injected and anti–IL-17 treated female Clec4a4 DTR mice (□, n = 6) were tested. Data are representative of one experiment with three to six mice per group. Each data point represents an individual mouse. Statistical significance was determined using an unpaired, two-tailed Student t test. *p < 0.05, **p < 0.01, ***p < 0.001. ns, not significant.
In vivo IL-17 neutralization diminishes the epithelial antimicrobial response in the colon. Clec4a4-DTR mice were injected with DT at days 0 and 3 and with or without neutralizing anti–IL-17 injections at days 1 and 3. IECs were isolated from the colon at day 4 and processed for qPCR analysis of Reg3β, Reg3γ, S100a8, S100a9, and Relm-β. For qPCR analysis, WT female control mice (○, n = 3), DT-injected female Clec4a4 DTR mice (▪, n = 4), and DT-injected and anti–IL-17 treated female Clec4a4 DTR mice (□, n = 6) were tested. Data are representative of one experiment with three to six mice per group. Each data point represents an individual mouse. Statistical significance was determined using an unpaired, two-tailed Student t test. *p < 0.05, **p < 0.01, ***p < 0.001. ns, not significant.
Absence of γ/δ T cells reduces the antimicrobial response in colon IECs. Female WT C57BL/6, TCRδ−/−, Clec4a4-DTR, and TCRδ−/−Clec4a4-DTR mice were injected with DT at days 0 and 3 and sacrificed at day 4. One set of mice was treated for 4 d with 2% DSS. IECs were purified and processed for qPCR analysis of Reg3β, Reg3γ, S100a8, and S100a9 antimicrobial peptides. qPCR results shown (left, steady-state; right, DSS-treated mice) were obtained from a pool of IECs isolated from three independent mice in one representative experiment. Relative transcript levels of studied genes were determined by comparing their expression values obtained from WT mice (steady-state conditions) to those obtained from DSS-treated mice, after internal normalization to the reference gene (β-actin) transcript levels. Bars represent the mean ± SD of three samples.
Absence of γ/δ T cells reduces the antimicrobial response in colon IECs. Female WT C57BL/6, TCRδ−/−, Clec4a4-DTR, and TCRδ−/−Clec4a4-DTR mice were injected with DT at days 0 and 3 and sacrificed at day 4. One set of mice was treated for 4 d with 2% DSS. IECs were purified and processed for qPCR analysis of Reg3β, Reg3γ, S100a8, and S100a9 antimicrobial peptides. qPCR results shown (left, steady-state; right, DSS-treated mice) were obtained from a pool of IECs isolated from three independent mice in one representative experiment. Relative transcript levels of studied genes were determined by comparing their expression values obtained from WT mice (steady-state conditions) to those obtained from DSS-treated mice, after internal normalization to the reference gene (β-actin) transcript levels. Bars represent the mean ± SD of three samples.
Discussion
The small and large intestines with their distinct anatomy, physiology, and immune cell composition have evolved different functions with regard to nutrient absorption, interaction with commensal microbiota, as well as controlling invasion of pathogens (31). Specific regions of the gastrointestinal tract are not only exposed to varying levels of commensals but also to distinct bacterial flora and dietary and bacterial metabolites and are therefore associated often with different infections and pathologies, such as inflammation and cancer (32). Owing to this dichotomy, the small and large intestines should be considered as two diverse immunological sites, and results obtained from the small intestine should not be generalized and translated to the large intestine (and vice versa).
In this study, we described a rising gradient of SCART-2+ γ/δ T17 innate cells among γ/δ cells along the length of the gastrointestinal tract. The proximal part of small intestine is completely devoid of this cell population, whereas in the distal part of the colon most γ/δ cells are innate SCART-2+ γ/δ T17 cells. Other IL-17–producing cells, such as Th17 and ILC3s, show an opposite trend, with a gradually decrease from the duodenum to the colon (30, 33). Because of this clear difference in distribution of IL-17–producing cells along the intestinal tract, different mechanisms are involved in the control of intestinal IL-17 production. It was recently reported that IL-17 production in RORγt+ Th17 cells is exclusively restricted to the ileum, the intestinal site where IECs interact with segmented filamenteous bacteria. This interaction promotes epithelial serum amyloid A production, which supports the local effector Th17 responses (34). Innate γ/δ T17 cells are of particular interest owing to their capability not only to respond as a first line of defense to certain pathogens through pathogen-recognition receptors, such as TLR2 and Dectin-1, as well as through environmental signals through aryl hydrocarbon receptor (14), but also to support quick neutrophil recruitment at the site of infection for pathogen clearance. In comparison with gut ILC3s, as one of the predominant innate IL-22–secreting cells in the intestine (30), γ/δ T17 cells are the major source of IL-17, and to lesser extend of IL-22, in the colon after DSS-mediated epithelial injury (14, 29). Furthermore, colon γ/δ T17 cells contribute in supporting intestinal epithelial permeability and barrier integrity through regulation of the tight junction occludin (29).
In this study, we established that innate SCART-2+ γ/δ cells are major producers of IL-17 in the large intestine and unraveled their ontogeny, localization, and a novel functional role in the colon. Colon γ/δ T17 cells form the Vγ4+ subpopulation of γ/δ T cells (23) that also express CCR6, RORγt, IL-23 receptor (14), and SCART-2, a scavenger receptor specifically expressed on most of this unique innate γ/δ subset (22). A specific mAb against SCART-2 allowed us to visualize the presence of γ/δ T17 cells in isolated colon ILFs, whereas the conventional γ/δ T cells are distributed diffusely throughout the large intestine LP. Our fate-mapping analysis corroborates their embryonic/perinatal origin recently postulated by Haas et al. (24) for other tissue-related γ/δ innate T cells.
IL-17 production of γ/δ T17 cells is under the control of CD103+CD11b+ cDC2s, and consistently they colocalize in the same compartment of ILFs (7), facilitating their interaction and cross-talk. At steady-state, cDC2s suppress IL-17 secretion through a still elusive mechanism, as Clec4a4 DTR mice lacking this particular DC subset showed increased numbers of IL-17–secreting γ/δ T17 cells in the colon.
Although IL-17 was originally described as a proinflammatory cytokine contributing in the development of many inflammatory diseases such as experimental autoimmune encephalomyelitis and psoriasis, whereas in the gastrointestinal tract the same cytokine confers epithelial protection and barrier function by regulating antimicrobial epithelial responses (6, 11, 29, 35) and consequently reducing the severity of experimental chemically induced colitis (36–38).
Our data further supported the protective effect of IL-17 in the large intestine, because colon epithelial cells obtained from Clec4a4-DTR mice with higher frequencies of γ/δ T17 cells expressed increased levels of several protective antimicrobial peptides, such as Reg3γ and Reg3β (5), which correlates with a reduced susceptibility in Clec4a4-DTR mice during chemically induced colitis (7). Despite that cDC2s are present in higher numbers in the small intestine as in the colon (50% versus 10% of total DC population, respectively), IECs isolated from the small intestine of Clec4a4-DTR mice did not display this property, which could be explained by the lack of SCART-2+ γ/δ T17 cells in this intestinal segment or by the crucial colocalization of SCART-2+ γ/δ T17 cells and cDC2s in colon ILFs, further underlining the crucial contribution of this cellular subset in the protection restricted to the colon.
Similar to other innate cells, such as CCR6+ IL-17–expressing ILC3s (39), a major proportion of SCART-2+ γ/δ T17 cells is localized in colon ILFs and a minor part is distributed over the LP. To modulate an antimicrobial epithelial response, SCART-2+ γ/δ T17 cells can secrete IL-17 locally in the lymphoid structure or mobilize into the surrounding LP tissue to coordinate the epithelia response as recently shown in the case for ILC3s (40).
It is commonly accepted that IL-23 is required for Th17 and for γ/δ T17 cell activity. However, recently an IL-23–independent mechanism for regulation of colonic γ/δ T17 cells has been proposed (29). This could explain the discrepancy in results obtained in clinical trials blocking IL-23 or IL-17, because Ab-mediated IL-23 neutralization ameliorates Crohn disease (41), whereas targeting the soluble IL-17 or its receptor exacerbates the intestinal inflammation (38, 42–44).
In summary, we provide new insights into the unique developmental origin of gut γ/δ T17 cells on their anatomical localization restricted in innate lymphoid follicles and on their major contribution in controlling antimicrobial epithelial responses in the colon. Their importance as a critical source of rapid IL-17 secretion is not restricted only to an effective innate mucosal defense to bacterial and parasite infections, but their abundant presence in some tumors raises questions about their role in cancer development. Recently they have emerged as major modulators of anticancer T cell responses in the context of chemo- or radiotherapy (45), and they have also been described crucial in supporting breast cancer metastasis (46) and to be key players in human colorectal cancer progression (47) as well as in pancreatic oncogenesis (48). A better and deeper understanding of their function in health and disease will provide useful information for future successful immunotherapies.
Acknowledgements
We thank Teo Yi Juan for technical support, Dr. Zhihao Wu for generation of the anti–SCART-2 mAb, and Monika Tetlak for excellent mouse management.
Footnotes
This work was supported by Singapore Ministry of Education Academic Research Fund Tier 1 and MOE2014-T2-1-011 grants to C.R.
The online version of this article contains supplemental material.
Abbreviations used in this article:
- cDC
conventional DC
- DC
dendritic cell
- DSS
dextran sodium sulfate
- DT
diphtheria toxin
- IEC
intestinal epithelial cell
- ILC3
group 3 innate lymphoid cell
- ILF
isolated lymphoid follicle
- LP
lamina propria
- qPCR
quantitative PCR
- ROR
retinoic acid–related orphan receptor
- RT-PCR
real-time PCR
- SCART-2
scavenger receptor 2
- γ/δ T17
IL-17–producing γ/δ T
- YFP
yellow fluorescent protein.
References
Disclosures
The authors have no financial conflicts of interest.


![FIGURE 3. Fate mapping analysis delineates the embryonic origin and slow turnover of intestinal Vγ4+ T cells. (A) Schematic representation of fetal and adult fate mapping strategy in KitMerCreMer/R26 mice. (B) Upper panel: Gating strategy for CD4+ T cells, CD8+ T cells, SCART-2+ cells, and SCART-2− γ/δ T cells. Lower panel: Representative dot plots of four replicates show YFP labeling efficiency of all tested T cell subpopulations obtained by embryonic (embryonic day [E]10.5) and adult fate mapping using the KitMerCreMer/R26 mouse. The bar charts represent the mean percentage for each T cell subset. Data are representative of two experiments with three to four mice per group. (C) Representative dot plots show YFP labeling efficiency of colon (left) and small intestine (right) conventional γ/δ T cells and Vγ4+ T cells obtained from adult fate mapping using the KitMerCreMer/R26 mouse. Colon Vγ4+ T cells are further subdivided into SCART-2+ and SCART-2− subpopulations. Data are representative of one experiment with three to four mice per group. Statistical significance was determined using one-way ANOVA followed by a Bonferroni test. *p < 0.05, **p < 0.01, ***p < 0.001. Nonsignificant differences are not indicated.](https://aai.silverchair-cdn.com/aai/content_public/journal/jimmunol/199/10/10.4049_jimmunol.1701053/2/m_ji1701053f3.jpeg?Expires=1712855125&Signature=02DOMRh-R0Uiv-DiTg5qTx1ma~jZs~StuB847XCHdXRPA4-9RjzbEFA7fwA1tEWW1sVaizZPLpVaP63VYdnVziuo0s19pYThJkheZDT8faKtvQYyKW4m1yBvY3odymHYZiF2JmCmqhk4DWlYQhpXdBPeOoWElrdnNsXeLqWeFX7NbR9v0QdY9HUKi4QcT3N9WUsBDbkc3PgZZm7XPoFnSO3xhS2nnzKNnGhH5L84mJZYctUVAj2Xc91~5EVcRYB9uOkeVUA065z9rT6IlGbY~pp6HpvmUniHOLxHJ0a-1rlsem6UXxyCeGAnMYpGS2ExW4Xf1heAJA5PMFNwV8Abng__&Key-Pair-Id=APKAIE5G5CRDK6RD3PGA)

![FIGURE 5. Upregulation of epithelial antimicrobial peptide response in the colon of DT-injected Clec4a4-DTR mice. (A) Semiquantitative RT-PCR analysis of Reg3β, Reg3γ, S100a8, S100a9, and Relm-β of epithelial cells obtained from pooled colons of DT-injected, untreated, or DSS-treated (day 4) WT, Clec9A-DTR, and Clec4a4-DTR mice. Semiquantitative RT-PCR results are representative of three independent IEC isolations of pooled colons obtained from three individual mice. (B) Representative confocal images of Reg3β (upper panel) and Reg3γ (lower panel) expression in the distal colonic mucosa of DT-injected WT control (steady-state), 4 d DSS-treated WT controls, Clec4a4-DTR, and Clec9A-DTR mice. DAPI staining visualizes the nuclei (blue). Representative images are shown in each panel. Original magnification, ×20; scale bars, 50 μm. (C) DSS treatment increases the numbers of SCART-2+ γ/δ T cells in the distal and medial sections, but not in the proximal part of the colon. Bar chart represents the percentage of SCART-2+ γ/δ T cells obtained from colons of untreated (steady state [SS]) and DSS-treated mice (day 4) (mice = 8–10). Statistical significance was determined using a Student t test. *p < 0.05, **p < 0.01. ns, not significant. (D) Semiquantitative RT-PCR analysis of Reg3β, Reg3γ, S100a8, S100a9, and Relm-β of epithelial cells obtained from pooled small intestines of DT-injected WT BALB/c and Clec4a4-DTR mice (day 4). RT-PCR results are representative of three independent IEC isolations of three individual mice.](https://aai.silverchair-cdn.com/aai/content_public/journal/jimmunol/199/10/10.4049_jimmunol.1701053/2/m_ji1701053f5.jpeg?Expires=1712855125&Signature=ie8taB3Lx7tPUl00G3PYBUQFkrHs33-5FIKcPLGNG-xnl4U3T4k-4RzqhS65FqqW8miEkGUE5iLohhESdV7QJ1yNNNMSDuUg1ReuN~yIdQEqjvr5fDafhpV3oN-xKnhVQFPGgBBrWN1kVJhcUgzayNa3-MO2CIrmFT1h0QUJ~RzguIS8Cak5aG8cLRbi5UX4etNHyc7~YrnROFgLMzMunAYib9x5IzZ~8kZh7kN-EFPWVXxAk~007izj2P9rWbalsda1NBc86-UibInKUiin2advcZNn2UeVQ4dnLx~jQzctt7EUV5Sq1pRNXMg6XLV67jxxN--NEielxwfrOq1Chg__&Key-Pair-Id=APKAIE5G5CRDK6RD3PGA)

