Abstract
Despite decades of clinical and biomedical research, the pathogenesis of sepsis and its spectrum of diseases (severe sepsis and septic shock), which are leading causes of death in intensive care units, are still poorly understood. In this article, we show that signaling via the p110δ isoform of PI3K is critical for survival in experimental sepsis. Mice with an inactive knock-in mutation in the p110δ gene (p110δD910A) succumbed acutely to nonlethal dose LPS challenge. The susceptibility of p110δD910A mice to LPS was associated with increased neutrophil numbers and activities in the tissues, due in part to delayed apoptosis resulting mostly from inherent reduced regulatory T cell (Treg) numbers. Adoptive transfer of wild-type or p110δD910A Tregs abrogated exaggerated neutrophil activity, increased neutrophil apoptosis, and rescued p110δD910A mice from mortality after LPS challenge. We confirmed the clinical relevance of these findings by showing that human Tregs also regulate neutrophil function and survival. Collectively, our results show that PI3K δ is essential for survival during sepsis. In addition, our data highlight the importance of Tregs in regulating the pathogenesis of sepsis and septic shock via their effects on neutrophil survival and function, and provide evidence of regulation of innate immunity by cells of the adaptive immune system.
Introduction
Sepsis constitutes a major challenge in critical care medicine and is currently a leading cause of death in intensive care units, particularly among the elderly and immunocompromised patients (1). Studies have shown that the magnitude and quality of the immune response after an infection are better predictors of outcome than the inciting pathogen (2), yet the immune parameters that determine the outcome of sepsis in patients are not completely understood (3). The endotoxin LPS, present on the cell wall of Gram-negative bacteria, is one of the most potent activators of the immune system (4), and Gram-negative infections are the most common in the clinic (5). Recognition of LPS by TLR4, a germline-encoded pattern recognition receptor, initiates a signaling cascade that includes the activation of PI3K signaling (6). This leads to the release of cytokine and noncytokine mediators, mobilization of inflammatory cells, particularly neutrophils and macrophages, to the site of the infection, and a systemic inflammatory response. However, the overall consequence of PI3K signaling after TLR4 ligation is unclear.
There is unequivocal experimental evidence of the importance of regulatory T cells (Tregs) in the maintenance of peripheral tolerance and immune homeostasis (7). This subpopulation of CD4+ T cells, which is identified by the constitutive expression of CD25 and the transcription factor Foxp3, has been shown to restrict aggressive immune responses, and defects in Treg numbers and function are associated with several autoimmune and inflammatory diseases. For example, Tregs have been shown to be beneficial in experimental models of type 1 diabetes (8), multiple sclerosis (9), inflammatory bowel disease (10), and transplantation (11). There is an intrinsic relationship between PI3K signaling and Tregs. In particular, the absence of p110δ isoform signaling is associated with decreased Treg numbers (12), and the implications of PI3K/Treg cross-talk in the outcome of sepsis remain to be investigated.
Cell membrane lipids play an important role in cellular functions such as signal transduction during immune response (13, 14). In particular, phosphatidylinositols have been shown to participate in signal transduction after TLR ligation in immune cells (15). The PI3Ks are a family of enzymes that phosphorylate the 3′-hydroxyl group of phosphatidylinositol (16). These enzymes are associated with numerous cell functions such as cell growth, differentiation, proliferation, motility, metabolism, trafficking, and survival, all of which are crucial during sepsis (16, 17). Class IA PI3Ks are heterodimers that consist of a p85 regulatory subunit and one of the p110 catalytic subunits (p110α, p110β, p110δ). The first two isoforms (p110α and p110β) are expressed in all cells, whereas p110δ is primarily expressed in leukocytes (17, 18). We focused on the p110δ isoform because unlike other isoforms, which are ubiquitously expressed in different cell types, p110δ is mostly expressed in immune cells (19), and its activity has been shown to be important in inflammatory responses (20).
In this study, we investigated the role of p110δ isoform of PI3K in sepsis. Using p110δD910A mice in which the p110δ signaling has been inactivated by a germline knock-in mutation in the catalytic domain, we show that the absence of p110δ signaling leads to enhanced sensitivity and mortality upon LPS challenge. This sensitivity was accompanied by increased influx, activity, and survival of neutrophils and a concomitant reduction in Treg numbers in p110δD910A mice compared with their wild-type (WT) counterparts. Adoptive transfer of either WT or p110δD910A Tregs rescued p110δD910A mice from LPS mortality, abrogated exaggerated neutrophil activity, and increased neutrophil apoptosis. We further demonstrate that human Tregs also regulate neutrophil function and survival in vitro. Collectively, our findings show a p110δ signaling-dependent regulation of neutrophil survival and function by Tregs and provide evidence of regulation of innate immunity by the adaptive immune system.
Materials and Methods
Mice
Female BALB/c mice 4–8 wk old were purchased from the University of Manitoba Central Animal Care Services breeding facility. p110δD910A was generated on C57BL/6 mice by introducing a germline point mutation into the p110δ gene as previously described (19). BALB/c p110δD910A mice were generated by backcrossing C57BL/6/129 p110δD910A mice onto the BALB/c background for >12 generations. All mice were maintained at the University of Manitoba Animal Care facility under specific pathogen-free conditions and used according to guidelines stipulated by the Canadian Council for Animal Care.
LPS injection and anti-Gr1 treatment
LPS from Escherichia coli 0111:B4 (Sigma-Aldrich, Mississauga, ON, Canada) was administered by i.p. route (10 mg/kg). Rat anti-mouse Gr1 (RB6-8C5) was purchased from Bio X Cell (West Lebanon, NH). Mice were injected with 250 μg of Ab i.p. 24 h before or 6 h after LPS challenge. Isotype-matched control Ab (rat IgG2b) was purchased from BioLegend (San Diego, CA). Animals challenged with LPS were monitored periodically for clinical signs and were blindly assigned scores to indicate disease severity. Mice were monitored for movement, body condition, and alertness. Disease severity was scored in a semiquantitative fashion as previously described (21) as follows: 0 = no abnormal clinical sign; 1 = ruffled fur but lively; 2 = ruffled fur, moving slowly, hunched, and sick; 3 = ruffled fur, squeezed eye, hardly moving, down and very sick; 4 = moribund; and 5 = dead. A clinical score of 4 was used as the humane endpoint because the institutional ethical regulation does not permit a score of 5 in all animal experiments.
Cytokine assay and flow cytometry
Levels of cytokine/chemokine (IL-6, CCL2) in the serum, peritoneal wash fluids, and cell culture supernatant fluids were determined by sandwich ELISA using paired Abs from BD Biosciences (San Diego, CA) according to the manufacturer’s suggested protocols. In some cases, cytokine/chemokine levels (IFN-γ, IL-1β, IL-12p70, KC, IL-10, and IL-6) in serum, peritoneal lavage fluids, and lung homogenates were determined using a multiplex electrochemiluminescence detection assay (Meso Scale Discovery, Rockville, MD) and read on the MSD Sector Imager 2400. Fluorochrome-conjugated mAbs against CD25, CD3, CD4, FOXP3, CD11b, Gr1, TLR4, and Annexin V were obtained from eBioscience (San Diego, CA). DAPI was purchased from Sigma-Aldrich. For intracellular cytokine staining, after surface staining, cells were fixed in 2% paraformaldehyde (Sigma-Aldrich), permeabilized with 0.1% saponin (Sigma-Aldrich) in staining buffer, and stained with specific fluorochrome-conjugated mAbs against myeloperoxidase (MPO; BioLegend). Cells were acquired using BD FACS Canto II and analyzed using FlowJo software (Tree Star, Ashland, OR).
Bone marrow–derived neutrophils
Bone marrow cells were isolated from the femur and tibia of naive p110δD910A and WT mice as previously described (22). In brief, mice were sacrificed by cervical dislocation. Femur and tibia were obtained, freed of muscle tissue, and flushed with supplemented HBSS (1× HBSS, 0.5% FBS, and 20 mM HEPES) using a 10-ml syringe and 30-gauge needle. Cells were pipetted up and down to obtain a single-cell suspension, centrifuged at 1200 rpm for 5 min, and resuspended in 3 ml of 45% Percoll. The cells were laid over four-layer Percoll gradient of 81, 62, 55, and 50% Percoll (GE Healthcare Life Sciences, Mississauga, ON, Canada), respectively, diluted in HBSS (100% Percoll = 9 parts Percoll and 1 part 10× HBSS) and centrifuged (2700 rpm, 30 min, without braking). The neutrophils from the 81%/62% interface were collected, washed in PBS, and resuspended in complete RPMI 1640 medium for use.
Cytospin and histology experiments
Cytospin preparation microscopic slides were performed by centrifugation (Thermo Shandon, Pittsburgh, PA). The slides were then stained with H&E solutions. Differential cell counting of stained slides was done under a Zeiss Primostar iLED microscope (Carl Zeiss, North York, ON, Canada).
For histology studies, animals were sacrificed after LPS injection, and animal tissues (lungs and kidney) were collected. Tissue were fixed in formalin and embedded in paraffin. Five-micrometer-thick tissue sections were prepared, deparaffinized in xylene, and rehydrated through graded concentrations of alcohol to water. The sections were stained with H&E and examined under a Zeiss Primostar iLED microscope (Thornwood, NY).
Human cell isolations
This study was approved by the Ethics Committee of the Faculty of Medicine at the University of Manitoba. Blood was collected from the peripheral vein of healthy volunteer donors into sterile heparin tubes. Neutrophils were separated from whole blood by Dextran, Ficoll-Paque Histopaque sedimentation (Amersham Pharmacia Biotech, Piscataway, NJ), and hypotonic lysis as previously described (23) to a purity >95%. Tregs were simultaneously isolated from the whole blood of volunteers using a human Treg isolation kit (STEMCELL Technologies, Vancouver, BC, Canada).
Treg isolation and coculture experiments
WT and p110δD910A mice were sacrificed and splenocytes were obtained. Tregs were isolated using a Treg isolation kit (STEMCELL Technologies) to a purity >95%. For adoptive transfer experiments, 3 × 106 Tregs were transferred into recipient mice via tail-vein injection. For neutrophil/Treg coculture, the purified Tregs were incubated overnight (∼12 h) in complete medium (RPMI 1640 supplemented with 10% heat-inactivated FBS, 2 mM glutamine, 100 U/ml penicillin, 25 mM HEPES, and 5 × 10−5 M 2-ME) containing 1 μg/ml LPS. The next day, bone marrow–derived neutrophils (BMDNs) were introduced at varying neutrophil/Treg ratios of 1:1, 1:2, 1:4, and 1:8, respectively, and the coculture was incubated for 12 h in a 96-well U-bottom plate.
For human samples, neutrophils and Tregs were simultaneously isolated from whole blood by Ficoll-Paque Histopaque sedimentation and Treg isolation kit (STEMCELL Technologies), respectively. Autologous neutrophil and Treg coculture was done overnight at varying ratios in complete RPMI 1640 medium using a 96-well U-bottom plate.
Statistics
All data were plotted and analyzed using GraphPad Prism software version 5.0 (GraphPad, La Jolla, CA). A Kaplan–Meier survival curve plot was used for the survival data, and the p values were determined using Mantel–Cox or Gehan–Breslow–Wilcoxon tests. A one-tailed Student t test was used to compare the differences in cytokine production between different groups. The Mann–Whitney U test was used to compare the median range of clinical scores between different groups of mice. Differences were considered significant if p ≤ 0.05.
Results
Mice lacking p110δ signaling are highly susceptible to LPS
The p110δ isoform of PI3K is primarily expressed by immune cells, suggesting it may play a crucial role in the pathogenesis of sepsis (19). To investigate the role of p110δ in endotoxic shock, we challenged p110δD910A and WT mice with LPS and monitored disease severity (clinical score) and survival. In contrast with WT mice, p110δD910A mice had significantly (p < 0.05) higher clinical score (Fig. 1A) and showed 100% mortality by 40 h postchallenge (Fig. 1B). Because organ dysfunction, particularly acute lung injury, is a common feature of sepsis and septic shock (24), we performed histology on the lungs of p110δD910A and WT mice after LPS injection. The lungs of p110δD910A mice showed greater signs of injury compared with their WT counterparts as evidenced by greater leukocyte infiltration into the airways (Fig. 1C). In addition, p110δD910A mice produced significantly more IL-1β and IL-10 in their lungs than their WT counterparts (Fig. 1D, 1E).
Mice lacking p110δ signaling succumb to sublethal dose LPS challenge. Groups of p110δD910A and WT mice were injected i.p. with LPS (10 mg/kg) and monitored for clinical signs at 15 h (A) and survival (B). After 15 h, some animals were sacrificed, and sections of lung tissue were stained with H&E solution. Original magnification ×40 (C). Also, lung samples were homogenized in PBS and the levels of IL-1β (D) and IL-10 (E) were determined by multiplex electrochemiluminescence detection assay. The data presented are representative of two independent experiments (n = 8 mice per group) with similar results. *p < 0.05, ***p < 0.001.
Mice lacking p110δ signaling succumb to sublethal dose LPS challenge. Groups of p110δD910A and WT mice were injected i.p. with LPS (10 mg/kg) and monitored for clinical signs at 15 h (A) and survival (B). After 15 h, some animals were sacrificed, and sections of lung tissue were stained with H&E solution. Original magnification ×40 (C). Also, lung samples were homogenized in PBS and the levels of IL-1β (D) and IL-10 (E) were determined by multiplex electrochemiluminescence detection assay. The data presented are representative of two independent experiments (n = 8 mice per group) with similar results. *p < 0.05, ***p < 0.001.
A hallmark of endotoxic shock and acute inflammation is the production of high levels of proinflammatory cytokines, which is associated with poor disease outcome (25). Surprisingly, apart from the lungs, there was no significant difference in the levels of proinflammatory cytokines production in the serum (Fig. 2A–D) or peritoneal wash fluids (Fig. 2E, 2F) of p110δD910A and WT mice after LPS challenge. Interestingly, WT mice had higher levels of IL-10 in the peritoneal wash fluids (but not in serum) 2 h after LPS challenge, but this difference was transient and not sustained at 15 h postchallenge (Fig. 2F).
Similar levels of proinflammatory cytokines in p110δD910A and WT mice. Groups of p110δD910A and WT mice were injected i.p. with LPS (10 mg/kg). At 2 and 15 h post-LPS challenge, the mice were sacrificed and the levels of proinflammatory cytokines in the serum (A–D) and peritoneal wash fluids (E and F) were determined by multiplex electrochemiluminescence detection assay. The data presented are representative of three independent experiments (n = 5 mice per group) with similar results. ***p < 0.001.
Similar levels of proinflammatory cytokines in p110δD910A and WT mice. Groups of p110δD910A and WT mice were injected i.p. with LPS (10 mg/kg). At 2 and 15 h post-LPS challenge, the mice were sacrificed and the levels of proinflammatory cytokines in the serum (A–D) and peritoneal wash fluids (E and F) were determined by multiplex electrochemiluminescence detection assay. The data presented are representative of three independent experiments (n = 5 mice per group) with similar results. ***p < 0.001.
Mortality in p110δD910A mice after LPS challenge is associated with increased neutrophil numbers in tissues
Previous studies show that neutrophils are major producers of IL-1β (26) and IL-10 (27) during sepsis. In line with this, we found greater numbers of neutrophils in the peritoneum of p110δD910A mice compared with WT mice after LPS challenge (Fig. 3A, 3B). Interestingly, there was no significant difference in neutrophil numbers between p110δD910A and WT mice at 3 h after LPS injection when both mice showed no differences in disease score and survival (Fig. 3C, 3D). However, at 15 h after LPS challenge (when p110δD910A mice started to die), p110δD910A mice had three to four times more neutrophils than their WT counterpart mice (Fig. 3E, 3F). This difference in neutrophil numbers was not due to differences in the numbers of myeloid progenitors in the bone marrow of the two mouse strains either before or after LPS challenge (Fig. 4). Taken together, our results suggest that the differences in neutrophil numbers between p110δD910A and WT mice after LPS challenge may be related to increased survival and/or reduced apoptosis of p110δD910A neutrophils in response to LPS.
Greater influx of neutrophil in the peritoneum of p110δD910A mice after LPS challenge. Groups of p110δD910A and WT mice were injected i.p. with LPS (10 mg/kg) and at the indicated times, mice were sacrificed and cytospin preparations of peritoneal wash fluids were made and stained with H&E solutions. Original magnification ×40. Arrows indicate neutrophils (A). Differential cell count of the stained slides was performed under a Zeiss Primostar iLED microscope (B). Some peritoneal wash cells were stained with fluorochrome-conjugated Abs, and percentages of CD11b+ and Gr1+ cells at 3 (C and D) and 15 h (E and F) were determined by flow cytometry. The data presented are representative of three independent experiments (n = 5 mice per group) with similar results. ***p < 0.001.
Greater influx of neutrophil in the peritoneum of p110δD910A mice after LPS challenge. Groups of p110δD910A and WT mice were injected i.p. with LPS (10 mg/kg) and at the indicated times, mice were sacrificed and cytospin preparations of peritoneal wash fluids were made and stained with H&E solutions. Original magnification ×40. Arrows indicate neutrophils (A). Differential cell count of the stained slides was performed under a Zeiss Primostar iLED microscope (B). Some peritoneal wash cells were stained with fluorochrome-conjugated Abs, and percentages of CD11b+ and Gr1+ cells at 3 (C and D) and 15 h (E and F) were determined by flow cytometry. The data presented are representative of three independent experiments (n = 5 mice per group) with similar results. ***p < 0.001.
Comparable amounts of myeloid progenitors in p110δD910A and WT mice. Groups of p110δD910A and WT mice were sacrificed, and bone marrow cells were isolated. Cells were stained with Abs against lin, Sca-1, C-kit, CD32, and CD34 and analyzed by flow cytometry. Live cells were gated on lin−Sca-1−C-kit+ cells (A and B), and CD32 and CD34 expression of gated cells were determined (C–E). The data presented are representative of two independent experiments (n = 4 mice per group) with similar results.
Comparable amounts of myeloid progenitors in p110δD910A and WT mice. Groups of p110δD910A and WT mice were sacrificed, and bone marrow cells were isolated. Cells were stained with Abs against lin, Sca-1, C-kit, CD32, and CD34 and analyzed by flow cytometry. Live cells were gated on lin−Sca-1−C-kit+ cells (A and B), and CD32 and CD34 expression of gated cells were determined (C–E). The data presented are representative of two independent experiments (n = 4 mice per group) with similar results.
Increased neutrophil numbers in p110δD910A mice correlate with enhanced neutrophil activity and decreased survival after LPS challenge
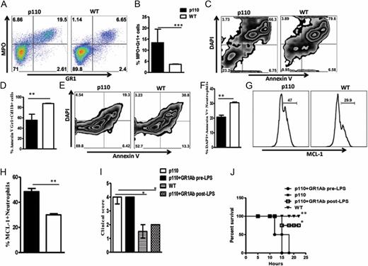
Given that there was no difference in myeloid progenitors or in the number of neutrophils in p110δD910A and WT mice at 3 h after LPS challenge, but there was a stark difference at 15 h after LPS challenge, we speculated that increased neutrophil activity and decreased neutrophil apoptosis may contribute to the mortality of p110δD910A mice after LPS challenge. To test this, we injected p110δD910A and WT mice with LPS, isolated their peritoneal wash cells after 15 h, and investigated the expression of MPO, an enzyme that facilitates neutrophil bactericidal activities (28), by flow cytometry. Interestingly, neutrophils from p110δD910A mice had increased expression of MPO compared with their WT counterpart (Fig. 5A, 5B). Moreover, analysis of apoptosis by Annexin V staining showed that neutrophils from WT mice showed greater apoptosis compared with those from p110δD910A mice (Fig. 5C, 5D). These data suggest that the enhanced mortality of p110δD910A mice after LPS challenge may be because of enhanced neutrophil activity and survival in response to LPS.
Neutrophils from p110δD910A mice exhibit decreased apoptosis and greater MPO activity in response to LPS, and neutrophil depletion rescues p110δD910A mice from LPS mortality. Groups of p110δD910A and WT mice were injected i.p. with LPS (10 mg/kg), sacrificed at 15 h postchallenge, and MPO activity (A and B) and the degree of apoptosis (C and D) of peritoneal wash neutrophils were assessed by flow cytometry. In a separate experiment, BMDNs from p110δD910A and WT mice were cultured overnight in the presence of LPS, and cell viability [analyzed by DAPI and Annexin V staining (E and F)] and Mcl-1 expression (G and H) on Gr1+ CD11b+ cells were analyzed by flow cytometry. Groups of p110δD910A and WT mice were injected with anti-Gr1 Ab or isotype-matched control mAb (250 μg/mouse) either 24 h before or 6 h after LPS challenge and monitored for clinical signs (I) and survival (J). The data presented are representative of three independent experiments (n = 6 mice per group) with similar results. *p < 0.05, **p < 0.01, ***p < 0.001.
Neutrophils from p110δD910A mice exhibit decreased apoptosis and greater MPO activity in response to LPS, and neutrophil depletion rescues p110δD910A mice from LPS mortality. Groups of p110δD910A and WT mice were injected i.p. with LPS (10 mg/kg), sacrificed at 15 h postchallenge, and MPO activity (A and B) and the degree of apoptosis (C and D) of peritoneal wash neutrophils were assessed by flow cytometry. In a separate experiment, BMDNs from p110δD910A and WT mice were cultured overnight in the presence of LPS, and cell viability [analyzed by DAPI and Annexin V staining (E and F)] and Mcl-1 expression (G and H) on Gr1+ CD11b+ cells were analyzed by flow cytometry. Groups of p110δD910A and WT mice were injected with anti-Gr1 Ab or isotype-matched control mAb (250 μg/mouse) either 24 h before or 6 h after LPS challenge and monitored for clinical signs (I) and survival (J). The data presented are representative of three independent experiments (n = 6 mice per group) with similar results. *p < 0.05, **p < 0.01, ***p < 0.001.
To test this, we generated BMDNs from WT and p110δD910A mice, stimulated them in vitro with LPS, and assessed apoptosis by flow cytometry. Consistent with the direct ex vivo results (Fig. 5C, 5D), BMDNs from p110δD910A mice showed significantly less apoptosis than those from WT mice as evidenced by lower percentage of Annexin V+ and DAPI+ cells (Fig. 5E, 5F). In addition, the delayed apoptosis and/or increased survival of BMDNs from p110δD910A mice in the presence of LPS was associated with increased expression of Mcl-1 (Fig. 5G, 5H), an antiapoptotic protein (29). Taken together, these data show that neutrophils from p110δD910A mice have greater activity and delayed apoptosis in response to LPS. They further suggest that exaggerated neutrophil activity and survival may contribute to enhanced susceptibility of p110δD910A mice to LPS challenge.
Depletion of neutrophils or adoptive transfer of Tregs rescues p110δD910A mice from LPS mortality
Although neutrophils play a critical role in antibacterial immunity (30), uncontrolled neutrophil activity is detrimental and worsens the pathology of several diseases (31). Therefore, we hypothesized that increased neutrophil activity and survival contribute to enhanced susceptibility of p110δD910A mice to LPS challenge. Hence, we injected groups of p110δD910A mice with anti-GR1 Ab to deplete neutrophils, before or 6 h after LPS challenge. Treatment with this Ab leads to sustained and drastic reduction of neutrophil numbers in the spleen, liver, and blood for up to 4 d (Supplemental Fig. 1). Whereas depletion of neutrophils before LPS challenge did not influence disease outcome (these mice still presented with higher clinical scores and succumbed to the condition akin to untreated mice), depletion 6 h after LPS challenge resulted in dramatic reduction in clinical score and complete abrogation of mortality in p110δD910A mice (Fig. 5I, 5J). These results are consistent with the notion that neutrophils are important in sepsis, but prolonged neutrophil activity is quite detrimental. They further suggest that the mortality of p110δD910A mice after LPS challenge is due in part to prolonged neutrophil survival and activity.
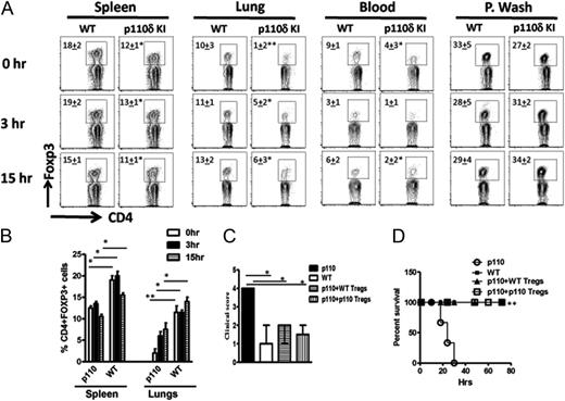
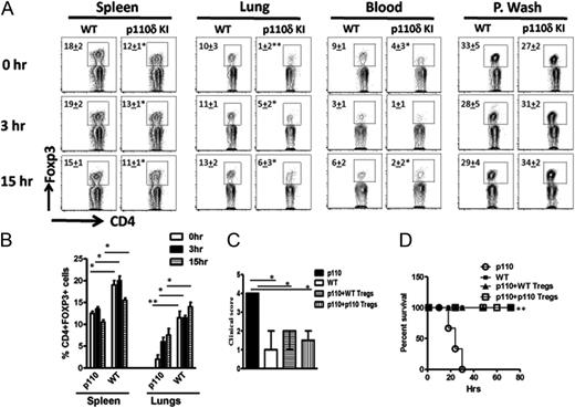
We and others have previously shown that deficiency of p110δ signaling leads to reduction in numbers and functions of Tregs during infection (12). Consistent with this, p110δD910A mice have lower numbers of Tregs in all organs sampled at baseline (Fig. 6A). Moreover, the difference in Treg numbers between WT and p110δD910A mice is dramatically increased in the lungs (Fig. 6A, 6B). Importantly, this difference in Treg numbers between WT and p110δD910A mice was significant at 15 h in all organs sampled except in the peritoneum, which had comparable numbers of Tregs (Fig. 6A, 6B).
p110δD910A mice have reduced Treg numbers, and adoptive transfer of Tregs into p110δD910A mice rescues them from LPS-induced mortality. Groups of naive or LPS-challenged p110δD910A and WT mice were sacrificed at 3 or 15 h, and the percentages of Tregs (CD4+FOXP3+ T cells) in the spleen, lungs, blood, and peritoneal wash were determined by flow cytometry (A and B). In a separate experiment, CD4+CD25+ cells were isolated from either naive WT or p110δD910A mice and i.v. injected into p110δD910A mice 12 h before LPS challenge. Recipient and control animals were then challenged with LPS (10 mg/kg) and monitored for clinical signs (C) and survival (D). The data presented are representative of three independent experiments (n = 6 mice per group) with similar results. *p < 0.05, **p < 0.01.
p110δD910A mice have reduced Treg numbers, and adoptive transfer of Tregs into p110δD910A mice rescues them from LPS-induced mortality. Groups of naive or LPS-challenged p110δD910A and WT mice were sacrificed at 3 or 15 h, and the percentages of Tregs (CD4+FOXP3+ T cells) in the spleen, lungs, blood, and peritoneal wash were determined by flow cytometry (A and B). In a separate experiment, CD4+CD25+ cells were isolated from either naive WT or p110δD910A mice and i.v. injected into p110δD910A mice 12 h before LPS challenge. Recipient and control animals were then challenged with LPS (10 mg/kg) and monitored for clinical signs (C) and survival (D). The data presented are representative of three independent experiments (n = 6 mice per group) with similar results. *p < 0.05, **p < 0.01.
Because we previously showed that depletion of Tregs in WT mice leads to susceptibility to a nonlethal dose of LPS and E. coli infection (21, 32), we investigated whether the enhanced susceptibility of p110δD910A mice after LPS challenge was related to the inherent reduction in peripheral Treg numbers in these mice (12). Adoptive transfer of either WT or p110δD910A Tregs into p110δD910A mice resulted in significantly lower clinical scores (Fig. 6C) and complete abrogation of LPS-induced mortality (Fig. 6D). Interestingly, this was associated with reduced neutrophil numbers and MPO activity in the peritoneum and lungs (data not shown). Collectively, these observations suggest that the susceptibility of p110δD910A mice to LPS is related to decreased numbers and not function of their Tregs.
Tregs regulate LPS-induced survival of murine and human neutrophils
The observation that adoptive transfer of Tregs into p110δD910A mice led to reduction in neutrophil activity and numbers suggests that increased neutrophil numbers and activity in p110δD910A mice may be caused by impaired Treg numbers. Therefore, we wished to directly determine whether Tregs regulate neutrophil activity and survival. We isolated Tregs (CD4+CD25+) or non-Tregs (CD4+CD25−) from the spleens of p110δD910A and WT mice, cocultured them with BMDNs from WT or p110δD910A mice in the presence of LPS, and assessed neutrophil survival by Annexin V staining. Strikingly, both p110δD910A and WT Tregs (but not control non-Tregs) significantly reduced LPS-induced survival of neutrophils either from p110δD910A mice or WT mice in a dose-dependent manner (Fig. 7A–C), and this was associated with decreased Mcl-1 expression (Fig. 7D). In addition, Tregs also dramatically reduced proinflammatory cytokine production by neutrophils (Fig. 7E–H). Taken together, these data suggest that the reduced Treg numbers (but not function) in p110δD910A mice is responsible in part for exaggerated neutrophil activity and survival in response to LPS.
Tregs reverse LPS-induced delayed apoptosis of neutrophils from p110δD910A mice. BMDNs from WT and p110δD910A mice were cocultured with varying numbers of CD4+CD25− (Th cells) or CD4+CD25+ (Tregs) T cells from WT or p110δD910A mice in the presence of LPS, and apoptosis of Gr1+CD11b+ cells was assessed by Annexin V staining (A–C). Similarly, Mcl-1 expression on neutrophils was also assessed by flow cytometry (D). The levels of proinflammatory cytokines in the culture supernatant fluids were determined by multiplex electrochemiluminescence detection assay (E–H). The data presented are representative of three independent experiments (n = 3 mice per group) with similar results. ***p < 0.001. N:T, neutrophil/T cell.
Tregs reverse LPS-induced delayed apoptosis of neutrophils from p110δD910A mice. BMDNs from WT and p110δD910A mice were cocultured with varying numbers of CD4+CD25− (Th cells) or CD4+CD25+ (Tregs) T cells from WT or p110δD910A mice in the presence of LPS, and apoptosis of Gr1+CD11b+ cells was assessed by Annexin V staining (A–C). Similarly, Mcl-1 expression on neutrophils was also assessed by flow cytometry (D). The levels of proinflammatory cytokines in the culture supernatant fluids were determined by multiplex electrochemiluminescence detection assay (E–H). The data presented are representative of three independent experiments (n = 3 mice per group) with similar results. ***p < 0.001. N:T, neutrophil/T cell.
Next, we assessed the clinical significance of regulation of neutrophil activity by Tregs by assessing whether autologous human Tregs also regulate neutrophil survival. We cocultured neutrophils and autologous Tregs isolated from healthy volunteers in the presence or absence of LPS and assessed neutrophil survival after 12 h by flow cytometry. Similar to the results obtained in mice, human Tregs also increased neutrophil apoptosis in response to LPS (Fig. 8). Therefore, we conclude that Tregs also regulate human neutrophil activity and survival.
Human Tregs regulate neutrophil apoptosis and activity in vitro. Peripheral blood neutrophils from healthy donors were cocultured with CD4+CD25− (Th) or CD4+CD25+ (Tregs) in the presence of LPS at a ratio of 1:1, and cell viability was determined by flow cytometry (A and B). Percent increase in neutrophil apoptosis was determined based on Annexin V–positive LPS neutrophils in the absence of Tregs. The data presented are representative of three independent experiments with similar results. ***p < 0.001.
Human Tregs regulate neutrophil apoptosis and activity in vitro. Peripheral blood neutrophils from healthy donors were cocultured with CD4+CD25− (Th) or CD4+CD25+ (Tregs) in the presence of LPS at a ratio of 1:1, and cell viability was determined by flow cytometry (A and B). Percent increase in neutrophil apoptosis was determined based on Annexin V–positive LPS neutrophils in the absence of Tregs. The data presented are representative of three independent experiments with similar results. ***p < 0.001.
Discussion
Severe bacterial infection is a major cause of mortality in the intensive care unit. In the case of Gram-negative infection, the ligation of TLR4 with LPS leads to the activation of several signaling pathways, including the PI3K pathway (6). However, reports on the role of p110δ on the inflammatory response are conflicting. Hebeis et al. (33) showed that absence of p110δ signaling leads to diminished B cell response to LPS. Recently, Yu et al. (34) showed that absence of p110δ signaling leads to decreased cytokine production by macrophages post Mycobacterium infection. In contrast, Aksoy et al. (35) showed that absence of p110δ signaling is associated with enhanced mortality due to LPS in mice. In this report, we investigated the role of p110δ isoform of PI3K in LPS-induced acute inflammatory response progressing to endotoxic shock. Similar to Aksoy et al. (35), we show that mice lacking p110δ signaling (p110δD910A mice) have enhanced mortality due to LPS challenge (Fig. 1A, 1B). However, unlike Aksoy et al. (35), we did not observe differences in proinflammatory cytokine levels either in the serum or in the peritoneal wash fluids between WT and p110δD910A mice. The findings of Aksoy et al. (35) indicate that absence of p110δ signaling leads to prolonged TLR4-TIRAP signaling resulting in prolonged proinflammatory cytokine production by bone marrow–derived macrophages and bone marrow–derived dendritic cells. Similar to Aksoy et al. (35), we had previously reported that bone marrow–derived macrophages and bone marrow–derived dendritic cells from p110δD910A mice secrete more IL-12 than their WT counterpart after LPS stimulation ex vivo (36). However, we were not able to detect differences in proinflammatory cytokines in the serum of WT and p110δD910A mice after LPS challenge as reported by Aksoy et al. (35). This discrepancy could be because of differences in methodology. Aksoy et al. used 30 mg/kg LPS, whereas we used 10 mg/kg LPS. This increase in dose could also account for the disparity in survival rate of the WT mice [75% reported in this study versus 55% reported by Aksoy et al. (35)]. We speculate that above a certain threshold, there will be a clear difference in proinflammatory cytokine production between WT and p110δD910A mice after LPS challenge.
Although there is no numerical baseline difference between p110δD910A and WT neutrophils, the mortality of p110δD910A mice after LPS challenge was accompanied with greater neutrophil influx into their lungs and peritoneal cavities (Fig. 3A, 3B). In addition, neutrophils from p110δD910A mice exhibited delayed apoptosis and enhanced MPO activity compared with their WT counterpart mice after LPS challenge (Fig. 5A–D). This enhanced activity and delayed neutrophil apoptosis in p110δD910A mice after LPS challenge contributes to their mortality because depletion of neutrophils after LPS challenge resulted in 100% survival of p110δD910A mice from LPS challenge (Fig. 5I, 5J). In addition, we show that p110δD910A mice have fewer Tregs compared with their WT counterpart (Fig. 6A, 6B). Interestingly, we demonstrated that intrinsic decrease in Treg numbers in p110δD910A mice is associated with aberrant response of their neutrophils after LPS challenge. Hence, adoptive transfer of Tregs into p110δD910A mice also rescues them from LPS-induced mortality, and neutrophil/Treg coculture reverses LPS-induced survival of p110δD910A neutrophils (Figs. 6C, 6D, 7). Notably, we found that both Tregs from p110δD910A mice and WT mice had similar ability to regulate neutrophil activity. Collectively, our results demonstrate that the absence of p110δ signaling confers susceptibility to LPS through intrinsic reduction in Treg numbers and a consequent inhibition of neutrophil apoptosis. This double-hit mechanism leads to organ injury and mortality in p110δD910A mice.
A critical question raised by our studies relates to whether the aberrant neutrophil activity and delayed apoptosis is related to diminished Treg numbers in p110δD910A mice or is a direct consequence of impaired p110δ signaling? We found that neutrophils from p110δD910A mice show delayed apoptosis and increased survival after stimulation with LPS, suggesting the existence of some levels of Treg-independent effect on these processes. However, it is clear that reduced numbers of Tregs in p110δD910A mice significantly contributes to exaggerated neutrophil activity because adoptive transfer of Tregs from either WT or p110δD910A mice completely abrogates LPS-induced mortality in p110δD910A mice (Fig. 6C, 6D). This is consistent with our previous reports, which showed that reduced Treg numbers is detrimental and contributes to mortality after LPS challenge (21, 32). Thus, we postulate that the absence of p110δ signaling constitutes a double-prong attack: reduced Treg numbers and delayed neutrophil apoptosis after LPS challenge, the end result of which is enhanced susceptibility and mortality.
Polymorphonuclear neutrophils are among the first innate immune cells to respond to bacterial infection and inflammatory processes, and are therefore critical components of innate immunity (30, 37, 38). Paradoxically, unregulated neutrophil activity has been implicated in the pathogenesis of several diseases such as Bullous pemphigoid (39, 40), vasculitis (41), rheumatoid arthritis (42), and systemic lupus erythematosus (43). Interestingly, all of these diseases are associated with defective Treg function (44), strongly suggesting that, in many cases, defective Treg function is usually associated with exacerbated neutrophil activity. In addition, these observations further support our findings that Tregs regulate survival and activities of human and animal neutrophils. The understanding of the Treg/neutrophil relationship is critical because it presents an underexplored paradigm of regulation of cells of the innate immune system by cells of the adaptive immune system.
One of the major mechanisms of maintenance of immune homeostasis and function involves programmed elimination of immune cells through apoptosis. Dysregulation of apoptosis causes a major problem in the immune system and could lead to immunosuppression (when there is too much apoptosis) or cancer (when apoptosis is too low). Hence, there are immunoregulatory mechanisms in place to ensure maintenance of optimum apoptosis and immune balance. Previous reports have identified Tregs as a regulatory cell that mediates apoptosis of T cells (45), B cells (46), and monocytes (45). Recently, Lewkowicz et al. (47) showed that Tregs inhibit neutrophil function and promote neutrophil apoptosis. In this work, we identify Tregs as an important immune cell responsible for regulating neutrophil apoptosis particularly in response to bacteria-associated inflammatory response. Because increased neutrophil survival is a major consequence of neutrophil activation by LPS (48), it is conceivable that Tregs ensure programmed cell death of neutrophils after their activation by LPS.
Although inactivation of the catalytic subunit of p110δ has been shown to result in impaired immune responses as described in this article and in other studies (19, 35), reports have shown that excessive p110δ activity is also associated with defective immune response. Recently, Angulo et al. (49) identified a cohort of patients with a gain-of-function mutation in the p110δ gene that resulted in an immunodeficiency phenotype called activated PI3K-δ syndrome (APDS). APDS was characterized by susceptibility to respiratory infections, bronchiectasis, lymphopenia, and decreased effector T and B cell responses. Surprisingly, neutrophils from APDS patients did not show any differences in migration, degranulation, and apoptosis compared with controls (49). Based on the susceptibility to sinopulmonary infections, the authors speculated an unidentified potential role of neutrophils in the pathogenesis of APDS. Other studies have also reported on immunodeficiency associated with a gain-of-function mutation in PIK3CD, the gene encoding p110δ (50). These observations highlight the importance of maintaining immune homeostasis in a host because a tilt in either direction may have a catastrophic outcome. Hence, both enhanced activity and catalytic inhibition of p110δ are associated with impaired immune responses, and this knowledge could be essential for therapeutic applications.
The distinction between the innate and adaptive immune systems is a central dogma in immunology (51). The interdependency of both arms of the immune system is well established. For example, Ag presentation and the requirement for costimulation for optimal T cell activation provide evidence of the dependence of the adaptive immunity on the cells of the innate immune system (52). In a similar vein, there is cytokine cross-talk between the innate and adaptive immune systems. For example, neutrophils release several chemokines such as CCL20, CXCL10, CXCL9, and CCL2 that attract T cells to sites of inflammation (53). Also, Tregs produce CXCL8, which is a strong neutrophil chemoattractant (54). Our findings portray the interaction of Tregs with neutrophils as an essential mechanism of immune regulation during bacterial infection. Hence, the results present a new paradigm in the regulation of the innate immune system by the adaptive immune system.
The results presented in this article have implications in the clinic for sepsis treatment. Neutrophil activity is known to be important in sepsis and has been proposed as a reliable biomarker for sepsis (55). Our findings support this proposal and show that neutrophil activity is a potential clinical predictor of sepsis outcome. Furthermore, it is conceivable that inhibition of neutrophil activity can also be a veritable approach in sepsis treatment as demonstrated in this study. Indeed, Hasan et al. (56) have already shown that targeting CD44 expression on neutrophils prevented lung damage in abdominal sepsis. Collectively, this study illustrates the significance of p110δ signaling in LPS-mediated inflammation and demonstrates the importance of this pathway for survival from endotoxic shock.
Footnotes
This work was supported by Research Manitoba.
The online version of this article contains supplemental material.
References
Disclosures
The authors have no financial conflicts of interest.




![FIGURE 5. Neutrophils from p110δD910A mice exhibit decreased apoptosis and greater MPO activity in response to LPS, and neutrophil depletion rescues p110δD910A mice from LPS mortality. Groups of p110δD910A and WT mice were injected i.p. with LPS (10 mg/kg), sacrificed at 15 h postchallenge, and MPO activity (A and B) and the degree of apoptosis (C and D) of peritoneal wash neutrophils were assessed by flow cytometry. In a separate experiment, BMDNs from p110δD910A and WT mice were cultured overnight in the presence of LPS, and cell viability [analyzed by DAPI and Annexin V staining (E and F)] and Mcl-1 expression (G and H) on Gr1+ CD11b+ cells were analyzed by flow cytometry. Groups of p110δD910A and WT mice were injected with anti-Gr1 Ab or isotype-matched control mAb (250 μg/mouse) either 24 h before or 6 h after LPS challenge and monitored for clinical signs (I) and survival (J). The data presented are representative of three independent experiments (n = 6 mice per group) with similar results. *p < 0.05, **p < 0.01, ***p < 0.001.](https://aai.silverchair-cdn.com/aai/content_public/journal/jimmunol/199/3/10.4049_jimmunol.1600954/4/m_ji1600954f5.jpeg?Expires=1714491403&Signature=DYnkxxtuoi-VlrNsy2leNfRjTzHXrJxfqOE9cnQpu5TdRVodyLhpUYV4uEaEMzuBXHa2-zICTFsYktFgp6ak1nTSgMO1g-w4rZsMzlkiQ-yE0KfwBgBYnnAka-rC5wIZG-tAkkCqDBnZjU1kwdPM8l6Du73nKVXKrqOqJAfsqI8pYBUSnKP8QRrk5NSHmYhFDYJHSlGPPTi9YXax-XjGaDkrE3K4MWDN2y8uRMpXdmOVEMeJJS~mt6AkJ31wxcYFo83LNb6oP5oyRpZ50A4ifGMTpXoqOOGar~2iMm1lQ4OjOZHEj5MNx6mMKPWBkYfrduZdVNbeDzCZFIfS73AqDQ__&Key-Pair-Id=APKAIE5G5CRDK6RD3PGA)


