Abstract
B cells give rise to polarized subsets, including B effector 1 (Be1) cells and regulatory B cells, which can promote or inhibit immune responses through expression of IFN-γ and IL-10, respectively. Such subsets likely explain why B cell depletion can either ameliorate or exacerbate inflammatory diseases; however, these cells remain poorly understood because of the absence of specific markers. Although T cell Ig and mucin domain-containing molecule (TIM)-1 broadly identifies IL-10+ regulatory B cells, no similar markers for Be1 cells have been described. We now show that TIM-4 is expressed by a subset of B cells distinct from those expressing TIM-1. Although TIM-1+ B cells are enriched for IL-10, TIM-4+ B cells are enriched for IFN-γ. TIM-1+ B cells enhanced the growth of B16-F10 melanoma. In contrast, TIM-4+ B cells decreased B16-F10 metastasis and s.c. tumor growth, and this was IFN-γ dependent. TIM-1+ B cells prolonged islet allograft survival in B-deficient mice, whereas TIM-4+ B cells accelerated rejection in an IFN-γ–dependent manner. Moreover, TIM-4+ B cells promoted proinflammatory Th differentiation in vivo, increasing IFN-γ while decreasing IL-4, IL-10, and Foxp3 expression by CD4+ T cells—effects that are opposite from those of TIM-1+ B cells. Importantly, a monoclonal anti–TIM-4 Ab promoted allograft tolerance, and this was dependent on B cell expression of TIM-4. Anti–TIM-4 downregulated T-bet and IFN-γ expression by TIM-4+ B cells and indirectly increased IL-10 expression by TIM-1+ B cells. Thus, TIM-4+ B cells are enriched for IFN-γ–producing proinflammatory Be1 cells that enhance immune responsiveness and can be specifically targeted with anti–TIM-4.
Introduction
In addition to their role in humoral immunity, B cells shape immune responses through Ag presentation, costimulation, and cytokine production (1–3). In this regard, regulatory B cells (Bregs) expressing IL-10 or other anti-inflammatory cytokines, such as IL-35, inhibit autoimmunity and allograft rejection and promote tumor growth in mice (1–6). In contrast, effector B cells (Beffs) expressing proinflammatory cytokines can profoundly influence antimicrobial and autoimmune responses (2, 3, 6, 7). In this regard, Harris et al. (8) first showed that B cells, termed B effector 1 (Be1) cells, could be polarized to express IFN-γ. B cell IFN-γ was subsequently shown to promote antibacterial Th1 responses and macrophage activation in vivo (6, 9, 10). Additionally, B cell IFN-γ plays an essential role in proteoglycan-induced arthritis by blocking the induction of Foxp3+CD4+ regulatory T cells (Tregs) that otherwise prevent disease (6, 11).
The presence of proinflammatory and regulatory cells within the overall B cell population likely underlies the discordant results obtained after B cell depletion. For example, in humans and mice, B cell depletion can reduce inflammatory T cell responses and autoimmunity, suggesting a proinflammatory role (2, 3, 6, 12–15). Yet, B cell depletion can also promote inflammatory T cell responses, exacerbating autoimmunity and allograft rejection (6, 7, 15–18). Moreover, B cell deficiency can either augment or inhibit antitumor responses and tumor growth (19). These responses are difficult to predict in the absence of specific phenotypic markers for Bregs and Beffs (20).
Although various subpopulations are enriched for IL-10+ B cells that can adoptively transfer regulatory activity, there remains no specific Breg phenotype (1, 3, 4). We identified T cell Ig and mucin domain-containing molecule (TIM)-1 as a broad marker for Bregs that is also involved in their maintenance and expansion (4, 21, 22). Although not specific, TIM-1 identifies ∼70% of all IL-10+ B cells, and TIM-1+ B cells are enriched 10–30-fold for IL-10 among various B cell subpopulations (4). Moreover, TIM-1+, but not TIM-1−, B cells transfer IL-10–dependent tolerance in allograft and asthma models (4). Far less is known about the phenotypic identity of proinflammatory B cells, including Be1 cells. Indeed, a single study identifies a short-lived population of IFN-γ–expressing CD11aHIFcγRIIIHI innate-like B cells that arise several days after pathogen infection (10). However, these cells are rare in uninfected mice, and their role in other settings is unknown. The inability to more generally distinguish between B cells that exhibit regulatory versus inflammatory activity has impeded efforts to fully understand their biology or target them for therapeutic manipulation.
TIM-4 is expressed primarily by dendritic cells (DCs) and macrophages, and the function of TIM-4 in the immune system has been viewed largely through this prism (23). The exact role of TIM-4 has been complicated by contradictory findings. TIM-4 was first believed to promote T cell proliferation by interacting with TIM-1, a costimulatory molecule expressed by activated T cells (23, 24). However, the interaction between TIM-1 and TIM-4 was later shown to take place via bridging exosomes (25). Subsequently, TIM-4 was shown to bind an unknown inhibitory ligand on naive T cells (24). These findings suggested that TIM-4 inhibits naive responses but promotes effector responses. TIM-4 was then identified as a phosphatidylserine receptor involved in phagocytosis of apoptotic cells (25). Ultimately, TIM-4−/− mice were generated and exhibited a specific defect in apoptotic cell uptake by peritoneal macrophages and B1 cells, resulting in reduced apoptotic cell clearance, T cell hyperproliferation, and, ultimately, the generation of anti-DNA Abs (26); however, splenic B cells were normal.
We now identify TIM-4 as a marker for Be1 cells enriched for IFN-γ expression. TIM-4+ B cells enhance inflammatory T cell responses and promote tumor and allograft rejection in an IFN-γ–dependent manner. These effects oppose those mediated by TIM-1+ Bregs. The ability to identify B cell subsets with distinct regulatory versus proinflammatory functions may enable differential targeting of these cells to either boost or inhibit the immune response. In this regard, targeting of TIM-4+ B cells with anti–TIM-4 reduces their IFN-γ expression, inhibits their activity, and promotes immunological tolerance.
Materials and Methods
Mice
C57BL/6 (B6; H-2b), BALB/c (H-2d), IFN-γ−/− (BALB/c), and μMT (B6) mice were from The Jackson Laboratory. B6 IL-10–EGFP reporter (“Tiger”) mice were provided by R. Flavell (Yale School of Medicine, New Haven, CT), B cell–deficient JHD (BALB/c) mice were provided by M. Shlomchik (University of Pittsburgh Medical Center, Pittsburgh, PA), and TIM-4−/− (B6) mice, as described previously, were provided by V.K. (26–28). All animals were used at 6–10 wk of age and were provided with food and water ad libitum.
Islet isolation, transplantation, and alloantigen immunization
Allogeneic islets from B6 or BALB/c donors were digested with collagenase V (Sigma-Aldrich), purified by filtration through a 100-μm nylon cell strainer (BD Biosciences), hand picked under a stereomicroscope, and placed under the left renal capsule of sex-matched allogeneic recipients with streptozotocin-induced diabetes (400 islets per recipient), as we previously described (4). All recipients had glycemia < 150 mg/dl within 2 d after transplant. Blood glucose > 250 mg/dl for two consecutive days after engraftment was defined as rejection. In some experiments, mice were immunized with alloantigen by i.p. injection of 2 × 107 mitomycin C–treated allogeneic (B6 or BALB/c) splenocytes, as described (4).
Flow cytometry
Fluorochrome-conjugated mAbs were from BD Biosciences, eBioscience, and BioLegend. All staining was performed in the presence of Fc block and LIVE/DEAD Fixable Aqua viability indicator. Data were acquired on LSRII analyzers (BD) and analyzed using FlowJo software (TreeStar). Background staining was determined with isotype-matched controls. When IL-10 was detected by EGFP-reporter expression, cells from wild-type (WT) littermates were used as negative controls. For detection of intracellular cytokines, T cells were cultured for 4 h with PMA, ionomycin, and GolgiPlug, and B cells were cultured for 5 h with LPS, PMA, ionomycin, and monensin (4). For detection of B cell IFN-γ, B cells were cultured for 5 h with PMA (50 ng/ml), ionomycin (500 ng/ml; both from Sigma-Aldrich), and GolgiPlug (1 μl/ml; BD Biosciences). Intracellular cytokine staining was conducted after permeabilization using intracellular staining kits from BD Biosciences and eBioscience. B cell T-bet intracellular staining was conducted using Foxp3 Fixation/Permeabilization Buffer (eBioscience).
Cell preparation and adoptive transfer
B cells subsets were obtained from WT or IFN-γ−/− BALB/c mice or from WT or TIM-4−/− (B6) mice 14 d after alloantigen exposure (2 × 107 mitomycin C–treated B6 or BALB/c splenocytes i.p.). CD19+TIM-1+ and CD19+TIM-4+ B cells were sort purified by FACS (>95% purity) from single-cell suspensions of splenocytes. For adoptive-transfer studies, 5–7 × 106 purified B cell subsets from syngeneic mice were injected i.v. into otherwise untreated B cell–deficient allograft recipients.
Generation of bone marrow chimeric mice
μMT mice were lethally irradiated (1000 rad) and reconstituted with a combination of syngeneic (H-2b) bone marrow cells (1 × 107) from μMT and WT donors (10:1 ratio) or from μMT and TIM-4−/− (10:1 ratio) donors. Chimeras were used after 8 wk to allow immune reconstitution. B cells were fully reconstituted (from non-μMT bone marrow).
In vivo treatment protocols
Anti–TIM-4 mAb RMT4-53 (rat IgG2a; Bio X Cell) or control rat IgG2a mAb (Biogen-IDEC) was administered i.p. on days −1 (0.5 mg), 0, and 5 (both at 0.3 mg) relative to the day of transplantation. As indicated, recipient mice were treated with anti-murine CD20 mAb 18B12 (IgG2a; 250 μg i.v.; provided by Biogen-IDEC) on days −14 and −1 relative to transplantation. This mAb depletes >95% of B cells in the circulation, spleen, and lymph nodes and 86% of mature and immature B cells in the bone marrow for 2–3 wk (29).
Tumor cell culture
B16-F10 (B16) melanoma cells were purchased from the American Type Culture Collection. The cells were cultured in DMEM, 10% FBS, 2 mM l-glutamine, 50 μM 2-ME, 100 U/ml Penicillin, and 100 U/ml Streptomycin (Invitrogen) and harvested during the exponential growth phase. Cells were washed twice with PBS and kept on ice until injection.
Subcutaneous melanoma tumor model
μMT mice were shaved on the left flank and received s.c. injection of 1 × 105 B16 cells. At the same time, they also received an equal number (ranging from 2.5 to 5 × 106 cells i.v. in different experiments) of sort-purified TIM-1+ or TIM-4+ CD19+ B cells, obtained from B6 hosts 2–3 wk after i.p. immunization with 5 × 106 sonicated B16 cells in Alum (Thermo Fisher Scientific). Tumor growth was measured every 2–3 d with Vernier calipers in perpendicular dimensions. Mice were euthanized when tumor size reached 20 mm. Tumor volumes were calculated using the equation π/6 × length × width2 (30).
Tumor-infiltrating lymphocyte analysis
Mice were euthanized 21 d following tumor inoculation. Tumors were carefully dissected from surrounding tissue and weighed. Subsequently, each tumor was cut into small pieces with a razor blade. The tissue was resuspended in digestion media composed of RPMI 1640, 2% FBS, 2 mg/ml Liberase TL (Hoffmann-La Roche), and 0.02 mg/ml DNase I, transferred to gentleMACS tubes, and further dissociated with a gentleMACS dissociator (both from Miltenyi Biotec). Tissue was incubated at 37°C for 45 min. The digested tissue was layered onto Lympholyte M and spun at 1500 × g for 20 min. Lymphocytes isolated from the buffy coat were enumerated. The cells were plated at 1 × 106/ml and stimulated with PMA (50 ng/ml), ionomycin (500 ng/ml), and monensin (1:1000) for 4–5 h (Sigma Aldrich) for phenotypic assessment of infiltrating lymphocytes and their intracellular cytokine expression.
Lung tumor metastasis model
μMT mice received 2 × 105 B16 cells (grown as above) by tail vein injection. At the same time, they received equal numbers (i.v.) of TIM-1+ or TIM-4+ sorted B cells from previously immunized mice (as above). Lungs were harvested on day 14 and stored in 5–10 ml of Fekete’s solution (58% ethanol [95%], 8% formaldehyde [37%], 4% glacial acetic acid [100%]) to bleach lung tissue to clearly distinguish tumor nodules. Surface tumor nodules were enumerated and normalized for each experiment to μMT control mice that received B16 cells only. Data are displayed as fold difference compared to these control mice.
Immunofluorescence histology
B16 s.c. tumors from control, TIM-1+, and TIM-4+ B cell μMT recipient mice were frozen in OCT (Sakura Finetek). The tissue was cut into 10-μm sections, blocked with 5% goat serum for 1 h, stained with anti-B220 (1:100; Invitrogen), washed, and subsequently stained with anti-rat Alexa Fluor 647. Sections were washed, stained with anti-CD8–FITC (1:50), washed, stained with anti-FITC Alexa Fluor 488 (1:200) to amplify the CD8 signal, and counterstained with DAPI. Subsequently, the slides were washed and fixed with 4% paraformaldehyde. Coverslips were mounted with Gelvatol. Large-scan fluorescent images were acquired with a Nikon ECLIPSE 90i microscope with a motorized stage using a 20× dry objective. Images were analyzed with Nikon NIS-Elements software.
Statistical analyses
Statistical analyses used an unpaired two-tailed Student t test, ANOVA, or a log-rank (Mantel–Cox) test, as indicated. Differences were considered significant at p values <0.05.
Study approval
All animal studies were approved by the Institutional Animal Care and Use Committees at the University of Pittsburgh.
Results
TIM-4 identifies IFN-γ–expressing Be1 cells
As previously reported, TIM-4 is highly expressed on macrophages and DCs (Fig. 1A) (25). We noted that TIM-4 is also constitutively expressed by ∼8% of B cells in naive mice, increasing to ∼12% after alloimmunization (Fig. 1A, Supplemental Fig. 1A). The frequency of TIM-4 expression on B cells is similar to what we previously noted for TIM-1, a broad marker for IL-10+ Bregs (Fig. 1B) (4). Moreover, like TIM-1, the expression of TIM-4 is enriched on transitional and, especially, marginal zone B cells and is less frequent on follicular B cells (Supplemental Fig. 1B). Despite these similarities, we found that TIM-1 and TIM-4 are actually largely expressed on distinct subsets of B cells, with very little overlap (∼10%) between the populations (Fig. 1C). Moreover, TIM-1+ B cells are enriched for IL-10 and express relatively little IFN-γ (IFN-γ/IL-10 ratio < 0.1, Fig. 1D–F). In contrast, TIM-4+ B cells are relatively enriched for IFN-γ expression (4-fold higher frequency than TIM-1+ B cells and 20-fold enriched over TIM-1−TIM-4− double-negative [DN] B cells, Fig. 1D, 1E). Moreover, they express ∼5-fold less IL-10 than TIM-1+ B cells. Thus, TIM-4+ B cells express an IFN-γ/IL-10 ratio of 1.0, which is 10-fold higher than that of TIM-1+ B cells (Fig. 1F). This cytokine polarization suggested that TIM-4 might be a marker for IFN-γ–expressing proinflammatory Be1 cells. TIM-4+ B cells also express much less IL-4 than the TIM-1+ subset (Fig. 1E). The small TIM-1+TIM-4+ (double-positive) population expresses increased levels of both IL-10 and IFN-γ (data not shown), supporting the role of TIM-1 and TIM-4 in identifying B cells that express anti-inflammatory and proinflammatory cytokines, respectively.
TIM-1 and TIM-4 are expressed on B cell subpopulations with different polarized cytokine profiles. Data obtained from flow cytometric analysis of splenocytes from naive B6 mice or 14 d after i.p. alloimmunization with mitomycin C–treated BALB/c splenocytes. (A) Frequency (mean + SD) of TIM-4 expression on B cells (CD19+), DCs (CD11c+), and CD4+ and CD8+ T cells (n ≥ 3 mice per group). *p < 0.05 versus naive. (B) Frequency (mean + SD) of B cells expressing TIM-1 versus TIM-4 from naive or alloimmunized mice (n ≥ 3 mice per group). *p < 0.05 versus naive. Representative flow cytometry plots of splenic B cells from alloimmunized mice: TIM-1 versus TIM-4 expression on CD19+ B cells (C) and IL-10 and IFN-γ expression on CD19+, CD19+TIM-1−TIM-4− (DN), CD19+TIM-1+, and CD19+TIM-4+ B cells (D). (E) Mean frequency (+ SD) of IL-4, IL-10, and IFN-γ expression [by flow cytometry as in (D)] on TIM-1+ versus TIM-4+ B cells from alloimmunized mice (n ≥ 3 mice per group). *p < 0.05 versus other groups. (F) Analysis of the ratio of IFN-γ+/IL-10+ cells within TIM-1+, TIM-4+, and DN B cell subsets (mean + SD). **p < 0.01.
TIM-1 and TIM-4 are expressed on B cell subpopulations with different polarized cytokine profiles. Data obtained from flow cytometric analysis of splenocytes from naive B6 mice or 14 d after i.p. alloimmunization with mitomycin C–treated BALB/c splenocytes. (A) Frequency (mean + SD) of TIM-4 expression on B cells (CD19+), DCs (CD11c+), and CD4+ and CD8+ T cells (n ≥ 3 mice per group). *p < 0.05 versus naive. (B) Frequency (mean + SD) of B cells expressing TIM-1 versus TIM-4 from naive or alloimmunized mice (n ≥ 3 mice per group). *p < 0.05 versus naive. Representative flow cytometry plots of splenic B cells from alloimmunized mice: TIM-1 versus TIM-4 expression on CD19+ B cells (C) and IL-10 and IFN-γ expression on CD19+, CD19+TIM-1−TIM-4− (DN), CD19+TIM-1+, and CD19+TIM-4+ B cells (D). (E) Mean frequency (+ SD) of IL-4, IL-10, and IFN-γ expression [by flow cytometry as in (D)] on TIM-1+ versus TIM-4+ B cells from alloimmunized mice (n ≥ 3 mice per group). *p < 0.05 versus other groups. (F) Analysis of the ratio of IFN-γ+/IL-10+ cells within TIM-1+, TIM-4+, and DN B cell subsets (mean + SD). **p < 0.01.
B cells can exhibit innate-like responses, resulting in rapid expression of proinflammatory cytokines, including IFN-γ, after infection with various pathogens (2, 31). In this regard, a unique population of innate-like CD11aHIFcγRIIIHI B cells, peaking 3 d postinfection, expresses high levels of IFN-γ (10). Although essentially undetectable in naive mice, ∼1.5% of B cells expressed CD11aHIFcγRIIIHI after alloimmunization (Supplemental Fig. 2A, 2B). Approximately 35% of the cells within this subset expressed IFN-γ, and ∼90% of these IFN-γ+ B cells expressed TIM-4 (Supplemental Fig. 2B, 2C). Thus, TIM-4 is also expressed on IFN-γ+ B cells within this innate-like subset.
Although TIM-1 and TIM-4 had a similar distribution among B cell subsets (Supplemental Fig. 1B), we found that TIM-4+ B cells expressed significantly higher levels of IgM, IgG, and CD44 than TIM-1+ B cells. In contrast, TIM-1+ B cells expressed significantly higher levels of Fas and CD86 compared to TIM-4+ B cells (Supplemental Fig. 1C). No differences in the expression levels of CD40, CD62L, CD80, MHC class I, or MHC class II were observed between TIM-1+ and TIM-4+ B cells. Thus, beyond their cytokine profile, TIM-1+ and TIM-4+ B cells also differ in their expression of specific surface markers that could impact their effector function.
TIM-4+ Be1 cells inhibit tumor growth in an IFN-γ–dependent manner
Several studies demonstrate that B cell deficiency improves antitumor T cell responses and reduces tumor growth (32–34), suggesting that Bregs present within the overall B cell population normally promote tumor growth. In contrast, other studies show that B cell depletion enhances tumor growth, supporting the existence of proinflammatory Beffs (35, 36). The paradoxical role of B cells in cancer is likely to depend on whether Bregs or inflammatory Beffs predominate in a given setting. Although tumor-promoting Bregs act in an IL-10–dependent manner in some studies, their phenotype remains largely unknown (5, 32, 37). Moreover, the phenotype and the cytokines used by Beffs that inhibit tumor growth have not been identified.
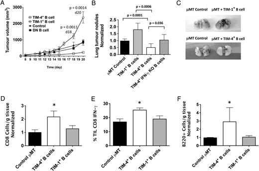
Based on their distinct patterns of cytokine expression, we examined the effect of TIM-4+ and TIM-1+ B cells on tumor growth. B cell–deficient μMT mice received s.c. B16 melanoma cells, with or without transfer of sort-purified TIM-1+ or TIM-4+ B cells obtained from WT (B6) mice previously immunized with B16 cells. Compared to control mice (no B cell transfer or DN B cell transfer), transfer of TIM-1+ B cells accelerated tumor growth, resulting in a 2.5-fold increase in tumor volume by day 20. In contrast, TIM-4+ B cells markedly inhibited tumor growth, reducing tumor volume 5-fold compared to control mice (Fig. 2A). That DN B cells did not impact tumor growth further confirms that TIM-1+ and TIM-4+ cells are indeed cytokine-polarized B cell populations with respective regulatory and proinflammatory properties compared to the total B cell population. Moreover, the inflammatory versus regulatory properties of these subsets correlates with their IFN-γ/IL-10 cytokine ratio. TIM-4+ B cells transferred from naive, rather than immunized, mice do not inhibit tumor growth (data not shown). This suggests that TIM-4+ B cells may be Ag specific, as was previously shown for TIM-1+ B cells (4).
TIM-4+ B cells inhibit, whereas TIM-1+ B cells promote, tumor growth. B16 melanoma cells were injected s.c. (A, D–F; 1 × 105) or i.v. (B and C; 2 × 105) into μMT mice that were left untreated (controls) or received (i.v.) equal numbers of TIM-1+ or TIM-4+ B cells (2.5–5 × 106) from tumor-immunized B6 mice. (A) Mean tumor volume (± SEM) of s.c. tumor growth over time for each treatment group (n = 4–11 mice per group). (B) Mean (+ SD) number of pulmonary tumor nodules (day 14) in treatment groups relative to untreated controls in each experiment (n = 4–8 mice per group). (C) Representative lungs from the experiment in (B). (D) Mean number (+ SD) of tumor-infiltrating CD8+ T cells (day 21) normalized to controls in each experiment (n = 3 or 4 mice per group). *p = 0.012, ANOVA. (CD8+ TILs in control mice averaged 2.7 ± 1.8 × 104 cells per gram). (E) Frequency of IFN-γ expression (mean percentage + SD) by tumor-infiltrating CD8+ T cells in (D). *p = 0.049, ANOVA. (F) Mean (+ SD) number of tumor-infiltrating B cells (day 21) normalized to controls, as in (D) *p = 0.037, ANOVA. (Tumor-infiltrating B cells in control mice averaged 2.7 ± 0.44 × 104 cells per gram).
TIM-4+ B cells inhibit, whereas TIM-1+ B cells promote, tumor growth. B16 melanoma cells were injected s.c. (A, D–F; 1 × 105) or i.v. (B and C; 2 × 105) into μMT mice that were left untreated (controls) or received (i.v.) equal numbers of TIM-1+ or TIM-4+ B cells (2.5–5 × 106) from tumor-immunized B6 mice. (A) Mean tumor volume (± SEM) of s.c. tumor growth over time for each treatment group (n = 4–11 mice per group). (B) Mean (+ SD) number of pulmonary tumor nodules (day 14) in treatment groups relative to untreated controls in each experiment (n = 4–8 mice per group). (C) Representative lungs from the experiment in (B). (D) Mean number (+ SD) of tumor-infiltrating CD8+ T cells (day 21) normalized to controls in each experiment (n = 3 or 4 mice per group). *p = 0.012, ANOVA. (CD8+ TILs in control mice averaged 2.7 ± 1.8 × 104 cells per gram). (E) Frequency of IFN-γ expression (mean percentage + SD) by tumor-infiltrating CD8+ T cells in (D). *p = 0.049, ANOVA. (F) Mean (+ SD) number of tumor-infiltrating B cells (day 21) normalized to controls, as in (D) *p = 0.037, ANOVA. (Tumor-infiltrating B cells in control mice averaged 2.7 ± 0.44 × 104 cells per gram).
Similar experiments were performed in the B16 lung metastasis model; μMT mice were inoculated with B16 cells via the tail vein, with or without transfer of TIM-1+ or TIM-4+ B cells from tumor-immunized mice. Evaluation on day 14 revealed that TIM-1+ Bregs significantly increased the number of B16 metastases compared to control mice lacking B cell transfer (Fig. 2B, 2C). In contrast, mice that received TIM-4+ Be1 cells had a 2-fold reduction in tumor metastases; however, TIM-4+ B cells transferred from immunized IFN-γ−/− mice had no effect on tumor metastases (Fig. 2B). Thus, IFN-γ is an important effector cytokine produced by TIM-4+ Be1 cells, and it underlies their antitumor effect. Moreover, the IL-10–enriched Breg population identified by TIM-1 enhances tumor growth.
To determine how TIM-1+ and TIM-4+ B cells impact the antitumor response, s.c. B16 tumors were examined for tumor-infiltrating lymphocytes (TILs). CD8+ TILs, particularly those expressing IFN-γ, are associated with antitumor activity and improved survival (19). Recipients of TIM-4+ Be1 cells exhibited a 2-fold increase in the number of CD8+ TILs compared with control mice, whereas recipients of TIM-1+ B cells had a similar number of TILs as control mice lacking B cell transfer (Fig. 2D). Furthermore, in recipients of TIM-4+ B cells, 50% more of these CD8+ TILs produced IFN-γ, resulting in a 3-fold increase in tumor infiltration by IFN-γ–expressing CD8+ T cells versus other treatment groups (Fig. 2E). Thus, TIM-4+ Be1 B cells enhance anti-tumor CD8 responses.
Interestingly, we also found a 3-fold increase in B cell infiltration into tumors of mice receiving TIM-4+ B cells compared to control mice or those receiving TIM-1+ B cells (Fig. 2F). Similar results were found in tumor sections examined by immunofluorescence in which B cells were readily identified in recipients of TIM-4+, but not TIM-1+, B cells (Supplemental Fig. 3). These findings suggest that, unlike TIM-1+ Bregs, TIM-4+ Be1 cells may act, in part, within the tumor.
TIM-4+ Be1 cells promote IFN-γ–dependent allograft rejection and proinflammatory T effector cells
B cells also exhibit a paradoxical role in transplantation. B cell depletion can increase acute renal allograft rejection in humans, suggesting that Bregs help to dampen immune responsiveness, even in the presence of immunosuppression (17). In mice, TIM-1+, but not TIM-1−, B cells transfer IL-10–dependent islet allograft tolerance (4). In contrast, B cells were also found to promote T cell memory and chronic rejection of murine cardiac allografts in an Ab-independent fashion (38, 39). The phenotype of such Beffs, the involvement of cytokines, and their role in the acute alloimmune response remain unknown. To determine whether TIM-4+ Be1 cells play an effector role in the allograft setting, we directly compared their activity with that of TIM-1+ Bregs.
Consistent with our previous findings, TIM-1+ B cells transferred from alloimmunized syngeneic mice prolonged islet allograft survival (GS) in B cell–deficient JHD recipients across a full MHC mismatch, and 40% of these mice exhibit long-term engraftment (>100 d, Fig. 3A). In contrast, we now show that transfer of TIM-4+ B cells from alloimmunized hosts significantly accelerates allograft rejection (Fig. 3A). However, transfer of TIM-4+ B cells from alloimmunized IFN-γ−/− mice no longer accelerated rejection and actually prolonged GS compared to untreated controls (Fig. 3A). This effect was not due to augmented IL-10 expression by IFN-γ−/− B cells, which did not differ from WT B cells (data not shown). This demonstrates a key role for IFN-γ in the proinflammatory function of this subset.
TIM-4+ B cells inhibit, whereas TIM-1+ B cells promote, islet GS. (A) Kaplan–Meier plots showing graft survival of B6 islet allografts in B cell–deficient (JHD) recipients that were left untreated (control) or received 5 × 106 TIM-1+CD19+ or TIM-4+CD19+ B cells from (day-14) alloimmunized WT or IFN-γ−/− mice (BALB/c). *p < 0.05, **p < 0.01 versus control. (B) Frequency (mean ± SD) of Foxp3, IL-4, IL-10, and IFN-γ expression among endogenous splenic CD4+ T cells, as determined by flow cytometry, in mice 14 d after exposure to alloantigen (i.p. splenocytes) recipient mice, as described in (A) n = 3 mice per group. *p < 0.05 versus the other groups.
TIM-4+ B cells inhibit, whereas TIM-1+ B cells promote, islet GS. (A) Kaplan–Meier plots showing graft survival of B6 islet allografts in B cell–deficient (JHD) recipients that were left untreated (control) or received 5 × 106 TIM-1+CD19+ or TIM-4+CD19+ B cells from (day-14) alloimmunized WT or IFN-γ−/− mice (BALB/c). *p < 0.05, **p < 0.01 versus control. (B) Frequency (mean ± SD) of Foxp3, IL-4, IL-10, and IFN-γ expression among endogenous splenic CD4+ T cells, as determined by flow cytometry, in mice 14 d after exposure to alloantigen (i.p. splenocytes) recipient mice, as described in (A) n = 3 mice per group. *p < 0.05 versus the other groups.
Consistent with GS results above, transfer of TIM-4+ B cells augments Th1 responses (IFN-γ) while reducing the expression of IL-4, IL-10, and Foxp3 by CD4 cells (Fig. 3B, Supplemental Fig. 4A). Such changes in Th differentiation have been associated with reduced GS (40, 41) and are directly opposed by the effects of TIM-1+ Bregs (Fig. 3B, Supplemental Fig. 4A). Thus, Be1 cells, identified by TIM-4, promote IFN-γ–dependent allograft rejection and augment Th1 polarization in vivo.
Anti–TIM-4 promotes tolerance by targeting TIM-4+ Be1 cells
The ability to identify regulatory and proinflammatory B cell subsets provides an opportunity to target these cells to modulate immune responsiveness. In this regard, we previously showed that anti–TIM-1 expands IL-10+ TIM-1+ Bregs 4-fold and promotes tolerance (4). Moreover, anti–TIM-4 can prolong skin GS across a single MHC class II mismatch, and this was associated with a decreased frequency of IFN-γ and IL-4 expression and an increased frequency of IL-10 and Foxp3 expression by transferred allospecific CD4 cells (42). These changes were attributed to an effect of anti–TIM-4 on DCs based on in vitro coculture assays; however, the role of B cells as targets was not considered. To address this, BALB/c recipients of B6 islet allografts received three doses of anti–TIM-4 (RMT4-53) mAb (days 0, 1, and 5). Anti–TIM-4 treatment led to long-term islet GS in >75% of the recipients across this full MHC mismatch (Fig. 4A). After depletion of B cells with anti-CD20, anti–TIM-4 significantly prolonged GS, indicating that it targets TIM-4 on other cell types. However, all such recipients reject their allografts by 52 d. Thus, marked prolongation of GS and tolerance mediated by anti–TIM-4 is completely dependent on B cells.
B lymphocytes are required for anti–TIM-4–mediated prolongation of GS. Chemically diabetic BALB/c recipients were left untreated or were subjected to B cell depletion with anti-CD20 (250 μg i.v. on days −14 and −1), followed by transplantation with B6 islets. Allograft recipients were treated with anti–TIM-4 (RMT4-53) or control Ig (0.5 mg on day −1 and 0.3 mg on days 0 and 5). (A) Kaplan–Meier plots of islet GS in recipients treated with control Ig, anti–TIM-4, or anti–TIM-4 plus anti-CD20. (B) Frequency (mean + SD) of IL-4, IL-10, IFN-γ, and Foxp3 expression by splenic CD4+ T cells on day14 after transplantation of BALB/c recipients (WT, IL-4–GFP reporter [4get], or IL-10–GFP [Tiger]), treated as described above. IL-4 and IL-10 were detected by GFP expression, whereas IFN-γ and Foxp3+ were detected by intracellular staining. (C and D) BALB/c recipients, treated as described above, received adoptive transfer of 106 CFSE-labeled CD45.1+ congenic T cells on day 0. (C) Representative flow cytometry plots showing proliferation (CFSE expression) of transferred CD4 and CD8 T cells on day 14 after transplantation. Numbers denote the percentage of gated cells within the respective quadrants (n = 3 mice per group). (D) Frequency (mean + SD) of proliferating CFSE-labeled T cells in mice, as described in (C). *p < 0.05. **p < 0.01 versus control or anti-CD20 group.
B lymphocytes are required for anti–TIM-4–mediated prolongation of GS. Chemically diabetic BALB/c recipients were left untreated or were subjected to B cell depletion with anti-CD20 (250 μg i.v. on days −14 and −1), followed by transplantation with B6 islets. Allograft recipients were treated with anti–TIM-4 (RMT4-53) or control Ig (0.5 mg on day −1 and 0.3 mg on days 0 and 5). (A) Kaplan–Meier plots of islet GS in recipients treated with control Ig, anti–TIM-4, or anti–TIM-4 plus anti-CD20. (B) Frequency (mean + SD) of IL-4, IL-10, IFN-γ, and Foxp3 expression by splenic CD4+ T cells on day14 after transplantation of BALB/c recipients (WT, IL-4–GFP reporter [4get], or IL-10–GFP [Tiger]), treated as described above. IL-4 and IL-10 were detected by GFP expression, whereas IFN-γ and Foxp3+ were detected by intracellular staining. (C and D) BALB/c recipients, treated as described above, received adoptive transfer of 106 CFSE-labeled CD45.1+ congenic T cells on day 0. (C) Representative flow cytometry plots showing proliferation (CFSE expression) of transferred CD4 and CD8 T cells on day 14 after transplantation. Numbers denote the percentage of gated cells within the respective quadrants (n = 3 mice per group). (D) Frequency (mean + SD) of proliferating CFSE-labeled T cells in mice, as described in (C). *p < 0.05. **p < 0.01 versus control or anti-CD20 group.
We found that after alloantigen exposure, anti–TIM-4 reduced the frequency of CD4+ T cells expressing IFN-γ and increased the frequency of those expressing IL-4, IL-10, and Foxp3 (Fig. 4B, Supplemental Fig. 4B). However, each of these effects was negated in B cell–depleted recipients (Fig. 4B). Anti–TIM-4 also inhibited proliferation of transferred CFSE-labeled CD4+ and CD8+ T cells in response to immunization with alloantigen by 2–3-fold (Fig. 4C, 4D). B cell depletion blocked the inhibitory effect of anti–TIM-4 on CD4 proliferation and reduced its effect on CD8 cell proliferation. Together, these studies suggest that despite much higher TIM-4 expression on DCs and macrophages, B cells are a key target of anti–TIM-4. Alternatively, anti-CD20 could have had a dominant effect mediated by Breg depletion, resulting in heightened immune responsiveness and a higher “set point” for tolerance.
Anti–TIM-4 targets TIM-4+ B cells
To better define the role of B cells, the above findings were first recapitulated in μMT mice. Similar to B cell–depleted WT mice, anti–TIM-4 only modestly prolonged islet GS in μMT recipients of BALB/c islets (Fig. 5A). In contrast, after transfer of WT B cells, anti–TIM-4 induced long-term GS in all μMT recipients. However, transfer of TIM-4−/− B cells had no effect on anti–TIM-4–mediated GS compared to anti–TIM-4–treated mice without B cell transfer. This suggests that anti–TIM-4 directly targets TIM-4 on B cells to promote tolerance.
Prolonged GS mediated by anti–TIM-4 is dependent on TIM-4 expression on B cells. (A) Chemically diabetic μMT mice received no B cells, or they received 107 WT or TIM-4−/− syngeneic B cells, followed by transplantation with BALB/c islets (day 0). Allograft recipients were treated with anti–TIM-4 (RMT4-53) or isotype-control rat Ig (RIgG2a). Shown are Kaplan-Meier plots of graft survival. *p < 0.05, **p > 0.05 versus RIgG2a and anti–TIM-4 alone, ***p < 0.02 versus all other groups. (B) Bone marrow chimeras reconstituted with 90% μMT + 10% TIM-4−/− bone marrow (TIM-4−/− B cells) or control chimeras reconstituted with 90% μMT + 10% WT B6 bone marrow (WT B cells) were treated with anti–TIM-4 or control rat Ig, followed by transplantation with BALB/c islets. *p < 0.05 versus all other groups.
Prolonged GS mediated by anti–TIM-4 is dependent on TIM-4 expression on B cells. (A) Chemically diabetic μMT mice received no B cells, or they received 107 WT or TIM-4−/− syngeneic B cells, followed by transplantation with BALB/c islets (day 0). Allograft recipients were treated with anti–TIM-4 (RMT4-53) or isotype-control rat Ig (RIgG2a). Shown are Kaplan-Meier plots of graft survival. *p < 0.05, **p > 0.05 versus RIgG2a and anti–TIM-4 alone, ***p < 0.02 versus all other groups. (B) Bone marrow chimeras reconstituted with 90% μMT + 10% TIM-4−/− bone marrow (TIM-4−/− B cells) or control chimeras reconstituted with 90% μMT + 10% WT B6 bone marrow (WT B cells) were treated with anti–TIM-4 or control rat Ig, followed by transplantation with BALB/c islets. *p < 0.05 versus all other groups.
Similar findings were observed using mixed bone marrow chimeras. μMT mice were lethally irradiated and reconstituted with TIM-4−/− and μMT bone marrow at a 1:10 ratio. In this setting, all B cells lack TIM-4, whereas the overwhelming majority of non-B cells are WT. (Control mice received WT and μMT bone marrow at a 1:10 ratio). Although not as potent in these chimeras, anti–TIM-4 treatment of control mice (WT B cells) prolonged median survival time by >50% (22 versus 35 d, p = 0.02, Fig. 5B). In contrast, anti–TIM-4 treatment of chimeric mice expressing TIM-4−/− B cells did not prolong GS.
Anti–TIM-4 inhibits IFN-γ expression by TIM-4+ B cells and augments IL-10 expression by TIM-1+ B cells
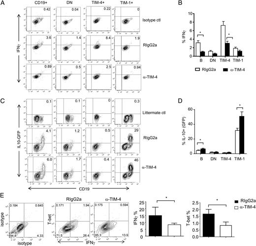
We next addressed the effect of anti–TIM-4 on B cells, its primary tolerogenic target. Anti–TIM-4 did not affect the percentage or number of TIM-4+ B cells, indicating that it does not act by simply depleting proinflammatory TIM-4+ Be1 cells while leaving TIM-1+ Bregs intact (Fig. 6A). However, anti–TIM-4 treatment inhibited IFN-γ expression by TIM-4+ B cells in alloantigen-immunized mice by ∼50% (Fig. 6B). The effects of anti–TIM-4 on the T cell response looks similar to the transfer of TIM-1+ Bregs (Figs. 3B, 4B) or treatment with anti–TIM-1 (4). Therefore, we also examined the effect of anti–TIM-4 on TIM-1+ Bregs. Although anti–TIM-4 had no effect on the frequency of TIM-1+ B cells, it augmented their IL-10 expression almost 2-fold. Thus, anti–TIM-4 inhibits IFN-γ expression by TIM-4+ Be1 cells and, apparently, indirectly augments IL-10 expression by TIM-1+ Bregs. Both cytokines have been shown to be important in the regulatory and effector function of their respective B cell subsets (Figs. 2, 3) (4).
Anti–TIM-4 treatment inhibits IFN-γ expression by TIM-4+ B cells and augments IL-10 expression by TIM-1+ B cells in vivo. Alloimmunized BALB/c IL-10–GFP (Tiger) reporter mice were treated with RIgG2a or anti–TIM-4. On day 14, splenic B cells were evaluated for the frequency (mean + SD) and number (mean + SD) of B cells per spleen expressing TIM-4 (A) or TIM-1 (C) and for cytokine expression by splenic total (CD19+ B cells) and TIM-4+ (B) or TIM-1+ (D) B cells by FACS. IL-10 was detected by GFP expression, whereas IFN-γ was detected by intracellular staining. n = 3 per group. *p < 0.05.
Anti–TIM-4 treatment inhibits IFN-γ expression by TIM-4+ B cells and augments IL-10 expression by TIM-1+ B cells in vivo. Alloimmunized BALB/c IL-10–GFP (Tiger) reporter mice were treated with RIgG2a or anti–TIM-4. On day 14, splenic B cells were evaluated for the frequency (mean + SD) and number (mean + SD) of B cells per spleen expressing TIM-4 (A) or TIM-1 (C) and for cytokine expression by splenic total (CD19+ B cells) and TIM-4+ (B) or TIM-1+ (D) B cells by FACS. IL-10 was detected by GFP expression, whereas IFN-γ was detected by intracellular staining. n = 3 per group. *p < 0.05.
To confirm that anti–TIM-4 acts directly on B cells, we evaluated the effect of anti–TIM-4 (versus control mAb) on cytokine expression by sort-purified CD19+ B cells from IL-10–GFP reporter mice. After in vitro stimulation with LPS, TIM-4+ B cells remained highly enriched for IFN-γ expression, and anti–TIM-4 reduced the frequency of IFN-γ expression ∼2.45-fold (Fig. 7A, 7B). There was also a trend toward reduced IFN-γ expression on TIM-1+ (TIM-4−) and TIM-1−TIM-4− DN B cells lacking TIM-4 expression. Moreover, anti–TIM-4 also augmented IL-10 expression on TIM-1+ (TIM-4−) B cells (Fig. 7C, 7D). These results suggest a reciprocal relationship between proinflammatory and regulatory cytokines expressed by B cells in different subsets. This notion is supported by Xiao et al. (22), who found that TIM-1− B cells expressed more proinflammatory cytokines when IL-10 expression by TIM-1+ Bregs was defective.
Anti–TIM-4 inhibits IFN-γ expression by TIM-4+ B cells and augments IL-10 expression by TIM-1+ B cells in vitro. Purified B cells from IL-10–GFP reporter mice (BALB/c) were treated in vitro with LPS (2 μg/ml) and RIgG2a or anti–TIM-4 for 48 h. PMA, ionomycin, and monensin were added for the final 5 h. IL-10 expression was detected by GFP expression, whereas IFN-γ was detected by intracellular staining. Representative flow cytometry plots showing IFN-γ expression (A) or IL-10 expression (C) on CD19+, CD19+TIM-1−TIM-4− (DN), CD19+TIM-1+, and CD19+TIM-4+ B cells. Frequency (mean + SD) of IFN-γ (B) or IL-10 (D) on cells in (A) (n = 3). *p < 0.05, anti–TIM-4 versus RIgG2a. (E) Sort-purified TIM-4+ B cells (B6) were stimulated as above. IFN-γ and T-bet expression was detected by intracellular staining. Representative flow cytometry plots (left panels) and frequency (mean + SD) of IFN-γ or T-bet expression on cells (right panels). n = 3 individual experiments, each performed in triplicate wells. *p < 0.05.
Anti–TIM-4 inhibits IFN-γ expression by TIM-4+ B cells and augments IL-10 expression by TIM-1+ B cells in vitro. Purified B cells from IL-10–GFP reporter mice (BALB/c) were treated in vitro with LPS (2 μg/ml) and RIgG2a or anti–TIM-4 for 48 h. PMA, ionomycin, and monensin were added for the final 5 h. IL-10 expression was detected by GFP expression, whereas IFN-γ was detected by intracellular staining. Representative flow cytometry plots showing IFN-γ expression (A) or IL-10 expression (C) on CD19+, CD19+TIM-1−TIM-4− (DN), CD19+TIM-1+, and CD19+TIM-4+ B cells. Frequency (mean + SD) of IFN-γ (B) or IL-10 (D) on cells in (A) (n = 3). *p < 0.05, anti–TIM-4 versus RIgG2a. (E) Sort-purified TIM-4+ B cells (B6) were stimulated as above. IFN-γ and T-bet expression was detected by intracellular staining. Representative flow cytometry plots (left panels) and frequency (mean + SD) of IFN-γ or T-bet expression on cells (right panels). n = 3 individual experiments, each performed in triplicate wells. *p < 0.05.
Finally, we showed that anti–TIM-4 acts directly on sort-purified TIM-4+ B cells and inhibited their IFN-γ expression by almost 50% (Fig. 7E). IFN-γ expression by B cells has been shown to be T-bet dependent (43). In our hands, only 10% of the IFN-γ+ B cells expressed T-bet at 48 h; however, in isolated TIM-4+ B cells, anti–TIM-4 reduced T-bet and IFN-γ expression by a similar fraction. Together, these findings suggest that ligation of TIM-4 on B cells by anti–TIM-4 directly inhibits expression of IFN-γ, a key effector cytokine expressed by Be1 cells. As discussed below, these data are striking because the cytoplasmic tail of TIM-4 does not contain any known signaling motifs, and the molecule has largely been regarded as a ligand for other molecules or as a tether, promoting uptake of apoptotic cells (44, 45).
Discussion
B cells potently regulate immune responses through expression of cytokines that can affect T cell and innate immune cell function (2, 3, 6, 10). Innate-like B cell and plasmablast responses occur rapidly in the setting of acute infection, with cytokine expression peaking and returning to baseline within a week. However, B cells also dramatically influence more protracted immune responses involved in autoimmunity (spontaneous or induced), tumor immunity, and allograft rejection/tolerance (2, 4, 6, 11, 19, 22). B cells can inhibit or promote such processes through the elaboration of a variety of regulatory or proinflammatory cytokines, respectively. This dichotomy in B cell function underlies the divergent results of B cell depletion that may depend on the disease/model, timing, and individual differences. For example, in humans, B cell depletion with anti-CD20 can lead to rapid improvements in rheumatoid arthritis, diabetes mellitus, and multiple sclerosis without affecting autoantibody levels (7, 46–48). In contrast, targeting B cells with anti-CD20 or atacicept (BLyS/APRIL antagonist) can exacerbate or give rise to de novo autoimmune manifestations in some patients (18, 20, 49). Moreover, B cell depletion at the time of renal transplantation can lead to a high incidence of acute T cell–mediated rejection (17). Murine models confirm this duality. For example, B cell depletion can augment or ameliorate experimental autoimmune encephalomyelitis, depending on the timing, and B cells can inhibit or promote antitumor responses (15, 19, 33–36). Better identification of the phenotype of regulatory, and particularly effector, B cells is paramount to understanding their biology and their role in different immunological settings, as well as devising strategies to target them to manipulate the immune response.
We previously showed that TIM-1+ B cells are enriched for IL-10 expression, regardless of B cell subset, and, moreover, TIM-1 is involved in their maintenance/expansion (4, 21, 22). We now show that another TIM family member, TIM-4, is similarly distributed on B cell subsets; however, it identifies cells that have a proinflammatory phenotype with ∼5-fold more IFN-γ and relatively lower IL-10 expression compared to TIM-1+ B cells, giving them a 10-fold greater IFN-γ/IL-10 ratio. Importantly, TIM-4+ B cells strongly inhibit tumor growth and accelerate allograft rejection, which confirms that TIM-4 identifies proinflammatory Be1 cells. Crucially, we also showed that IFN-γ underlies these proinflammatory effects (Figs. 2, 3). The only previous phenotype associated with any Beffs is a CD11aHiFcγRIIIHi population of innate-like B cells enriched for IFN-γ expression that arises rapidly in response to infection (10). TIM-4 is expressed by IFN-γ+ cells from within this subset, as well as by other B cells expressing IFN-γ in mice. Thus, although not specific, TIM-4 acts as the first broad marker for Be1 cells, and one that is involved in their inflammatory function (discussed further below). Additional studies (perhaps based on TIM-4) will be required to identify more specific markers and transcriptional regulators of Be1 cells, as well as the signals that are involved in TIM-4−mediated regulation.
The importance of B cell IFN-γ expression and its impact on the outcome of various inflammatory conditions have been established. During Salmonella infection, MyD88 expression by B cells is required for their IFN-γ expression, and this promotes rapid induction of Th1 cells (9). B cell IFN-γ also plays a key role in proteoglycan-induced arthritis by inhibiting the generation of Tregs that would otherwise prevent disease onset. We now demonstrate that IFN-γ is also a key Beff cytokine in allograft and tumor models. Specifically, TIM-4+ Be1 cells accelerate rejection, presumably through their ability to augment Th1 responses while reducing Tregs and inhibiting IL-10 and IL-4 expression. These effects are opposite to the IL-10–dependent effects of TIM-1+ Bregs (Fig. 3) (4). It should be noted that acute allograft rejection in fully H-2–mismatched mice is a vigorous process, and acceleration by even a few days is difficult to achieve. The potency of TIM-4+ Be1 cells is perhaps more easily appreciated by their ability to markedly inhibit the growth of B16 melanoma, with effects comparable to those achieved using combined checkpoint inhibition (50, 51).
TIM-4+ Be1 cells increased tumor infiltration by IFN-γ+ CD8 cells. We believe that this is the first direct demonstration that any Beffs can alter CD8+ T cell function or localization. We also noted that a portion of transferred TIM-4+ B cells infiltrate the tumor, suggesting that Be1 cells may exert at least part of their effector function locally. Of note, tumor infiltration with B cells and B cell:CD8+ T cell interactions within ovarian and various other cancers are associated with improved prognosis (19, 52, 53). Interestingly, we did find occasional TIM-4+ B cells that were closely associated with CD8+ TILs (Supplemental Fig. 3). In contrast, we did not find transferred TIM-1+ B cells in the tumor, in general agreement with most studies that primarily identify Bregs in the spleen (1, 54) and in draining LNs in mice bearing B16 melanoma (55).
We also demonstrated that anti–TIM-4 induced long-term GS in ∼75% of islet allograft recipients, and this was associated with decreased IFN-γ expression by TIM-4+ B cells. Moreover, TIM-4 ligation by anti–TIM-4 directly inhibited IFN-γ expression by purified TIM-4+ Be1 cells. This finding was unexpected, because TIM-4 exhibits a short cytoplasmic tail devoid of known signaling motifs (45). In this regard, TIM-4 has been widely viewed as a tether for apoptotic cells, allowing engulfment actually mediated by other receptors (44, 45); however, recent findings suggest that TIM-4 may play a more active role in phagocytosis. Ectopic expression of TIM-4 allows epithelioid AD293 cells to phagocytose phosphatidylserine-coated beads in a process mediated by an association between TIM-4 and β1 integrins, leading to integrin-mediated signaling (56). Previous studies have shown that treatment of mice with anti–TIM-4 inhibits experimental autoimmune encephalomyelitis and allograft rejection (24, 42). In vitro studies suggested that anti–TIM-4 altered T cell:DC interactions and inhibited IL-4 expression, which led to increased inducible Tregs and IL-10 and decreased IFN-γ expression by CD4 cells (42). We found that anti–TIM-4 treatment led to similar CD4 responses in vivo (except IL-4 was increased); however, B cell depletion revealed that these findings are all B cell dependent (Fig. 4). The results of B cell–depletion studies were not simply due to loss of Bregs, because cell transfer and bone marrow chimera studies showed that anti–TIM-4 responsiveness requires B cells to express TIM-4. Additionally, as noted above, in vitro studies support a direct effect of anti–TIM-4 on cytokine expression by TIM-4+ B cells. However, our studies do not preclude a role for altered apoptotic cell uptake or APC function of DCs, because anti–TIM-4 modestly prolonged GS, even in the absence of TIM-4+ B cells. Although the signaling pathways linking anti–TIM-4 to T-bet and IFN-γ expression in TIM-4+ cells remain to be defined, it is likely that they depend on interactions between TIM-4 and integrins or other signaling molecules. Regardless, our findings now help to explain how mAb-mediated ligation of TIM-4, an inhibitory molecule on inflammatory B cells, promotes tolerance in autoimmune and transplant models. Taken together, our data indicate that TIM-4 is not simply a marker for proinflammatory Be1 cells but is directly involved in their function. Our studies also reveal that anti–TIM-4 indirectly augments IL-10 expression by TIM-1+ (TIM-4−) B cells, and this is likely to contribute to the potency of anti–TIM-4. This also suggests a reciprocal relationship between Bregs and Beffs. Although the mechanism of this relationship is not yet clear, it is possible that IFN-γ and IL-10 counterregulate one another. In this regard, coculture with Th1 and Th2 cells can polarize B cell cytokine expression (Be1 and B effector 2 cells), and proinflammatory cytokines (e.g., IFN-γ and IL-12) increase B cell IFN-γ expression (8, 43).
In summary, we identified TIM-4 as a novel marker for Be1 cells that depend on IFN-γ for their proinflammatory activity. These cells promote Th1 polarization while reducing Tregs and regulatory cytokines, such as IL-10. As such, they enhance allograft rejection and reduce tumor growth and metastasis. In contrast, TIM-1+ Bregs prolong GS and promote tumor growth. The presence of these regulatory and inflammatory cells within the same classical B cell subsets helps to explain the paradoxical effect of B cell depletion in autoimmune, allograft, and tumor models and highlights the need for markers that can identify these cells with opposing activity. Nothing is known about the ontogeny of TIM-1+ Bregs or TIM-4+ Be1 cells, and future studies will be required to determine whether these cells constitute distinct lineages or develop in response to activation or other cues in their microenvironment. Nonetheless, our findings provide an important first step toward identifying these cells and finding agents that can selectively deplete or alter their activity to augment or inhibit the immune response. In this regard, we previously showed that anti–TIM-1 targets TIM-1+ B cells to enhance IL-10 expression. We now show that anti–TIM-4 targets TIM-4+ B cells to inhibit their IFN-γ expression and drive a reciprocal increase in IL-10 expression by TIM-1+ B cells, changes that act in concert to downregulate immune responses.
Footnotes
This work was supported by National Institutes of Health Grants R01AI097361 and R01AI114587 (to D.M.R.).
The online version of this article contains supplemental material.
References
Disclosures
The authors have no financial conflicts of interest.
![FIGURE 1. TIM-1 and TIM-4 are expressed on B cell subpopulations with different polarized cytokine profiles. Data obtained from flow cytometric analysis of splenocytes from naive B6 mice or 14 d after i.p. alloimmunization with mitomycin C–treated BALB/c splenocytes. (A) Frequency (mean + SD) of TIM-4 expression on B cells (CD19+), DCs (CD11c+), and CD4+ and CD8+ T cells (n ≥ 3 mice per group). *p < 0.05 versus naive. (B) Frequency (mean + SD) of B cells expressing TIM-1 versus TIM-4 from naive or alloimmunized mice (n ≥ 3 mice per group). *p < 0.05 versus naive. Representative flow cytometry plots of splenic B cells from alloimmunized mice: TIM-1 versus TIM-4 expression on CD19+ B cells (C) and IL-10 and IFN-γ expression on CD19+, CD19+TIM-1−TIM-4− (DN), CD19+TIM-1+, and CD19+TIM-4+ B cells (D). (E) Mean frequency (+ SD) of IL-4, IL-10, and IFN-γ expression [by flow cytometry as in (D)] on TIM-1+ versus TIM-4+ B cells from alloimmunized mice (n ≥ 3 mice per group). *p < 0.05 versus other groups. (F) Analysis of the ratio of IFN-γ+/IL-10+ cells within TIM-1+, TIM-4+, and DN B cell subsets (mean + SD). **p < 0.01.](https://aai.silverchair-cdn.com/aai/content_public/journal/jimmunol/199/7/10.4049_jimmunol.1602107/2/m_ji1602107f1.jpeg?Expires=1709907679&Signature=p7rV1uS2-x93Gx~HATcWdas3qQul~OmsO78Oq~Bc28T6Rn-6W6kIw7RZLW792BeZ40~Ht08gqKNCKvtOCjJpmDER0lzx~U1BgyQhygCmF2EGvDVqbyDgfaDMSpA2loHVEbdwuRa-63Q5HF4Ouvqd58BImhwQVdKQJiU1aVf-g1gH15vDGj4jFT5tYNKXWoAdEHZkVgNmHqqWjFdu0HPvm2ncByKwfreF5ugOFxgiSInAIzpDiDEkNPC6nqcfurtyO5nwgKksfuAZ918LZxreI~z~7JyMzV2xM16Mqe7aQc0-1iNMktkURrKTvuPEJw4Swgwa4cwESV4Ui62nBt5UFQ__&Key-Pair-Id=APKAIE5G5CRDK6RD3PGA)


![FIGURE 4. B lymphocytes are required for anti–TIM-4–mediated prolongation of GS. Chemically diabetic BALB/c recipients were left untreated or were subjected to B cell depletion with anti-CD20 (250 μg i.v. on days −14 and −1), followed by transplantation with B6 islets. Allograft recipients were treated with anti–TIM-4 (RMT4-53) or control Ig (0.5 mg on day −1 and 0.3 mg on days 0 and 5). (A) Kaplan–Meier plots of islet GS in recipients treated with control Ig, anti–TIM-4, or anti–TIM-4 plus anti-CD20. (B) Frequency (mean + SD) of IL-4, IL-10, IFN-γ, and Foxp3 expression by splenic CD4+ T cells on day14 after transplantation of BALB/c recipients (WT, IL-4–GFP reporter [4get], or IL-10–GFP [Tiger]), treated as described above. IL-4 and IL-10 were detected by GFP expression, whereas IFN-γ and Foxp3+ were detected by intracellular staining. (C and D) BALB/c recipients, treated as described above, received adoptive transfer of 106 CFSE-labeled CD45.1+ congenic T cells on day 0. (C) Representative flow cytometry plots showing proliferation (CFSE expression) of transferred CD4 and CD8 T cells on day 14 after transplantation. Numbers denote the percentage of gated cells within the respective quadrants (n = 3 mice per group). (D) Frequency (mean + SD) of proliferating CFSE-labeled T cells in mice, as described in (C). *p < 0.05. **p < 0.01 versus control or anti-CD20 group.](https://aai.silverchair-cdn.com/aai/content_public/journal/jimmunol/199/7/10.4049_jimmunol.1602107/2/m_ji1602107f4.jpeg?Expires=1709907679&Signature=Vgv6ngf4IFqNoiyV-FWahuICJr7LmC2c0xPk6mQF8hJidBQzA7AARkdwqB2tiXL398K9yJIrx23CZAADBF1AauZyOKDIf8q5byOacWKlH2lGemmHMIO~cW8mY52z3EUsSw~q~d-~jT1w99-QDugycfFA3sF1zOGdpQ-3svocOVvH4pOZtO1xKnfMEr1IqcuE9qcUujFdHTHxVdYIm5s1TVjPAEGGCIe11iEKTPUcewArcyogwBVdlBZRyQAD~7rSa9UtAIzlsgTBNy5NtQgT5boIaGWPJ1S-o3YSaInm5RFkCm2GwokIekzO5Xcg8pZhWhSf~gtazUWN~vFxfCws0A__&Key-Pair-Id=APKAIE5G5CRDK6RD3PGA)


