Abstract
In inflammatory arthritis, the dysregulation of osteoclast activity by proinflammatory cytokines, including TNF, interferes with bone remodeling during inflammation through Ca2+-dependent mechanisms causing pathological bone loss. Ca2+-dependent CREB/c-fos activation via Ca2+-calmodulin kinase IV (CaMKIV) induces transcriptional regulation of osteoclast-specific genes via NFATc1, which facilitate bone resorption. In leukocytes, Ca2+ regulation of NFAT-dependent gene expression oftentimes involves the activity of the Ca2+-activated K+ channel KCa3.1. In this study, we evaluate KCa3.1 as a modulator of Ca2+-induced NFAT-dependent osteoclast differentiation in inflammatory bone loss. Microarray analysis of receptor activator of NF-κB ligand (RANKL)-activated murine bone marrow macrophage (BMM) cultures revealed unique upregulation of KCa3.1 during osteoclastogenesis. The expression of KCa3.1 in vivo was confirmed by immunofluorescence staining on multinucleated cells at the bone surface of inflamed mouse joints. Experiments on in vitro BMM cultures revealed that KCa3.1−/− and TRAM-34 treatment significantly reduced the expression of osteoclast-specific genes (p < 0.05) alongside decreased osteoclast formation (p < 0.0001) in inflammatory (RANKL+TNF) and noninflammatory (RANKL) conditions. In particular, live cell Ca2+ imaging and Western blot analysis showed that TRAM-34 pretreatment decreased transient RANKL-induced Ca2+ amplitudes in BMMs by ∼50% (p < 0.0001) and prevented phosphorylation of CaMKIV. KCa3.1−/− reduced RANKL+/−TNF-stimulated phosphorylation of CREB and expression of c-fos in BMMs (p < 0.01), culminating in decreased NFATc1 protein expression and transcriptional activity (p < 0.01). These data indicate that KCa3.1 regulates Ca2+-dependent NFATc1 expression via CaMKIV/CREB during inflammatory osteoclastogenesis in the presence of TNF, corroborating its role as a target candidate for the treatment of bone erosion in inflammatory arthritis.
Introduction
Physiological bone remodeling is a balanced process maintained by the activity of bone-resorbing osteoclasts and bone-forming osteoblasts. Osteoclasts differentiate from myeloid precursor cells into multinucleated giant cells under the influence of M-CSF and receptor activator of NF-κB ligand (RANKL) (1–5). Terminally differentiated osteoclasts are characterized by the formation of sealing zones of F-actin (F-actin rings), creating an isolated environment on the bone surface into which enzymatic vesicles that contain lytic enzymes including tartrate-resistant acid phosphatase (TRAP; Acp5), matrix metalloproteinase-9 (MMP9; Mmp9), and cathepsin K (CTSK; Ctsk) can be released to facilitate bone resorption (1–6). The transcriptional regulation of osteoclastogenesis by RANKL is initiated by RANK/RANKL binding, which induces Ca2+-independent NF-κB signaling, as well as c-fos/AP-1, both resulting in the expression of NFATc1, the master regulator of osteoclastogenesis (7–10). Simultaneously, RANKL induces c-fos/AP-1 upregulation through Ca2+-dependent signaling cascades involving phospholipase Cγ (11–13). The increase in intracellular Ca2+ activates the Ca2+/calmodulin-dependent Ca2+-calmodulin kinase IV (CaMKIV), capable of inducing transcriptional upregulation of c-fos/AP-1 and Nfatc1 through phosphorylated CREB (pCREB) (9, 14, 15). Subsequently, NFATc1 undergoes autoamplification by binding to its own promoter region (16). Besides CaM kinases, the Ca2+/calmodulin-dependent phosphatase calcineurin (CaN) is also activated by increased intracellular Ca2+ concentrations (17, 18). Activated CaN dephosphorylates NFATc1 enabling its nuclear translocation. Next, a transcriptional complex including NFATc1, c-fos/AP-1, and pCREB trigger the transcription of osteoclast-specific genes (13, 19). During pathological conditions, as in inflammatory arthritis, alternative stimuli can facilitate osteoclast formation in addition to the classic RANKL pathway (20–25). Proinflammatory cytokines such as TNF promote osteoclast formation and activity in rodents and humans (24, 26). TNF is released by several types of T cells as well as by synovial macrophages under inflammatory joint conditions, and is involved in promoting NF-κB signaling as well as Ca2+-dependent pathways in osteoclast precursor cells (24). Hence, both RANKL- and TNF-dependent osteoclast differentiation pathways are critically dependent on Ca2+ signals (13, 14, 24).
In leukocytes, Ca2+-dependent NFAT signaling through CaN is modulated by K+ channel activity, which has been thoroughly examined in the past three decades (27). During phospholipase Cγ-induced store-operated Ca2+ entry through plasma membrane Ca2+ channels such as Ca2+ release-activated calcium (CRAC) channels, K+ channels repolarize the plasma membrane by creating a positive outward current and thereby stabilize the driving force for Ca2+ influx, a prerequisite for sustained activation of CaN-dependent subsequent gene expression through NFAT (12, 27–30). However, the dependence of CaMK pathways on K+ channel activity during leukocyte differentiation and its role in NFAT expression is much less understood at this time (31).
Recent studies have highlighted the importance of the Ca2+-dependent K+ channel KCa3.1 (Kcnn4) as a key regulator during osteoclast formation (32), and suggested that the mechanism of action of Ibandronate, a commonly used drug to treat postmenopausal osteoporosis, involves the inhibition of KCa3.1 currents (33).
In the current study we characterize the involvement of the predominant K+ channel KCa3.1 in CaMK/CREB/c-fos–dependent Ca2+ signaling and NFATc1 regulation during inflammatory compared with noninflammatory osteoclast differentiation in the presence and absence of TNF using in vitro osteoclast assays, as well as live cell Ca2+ imaging.
Materials and Methods
Reagents and Abs
Cells were cultured in αMEM containing 2 mM l-glutamine (12561), 10% heat-inactivated FBS, 100 IU/ml penicillin, and 100 IU/ml streptomycin (Life Technologies). Quantitative PCR (qPCR) primers were either designed or used as previously described and tested for their distinctive product sizes (Integrated DNA Technologies) (34). CMG-1412 media were generated as previously described (35). Immunofluorescence (IF) Abs and reagents are: anti-KCa3.1 (P4997) (Sigma-Aldrich), anti-CD68 (FA-11) (BioLegend) (36), phalloidin-FITC (Sigma-Aldrich), goat anti-rabbit AF-594 and goat anti-rat AF488 (Life Technologies), and goat serum (Gemini Bio Products). Recombinant cytokines (mM-CSF, mTNF, and mRANKL) were purchased from R&D Systems; inhibitors: TRAM-34, KN-93, cyclosporine A (CsA) (Sigma-Aldrich); Fluo-4-AM (Life Technologies); Western blot Abs: anti-CREB (06-863) and anti–phospho-CREB (Ser133) (06-519) (Millipore) (14), anti-CaMKIV (H-5) (Santa Cruz Technologies) (37), anti–phospho-CaMKIV (Thr196, Thr200) (PA5-37504) (Thermo Fisher Scientific), anti-NFATc1 (7A6) (Thermo Fisher Scientific) (14), anti–β-actin (13E5) (Cell Signaling Technology)
Animals
All animal protocols and procedures are in accordance with the Declaration of Helsinki and were approved by the UC Davis Animal Care and Use Committee (Institutional Animal Care and Use Committee). C57BL/6J and C57BL/6J Kcnn4−/− mice, originally purchased from The Jackson Laboratory, were subsequently bred in the UC Davis animal facility under standardized breeding conditions. For in vitro experiments, mice were sacrificed by carbon dioxide exposure. Arthritis was induced using the IL-23 gene transfer model as previously described (38).
Osteoclast cultures and characterization
Whole bone marrow was extracted from tibiae and femora of 8–12 wk old wild-type (WT) C57BL/6J and Kcnn4−/− mice, as previously described (39). Cells were plated in culture medium containing CMG-1412 cell line medium 1:20 (v/v) in αMEM for 4 d until 30–40% confluence to generate macrophages. To generate osteoclasts, the culture medium was then supplemented with soluble recombinant mRANKL (30 ng/ml) for an additional 3 d. For inflammatory conditions, soluble recombinant mTNF was added at 10 ng/ml. Cytochemical staining was performed using an Acid Phosphatase, Leukocyte (TRAP) Kit according to the manufacturer’s instructions (Sigma-Aldrich). For F-actin ring staining, cells grown on coverslips were fixed with 4% paraformaldehyde solution and permeabilized using 0.5% Triton X-100 before incubation with Phalloidin-FITC (1:100) for 1 h at room temperature.
IF and H&E staining
Native cells were fixed with 4% paraformaldehyde solution and blocked with 5% donkey serum for 1 h at room temperature. Primary KCa3.1 Ab was used (1:300) and conjugated to secondary donkey IgG affinity purified fluorescently labeled Abs (1:500). As controls for unspecific binding, secondary Abs were used without primary. Samples were embedded using Vectashield mounting medium for IF (Vector Laboratories), containing DAPI. For staining of mouse joints, whole ankle and knee joints were fixed in 10% formalin decalcified in 10% EDTA and embedded in paraffin. Serial sections (4 μm) were rehydrated in alcohol gradient and stained with H&E. For IF, Ag was retrieved using 0.6 U/ml Proteinase-K solutions. Subsequent Ab-labeling and mounting for IF was performed as with native cells. H&E imaging was obtained by Olympus BX61 confocal microscope (Olympus) and analyzed with cellSens Dimension software (Olympus). IF imaging was performed with a Nikon A1 confocal microscope (Nikon Instruments) with 200× or 600× magnification. Images within one experiment were recorded under identical parameters to ensure comparability and analyzed using ImageJ 1.46.
Microarray analysis
Total RNA was amplified and purified using an Illumina RNA amplification kit (Ambion) to yield biotinylated cRNA, and 1.5 μg of cRNA samples were hybridized to Illumina WG-6 v2.0 chips according to the manufacturer’s instructions (Illumina). Arrays were scanned by Illumina iScan. Raw data were extracted using GenomeStudio (Illumina). Probe signal values were transformed by mean normalization and logarithm, and then illustrated by a heat map. Data are deposited in the National Center for Biotechnology Information Gene Expression Omnibus under accession number GSE86998 (http://www.ncbi.nlm.nih.gov/geo/query/acc.cgi?acc=GSE86998).
AlamarBlue assay
AlamarBlue cell viability and proliferation assay was performed according to the manufacturer’s instructions (Invitrogen). In brief, cells were cultivated in 96-well plates. All samples were plated in triplets. AlamarBlue reagent was added to each well and incubated on 37°C for 7 h before fluorescence detection with an excitation at 570 nm and emission at 590 nm.
Calcium measurements
Bone marrow macrophages (BMMs) were cultured in M-CSF (25 ng/ml) for 4 d. Prior to Ca2+ measurements, cells were starved of M-CSF for 6–8 h. Directly before imaging, cells were labeled with 2.5 μM Fluo-4 AM. Cells were observed for baseline Ca2+ for 5 min before addition of 100 ng/ml RANKL. For KCa3.1 inhibition, cells were preincubated with 3 μM TRAM-34 or DMSO for 15 min at 37°C prior to Ca2+ measurements. Fluo-4 AM intensity was measured and tracked in 1 s intervals for 15 min using a Nikon Eclipse FN1 Swept-Field Confocal microscope with 200× magnification and NIS-Elements BR software (Nikon Instruments).
RNA isolation and qPCR
Total RNA isolation was performed using an RNeasy Mini RNA isolation kit (Qiagen) according to the manufacturer’s instructions. RNA yield was measured by photospectrometry. Briefly, 500 ng of total RNA was used for cDNA synthesis using oligo(dT)15 primers and an Omniscript Reverse Transcription cDNA synthesis kit following the manufacturer’s recommendations (Qiagen). qPCR was performed using QuantiTect SYBR Green PCR kit following the manufacturer’s instructions (Qiagen); all cDNAs were standardized to β2M mRNA expression.
Trans-AM NFATc1 transcription factor binding assay
Transcription factor binding assay was performed according to the manufacturer’s instructions (Active Motive). In brief, BMMs were cultivated in 10 cm culture dishes and stimulated with RANKL (30 ng/ml) alone or in combination with TNF (10 ng/ml) as described earlier. After 36 h, nuclear lysates were extracted using Nuclear Extract kit (Active Motive). Final protein concentrations were determined using a BCA protein assay kit (Pierce). Protein lysates were then incubated in an oligonucleotide precoated plate and detected with primary NFATc1 and secondary HRP-labeled Abs. Absorbance was measured at 450 nm with a reference wavelength at 655 nm. Assay specificity was guaranteed by competitive binding assays using WT and control mutated consensus sequences for NFATc1.
Western blot analysis
Time-dependent phosphorylation experiments were performed in total cell lysates of BMMs and osteoclasts, respectively. For CREB phosphorylation, cells were cultivated in full culture medium and stimulated with 30 ng/ml RANKL or RANKL in combination with 10 ng/ml TNF for indicated times before cell lysates were collected. For CaMKIV phosphorylation, cells were starved for 6–8 h before stimulation with 100 ng/ml RANKL. BMMs and osteoclasts were lysed in radioimmunoprecipitation buffer (Cell Signaling Technology) including phosphatase inhibitors (Pierce) and Mini EDTA-free Protease Inhibitor Cocktail (Roche). Insoluble material was removed by centrifugation at 13,000 rpm for 20 min at 4°C. Final protein concentrations were determined using a BCA protein assay kit (Pierce). Electrophoresis was performed using four ∼ 15% Mini-PROTEAN TGX Precast Gels (Bio-Rad). Blots were subsequently transferred to polyvinylidene difluoride membranes and unspecific binding was blocked with 5% BSA in TBST. Immunoreactive bands were detected with the Odyssey Infrared Imaging System (LI-COR Biosciences). All specific bands were normalized to β-actin signals.
Statistical analysis
Statistical analysis and graphical representation was performed using GraphPad Prism Version 6.03 and Windows Excel 2010. Following a Gaussian distribution (D’Agostino and Pearson omnibus normality test), p values were calculated for a confidence interval of 95% by paired or unpaired Student t test. When calculating p values for normalized data, one-sample t test for a hypothetical value of 1.0 was assumed. In case of nonparametric data either Mann–Whitney U or Wilcoxon-ranked pairs test were used. For multiparameter experiments, either one-way ANOVA preceding post hoc Holm–Sidak multiple comparison test for parametric data or Kruskal–Wallis followed by Dunn multiple comparisons test were performed for a confidence interval of 95%, unless otherwise indicated. Bar graphs show means with SEM; n.s. = p > 0.05, *p < 0.05, **p < 0.01, ***p < 0.001, ****p < 0.0001; calcium measurements: for population analysis, the number of responding cells was normalized to the total number of cells per frame; for assessment of the response magnitude, the maximum response after stimulation was normalized to the maximum response baseline (ΔRA/ΔBL).
Results
KCa3.1 is highly expressed during osteoclastogenesis
To investigate the regulation of K+ channel expression during osteoclast differentiation, we performed RNA microarray analysis on isolated mouse BMMs cultivated from murine M-CSF–stimulated bone marrow cells before and after RANKL-induced osteoclast differentiation (Supplemental Fig. 1). A comparison of a number of selected K+ channels, previously described in macrophage or osteoclast biology (32, 40), identified the upregulation of only one Ca2+-activated K+ channel, KCa3.1 (Kcnn4), during RANKL-induced osteoclastogenesis (Supplemental Fig. 1A, 1D).
We also investigated the expression of KCa3.1 in murine inflammatory arthritis in vivo (38) and confirmed that multinucleated cells located at the bone surface of inflamed joints (Fig. 1A) coexpressed KCa3.1 and CD68 (Fig. 1B) (41). Similarly, qPCR analysis of BMMs stimulated with RANKL in vitro revealed upregulation of KCa3.1 mRNA (Kcnn4) during RANKL-induced osteoclastogenesis, whereas the presence of TNF in addition to RANKL had no significant influence on Kcnn4 expression (Fig. 1C). Interestingly, the expression of the voltage-gated potassium channel Kv1.3 (Kcna3), which has previously been demonstrated to play a role in proinflammatory macrophages and microglia differentiation, was found to be significantly underrepresented in macrophages and osteoclasts (Supplemental Fig. 1E) (42). By using splice variant-specific primers, we also detected the presence of a dominant-negative transcript of Kcnn4 (Kcnn4 b) next to the active variant (Kcnn4 a) in macrophages and osteoclasts, as suggested by a previous study in lymphocytes (34). IF staining of KCa3.1 confirmed protein expression in cultures stimulated with RANKL or TNF alone and the combination of both in multinucleated cells exhibiting F-actin ring structures (Fig. 1D).
KCa3.1 is present on multinucleated cells in inflammatory arthritis. (A) H&E staining of paraffin sections obtained from inflamed joints of arthritic mice 11 d after IL-23 minicircle injection showing a multinucleated cell or osteoclast (OC) at the bone surface adjacent to inflamed periosteum (scale bar, 20 μm). (B) IF staining of a multinucleated cell at the bone surface showing coexpression of CD68 (green) and KCa3.1 (red) with DAPI (blue) (scale bar, 20 μm). (C) qPCR analysis showing normalized expression of active (Kcnn4 a) and dominant-negative (Kcnn4 b) splice variants of the KCa3.1 gene (Kcnn4); Kcnn4 a/b primer detecting both transcripts. One-way ANOVA followed by post hoc multiple comparison test was performed (n = 4, p < 0.0001); shown are mean ± SEM. *p < 0.05, **p < 0.01. (D) IF staining for KCa3.1 (red), actin (green), and DAPI (blue) in cultured mouse BMMs, unstimulated (control), and stimulated in indicated conditions (n = 3, scale bar, 100 μm).
KCa3.1 is present on multinucleated cells in inflammatory arthritis. (A) H&E staining of paraffin sections obtained from inflamed joints of arthritic mice 11 d after IL-23 minicircle injection showing a multinucleated cell or osteoclast (OC) at the bone surface adjacent to inflamed periosteum (scale bar, 20 μm). (B) IF staining of a multinucleated cell at the bone surface showing coexpression of CD68 (green) and KCa3.1 (red) with DAPI (blue) (scale bar, 20 μm). (C) qPCR analysis showing normalized expression of active (Kcnn4 a) and dominant-negative (Kcnn4 b) splice variants of the KCa3.1 gene (Kcnn4); Kcnn4 a/b primer detecting both transcripts. One-way ANOVA followed by post hoc multiple comparison test was performed (n = 4, p < 0.0001); shown are mean ± SEM. *p < 0.05, **p < 0.01. (D) IF staining for KCa3.1 (red), actin (green), and DAPI (blue) in cultured mouse BMMs, unstimulated (control), and stimulated in indicated conditions (n = 3, scale bar, 100 μm).
These results indicate that KCa3.1 is expressed during physiological and inflammatory osteoclastogenesis.
KCa3.1 function is required for osteoclast formation and gene expression in physiological and inflammatory osteoclast differentiation
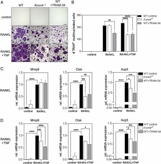
To further understand the role of KCa3.1 in osteoclastogenesis during inflammation, we stimulated BMMs from WT and Kcnn4−/− mice with RANKL and RANKL in combination with TNF. Although visibly smaller in size, as previously described by Kang et al. (32), cultures from Kcnn4−/− cells compared with WT revealed similar numbers of TRAP+, multinucleated cells in the presence of RANKL when assessed with a threshold of ≥3 nuclei (Fig. 2A, 2B). However, combining RANKL and TNF stimulation reduced those numbers significantly by 40.8%. Pharmacological inhibition of KCa3.1, using the specific KCa3.1 inhibitor TRAM-34, revealed a decrease in multinucleated cells regardless of the presence (38.9% reduction) or absence (29.4% reduction) of TNF (Fig. 2A, 2B), suggesting potential compensation of KCa3.1 functions in Kcnn4−/− cells that partially rescues the osteoclast formation phenotype when stimulated with RANKL alone. The inhibition of KCa3.1 by TRAM-34 was found to be concentration-dependent (Supplemental Fig. 2A) and cell viability and proliferation were unaltered by TRAM-34 treatment or genetic deletion of KCa3.1 before (Supplemental Fig. 2B) and after stimulation with RANKL, TNF, or a combination of both (Supplemental Fig. 2C).
RANKL-stimulated BMMs from Kcnn4−/− mice or treated with TRAM-34 in combination with TNF show decreased osteoclast formation correlated with decreased expression of osteoclast-specific genes. (A) Representative images of cytochemical TRAP staining of murine WT, Kcnn4−/−, and WT+TRAM-34 (10 μM) BMMs cultured in indicated condition (scale bar, 100 μm). (B) Numbers of multinucleated TRAP+ cells (MNCs) (purple) (≥3 nuclei) in these cultures (n = 4); (C) qPCR analysis showing normalized mRNA expression of osteoclast-specific genes Mmp9, Ctsk, Acp5 in RANKL; and (D) RANKL+TNF stimulated BMMs. One-way ANOVA followed by multiple comparison test was performed for all experiments (n = 4); shown are mean ± SEM. *p < 0.05, **p < 0.01, ***p < 0.001, ****p < 0.0001.
RANKL-stimulated BMMs from Kcnn4−/− mice or treated with TRAM-34 in combination with TNF show decreased osteoclast formation correlated with decreased expression of osteoclast-specific genes. (A) Representative images of cytochemical TRAP staining of murine WT, Kcnn4−/−, and WT+TRAM-34 (10 μM) BMMs cultured in indicated condition (scale bar, 100 μm). (B) Numbers of multinucleated TRAP+ cells (MNCs) (purple) (≥3 nuclei) in these cultures (n = 4); (C) qPCR analysis showing normalized mRNA expression of osteoclast-specific genes Mmp9, Ctsk, Acp5 in RANKL; and (D) RANKL+TNF stimulated BMMs. One-way ANOVA followed by multiple comparison test was performed for all experiments (n = 4); shown are mean ± SEM. *p < 0.05, **p < 0.01, ***p < 0.001, ****p < 0.0001.
Collectively, both genetic deletion and pharmacological inhibition of KCa3.1 significantly reduced the number of multinucleated cells in the presence of TNF.
These data correlated with a reduction in mRNA expression of the osteoclast-specific genes Mmp9, Ctsk, and Acp5 in Kcnn4−/− and TRAM-34–treated cells compared with WT untreated controls in the presence of RANKL in combination with TNF, as is evident from qPCR experiments (Fig. 2D). However, in the presence of RANKL alone, only Ctsk and Acp5 were significantly reduced, and no changes in Mmp9 expression were detected (Fig. 2C). Of note, genetic and pharmacological inhibition of KCa3.1 were revealed to have similar effects on osteoclast-specific gene expression in the presence of RANKL, regardless of the presence of TNF (Fig. 2C, 2D).
Inhibition of KCa3.1 reduces RANKL-induced Ca2+ responses
To elucidate if KCa3.1 inhibition is specific to qualitative and quantitative changes in RANKL-induced Ca2+ responses, we next performed live cell Ca2+ imaging on cultured BMMs. In time-lapse videos using confocal microscopy, we found that macrophages loaded with the Ca2+-sensitive dye Fluo-4 AM responded with acute Ca2+ dynamics visualized by transient increases in fluorescence intensity upon stimulation with RANKL (Fig. 3A, 3B). Inhibiting KCa3.1 function in these cultures via preincubation with TRAM-34 did not significantly reduce the relative number of responsive cells (Fig. 3C, left),or induce changes in the median duration of Ca2+ transients (Fig. 3C, middle). However, we found a mean reduction of 47.8% in normalized Ca2+ transient amplitudes in TRAM-34 compared with control pretreated cells (Fig. 3C, right), suggesting a diminished Ca2+ influx caused by the lack of KCa3.1-dependent membrane repolarization.
Inhibition of KCa3.1 activity changes Ca2+ signaling in BMMs. (A) Representative snapshots obtained from time-lapse videos showing Ca2+ signals during acute stimulation with RANKL (100 ng/ml) in Fluo-4–loaded BMMs. (B) Representative fluorescence traces of Ca2+ signals during RANKL stimulation of a control (left) and a 3 μM TRAM-34–pretreated cell (right). (C) Analysis of Ca2+ responses in respective experiments. Unpaired Student t test and Mann–Whitney U test were performed when applicable. Overall response: control: n = 13, TRAM-34: n = 9; duration: control: n = 37, TRAM-34: n = 24; amplitude: control: n = 34, TRAM-34: n = 24. Shown are means ± SEM. ****p < 0.0001.
Inhibition of KCa3.1 activity changes Ca2+ signaling in BMMs. (A) Representative snapshots obtained from time-lapse videos showing Ca2+ signals during acute stimulation with RANKL (100 ng/ml) in Fluo-4–loaded BMMs. (B) Representative fluorescence traces of Ca2+ signals during RANKL stimulation of a control (left) and a 3 μM TRAM-34–pretreated cell (right). (C) Analysis of Ca2+ responses in respective experiments. Unpaired Student t test and Mann–Whitney U test were performed when applicable. Overall response: control: n = 13, TRAM-34: n = 9; duration: control: n = 37, TRAM-34: n = 24; amplitude: control: n = 34, TRAM-34: n = 24. Shown are means ± SEM. ****p < 0.0001.
Changes in Ca2+ signaling can lead to phosphorylation and activation of Ca2+-sensitive enzymes such as CaN and CaMKIV (14, 18). We also found that the pharmacological inhibition of both CaMKIV by KN-93 and CaN by cyclosporine A significantly decreased osteoclast formation and expression of osteoclast-specific genes during inflammatory conditions using RANKL in combination with TNF (Supplemental Fig. 3A–C). This indicated that activity of either transducer is essential for osteoclastogenesis during inflammation. To investigate a direct interference of altered Ca2+ signaling through KCa3.1 activity with CaMKIV, we stimulated BMMs with RANKL and show that an increase in CaMKIV phosphorylation was prevented by inhibiting KCa3.1 with TRAM-34 or K+ efflux through increasing the K+ concentration in the culture medium (Supplemental Fig. 3D). These data suggest that both CaN and CaMKIV are likely to be involved in effects derived from altered Ca2+ signaling through KCa3.1 inhibition during physiological and inflammatory osteoclast formation.
KCa3.1 modulates protein expression and activity of NFATc1 through CREB and c-fos
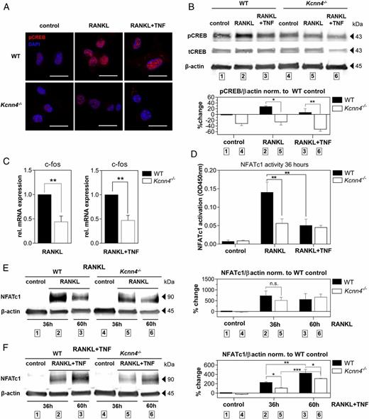
CaMKIV phosphorylates and thereby modulates transcriptional activity of CREB during RANKL-induced osteoclast differentiation (14). We next aimed to understand the consequences of KCa3.1 deletion on CREB phosphorylation in inflammatory (RANKL+TNF) compared with noninflammatory (RANKL) osteoclastogenesis. Analysis of BMMs from WT and Kcnn4−/− mice stimulated with RANKL and RANKL in combination with TNF for 36 h, a time period assessed to yield maximal pCREB in WT cells (data not shown), revealed that both RANKL- and RANKL-TNF–costimulated Kcnn4−/− cells exhibited significantly decreased pCREB compared with WT cells, as demonstrated by IF (Fig. 4A) and Western blot analysis (Fig. 4B). Furthermore, in qPCR studies we found that the expression of c-fos, a direct transcriptional target of pCREB, was significantly reduced in Kcnn4−/− compared with WT cells during RANKL- and RANKL-TNF costimulation (Fig. 4C). To evaluate the effects of reduced c-fos expression on the activity and protein expression of its transcriptional target Nfatc1, we performed transcription factor binding assays in nuclear lysates of 36 h-stimulated BMMs. Results revealed a significant reduction of nuclear NFATc1 activity in RANKL-stimulated Kcnn4−/− compared with WT cells at this time point (Fig. 4D), whereas NFATc1 activity in RANKL+TNF–stimulated BMMs was comparable in WT and Kcnn4−/− cells. To understand the differences in the dynamics of NFATc1 expression during RANKL-TNF costimulation, we then performed Western blot studies using whole cell lysates at two different time points. Maximum NFATc1 expression in RANKL alone–stimulated cells was reached at 36 h and slightly decreased by 60 h incubation (Fig. 4E). When cells were incubated with RANKL and TNF, NFATc1 expression kept increasing by 60 h stimulation in both, WT and Kcnn4−/− cells (Fig. 4F). In contrast to activity, NFATc1 protein levels were significantly lower in Kcnn4−/− cells compared with WT at both time points. In summary, these data show that deletion of Kcnn4 diminished pCREB during RANKL- and RANKL-TNF costimulation, followed by a significant decrease in c-fos mRNA and NFATc1 protein expression and activity.
Kcnn4−/− BMMs show decreased pCREB and expression of c-fos followed by reduced amplification and activity of NFATc1. (A) IF staining of pCREB (red) and DAPI (blue) of BMMs obtained from WT and Kcnn4−/− mice stimulated with RANKL or RANKL+TNF for 36 h visualized with confocal microscopy (n = 2, scale bar, 15 μm). (B) Western blot analysis of pCREB versus total CREB (tCREB) and β-actin; top: representative blot; bottom: densitometric analysis. One-way ANOVA with post hoc multiple comparison test was performed (n = 2, p = 0.004). (C) qPCR analysis showing normalized c-fos mRNA expression of WT control and Kcnn4−/− BMMs cultivated in indicated conditions for 36 h. Student unpaired t test was performed (n = 4). (D) Transcription factor binding assays showing transcriptionally active NFATc1 protein obtained from nuclear lysates of 36 h stimulated WT and Kcnn4−/− BMMs in indicated conditions. One-way ANOVA with post hoc multiple comparison test was performed (n = 3, p = 0.0003). (E and F) Western blot analysis of NFATc1 protein expression obtained from whole cell lysates of WT and Kcnn4−/− BMMs stimulated for given time periods in indicated conditions; left: representative blots, right: densitometry analysis. One-way ANOVA with post hoc multiple comparison test was performed. (E) n = 3, p = 0.0164; (F) n = 3, p < 0.0001. Shown are mean ± SEM. *p < 0.05, **p < 0.01, ***p < 0.001.
Kcnn4−/− BMMs show decreased pCREB and expression of c-fos followed by reduced amplification and activity of NFATc1. (A) IF staining of pCREB (red) and DAPI (blue) of BMMs obtained from WT and Kcnn4−/− mice stimulated with RANKL or RANKL+TNF for 36 h visualized with confocal microscopy (n = 2, scale bar, 15 μm). (B) Western blot analysis of pCREB versus total CREB (tCREB) and β-actin; top: representative blot; bottom: densitometric analysis. One-way ANOVA with post hoc multiple comparison test was performed (n = 2, p = 0.004). (C) qPCR analysis showing normalized c-fos mRNA expression of WT control and Kcnn4−/− BMMs cultivated in indicated conditions for 36 h. Student unpaired t test was performed (n = 4). (D) Transcription factor binding assays showing transcriptionally active NFATc1 protein obtained from nuclear lysates of 36 h stimulated WT and Kcnn4−/− BMMs in indicated conditions. One-way ANOVA with post hoc multiple comparison test was performed (n = 3, p = 0.0003). (E and F) Western blot analysis of NFATc1 protein expression obtained from whole cell lysates of WT and Kcnn4−/− BMMs stimulated for given time periods in indicated conditions; left: representative blots, right: densitometry analysis. One-way ANOVA with post hoc multiple comparison test was performed. (E) n = 3, p = 0.0164; (F) n = 3, p < 0.0001. Shown are mean ± SEM. *p < 0.05, **p < 0.01, ***p < 0.001.
Discussion
In this study, we investigated the role of the K+ channel KCa3.1 during physiological and pathological osteoclast differentiation under the influence of RANKL and the proinflammatory cytokine TNF. We show that KCa3.1 plays a major role in osteoclast-specific gene expression and formation of multinucleated cells in both RANKL- and TNF-modulated osteoclastogenesis.
It has previously been reported that TNF can induce an initial increase in Kv1.3 (Kcna3) expression in murine macrophages, peaking at 3 h poststimulation and decreasing afterward (43). Our results are in agreement with this study, showing that Kv1.3 mRNA (Kcna3) levels are significantly lower than KCa3.1 (Kcnn4) at day 3 after stimulation. Of interest, the same study found the inwardly rectifying K+ channel Kir2.1, which we and others recently identified to be increased on anti-inflammatory macrophages and microglia, is downregulated during TNF stimulation, (42, 43). In the current study, our microarray data reveal that during RANKL stimulation no differences in Kir2.1 mRNA (Kcnj2) expression between macrophages and osteoclasts are apparent. Another study by Ohya et al. (34) suggested the presence of a dominant-negative splice variant of Kcnn4 in mouse and human T cells, which forms a nonfunctional N-terminally truncated protein that can polymerize with the functional protein in the cytosol, thereby interfering with membrane trafficking and formation of functional channels. In the current study, we detected both of these transcripts, the active (Kcnn4 a) as well as the dominant-negative variant (Kcnn4 b), to be expressed in macrophages and osteoclasts. This is to our knowledge the first time a dominant-negative variant of Kcnn4 has been described in murine myeloid cells. Furthermore, in our IL-23 gene transfer model of inflammatory arthritis, we found that KCa3.1 expression was abundant on multinucleated cells on the bone surface (38). These findings extend the functional relevance of KCa3.1 expression on osteoclasts in inflammatory arthritis models in vivo. As demonstrated in recent work by Kang et al. (32) using the collagen Ab-induced arthritis model, Kcnn4−/− mice exhibit decreased inflammation and lower disease scores compared with WT mice. The same study showed that KCa3.1 deletion contributes to decreased formation of osteoclasts by diminishing cell fusion at a certain stage after RANKL stimulation. In our study, Kcnn4−/− cells, despite yielding similar numbers of osteoclasts as defined by ≥3 nuclei, were smaller in size compared with WT cells, an observation that confirms a study by Kang et al. (32) demonstrating that BMMs from Kcnn4−/− suffer from a defect in cell fusion during RANKL-induced osteoclastogenesis. In the same setting, when pharmacologically inhibiting KCa3.1 function, total numbers of multinucleated cells were reduced. The discrepancy in osteoclast numbers between drug treatment and genetic deletion upon RANKL stimulation that is abolished when TNF is present may be indicative of compensation in the knockout model during noninflammatory as opposed to inflammatory osteoclastogenesis. The addition of TNF, mimicking differentiation in inflammatory, pathological conditions, seems to overrule this compensation, yielding a reduction in absolute numbers of multinucleated cells (≥3 nuclei) in Kcnn4−/− as well as TRAM-34–treated cells. Because TRAM-34 specificity for KCa3.1 is high, as previously demonstrated, and proved to be concentration dependent, as shown in our supplemental data (Supplemental Fig. 2), we rule out significant off-target effects of the drug (44, 45). Another aspect that seems to be puzzling at first is that we see no influence of Kcnn4 deletion or TRAM-34 treatment on Mmp9 expression when cells were stimulated with RANKL. However, in inflammatory conditions using TNF in addition to RANKL, we do see a significant decrease of Mmp9 with both Kcnn4 deletion and TRAM-34. One possible explanation could be that TNF in addition to RANKL initiates a signaling cascade that involves Mmp9 expression, which is to a higher degree dependent on Ca2+ and overwrites regular RANKL pathways. Another observation that supports the hypothesis that TNF renders Ca2+ dynamics during osteoclastogenesis is that, interestingly, whereas the expression of NFATc1 in RANKL-stimulated WT cells peaked at 36 h, WT cells stimulated with TNF in addition to RANKL showed delayed NFATc1 expression peaking at 60 h poststimuli. This effect of TNF on temporal Ca2+ dynamics was also reflected in NFATc1 activity assays, showing significantly less transcriptionally active NFATc1 in RANKL-TNF costimulated compared with RANKL only–stimulated samples at 36 h poststimulus. Presumably because of altered temporal dynamics, differences in NFATc1 activity between Kcnn4−/− and WT cells were only detected in RANKL- but not in RANKL-TNF costimulation at this time point. However, when comparing total NFATc1 protein expression during RANKL-TNF costimulation at 36 or 60 h, Kcnn4−/− cells consistently showed reduced NFATc1 protein expression in Kcnn4−/− compared with WT cells, supporting the role of KCa3.1 in TNF-dependent and independent Ca2+ pathways. A possibility for such TNF-dependent pathways could likely involve cytoskeletal rearrangement during osteoclastogenesis, which takes place after the initial amplification of NFATc1. TNF has been shown to recruit Ca2+-dependent GTPases, which are involved in actin rearrangement (46, 47). Although the results of this study elucidate certain aspects of the effect of RANKL and TNF on Ca2+ signaling during osteoclast differentiation, further studies are needed to identify the molecular mechanisms of Ca2+ dynamics in osteoclast precursors. One aspect we did not specifically address in this study, because it has previously been demonstrated extensively (17, 18, 27), is the particular mechanism of how alternations in Ca2+ signaling through K+ channel activity influence CaN in its ability to activate NFATc1. However, we showed that CaN activity is critical for osteoclast formation during inflammatory conditions, more so than CaMKIV, through its essential role in activating NFATc1. We thus propose that changes occurring in NFATc1 activity and osteoclast-specific gene expression by inhibition of KCa3.1 involve both decreased activity of CaMKIV and CaN.
The important role of Ca2+ influx for osteoclast formation has previously been demonstrated (12, 13) and a number of therapeutic approaches have been attempted with regulation of Ca2+ in mind (32, 48). The inhibition of CRAC channels with 3,4-dichloropropionaniline has been shown to reduce bone erosion and inflammation in an inflammatory arthritis mouse model (48). However, the ubiquitous expression of CRAC channels on several immune cells including T cells challenge the therapeutic use of CRAC inhibitors because of the risk of broad immunosuppression (49). Unlike CRAC channels, type, numbers, and ratios of potassium channels vary tremendously with leukocyte differentiation and activation state, allowing cell-type specific targeting (27). The availability of clinically tested small molecule modulators for K+ channels such as the KCa3.1 inhibitors TRAM-34 and ICA-17043, which exhibit high specificity alongside low toxicity in preclinical and clinical testing, provide incentives for their evaluation as an alternative to immunosuppressive anti-TNF therapy in inflammatory bone diseases (27, 36, 44, 50).
Acknowledgements
We thank Dr. Blythe P. Durbin-Johnson and Dr. Matt Lee Settles at the Bioinformatics Core in the Genome Center at University of California Davis for assistance with DNA microarray analysis, as well as the University of California Davis Veterinary Medicine Pathology core for processing mouse joints and paraffin sections.
Footnotes
This work was supported by Austrian Science Fund FWF Project J3715-B26 to E.M.G., National Institutes of Health/National Institute of Neurological Disorders and Stroke Grant R01NS073055 and National Science Foundation 1120796 to L.N.B., National Institutes of Health/National Institute of Arthritis and Musculoskeletal and Skin Diseases Grant R01AR062173, and a National Psoriasis Foundation Translational Research grant to I.E.A.
The online version of this article contains supplemental material.
Abbreviations used in this article:
- BMM
bone marrow macrophage
- CaMKIV
Ca2+-calmodulin kinase IV
- CaN
calcineurin
- CRAC
Ca2+ release-activated calcium
- CTSK
cathepsin K
- IF
immunofluorescence
- MMP9
matrix metalloproteinase-9
- pCREB
phosphorylated CREB
- qPCR
quantitative PCR
- RANKL
receptor activator of NF-κB ligand
- TRAP
tartrate-resistant acid phosphatase
- WT
wild type.
References
Disclosures
I.E.A. has received grants and consulting fees from Tanabe Research Laboratories USA and Novartis. The other authors have no financial conflicts of interest.



