Abstract
Leukocytes sense extracellular ATP, a danger-associated molecular pattern, released during cellular stress and death, via activation of cell surface P2X and P2Y receptors. Here, we investigate P2 receptor expression in primary human monocyte-derived macrophages and receptors that mediate ATP-evoked intracellular [Ca2+]i signals and cytokine production in response to ATP concentrations that exclude P2X7 receptor activation. Expression of P2X1, P2X4, P2X5, P2X7, P2Y1, P2Y2, P2Y4, P2Y6, P2Y11, and P2Y13 was confirmed by quantitative RT-PCR and immunocytochemistry. ATP elicited intracellular Ca2+ responses in a concentration-dependent fashion (EC50 = 11.4 ± 2.9 μM, n = 3). P2Y11 and P2Y13 activations mediated the amplitude of [Ca2+]i response, whereas P2X4 activation, but not P2X1 or P2X7, determined the duration of Ca2+ response during a sustained phase. ATP mediated gene induction of CXCL5, a proinflammatory chemokine. P2X4 antagonism (PSB-12062 or BX430) inhibited ATP-mediated induction of CXCL5 gene expression and secretion of CXCL5 by primary macrophage. Inhibition of CXCL5 secretion by P2X4 antagonists was lost in the absence of extracellular Ca2+. Reciprocally, positive allosteric modulation of P2X4 (ivermectin) augmented ATP-mediated CXCL5 secretion. P2X7, P2Y11, or P2Y13 receptor did not contribute to CXCL5 secretion. Together, the data reveals a role for P2X4 in determining the duration of ATP-evoked Ca2+ responses and CXCL5 secretion in human primary macrophage.
Introduction
Adenosine 5′-triphosphate is a danger-associated molecular pattern (DAMP) released during cellular stress and cell death at sites of inflammation and injury (1–3). The extracellular ATP DAMP signal can be sensed by leukocytes and mediates physiological responses via activation of cell surface P2 receptors: ligand-gated cation channel P2X (P2X1–7) receptors and G-protein coupled P2Y (P2Y1,2,4,6,11–14) receptors (4). Although the main agonist for P2X receptors is ATP, there are five major native ligands for P2Y receptors: ATP (P2Y2, P2Y11), ADP (P2Y1, P2Y12, and P2Y13), UTP (P2Y2, P2Y4), UDP (P2Y6), and UDP-glucose (P2Y14) (5). The activation of ligand-gated P2X receptors leads to a direct increase in intracellular Ca2+ level. P2Y receptors, however, involve a more complex downstream signaling pathway with activation of Gq-coupled receptors (P2Y1,2,4,6,11) resulting in activation of PLC/IP3 pathway leading to increased Ca2+ concentration through release of stored endoplasmic reticulum Ca2+ and capacitative influx pathways, and activation of Gi-coupled receptors (P2Y12–14) resulting in inhibition of adenylate cyclase and reduction in cAMP level (6).
P2X1, P2X4, and P2X7 are commonly coexpressed by leukocytes (7, 8). P2X1 and P2X4 are maximally activated by low micromolar ATP levels (9), whereas the activation threshold for P2X7 is at a much higher ATP concentration (>500 μM) (10–13). Although the role of P2X7 receptor activation in leukocytes has received significant attention (14–19), the cellular role of P2X4 is less well understood. Some evidence in mouse macrophage has emerged for the involvement of P2X4 in the release of inflammatory mediators like PGE2 (20) and in P2X7-mediated autophagy (15). More recently, it was reported that P2X7-mediated inflammation in mouse macrophage cell line is regulated by coexpression with P2X4 through facilitation of IL-1β release (14). Interaction between P2X4 and P2X7 receptors has also been described as an important determinant of macrophage phenotypic function and their role in clearance of apoptotic cells following tissue damage (21). Despite these efforts, a functional role of the P2X4 receptor in human macrophage remained elusive.
In the context of inflammation, macrophages possess three key roles, which include Ag presentation, phagocytosis, and immunomodulation through the production of cytokines, chemokines, and growth factors (22). Cytokines and chemokines are potent signaling molecules that are produced by many cell types, primarily those of the immune system, and have key roles in mediating cell-to-cell communication (23). Other roles of these proteins include the regulation of local and systemic inflammation to chemotaxis, tissue repair, cellular proliferation, and metabolism (23). In humans, CXCL5/ENA-78 is a proinflammatory chemokine that regulates CXCR2-dependent neutrophil trafficking. It is believed that platelets serve as the main source of CXCL5 under homeostatic conditions; however, during severe infection, CXCL5 is produced predominantly by lung epithelial cells (24, 25). In addition to this, a study has illustrated high levels of expression and secretion of the chemokine CXCL5 in the tissue-resident macrophage population of white adipose tissue (26). Despite being secreted by various cells, it has not been reported whether human macrophages are able to secrete CXCL5 upon sensing DAMP signals such as ATP, and to what end purinergic receptors play in this mechanism.
Here, we studied the functional role of P2X4 receptor in human primary monocyte-derived macrophages (MDMs) as a surrogate cell model of primary tissue macrophages. Although studies have revealed some differentially expressed genes (27, 28) and proteins (29, 30), MDMs differentiated through treatment with GM-CSF have been typically considered to be phenotypically and “behaviorally” similar to human lung macrophages (31–33). In the lung, MDMs are recruited following inflammation in a CCR2-dependent manner (34) and have been shown to exacerbate pulmonary fibrosis in mice (35–41). In addition to this, it has been shown that increased CXC chemokine levels may serve as important pathogenetic mediators of pulmonary fibrosis (42, 43).
In the current study, several key questions were investigated: 1) the identification of purinergic receptors (P2X and P2Y) expressed in human MDMs, 2) characterization of purinergic receptors contributing to ATP-evoked intracellular Ca2+ ([Ca2+]i) response in macrophages, and finally, 3) elucidating a functional role of P2X4 receptor in human macrophages, particularly its roles in cytokine/chemokine production.
Materials and Methods
Chemicals and reagents
The following reagents were used: PSB-12062 and ATP (Sigma-Aldrich), A438079 (Abcam, Cambridge, U.K.), 5-BDBD, MRS2578, BX430, ivermectin (IVM), Ro0437626, NF340, MRS2211, Arc-118925xx, MRS2500, U-73122 (all from Tocris), recombinant human GM-CSF (rhuGM-CSF) (PeproTech), and Fura-2 AM (TefLabs).
Generation of hP2X4 and hP2X7 overexpressing 1321N1 cells
Generation of overexpressing cells were performed in house. Blank 1321N1 astrocytoma cells (2.5 × 105) were transduced with hP2X4 mCherry or hP2X7 mCherry lentiviral particles using spinoculation method (1600 × g; 60 min; 22°C). Supernatant was slowly aspirated and cells were gently resuspended in cell culture media to allow recovery in a T75 flask. Success of transduction was confirmed by visualization under fluorescence microscopy. To obtain highly expressing cells, transduced 1321N1 were sorted using BD FACSAria. All concentration responses and inhibition curves were performed in cells with low passages (P1–P4 cells) to ensure maximal response.
Isolation of PBMCs and generation of MDMs
Peripheral venous blood was collected from healthy human volunteers through the National Health Service Blood and Transplant (Addenbrooke’s Hospital, Cambridge University Hospital, Cambridge, U.K.). Blood was layered on top of Histopaque-1077 (Sigma-Aldrich, Haverhill, U.K.) for centrifugation at 1000 × g for 25 min. Buffy coat layers were collected and PBMCs were counted. Cells were allowed to adhere onto T75 flasks (Corning, U.K.) for 2 h and cultured in RPMI 1640 with 2 mM l-glutamine, 2.5% heat-inactivated autologous serum, and 50 IU/ml penicillin and 50 μg/ml streptomycin at 37°C for 6 d with 10 ng/ml rhuGM-CSF (PeproTech).
Intracellular Ca2+ measurements
Cells were loaded for 1 h with Fura-2 AM and treated with antagonists for 30 min. Measurements were made on a 96-well plate reader (FlexStation III; Molecular Devices). Change in [Ca2+]i concentration is indicated as ratio of Fura-2 AM emission intensities at 340 and 380 nm (F ratio). SBS buffer contained (millimolars): 130 NaCl, 5 KCl, 1.2 MgCl2, 1.5 CaCl2, 8 d-glucose, 10 HEPES pH 7.4. Ca2+-free SBS was prepared by excluding CaCl2 and supplemented with 2 mM EGTA. Loading of cells with Fura-2 AM was performed in SBS buffer supplemented with 0.01% (w/v) pluronic acid.
ATP stimulation of MDMs
MDMs were detached using TrypLE Express (Thermo Fisher). Cells (1 ml at 0.5 × 106/ml) were stimulated with either vehicle, antagonists, or modulators for 30 min followed by stimulation with 100 μM ATP for various time points (6, 9, 18, 24, 32, or 48 h). Supernatants were collected at different time points and cells were lysed using TRI Reagent (Sigma-Aldrich) for RNA extraction.
Flow cytometry
Cells (100 μl at 1 × 106/ml) were incubated for 10 min at room temperature (RT) with Fc block (BD Biosciences) and immunostained with anti-human CD14 PE or hIgG isotype control PE (both from BD Biosciences) before acquisition on the Cytoflex instrument (Beckman Coulter). Positive staining was assessed based on gating of negative control (isotype control). Analyses were performed on CytExpert software.
Real-time RT-PCR analysis
Total RNA was isolated from cells using TRI Reagent (Sigma-Aldrich) and contaminating genomic DNA was eliminated using DNA-free kit (Ambion). cDNA was synthesized from 0.5 μg of total RNA using SuperScript II reverse transcriptase kit (Invitrogen). TaqMan primer probe sets for human CXCL5 (Hs01099660_g1), P2X1 (Hs00175686_m1), P2X2 (Hs04176268_g1), P2X3 (Hs01125554_m1), P2X4 (Hs00602442_m1), P2X5 (Hs01112471_m1), P2X6 (Hs01003997_m1), P2X7 (Hs00175721_m1), P2Y1 (Hs00704965_s1), P2Y2 (Hs04176264_s1), P2Y4 (Hs00267404_s1), P2Y6 (Hs00366312_m1), P2Y11 (Hs01038858_m1), P2Y12 (Hs01881698_s1), P2Y13 (Hs03043902_s1), P2Y14 (Hs01848195_s1), GAPDH (Hs02758991_g1), and RPLP0 (Hs99999902_m1) were obtained predesigned from Applied Biosystems. Real-time RT-PCR was performed in a 7500 Fast Real-Time PCR instrument (Applied Biosystems). Target gene expression was normalized to GAPDH endogenous control and relative quantification was done by the ΔΔCT method.
RT2 profiler PCR array
Human Cytokines and Chemokines RT2 Profiler PCR Array (Qiagen) was employed to screen 84 genes central to immune response according to the manufacturer’s instructions. Real-time PCR was performed on 7500 fast instrument (Applied Biosystems). Values were corrected against the geometric mean of five housekeeping genes (ACTB, B2M, GAPDH, RPLP0, and HPRT1) and analyzed using the ΔΔ crossing time method. Data were represented as heat map generated by Matrix2png and recalculated as log2 fold change whereby the value 0 denotes no change in expression, positive value denotes upregulation, and negative value denotes downregulation.
Luminex assay
The amount of proteins secreted in the supernatants of stimulated cells was quantified using either the Milliplex MAP Kit Human Th17 Magnetic Bead Panel 96-well plate assay (IFN-γ, IL-17A, IL-6, IL-23, IL-17E, IL-27, IL-12(p70), and IL-33) or Milliplex MAP Kit Human Cytokine/Chemokine Magnetic Bead Panel 96-well plate assay (IL-10, IL-8, RANTES, Eotaxin, IL-13, IL-4, IL-5, IL-9, and MDC) (both from Millipore, U.K.) according to the manufacturer’s instructions.
ELISA
The amount of CXCL5 protein secreted in supernatants of stimulated cells was quantified using huCXCL5 ELISA kit (BioLegend, Cambridge, U.K.) according to manufacturer’s instructions.
Immunocytochemistry
Cells (1 ml at 2.5 × 104/ml) were fixed with 4% paraformaldehyde (15 min, RT) and permeabilized with 0.25% Triton X-100 (10 min, RT). Cells were blocked with 1% BSA (30 min, RT) and incubated overnight at 4°C with the following primary Abs: rabbit polyclonal P2X4,7 and P2Y11,13 (Alomone, Israel), goat polyclonal P2X1,5 and P2Y12, and rabbit polyclonal P2Y1,2 (Santa-Cruz Biotechnology, USA). Cells were stained with secondary Ab goat anti-rabbit (Life Technologies) or rabbit anti-goat (Abcam) Alexa Fluor 488. Nuclear staining was performed with Vectashield Antifade containing DAPI (Vector Laboratories, U.K.). Cell imaging was performed using laser-scanning confocal microscope Zeiss LSM510 META (Zeiss).
Data and statistical analysis
Data were analyzed using Origin Pro 9.0 software (Origin Laboratory). Concentration-response curves were fitted assuming a Hill coefficient of 1. Peak response was defined as the highest point of magnitude following agonist stimulation (represented by F ratio) and measurement of sustained phase was calculated using: 1) area under the curve recorded between 0 and 230.4 s and 2) decay kinetics (τ) value. Hypothesis testing for experiments with paired datasets were performed using paired Student t test. Data are expressed as mean ± SEM.
Results
Monocyte-derived macrophages express a wide range of purinergic receptors at mRNA and protein level
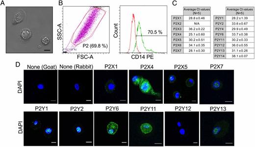
Human primary MDMs were obtained by the differentiation of monocytes following 6 d stimulation with rhuGM-CSF. Morphological characteristics of these MDMs were confirmed through bright field image system, where the majority of the population had a round and granular “fried-egg” structural feature (Fig. 1A), a main hallmark of GM-CSF–derived MDMs (GM-MDMs) (44–47). Forward and side scatter plot from flow cytometry illustrated that the MDM population makes up ∼69.8 ± 5.1% of the entire culture population (P2 gate, Fig. 1B, left panel). Further characterization of these cells using FACS analysis illustrated that only 70.5 ± 4.6% of the MDM population are CD14+ (Fig. 1B, right panel). This is not surprising as CD14 is a known surface marker of monocytes that is downregulated by GM-CSF upon differentiation toward macrophages at both the mRNA and protein level (48, 49).
Characterizing GM-MDM cells and purinergic signaling in GM-MDM cells. (A) Bright field image to study morphology of GM-MDM cells resembling classical “fried-egg” characteristics. Scale bar, 10 μm. (B) Flow cytometer analysis: forward (FSC) versus side (SSC) scatter plot with P2 population indicating MDM population (left panel) and histogram to quantify CD14+ GM-MDM cells (red: IgG isotype control, green: CD14-PE; right panel). (C) Level of mRNA expression of P2X and P2Y receptor genes as quantified by qRT-PCR (n = 5 donors). mRNA transcript found above crossing time 35 is considered absent. (D) Distribution and expression of intracellular P2X and P2Y receptor proteins in GM-MDM cells as visualized under confocal microscopy. Secondary only control with either goat Alexa Fluor 488 or rabbit Alexa Fluor 488 are included on the left. Scale bar, 10 μm. Images shown in (A), (B), and (D) are representative of three donors.
Characterizing GM-MDM cells and purinergic signaling in GM-MDM cells. (A) Bright field image to study morphology of GM-MDM cells resembling classical “fried-egg” characteristics. Scale bar, 10 μm. (B) Flow cytometer analysis: forward (FSC) versus side (SSC) scatter plot with P2 population indicating MDM population (left panel) and histogram to quantify CD14+ GM-MDM cells (red: IgG isotype control, green: CD14-PE; right panel). (C) Level of mRNA expression of P2X and P2Y receptor genes as quantified by qRT-PCR (n = 5 donors). mRNA transcript found above crossing time 35 is considered absent. (D) Distribution and expression of intracellular P2X and P2Y receptor proteins in GM-MDM cells as visualized under confocal microscopy. Secondary only control with either goat Alexa Fluor 488 or rabbit Alexa Fluor 488 are included on the left. Scale bar, 10 μm. Images shown in (A), (B), and (D) are representative of three donors.
Expression of purinergic receptors (P2X and P2Y) in MDMs were investigated at the mRNA and protein level. Quantitative RT-PCR (qRT-PCR) analysis identified mRNA expression of all P2X genes with the exception of P2X2, P2X3, and P2X6, and all P2Y genes with the exception of P2Y12 and P2Y14 (Fig. 1C). Exclusion for genes was defined so that genes amplified above cycle threshold 35 were determined as “absent.” Using immunocytochemistry, protein expression of purinergic receptors in MDMs was also studied. P2X1, P2X4, P2X5, P2X7, P2Y1, P2Y2, P2Y6, P2Y11, and P2Y13 were all expressed in MDMs at the protein level. Meanwhile, no positive staining was observed for P2Y12 receptor in the MDMs.
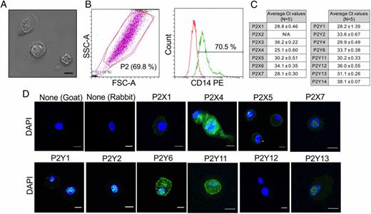
P2Y11 and P2Y13 receptor activation mediates the amplitude of ATP-evoked [Ca2+]i response in human MDMs
ATP evoked a concentration-dependent increase in [Ca2+]i response in both the presence and absence of extracellular Ca2+ (EC50 = 11.4 ± 2.9 μM in presence of extracellular Ca2+ versus EC50 = 9.77 ± 2.4 μM in absence of extracellular Ca2+, Fig. 2A). Responses to ATP (100 μM) were biphasic: an initial rapid [Ca2+]i response which peaked and was followed by a modestly decaying sustained phase which returned to baseline level (Fig. 2B). Throughout the study, 100 μM ATP was used as the agonist concentration, as our intracellular Ca2+ measurement data in overexpressing cells illustrated maximal activation of P2X4 and no activation of P2X7 (Supplemental Fig. 1A, 1E).
Activation of P2YR (P2Y11 and P2Y13) is responsible for the amplitude of ATP-evoked Ca2+ response in GM-MDM cells. (A) ATP concentration response (0.01–300 μM) in presence and absence of extracellular Ca2+ in GM-MDM cells (n = 3 donors). (B) Representative time response traces of Ca2+ response in response to 100 μM ATP in the presence and absence of extracellular Ca2+ (n = 3 donors). Effect of P2Y receptor selective antagonists on ATP-evoked Ca2+ response: (C) P2Y11 (10 μM NF340, n = 3 donors) and (D) P2Y13 (10 μM MRS2211, n = 3 donors). (E and F) Effect of P2Y11 and P2Y13 selective antagonists on ATP-evoked Ca2+ response (n = 3 donors). Statistical significance is represented as *p < 0.05, ***p < 0.001.
Activation of P2YR (P2Y11 and P2Y13) is responsible for the amplitude of ATP-evoked Ca2+ response in GM-MDM cells. (A) ATP concentration response (0.01–300 μM) in presence and absence of extracellular Ca2+ in GM-MDM cells (n = 3 donors). (B) Representative time response traces of Ca2+ response in response to 100 μM ATP in the presence and absence of extracellular Ca2+ (n = 3 donors). Effect of P2Y receptor selective antagonists on ATP-evoked Ca2+ response: (C) P2Y11 (10 μM NF340, n = 3 donors) and (D) P2Y13 (10 μM MRS2211, n = 3 donors). (E and F) Effect of P2Y11 and P2Y13 selective antagonists on ATP-evoked Ca2+ response (n = 3 donors). Statistical significance is represented as *p < 0.05, ***p < 0.001.
Preincubation of MDMs with 10 μM PLC inhibitor (U-73122) almost completely abolished the rapid peak in ATP-evoked [Ca2+]i response (90.0 ± 0.96% inhibition, n = 3, p < 0.005, Supplemental Fig. 2E), indicating that the majority of the ATP-evoked [Ca2+]i response in MDMs are dependent on PLC activation. To identify and characterize which receptors are crucial for ATP-evoked [Ca2+]i response in MDMs, various P2Y receptor antagonists were tested. Pretreatment of MDMs with P2Y1 (MRS2500, 1 μM), P2Y2 (ARC-118925xx, 10 μM), or P2Y6 (MRS2578, 10 μM) antagonists had no significant effect on the amplitude of ATP-evoked [Ca2+]i response (Supplemental Fig. 2F–K). The amplitude of the ATP-evoked [Ca2+]i response in MDMs was mediated by coactivation P2Y11 and P2Y13, as pretreatment of MDMs with selective P2Y11 antagonist (NF340, 10 μM) caused a 21.4 ± 5.1% inhibition (n = 3, p < 0.05, Fig. 2C, 2F) and P2Y13 antagonist (MRS2211, 10 μM) caused a significant inhibition of 30.4 ± 2.1% (n = 3, p < 0.001, Fig. 2D, 2F). In the presence of both antagonists, ATP-evoked [Ca2+]i response was significantly inhibited by 45.9 ± 4.3% (n = 3, p < 0.001, Fig. 2E, 2F).
P2X4, but not P2X1 or P2X7, receptor activation contributes to the sustained phase of the ATP-evoked [Ca2+]i response
To investigate whether P2X receptors could also contribute to the ATP-evoked [Ca2+]i response in MDMs, several P2X antagonists and modulators were tested. Pretreatment of MDMs with a selective P2X1 receptor antagonist (Ro0437626, 30 μM) did not have any inhibitory effect; in fact, it potentiated the amplitude of the ATP-evoked [Ca2+]i response by 31.3 ± 11.4% (n = 4, p < 0.01, Supplemental Fig. 2A, 2B). Selective antagonism of P2X7 receptor with (A438079, 5 μM) had no significant effect on the [Ca2+]i response (Supplemental Fig. 2C, 2D). Finally, the contribution of P2X4 receptor toward ATP-evoked [Ca2+]i response was tested using several pharmacological tools: a positive allosteric modulator, IVM (50), and selective antagonists, PSB-12062 (51) and BX430 (52). Pretreatment of MDMs with IVM (3 μM) significantly potentiated the amplitude of [Ca2+]i response (18.2 ± 4.58% potentiation, n = 12, p < 0.01, Fig. 3A) and significantly increased the net calcium movement as quantified by area under the curve (198.81 ± 27.91% increase, n = 12, p < 0.01, Fig. 3B). Pretreatment of MDMs with PSB-12062 (10 μM) caused a very minor effect on the amplitude of the [Ca2+]i response (7.7 ± 2.7% inhibition, n = 12, p < 0.05, Fig. 3C) but had a more significant effect in inhibiting the duration of [Ca2+]i response in response to ATP (38.97 ± 7.49% inhibition, n = 12, p < 0.01, Fig. 3D). Pretreatment of MDMs with newly identified selective antagonist BX430 produced a similar effect to PSB-12062, whereby 5 μM BX430 had a minor effect on the peak magnitude of ATP-evoked Ca2+ response (Fig. 3E), although significantly inhibiting net calcium movement (57.72 ± 12.65% inhibition, n = 5, p < 0.05, Fig. 3F). The coapplication of P2X4 antagonists (10 μM PSB-12062 or 5 μM BX430) was performed in the presence of both P2Y11 antagonist (10 μM NF340) and P2Y13 antagonist (10 μM MRS2211) to further illustrate the contribution of these receptors to ATP-evoked Ca2+ response in human MDMs. In the presence of P2Y11 and P2Y13 receptor antagonists, 5 μM BX430, but not 10 μM PSB-12062, resulted in a further inhibition of peak magnitude of the ATP-evoked Ca2+ response (45.88 ± 4.29% inhibition without BX430 versus 51.73 ± 2.85% with BX430, n = 4, p < 0.0.5, Fig. 3G, Supplemental Table I). To provide further evidence that activation of P2X4 receptor, but not P2Y11 or P2Y13 receptor, contributed toward the duration and shape of the Ca2+ response, decay kinetics of Ca2+ response in the presence of these antagonists were quantified. P2X4 receptor antagonists (PSB-12062 or BX430) significantly increased response decay kinetics (Supplemental Table I). Therefore, although P2Y11 and P2Y13 receptor activation contributes to the amplitude of the ATP-evoked [Ca2+]i response in MDMs, the activity of P2X4 receptor contributes to the duration of response.
Activation of P2X4 contributes to the sustained phase of the ATP-evoked Ca2+ response. (A and B) Effect of P2X4 selective allosteric modulator (3 μM IVM, n = 12 donors) represented as time response curves and area under the curve of Ca2+ response, respectively. (C–F) Effect of P2X4 selective antagonists, 10 μM PSB-12062 [(C) and (D), n = 12 donors] and 5 μM BX430 [(E) and (F), n = 5 donors], represented as time response curves and area under the curve of Ca2+ response. (G) Effect of coapplication of selective P2X4 receptor antagonist and P2Y receptor antagonists (P2Y11–NF340 and P2Y13–MRS2211) on peak magnitude of Ca2+ response (n = 4 donors). Statistical significance is represented as *p < 0.05, **p < 0.01, ***p < 0.001.
Activation of P2X4 contributes to the sustained phase of the ATP-evoked Ca2+ response. (A and B) Effect of P2X4 selective allosteric modulator (3 μM IVM, n = 12 donors) represented as time response curves and area under the curve of Ca2+ response, respectively. (C–F) Effect of P2X4 selective antagonists, 10 μM PSB-12062 [(C) and (D), n = 12 donors] and 5 μM BX430 [(E) and (F), n = 5 donors], represented as time response curves and area under the curve of Ca2+ response. (G) Effect of coapplication of selective P2X4 receptor antagonist and P2Y receptor antagonists (P2Y11–NF340 and P2Y13–MRS2211) on peak magnitude of Ca2+ response (n = 4 donors). Statistical significance is represented as *p < 0.05, **p < 0.01, ***p < 0.001.
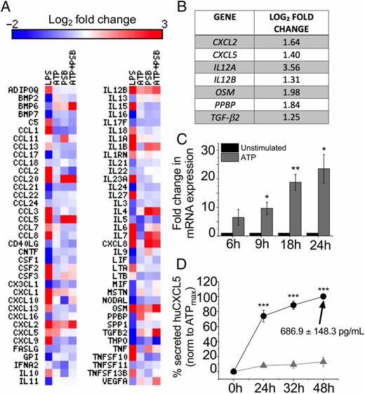
ATP-mediated induction of cytokine and chemokine gene expression in human MDMs
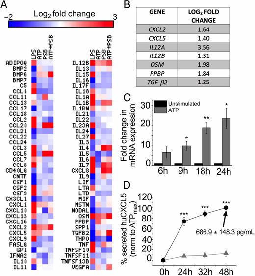
To investigate the potential role of P2X4 in cytokine and chemokine expression in MDMs, an RT2 profiler PCR array that screened for 84 different genes was performed, following stimulation with 100 μM ATP in the presence or absence of 10 μM PSB-12062 for 6 h. MDMs were also stimulated with 100 ng/ml LPS for 6 h, as a positive control. A heat map summarizing the gene expression data for 74 different genes is illustrated in Fig. 4A. Eight genes (BMP4, CXCL10, CXCL11, CXCL12, IL-2, IL-17A, TNFRSF11B, and XCL1) were excluded from the heat map as they were found at undetectable levels in all conditions (unstimulated, 100 μM ATP and 100 ng/ml LPS). Interestingly, the majority of the genes investigated were found to be constitutively expressed in MDMs (data not shown), although stimulation of MDMs with 100 μM ATP resulted in the induction of various genes, with CXCL2, CXCL5, IL-12α, IL-12β, OSM, PPBP, and TGF-β2 being positively induced (Fig. 4B). As a positive control, 100 ng/ml LPS significantly upregulated the mRNA expression of not <35 genes as indicated in red in Fig. 4A. In addition to this, the effect of 100 μM ATP stimulation was investigated at the protein level for several cytokines and chemokines, although no significance was observed (Supplemental Fig. 3). Out of the proteins investigated, one chemokine (eotaxin) and 11 cytokines (IL-13, IL-9, IL-4, IL-5, IFN-γ, IL-12p70, IL-17A, IL-33, IL-23A, IL-6, and IL-17E) were found to be below the detectable range (data not shown).
ATP induced the expression of various genes in human MDMs. (A) Heat map summarizing expression data for 74 genes exhibiting differential expression across various stimulation (LPS, ATP, PSB-12062, and ATP + PSB-12062) at 6 h. Expression of genes are presented by intensity of color as log2 fold change and averaged over three independent donors for all conditions, except LPS treatment consisting of one donor. (B) ATP positively induced the expression of seven genes. Fold change represented as log2 values (n = 3 donors). (C) qRT-PCR analysis of effect of blocking P2X4 (10 μM PSB-12062) over different time points (6, 9, 18, and 24 h) (n = 6 donors). (D) Time-dependent effect of ATP on CXCL5 protein secretion as quantified using ELISA (n = 7–9 donors). The absolute amount of CXCL5 secreted by maximal ATP (ATPmax) at 48 h is indicated by black arrow. Statistical significance is represented as *p < 0.05, **p < 0.01, ***p < 0.001.
ATP induced the expression of various genes in human MDMs. (A) Heat map summarizing expression data for 74 genes exhibiting differential expression across various stimulation (LPS, ATP, PSB-12062, and ATP + PSB-12062) at 6 h. Expression of genes are presented by intensity of color as log2 fold change and averaged over three independent donors for all conditions, except LPS treatment consisting of one donor. (B) ATP positively induced the expression of seven genes. Fold change represented as log2 values (n = 3 donors). (C) qRT-PCR analysis of effect of blocking P2X4 (10 μM PSB-12062) over different time points (6, 9, 18, and 24 h) (n = 6 donors). (D) Time-dependent effect of ATP on CXCL5 protein secretion as quantified using ELISA (n = 7–9 donors). The absolute amount of CXCL5 secreted by maximal ATP (ATPmax) at 48 h is indicated by black arrow. Statistical significance is represented as *p < 0.05, **p < 0.01, ***p < 0.001.
To identify potential candidates, several criteria were applied. These criteria included genes that: 1) were induced by stimulation of ATP, 2) were unaffected by pretreatment of antagonist (10 μM PSB-12062) alone, and 3) had their mRNA expression altered when the antagonist was present together with the agonist. Taking these criteria together allowed the identification of CXCL5 as a candidate gene for further study in the MDMs. ATP induced a time-dependent increase in mRNA expression of CXCL5 in MDMs across four different time points (6, 9, 18, and 24 h) with expression peaking at 24-h time point (23.5 ± 5.0 fold upregulation, n = 4, Fig. 4C). Having identified a role for P2X4 receptor in modulating CXCL5 mRNA expression, we further investigated its effects at the protein level. Similar to mRNA expression, stimulation of MDMs with ATP also caused a time-dependent increase in CXCL5 protein secretion as quantified by ELISA across four different time points (0, 24, 32, and 48 h) with secretion peaking at 48-h time point (686.9 ± 148.3 pg/ml, n = 7, p < 0.01, Fig. 4D). The level of secreted CXCL5 protein was only detectable at higher time points, as at 6 and 9 h no significant secretion was yielded (data not shown).
ATP-induced CXCL5 mRNA expression and protein secretion is modulated by the activation of P2X4
In the presence of ATP, pretreatment of MDMs with PSB-12062 caused a significant reduction in ATP-induced CXCL5 mRNA expression at lower time points (6 h = 40.4 ± 4.9% reduction, n = 5, p < 0.01; 9 h = 34.8 ± 7.2% reduction, n = 4, p < 0.05; Fig. 5A). This inhibition was found to be translated to the protein level as pretreatment of MDMs with PSB-12062 also caused a significant reduction in ATP-induced CXCL5 secretion at higher time points (32 h = 22.9 ± 8.5% reduction, n = 6, p < 0.01; 48 h = 30.70 ± 6.29% reduction, n = 7, p < 0.001; Fig. 5B, 5C). To ensure the selectivity of the compound, we also investigated the effect of lower concentrations of PSB-12062 on MDM cells. PSB-12062 caused a concentration-dependent inhibition in ATP-induced CXCL5 secretion at 48 h (1 μM = 12.0 ± 4.6% inhibition, n = 3, p < 0.05; 5 μM = 26.4 ± 7.2% inhibition, n = 4, p < 0.05; Fig. 5D). Similar to the inhibitory effect observed in the presence of PSB-12062, pretreatment of MDMs with 5 μM BX430 caused a significant inhibition in ATP-induced CXCL5 secretion at 48 h (20.07 ± 2.05% inhibition, n = 7, p < 0.01, Fig. 5E).
P2X4 receptor modulates ATP-induced mRNA expression and protein secretion of CXCL5 in human MDMs. (A) qRT-PCR analysis of effect of blocking P2X4 (10 μM PSB-12062, n = 6 donors) over different time points (6, 9, 18, and 24 h). (B and C) Effect of PSB-12062 on ATP-induced CXCL5 protein secretion at 24 h (n = 6 donors), 32 h (n = 6 donors), and 48 h (n = 7 donors), as quantified by ELISA. Black closed circle: ATP control, black closed squares: ATP + 10 μM PSB-12062, dark gray line: 10 μM PSB-12062 control, light gray line: vehicle control. (D) Effect of concentration response of PSB-12062 on ATP-induced CXCL5 protein secretion at 48 h (n = 4 donors). (E) Effect of 5 μM BX430 on ATP-induced CXCL5 secretion at 48 h (n = 7 donors). (F) Effect of 3 μM IVM on ATP-induced CXCL5 protein secretion at 48 h (n = 6 donors). (G) Effect of extracellular Ca2+ depletion (2 mM EGTA) on constitutive and ATP-induced CXCL5 secretion (n = 7 donors). (H) Effect of P2X4 receptor antagonists (10 μM PSB-12062 and 5 μM BX430) on ATP-induced CXCL5 secretion in the presence (n = 7 donors) or absence (n = 4 donors) of extracellular Ca2+. Statistical significance is represented as *p < 0.05, **p < 0.01, ***p < 0.001.
P2X4 receptor modulates ATP-induced mRNA expression and protein secretion of CXCL5 in human MDMs. (A) qRT-PCR analysis of effect of blocking P2X4 (10 μM PSB-12062, n = 6 donors) over different time points (6, 9, 18, and 24 h). (B and C) Effect of PSB-12062 on ATP-induced CXCL5 protein secretion at 24 h (n = 6 donors), 32 h (n = 6 donors), and 48 h (n = 7 donors), as quantified by ELISA. Black closed circle: ATP control, black closed squares: ATP + 10 μM PSB-12062, dark gray line: 10 μM PSB-12062 control, light gray line: vehicle control. (D) Effect of concentration response of PSB-12062 on ATP-induced CXCL5 protein secretion at 48 h (n = 4 donors). (E) Effect of 5 μM BX430 on ATP-induced CXCL5 secretion at 48 h (n = 7 donors). (F) Effect of 3 μM IVM on ATP-induced CXCL5 protein secretion at 48 h (n = 6 donors). (G) Effect of extracellular Ca2+ depletion (2 mM EGTA) on constitutive and ATP-induced CXCL5 secretion (n = 7 donors). (H) Effect of P2X4 receptor antagonists (10 μM PSB-12062 and 5 μM BX430) on ATP-induced CXCL5 secretion in the presence (n = 7 donors) or absence (n = 4 donors) of extracellular Ca2+. Statistical significance is represented as *p < 0.05, **p < 0.01, ***p < 0.001.
In addition to this, the effect of IVM was also tested on MDMs prior to stimulation with ATP. Pretreatment of MDMs with IVM caused a significant increase in the amount of CXCL5 protein secretion at 48-h time point (26.48 ± 10.70% potentiation, n = 6, p < 0.05, Fig. 5F). In an effort to understand the mechanism by which P2X4 receptor stimulates CXCL5 secretion, we performed experiments in the absence of extracellular Ca2+ to investigate a dependency upon Ca2+ influx. In these experiments, the absence of extracellular Ca2+ caused a significant reduction in ATP-induced CXCL5 secretion (41.80 ± 5.36% inhibition, 48 h, n = 7, p < 0.001, Fig. 5G) versus control experiments in the presence of extracellular Ca2+. Furthermore, the inhibitory action of PSB-12062 and BX430 on ATP-induced CXCL5 secretion was lost in the absence of extracellular Ca2+ (Fig. 5H). Together, these data illustrated a role of P2X4 receptor activation in the modulation of ATP-induced CXCL5 mRNA expression and secretion.
P2X7, P2Y11, and P2Y13 receptors are not involved in the modulation of CXCL5 mRNA expression and protein secretion
To investigate the potential involvement of other P2 receptors, the effect of P2X7, P2Y11, and P2Y13 receptor antagonists on ATP-mediated secretion of CXCL5 was studied. Pretreatment of MDMs with A438079 (P2X7, Fig. 6A), NF340 (P2Y11, Fig. 6B), or MRS2211 (Fig. 6C) had no significant inhibitory effect on ATP-evoked CXCL5 protein secretion. When applied together, 10 μM NF340 and 10 μM MRS2211 also had no significant effect on ATP-induced CXCL5 secretion (Fig. 6D). These data illustrate that P2X7, P2Y11, and P2Y13 receptors are unlikely to play a role in modulating ATP-induced CXCL5 secretion in human MDMs.
P2X7, P2Y11, and P2Y13 receptors do not regulate ATP-induced protein secretion of CXCL5 at 48 h in human MDMs. Effect of: (A) selective P2X7 receptor antagonist (5 μM A438079, n = 3 donors), (B) selective P2Y11 receptor antagonist (10 μM NF340, n = 4 donors), and (C) selective P2Y13 receptor antagonist (10 μM MRS2211, n = 6 donors) on ATP-induced CXCL5 secretion. (D) Effect of coapplication of both P2Y11 (NF340) and P2Y13 (MRS2211) antagonists on ATP-induced CXCL5 secretion (n = 3 donors).
P2X7, P2Y11, and P2Y13 receptors do not regulate ATP-induced protein secretion of CXCL5 at 48 h in human MDMs. Effect of: (A) selective P2X7 receptor antagonist (5 μM A438079, n = 3 donors), (B) selective P2Y11 receptor antagonist (10 μM NF340, n = 4 donors), and (C) selective P2Y13 receptor antagonist (10 μM MRS2211, n = 6 donors) on ATP-induced CXCL5 secretion. (D) Effect of coapplication of both P2Y11 (NF340) and P2Y13 (MRS2211) antagonists on ATP-induced CXCL5 secretion (n = 3 donors).
Discussion
In the macrophage system, DAMP signals (such as ATP) work as extracellular signaling molecules that are essential for intercellular communication through activation of P2 receptors (53). Although various P2 receptors have been shown to be expressed in macrophages, it is unclear which P2 receptors are responsible for ATP-evoked [Ca2+]i in human MDMs. Through qRT-PCR analysis and immunocytochemistry, the current study illustrates that human MDMs express four P2X receptors, P2X1, P2X4, P2X5, and P2X7, and all P2Y receptors, with the exception of P2Y12 and P2Y14. Our data corroborate a previous finding which reported the presence of all P2 receptors except P2Y12, P2X2, P2X3, and P2X6 on human alveolar macrophages (54). Next, Ca2+ experiments were used as an indication that functional P2X and P2Y receptors were present on human MDM cells. Through intracellular Ca2+ measurements of Fura-2 AM loaded cells, we have shown that ATP-induced [Ca2+]i response in human MDMs exhibited a biphasic kinetic. The first component of the [Ca2+]i response showed features of a metabotropic mechanism, lacking dependence on extracellular calcium and high sensitivity toward PLC inhibition. In addition to this, the activation of P2Y11 and P2Y13 receptors appeared to be essential for the amplitude of the ATP-evoked [Ca2+]i response in human MDMs. Treatment of MDMs with antagonists for P2Y1, P2Y2, and P2Y6 did not have any effect on the amplitude and decay phase of the ATP-evoked Ca2+ response in macrophages, suggestive of their limited role. This was an interesting observation as P2Y2 and P2Y6 appear to have been found functional through intracellular Ca2+ measurements in monocytes and PBMCs (55, 56). The second delayed phase of ATP-evoked [Ca2+]i response exhibited characteristics of an ionotropic response with P2X4 receptor, but not P2X1 or P2X7 receptors, contributing to this response. Selective P2X4 receptor antagonists, PSB-12062 and BX430, significantly accelerated the decay kinetics of the Ca2+ response, causing a consequential reduction in area under the curve and reducing the time it takes for the ATP-evoked Ca2+ decay response to return to the baseline. Although Nörenberg et al. identified that IVM was also able to potentiate currents of human P2X7 receptor in human MDMs, it was clarified that the effect it has on delaying decay of currents is specific for P2X4 receptor (50). In our MDM system, we were able to illustrate that IVM potentiated not only the amplitude of the [Ca2+]i response but also delay of the decay kinetics. The effect of IVM in increasing the duration of [Ca2+]i are therefore inconsistent with a role for P2X7; furthermore 100 μM ATP is significantly below the activation threshold for P2X7 (13). The effect of IVM is consistent with positive allosteric modulation of P2X4 (9, 57).
Transcriptional profiler array study identified that in human MDMs, 100 μM ATP induced the expression of various cytokine and chemokine genes that are relevant to the immune system, with CXCL5 being a major candidate that was studied further. To the best of our knowledge, there has been no reported evidence that human MDMs are able to synthesize and secrete CXCL5 in response to ATP stimulation. CXCL5, a ligand of CXCR2 receptor, is typically expressed in inflammatory cells in various tissues (58). They belong to the CXC family of chemoattractant molecules specialized in the modulation of neutrophil chemotaxis and chemokine scavenging (59, 60). Here, we showed that human MDMs are not only able to transcriptionally express mRNA of CXCL5 genes but also synthesize and secrete CXCL5 protein, in a time-dependent manner. This expression and secretion of CXCL5 was found to be modulated by the activation of P2X4, as illustrated by the effect of IVM and PSB-12062. However, as the PSB-12062 effect was only observed at higher time points (after 32 h), it is likely that rather than regulating the secretion of CXCL5, P2X4 activation modulates the synthesis of ATP-induced CXCL5. In addition to this, we also tested the possible involvement of other purinergic receptors on ATP-induced CXCL5 secretion. The lack of effect of selective antagonists for P2X7, P2Y11, and P2Y13 receptors indicate that these receptors are not involved in modulating the secretion of CXCL5 in human MDMs, despite their potential involvement in ATP-evoked [Ca2+]i response. Earlier studies by a group found that elevation in [Ca2+]i is required, but not necessarily sufficient for the release of certain cytokines and chemokines in brain macrophages (microglia) (61). The lack of involvement of P2Y11 and P2Y13 receptors in mediating ATP-driven CXCL5 secretion led to the hypothesis that it may involve a process independent of calcium level. However, when the level of ATP-induced CXCL5 secretion was investigated in conditions where extracellular Ca2+ was removed, we found that there was a significant inhibition in secreted CXCL5 level and to our surprise, to a similar level obtained when P2X4 receptor was blocked with either PSB-12062 or BX430. More interestingly, in the absence of extracellular Ca2+, the inhibitory action of P2X4 antagonists was lost. Altogether, these observations demonstrate that ATP-induced CXCL5 secretion in human MDMs is dependent on Ca2+ influx via the P2X4 receptor.
It was not until very recently that the mechanism involved downstream of CXCL5 was revealed in greater detail. CXCL5 has been shown to activate ERK, JNK, p38, and MAPK signaling pathways, all of which are key players in tumor growth and metastasis (62). In the context of inflammatory diseases, CXCL5 has been shown to offer an atheroprotective role by enhancing cholesterol efflux capacity of macrophages and regulating foam cell formation (63). More recent studies revealed that tissue-resident CCR2+ MDMs are essential mediators of neutrophil recruitment into ischemic myocardial tissue. This process is mediated by a TLR9/MyD88/CXCL5 pathway with CXCL5 playing a critical role in guiding neutrophil crawling, as shown through photon imaging system (64). In this present study, we are able to consider that upon stimulation with DAMP signal, human MDMs synthesize and secrete CXCL5, which can then in turn activate neutrophils and recruit them to sites of injury. Although the mechanism by which P2X4 receptor activation modulates expression and secretion of CXCL5 in human MDMs has not been investigated here, several speculations can be made. Studies by Song et al. (65) illustrated that proinflammatory chemokine CXCL5 was found to be rapidly upregulated by local presence of IL-1β and that its action was potentiated by MMP-2 and MMP-9, working synergistically to initiate neutrophil recruitment. It is possible that P2X4 receptor activation modulates ATP-induced CXCL5 secretion by regulating IL-1β levels. Recent structural and functional studies provided evidence of possible interactions of P2X4 receptor with P2X7 receptor in macrophages, which was followed by a study illustrating that the expression of P2X4 receptor is required for P2X7 receptor–dependent IL-1β release in mouse bone marrow–derived dendritic cells (66, 67). In addition to this, a study by Zineh et al. (68) illustrated that treatment of HUVECs with atorvastatin reduced IL-1β–induced CXCL5 levels in a concentration-dependent manner. Whether this effect involves P2X4 activity is unclear; however, treatment of human monocytes with fluvastatin has resulted in suppression of P2X4 activity through depletion of cholesterol levels (69). Further studies will undoubtedly be required to unravel the mechanism by which P2X4 regulates CXCL5 synthesis and secretion in human macrophages. Of further interest is the recent identification of CXCL5 as mediator in inflammatory pain arising from UVB irradiation of skin (sunburn) (70).
In conclusion, our data show that both P2X and P2Y receptors are responsible for ATP-evoked [Ca2+]i response in human MDMs. P2Y11 and P2Y13 receptor activation underlies the amplitude of ATP-evoked [Ca2+]i response, whereas P2X4 receptor activity is responsible for the duration of Ca2+ response. Additionally, we have elucidated a potential role for P2X4 receptor as a modulator of ATP-induced CXCL5 expression and secretion in human MDMs, which may be important in the recruitment of neutrophils. Although additional work will be required to uncover the mechanism of P2X4-CXCL5 interaction in human macrophages, the current study exposed a novel role of P2X4 in human macrophages and its contribution toward the innate immune system.
Footnotes
This work was supported by the Biotechnology and Biological Sciences Research Council.
The online version of this article contains supplemental material.
References
Disclosures
The authors have no financial conflicts of interest.


![FIGURE 3. Activation of P2X4 contributes to the sustained phase of the ATP-evoked Ca2+ response. (A and B) Effect of P2X4 selective allosteric modulator (3 μM IVM, n = 12 donors) represented as time response curves and area under the curve of Ca2+ response, respectively. (C–F) Effect of P2X4 selective antagonists, 10 μM PSB-12062 [(C) and (D), n = 12 donors] and 5 μM BX430 [(E) and (F), n = 5 donors], represented as time response curves and area under the curve of Ca2+ response. (G) Effect of coapplication of selective P2X4 receptor antagonist and P2Y receptor antagonists (P2Y11–NF340 and P2Y13–MRS2211) on peak magnitude of Ca2+ response (n = 4 donors). Statistical significance is represented as *p < 0.05, **p < 0.01, ***p < 0.001.](https://aai.silverchair-cdn.com/aai/content_public/journal/jimmunol/200/3/10.4049_jimmunol.1700965/2/m_ji1700965f3.jpeg?Expires=1700585357&Signature=HsFq75t6Y4w5EvuXlxlqbpfVTBEnYM9QKeC9JoN-LMH3GXeKol9j2vmP5Ik5i1XlWlj8K4dTgNTfVmPrXVRSdMV36yHK7-T4NukYtAdSTuHvKULT6D5rseEm5h8rpIunwKPDK3ifckreaMfY9oUbHMQEQx52VZF1RN3n5ICJKWM3~5pGtJcPEKSHETV-Sch93x-kPqHsj8gPtkvMq5M4QcNZOdQ2JAFfzvL2Z0LTVEcsnK5cavERP5-phfXWZabe28VwBGi-R4hXpI3fRnhPpXRVE1MuN3O-tOdGeYnn5F3j8nUlgIil5L0s1irwmeZplCas4ykSAQ40~8RbV0rYhg__&Key-Pair-Id=APKAIE5G5CRDK6RD3PGA)


