Abstract
Resolution of inflammation is an active process that leads to tissue homeostasis and involves multiple cellular and molecular mechanisms. Myeloid-derived suppressor cells (MDSCs) have recently emerged as important cellular components in the resolution of inflammation because of their activities to suppress T cell activation. In this article, we show that HLA-DR−CD11b+CD33+CD14+ human MDSCs and CD11b+Ly6G−Ly6C+ mouse MDSCs markedly increased in patients and mice during and before the resolution phase of autoimmune uveoretinitis. CD11b+Ly6C+ monocytes isolated from autoimmune uveoretinitis mice were able to suppress T cell proliferation in culture, and adoptive transfer of the cells accelerated the remission of autoimmune uveoretinitis in mice. Alternatively, depletion of CD11b+Ly6C+ monocytes at the resolution phase, but not CD11b+Ly6G+ granulocytes, exacerbated the disease. These findings collectively indicate that monocytic MDSCs serve as regulatory cells mediating the resolution of autoimmune uveoretinitis.
Introduction
Resolution of inflammation is an active process to restore tissue integrity and is coordinated by multiple cellular interplays between innate and adaptive immune systems (1, 2). Identification of key cellular components involved in this process is important for understanding the mechanism underlying inflammation resolution and for developing therapies to promote the remission of disease.
Among the cells infiltrating tissues during the disease remission are myeloid-derived suppressor cells (MDSCs). Accumulating evidence shows that MDSCs play an important role in regulation of immune responses in tumors, transplants, infection, sterile inflammation, and autoimmune diseases by suppressing T cells, promoting neutrophil efferocytosis, or expanding regulatory T cells (3–5). However, the role of MDSCs in mediating the resolution of autoimmune diseases is conflicting because MDSCs constitute a highly heterogeneous and plastic population of myeloid cells whose phenotypes and functions are largely dependent on local microenvironments (3–7). For example, MDSCs were shown to either contribute to or suppress inflammation depending on whether they were isolated at the onset or peak of the disease in a model of experimental autoimmune encephalitis (EAE) (8–13). Also, studies have reported conflicting data on the relative participation in the immune regulation of two murine MDSC subtypes: monocytic CD11b+Ly6G−Ly6Chi MDSCs and granulocytic CD11b+Ly6G+Ly6Clo MDSCs (10, 14, 15).
In this study, we aimed to identify the cell population(s) responsible for inflammation resolution in humans and mice with autoimmune uveoretinitis, one of the CNS autoimmune disorders that affect the eye. We observed a dramatic increase of HLA-DR−CD11b+CD33+CD14+ human MDSCs in the peripheral blood of patients with autoimmune uveoretinitis simultaneously with clinical remission of the disease. Similarly, we found that the number of CD11b+Ly6G−Ly6Chi monocytes with T cell–suppressive activity was markedly increased in the peripheral blood, spleen, and retina in mice during and before spontaneous resolution of experimental autoimmune uveoretinitis (EAU). Adoptive transfer of CD11b+Ly6C+ monocytes isolated from the blood and spleen reduced Th1 and Th17 responses, and accelerated the remission of EAU. Depletion of CD11b+Ly6C+ monocytes, but not CD11b+Ly6G+ granulocytes, during the resolution phase in EAU mice aggravated the disease. Together, our data demonstrate that monocytic MDSCs play a crucial role in the negative regulation of immune responses and resolution of the autoimmune uveoretinitis.
Materials and Methods
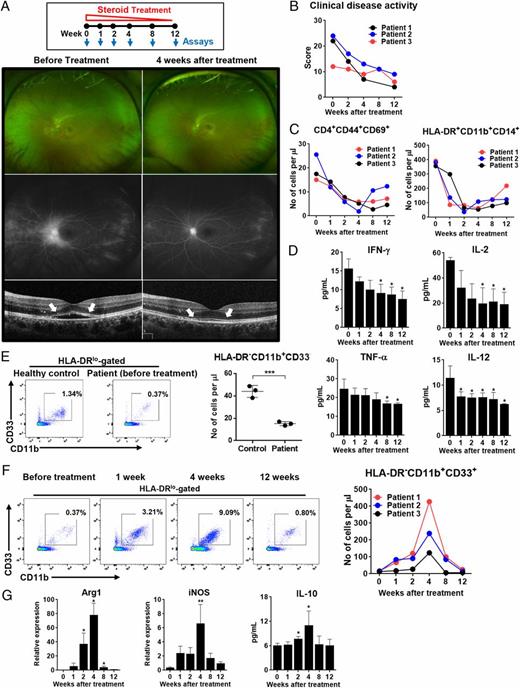
Patients and sample collection
This study was approved by the Institutional Review Board of Seoul National University Hospital (1409-103-610). All investigations conformed to the tenets of the Declaration of Helsinki. Three patients who were newly diagnosed with active noninfectious posterior uveitis and three age-matched healthy donors were prospectively enrolled with written, informed consent. At screening, blood tests including serology, complete blood cell count, level of C-reactive protein, or erythrocyte sedimentation rate, urine test, chest radiograph, and electrocardiography were performed. Ophthalmological assessment included the measurement of best-corrected visual acuity and intraocular pressure, slit-lamp biomicroscopy, fundus examination, fluorescein angiography (FA), and optical coherence tomography (Cirrus HD-OCT; Carl Zeiss, Dublin, CA). The clinical disease activity was quantitated using a scoring system based on the FA signs as proposed by Angiography Scoring for Uveitis Working Group (16). In brief, a total maximum score of 40 was assigned to estimate the ongoing inflammatory process in the retina including optic disc hyperfluorescence, macular edema, retinal vascular staining and/or leakage, capillary leakage, retinal capillary nonperfusion, neovascularization of the optic disc, neovascularization elsewhere, pinpoint leaks, and retinal staining and/or subretinal pooling. Patients received standard-of-care treatment with oral prednisolone (starting dose of 1 mg/kg, Solondo; Yuhan Medica, Seoul, Korea). The dose of prednisolone was tapered to 0.5 mg/kg at 4 wk of treatment and to ≤10 mg at 12 wk along with the resolution of inflammation. Peripheral blood (6 ml) was drawn into heparin-containing tubes from patients before prednisolone treatment and at 1, 2, 4, 8, and 12 wk after treatment.
Mice and EAU model
The experimental protocols were approved by the Institutional Animal Care and Use Committee of Seoul National University Biomedical Research Institute (13-0104-C1A1). Six-week-old female B6 mice (C57BL/6J, H-2b; Orient Bio, Seongnam, Korea) were immunized with s.c. injection into a footpad of the retina-specific Ag, interphotoreceptor retinal binding protein (IRBP) peptides 1–20, GPTHLFQPSLVLDMAKVLLD (250 μg; Peptron, Daejeon, Korea), which was emulsified in complete Freund adjuvant (Sigma-Aldrich, St. Louis, MO) containing killed Mycobacterium tuberculosis (2.5 mg/ml; BD Difco, Franklin Lakes, NJ) (17, 18). Simultaneously, the mice received an i.p. injection of 0.7 μg pertussis toxin (300 μl; Sigma-Aldrich). At 1, 2, 3, and 4 wk after immunization, the mice were humanely killed, and the peripheral blood, spleen, cervical draining lymph nodes (DLNs), and eyes were collected for assays.
Histology
The eyes were fixed in 10% formaldehyde and embedded in paraffin. Serial 4-μm-thick sections were cut and stained with H&E and CD3 immunohistochemical staining using a rabbit anti-mouse CD3 (ab5690; Abcam, Cambridge, MA) as a primary Ab. The pathological features of the retina were examined, and histological disease score was assessed in a blinded manner on a scale of 0–4 using the criteria previously defined by Caspi (19) as follows: 0 (no change), 0.5 (one to two very small, peripheral focal lesions), 1 (less than five focal lesions; one or fewer linear lesions), 2 (multiple [more than five] chorioretinal lesions and/or infiltrations; severe vasculitis (large size, thick wall, infiltrations); fewer than five linear lesions), 3 (pattern of linear lesions; large confluent lesions; subretinal neovascularization), and 4 (large retinal detachment; retinal atrophy).
Flow cytometry
PBMCs were isolated from the blood using a Ficoll gradient protocol within 1 h of collection. The cells were stained with fluorescence-conjugated anti-human Abs: anti–HLA-DR, anti-CD11b, anti-CD33, anti-CD14, anti-CD4, anti-CD44, and anti-CD69 (eBioscience, San Diego, CA).
The mouse retina was isolated from the eyeball and diced with scissors. The tissues were treated with 0.5 mg/ml collagenase D (Roche, Lewes, U.K.) and 750 U/ml DNase (Sigma-Aldrich) for 15 min at 37°C, and homogenized through a 70-mm filter (BD Biosciences, San Diego, CA) to obtain a single-cell suspension. Cervical DLNs and spleen collected from mice were minced between the frosted ends of two glass slides in RPMI 1640 medium (WelGENE, Daegu, Korea) containing 10% FBS (Life Technologies, Grand Island, NY). The cell suspensions were filtered through a cell strainer, centrifuged, and incubated in RBC lysis buffer (BD Biosciences). The resultant single cells were stained with fluorescence-conjugated anti-mouse Abs against CD4, IFN-γ, CD11b, Ly6C, Ly6G, MHC class II (H-2b) (all from eBioscience), or IL-17A (BD Pharmingen, San Diego, CA). For intracellular staining, the cells were stimulated for 5 h with 50 ng/ml PMA and 1 μg/ml ionomycin in the presence of Protein Transport Inhibitor Cocktail (eBioscience). The cells were assayed for fluorescence using the S1000EXi Flow Cytometer (Stratedigm, San Jose, CA). Data were analyzed using the FlowJo program (Tree Star, Ashland, OR).
Real-time RT-PCR
PBMCs collected from patients and the eyeballs collected from mice were lysed in RNA isolation reagent (RNA-Bee; Tel-Test, Friendswood, TX), and total RNA was extracted using an RNeasy Mini kit (Qiagen, Valencia, CA). An equal amount of RNA from each sample was converted to the first-strand cDNA by reverse transcription (High Capacity RNA-to-cDNA Kit; Applied Biosystems, Carlsbad, CA). Real-time PCR amplification was performed using TaqMan Universal PCR Master Mix (Applied Biosystems) and ABI 7500 Real Time PCR System (Applied Biosystems). All PCR probe and primer sets were purchased from Applied Biosystems (TaqMan Gene Expression Assay): IFN-γ, IL-1β, IL-6, IL-10, IL-17A, TNF-α, arginase (Arg1), and inducible NO synthase (iNOS). For relative quantitation of gene expression, human- or mouse-specific GAPDH primers and probe were used.
Multiplex cytokine assay
Plasma was collected from the blood of patients after centrifugation at 2500 rpm for 10 min at 20°C and assayed by Multiplex Luminex Assays (Luminex 200 multiprotein analyzer; Luminex, Austin, TX) for levels of IFN-γ, IL-2, TNF-α, IL-10, and IL-12.
Isolation and coculture of MDSCs and CD4+ T cells, proliferation, and efferocytosis assays
A single-cell suspension prepared from the spleen and blood of EAU-immunized mice at 2 wk after immunization was stained with anti-CD11b and anti-Ly6C Abs (eBioscience), and sorted using a flow cytometer (BD FACSAria III cell sorter; BD Biosciences) (purity >95%). CD4+ cells were purified from the spleen and blood of B6 mice 2 wk after EAU immunization using CD4 MACS beads (Miltenyi Biotec, Bergisch Gladbach, Germany) (purity >95%). The cells were cultured in RPMI 1640 media (WelGENE) containing 10% FBS (Life Technologies), 2 mM l-glutamine, 100 U/ml penicillin, and 100 μg/ml streptomycin (Invitrogen, Carlsbad, CA).
For proliferation assay, CD4+ cells were labeled with 5 μM CFSE (Invitrogen) for 10 min at 37°C in the dark. After washing, the CFSE-prelabeled CD4+ cells were stimulated by either of the two methods: 1) culturing the cells in plates coated with 2.5 μg/ml anti-CD3 and anti-CD28 mAbs (eBioscience), and 2) adding 20 μg/ml IRBP to the culture. Simultaneously, the cells were cocultured with CD11b+Ly6C+ or CD11b+Ly6C− cells (CD4+ cells:CD11b+Ly6C+ or CD4+ cells:CD11b+Ly6C− cells = 1:1) in direct coculture system for 5 d. The CFSE fluorescence was measured in CD4+ cells with flow cytometry.
For efferocytosis assay, CD4+ cells were fluorescently labeled with CFSE as described earlier and washed. The CFSE-prelabeled CD4+ cells were cocultured with CD11b+Ly6C+ or CD11b+Ly6C− cells in a direct contact manner at 1:1 ratio for 3 d at 37°C and evaluated by flow cytometry. The percentage of CD11b+ cells that stained positive for CFSE was used as a measure for the percentage of the CD11b+Ly6C+ or CD11b+Ly6C− cells that ingested CD4+ cells (20).
Giemsa staining
The cells were collected on microscopic slides using a cytospin machine and stained with Giemsa solution (GS-500; Sigma-Aldrich).
In vivo depletion of MDSCs
For Gr-1+ cell depletion, 100 μg of anti-mouse Gr-1 mAb (clone RB6-8C5) or rat IgG2b isotype control (clone LTF-2) was i.p. injected to mice at days 17, 19, 21, and 24 after immunization (21). For Ly6G+ cell depletion, 100 μg of anti-mouse Ly6G mAb (clone 1A8) or rat IgG2a isotype control (clone 2A3) was injected into mice in the same manner (21, 22). The Abs were purchased from Bio X Cell (West Lebanon, NH). The efficiency of cell depletion was confirmed by flow cytometry.
Adoptive transfer of MDSCs
For adoptive transfer experiments, CD11b+Ly6C+ or CD11b+Ly6C− cells isolated as described earlier were injected into EAU mice twice at days 14 and 18 through the tail vein (5 × 105 cells per mouse in 100 μl of HBSS).
Statistical analysis
The two-tailed Student t test was used to compare cell subsets between patients and controls. Paired t test was used to compare results from the same patient at different time points. In experiments with mice, comparisons of values among more than two groups were made using one-way ANOVA and Tukey honestly significant difference test. Differences were considered significant at p < 0.05. The distribution of continuous variables was presented as mean +/± SD. Statistical analysis was performed using GraphPad Software (GraphPad Prism, La Jolla, CA).
Results
Monocytic MDSCs were enriched in peripheral blood of patients with autoimmune uveoretinitis during remission
To evaluate whether monocytic MDSCs are involved in the disease resolution, we serially examined for activated immune cells and monocytic MDSCs in PBMCs in three patients with autoimmune posterior uveoretinitis over the disease course (Fig. 1). All patients presented with decreased vision, retinal vascular leakage, and macular edema (Fig. 1A), which were compatible with an active phase of autoimmune posterior uveitis. They visited our clinic within a week after symptom onset and were not on any medication. For treatment, patients received 1 mg/kg oral prednisolone, and the dose was tapered to 0.5 mg/kg at 4 wk and to ≤10 mg at 12 wk. Intraocular inflammation resolved in all patients after treatment as indicated by clinical findings such as resolution of optic disc hyperfluorescence, attenuation of retinal vascular leakage, and absorption of macular edema (Fig. 1A, 1B). Concurrently, the numbers of CD4+CD44+CD69+ cells (activated T cells) and HLA-DR+CD11b+CD14+ cells (activated monocytes) (23) were reduced (Fig. 1C), and the plasma levels of proinflammatory cytokines IFN-γ, IL-2, TNF-α, and IL-12 were decreased (Fig. 1D), indicating the resolution of inflammation.
HLA-DR−CD11b+CD33+CD14+ monocytic MDSCs were increased in the peripheral blood of autoimmune uveoretinitis patients during the disease resolution. (A) Schema of assays. Fundus photography, FA (late phase), and macular optical coherence tomography showed optic disc hyperemia with leakage and margin blurring, flame-shaped intraretinal hemorrhage, staining and leakage along peripheral retinal vessels, and accumulation of subretinal fluid indicating macular edema (arrows) before treatment (left). After 4 wk of treatment, disc hyperemia disappeared, retinal hemorrhage was absorbed, and macular edema (arrows) almost disappeared, all of which indicated the clinical remission of inflammation (right). (B) Time course of clinical disease score assigned by FA findings. (C) Quantitative flow cytometry results for activated T cells (CD4+CD44+CD69+ cells) and proinflammatory monocytes (HLA-DR+CD11b+CD14+ cells). (D) Multiplex cytokine assay for IFN-γ, IL-2, TNF-α, and IL-12 in the plasma. (E) Representative and quantitative flow cytometry results for expression of CD11b and CD33 after gating on HLA-DR− cells in PBMCs of autoimmune uveoretinitis patients at disease presentation (before treatment), compared with healthy controls. Dot indicates an individual patient. (F) Representative and quantitative flow cytometric analysis for expression of CD11b and CD33 after gating on HLA-DR− cells in PBMCs of autoimmune uveitis patients over 12 wk of treatment. Most HLA-DR−CD11b+CD33+ cells were positively stained with CD14. (G) Real-time RT-PCR assay for Arg1 and iNOS in PBMCs and ELISA for IL-10 in plasma. Shown are the relative values of mRNA levels to the levels in healthy control subjects. Data are presented as mean + SD. *p < 0.05, **p < 0.01, ***p < 0.001.
HLA-DR−CD11b+CD33+CD14+ monocytic MDSCs were increased in the peripheral blood of autoimmune uveoretinitis patients during the disease resolution. (A) Schema of assays. Fundus photography, FA (late phase), and macular optical coherence tomography showed optic disc hyperemia with leakage and margin blurring, flame-shaped intraretinal hemorrhage, staining and leakage along peripheral retinal vessels, and accumulation of subretinal fluid indicating macular edema (arrows) before treatment (left). After 4 wk of treatment, disc hyperemia disappeared, retinal hemorrhage was absorbed, and macular edema (arrows) almost disappeared, all of which indicated the clinical remission of inflammation (right). (B) Time course of clinical disease score assigned by FA findings. (C) Quantitative flow cytometry results for activated T cells (CD4+CD44+CD69+ cells) and proinflammatory monocytes (HLA-DR+CD11b+CD14+ cells). (D) Multiplex cytokine assay for IFN-γ, IL-2, TNF-α, and IL-12 in the plasma. (E) Representative and quantitative flow cytometry results for expression of CD11b and CD33 after gating on HLA-DR− cells in PBMCs of autoimmune uveoretinitis patients at disease presentation (before treatment), compared with healthy controls. Dot indicates an individual patient. (F) Representative and quantitative flow cytometric analysis for expression of CD11b and CD33 after gating on HLA-DR− cells in PBMCs of autoimmune uveitis patients over 12 wk of treatment. Most HLA-DR−CD11b+CD33+ cells were positively stained with CD14. (G) Real-time RT-PCR assay for Arg1 and iNOS in PBMCs and ELISA for IL-10 in plasma. Shown are the relative values of mRNA levels to the levels in healthy control subjects. Data are presented as mean + SD. *p < 0.05, **p < 0.01, ***p < 0.001.
In the active phase of uveitis, the number of HLA-DR−CD11b+CD33+ MDSCs (3) was significantly lower in the peripheral blood of patients compared with healthy control subjects (Fig. 1E). However, the longitudinal analysis showed that HLA-DR−CD11b+CD33+ cells highly increased during the disease remission and gradually contracted toward the cessation of disease (Fig. 1F). Because most of the HLA-DR−CD11b+CD33+ cells were positive for CD14, the cells that increased in the resolution phase were monocytic MDSCs (3).
It is known that MDSCs exert their immunosuppressive action through the production of Arg1, iNOS, and IL-10 (3). Therefore, we also measured the levels of Arg1, iNOS, and IL-10. Consistent with the changes of circulating HLA-DR−CD11b+CD33+CD14+ cells (Fig. 1F), the levels of Arg1 and iNOS transcripts in PBMCs and IL-10 protein in plasma were increased with a peak at 4 wk and gradually restored back to normal levels thereafter (Fig. 1G).
Monocytic MDSCs increased in the spleen, blood, and retina of EAU mice during remission
Building upon the previous observations made in patients, we hypothesized that monocytic MDSCs mediate the resolution of inflammation in autoimmune uveoretinitis. To test the hypothesis, we used a well-established murine model of EAU that was induced by immunization with retinal Ags. This EAU model is known to be monophasic, where acute Th1/Th17-mediated autoimmune inflammation leads to the retinal photoreceptor damage and reaches spontaneous resolution (17, 24, 25). Because the disease course and severity in EAU mice vary depending on the intensity of immunization and mouse strain (17), we first characterized the kinetics of clinical course and molecular and cellular profiles in our model. After immunization of C57BL/6J mice (H-2b) with IRBP, the mice were humanely sacrificed at 1, 2, 3, and 4 wk, and the eyes and cervical DLNs were analyzed (Fig. 2A).
Time course of disease progression and resolution in mice with EAU. (A) Experimental scheme. At 1, 2, 3, and 4 wk after EAU immunization, eyes and cervical DLNs were collected for assays. Representative pictures of H&E staining and CD3 immunostaining of retinal cross sections at each time point. Original magnification ×100. (B) Time course of histological disease scores. Dot indicates a single animal. (C) The frequency of CD4+ cells in the retina as measured by flow cytometry. (D) Real-time RT PCR assays for the transcript levels of IFN-γ, IL-17A, IL-1β, and IL-6 in the eye taken at each time point from EAU mice. Shown are the relative values of mRNA levels to those in normal eyes. (E and F) Representative and quantitative flow cytometric analysis for IFN-γ+CD4+ and IL-17+CD4+ cells in DLNs at each time point after EAU immunization. Data (mean ± SD) are representative of three independent experiments (each with at least three mice per group).
Time course of disease progression and resolution in mice with EAU. (A) Experimental scheme. At 1, 2, 3, and 4 wk after EAU immunization, eyes and cervical DLNs were collected for assays. Representative pictures of H&E staining and CD3 immunostaining of retinal cross sections at each time point. Original magnification ×100. (B) Time course of histological disease scores. Dot indicates a single animal. (C) The frequency of CD4+ cells in the retina as measured by flow cytometry. (D) Real-time RT PCR assays for the transcript levels of IFN-γ, IL-17A, IL-1β, and IL-6 in the eye taken at each time point from EAU mice. Shown are the relative values of mRNA levels to those in normal eyes. (E and F) Representative and quantitative flow cytometric analysis for IFN-γ+CD4+ and IL-17+CD4+ cells in DLNs at each time point after EAU immunization. Data (mean ± SD) are representative of three independent experiments (each with at least three mice per group).
H&E staining and CD3 immunostaining of retinal cross sections showed that the photoreceptor layer destruction and inflammatory cell infiltration were most severe at 3 wk and resolved at 4 wk (Fig. 2A). Correspondingly, the disease scores assigned by retinal pathology gradually increased with a peak at 3 wk and decreased thereafter (Fig. 2B). The similar patterns were observed with the frequency of CD4+ T cells infiltrating the retina as analyzed by flow cytometry (Fig. 2C) and with the mRNA levels of proinflammatory cytokines IFN-γ, IL-17A, IL-1β, and IL-6 in the eye as measured by real-time RT PCR (Fig. 2D). Further analysis for Th1 (IFN-γ+CD4+) and Th17 (IL-17+CD4+) cells in DLNs revealed that Th1 and Th17 cells increased in DLNs at 1 and 2 wk after immunization, but declined at 3 and 4 wk (Fig. 2E, 2F). These findings collectively suggest that the autoimmune inflammation in the EAU model was marked by three phases: 1) clinically silent phase (1–2 wk after immunization), 2) active phase (2–3 wk), and 3) resolution phase (3–4 wk).
Upon knowing the clinical course of the disease, we next evaluated monocytic MDSCs in the spleen, peripheral blood, and retina of the mice at 1, 2, 3, and 4 wk after EAU immunization (Fig. 3). The mouse monocytic MDSCs are phenotypically characterized as CD11b+Ly6G−Ly6C+ cells (3). Results showed that the frequency of CD11b+Ly6G−Ly6C+ cells in the spleen started to increase at 1 wk and reached a peak at 2 wk (Fig. 3). In the peripheral blood, CD11b+Ly6G−Ly6C+ cells highly increased, starting from 2 wk and with a peak at 3 wk (Fig. 3). In the retina, the infiltration of CD11b+Ly6G−Ly6C+ cells increased at 3 and 4 wk (Fig. 3). Therefore, data indicate that monocytic MDSCs expanded in the spleen in the clinically silent phase (1–2 wk after EAU immunization), were mobilized into the peripheral blood in the active phase (2–3 wk), and infiltrated the retina during the resolution phase (3–4 wk) (Fig. 3B).
CD11b+Ly6G−Ly6C+ monocytic MDSCs were increased in EAU mice during the disease resolution. (A and B) Representative and quantitative flow cytometry results for CD11b+Ly6G−Ly6C+ cells in the spleen, blood, and retina of mice at each time point after EAU immunization. Data depict the percentage of CD11b+Ly6G−Ly6C+ cells out of total cells in the tissue. Data (mean ± SD) represent three independent experiments where each experiment contained at least three mice per group.
CD11b+Ly6G−Ly6C+ monocytic MDSCs were increased in EAU mice during the disease resolution. (A and B) Representative and quantitative flow cytometry results for CD11b+Ly6G−Ly6C+ cells in the spleen, blood, and retina of mice at each time point after EAU immunization. Data depict the percentage of CD11b+Ly6G−Ly6C+ cells out of total cells in the tissue. Data (mean ± SD) represent three independent experiments where each experiment contained at least three mice per group.
Monocytic MDSCs inhibited T cell proliferation, but did not phagocytose T cells
To investigate whether monocytic MDSCs increased before the EAU remission have direct suppressive effects on T cells, we sorted CD11b+Ly6C+, CD11b+Ly6C−, and CD4+ cells from the spleen and blood of mice at 2 wk after EAU immunization. CD4+ cells were prelabeled with CFSE and cocultured with either CD11b+Ly6C+ or CD11b+Ly6C− cells upon stimulation with anti-CD3/anti-CD28 mAbs or IRBP. As expected, CD11b+Ly6C+ cells were monocytic in morphology as assessed by Giemsa staining (Fig. 4A, 4B). Flow cytometric analysis of CFSE dilution revealed that both CD11b+Ly6C+ cells from the spleen and blood significantly inhibited CD4+ cell proliferation, whereas CD11b+Ly6C− cells rather increased the proliferation of CD4+ cells (Fig. 4A, 4B). Because some studies reported that MDSCs were able to phagocytose apoptotic cells (26), we checked whether CD11b+Ly6C+ cells isolated from the immunized mice might phagocytose T cells. CD11b+Ly6C+ or CD11b+Ly6C− cells were cocultured with CFSE-prelabeled CD4+ cells in a direct contact manner and assayed by flow cytometry for CD11b+ cells that stained positive for CFSE. The frequency of CFSE+ cells in CD11b+Ly6C+ cells was lower compared with that of CFSE+ cells in CD11b+Ly6C− cells (Fig. 4C), indicating that CD11b+Ly6C+ cells did not have an increased phagocytic activity for T cells.
CD11b+Ly6C+ cells isolated from the spleen and blood just before the resolution phase suppressed CD4+ cell proliferation. (A and B) Giemsa staining of CD11b+Ly6C+ cells isolated from either spleen or blood of mice at 2 wk after EAU immunization. CD4+ cells were purified from naive mice, prelabeled with CFSE, and activated with anti-CD3/CD28 Abs or IRBP (20 μg/ml). Flow cytometry results are shown for CFSE dilution in CD4+ cells upon direct coculture with CD11b+Ly6C+ or CD11b+Ly6C− cells. (C) Uptake of CD4+ cells by CD11b+Ly6C+ or CD11b+Ly6C− cells. The CD4+, CD11b+Ly6C+, or CD11b+Ly6C− cells were isolated as in (A) and (B). CD11b+Ly6C+ or CD11b+Ly6C− cells were cocultured with the CFSE-prelabeled CD4+ cells in a direct contact manner and evaluated by flow cytometry. CFSE and CD11b double-positive populations represent the phagocytes that ingested CD4+ cells. Data are presented as mean + SD. *p < 0.05, **p < 0.01, ****p < 0.0001.
CD11b+Ly6C+ cells isolated from the spleen and blood just before the resolution phase suppressed CD4+ cell proliferation. (A and B) Giemsa staining of CD11b+Ly6C+ cells isolated from either spleen or blood of mice at 2 wk after EAU immunization. CD4+ cells were purified from naive mice, prelabeled with CFSE, and activated with anti-CD3/CD28 Abs or IRBP (20 μg/ml). Flow cytometry results are shown for CFSE dilution in CD4+ cells upon direct coculture with CD11b+Ly6C+ or CD11b+Ly6C− cells. (C) Uptake of CD4+ cells by CD11b+Ly6C+ or CD11b+Ly6C− cells. The CD4+, CD11b+Ly6C+, or CD11b+Ly6C− cells were isolated as in (A) and (B). CD11b+Ly6C+ or CD11b+Ly6C− cells were cocultured with the CFSE-prelabeled CD4+ cells in a direct contact manner and evaluated by flow cytometry. CFSE and CD11b double-positive populations represent the phagocytes that ingested CD4+ cells. Data are presented as mean + SD. *p < 0.05, **p < 0.01, ****p < 0.0001.
Depletion of monocytic MDSCs during resolution, but not Ly6G+ granulocytes, impaired the resolution
To determine the role of monocytic MDSCs in resolution of autoimmune inflammation, we depleted EAU mice of CD11b+Ly6C+ cells before and during the resolution phase by i.p. injections of an anti–Gr-1 mAb RB6-8C5 at days 17, 19, 21, and 24 after immunization, and analyzed the effects on EAU remission at day 28 (Fig. 5A). Because RB6-8C5 administration depletes not only Ly6C+Ly6G− cells, but also Ly6C−Ly6G+ cells, from the peripheral blood (Fig. 5B), we additionally used the Ly6G-specific mAb 1A8 injection as a control to deplete only Ly6C−Ly6G+ cells (Fig. 5B) (21, 22). Control IgG Abs for RB6-8C5 and 1A8 (LTF-2 as a control for RB6-8C5 and 2A3 for 1A8) were respectively injected into control mice in the same manner (Fig. 5A, 5B).
Depletion of CD11b+Ly6C+ cells during resolution impaired the resolution of EAU. (A) Experimental scheme. CD11b+Ly6C+ cells were depleted from mice by i.p. injections of an anti–Gr-1 mAb RB6-8C5 or control IgG (LTF2) at days 17, 19, 21, and 24 after immunization, and the eyes were analyzed at day 28. Because RB6-8C5 depletes CD11b+Ly6G+ cells, as well as CD11b+Ly6C+ cells, the Ly6G-specific mAb 1A8 (to deplete only CD11b+Ly6C−Ly6G+ cells) or its control IgG (2A3) was injected in another control group in the same manner. (B) Depletion of CD11b+Ly6G−Ly6C+ or CD11b+Ly6G+ cells was confirmed in the blood by flow cytometry at day 28. (C) Representative H&E staining of retinal cross sections (original magnification ×100) and disease scores assigned by retinal histology in each group. Dot indicates a single animal, and the bar depicts mean ± SD. (D) Real-time RT-PCR assays of the eyes. Shown are relative values of mRNA levels to the levels in normal eyes. Data are mean + SD and are representative of three independent experiments; each experiment has three mice per group. *p < 0.05, **p < 0.01, ***p < 0.001, ****p < 0.0001. ns, not significant.
Depletion of CD11b+Ly6C+ cells during resolution impaired the resolution of EAU. (A) Experimental scheme. CD11b+Ly6C+ cells were depleted from mice by i.p. injections of an anti–Gr-1 mAb RB6-8C5 or control IgG (LTF2) at days 17, 19, 21, and 24 after immunization, and the eyes were analyzed at day 28. Because RB6-8C5 depletes CD11b+Ly6G+ cells, as well as CD11b+Ly6C+ cells, the Ly6G-specific mAb 1A8 (to deplete only CD11b+Ly6C−Ly6G+ cells) or its control IgG (2A3) was injected in another control group in the same manner. (B) Depletion of CD11b+Ly6G−Ly6C+ or CD11b+Ly6G+ cells was confirmed in the blood by flow cytometry at day 28. (C) Representative H&E staining of retinal cross sections (original magnification ×100) and disease scores assigned by retinal histology in each group. Dot indicates a single animal, and the bar depicts mean ± SD. (D) Real-time RT-PCR assays of the eyes. Shown are relative values of mRNA levels to the levels in normal eyes. Data are mean + SD and are representative of three independent experiments; each experiment has three mice per group. *p < 0.05, **p < 0.01, ***p < 0.001, ****p < 0.0001. ns, not significant.
The inflammation resolution was impaired in mice receiving RB6-8C5, as indicated by marked retinal destruction and inflammatory infiltration (Fig. 5C) and by increased transcript levels of proinflammatory cytokines IFN-γ, IL-17A, IL-1β, IL-6, and TNF-α in the eye, compared with those receiving control IgG LTF-2 (Fig. 5D). In contrast, the inflammation resolution was not impaired by 1A8 administration, suggesting Ly6C−Ly6G+ cells did not mediate inflammation resolution (Fig. 5C, 5D). Interestingly, the level of iNOS in the eye was reduced by RB6-8C5 injection, but not altered by 1A8 or control IgG injection (Fig. 5D), supporting the notion that iNOS is expressed by monocytic MDSCs (3). The levels of other anti-inflammatory molecules Arg1 or IL-10 were not changed by either RB6-8C5 or 1A8 (Fig. 5D). Therefore, the data indicate that monocytic CD11b+Ly6C+ MDSCs, which were systemically induced before and during the disease remission, were responsible for the inflammation resolution in EAU.
Adoptive transfer of monocytic MDSCs accelerated the resolution
We further confirmed the role of monocytic MDSCs in mediating the EAU remission by adoptive transfer of CD11b+Ly6C+ monocytes. As in Fig. 6A, we sorted CD11b+Ly6C+ and CD11b+Ly6C− cells from EAU mice at day 14 of immunization, which corresponded to the time point where monocytic MDSCs expanded in the spleen and blood (Fig. 3). Then the freshly isolated CD11b+Ly6C+ or CD11b+Ly6C− cells were administered into other EAU mice through the tail vein twice at days 14 and 18 of immunization, and the eyes and DLNs were analyzed at day 21 (Fig. 6A). As shown in the time-course experiments (Fig. 2A, 2B), postimmunization day 21 is an active phase where retinal pathologies peak. Remarkably, the infusion of CD11b+Ly6C+ cells attenuated pathological features of retina and decreased infiltration of CD3+ T cells at day 21 (Fig. 6B), indicating that histological and inflammation resolution were accelerated. Consistent with retinal histology, the frequencies of Th1 and Th17 cells in DLNs were also reduced by adoptive transfer of CD11b+Ly6C+ cells (Fig. 6C, 6D). However, CD11b+Ly6C− cells were not effective in improving retinal pathologies and suppressing Th1/Th17 cells (Fig. 6B–D).
Adoptive transfer of CD11b+Ly6C+ cells isolated from the blood just before the resolution phase promoted the resolution. (A) Experimental scheme. CD11b+Ly6C+ or CD11b+Ly6C− cells were sorted from EAU mice at day 14 after immunization and transferred, respectively, into other EAU mice through tail vein twice at days 14 and 18 of immunization (5 × 105 cells per mouse in 100 μl of HBSS). HBSS alone was injected into control mice. The eyes and DLNs were analyzed at day 21. (B) CD3 immunostaining of retinal cross sections (original magnification ×100) and disease scores assigned by retinal pathology. Dot indicates an individual animal, and the bar depicts mean ± SD. (C and D) Representative and quantitative flow cytometric analysis for IFN-γ+CD4+ and IL-17+CD4+ in DLNs. Data (mean + SD) are representative of four independent experiments; each experiment has three mice per group. *p < 0.05, **p < 0.01, ***p < 0.001.
Adoptive transfer of CD11b+Ly6C+ cells isolated from the blood just before the resolution phase promoted the resolution. (A) Experimental scheme. CD11b+Ly6C+ or CD11b+Ly6C− cells were sorted from EAU mice at day 14 after immunization and transferred, respectively, into other EAU mice through tail vein twice at days 14 and 18 of immunization (5 × 105 cells per mouse in 100 μl of HBSS). HBSS alone was injected into control mice. The eyes and DLNs were analyzed at day 21. (B) CD3 immunostaining of retinal cross sections (original magnification ×100) and disease scores assigned by retinal pathology. Dot indicates an individual animal, and the bar depicts mean ± SD. (C and D) Representative and quantitative flow cytometric analysis for IFN-γ+CD4+ and IL-17+CD4+ in DLNs. Data (mean + SD) are representative of four independent experiments; each experiment has three mice per group. *p < 0.05, **p < 0.01, ***p < 0.001.
Discussion
The cells of myeloid origin have been traditionally found as dominant cell types infiltrating the tissue during disease initiation, propagation, and resolution. Given their marked heterogeneity and plasticity in phenotypes and functions, myeloid cell infiltration at each phase of a disease reflects a differential role of the cells in the disease induction and resolution.
Recently, myeloid cells with T cell–suppressive activity, so-called MDSCs, have emerged as a new cell type that plays an important role in the negative regulation of immune responses. Since the observations of suppressive myeloid cells were first described >20 y ago in tumor-bearing mice (27, 28) and patients with cancer (29, 30), many studies demonstrated that MDSCs expand and accumulate in secondary lymphoid organs and damaged tissues in various pathological conditions such as chronic infections, sterile injury, allogeneic transplants, or autoimmune diseases, as well as tumors (3–5, 31, 32). In this study, we demonstrate that HLA-DR−CD11b+CD33+ CD14+ human monocytic MDSCs and CD11b+Ly6G−Ly6C+ mouse monocytic MDSCs markedly increased in the blood of patients and in the spleen, blood, and retina of mice with autoimmune uveoretinitis, which is one of the CNS autoimmune disorders affecting the eye and the fifth commonest cause of visual loss in the developed world, accounting for 20% of cases of legal blindness (33, 34). A detailed time-course analysis for circulating and retina-infiltrating MDSCs revealed that monocytic MDSCs expanded in the spleen when the immune responses were the most severe in DLNs and retina (day 14 of EAU immunization), were mobilized into the blood, and infiltrated the retina when the retinal pathology was at its peak (day 21). Because systemic depletion of CD11b+Ly6C+ monocytes during the resolution phase exacerbated the disease, monocytic MDSCs, which were endogenously induced in the system, were clearly responsible for the spontaneous resolution of EAU. Therefore, our data support the notion that monocytic MDSCs that are systemically mobilized before and at the resolution phase of a disease are important players in linking innate and adaptive immune systems and regulating the resolution of autoimmune inflammation.
The involvement of myeloid cells in the course of autoimmune uveoretinitis has been suggested by other studies. Kerr et al. (24) reported that CD11b+Ly6G− cells were the largest population of infiltrating leukocytes in the retina at a later phase of EAU and had an ability to suppress T cells. Also, London et al. (25) showed that CX3CR1hi macrophages infiltrating the retina during the resolution phase of EAU contributed to the disease resolution. Other studies further demonstrated that the T cell suppression by myeloid cells was mediated by TNFR1 signaling (35), and myeloid cells with T cell–suppressive activity could be induced by retinal pigment epithelial cells (36).
However, the roles of MDSCs as to whether they contribute to disease progression or resolution in the context of autoimmune diseases are highly contradictory from study to study. Collective data from multiple studies point to the notion that the microenvironmental cues are important to activate the MDSC subsets toward disease-promoting or -limiting phenotypes. For example, it was shown that CCR2+Ly6Chi monocytes were rapidly recruited to the inflamed CNS tissues upon disease induction and acted as effectors of disease progression in mice with EAE (11). Similarly, CD11b+CD62L+Ly6Chi monocytes induced immediately before EAE relapses were associated with an earlier onset and increased severity of EAE by differentiating into dendritic cells and macrophages in the CNS (12). In addition, CD11b+Gr-1+ MDSCs expanded during EAE development were shown to enhance the differentiation of naive CD4+ cells into Th17 cells (13). In contrast, it was reported that CD11b+Gr-1+ MDSCs that accumulated in the spleen at the peak of the disease inhibited T cell proliferation in models for EAE and collagen-induced arthritis, thereby contributing the spontaneous improvement of the disease (8, 37). Also, CD11b+Ly6G+Ly6C− granulocytic MDSCs expanded in the peripheral lymphoid organs before disease remission and mediated amelioration of EAE through inhibition of Th1 and Th17 responses (10). In our study, CD11b+Ly6G−Ly6C+ monocytic MDSCs increased during the peak and resolution of EAU were suppressive on T cells and responsible for the resolution of inflammation. Together, these conflicting data collectively indicate that MDSCs, highly heterogeneous and plastic in nature, play differential roles in the disease progression or remission largely depending on the spatial and temporal microenvironments.
Another interesting finding of our study is that there were significantly lower frequencies of monocytic MDSCs in the peripheral blood of human patients at the disease presentation. This finding was consistent with observations made by other researchers. Cantoni et al. (38) observed a decrease in the number of circulating monocytic MDSCs and suppressive activity of the cells in multiple sclerosis patients versus healthy subjects. Hertzenberg et al. (39) demonstrated that young mice resistant to EAE had high frequencies of MDSCs that were associated with an impaired development of Th1 and Th17 cells. Therefore, it is possible that subjects prone to autoimmune diseases might have a defect in the production or functions of MDSCs. These findings further support the inherent role of MDSCs as active players in negatively regulating the immune responses and promoting the disease resolution.
In conclusion, despite the complexity in phenotypes and functions, MDSCs are an attractive target for developing resolution-based therapeutic strategies in various inflammatory and immune disorders because the cells regulate disease processes by linking innate and adaptive immune systems. Further identification of the microenvironmental cues directing MDSCs toward inflammatory or suppressive phenotypes would help develop such therapies using MDSCs.
Footnotes
This work was supported by Grant HI15C3134 from the Korea Health Technology R&D Project through the Korea Health Industry Development Institute, funded by the Ministry of Health & Welfare, Republic of Korea.
References
Disclosures
The authors have no financial conflicts of interest.





