Abstract
Thoracic aortic dissection (TAD), once ruptured, is devastating to patients, and no effective pharmaceutical therapy is available. Anaphylatoxins released by complement activation are involved in a variety of diseases. However, the role of the complement system in TAD is unknown. We found that plasma levels of C3a, C4a, and C5a were significantly increased in patients with TAD. Elevated circulating C3a levels were also detected in the developmental process of mouse TAD, which was induced by β-aminopropionitrile monofumarate (BAPN) treatment, with enhanced expression of C1q and properdin in mouse dissected aortas. These findings indicated activation of classical and alternative complement pathways. Further, expression of C3aR was obviously increased in smooth muscle cells of human and mouse dissected aortas, and knockout of C3aR notably inhibited BAPN-induced formation and rupture of TAD in mice. C3aR antagonist administered pre- and post-BAPN treatment attenuated the development of TAD. We found that C3aR knockout decreased matrix metalloproteinase 2 (MMP2) expression in BAPN-treated mice. Additionally, recombinant C3a stimulation enhanced MMP2 expression and activation in smooth muscle cells that were subjected to mechanical stretch. Finally, we generated MMP2-knockdown mice by in vivo MMP2 short hairpin RNA delivery using recombinant adeno-associated virus and found that MMP2 deficiency significantly reduced the formation of TAD. Therefore, our study suggests that the C3a–C3aR axis contributes to the development of TAD via regulation of MMP2 expression. Targeting the C3a–C3aR axis may represent a strategy for inhibiting the formation of TAD.
Introduction
Thoracic aortic dissection (TAD) is the most common acute thoracic aortic syndrome, with high morbidity and mortality. At the macroscopic level, blood enters the medial space of the thoracic aorta, leading to separation of the layers within the aortic wall, which characterizes TAD. Microscopically, the pathology of TAD shows medial degeneration in the form of smooth muscle cell (SMC) loss and elastic fiber fragmentation or depletion (1–3). Clinically, the risk factors for TAD are divided into two categories: conditions that increase aortic wall stress and those that lead to medial degeneration (4). Medial changes, which can result from excessive protease-mediated destruction of the extracellular matrix (ECM), weaken the aortic wall and make it prone to rupture. Proteolytic enzymes, such as matrix metalloproteinases (MMPs), can primarily degrade various components of the ECM (5) and are implicated in the pathogenesis of aortic aneurysm and dissection (6–10). MMP9, which is predominantly released from macrophages and neutrophils, has been well studied in the process of TAD and aneurysm. Genetic and pharmaceutical depletion of MMP9 can protect against the effects of β-aminopropionitrile monofumarate (BAPN), together with angiotensin II–induced TAD (9). MMP2, which is mainly from SMCs, increases immediately after the onset of aortic dissection (11). Using neutralizing Ab against MMP2 or knockout of MMP2 can prevent aneurysms in Marfan mice (12, 13). Therefore, rigorous regulation of MMP expression and activity is crucial for homeostasis of the ECM. MMP expression can be regulated by multiple factors, including proinflammatory cytokines, growth factors, and hypoxia (4, 14).
Infiltration of various immune cells has been found in the media and adventitia of dissected aortic specimens and may contribute to aortic rupture (1). The complement system is an important driver of inflammation and is capable of eliciting a proinflammatory response by recruitment of immune cells. Complement is activated through three pathways, including the classical pathway (CP), the lectin pathway (LP), and the alternative pathway (AP). All three pathways converge at a central enzyme, C3 convertase, which enzymatically cleaves C3 (15, 16). Among the three pathways, AP is involved in elastase-induced development of abdominal aortic aneurysm (AAA), in which the AP C3 convertase components factor B and properdin play a critical role (17, 18). The anaphylatoxin C3a, which is released by C3 cleavage, is regarded as a proinflammatory stimulator in a variety of diseases (19, 20). Blockade of C3a and C5a activity together protects against development of AAA in mice, but inhibition of C3a or C5a alone has no effect (17). The pathogenesis of TAD is not completely the same as that of AAA, and whether anaphylatoxins released by complement activation are involved in the development of TAD has not been studied.
In this study, we aimed to determine the role of the C3a–C3aR axis in the formation and rupture of TAD. We found that the C3a–C3aR axis was activated in the mouse model and human TAD specimens. Genetic deletion of C3aR attenuated medial degeneration and prevented rupture of TAD via downregulation of MMP2. Additionally, pharmacological inhibition of C3aR in the mouse model had a similar effect. Our data suggest that targeting the C3a–C3aR axis may represent a strategy for inhibiting TAD formation.
Materials and Methods
Specimens from patients
Blood samples were collected from newly diagnosed patients with TAD prior to rupture and before treatment intervention was initiated, as well as from age-matched non-TAD individuals undergoing regular physical examinations at Beijing Anzhen Hospital. Aortic dissection samples were collected before rupture from patients with TAD undergoing repair surgery at Beijing Anzhen Hospital. None of the patients had a known genetic syndrome related to aortic disease, such as Marfan, Turner, Loeys–Dietz, or Ehlers–Danlos syndrome. The control aortas were trimmings that were discarded during heart-transplantation surgeries. The basic demographics of the patients and controls are shown in Supplemental Table I. Informed consent was obtained for use of these specimens. Use of human blood and tissue was approved by the Medical Ethical Committee of Capital Medical University and was in compliance with the principles outlined in the Declaration of Helsinki (21).
Animal model
C3aR-knockout (KO) mice on a C57BL/6 background were generated as previously described (22). The experiments were approved by the Institutional Animal Care and Use Committee of Capital Medical University and conformed to the National Institutes of Health’s Guide for the Care and Use of Laboratory Animals. Mice were maintained under a controlled temperature and a 12-h light/dark cycle, with free access to water and standard laboratory chow. Three-week-old male C3aR-KO mice and their wild-type (WT) littermates were administered BAPN (Sigma-Aldrich, St. Louis, MO) in the drinking water, at a dose of 1 g/kg/d for 4 wk, to induce aortic dissection (9), with modifications. For C3aR antagonist treatment, SB290157 (Sigma-Aldrich) dissolved in 50% DMSO was administered to male C57BL/6 mice (1 mg/kg/d) by i.p. injection every other day from 3 d before or 1 wk after BAPN administration to the end of the experiments (23). For MMP2 silencing, 1011 genome copies of recombinant adeno-associated virus containing MMP2 short hairpin RNA (shRNA) or scramble shRNA was administered to 19-d-old C57BL/6 mice by retro-orbital injection. Then mice were treated with BAPN for 4 wk. At the end of the experiments, mice were sacrificed using CO2, and blood and aortas were collected. Blood clots in the aortic wall were regarded as formation of TAD.
Aortic ultrasonography and magnetic resonance imaging
Mice were anesthetized with 1% isoflurane and underwent echography in the M-mode, using a high-resolution microultrasound system (Vevo 2100; VisualSonics, Toronto, ON, Canada) equipped with a 30-MHz transducer. A color Doppler examination was performed to detect arterial flow, as previously described (21).
Magnetic resonance imaging (MRI) was performed using an M2 compact MRI system (Aspect Imaging, Shoham, Israel) with mice in the prone position on top of a microscopy single-loop surface coil (diameter = 35 mm). Morphology of the thoracic aorta was assessed by imaging, as previously described (24).
Measurement of plasma anaphylatoxin levels
Plasma levels of anaphylatoxin C3a, C4a, and C5a in patients with TAD and healthy controls were determined using a BD Cytometric Bead Array (BBA) Human Anaphylatoxin Kit (BD Biosciences, Franklin Lakes, NJ), according to the instruction manual. Plasma from BAPN- or vehicle-treated mice was collected, and C3a levels were determined by ELISA (Uscn, Wuhan, China), as previously described (25, 26).
Histopathology
Mouse aortas were fixed in 10% formalin, embedded in paraffin, and sectioned at 5 μm thickness. Immunohistochemical staining was performed as previously described (21, 25). In brief, sections were treated with xylene to remove the paraffin and were rehydrated, incubated with 3% H2O2 for 10 min at room temperature, and washed three times with PBS. Then sections were blocked with serum for 30 min and incubated with primary Abs against αSMA (1:200 dilution; ZSGB-Bio, Beijing, China) and Mac3 (Santa Cruz Biotechnology, Dallas, TX), followed by incubation with AEC staining solution (ZSGB-Bio). Images were captured and further analyzed using Image-Pro Plus 3.0 (ECIPSE80i/90i).
For cryostat sections, mouse aorta samples were fixed in 4% paraformaldehyde, embedded in optimum cutting temperature compound, frozen in liquid nitrogen, and stored at −80°C until sectioning. Immunofluorescence costaining of C3aR (1:200 dilution; Abcam, Cambridge, MA) with αSMA (1:200 dilution; Sigma-Aldrich), neutrophil (1:200 dilution; Abcam), or CD31 (1:200 dilution; BD Biosciences) on sections of the aorta was performed and viewed with a confocal fluorescence microscope (Leica Microsystems, Buffalo Grove, IL).
Elastin staining
Elastin fragmentation was graded based on the degree of elastin filament breakage, as described previously (21). Elastin in the thoracic aorta was stained using Gomori’s aldehyde-fuchsin staining method and an elastic fiber staining kit (Fuzhou Maixin Biotech, Fuzhou, China). Briefly, after deparaffinization and rehydration, sections were incubated for 5 min in Lugol’s iodine solution, washed with PBS, and incubated with sodium thiosulfate for 5 min. After washing with PBS and 70% ethanol, the sections were incubated with aldehyde–fuchsin for 10 min and acid Orange G for 5 s.
SMC culture and treatment
SMCs were isolated from C57BL/6 WT mice, as previously described (27). Briefly, mice were sacrificed with CO2 narcosis, and aortas were excised and then digested with type II collagenase at 37°C for 30 min to remove the adventitia. The endothelium was removed by gently rubbing the intima with a sterile cotton-tipped applicator, followed by further digestion with a mixture of collagenase and elastase for 30 min. Cells were then cultured in DMEM (Life Technologies, Carlsbad, CA) supplemented with 10% inactivated FBS and 1% penicillin-streptomycin. For cyclic stretching of SMCs, cells were cultured on silicone elastomer-bottom collagen-coated plates (Flexcell, Hillsborough, NC) at 37°C overnight. Then cells were subjected to cyclic mechanical stretching using a computer-controlled mechanical strain unit (Flexcell 5000) at 18% elongation for 12 h, as previously described (21). SMCs were then treated with recombinant murine C3a (10 ng/ml) and cultured for 24 h under stretch.
For MMP2 knockdown, mouse SMCs were transfected with mouse MMP2 small interfering RNA (siRNA) (sense: 5′-CAUACAGGAUCAUUGGUUATT-3′, anti-sense: 5′-UAACCAAUGAUCCUGUAUGTG-3′) or scramble siRNA using a Lonza 4D-Nucleofector X-unit system (Basel, Switzerland), according to the manufacturer’s instructions (28). Briefly, a 1 × 106 cell pellet was resuspended in 100 μl of P1 primary cell buffer and then 30 pmol siRNA was added to the cell suspension. The mixture was transferred to the reaction cuvette, and electroporation was carried out. After completion of the run, cells were seeded into one well of a six-well plate. Thirty-six hours after electroporation, mRNA was harvested and knockdown efficiency was determined by quantitative PCR (qPCR).
qPCR
Total RNA was extracted from thoracic aorta samples of human patients, experimental mice, or SMCs using TRIzol Reagent (Life technologies). A total of 2 μg of RNA was reversed transcribed using a GoScript Reverse Transcription System (Promega, Madison, WI), according to the manufacturer’s instructions. An iQ5 system (Bio-Rad, Hercules, CA) with SYBR Green I (Takara, Shiga, Japan) was used for qPCR. Amplification was performed using 40 cycles of 95°C for 5 min, 95°C for 45 s, and 60°C for 1 min. The housekeeping gene GAPDH was used as a control. The primers used are shown in Supplemental Table II.
Western blot analysis
Mouse and human aorta or cultured SMCs were harvested, snap-frozen in liquid nitrogen, and stored at −80°C. Protein was extracted using a protein extraction kit containing Protease and Phosphatase Inhibitor Cocktail (Pierce Biotechnology, Rockford, IL). Equal amounts of protein extract were separated using a 10% SDS–PAGE gel. The blots were probed with the primary Abs anti-GAPDH (1:2000 dilution; Sigma-Aldrich), anti-C3aR (1:1000 dilution; Santa Cruz Biotechnology), and anti-MMP2 (1:1000 dilution; Santa Cruz Biotechnology) and then probed with IR dye–conjugated secondary Abs (1:5000 dilution; Rockland Immunochemicals, Gilbertsville, PA) for 1 h. The blots were washed, exposed, and analyzed using an Odyssey infrared imaging system (LI-COR Biosciences, Lincoln, NE).
Statistical analysis
All data are shown as mean ± SEM. Comparisons between two groups were analyzed with the Student t test, and one-way ANOVA was used to compare multiple groups. The χ2 test was used to analyze the incidence of TAD and rupture. Values of p < 0.05 were regarded as significant.
Results
Complement is activated in human and mouse TAD
Previous studies have shown the presence of complement proteins C3, C4, factor B, properdin, and C5-9 neoantigen in the aortic wall of human AAAs, indicating activation of the CP and AP (17, 18, 29–31). To evaluate activation of the complement system in patients with TAD, we measured circulating levels of the anaphylatoxins C3a, C4a, and C5a in patients with nonruptured TAD and healthy control volunteers. We found that the levels of these anaphylatoxins were significantly elevated in patients with TAD, which suggested excessive and ongoing complement activation (Fig. 1A).
The complement system is activated in patients with TAD and in BAPN-treated mice. (A) Plasma C3a, C4a, and C5a levels in patients with TAD and healthy controls (Ctrl) were assayed using a BD Cytometric Bead Array (BBA) Human Anaphylatoxin Kit. Data represent the mean ± SEM; nCtrl = 7, nTAD = 12. C57BL/6 mice were administered BAPN for 4 wk. (B) The direction of flow in the aortas of these mice was detected by color Doppler ultrasonography (white lines indicate the aortic walls, and the green arrowhead denotes an area without flow). (C) MRI images of aortas (white lines indicate aortic walls). (D) Representative macroscopic images show blood clot formation in a dissected thoracic aorta induced by 4 wk of BAPN treatment. (E) Plasma levels of the anaphylatoxin C3a in mice treated with BAPN for 1 wk (BAPN 1w), 2 wk (BAPN 2w), and 4 wk (BAPN 4w) were assayed by ELISA. Data represent the mean ± SEM; nCtrl = 10, nBAPN 1w = 10, nBAPN 2w = 7, nBAPN 4w = 13, nNonrupture = 9, nRupture = 7. (F) C1q and properdin mRNA expression in aortas was assessed by qPCR and expressed as fold induction compared with controls after being normalized to GAPDH. Data represent the mean ± SEM; n = 6. *p < 0.05, **p < 0.01 versus Ctrl. ##p < 0.01 versus nonrupture.
The complement system is activated in patients with TAD and in BAPN-treated mice. (A) Plasma C3a, C4a, and C5a levels in patients with TAD and healthy controls (Ctrl) were assayed using a BD Cytometric Bead Array (BBA) Human Anaphylatoxin Kit. Data represent the mean ± SEM; nCtrl = 7, nTAD = 12. C57BL/6 mice were administered BAPN for 4 wk. (B) The direction of flow in the aortas of these mice was detected by color Doppler ultrasonography (white lines indicate the aortic walls, and the green arrowhead denotes an area without flow). (C) MRI images of aortas (white lines indicate aortic walls). (D) Representative macroscopic images show blood clot formation in a dissected thoracic aorta induced by 4 wk of BAPN treatment. (E) Plasma levels of the anaphylatoxin C3a in mice treated with BAPN for 1 wk (BAPN 1w), 2 wk (BAPN 2w), and 4 wk (BAPN 4w) were assayed by ELISA. Data represent the mean ± SEM; nCtrl = 10, nBAPN 1w = 10, nBAPN 2w = 7, nBAPN 4w = 13, nNonrupture = 9, nRupture = 7. (F) C1q and properdin mRNA expression in aortas was assessed by qPCR and expressed as fold induction compared with controls after being normalized to GAPDH. Data represent the mean ± SEM; n = 6. *p < 0.05, **p < 0.01 versus Ctrl. ##p < 0.01 versus nonrupture.
Based on our findings in human patients, we sought to validate our results in a mouse model of TAD. We administered BAPN, a lysyl oxidase inhibitor, to 3-wk-old mice for 4 wk to induce TAD (9, 32). BAPN treatment prevents formation of elastin and collagen cross-linking by inhibiting the activity of lysyl oxidase (33, 34). Although no single animal model can completely mimic human TAD, the BAPN-induced experimental TAD model has many features of this disease (9, 32). Using color Doppler ultrasonography, we observed disrupted aortic walls and disordered flow direction in the ascending aorta and aortic arch of BAPN-treated mice (Fig. 1B). A larger aortic diameter was also visible on MRI (Fig. 1C). We isolated aortas from BAPN-treated mice and found that they were dilated from ascending to thoracic portions, with thrombosis in the vessel wall (Fig. 1D). These results suggested that the TAD mouse model was successfully established.
We measured plasma C3a levels in mice at 1, 2, and 4 wk after BAPN treatment. Plasma C3a levels were elevated as early as 1 wk after BAPN administration and were maintained at similar levels at the end of 2 wk. A robust increase in C3a levels was observed at the end of 4 wk with BAPN treatment, when most mice had formed TAD (Fig. 1E). To further evaluate activation of the complement system in the formation and rupture of TAD, we next examined circulating C3a levels in mice with rupture of TAD. Even higher plasma C3a levels were detected in mice with rupture of TAD compared with those with nonruptured TAD (Fig. 1E). These results indicated activation of the complement system that was accompanied by formation of BAPN-induced TAD, which was enhanced in the process of rupture. We also found increased C1q and properdin mRNA expression in the aortas of TAD mice with 4 wk of BAPN treatment compared with control aortas (Fig. 1F) This finding suggested activation of the CP and AP of the complement system in TAD mice.
C3aR expression in SMCs is increased in TAD
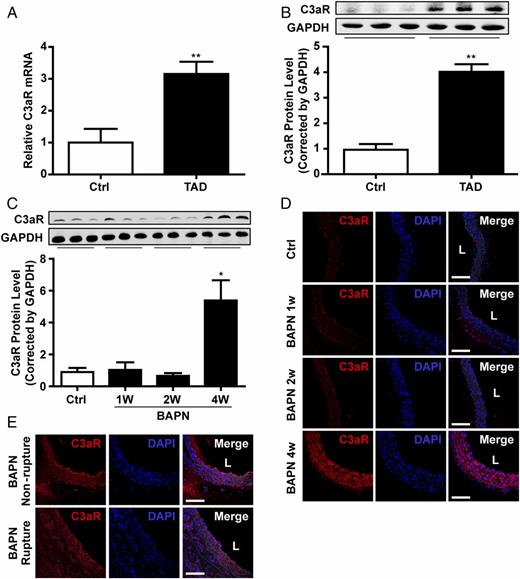
C3a functions by binding to its receptor C3aR, and enhanced expression of C3aR in diseased tissues may amplify its downstream biological effect (15). We found that, in human TAD samples, mRNA (Fig. 2A) and protein (Fig. 2B) C3aR levels were higher in TAD patients than in controls. This finding suggested that enhanced expression of C3aR, together with increased C3a levels, may contribute to the development of TAD. We next examined C3aR expression in the aortas of mice with BAPN administration for 1, 2, and 4 wk and found that protein C3aR levels were increased after 4 wk of BAPN treatment (Fig. 2C). Immunostaining of C3aR verified increased C3aR protein expression in the media of aortas from mice treated with BAPN for 4 wk (Fig. 2D). Furthermore, we observed strong C3aR protein expression in nonruptured and ruptured TAD (Fig. 2E).
C3aR expression is increased in aortas in patients with TAD and in BAPN-treated mice. (A) C3aR mRNA levels in human dissected tissues were assessed by qPCR and expressed as fold induction compared with controls after being normalized to GAPDH. Data represent the mean ± SEM; n = 5. (B) C3aR protein expression levels in human dissected aortas were detected and presented as fold induction compared with controls after being normalized to GAPDH. Data represent the mean ± SEM; n = 5. (C) C3aR protein expression levels in aortas of mice treated with BAPN for different time points were assessed and presented as fold induction compared with controls after being normalized to GAPDH. Data represent the mean ± SEM; n = 6. C3aR expression in aortas from BAPN-treated mice (D) and in ruptured and nonruptured aortas (E) was examined with a specific Ab and an Alexa Fluor 555–labeled secondary Ab. Nuclei were stained with DAPI; n = 6. Scale bars, 100 μm. *p < 0.05, **p < 0.01 versus control (Ctrl). L, aortic lumen.
C3aR expression is increased in aortas in patients with TAD and in BAPN-treated mice. (A) C3aR mRNA levels in human dissected tissues were assessed by qPCR and expressed as fold induction compared with controls after being normalized to GAPDH. Data represent the mean ± SEM; n = 5. (B) C3aR protein expression levels in human dissected aortas were detected and presented as fold induction compared with controls after being normalized to GAPDH. Data represent the mean ± SEM; n = 5. (C) C3aR protein expression levels in aortas of mice treated with BAPN for different time points were assessed and presented as fold induction compared with controls after being normalized to GAPDH. Data represent the mean ± SEM; n = 6. C3aR expression in aortas from BAPN-treated mice (D) and in ruptured and nonruptured aortas (E) was examined with a specific Ab and an Alexa Fluor 555–labeled secondary Ab. Nuclei were stained with DAPI; n = 6. Scale bars, 100 μm. *p < 0.05, **p < 0.01 versus control (Ctrl). L, aortic lumen.
C3aR is expressed in myeloid cells and nonmyeloid cells (20, 22, 35). To identify the cellular location of C3aR in TAD, we costained C3aR with CD31 (endothelial cell marker), neutrophil, or αSMA (SMC marker) in aortic slices from mice treated with BAPN for 4 wk. We observed C3aR expression in SMCs and neutrophils, but not in endothelial cells (Fig. 3). Because low C3aR levels were detected in SMCs from control aortas (Fig. 2D), we concluded that C3aR expression was induced in SMCs during the development of TAD. A previous study showed that few neutrophils had infiltrated nondissected aortas from mice treated with BAPN (9). We also observed minimal infiltration of neutrophils in control and nondissected aortas (Supplemental Fig. 1). The neutrophils are found mainly in the media of dissected aorta (dissected area) and could also be observed in adventitia of dissected aorta. These data suggested that the C3a–C3aR axis in SMCs played a vital role in the development of TAD.
Increased C3aR protein expression in SMCs of aortas from BAPN-treated mice. Cellular localization of C3aR in aortas of mice treated with BAPN for 4 wk was detected by costaining of C3aR with CD31, αSMA, or neutrophil with primary Abs, followed by Alexa Fluor 488–labeled or Alexa Fluor 555–labeled secondary Ab. Nuclei were stained with DAPI; n = 6. Scale bars, 100 μm. L, aortic lumen.
Increased C3aR protein expression in SMCs of aortas from BAPN-treated mice. Cellular localization of C3aR in aortas of mice treated with BAPN for 4 wk was detected by costaining of C3aR with CD31, αSMA, or neutrophil with primary Abs, followed by Alexa Fluor 488–labeled or Alexa Fluor 555–labeled secondary Ab. Nuclei were stained with DAPI; n = 6. Scale bars, 100 μm. L, aortic lumen.
C3aR deficiency or inhibition protects against development and rupture of TAD
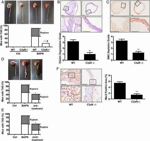
Because we found increased production of C3a and expression of C3aR in TAD mouse SMCs, we wished to determine the role of the C3a–C3aR axis in the pathogenesis of TAD. We fed WT and C3aR-KO mice BAPN for 4 wk. We observed that the incidence of TAD was significantly decreased from 87.5 to 17% by C3aR KO, and no sudden death caused by aortic rupture occurred in C3aR-KO mice (Fig. 4A). This finding suggested that genetic deletion of C3aR had a remarkable effect on inhibiting the development of BAPN-induced TAD. Corresponding with the above-mentioned data, elastin staining showed less fragmentation in BAPN-treated C3aR-KO mice compared with BAPN-induced TAD in WT mice (Fig. 4B). Similarly, immunohistochemical staining of αSMA revealed a lower extent of SMC depletion in BAPN-treated KO mice than in similarly treated WT mice (Fig. 4C). Taken together, these results indicated that C3aR KO could dramatically protect against medial degeneration and prevent the development of TAD. We also stained macrophages with Ab against Mac3 on aortic sections from WT and C3aR-KO mice that were treated with BAPN for 4 wk. We found that C3aR KO significantly attenuated the infiltration of macrophages (Fig. 4F), which might inhibit the contribution of inflammation to the development of aortic dissection. Additionally, because C5a was significantly elevated in the plasma of patients with TAD, the contribution of C5a/C5aR to the formation of TAD could not be ignored. We observed that C5aR KO partially reduced the formation of TAD and rupture (data not shown; the subject is being pursued separately).
KO or pharmacological inhibition of C3aR protects against development of BAPN-induced TAD. Three-week-old WT and C3aR-KO mice were administered BAPN or vehicle in the drinking water for 4 wk. (A) Representative macroscopic views showing that depletion of C3aR prevents the formation and rupture of BAPN-induced TAD. nWT Ctrl = 6, nC3aR−/− Ctrl = 6, nWT BAPN = 16, nC3aR−/− BAPN = 12. **p < 0.01 versus WT BAPN for the incidence of TAD, #p < 0.05 versus WT BAPN for rupture. (B) Fragmentation of elastin in thoracic aortas was detected by aldehyde-fuchsin staining; nWT = 6, nC3aR−/− = 7. Scale bars, 100 μm. **p < 0.01 versus WT. (C) SMC loss grade in thoracic aortas was evaluated by staining of αSMA; nWT = 7, nC3aR−/− =8. Scale bars, 100 μm. **p < 0.01 versus WT. (D) C57BL/6 mice were treated with SB290157, a C3aR antagonist, 3 d before administration of BAPN by i.p. injection every other day until the end of the experiments. Aortas of mice were dissected at the end of the experiments, and the rates of TAD formation and rupture were calculated; nCtrl = 10, nBAPN = 20, npretreatment = 12. *p < 0.05 versus WT BAPN for the incidence of TAD. (E) C57BL/6 mice were treated with SB290157 1 wk post-BAPN administration. Aortas of mice were dissected at the end of the experiments, and the rates of TAD formation and rupture were calculated; nCtrl = 5, nBAPN = 10, nposttreatment = 10. *p < 0.05 versus WT BAPN for the incidence of TAD. (F) Mac3+ areas in aortas from C3aR-KO mice treated with BAPN for 4 wk were detected and presented as fold induction compared with BAPN-treated WT mice; n = 6. Scale bars, 100 μm. **p < 0.01 versus WT.
KO or pharmacological inhibition of C3aR protects against development of BAPN-induced TAD. Three-week-old WT and C3aR-KO mice were administered BAPN or vehicle in the drinking water for 4 wk. (A) Representative macroscopic views showing that depletion of C3aR prevents the formation and rupture of BAPN-induced TAD. nWT Ctrl = 6, nC3aR−/− Ctrl = 6, nWT BAPN = 16, nC3aR−/− BAPN = 12. **p < 0.01 versus WT BAPN for the incidence of TAD, #p < 0.05 versus WT BAPN for rupture. (B) Fragmentation of elastin in thoracic aortas was detected by aldehyde-fuchsin staining; nWT = 6, nC3aR−/− = 7. Scale bars, 100 μm. **p < 0.01 versus WT. (C) SMC loss grade in thoracic aortas was evaluated by staining of αSMA; nWT = 7, nC3aR−/− =8. Scale bars, 100 μm. **p < 0.01 versus WT. (D) C57BL/6 mice were treated with SB290157, a C3aR antagonist, 3 d before administration of BAPN by i.p. injection every other day until the end of the experiments. Aortas of mice were dissected at the end of the experiments, and the rates of TAD formation and rupture were calculated; nCtrl = 10, nBAPN = 20, npretreatment = 12. *p < 0.05 versus WT BAPN for the incidence of TAD. (E) C57BL/6 mice were treated with SB290157 1 wk post-BAPN administration. Aortas of mice were dissected at the end of the experiments, and the rates of TAD formation and rupture were calculated; nCtrl = 5, nBAPN = 10, nposttreatment = 10. *p < 0.05 versus WT BAPN for the incidence of TAD. (F) Mac3+ areas in aortas from C3aR-KO mice treated with BAPN for 4 wk were detected and presented as fold induction compared with BAPN-treated WT mice; n = 6. Scale bars, 100 μm. **p < 0.01 versus WT.
We next examined whether pharmacological inhibition of C3aR could play a similar role as C3aR KO. We administered SB290157, an inhibitor of C3aR (23), at different time intervals to BAPN-treated WT mice. Pretreatment with SB290157 markedly attenuated the incidence of TAD from 87 to 42%, and aortic rupture decreased from 37 to 25%, although this was not significant (Fig. 4D). When we administered SB290157 from 1 wk post-BAPN treatment until the end of the experiment, the incidence of TAD was still markedly reduced (from 90 to 50%, Fig. 4E), whereas the difference in the rate of rupture was not significantly changed. These results indicated that the C3a–C3aR axis played a detrimental role in the development of TAD.
C3aR affects TAD through regulation of MMP2
MMPs play a vital role in the pathogenesis of aortic dissection, because MMP9 KO or inhibition notably decreases the incidence of acute aortic dissection (9). To evaluate whether MMPs are involved in the effect of the C3a–C3aR axis on the development and rupture of TAD, we measured MMP2 and MMP9 expression levels in aortic tissues of patients with TAD and found that they were elevated in TAD tissues compared with control aortas (Fig. 5A). Similarly, in the BAPN-induced mouse TAD model, we found that pro-MMP2 levels were elevated as early as 1 wk after BAPN treatment, whereas the activated form of MMP2 was elevated after 4 wk of BAPN administration compared with controls (Fig. 5B). We also determined MMP2 expression levels in aortas of C3aR-KO mice after 4 wk of BAPN treatment and found that they were markedly decreased compared with the aortas of WT mice (Fig. 5C). These results indicated that the C3a–C3aR axis contributed to aortic dissection by regulating MMP2 expression.
C3a regulates MMP2 expression in aortas of BAPN-treated mice and in SMCs. (A) MMP2 and MMP9 mRNA levels in human dissected tissues were assessed with qPCR and expressed as fold induction compared with controls after being normalized to GAPDH. Data represent the mean ± SEM; n = 5. (B) Protein expression of MMP2 in aortas from BAPN-treated mice was detected and presented as fold induction compared with controls after being normalized to GAPDH; n = 6. (C) Protein expression of activated MMP2 in aortas from C3aR-KO mice treated with BAPN for 4 wk was detected and presented as fold induction compared with WT mice after being normalized to GAPDH; n = 6. (D) Immunohistochemical staining of MMP2 was performed on aortic slices of BAPN-treated mice. MMP2+ areas in aortas from C3aR-KO mice treated with BAPN for 4 wk were detected and presented as fold induction compared with BAPN-treated WT mice; n = 6. **p < 0.01 versus WT. Scale bars, 100 μm. (E) SMCs that were subjected to mechanical stretch (18% elongation) were stimulated with recombinant C3a for 24 h. Protein levels of activated MMP2 were detected and presented as fold induction compared with controls after being normalized to GAPDH. Data represent the mean ± SEM; three independent experiments were performed. *p < 0.05 versus stretch.
C3a regulates MMP2 expression in aortas of BAPN-treated mice and in SMCs. (A) MMP2 and MMP9 mRNA levels in human dissected tissues were assessed with qPCR and expressed as fold induction compared with controls after being normalized to GAPDH. Data represent the mean ± SEM; n = 5. (B) Protein expression of MMP2 in aortas from BAPN-treated mice was detected and presented as fold induction compared with controls after being normalized to GAPDH; n = 6. (C) Protein expression of activated MMP2 in aortas from C3aR-KO mice treated with BAPN for 4 wk was detected and presented as fold induction compared with WT mice after being normalized to GAPDH; n = 6. (D) Immunohistochemical staining of MMP2 was performed on aortic slices of BAPN-treated mice. MMP2+ areas in aortas from C3aR-KO mice treated with BAPN for 4 wk were detected and presented as fold induction compared with BAPN-treated WT mice; n = 6. **p < 0.01 versus WT. Scale bars, 100 μm. (E) SMCs that were subjected to mechanical stretch (18% elongation) were stimulated with recombinant C3a for 24 h. Protein levels of activated MMP2 were detected and presented as fold induction compared with controls after being normalized to GAPDH. Data represent the mean ± SEM; three independent experiments were performed. *p < 0.05 versus stretch.
To determine whether the C3a–C3aR axis regulated MMP2 expression directly in SMCs, we stimulated SMCs with recombinant C3a. We found that C3a alone did not elevate MMP2 expression (data not shown). During the developmental process of TAD, the wall of the aorta is weakened by degradation of ECM, and SMCs are subjected to increased mechanical stretch. Therefore, we treated SMCs with C3a following mechanical stretch (18% elongation for 12 h). Interestingly, we found that C3a treatment of SMCs under mechanical stretch induced MMP2 expression. This result is consistent with the in vivo data, which showed a regulatory effect of the C3a–C3aR axis on MMP2 in the development and rupture of TAD (Fig. 5D).
SMC-derived MMP2 plays a major role in angiotensin II– or nicotine-induced mouse AAA (36); however, the effect of MMP2 on the development of TAD remains unknown. Therefore, we generated MMP2-deficient mice by in vivo shRNA delivery. We first determined the knockdown effect of MMP2 siRNA in cultured mouse SMCs (Fig. 6A). We then compared adeno-associated virus containing MMP2 shRNA with knockdown MMP2 in vivo. MMP2 shRNA significantly attenuated MMP2 mRNA expression in mouse aortas (Fig. 6B). Moreover, MMP2 KO markedly reduced the formation of BAPN-induced TAD, and rupture was also attenuated from 42 to 8.3% (Fig. 6C, 6D). Accordingly, MMP2 shRNA inhibited aortic elastin degradation (Fig. 6E). These data indicated the vital role of MMP2 in BAPN-induced TAD and provided evidence for the C3a–C3aR axis in mediating the development of TAD by regulating MMP2 in SMCs.
Knockdown of C3aR attenuates BAPN-induced formation of TAD. (A) Primary mouse SMCs were transfected with MMP2 or scramble siRNA for 36 h. MMP2 mRNA expression is shown as the fold change compared with the scramble siRNA group after normalization to GAPDH. Data represent the mean ± SEM; three independent experiments were performed. **p < 0.01. (B) C57BL/6 mice were injected with 1011 genome copies of adeno-associated virus (AAV) containing MMP2 shRNA or AAV containing scramble shRNA 3 d before BAPN treatment. At the end of 4 wk of BAPN treatment, MMP2 mRNA expression in aortas was detected and shown as the fold change compared with the AAV scramble shRNA group after normalization to GAPDH; n = 4. *p < 0.05. (C) Representative macroscopic view shows that depletion of C3aR prevents the formation of BAPN-induced TAD. nAAV-scramble shRNA Ctrl = 4, nAAV-MMP2 shRNA Ctrl = 4, nAAV-scramble shRNA BAPN = 12, nAAV-MMP2 shRNA BAPN = 12. *p < 0.05 versus AAV scramble shRNA BAPN for the incidence of TAD. (D) Fragmentation of elastin in thoracic aortas was detected by aldehyde-fuchsin staining; n = 6. Scale bars, 100 μm.
Knockdown of C3aR attenuates BAPN-induced formation of TAD. (A) Primary mouse SMCs were transfected with MMP2 or scramble siRNA for 36 h. MMP2 mRNA expression is shown as the fold change compared with the scramble siRNA group after normalization to GAPDH. Data represent the mean ± SEM; three independent experiments were performed. **p < 0.01. (B) C57BL/6 mice were injected with 1011 genome copies of adeno-associated virus (AAV) containing MMP2 shRNA or AAV containing scramble shRNA 3 d before BAPN treatment. At the end of 4 wk of BAPN treatment, MMP2 mRNA expression in aortas was detected and shown as the fold change compared with the AAV scramble shRNA group after normalization to GAPDH; n = 4. *p < 0.05. (C) Representative macroscopic view shows that depletion of C3aR prevents the formation of BAPN-induced TAD. nAAV-scramble shRNA Ctrl = 4, nAAV-MMP2 shRNA Ctrl = 4, nAAV-scramble shRNA BAPN = 12, nAAV-MMP2 shRNA BAPN = 12. *p < 0.05 versus AAV scramble shRNA BAPN for the incidence of TAD. (D) Fragmentation of elastin in thoracic aortas was detected by aldehyde-fuchsin staining; n = 6. Scale bars, 100 μm.
Discussion
In this study, we showed that the complement system was activated in patients with TAD and in a BAPN-induced mouse TAD model with elevated release of C3a. Moreover, expression of C3aR was increased in SMCs of TAD mice, and KO or inhibition of C3aR reduced the development of TAD. Finally, the C3a–C3aR axis mediated MMP2 expression in SMCs and TAD aortas, and knockdown of MMP2 also attenuated the formation of TAD. Our results showed that the C3a–C3aR axis played a detrimental role in TAD.
Multiple studies have indicated that the complement cascade participates in the pathogenesis of AAA (17, 18, 30, 37). Deficiency of factor B (an essential component of the AP), but not C4 (a component of the LP and CP), protects against elastase-induced AAA formation (17). This suggests that the AP of complement plays a vital role in AAA (17). The AP C3 convertase is formed by three components: factor B, C3b, and properdin. A recent study showed that properdin was required for the development of AAA as a C3 convertase stabilizer (18). Another study demonstrated that natural IgG binding to fibrinogen located in elastase-perfused aortic tissues activated the complement LP, with increases in C1q and MBL to induce AAA (37). This finding implicates the CP and LP in the development of AAA. Furthermore, C2, a component of the LP and CP, is increased in human AAA tissues (29). Although all three pathways of complement are known to be involved in the development of AAA, less is known regarding the potential role of complement in aortic dissection. A previous study suggested that C4d deposition (complement activation) is a predictive marker for susceptibility to ascending aortic dissection (38).
All three pathways of complement activation lead to the formation of C3 convertase and release of C3a and C3b. C3a, C4a, and C5a are recognized as anaphylatoxins and are potent inflammatory mediators. Increased levels of C3, as well as C3a, have been observed in human AAA thrombus, suggesting deposition and activation of C3 in AAA (17). We also found elevated levels of C3a in the plasma of patients with TAD and in BAPN-induced TAD mice. The latter results are consistent with the observation in AAA and indicate that complement C3a may participate in the pathogenesis of TAD. C3a binds to its cognate receptor C3aR to trigger downstream biological effects. C3aR is expressed in multiple organs and cells, including endothelial cells, SMCs, and leukocytes, under distinct conditions (39). In our study, there was low expression of C3aR in SMCs from normal aortas; however, it was dramatically increased in aortic dissection, which suggested that the C3a–C3aR axis and promotion of TAD mainly occurred in SMCs. We also observed C3aR expression in neutrophils; however, previous studies on the function of C3a in neutrophils are complicated. C3a has proinflammatory effects in mast cells, eosinophils, monocytes/macrophages, and APCs by inducing the release of inflammatory cytokines or degranulation (40–42); however, it also has an anti-inflammatory effect in neutrophils by attenuating their mobilization into the circulation following injury (43), and C3a cannot chemoattract or stimulate degranulation of neutrophils (40, 44). Our data and a previous study (9) showed that few neutrophils infiltrated into aortas before the formation of dissection in BAPN-treated mice, which suggested that C3a is less important in neutrophils than in SMCs in the development of TAD.
In our study, C3aR deletion and C3aR antagonist pretreatment blocked the C3a–C3aR axis before aortic injury, as well as the increase in C3a and C3aR expression initiated by BAPN administration. Plasma C3a levels were elevated as early as after 1 wk of BAPN treatment. Although C3aR expression in the aorta did not increase after 2 wk of BAPN treatment, basal C3aR expression was observed. Therefore, increased C3a expression might exert its effects through basal expression of C3aR in the early stage of TAD formation. Plasma C3a levels and aortic C3aR expression were markedly elevated during the late stage, which suggested that the C3a–C3aR axis could contribute to dissection.
A major pathological feature of TAD is medial degeneration, which is characterized by SMC loss and ECM degradation. Accordingly, the function of SMCs is critical for the development of TAD (3). SMCs switch from a contractile phenotype to a synthetic phenotype, which secretes various substances, including ECM proteins, growth factors, inflammatory cytokines, and proteases (45, 46). Excessive proteases, such as MMPs, mediate destruction of the ECM, and could weaken the aortic wall (3). Various studies have shown increased expression of MMPs in TAD, including MMPs 1, 2, 9, and 12 (6, 7, 47–49).
Kurihara et al. (9) showed an important role for MMP9 in the development of TAD. They found that TAD was closely associated with increased activity of MMP9 in aortas of mice, and KO of MMP9 protected against the formation and rupture of TAD. We also found that BAPN treatment increased MMP9, as well as MMP2, expression in the aorta. Although C3aR KO attenuated MMP9 mRNA expression in aortas (Supplemental Fig. 2), infiltration of neutrophils and macrophages was also decreased. Neutrophils and macrophages are major sources of MMP9; therefore, the decrease in MMP9 mRNA expression in C3aR-KO aortas could have resulted from reduced infiltration of macrophages and neutrophils. SMCs are a major source of MMP2 in vascular tissues (36). Our study also showed increased MMP2 expression in mouse TAD tissues, and KO of C3aR decreased MMP2 mRNA expression in aortas of TAD mice. Therefore, reduced expression of MMP2 and MMP9 represents the underlying mechanism for the protective effect of C3aR KO on the development of TAD.
MMP expression can be regulated by various pathways, including NF-κB, MAPKs, and SMAD2/3. C3a is a potent proinflammatory mediator. However, whether the C3a–C3aR axis regulates MMP2 expression in TAD through its proinflammatory effect remains to be investigated. Our study showed that C3a induced MMP2 expression in stretch-stimulated, but not static, SMCs. During the formation of TAD, SMCs are subjected to increased mechanical stretch as a result of aortic wall weakening (21). We (21) and other investigators (50, 51) have previously reported that mechanical stretch induces endoplasmic reticulum stress and inflammation in SMCs. Therefore, C3a may have increased MMP2 expression in SMCs under certain conditions, such as inflammation. Ignatius et al. (52) showed that C3a, together with IL-1β, could stimulate the release of IL-6 and IL-8 in osteoblasts, whereas C3a alone could not. Moreover, C3a and C5a increase the LPS-induced production of IL-6 in mouse peritoneal macrophages (53). C3a enhances the IFN-stimulated expression of cell surface markers of monocyte-derived dendritic cells, and this is attributed to an increase in C3aR expression by IFNs (54). In our study, we observed an increase in C3aR expression in SMCs of TAD. This finding suggests that the C3a–C3aR axis plays a prominent role in SMCs. We were not able to identify the exact mechanism by which C3a upregulated MMP2 expression in stretched SMCs. A potential mechanism may relate to stretch- or inflammation-stimulated C3aR expression. This issue remains to be investigated in future studies.
In conclusion, our study shows that the C3a–C3aR axis is an important pathway in regulating the development of TAD via an effect on MMP2 expression.
Footnotes
This work was supported by the Beijing Nova Program (Grant Z151100000315067), the National Natural Science Foundation of China (Grants 81770250, 91339000, 81400194, and 81770468), the Chinese Ministry of Science and Technology (Grant 2016YFC0903000), the Beijing Natural Science Foundation (Grants 7142030 and 7162030), and the Program for Changjiang Scholars and Innovative Research Team in University (Grant IRI1074).
The online version of this article contains supplemental material.
Abbreviations used in this article:
References
Disclosures
The authors have no financial conflicts of interest.





