Abstract
Serotonin (5-hydroxytryptamine [5-HT]) is a key enteric signaling molecule that mediates various physiological processes in the gut. Enterochromaffin (EC) cells in the mucosal layer of the gut are the main source of 5-HT in the body and are situated in close proximity to the gut microbiota. In this study, we identify a pivotal role of TLR2 in 5-HT production in the gut. Antibiotic treatment reduces EC cell numbers and 5-HT levels in naive C57BL/6 mice, which is associated with downregulation of TLR2 expression but not TLR1 or TLR4. TLR2-deficient (Tlr2−/−) and Myd88−/− mice express lower EC cell numbers and 5-HT levels, whereas treatment with TLR2/1 agonist upregulates 5-HT production in irradiated C57BL/6 mice, which are reconstituted with Tlr2−/− bone marrow cells, and in germ-free mice. Human EC cell line (BON-1 cells) release higher 5-HT upon TLR2/1 agonist via NF-κB pathway. Tlr2−/− mice and anti-TLR2 Ab–treated mice infected with enteric parasite, Trichuris muris, exhibited attenuated 5-HT production, compared with infected wild-type mice. Moreover, excretory-secretory products from T. muris induce higher 5-HT production in BON-1 cells via TLR2 in a dose-dependent manner, whereby the effect of excretory-secretory products is abrogated by TLR2 antagonist. These findings not only suggest an important role of TLR2 in mucosal 5-HT production in the gut by resident microbiota as well as by a nematode parasite but also provide, to our knowledge, novel information on the potential benefits of targeting TLR2 in various gut disorders that exhibit aberrant 5-HT signaling.
This article is featured in In This Issue, p.2821
Introduction
The human gastrointestinal (GI) tract contains the largest endocrine system in the body, which is essential for control of motility and secretion as well as the expulsion of harmful pathogens and toxins (1). There are at least 14 types of enteroendocrine cells (EECs) in the GI tract that are responsible for secretion of more than 100 biologically active peptides (1, 2). The most populous of the EECs are the enterochromaffin (EC) cells, whose primary secretory product is serotonin, also known as 5-hydroxytryptamine (5-HT) (3). About 95% of the body’s 5-HT is found within the gut with EC cells being its main reservoir, although some are produced by enteric neurons and mast cells (3). Tryptophan hydroxylase 1 (Tph1), the rate-limiting enzyme for 5-HT biosynthesis in EC cells, catalyzes the conversion of dietary l-tryptophan into 5-hydroxytryptophan (5-HTP), which is further converted to 5-HT by aromatic l-amino acid decarboxylase and subsequently stored in granules prior to secretion via exocytosis in a calcium-dependent manner (3). 5-HT is secreted into lamina propria and the lumen in response to mechanical and various chemical stimuli including bacterial toxins (4–6). Secreted 5-HT acts on many targets including enteric neurons, smooth muscle cells, immune cells and enterocytes via several 5-HT receptors, regulating various functions in the GI tract (7).
5-HT is considered as an important signaling molecule in maintaining GI homeostasis. Changes in EC cell numbers and 5-HT have been observed in a number of GI diseases including inflammatory bowel disease (IBD) and irritable bowel syndrome (IBS) as well as in animal models of various enteric infections, including with the helminth parasite, Trichuris muris (8–14). Recently, we reported the reduced severity of colitis and downregulated production of proinflammatory cytokines in Tph1-deficient (Tph1−/−) mice, which have significantly reduced 5-HT in the gut compared with wild-type (WT) mice after dextran sulfate sodium (DSS)– and 2,4-dinitrobenzenesulfonic acid–induced colitis (15). Extending these findings, we discovered that blocking peripheral Tph1 with a pharmacological agent (LX1032/LX1606) attenuated the severity of both DSS- and T. muris infection–induced colitis, further revealing roles for 5-HT in exacerbating the severity of colitis (16).
Many components of the luminal microenvironment have the potential to stimulate the release of 5-HT from EC cells. The GI tract is colonized by a complex, heterogeneous, and dynamic microbial ecosystem, containing up to 1 × 1014 CFU of bacteria (17). Previous studies provide evidence that Trichuris species adapt to exist in the colon and interact with the commensal microbiota, which subsequently affect host immune regulation (18–21). Because of the close proximity of EC cells to the gut microbiome, it is very likely that the interaction between microorganisms and EC cells plays an important role in GI pathology and pathophysiology. It is demonstrated that indigenous spore-forming gut bacteria induces 5-HT production and Tph1 expression in colonic EC cells (22). Moreover, short-chain fatty acids, which are metabolic by-products of bacterial fermentation, have been shown to stimulate the release of 5-HT in rat colon ex vivo (23). Regardless of significant advances, it is not yet fully understood as to how microbes influence EC cell biology to regulate 5-HT production.
TLRs are important components of the host innate immune system and play a critical role for intestinal homeostasis through the detection of various pathogen-associated molecular patterns (24). A recent study has revealed diversity in the temporal and spatial patterns of TLR expression, whereby expression of TLR1, TLR2, and TLR4 are much greater in the colon as compared with other TLRs (25). In addition, the expression of TLR1, TLR2, and TLR4 was shown in human and murine EC cells (26). However, despite a significant increase in the knowledge of TLRs in microbial infections over the years, their role in mediating microbiota/pathogen-associated molecular pattern–induced 5-HT production is still modest.
In this study, we describe the important role of TLR signaling in regulating gut 5-HT production. Studies with BON-1 cells reveal an increase in Tph1 expression and 5-HT release in an NF-κB–dependent manner upon stimulation with TLR2/1 agonist. In vivo studies involving Tlr2−/−, Tlr4−/−, myeloid differentiation primary response 88 (MyD88−/−), Tph1−/−, and germ-free (GF) mice demonstrate a pivotal role of TLR2 in regulating Tph1-mediated 5-HT production. In addition, a bone marrow chimera experiment revealed that TLR2 in nonhematopoietic cells, potentially in intestinal epithelial cells, is necessary to stimulate 5-HT production in the gut. Finally, using the enteric parasite T. muris model, we unveil an important role of TLR2 in mediating changes in colonic 5-HT levels. Taken together, our study identifies a novel role of TLR2 in regulating 5-HT production in the gut.
Materials and Methods
Mice
Congenic C57BL/6 (CD45.1), Tlr2−/−, Tlr4−/−, and MyD88−/− and age-matched (8–10 wk of age) WT (C57BL/6 background) counterparts were purchased from The Jackson Laboratory. Breeding pairs of Tph1−/− and Tph1+/+ mice were obtained from CNRS, Paris, France, and were kept and bred under specific pathogen–free (SPF) conditions of central animal facility. All mice were housed in sterilized, filter-topped cages, fed autoclaved normal chow food at a temperature of 21–22°C, and with 12:12 h light/dark cycle in an SPF room of McMaster University central animal facility. All mice were acclimatized for 10 d prior to the start of any experiments. GF mice (C57BL/6 background) were obtained from the Farncombe Gnotobiotic Unit of McMaster University. Male mice were used for all experiments, and the experiments were approved by the Animal Research Ethics Board of McMaster University and conducted under the Canadian guidelines for animal research.
Antibiotics
C57BL/6 mice received either antibiotics (10 mg/ml neomycin or 0.5 mg/ml vancomycin dissolved in sterilized water) or sterilized water. The experiment lasted 7 d, during which time weight, water, and food intake were recorded, and daily s.c. saline injections were administered to all mice to prevent dehydration. At day 7, mice were sacrificed, and colonic, cecal,and fecal samples were collected for further analysis.
Bioinformatics and 16s rRNA sequencing
Fecal and cecal samples from antibiotic-treated and control mice were stored at −80°C. DNA was extracted and the 16S rRNA variable 3 (v3) gene region was amplified as previously described (27). Briefly, samples were thawed to room temperature. Approximately 300 μl of sample was suspended in 800 μl of 200 mM NaPO4 (pH 8), and 100 μl of guanidine thiocyanate-EDTA–Sarkosyl along with 0.2 g of 0.1 mm glass beads (Mo Bio Laboratories, Carlsbad, CA). Sample mixtures were homogenized at 3000 RPM for 3 min. Enzymatic lysis was performed using 50 μl lysozyme (100 mg/ml), 50 μl mutanolysin (10 U/ml), 10 μl RNase A (10 mg/ml), and incubation at 37°C for 90 min. Next, 25 μl of 25% NaDodSO4 (SDS), 25 μl of proteinase K, and 62.5 μl of 5 M NaCl were added to the sample and incubated at 65°C for 90 min. Following, samples were pelleted at 13,500 × g for 5 min by centrifugation and the supernatant was transferred to a new microcentrifuge tube containing 900 μl of phenol/chloroform/isoamyl alcohol. The tube was then mixed at 13,500 g for 10 min. The least dense layer was transferred to a new microcentrifuge tube, and DNA from this layer was extracted using the Zymo DNA Clean and Concentrator 25 Kit (Zymo Research, Irvine, CA). DNA was eluted using 50 μl of sterilized water. The 16S rRNA v3 gene region was amplified using 341F and 518R 16S rRNA primers modified for the Illumina platform with adaptors containing 6-bp unique barcodes to the reverse primer. PCR amplification was adapted from a previous study (28). Each sample reaction mixture contained 5 pmol of each primer, 200 μM of each deoxynucleoside triphosphate (dNTP), 1.5 mM MgCl2, and 1 U Taq polymerase (Life Technologies, Carlsbad, CA). The PCR protocol consisted of an initial denaturation step at 95°C for 5 min, 30 cycles, each step for 30 s, of 95, 50, and 72°C, and a final extension step at 72°C for 7 min. Amplification of the v3 gene region was verified by electrophoresis on a 2% agarose gel. Amplicons were then sequenced using the Illumina MiSeq platform. Resulting paired-end sequences from Illumina sequencing were processed using a custom in-house pipeline (29). Briefly, this pipeline uses Cutadapt to trim any reads surpassing the length of the v3 region, PANDAseq to align the paired-end sequences, Sickle to quality-filter sequences, QIIME to size filter for sequences between 100 and 250 bp and to check for and remove chimeras, AbundantOTU+ (clustering threshold of 97%; 17) to pick operational taxonomic units, and Ribosomal Database Project classifier to assign taxonomy using the Greengenes reference database (30). To measure β-diversity, samples were normalized. Analysis was conducted using the phyloseq and vegan packages on R and using GraphPad Prism version 6.0 for Mac OS X (GraphPad Software, La Jolla, CA).
BON-1 cell culture
BON-1 cells (human carcinoid cell line derived from a metastasis of a pancreatic carcinoid tumor of EC cell origin) were cultured in DMEM supplemented with 10% FBS and 1% penicillin/streptomycin. Briefly, cells were seeded at 5 × 105 cells per well in a 12-well plate and incubated for 24 h at 37°C in the complete growth medium. The medium was replaced with serum-free media prior to treatment. Unless otherwise mentioned, all concentrations used for the treatments are: 2, 5, and 10 μg/ml Pam3CSK4 (TLR2/1 agonist; InvivoGen, San Diego, CA), 10, 50, and 100 ng/ml LPS (TLR4 agonist; InvivoGen), 1 μM CU-CPT22 (TLR2 antagonist; Millipore Sigma, Oakville, Canada) 1 mM sodium butyrate (Sigma-Aldrich, Oakville, Canada), 20 nM triptolide (NF-κB inhibitor; Tocris Biosciences, Burlington, Canada), and 1 μM SR 11302 (AP-1 inhibitor; Tocris Biosciences). Following the treatment, the cell supernatants and RNA were collected and stored at −80°C for further analysis.
5-HT ELISA
5-HT levels were determined as previously described (16, 31). Briefly, colonic tissues and feces were weighed and homogenized in 0.2 N perchloric acid. Following centrifugation at 10,000 × g for 5 min, the supernatants were collected, and the pH was neutralized using 1 M borate buffer. The supernatants were used for analysis of 5-HT levels using commercially available ELISA kits (Beckman Coulter, Fullerton, CA). 5-HT content was expressed as a function of weight (nanograms per milligram). For in vitro experiments, the obtained cell supernatants were diluted with the dilution buffer provided in the manufacturer’s kit, and 5-HT concentrations were expressed as nanomolars.
Immunohistochemistry
Immunohistochemical studies of 5-HT–expressing EC cells were performed on paraffin wax–embedded colonic sections, as previously described (15, 16). Primary Ab used for 5-HT was a rabbit anti–5-HT Ab (Immunostar, Hudson, WI). Immunostained sections were observed at 200× magnification, and the numbers of 5-HT–positive EC cell were expressed as the number of positive cells per 10 crypts. To count EC cells, slides were visualized at 40× magnification and at least 40 random crypts at the top, bottom, and both sides of each image were used to count the number of cells that were 5-HT positive. If the section is in poor condition (<25% damaged), one of the four sections is counted on the opposite side. If >25% of section is damaged, the section is not counted.
Anti-TLR2 treatment
C57BL/6 mice were i.p. treated with either anti-IgG (purified mouse IgG1, κ isotype control Ab; BioLegend, San Diego, CA) or anti-TLR2 Ab (purified anti-mouse/human CD282 Ab; BioLegend) at a dosage of 200 μg/kg (32) starting from 1 d before infection.
Bone marrow chimeras
Bone marrow cells (BMCs) was collected from the femurs and the tibiae of C57BL/6 (CD45.1) and Tlr2−/− (CD45.2). BMCs were depleted of T cells using anti-CD4 (clone GK1.5) (Bio X Cell, Cedarlane, Burlington, Canada), anti-CD8 (clone 2.43) (Bio X Cell), and anti-Thy1.2 (clone 30H12) (Bio X Cell) at 4°C for 1 h, followed by treatment with Low-Tox-M guinea pig complement at 37°C for 1 h. Recipient mice were irradiated with two doses of 550 rad with a 3 h interval between irradiations via a 137Cs γs7se radiation source (γ Cell 40; Nordion, Kanata, Canada) and reconstituted via tail vein with 107 T cell–depleted BMCs after the second dose of radiation. Recipient mice received antibiotics (Septra) in drinking water for 2 wk after irradiation and were monitored until week 6.
Flow cytometry
Blood samples were taken from the facial vein into a 1.5-ml tube containing anticoagulant. RBCs were removed using Ammonium-Chloride-Potassium Lysing Buffer (Life Technologies, Grand Island, NY). Cell suspensions were resuspended in a 0.2% BSA PBS solution, and nonspecific Ab binding was blocked with anti-CD16/CD32 Ab (eBioscience, San Diego, CA). Extracellular cell staining was conducted by using combinations of allophycocyanin–conjugated anti-CD45.1 and FITC–conjugated anti-CD45.2. Stained cells were analyzed on an LSRFortessa Flow Cytometry System (BD Biosciences). In this sample gating, cells were first gated for singlets (forward scatter [FSC]-H versus FSC-A and side scatter [SSC]-H versus SSC-A) and lymphocytes (SSC-A versus FSC-A). The lymphocyte gate is further analyzed for their expression of CD45.1 and CD45.2. Data were acquired using a FACSCanto flow cytometer with FACSDiva 5.0.2 software (BD Pharmingen) and analyzed with FlowJo Mac.
Quantitative real-time-PCR
Colonic tissues were homogenized with TRIzol reagent (Invitrogen, Burlington, Canada) using a Mixer Mill (MM 400, Retsch, Newtown, PA) at 30 frequency for 5 min. Total RNA from BON-1 cells was extracted using an RNeasy Midi kit (QIAGEN, Toronto, Canada). Total RNA was quantified using a NanoDrop 2000 spectrophotometer (Thermo Fischer Scientific, Mississauga, Canada). RNA purity was assessed by the ratio of absorbance at 260/280 nm, and only samples with a ratio of ∼2.0 for RNA were considered. cDNA was prepared from 1 μg of total RNA using iScript cDNA Synthesis Kit (Bio-Rad Laboratories, Mississauga, Canada). Relative quantitative RT-PCR amplification was performed using SsoFast EvaGreen Supermix (Bio-Rad Laboratories) with the following primers at a concentration of 10 μM, and the cycling conditions used were previously described: mouse Tph1 (forward: 5′-CAC GAG TGC AAG CCA AGG TTT-3′; reverse: 5′-AGT TTC CAG CCC CGA CAT CAG-3′) (33); mouse Tlr2 (forward: 5′-CCA AAG AGC TCG TAG CAT CC-3′; reverse: 5′-AGG GGC TTC ACT TCT CTG CT-3′) (34); mouse Tlr4 (forward: 5′-GGA AGA ACA AGA AAC GGC AAC T-3′; reverse: 5′-CAT AGC AGA GCC CCA GGT GA-3′) (35) and mouse Tlr1 (forward: 5′-CAA TGT GGA AAC AAC GTG GA-3′; reverse: 5′-TGT AAC TTT GGG GGA AGC TG-3′) (36); mouse Math1 (forward: 5′-GTG CGA TCT CCG AGT GAG AG-3′; reverse: 5′-GGG ATA AGC CCC GAA CAA CA-3′) (37); human Tph1 (forward: 5′-TGC CCT TGC TAA GGT CAG CAG GA-3′; reverse: 5′-AGC AAG AGA TGG CCC AGA CCT CC-3′) (38); human Tlr2 (forward: 5′-CAG GTG ACT GCT CGG AGT TC-3′; reverse: 5′-CAC AAC TAC CAG TTG AAA GCA GTG A-3′) (39). Multiple classical internal control genes for mouse and human, such as 18S rRNA and GAPDH, respectively, were used as an internal standard as previously described (40, 41). Data were analyzed according to the 2−ΔΔCT method and expressed as relative abundances (mean ± SEM).
Western blot
BON-1 cells were isolated in RIPA buffer containing protease inhibitor (Sigma-Aldrich). Equal amounts of protein homogenates from each group were loaded and electrophoresed onto a 4–15% Mini-PROTEAN TGX Precast Protein Gel (Bio-Rad Laboratories) and transferred to a PVDF membrane using Transblot turbo transfer system (Bio-Rad Laboratories) as per the manufacturer’s instructions. The membrane was blocked with 3% BSA blocking buffer for 1.5 h at room temperature and incubated with primary Ab against TLR2 (1:1000) (06-1119; EMD Millipore, Etobicoke, Canada) overnight at 4°C. The membrane was washed and incubated with anti-rabbit HRP-linked Ab (1:5000; Cell Signaling Technology) for 1 h at room temperature. Proteins were visualized by use of SuperSignal West Femto Maximum Sensitivity Substrate (Thermo Fisher Scientific, Burlington, Canada). The membrane of the experimental blot was stripped by Restore PLUS Western blot Stripping Buffer (Thermo Fisher Scientific). β-actin was used as a loading control from a stripped and reprobed membrane of the experimental blot shown. Densitometric analysis was performed on Western blots with ImageJ software (version 1.48), normalized to total actin. Total protein concentration of homogenized tissue was determined using DC Protein Assay Kit (Bio-Rad Laboratories) (42).
T. muris
Adult T. muris parasites were harvested, and ova was collected and maintained as previously described (41, 43). All infected mice received ∼300 T. muris embryonated eggs by oral gavage. Infected mice were euthanized on day 16 postinfection and colon was removed to examine 5-HT levels, EC cells, cytokines, and worm burden, which was assessed by counting the number of worms present in the cecum as previously described (11, 12). BON-1 cells were treated with the excretory-secretory products (ESPs) from T. muris.
Statistical analysis
All statistical analysis, except for bioinformatics and 16s rRNA sequencing analysis, was performed using GraphPad Prism 5 (GraphPad Software, La Jolla, CA), and results are represented as either mean or mean ± SEM. Student t test and one-way ANOVA with Dunnett or Bonferroni multiple comparison test were used. A p value <0.05 was considered statistically significant.
Results
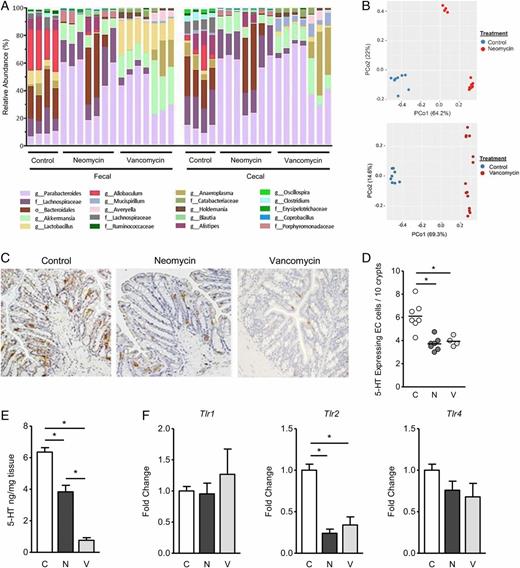
Antibiotic administration in mice attenuates intestinal TLR2 expression along with a reduction in 5-HT production
Aimed at understanding the effects of perturbing the gut microbiota on TLRs expression and 5-HT production, naive C57BL/6 mice were treated with either neomycin or vancomycin, and TLR expression and components of 5-HT signaling were investigated. Bacterial profiling of both fecal and cecal microbiota revealed significant differences in microbial composition postantibiotic (Fig. 1A, 1B). The fecal and cecal contents from each mouse were similar in composition. Neomycin reduced the relative abundance of Allobactum, Lactobacillus, Anaeroplasma, Lachnospiriceae, and Ruminococcaceae and expanded the relative abundance of Parabacteroides and Akkermansia. In most of the mice treated with neomycin, Bacteroides and Alistipes were also decreased, resulting in two distinct clusters of antibiotic-treated mice (Fig. 1B). Mice treated with vancomycin showed more variability between mice, but the larger shifts in microbiota composition (principal coordinate analysis in Fig. 1B) were similar to the neomycin-treated mice. Mice treated with vancomycin had reduced relative abundance of Allobactum, Alistipes, Lachnospiriceaea, and Ruminococcaceae and a similar expansion of Parabacteroides and Akkermansia. These findings demonstrate that treatment with antibiotics mostly diminished the relative abundance of Gram-positive bacteria (Allobactum, Anaeroplsma, Lachnospiriceaea, and Ruminococcaceae) and increased relative abundance of Gram-negative bacteria (Parabacteroides and Akkermansia).
Effects of antibiotic administration on gut microbiota, 5-HT, and TLR2. C57BL/6 mice received either sterilized water (C = control) or antibiotics (10 mg/ml neomycin (N) or 0.5 mg/ml vancomycin [V]; n = 4–7 mice per group) in drinking water (sterilized water). The experiment lasted 7 d during which time weight, water, and food intake were recorded and daily s.c. saline injections were administered to all mice to prevent dehydration. At day 7, mice were sacrificed, and colonic, cecal, and fecal samples were collected for further analysis. (A) Relative abundance of genera that appeared >3% across all samples were visualized in the microbial analysis. (B) Principal coordinates analysis plots of the Bray–Curtis dissimilarity metric were colored by treatment, and PERMANOVA statistical testing revealed significant association by treatment in both cecal and fecal samples (p = 0.00001 for both plots). Numbers in brackets indicate the degree of variance explained by the PCo. PCo, principal coordinate. (C) Representative micrographs of 5-HT–expressing EC cells following immunostaining (brown) in the colonic sections of control, neomycin-, and vancomycin-treated mice. Colonic sections were visualized using a Nikon Eclipse 80i microscope (original magnification ×10). (D) 5-HT–expressing EC cells per 10 crypts in the colon. (E) 5-HT content in the colonic tissues as determined by ELISA. (F) Quantitative RT-PCR to determine colonic Tlr1, Tlr2, and Tlr4 mRNA expression normalized to GAPDH reference gene. Unpaired Student t test and one-way ANOVA with Dunnett multiple comparisons were used to analyze statistical differences. Data are represented as either mean or mean ± SEM where applicable. *p < 0.05; n.s., not significant.
Effects of antibiotic administration on gut microbiota, 5-HT, and TLR2. C57BL/6 mice received either sterilized water (C = control) or antibiotics (10 mg/ml neomycin (N) or 0.5 mg/ml vancomycin [V]; n = 4–7 mice per group) in drinking water (sterilized water). The experiment lasted 7 d during which time weight, water, and food intake were recorded and daily s.c. saline injections were administered to all mice to prevent dehydration. At day 7, mice were sacrificed, and colonic, cecal, and fecal samples were collected for further analysis. (A) Relative abundance of genera that appeared >3% across all samples were visualized in the microbial analysis. (B) Principal coordinates analysis plots of the Bray–Curtis dissimilarity metric were colored by treatment, and PERMANOVA statistical testing revealed significant association by treatment in both cecal and fecal samples (p = 0.00001 for both plots). Numbers in brackets indicate the degree of variance explained by the PCo. PCo, principal coordinate. (C) Representative micrographs of 5-HT–expressing EC cells following immunostaining (brown) in the colonic sections of control, neomycin-, and vancomycin-treated mice. Colonic sections were visualized using a Nikon Eclipse 80i microscope (original magnification ×10). (D) 5-HT–expressing EC cells per 10 crypts in the colon. (E) 5-HT content in the colonic tissues as determined by ELISA. (F) Quantitative RT-PCR to determine colonic Tlr1, Tlr2, and Tlr4 mRNA expression normalized to GAPDH reference gene. Unpaired Student t test and one-way ANOVA with Dunnett multiple comparisons were used to analyze statistical differences. Data are represented as either mean or mean ± SEM where applicable. *p < 0.05; n.s., not significant.
In consort with altered microbial composition, we observed significantly reduced 5-HT–expressing EC cell numbers and colonic 5-HT levels in both antibiotic-treated mice, as compared with controls (Fig. 1C–E). As EC cells have previously been shown to express functional TLR1, 2, and 4 (26), we investigated the expression of these innate receptors in colonic tissues of mice with and without the antibiotic treatment. We observed no significant changes in TLR1 and TLR4 expression after treatment with antibiotics (Fig. 1F). However, a significant downregulation of TLR2 expression in mice treated with both antibiotics was observed, compared with controls (Fig. 1F). These findings suggest an important role of TLR2 in mediating microbiota-induced 5-HT production.
Deficiency of TLR2 signaling impairs 5-HT production in vivo
To further demonstrate the involvement of TLR2 in regulating 5-HT production in vivo, we used a two-way approach. First, we used naive Tlr2−/− and Tlr4−/− mice to investigate 5-HT–expressing EC cells and 5-HT levels in the colon. We found Tlr2−/− mice express lower EC cell number and 5-HT levels in comparison with WT and Tlr4−/− mice (Fig. 2A–C). In addition, fecal 5-HT levels in Tlr2−/− mice were significantly lower compared with WT mice (Fig. 2D). Interestingly, we have not observed any differences in 5-HT levels and EC cell numbers in Tlr4−/− mice, as compared with that in WT mice. MyD88 is a central adaptor in majority of TLRs. We investigated whether other TLRs might contribute to 5-HT production by using MyD88−/− mice. Colonic 5-HT levels were significantly reduced in MyD88−/− mice, compared with WT mice, whereas there was no significant difference in EC cell number, colonic 5-HT levels, or fecal 5-HT levels between MyD88−/− and Tlr2−/− mice (Fig. 2A–D). Math1 is a basic helix–loop–helix transcription factor important in differentiation of EECs from stem cells, and Tph1 is the rate-limiting enzyme in 5-HT synthesis in EC cells. We observed significantly lower expression of Math1 (Fig. 2E) and Tph1 (Fig. 2F) in Tlr2−/− and Myd88−/− mice, compared with WT mice, implying an important role that TLR2 deficiency is responsible for the differentiation of EC cells from stem cells and the regulation of the enzyme-mediated generation of 5-HT.
Abrogation of Tlr2 reduces 5-HT production. (A) Representative micrographs of 5-HT–expressing EC cells following immunostaining (brown) in the colonic sections of C57BL/6 (WT), Tlr2−/−, Tlr4−/−, and MyD88−/− mice. Arrows indicate 5-HT–positive cells. Colonic sections were visualized using a Nikon Eclipse 80i microscope (original magnification ×10). (B) 5-HT–expressing EC cells per 10 crypts in the colon. (C) Colonic 5-HT content as determined by ELISA. (D) Fecal 5-HT concentration in WT, naive Tlr2−/−, and Myd88−/− mice as determined by ELISA. Expression of Math1 (E) and Tph1 (F) mRNA in the colonic tissues of WT, naive Tlr2−/−, and Myd88−/− mice (n = 3–6 mice per group). Unpaired Student t test and one-way ANOVA with Dunnett multiple comparisons were used to analyze statistical differences. Data are represented as either mean or mean ± SEM where applicable. *p < 0.05.
Abrogation of Tlr2 reduces 5-HT production. (A) Representative micrographs of 5-HT–expressing EC cells following immunostaining (brown) in the colonic sections of C57BL/6 (WT), Tlr2−/−, Tlr4−/−, and MyD88−/− mice. Arrows indicate 5-HT–positive cells. Colonic sections were visualized using a Nikon Eclipse 80i microscope (original magnification ×10). (B) 5-HT–expressing EC cells per 10 crypts in the colon. (C) Colonic 5-HT content as determined by ELISA. (D) Fecal 5-HT concentration in WT, naive Tlr2−/−, and Myd88−/− mice as determined by ELISA. Expression of Math1 (E) and Tph1 (F) mRNA in the colonic tissues of WT, naive Tlr2−/−, and Myd88−/− mice (n = 3–6 mice per group). Unpaired Student t test and one-way ANOVA with Dunnett multiple comparisons were used to analyze statistical differences. Data are represented as either mean or mean ± SEM where applicable. *p < 0.05.
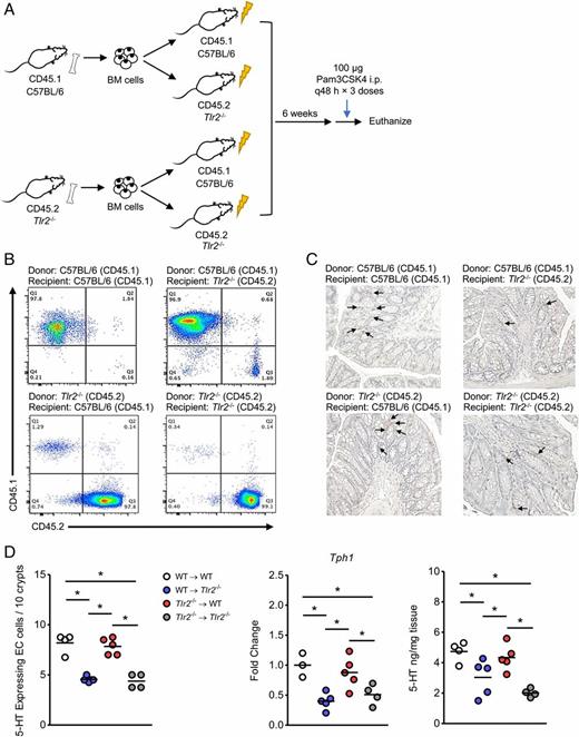
TLR2 signaling in the hematopoietic cell compartment is not required for 5-HT production
As TLR2 is also expressed in various leukocytes, we further investigated to demonstrate whether activation of TLR2 in the hematopoietic cells is required for 5-HT production. We generated chimeric mice by reconstituting WT and Tlr2−/− mice with BMCs harvested from either WT or Tlr2−/− mice. Six weeks after reconstitution, all recipient mice were administered with Pam3CSK4 (3 doses of 100 μg i.p. every other day) (44) (Fig. 3A, 3B). Tlr2−/− mice reconstituted with WT BMCs still expressed lower EC cell number and secreted lower levels of 5-HT in the colon than WT mice reconstituted with Tlr2−/− BMCs (Fig. 3C, 3D), suggesting that TLR2-mediated signaling in hematopoietic cells has no significant effect in promoting 5-HT secretion. These findings demonstrate that TLR2 signaling in the nonhematopoietic cells, most likely intestinal epithelial cells, is necessary to stimulate 5-HT production in the gut.
TLR2 signaling in the non-BMCs, potentially epithelial cells, but not in the hematopoietic cell compartment, is important in 5-HT production in gut. (A) Irradiated WT and Tlr2−/− mice were reconstituted with T cell–depleted BMCs harvested from the femurs and tibias of Tlr2−/− and WT mice, respectively. Six weeks after reconstitution, Pam3CSK4 was i.p. injected into the recipient mice every other day for three doses before euthanizing. (B) Flow cytometric analysis showing the assessment of peripheral blood for reconstitution through examination of the frequency of cells expressing CD45.1 or CD45.2. (C) Representative micrographs of 5-HT–expressing EC cells following immunostaining (brown) in the colonic sections of the recipient mice. Arrows indicate 5-HT–positive cells. Colonic sections were visualized using a Nikon Eclipse 80i microscope (original magnification ×10). (D) 5-HT–expressing EC cells per 10 crypts in the colon (left); Tph1 expression in the colonic tissues (middle); colonic 5-HT content as determined by ELISA (right) (n = 4–5 mice per group). One-way ANOVA with Bonferroni multiple comparison was used to analyze statistical differences. Data are represented as either mean or mean ± SEM. *p < 0.05.
TLR2 signaling in the non-BMCs, potentially epithelial cells, but not in the hematopoietic cell compartment, is important in 5-HT production in gut. (A) Irradiated WT and Tlr2−/− mice were reconstituted with T cell–depleted BMCs harvested from the femurs and tibias of Tlr2−/− and WT mice, respectively. Six weeks after reconstitution, Pam3CSK4 was i.p. injected into the recipient mice every other day for three doses before euthanizing. (B) Flow cytometric analysis showing the assessment of peripheral blood for reconstitution through examination of the frequency of cells expressing CD45.1 or CD45.2. (C) Representative micrographs of 5-HT–expressing EC cells following immunostaining (brown) in the colonic sections of the recipient mice. Arrows indicate 5-HT–positive cells. Colonic sections were visualized using a Nikon Eclipse 80i microscope (original magnification ×10). (D) 5-HT–expressing EC cells per 10 crypts in the colon (left); Tph1 expression in the colonic tissues (middle); colonic 5-HT content as determined by ELISA (right) (n = 4–5 mice per group). One-way ANOVA with Bonferroni multiple comparison was used to analyze statistical differences. Data are represented as either mean or mean ± SEM. *p < 0.05.
Administration of TLR2 agonist upregulates Tph1 expression and 5-HT production in GF mice
GF mice have been demonstrated to harbor lower levels of 5-HT in the colon in comparison with conventional mice (22, 31). We also observed significantly lower levels 5-HT and EC cell numbers in GF mice as compared with SPF mice (Supplemental Fig. 1). Based on our findings from antibiotic-treated mice and Tlr2−/− mice exhibiting less TLR2 expression and 5-HT production, we first investigated whether 5-HT level is increased by activating TLR2 with a synthetic agonist (Pam3CSK4) in GF mice. We administered the agonist i.p. and by oral gavage as per previously reported dosage (45) to examine the changes in EC cell number, Tph1 expression, and 5-HT levels. We observed an increased EC cell number along with a significant upregulation of Tph1 expression and 5-HT levels in GF mice by both routes of administration (Fig. 4). However, there was no increase in EC cell number, Tph1 expression, or colonic 5-HT levels by LPS treatment (Fig. 4). Moreover, we used Tph1−/− mice and administered Pam3CSK4 (i.p.) to confirm whether an increase in 5-HT production by Pam3CSK4 is mediated by Tph1. We did not find any significant changes in 5-HT levels in the colon of Tph1−/− mice by Pam3CSK4, compared with Pam3CSK4-treated WT mice, suggesting that Pam3CSK4-mediated activation of TLR2/1 increases 5-HT levels in the gut via Tph1 upregulation (Supplemental Fig. 2).
Activation of TLR2 in GF mice upregulates Tph1 expression and 5-HT production. GF mice were divided into five groups of four mice each. Mice of group 1 were treated with vehicle (PBS) orally. Mice of group 2 were i.p. treated with 50 μg Pam3CSK4 per injection. Mice of group 3 were treated with 50 μg Pam3CSK4 orally. Mice of group 4 were treated with 1 mg/kg LPS i.p. per injection, and mice of group 5 were treated with 1 mg/kg LPS orally. After 48 h, mice were sacrificed, and the colonic tissues were collected for further analysis. (A) Representative micrographs of 5-HT–expressing EC cells following immunostaining (brown) in colonic sections of mice treated with vehicle, Pam3CSK4, and LPS. Arrows indicate 5-HT–positive cells. Colonic sections were visualized using a Nikon Eclipse 80i microscope (original magnification ×10). (B) 5-HT–expressing EC cells per 10 crypts in the colon. (C) Colonic 5-HT levels (n = 3–4 mice per group). (D) Colonic Tph1 expression (fold change). Unpaired Student t test was used to analyze statistical differences. Data are represented as either mean or mean ± SEM where applicable. *p < 0.05.
Activation of TLR2 in GF mice upregulates Tph1 expression and 5-HT production. GF mice were divided into five groups of four mice each. Mice of group 1 were treated with vehicle (PBS) orally. Mice of group 2 were i.p. treated with 50 μg Pam3CSK4 per injection. Mice of group 3 were treated with 50 μg Pam3CSK4 orally. Mice of group 4 were treated with 1 mg/kg LPS i.p. per injection, and mice of group 5 were treated with 1 mg/kg LPS orally. After 48 h, mice were sacrificed, and the colonic tissues were collected for further analysis. (A) Representative micrographs of 5-HT–expressing EC cells following immunostaining (brown) in colonic sections of mice treated with vehicle, Pam3CSK4, and LPS. Arrows indicate 5-HT–positive cells. Colonic sections were visualized using a Nikon Eclipse 80i microscope (original magnification ×10). (B) 5-HT–expressing EC cells per 10 crypts in the colon. (C) Colonic 5-HT levels (n = 3–4 mice per group). (D) Colonic Tph1 expression (fold change). Unpaired Student t test was used to analyze statistical differences. Data are represented as either mean or mean ± SEM where applicable. *p < 0.05.
Direct activation of TLR2 signaling by Pam3CKS4 in EC cells upregulates Tph1 and 5-HT levels via NF-κB pathway
To test the direct effect of TLR signaling in regulating 5-HT production in the gut, we used BON cells, which are a well-established model of human EC cells expressing functional TLR1, 2, and 4 (26). Treatment of BON cells with increasing dosages of Pam3CSK4 (2, 5, and 10 μg/ml) resulted in the upregulation of Tph1 expression (Fig. 5A) and 5-HT production (Fig. 5B), whereas sodium butyrate (NaB) was used as a positive control in these experiments as per previously described report (22). Conversely, the effect of LPS treatment was NS in inducing changes in Tph1 expression and 5-HT production (Supplemental Fig. 3). These findings further highlight the vital role of the TLR2/1 signaling pathway in regulating 5-HT production. As TLR signaling cascade activation results in a downstream response, which is mediated by NF-κB and/or AP-1 translocation (24, 46), we sought to assess the signaling pathway to determine the mechanisms behind Tph1 and subsequent 5-HT upregulation. BON-1 cells were pretreated for 1 h with triptolide (NF-κB inhibitor) and SR 11302 (AP-1 inhibitor) (47), followed by treatment with Pam3CSK4. We observed that SR 11302 had no significant effect on Pam3CSK4-stimulated 5-HT production. However, triptolide treatment significantly inhibited 5-HT production in Pam3CSK4-treated cells (Fig. 5C). These findings suggest that TLR2-mediated NF-κB activation is required for 5-HT production. Apart from highlighting the central role played by TLR2 in 5-HT signaling and release, these results excluded the possibility of any other contributing TLRs toward 5-HT release.
Activation of TLR2 by Pam3CSK4 increases 5-HT levels in vitro. BON-1 cells were treated with Pam3CSK4 (2, 5, and 10 μg/ml) for 24 h. The supernatants and cell pellets were collected to access (A) 5-HT levels upon Pam3CSK treatment. (B) Tph1 expression normalized to 18s rRNA housekeeping gene determined by quantitative RT-PCR. Sodium butyrate (NaB; 1 mM) was used as a positive control for 5-HT release. (C) 5-HT levels after pretreatment with either NF-κB inhibitor (Triptolide: 20 nM) or AP-1 inhibitor (SR-11302: 1 μM) for 1 h and subsequent activation with Pam3CSK4 (10 μg/ml) for 24 h. Where applicable, unpaired Student t test and one-way ANOVA with Dunnett multiple comparisons were used to analyze statistical differences. Data are representative of three independent experiments and represented as mean ± SEM. *p < 0.05.
Activation of TLR2 by Pam3CSK4 increases 5-HT levels in vitro. BON-1 cells were treated with Pam3CSK4 (2, 5, and 10 μg/ml) for 24 h. The supernatants and cell pellets were collected to access (A) 5-HT levels upon Pam3CSK treatment. (B) Tph1 expression normalized to 18s rRNA housekeeping gene determined by quantitative RT-PCR. Sodium butyrate (NaB; 1 mM) was used as a positive control for 5-HT release. (C) 5-HT levels after pretreatment with either NF-κB inhibitor (Triptolide: 20 nM) or AP-1 inhibitor (SR-11302: 1 μM) for 1 h and subsequent activation with Pam3CSK4 (10 μg/ml) for 24 h. Where applicable, unpaired Student t test and one-way ANOVA with Dunnett multiple comparisons were used to analyze statistical differences. Data are representative of three independent experiments and represented as mean ± SEM. *p < 0.05.
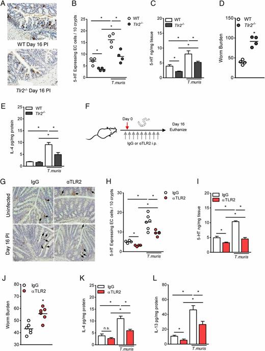
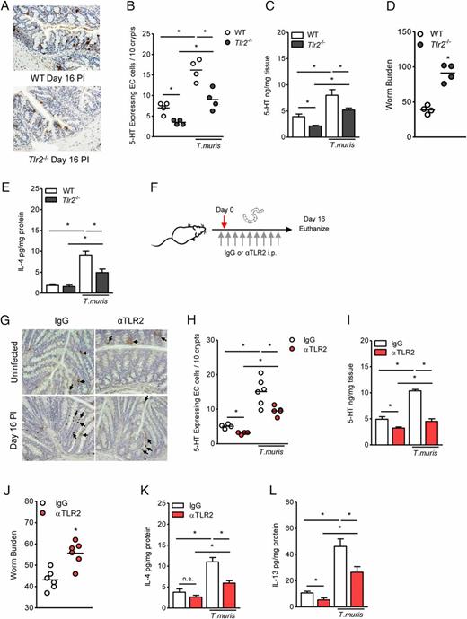
TLR2 plays an important role in stimulating 5-HT production during T. muris infection
To investigate the role of TLRs in mediating 5-HT release in an enteric infection model, we used the nematode parasite T. muris that resides in the large intestine of mice. This parasite is very similar to the human parasite Trichuris trichiura and is a commonly used model for studying host immunity in enteric nematode parasite infections. Previously, using T. muris–infected mice, we have observed an upregulation of EC cell numbers and 5-HT amount, which was accompanied by the increase in production of colonic Th2 cytokines (11, 12). We first used Tlr2−/− mice to elucidate the role of TLR2 in 5-HT production during T. muris infection. We observed a significant reduction in EC cell numbers, 5-HT levels, parasite expulsion, and IL-4 levels in Tlr2−/− mice infected with T. muris at day 16 (Fig. 6A–E), whereas there was no significant difference in IFN-γ and IL-17A production (data not shown). However, naive Tlr2−/− mice have lower EC cell numbers and 5-HT levels, and it is difficult to precisely discern the differences between WT and Tlr2−/− following the infection. Thus, we decided to block TLR2 signaling by an additional approach for further determine the role of TLR2 in 5-HT production after T. muris infection (Fig. 6F). Previous studies have used anti-TLR2 Ab as a neutralizing agent to block binding of TLR2 ligands (32, 48–50). In our study, anti-TLR2 Ab significantly reduced the number of EC cells and 5-HT production in both naive and infected mice (Fig. 6G–I). Along with increased worm burden in the cecum (Fig. 6J), both IL-4 and IL-13 levels were decreased in the colonic tissues of infected mice with anti-TLR2 Ab treatment (Fig. 6K, 6L). We also observed that anti-TLR2 Ab treatment attenuated IL-13 production, but not IL-4, in noninfected mice. To further elucidate the role of TLR2 in regulating 5-HT production during T. muris infection, we sought to explore whether T. muris ESPs induce 5-HT production in BON-1 cells. The ESPs exhibited a dose-dependent effect on 5-HT production, where a higher concentration of the ESPs induced more 5-HT production in BON-1 cells (Fig. 7A). In addition, the ESPs showed a direct effect on Tlr2 mRNA (Fig. 7B) and protein expression (Fig. 7C, 7D), whereas 5-HT levels were attenuated upon TLR2 antagonist treatment (Fig. 7E).
Tlr2−/− mice and anti-TLR2 Ab–treated mice exhibit reduction of the colonic 5-HT levels, EC cell number, and attenuated Th2 immune response, along with impairment in host protection during T. muris infection. WT and Tlr2−/− mice were infected with ∼300 embryonated T. muris eggs. (A) Representative immunostaining for 5-HT–expressing cells (brown) in the colon of WT and Tlr2−/− mice. Colonic sections were visualized using a Nikon Eclipse 80i microscope (original magnification ×10). (B) 5-HT–expressing EC cells in the colon. (C) Colonic 5-HT levels. (D) Worm burden in the cecum (n = 4 per group). (E) Colonic IL-4 levels. (F) Experimental design: C57BL/6 mice were either treated with 200 μg/kg of IgG or anti-TLR2 Ab (αTLR2) every other day starting from 1 d before infection. In another group, mice were infected with ∼300 embryonated T. muris eggs while getting treated with either 200 μg/kg of IgG or αTLR2 every other day starting from 1 d before infection. All mice were sacrificed on day 16 postinfection (n = 4 per group, anti-IgG and anti-TLR2 Ab without T. muris; n = 6 per group, anti-IgG and anti-TLR2 Ab with T. muris). Red arrow indicates administration of the parasite eggs orally. (G) Representative immunostaining for 5-HT–expressing cells (brown) in the colon of anti-IgG–treated mice and anti-TLR2 Ab–treated mice after T. muris infection. Arrows indicate 5-HT–positive cells. Colonic sections were visualized using a Nikon Eclipse 80i microscope (original magnification ×10). (H) 5-HT–expressing EC cells in the colon. (I) Colonic 5-HT levels. (J) Worm burden in the cecum. (K) Colonic IL-4 levels. (L) Colonic IL-13 levels. (n = 4–6 mice per group). Unpaired Student t test was used to analyze statistical differences. Data are represented as either mean or mean ± SEM where applicable. *p < 0.05; n.s., not significant.
Tlr2−/− mice and anti-TLR2 Ab–treated mice exhibit reduction of the colonic 5-HT levels, EC cell number, and attenuated Th2 immune response, along with impairment in host protection during T. muris infection. WT and Tlr2−/− mice were infected with ∼300 embryonated T. muris eggs. (A) Representative immunostaining for 5-HT–expressing cells (brown) in the colon of WT and Tlr2−/− mice. Colonic sections were visualized using a Nikon Eclipse 80i microscope (original magnification ×10). (B) 5-HT–expressing EC cells in the colon. (C) Colonic 5-HT levels. (D) Worm burden in the cecum (n = 4 per group). (E) Colonic IL-4 levels. (F) Experimental design: C57BL/6 mice were either treated with 200 μg/kg of IgG or anti-TLR2 Ab (αTLR2) every other day starting from 1 d before infection. In another group, mice were infected with ∼300 embryonated T. muris eggs while getting treated with either 200 μg/kg of IgG or αTLR2 every other day starting from 1 d before infection. All mice were sacrificed on day 16 postinfection (n = 4 per group, anti-IgG and anti-TLR2 Ab without T. muris; n = 6 per group, anti-IgG and anti-TLR2 Ab with T. muris). Red arrow indicates administration of the parasite eggs orally. (G) Representative immunostaining for 5-HT–expressing cells (brown) in the colon of anti-IgG–treated mice and anti-TLR2 Ab–treated mice after T. muris infection. Arrows indicate 5-HT–positive cells. Colonic sections were visualized using a Nikon Eclipse 80i microscope (original magnification ×10). (H) 5-HT–expressing EC cells in the colon. (I) Colonic 5-HT levels. (J) Worm burden in the cecum. (K) Colonic IL-4 levels. (L) Colonic IL-13 levels. (n = 4–6 mice per group). Unpaired Student t test was used to analyze statistical differences. Data are represented as either mean or mean ± SEM where applicable. *p < 0.05; n.s., not significant.
T. muris ESPs upregulate 5-HT production from human EC cell line (BON-1 cells) by activating TLR2 signaling. BON-1 cells were stimulated with or without T. muris ESPs at increasing concentrations (10, 20, and 50 μg/ml) for 24 h to assess 5-HT levels in the culture supernatants and Tlr2 expression in cells. (A) Dose-dependent effect of the ESPs on 5-HT levels in the cell supernatants. (B) Tlr2 mRNA expression upon 24 h of 10 μg/ml of ESPs treatment. (C) Representative image of Western blot analysis of TLR2 in BON-1 cell lysates after 24 h of T. muris ESP treatment (10 μg/ml). Specific bands for TLR2 were quantified by densitometry. β-actin was used as a loading control. (D) Data indicate the relative densities of protein expression from two independent experiments. (E) 5-HT levels in the cell supernatants after 1 h of treatment with TLR2 antagonist (CU-CPT22; 1 μM) and subsequent treatment with T. muris ESPs (10 μg/ml) for 24 h. Unpaired Student t test was used to analyze statistical differences. Data are representative of three independent experiments and represented as mean ± SEM. *p < 0.05.
T. muris ESPs upregulate 5-HT production from human EC cell line (BON-1 cells) by activating TLR2 signaling. BON-1 cells were stimulated with or without T. muris ESPs at increasing concentrations (10, 20, and 50 μg/ml) for 24 h to assess 5-HT levels in the culture supernatants and Tlr2 expression in cells. (A) Dose-dependent effect of the ESPs on 5-HT levels in the cell supernatants. (B) Tlr2 mRNA expression upon 24 h of 10 μg/ml of ESPs treatment. (C) Representative image of Western blot analysis of TLR2 in BON-1 cell lysates after 24 h of T. muris ESP treatment (10 μg/ml). Specific bands for TLR2 were quantified by densitometry. β-actin was used as a loading control. (D) Data indicate the relative densities of protein expression from two independent experiments. (E) 5-HT levels in the cell supernatants after 1 h of treatment with TLR2 antagonist (CU-CPT22; 1 μM) and subsequent treatment with T. muris ESPs (10 μg/ml) for 24 h. Unpaired Student t test was used to analyze statistical differences. Data are representative of three independent experiments and represented as mean ± SEM. *p < 0.05.
Discussion
Because of the strategic location of EC cells in the mucosal layer, it is very likely that microorganisms in the gut interact with EC cells to stimulate 5-HT in the context of gut health. In this article, we report that TLR2 signaling is necessary to sustain EC cell biology and 5-HT production, whereas disruption of homeostatic equilibrium of microbial community in the gut leads to reduced EC cell number and 5-HT levels.
5-HT has been implicated in the pathophysiology of many GI disorders, including IBD, IBS, and enteric infections (8–13). Changes in EC cell numbers and 5-HT content have been reported in association with two major forms of IBD, Crohn disease and ulcerative colitis (8, 9, 51). In animal models, increased 5-HT levels have been observed in colitis induced by 2,4,6-trinitrobenzenesulfonic acid (TNBS), 2,4-dinitrobenzenesulfonic acid, and DSS (5, 51, 52). Tph1−/− mice exhibit reduced severity of colitis while replenishing 5-HT–exacerbated severity of colitis (15). It is also shown that 5-HT plays a key role in the activation of dendritic cells and macrophages to produce proinflammatory cytokines (16, 53, 54). These observations suggest an important role of 5-HT in the pathogenesis of colitis. In IBS, 5-HT release was increased in the patients with diarrhea-predominant IBS, thus rationalizing the use of 5-HT antagonists in treating this subgroup of patients (55). Interestingly, alteration in EC cell number is also observed in many GI infections, including infections with Salmonella typhimurium, Trichinella spiralis, and T. muris (10–13). Thus, it can be surmised that 5-HT is an important enteric signaling molecule, and elucidating the mechanism of 5-HT production is critical in understanding intestinal physiology, pathology, and pathophysiology.
Our present data show that treatment of naive SPF mice with either neomycin or vancomycin significantly reduced 5-HT–expressing EC cell numbers along with 5-HT amount and TLR2 expression in the colon. The major TLR2 ligands characterized thus far are lipoproteins, which are expressed on the outer membrane of Gram-positive bacteria. Our metagenomics analysis revealed that antibiotic treatment decreased mostly the relative abundance of Gram-positive bacteria, which subsequently reduced TLR2 transcripts, EC cell number, and 5-HT levels. It seems likely that these changes resulted from the loss of TLR2 ligands and subsequent loss of byproducts of microbial metabolism (i.e., short-chain fatty acids) because of antibiotic treatment. Along with our data from GF mice study, these findings suggest that microbes regulate EC cell biology and 5-HT production via TLR2 signaling pathway, which may subsequently regulate essential 5-HT–related physiological functions.
Apart from recent findings that TLR2 activation decreases 5-HT reuptake by downregulating serotonin reuptake transporter expression and Tlr2−/− mice express an increased level of serotonin reuptake transporter (56), our study revealed that fecal 5-HT levels and Math1 and Tph1 expression were decreased in naive Tlr2−/− and Myd88−/− mice. The equivalency between these two mouse strains suggests that TLR2 deficiency alone is responsible for the observed phenotype. Intestinal epithelial cells are constantly exposed to trillions of microorganisms,and these cells not only recognize and convey important microbial signals through TLRs for a rapid initial response but also work together with microbes to regulate many aspects of GI physiology. Particularly, it is demonstrated that gut microbiota plays a key role in stimulating colonic 5-HT via Tph1 in EC cells, suggesting that microbes require host Tph1 to modulate 5-HT secretion from EC cells (22). Tph1 is responsible for most of 5-HT synthesis in the gut, and our finding shows that TLR2 signaling regulates Tph1 expression. However, as many leukocytes also respond to microbes through TLR2, and it is noteworthy that mast cells and T cells express Tph1 (57), we have created chimeric mice to demonstrate the observed phenotypes in Tlr2−/− mice. In our study, the importance of TLR2 signaling within the nonhematopoietic cells, most likely intestinal epithelial cells, on 5-HT production appears reasonable to postulate that the epithelial cells have evolved to sense and respond to essential microbial stimuli via TLR2 to promote 5-HT secretion for rapid initial responses. It can also be mentioned that we are unable to exclude the role of radioresistant hematopoietic cells, and further studies with cell-specific deletions are warranted to elucidate the exact cell type in the nonhematopoietic compartment.
Our present data from T. muris infection model provide evidence that TLR2 stands out as a key player in regulating EC cell biology during infection. First, we observed significantly lower numbers of EC cells and 5-HT levels in Tlr2−/− mice during T. muris infection as compared with the WT mice, and these findings were supported by the studies with anti-TLR2 Ab treatment. Aside from the neutralizing effects of anti-TLR2 Ab in vitro (58), previous studies have also demonstrated the neutralizing efficacy in vivo (25, 49, 50, 59). It is worth mentioning here that i.p. injection of the Ab significantly downregulated mucosal TLR2 expression along with attenuating inflammation in the DSS-colitis model (59), further supporting the view that anti-TLR2 Ab treatment via the i.p. route may have therapeutic potential to efficiently target TLR2 during infectious and inflammatory diseases. Thus, taken together, these findings suggest an important role for TLR2 in 5-HT production during T. muris infection.
Previously, it has been shown that T. muris induces a strong Th2 response and expels the worms by day 21 postinfection in resistant strain of mice (C57BL/6 and BALB/c) (12, 43). Using T. muris model, we have previously observed higher 5-HT levels and EC cell numbers in C57BL/6 mice, which are resistant to infection by expelling worms through a Th2-type immune response, as compared with susceptible AKR mice that developed chronic infection with the generation of a Th1 response (11). In the current study, we demonstrated that TLR2 activation generates a Th2-type immune response and mediates microbial signals to stimulate 5-HT, which can subsequently act on enteric neurons via 5-HT receptors for worm expulsion while neutralizing TLR2 signaling by anti-TLR2 Ab reversed the observed phenotype. In addition, IL-13 levels were decreased in noninfected mice treated with anti-TLR2 Ab. We have previously shown that IL-13 plays an important role in EC cell biology. Recombinant mouse IL-13 (rmIL-13) increased EC cell number and 5-HT amount in naive Il13−/− mice, whereas BON-1 cells produced more 5-HT via IL-13Rα1 upon recombinant human IL-13 (rhIL-13) treatment (38). The knowledge of the mechanisms by which IL-13 regulates TLR2 signaling or vice versa in 5-HT production is still modest.
Several studies demonstrated modulation of TLR expression and signaling by bioactive molecules released by helminths. ESPs of Hymenolepis diminuta increase TLR2 and TLR4 expression in the intestine (60). Another study has demonstrated that Schistosoma japonicum Ags induce high expression of TLR2 on murine dendritic cells (61). The ESPs of T. muris are shown to be very immunogenic (43), and in our present study, we observed T. muris ESPs directly upregulate 5-HT production via TLR2 from BON-1 cell in an NF-κB–dependent manner. In addition to influencing EC cells and subsequent 5-HT production through ESPs, T. muris may also indirectly influence 5-HT production via altering the microbial composition. Recently, it is demonstrated that chronic infection of T. muris causes a significant impact on gut microbial composition (20), suggesting an important role of TLR2 signaling in the regulation of 5-HT production and Th2 responses in the context of host defense in T. muris infection. The role of TLR2 in the host defense is also investigated in other enteric infections including infection with bacterial pathogens. It has been shown that Tlr2−/− mice infected with Citrobacter rodentium suffered a lethal colitis along with impaired epithelial function but not increased pathogen burden (62). Another study demonstrated a lower degree of gastric Helicobacter pylori colonization and more severe gastric immunopathology in Tlr2−/− mice (63). In this study, we found that ESP components increased the expression of TLR2 and 5-HT levels. However, further studies are required to elucidate how ESP components upregulates TLR2 expression, which corresponds to the increase in 5-HT level.
Altogether, this study identifies a novel and important role of TLR2 in gut function. In addition to enhancing our understanding of the EC cell biology, this study provides important information on the role of TLR2-mediated signaling in the interaction of EC cells with resident microbiota and an invasive pathogen in the context of gut physiology and pathophysiology. TLR2 may serve as a novel target for modulating 5-HT synthesis and release in various health disorders that display aberrant 5-HT signaling.
Acknowledgements
We thank Laura Rossi and Rachael Pfeil for their support in this study and the McMaster Genomics Facility for sequencing the samples. The authors also thank all staff of Farncombe Axenic Gnotobiotic Unit, McMaster University.
Footnotes
This work was supported by grants from the Canadian Institutes of Health Research (to W.I.K.). V.D. is a recipient of a Farncombe Family Digestive Health Research Institute Post-Doctoral Fellowship.
The online version of this article contains supplemental material.
Abbreviations used in this article:
- BMC
bone marrow cell
- DSS
dextran sulfate sodium
- EC
enterochromaffin
- EEC
enteroendocrine cell
- ESP
excretory-secretory product
- FSC
forward scatter
- GF
germ-free
- GI
gastrointestinal
- 5-HT
5-hydroxytryptamine
- IBD
inflammatory bowel disease
- IBS
irritable bowel syndrome
- MyD88
myeloid differentiation primary response 88
- SPF
specific pathogen–free
- SSC
side scatter
- Tph1
tryptophan hydroxylase 1
- v3
variable 3
- WT
wild-type.
References
Disclosures
The authors have no financial conflicts of interest.
![FIGURE 1. Effects of antibiotic administration on gut microbiota, 5-HT, and TLR2. C57BL/6 mice received either sterilized water (C = control) or antibiotics (10 mg/ml neomycin (N) or 0.5 mg/ml vancomycin [V]; n = 4–7 mice per group) in drinking water (sterilized water). The experiment lasted 7 d during which time weight, water, and food intake were recorded and daily s.c. saline injections were administered to all mice to prevent dehydration. At day 7, mice were sacrificed, and colonic, cecal, and fecal samples were collected for further analysis. (A) Relative abundance of genera that appeared >3% across all samples were visualized in the microbial analysis. (B) Principal coordinates analysis plots of the Bray–Curtis dissimilarity metric were colored by treatment, and PERMANOVA statistical testing revealed significant association by treatment in both cecal and fecal samples (p = 0.00001 for both plots). Numbers in brackets indicate the degree of variance explained by the PCo. PCo, principal coordinate. (C) Representative micrographs of 5-HT–expressing EC cells following immunostaining (brown) in the colonic sections of control, neomycin-, and vancomycin-treated mice. Colonic sections were visualized using a Nikon Eclipse 80i microscope (original magnification ×10). (D) 5-HT–expressing EC cells per 10 crypts in the colon. (E) 5-HT content in the colonic tissues as determined by ELISA. (F) Quantitative RT-PCR to determine colonic Tlr1, Tlr2, and Tlr4 mRNA expression normalized to GAPDH reference gene. Unpaired Student t test and one-way ANOVA with Dunnett multiple comparisons were used to analyze statistical differences. Data are represented as either mean or mean ± SEM where applicable. *p < 0.05; n.s., not significant.](https://aai.silverchair-cdn.com/aai/content_public/journal/jimmunol/202/10/10.4049_jimmunol.1801034/5/m_ji1801034f1.jpeg?Expires=1712659118&Signature=bLgWKTHGxnNS4u9DdMlvi1wcSFCJHllf1jqWYuNagR9-tMofRQgLeA59EWKTkGPYvZCOH5O57XJJNHpEqEe0q02zGyTkmorKstNIaQrW7yTIIPHdzHOKm1YwvzK2x~KLycsXMZlmGR0AjVUvo0ISLPVbAK6TaRWYIk7fbyvee5chW4V~9OrrmtAgg~5E83PJsjrsEGQoEaD2ybkBDz4mHHiiyKwjs~s6Z62mvu5pC9hNKCO5QS24DGP~AE99I4SpRupQxu4WS22Syvxfukis2YgxTdFUeSK~uYHsFpQ4mBvN9muLYskDhjOpKnIyBMcXhozzhY~94yKFQ-dSZwxXvg__&Key-Pair-Id=APKAIE5G5CRDK6RD3PGA)





