Abstract
The neuropilin-1 (NRP1)-MET signaling axis regulates the motility of individual endothelial cells (ECs). It is unknown how this signaling pathway affects the endothelial barrier in coherent ECs forming a tight monolayer. We hypothesized that it is involved both in modulation of the endothelial barrier and in EC activation. To investigate the role of NRP1–MET signaling in inflammatory processes (e.g., systemic inflammatory response syndrome [SIRS] or snakebite-induced SIRS-like conditions), we employed the C-type lectin-related protein rhodocetin-αβ (RCαβ) as a specific trigger of this signal axis in ECs in vitro. In coherent HUVECs, RCαβ reinforced the actin cytoskeleton and increased cell stiffness, thus favoring vascular endothelial cadherin–mediated transmission of intercellular forces. Increased cell stiffness was associated with enhanced activation of RhoA and nuclear translocation of NF-κB. Simultaneously, RCαβ-triggered signaling via the NRP1–MET axis increased EC monolayer permeability, induced transcription of proinflammatory genes such as ICAM-1 and, consequently, leukocyte tethering. The RCαβ-induced transcriptome differed from that induced by hepatocyte growth factor, although in both cases the same tyrosine kinase, MET, was involved. This was due to RCαβ-mediated recruitment of the MET coreceptor NRP1 and additional Rho-mediated activation of the actomyosin system. RCαβ induced similar transcriptional and cellular changes if external shear forces were applied. These data highlight the modulatory role of NRP1 as MET coreceptor, and they explain how some snake venoms induce SIRS-like conditions. Additionally, this study demonstrates that inflammatory activation of coherent ECs is triggered by converging signals that are induced by NRP1–MET signaling and influenced by intercellular forces.
Introduction
The inner surface of blood vessels is lined by a monolayer of endothelial cells (ECs). Tightly connected to each other, they form a barrier between the blood compartment and surrounding vascular and stromal cells (1). Moreover, this EC monolayer controls the transport of biochemical compounds and of cells between bloodstream and vessel-surrounding stroma. Leukocytes cross the monolayer of tightly interconnected ECs during immune surveillance and inflammatory defense (2). Dysfunction of this barrier increases vessel permeability and leakage and disturbs transendothelial migration (TEM) of leukocytes. This becomes manifest in edema formation and malfunctioning of the immune defense, such as in chronic inflammatory diseases. A local inflammatory response may become life-threatening if it reaches out to the entire vasculature, resulting in systemic inflammatory response symptoms/sepsis (3, 4).
The interaction of leukocytes with ECs during TEM is a multistep procedure, involving exposure of leukocyte-adhesive proteins, such as ICAM-1, on the luminal surface of ECs (5, 6). Being a marker of this EC activation, ICAM-1 expression is regulated by various inflammatory cytokines (5, 7). Characteristically activated during inflammation (8), NF-κB is a transcription factor that regulates transcription of the ICAM-1 gene (5, 7). To fulfill their functions, ICAM-1 molecules, which are stored in intracellular vesicles, have to be exposed on the cell surface. Moreover, for leukocyte attachment to ICAM-1–exposing ECs, the ICAM-1 molecules have to be arrayed in a certain pattern on the cell surface, a process that depends on the stiffness of the underlying matrix (9).
ECs need to withstand mechanical shear forces induced by the bloodstream. They are able to do this because of their actomyosin system and their anchoring proteins, which connect ECs to the underlying extracellular matrix (ECM) and neighboring cells (10, 11). The actomyosin machinery is a complex network of F-actin bundles, actin-organizing proteins, such as members of the Rho family, and motor proteins (12, 13). Mechanical forces between ECs and their surrounding are transmitted via transmembrane proteins such as integrins and cadherins. These proteins anchor an EC to the ECM and neighboring cells, respectively. Integrins are heterodimeric proteins that bind to ECM proteins and are connected to the actin cytoskeleton via adapter proteins (14). They are part of adhesomes, supramolecular complexes in which several adapter and signaling proteins help integrins to transmit mechanical forces between a cell and its ECM (15). Two main types of adhesomes are distinguished: focal complexes and focal adhesions. The latter can bear higher mechanical forces and contain force-sensing vinculin (16). Intercellular contacts between neighboring ECs are mainly mediated by vascular endothelial cadherin (VE-cadherin) (17). Not only intercellular force transmission and endothelial integrity but also endothelial permeability depend significantly on VE-cadherin. Although VE-cadherins interact in a homophilic and Ca2+-dependent manner and thus connect neighboring cells, their cytoplasmic domain is linked via α- and β-catenin, as well as vinculin, to the actin cytoskeleton (12), thus allowing perception and transmission of intercellular forces (18). In analogy to vinculin-containing focal adhesions, the force-transmitting array of vinculin-recruiting VE-cadherin–catenin complexes are also referred to as focal adherens junctions (18). Their interrupted pattern, orthogonally oriented to the cell membrane, depends on intercellular forces and is a dynamic structure over time (19).
Cytoskeletal contractility is further modulated by various inflammatory mediators, such as TNF-α, thrombin, and vascular endothelial growth factor (VEGF), and depends on activation of RhoA (20, 21). Various actin-binding proteins and their regulatory enzymes are targets of Rho GTPases (20, 22). Moreover, RhoA activates NF-κB signaling (23), which is crucial in innate and adaptive immunity (24) and, furthermore, contributes to leukocyte extravasation and angiogenesis (10, 18). NF-κB is also a RhoA-dependent mechanosensor that is activated by increased mechanical tension within the monolayer and then translocated into the nucleus (25).
Cytoskeletal contractility stiffens ECs, which may result in chronic hypertension (26). It also induces EC activation and promotes inflammatory processes, such as tethering and extravasation of leukocytes, increased vessel permeability, and an enhanced tendency for thrombosis (7). In diverse vasculopathies, such as atherosclerosis, acute coronary syndrome, and systemic inflammatory response syndrome (SIRS), prolonged EC activation causes endothelial inflammation and dysfunction (3, 7, 20, 27). Similar to SIRS, snake venoms often increase leukocyte extravasation and endothelial permeability systemically and not just locally at the site of the snakebite (3, 4). However, the underlying mechanisms are still largely unknown (28).
In a previous work, we identified rhodocetin-αβ (RCαβ) as the first nonenzymatic component of a snake venom that recognizes neuropilin-1 (NRP1) on ECs (29). NRP1 is a transmembrane glycoprotein expressed inter alia in ECs, neurons, and immune cells (30). There, NRP1 functions as coreceptor of VEGF receptor family members and of the hepatocyte growth factor (HGF) receptor MET. RCαβ binds to NRP1 and induces the formation of a ternary complex with MET (29). In vitro, this leads, in ECs without adjacent cells, to a reorganization of the actin cytoskeleton and to restructuring of the cell matrix–anchoring complexes from focal adhesions into focal contacts, thereby promoting cell migration (29). In addition, in an in vivo tumor model, RCαβ selectively disrupted blood vessels of the tumor but not of healthy tissues (31).
To better understand these surprising findings, the effect of RCαβ on monolayers of confluent ECs was investigated in an in vitro system at transcriptional, protein-chemical, and cellular level.
Materials and Methods
Cell culture and silencing of NRP1 and MET
HUVECs (Promocell, Heidelberg, Germany) were cultivated, unless otherwise stated, up to passage 5 on rat tail tendon collagen-I (Corning, Tewksbury, MA) in complete EC growth medium (Promocell) supplemented with 2% heat-inactivated FBS and 1% penicillin/streptomycin (Invitrogen Life Technologies).
U937 cells were maintained in RPMI 1640 containing 10% FBS. For rolling assays, U937 cells were resuspended in bEnd medium (DMEM, 4.5 g/ml glucose, stabilized glutamine; PAN-Biotech, Aidenbach, Germany) supplemented with 10% FBS (Biochrom, Berlin, Germany), 0.5 mM pyruvate (PAN-Biotech), 5 ml of nonessential amino acids (100× mix; PAN-Biotech), and 5 μM 2-ME (Life Technologies/Thermo Fisher Scientific, Schwerte, Germany).
RCαβ was isolated from Calloselasma rhodostoma crude venom as described previously (32). Absence of endotoxins was ensured using a HEK-Blue LPS Detection Kit 2 (InvivoGen, San Diego, CA). RCαβ contained 0.02 endotoxin units per μg protein (0.002–0.004 ng/ml), which was unaffected by 100 μg/ml endotoxin-binding antibiotic (polymyxin b). MET inhibitor SU11274 was from Selleckchem/BIOZOL (Eching, Germany). To silence NRP1 and MET, 1–2 × 105 HUVECs in 2 ml of medium were transfected (Magnet-Assisted Transfection; Promokine, Heidelberg, Germany) with small interfering RNAs (siRNAs) and matched controls (SMARTpools; Dharmacon, Lafayette, CO) according to the manufacturer’s protocol.
Transendothelial electrical resistance
The transendothelial electrical resistance (TER) of interconnected ECs forming a tight monolayer on cross-linked collagen was monitored by impedance spectroscopy (MOS-Technologies, Telgte, Germany) for 30 min at 37°C (33). Subsequently, 400 nM RCαβ was added, and the time course of the impedance change was recorded.
Collagen gel contraction
HUVECs (3 × 105) were embedded in 0.6 ml of collagen-I gels (1 mg/ml rat tail tendon collagen-I in EC basal medium [PAA Laboratories, Pasching, Austria] supplemented with 10% FBS) containing 400 nM RCαβ, 10 ng/ml TNF-α, or PBS as control. After 30 min at 21°C, gels were detached from the well walls with a scalpel, and 0.6 ml EC basal medium containing 10% FBS and 1% penicillin/streptomycin was added. The time course of gel contraction was recorded photographically.
Atomic force microscopy
Atomic force microscopy (AFM) was performed in HEPES-Ringer buffer at 37°C in PeakForce QNM mode (34) using a BioScope Catalyst (Bruker Nano Surfaces, Santa Barbara, CA) and a PeakForce QNM–Live Cell probe (tip radius 65 nm; Bruker AFM Probes, Camarillo, CA). The cantilever’s spring constant (0.0611 N/m) was determined interferometrically (OFV-551; Polytec, Waldbronn, Germany). Deflection sensitivity was adjusted as published (35). PeakForce QNM data sets, obtained at 100 × 100 μm with 512 × 512 pixels and 0.2-Hz scan frequency, 0.5-kHz PeakForce oscillation frequency, an amplitude of 300 nm, and a PeakForce setpoint of 750 pN, were analyzed using Nanoscope Analysis (v1.60; Bruker Nano Surfaces).
Force mapping was performed in HEPES-Ringer buffer at 37°C using a JPK NanoWizard 3 AFM (JPK Instruments, Berlin, Germany) in closed-loop mode with 2-μm ramp size, 500-pN maximum force, and 1-μm/s tip velocity. Each force map contained 16 × 16 force-distance cycles over an area of 100 × 100 μm. Measurements were performed using a colloidal probe cantilever with a 5-μm polystyrene bead (Novascan, Boone, IA). The cantilever’s spring constant (0.0491 N/m) was determined interferometrically and the deflection sensitivity adjusted accordingly (35). Force-indentation curves were analyzed with Protein Unfolding and Nano-Indentation Analysis Software (http://punias.free.fr/) using the linearized Hertz model (36).
Pull-down of active RhoA
RhoA activation was analyzed using a RhoA pull-down activation assay kit according to the manufacturer’s instructions (Cytoskeleton, Denver, CO). Thereto, 5 × 106 HUVECs were cultivated for 24 h on 10-cm dishes and then treated with 400 nM RCαβ or PBS. Activated RhoA was pulled down from cell lysates with rhotekin domain-functionalized beads. The bead eluate was analyzed by 12% SDS-PAGE, followed by immunoblotting (ECL Western Blotting Substrate [Pierce/Thermo Fisher Scientific]; ImageQuant LAS 4000 [GE Healthcare, Freiburg, Germany]). The Rho–Rho-associated kinase (ROCK)–actomyosin pathway was blocked in HUVECs at the level of Rho or ROCK with 1 μg/ml C3 transferase (Cytoskeleton) for 4 h and 10 μM Y-27632 for 10 min, respectively.
Transcriptome analysis of RCαβ-treated HUVECs
For comparative transcriptome analysis, HUVECs, which had been freshly isolated according to (13), were used in accordance to principles outlined in the Declaration of Helsinki and approved by the ethics board of the Institute of Anatomy and Vascular Biology, University of Münster (2009-537-f-S). Only cells of passage 1 were used for these experiments. Fluid shear stress experiments were performed in a cone plate-based system (BioTechFlow; MOS-Technologies) using collagen-I–coated plates as described (37, 38). After treatment with or without 200 nM RCαβ, statically incubated and shear-subjected cells were harvested, and their transcriptomes were analyzed (MFT-Services, University of Tübingen, Germany). To additionally compare the genes whose transcription is affected by HGF or RCαβ, HUVECs were stimulated for 8 h under static conditions with 200 nM RCαβ or 200 ng/ml HGF and subsequently analyzed for gene expression (MFT-Services). Per array, 100 ng of total RNA was amplified and labeled with the Affymetrix 3′ IVT Express Kit, according to the manufacturer’s instructions. Samples were hybridized, stained, and scanned with an Affymetrix Human Genome U219 Perfect Match array strip kit. Differential expression was analyzed with the microarray analysis software Mayday. The data of transcriptome analysis were deposited at the Gene Expression Omnibus database under accession number GSE121297 (accessible at: https://www.ncbi.nlm.nih.gov/geo/query/). A total of 23,520 genes were examined for differential expression. After log2-transformation, values were normalized to the averaged cumulative intensity value and filtered with a threshold of an absolute log2-transformed fold change of 1 (fold expression change >2 or <0.5). Additionally, a rank product test was carried out. To correct for effects of multiple testing, p values were controlled using the false discovery rate or the percentage of false predictions (pfp). The significance level for the pfp value was set to p ≤ 0.05. Both criteria, logFC and pfp, were simultaneously applied to filter differentially expressed genes.
RNA isolation and RT-PCR
Total RNA from 2 × 105 cells was isolated using the RNeasy Mini Kit (QIAGEN, Hilden, Germany) according to the manufacturer’s protocol. Total RNA was reverse-transcribed (Reverse Transcriptase Core Kit; Eurogentec, Seraing, Belgium) and quantified in duplicate by real-time PCR (Rotor-Gene Q and QuantiFast SYBR Green PCR Kit; QIAGEN) using the following primer pairs: ICAM-1, 5′-AGGGTAAGGTTCTTGCCCAC-3′, 5′-TGATGGGCAGTCAACAGCTA-3′; E-selectin, 5′-GAGTGCACATCTCAGGGACA-3′, 5′-ACTGCCAGGCTTGAACATTT-3′; CCL2, 5′-AGGTGACTGGGGCATTGAT-3′, 5′-GCCTCCAGCATGAAAGTCTC-3′; CXCL5, 5′-AAACTTTTCCATGCGTGCTC-3′, 5′-TTGTCTTGATCCAGAAGCCC-3′; MET, 5′-GCTGCAAAGCTGTGGTAAACT-3′, 5′-CTCCAGCATTTTTACGGACC-3′; NRP1, 5′-TTGCAGTCTCTGTCCTCCAA-3′, 5′-GAAAAATGCGAATGGCTGAT-3′, and TOP1, 5′-CCAGACGGAAGCTCGGAAAC-3′, 5′-GTCCAGGAGGCTCTATCTTGAA-3′. Cycle threshold (Ct) values were normalized by the ΔΔCt method (39) and TOP1 as a housekeeping gene.
Immunoblotting
Cell lysates were separated on 10% SDS gels and transferred by wet blotting onto nitrocellulose (Whatman, Dassel, Germany). Membranes were incubated with anti-human VE-cadherin (1:500; Santa Cruz Biotechnology, Dallas, TX), anti-RhoA (1:500; Cytoskeleton), and anti-human ICAM-1/CD54 (1:250; R&D Systems, Minneapolis, MN) Abs and afterward with HRP-conjugated secondary IgG (1:1000; Dako, Hamburg, Germany). Bands were detected with ECL Western Blotting Substrate (Pierce/Thermo Fisher Scientific) and ImageQuant LAS 4000 (GE Healthcare). Relative band intensities were determined using ImageJ (40).
Immunofluorescence staining and morphological analysis
Cells (2 × 105) were seeded on rat tail tendon collagen-I–coated (100 μg/ml; Life Technologies) permanox chamber slides (Nunc/Thermo Fisher Scientific, Braunschweig, Germany). After 24 h, cells were treated with 400 nM RCαβ, 200 ng/ml HGF, 20 ng/ml VEGF-A165, or PBS for 6 h. Then cells were fixed (2% paraformaldehyde/PBS, pH 7.5), permeabilized (0.1% Triton X-100 [Thermo Fisher Scientific], 10 min at 4°C), and stained overnight at 4°C with primary Abs against VE-cadherin (1:100; Santa Cruz Biotechnology), ICAM-1, selectin/CD62E (1:50; R&D Systems), NF-κB p65(F-6) (1:50; Santa Cruz Biotechnology), and vinculin (1:100; Sigma-Aldrich, Deisenhofen, Germany). Subsequently, cells were stained with Alexa Fluor 488– or Alexa Fluor 568–labeled Abs. Actin was labeled with phalloidin–Alexa Fluor 568 (Invitrogen, Karlsruhe, Germany). Afterward, specimens were counterstained with DAPI, mounted (Dako fluorescent mounting medium; Agilent, Düsseldorf, Germany), and confocal images were acquired (LSM 700; Zeiss). Morphology and junctional protein localization in VE-cadherin–stained cells were quantified with Cell Border Tracker (CBT) (41). Cell roundness and circularity were determined with ImageJ. Both of these values compare the shape of the cells with a circle. They are based on different mathematical expressions. Cell roundness is the ratio of actual cell area to a theoretical circular area calculated from a diameter corresponding to the long axis of the cell, whereas cell circularity is the ratio of actual cell area to a theoretical circular area with the same perimeter as the cell.
To quantify the amount of junctional proteins, CBT-generated outlines were broadened to 1 μm, and the fluorescence intensity of the respective protein in such a junctional region of interest was quantified. The relative VE-cadherin concentration is defined as the ratio of VE-cadherin intensity along the cell border (determined by CBT) and the cell border length. The intensity of NF-κB in DAPI-stained nuclear regions of interest was measured with Fiji and normalized to the total image intensity. At least three independent experiments were quantified.
Flow cytometry
After 24 h of cultivation on collagen-I–coated (100 μg/ml) plates, 2 × 105 HUVECs were treated for 6 h with 400 nM RCαβ, 200 ng/ml HGF, 20 ng/ml VEGF-A165, or 10 ng/ml TNF-α. Subsequently, they were harvested with accutase (Chemicon/Millipore, Darmstadt, Germany) according to the manufacturer’s instructions, centrifuged at 250 × g for 4 min, resuspended in 0.1% BSA/PBS, and stained with FITC-labeled CD54 Ab (1:20; Immunotools, Friesoythe, Germany), FITC-labeled monoclonal MET Ab (1:20, eBioclone 7; Thermo Fisher Scientific), and IgG2a-FITC control Ab. NRP1 was detected with rat polyclonal NRP1 Ab (1:20; Pineda, Berlin, Germany) and anti-rat Alexa Fluor 568 Ab (1:200; BD Transduction Laboratories, Heidelberg, Germany).
Leukocyte adhesion and rolling
U937 cells were labeled for 5 min at 37°C with 10 μg/ml TAMRA (succinimidyl-ester of TAMRA, mixed isomers; Invitrogen). HUVECs were cultivated for 24 h to form confluent monolayers in ibidi μVI0.4 slides. They were treated with RCαβ (200 or 400 nM), HGF (200 ng/ml), VEGF-A165 (20 ng/ml), or TNF-α (10 ng/ml) for 6 h before tethering of leukocytes was measured. In the incubation chamber of an AxioObserver.Z1 (Zeiss) inverted live-cell imaging microscope, which was thermostated to 37°C, the slide was connected to a pump. After 5 min, 1 × 106 immune cells per ml (in bEnd medium/10 mM HEPES, pH 7.4) were perfused at 2 dyn/cm2 over the monolayer for 30 s and recorded at five frames per s (Plan-Neofluar 10×/0.30 Ph10× objective and Hamamatsu Orca-ER camera). At least three experiments were performed, each with more than 1000 U937 cells per data set. The images were processed with Fiji (42) using a self-written macro. Briefly, the initial leukocyte number was taken from the first frame of the video. After 15 s, stable flow conditions had been reached, and then cells were tracked with the plugin MTrack2. The acquired data were evaluated with Microsoft Excel. Cells slower than 0.5 μm/s and visible for more than 14 s were considered adherent, and their number was normalized to the initial cell number. Cells moving in the direction of flow with 0.5–20 μm/s and trackable for at least 5 s (25 frames) were considered rolling and normalized to the initial cell number.
Statistics
For all experiments, data were compared with unpaired t tests by GraphPad software (GraphPad Prism 7.0). Data were considered statistically significant if p values were ≤0.05. Error bars denote SD.
Results
In EC monolayer, RCαβ induced cell elongation and caused density reduction and redistribution of vinculin at intercellular cell borders
Cohesion of ECs within an EC layer is mediated by intercellular contacts that significantly determine vascular function. Coherent ECs were treated under static conditions with RCαβ, VEGF-A165, TNF-α, or PBS as control for 6 h. Thereafter, the morphological parameters cell roundness and circularity of VE-cadherin–stained cells were quantified with CBT (41) from confocal images (Fig. 1A). RCαβ, like VEGF-A165 and TNF-α, significantly reduced both roundness and circularity (Fig. 1B). At the same time, RCαβ decreased the amount of VE-cadherin along the cell–cell borders within 3 h (Supplemental Fig. 1) and more prominently after 6 h (Fig. 1C). During the same period, vinculin, a marker of force-transmitting cell–matrix and cell–cell contacts, shifted from focal adhesions to intercellular contact sites (Supplemental Fig. 1, 3 h; Fig. 1C, 6 h). Although the total amount of VE-cadherin decreased along the cell–cell borders (Fig. 1C, 1D), colocalization of vinculin with VE-cadherin appeared to increase in such junctional adhesions (Fig. 1E, fluorescence intensity scans along the white lines marked in Fig. 1C). This suggested RCαβ-induced relocalization of VE-cadherin from an initially homogeneous distribution to concentrated vinculin-containing spots along the cell–cell borders. This vinculin recruitment suggested an intercellular point-to-point force transmission that was accompanied with ECs elongation (Fig. 1A, 1B). Hence, we referred to these force-transmitting intercellular junctions as focal adherens junctions according to a previous work (18). Moreover, we observed a sustained permeability increase of the EC cell monolayer, despite a temporary increase in TER within the first 150 min of RCαβ treatment (Fig. 1F). This also indicated that RCαβ weakened the EC barrier function functionally, along with the redistribution of the VE-cadherin at the cell–cell borders.
RCαβ alters the morphology of confluent ECs, concomitant with a redistribution of VE-cadherin into focal adherens junctions and recruitment of vinculin. (A) Immunofluorescent staining of VE-cadherin (green) revealed the cell borders of coherent HUVECs that had been treated with RCαβ (400 nM) for 6 h. Nuclei (blue) were stained with DAPI. Scale bars, 20 μm. (B) Cell roundness and circularity were quantified from images such as those shown in (A). For the evaluation of cell roundness, the numbers of cells analyzed were as follows: PBS, n = 285; RCαβ, n = 201; VEGF-A165 (VEGF-a), n = 194; and TNF-α, n = 58. For cell circularity, numbers of cells analyzed were as follows: PBS, n = 285; RCαβ, n = 189; VEGF-a, n = 206; and TNF-α, n = 71. Means ± SD are shown. **p ≤ 0.01, ****p ≤ 0.0001. (C) Double immunofluorescent staining for VE-cadherin (green) and vinculin (red) of coherent HUVECs after 6 h treatment with RCαβ (400 nM) or PBS as control (Ctrl) revealed an overall reduction of VE-cadherin and its concentration into punctual intercellular contacts, which were positive for vinculin. Scale bars, 20 μm. (D) Intensities of VE-cadherin and vinculin at cell junctions were quantified with ImageJ and CBT in three independent experiments, shown as means ± SD. For the calculation of VE-cadherin junctional intensity, we evaluated n = 64 Ctrl cells and n = 42 RCαβ cells at 3 h and n = 58 Ctrl cells and n = 77 RCαβ cells at 6 h. Evaluation of vinculin junctional intensity has been done for n = 195 Ctrl cells and n = 185 RCαβ cells at 3 h and n = 148 Ctrl cells and n = 191 RCαβ cells at 6 h. *p ≤ 0.05, **p ≤ 0.01. (E) Fluorescence line scan from images of (C) quantifying the presence of VE-cadherin and vinculin along a cell border [indicated by white lines in (C)] without and with RCαβ. (F) RCαβ increased permeability of a HUVEC monolayer and decreased TER. TER was measured by impedance spectroscopy with HUVECs from different donors treated with PBS as control or RCαβ (400 nM). TER values normalized to the initial ones were plotted against time. Means ± SD are shown. *p ≤ 0.05, **p ≤ 0.01.
RCαβ alters the morphology of confluent ECs, concomitant with a redistribution of VE-cadherin into focal adherens junctions and recruitment of vinculin. (A) Immunofluorescent staining of VE-cadherin (green) revealed the cell borders of coherent HUVECs that had been treated with RCαβ (400 nM) for 6 h. Nuclei (blue) were stained with DAPI. Scale bars, 20 μm. (B) Cell roundness and circularity were quantified from images such as those shown in (A). For the evaluation of cell roundness, the numbers of cells analyzed were as follows: PBS, n = 285; RCαβ, n = 201; VEGF-A165 (VEGF-a), n = 194; and TNF-α, n = 58. For cell circularity, numbers of cells analyzed were as follows: PBS, n = 285; RCαβ, n = 189; VEGF-a, n = 206; and TNF-α, n = 71. Means ± SD are shown. **p ≤ 0.01, ****p ≤ 0.0001. (C) Double immunofluorescent staining for VE-cadherin (green) and vinculin (red) of coherent HUVECs after 6 h treatment with RCαβ (400 nM) or PBS as control (Ctrl) revealed an overall reduction of VE-cadherin and its concentration into punctual intercellular contacts, which were positive for vinculin. Scale bars, 20 μm. (D) Intensities of VE-cadherin and vinculin at cell junctions were quantified with ImageJ and CBT in three independent experiments, shown as means ± SD. For the calculation of VE-cadherin junctional intensity, we evaluated n = 64 Ctrl cells and n = 42 RCαβ cells at 3 h and n = 58 Ctrl cells and n = 77 RCαβ cells at 6 h. Evaluation of vinculin junctional intensity has been done for n = 195 Ctrl cells and n = 185 RCαβ cells at 3 h and n = 148 Ctrl cells and n = 191 RCαβ cells at 6 h. *p ≤ 0.05, **p ≤ 0.01. (E) Fluorescence line scan from images of (C) quantifying the presence of VE-cadherin and vinculin along a cell border [indicated by white lines in (C)] without and with RCαβ. (F) RCαβ increased permeability of a HUVEC monolayer and decreased TER. TER was measured by impedance spectroscopy with HUVECs from different donors treated with PBS as control or RCαβ (400 nM). TER values normalized to the initial ones were plotted against time. Means ± SD are shown. *p ≤ 0.05, **p ≤ 0.01.
In coherent ECs, RCαβ treatment enhanced stress fibers and increased cell stiffness
As RCαβ caused a redistribution of the force-transmitting cytoskeletal adapter vinculin into punctiform focal adherens junctions, we analyzed its effect on the actin cytoskeleton. Time-dependently, RCαβ markedly induced the formation of phalloidin-binding F-actin stress fibers (Fig. 2A, red signal), which are able to bear tensile forces. In fact, after RCαβ treatment, these stress fibers were under higher tension, resulting in increased cell stiffness, which was detectable by increased AFM-determined cell elastic modulus (Fig. 2B, 2C). If embedded in collagen-I gels, RCαβ-treated ECs contracted the gel even more strongly than TNF-α–treated ECs through the force-exerting actomyosin system (Fig. 2D, 2E). As RhoA controls the force exertion of the actomyosin system, the effect of RCαβ on RhoA activation was investigated by immunoblotting. Consistent with the increase in stress fibers and contractility, 30 min after addition of RCαβ, the amount of GTP-bound RhoA was significantly increased despite an unchanged total amount of RhoA (Fig. 2F).
RCαβ increases stress fiber formation and rigidity of ECs, stimulates EC-mediated gel contraction, and enhances Rho-kinase activity. (A) Immunofluorescent staining for VE-cadherin (green) and phalloidin (red) of confluent HUVECs treated with PBS (control [Ctrl]) or RCαβ (400 nM). Scale bars, 20 μm. Phalloidin intensity, which correlates with the number of stress fibers, was quantified after 3 and 6 h with ImageJ (right). (B and C) AFM deflection images and time-lapse elastic modulus maps of live ECs before (Ctrl) and after adding 400 nM RCαβ. Scale bars, 20 μm. The change in elastic modulus over time is shown in (C). (D and E) Contraction of a type I collagen gel by embedded HUVECs in the presence of PBS (Ctrl), RCαβ, or TNF-α and its quantification after 24 h as area of contracted gel normalized to the original area. Means ± SD are shown (n = 3). *p ≤ 0.05, **p ≤ 0.01. (F) Rho activity was determined by pull-down assay. The GTP-bound active form (top) and the total amount of RhoA (bottom) were detected in immunoblots of electrophoretically separated lysates of HUVECs treated with PBS (Ctrl) or RCαβ.
RCαβ increases stress fiber formation and rigidity of ECs, stimulates EC-mediated gel contraction, and enhances Rho-kinase activity. (A) Immunofluorescent staining for VE-cadherin (green) and phalloidin (red) of confluent HUVECs treated with PBS (control [Ctrl]) or RCαβ (400 nM). Scale bars, 20 μm. Phalloidin intensity, which correlates with the number of stress fibers, was quantified after 3 and 6 h with ImageJ (right). (B and C) AFM deflection images and time-lapse elastic modulus maps of live ECs before (Ctrl) and after adding 400 nM RCαβ. Scale bars, 20 μm. The change in elastic modulus over time is shown in (C). (D and E) Contraction of a type I collagen gel by embedded HUVECs in the presence of PBS (Ctrl), RCαβ, or TNF-α and its quantification after 24 h as area of contracted gel normalized to the original area. Means ± SD are shown (n = 3). *p ≤ 0.05, **p ≤ 0.01. (F) Rho activity was determined by pull-down assay. The GTP-bound active form (top) and the total amount of RhoA (bottom) were detected in immunoblots of electrophoretically separated lysates of HUVECs treated with PBS (Ctrl) or RCαβ.
RCαβ-induced force exertion between interconnected ECs caused translocation of NF-κB into the nucleus
Concomitant with RhoA activation and increased cell stiffness, the transcription factor NF-κB translocated into the nuclei of RCαβ-treated coherent ECs, similarly to treatment with TNF-α (Fig. 3A, 3B, green signal). Quantification of NF-κB subunit RelA in the nuclei of RCαβ-treated ECs showed a significant increase over PBS-treated cells after 3 and 6 h (Fig. 3C), a reaction similar to the positive control, TNF-α. However, ECs responded to RCαβ with a greater variance. Some single cells showed a higher nuclear intensity of RelA in response to RCαβ compared with TNF-α, whereas other cells responded much more weakly to RCαβ than to TNF-α. Dose-dependently, RCαβ-induced nuclear translocation of the transcription factor NF-κB enhanced transcription of the proinflammatory marker genes ICAM-1 and E-selectin (Fig. 3D). By flow cytometry of ECs derived from RCαβ-treated monolayers, a significant increase in ICAM-1, but only a slight increase of E-selectin, was measured on the cell surface at the protein level (Fig. 3E). Exposure of ICAM-1 on the EC surface is a sign of EC activation. The RCαβ-induced translocation of NF-κB to the nucleus required the Rho–ROCK–actomyosin pathway, as nuclear translocation of RelA was diminished by inhibition of either Rho with C3 transferase or ROCK with Y-27632 when applied prior to RCαβ treatment. Both inhibitors reduced the number of stress fibers and attenuated translocation of NF-κB into the nucleus (Fig. 3F, 3G).
RCαβ induces the translocation of NF-κB into the nucleus, thereby activating NF-κB–regulated genes. (A–C) Time course of nuclear translocation of NF-κB in confluent HUVECs after addition of RCαβ. After treatment for 3 h (PBS: n = 132; RCαβ: n = 282; TNF-α: n = 134 cells) (A) and for 6 h (PBS: n = 99; RCαβ: n = 222; TNF-α: n = 211 cells) (B), images from three independent experiments were analyzed for NF-κB–p65/relA+ nuclei. Scale bars, 20 μm. (C) Biometric evaluation. Means ± SD are shown. *p ≤ 0.05, **p ≤ 0.01, ****p ≤ 0.0001. (D) Expression of E-selectin (SELE) and ICAM-1 in coherent HUVECs after treatment for 6 h with different concentrations of RCαβ. The real-time PCR data were normalized to the level of TOP1 mRNA as an internal control. Results from three independent experiments are given as means ± SD. *p ≤ 0.05. (E) Flow cytometric analysis showed that RCαβ increased surface presentation of ICAM-1 but only slightly that of E-selectin, whereas TNF-α–treated cells exposed high amounts of both ICAM-1 and E-selectin. (F) Immunofluorescent staining of phalloidin (red), NF-κB–p65 (green), and VE-cadherin (blue) in HUVECs treated for 4 h with membrane-permeable C3 transferase to inhibit Rho and for 10 min with Y-27632 to inhibit ROCK. (G) Quantification of nuclear translocation of NF-κB. RCαβ: n = 112 cells; ROCK inhibitor: n = 71 cells; and C3 transferase: n = 158 cells. Results from three independent experiments are given as means ± SD. *p ≤ 0.05.
RCαβ induces the translocation of NF-κB into the nucleus, thereby activating NF-κB–regulated genes. (A–C) Time course of nuclear translocation of NF-κB in confluent HUVECs after addition of RCαβ. After treatment for 3 h (PBS: n = 132; RCαβ: n = 282; TNF-α: n = 134 cells) (A) and for 6 h (PBS: n = 99; RCαβ: n = 222; TNF-α: n = 211 cells) (B), images from three independent experiments were analyzed for NF-κB–p65/relA+ nuclei. Scale bars, 20 μm. (C) Biometric evaluation. Means ± SD are shown. *p ≤ 0.05, **p ≤ 0.01, ****p ≤ 0.0001. (D) Expression of E-selectin (SELE) and ICAM-1 in coherent HUVECs after treatment for 6 h with different concentrations of RCαβ. The real-time PCR data were normalized to the level of TOP1 mRNA as an internal control. Results from three independent experiments are given as means ± SD. *p ≤ 0.05. (E) Flow cytometric analysis showed that RCαβ increased surface presentation of ICAM-1 but only slightly that of E-selectin, whereas TNF-α–treated cells exposed high amounts of both ICAM-1 and E-selectin. (F) Immunofluorescent staining of phalloidin (red), NF-κB–p65 (green), and VE-cadherin (blue) in HUVECs treated for 4 h with membrane-permeable C3 transferase to inhibit Rho and for 10 min with Y-27632 to inhibit ROCK. (G) Quantification of nuclear translocation of NF-κB. RCαβ: n = 112 cells; ROCK inhibitor: n = 71 cells; and C3 transferase: n = 158 cells. Results from three independent experiments are given as means ± SD. *p ≤ 0.05.
RCαβ-treated ECs promote leukocyte adhesion and rolling
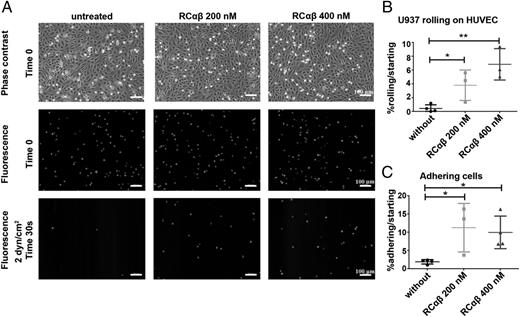
Because of increased ICAM-1 expression on RCαβ-treated ECs, tethering of leukocytes to such an EC monolayer should be strengthened. In fact, in an in vitro cell interaction test, tethering of fluorescently labeled U973 monocytes to ECs was enhanced after the EC monolayer had been treated with RCαβ (Fig. 4A). U973 cells rolled in a dose-dependent manner and adhered to RCαβ-treated EC monolayers (Fig. 4B, 4C). Similarly, TNF-α, as a positive control, stimulated rolling and adhesion of U973 cells (Supplemental Fig. 2).
RCαβ treatment of coherent ECs promotes attachment and rolling of monocytes. (A) A suspension of fluorescently labeled U937 monocytic cells (red) was pumped at a defined flow rate over a confluent monolayer of HUVECs pretreated for 6 h with different concentrations of RCαβ. Phase contrast images (top) and fluorescence images (middle and bottom) at the start of experiment (top and middle row) and after 30 s at a shear rate of 2 dyn/cm2 (bottom row). (B and C) Rolling and adhesion of U937 cells on HUVECs were analyzed using a self-written ImageJ macro. The numbers of rolling and adhering cells, respectively, were normalized to the initial cell count at the beginning of a video (at 0 dyn/cm2, time 0). Each data point represents one of three independent experiments. Data are means ± SD. *p ≤ 0.05, **p ≤ 0.01.
RCαβ treatment of coherent ECs promotes attachment and rolling of monocytes. (A) A suspension of fluorescently labeled U937 monocytic cells (red) was pumped at a defined flow rate over a confluent monolayer of HUVECs pretreated for 6 h with different concentrations of RCαβ. Phase contrast images (top) and fluorescence images (middle and bottom) at the start of experiment (top and middle row) and after 30 s at a shear rate of 2 dyn/cm2 (bottom row). (B and C) Rolling and adhesion of U937 cells on HUVECs were analyzed using a self-written ImageJ macro. The numbers of rolling and adhering cells, respectively, were normalized to the initial cell count at the beginning of a video (at 0 dyn/cm2, time 0). Each data point represents one of three independent experiments. Data are means ± SD. *p ≤ 0.05, **p ≤ 0.01.
In interconnected ECs, RCαβ also triggers signaling along the NRP1–MET axis
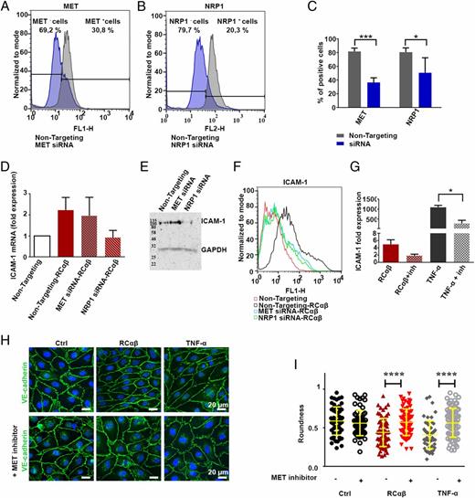
To find out if RCαβ in interconnected ECs elicits the same signaling as previously disclosed for scattered ECs, NRP1 and MET were individually knocked down in ECs (Fig. 5A–C). Subsequently, these cells, after having reached confluency, were treated with RCαβ and then analyzed for ICAM-1 at the transcriptional and translational levels. ICAM-1 mRNA synthesis was reduced to background levels in NRP1-deficient ECs, whereas it was just slightly reduced in MET-deficient ECs (Fig. 5D), although the siRNAs successfully reduced surface expression of the corresponding target proteins, NRP1 and MET, on the ECs (Fig. 5A–C). Also, at the protein level, ICAM-1 expression was only abrogated by knockdown of NRP1 but not of MET (Fig. 5E). Nevertheless, RCαβ-induced surface expression of ICAM-1 was reduced in coherent ECs after individual knockdowns of either NRP1 or MET (Fig. 5F). As an alternative to siRNA, we employed the MET inhibitor SU11274 to characterize RCαβ-induced signaling in coherent ECs. This MET inhibitor effectively reduced transcription of ICAM-1, as well as in control experiments with TNF-α (Fig. 5G). To investigate possible morphological differences between RCαβ- and TNF-α–treated ECs in the presence or absence of this MET inhibitor, VE-cadherin at cell borders was immunofluorescently labeled, and cell roundness was determined as biometric parameter. Both RCαβ and TNF-α caused cell elongation, which was counteracted by the MET inhibitor (Fig. 5H, 5I). These experiments show that RCαβ also signals along the NRP1–MET axis in coherent ECs.
EC activation occurs by signaling via the NRP1–MET axis. (A–C) The reduction of surface expression of MET (A) and of NRP1 (B) after transfection with the corresponding siRNAs was verified by flow cytometry. Quantification of the flow cytometric data is illustrated in (C). Means ± SD are shown. *p ≤ 0.05, ***p ≤ 0.001. (D–F) The RCαβ-induced increase of ICAM-1 expression in HUVECs was distinctly reduced by treatment with NRP1 siRNA and, less effectively, with MET siRNA. NRP1 siRNA–reduced ICAM-1 expression was measured at the mRNA level by quantitative PCR (D), at the protein level by immunoblot of cell lysates (E), and at the level of cell surface exposure by flow cytometry (F). (G) MET inhibitor SU11274 (inh) reduced the RCαβ- or TNF-α–stimulated increase in ICAM-1 mRNA as detected by quantitative PCR. (H) Immunofluorescent staining of VE-cadherin (green) in HUVECs was used to quantify their morphological changes after treatment with RCαβ or TNF-α in the presence or absence of inh. (I) Cell roundness was determined using CBT on representative images (H) from three independent experiments. Ctrl: n = 57 cells; Ctrl + inhibitor: n = 62 cells; RCαβ: n = 65 cells; RCαβ + inhibitor: n = 74 cells; TNF-α: n = 54 cells; and TNF-α + inhibitor: n = 82 cells. Means ± SD show that the MET inhibitor significantly affected shape changes of HUVECs treated with RCαβ and TNF-α, respectively. ****p ≤ 0.0001.
EC activation occurs by signaling via the NRP1–MET axis. (A–C) The reduction of surface expression of MET (A) and of NRP1 (B) after transfection with the corresponding siRNAs was verified by flow cytometry. Quantification of the flow cytometric data is illustrated in (C). Means ± SD are shown. *p ≤ 0.05, ***p ≤ 0.001. (D–F) The RCαβ-induced increase of ICAM-1 expression in HUVECs was distinctly reduced by treatment with NRP1 siRNA and, less effectively, with MET siRNA. NRP1 siRNA–reduced ICAM-1 expression was measured at the mRNA level by quantitative PCR (D), at the protein level by immunoblot of cell lysates (E), and at the level of cell surface exposure by flow cytometry (F). (G) MET inhibitor SU11274 (inh) reduced the RCαβ- or TNF-α–stimulated increase in ICAM-1 mRNA as detected by quantitative PCR. (H) Immunofluorescent staining of VE-cadherin (green) in HUVECs was used to quantify their morphological changes after treatment with RCαβ or TNF-α in the presence or absence of inh. (I) Cell roundness was determined using CBT on representative images (H) from three independent experiments. Ctrl: n = 57 cells; Ctrl + inhibitor: n = 62 cells; RCαβ: n = 65 cells; RCαβ + inhibitor: n = 74 cells; TNF-α: n = 54 cells; and TNF-α + inhibitor: n = 82 cells. Means ± SD show that the MET inhibitor significantly affected shape changes of HUVECs treated with RCαβ and TNF-α, respectively. ****p ≤ 0.0001.
RCαβ caused EC reactions other than the canonical MET ligand, HGF
Although binding to the same receptor tyrosine kinase, MET, RCαβ and HGF appeared to signal differently and elicited different reactions. In contrast to RCαβ, HGF failed to cause morphological changes of coherent ECs (Fig. 6A, 6B); neither did HGF recruit activated NF-κB into the nuclei of confluent HUVECs, in contrast to RCαβ and TNF-α (Fig. 6C, 6D). In addition, HGF treatment did not increase the surface expression of the inflammation marker ICAM-1, unlike RCαβ (Fig. 6E, 6F). Therefore, U937 cells neither rolled on nor adhered to an HGF-treated EC monolayer, as opposed to RCαβ-treated ECs (Fig. 6G). At the molecular level, ECs differently responded to treatment with HGF, RCαβ, or TNF-α with respect to the phosphorylation of serine residue S473 of protein kinase B (PKB/Akt), a downstream target of MET (Fig. 6H). The observation that only RCαβ treatment was able to significantly activate PKB/Akt by S473 phosphorylation showed that the signaling pathways of RCαβ and HGF are different, irrespective of their common starting point, the tyrosine kinase MET.
RCαβ, unlike HGF, activates NF-κB signaling. (A and B) VE-cadherin in coherent ECs was immunohistochemically labeled (green) to observe the influence of HGF and RCαβ, respectively, on cell morphology, which was biometrically quantified by cell roundness. Ctrl: n = 285; HGF: n = 267; and RCαβ: n = 201 cells. Means ± SD. ****p ≤ 0.0001. (C) Nuclear translocation of NF-κB–p65/relA was induced within 6 h by RCαβ (400 nM) and TNF-α (10 ng/ml), respectively, but not by HGF (200 ng/ml). Cell borders were marked by VE-cadherin (green). (D) Quantification of NF-κB–p65/relA+ nuclei. Ctrl: n = 73 cells; RCαβ: n = 125 cells; HGF: n = 144 cells; and TNF-α: n = 115 cells. Means ± SD. **p ≤ 0.01, ****p ≤ 0.0001. (E) RCαβ, but not HGF, induced ICAM-1 on the surface of confluent ECs, as determined by flow cytometry. (F) ICAM-1+ cells were quantified by flow cytometry in three independent experiments after treatment with RCαβ, HGF, and TNF-α, respectively. Means ± SD are shown. ****p ≤ 0.0001. (G) For comparison, HUVECs were pretreated with 400 nM RCαβ and 200 ng/ml HGF before tethering and rolling of U937 cells was measured as shown in Fig. 4. Means ± SD are shown. *p ≤ 0.05, **p ≤ 0.01. (H) RCαβ, but not HGF, activated PKB/Akt by phosphorylation at S473. HUVECs were stimulated for 6 h with RCαβ (400 nM), HGF (200 ng/ml), or TNF-α (10 ng/ml). Cell lysates were assessed by ELISA for Akt (p-S473). Data were measured as duplicates and shown as means ± SD. *p ≤ 0.05.
RCαβ, unlike HGF, activates NF-κB signaling. (A and B) VE-cadherin in coherent ECs was immunohistochemically labeled (green) to observe the influence of HGF and RCαβ, respectively, on cell morphology, which was biometrically quantified by cell roundness. Ctrl: n = 285; HGF: n = 267; and RCαβ: n = 201 cells. Means ± SD. ****p ≤ 0.0001. (C) Nuclear translocation of NF-κB–p65/relA was induced within 6 h by RCαβ (400 nM) and TNF-α (10 ng/ml), respectively, but not by HGF (200 ng/ml). Cell borders were marked by VE-cadherin (green). (D) Quantification of NF-κB–p65/relA+ nuclei. Ctrl: n = 73 cells; RCαβ: n = 125 cells; HGF: n = 144 cells; and TNF-α: n = 115 cells. Means ± SD. **p ≤ 0.01, ****p ≤ 0.0001. (E) RCαβ, but not HGF, induced ICAM-1 on the surface of confluent ECs, as determined by flow cytometry. (F) ICAM-1+ cells were quantified by flow cytometry in three independent experiments after treatment with RCαβ, HGF, and TNF-α, respectively. Means ± SD are shown. ****p ≤ 0.0001. (G) For comparison, HUVECs were pretreated with 400 nM RCαβ and 200 ng/ml HGF before tethering and rolling of U937 cells was measured as shown in Fig. 4. Means ± SD are shown. *p ≤ 0.05, **p ≤ 0.01. (H) RCαβ, but not HGF, activated PKB/Akt by phosphorylation at S473. HUVECs were stimulated for 6 h with RCαβ (400 nM), HGF (200 ng/ml), or TNF-α (10 ng/ml). Cell lysates were assessed by ELISA for Akt (p-S473). Data were measured as duplicates and shown as means ± SD. *p ≤ 0.05.
RCαβ and HGF induce different transcriptional profiles of confluent ECs
To identify additional molecules that are regulated by RCαβ- and HGF-triggered signal transduction, coherent ECs treated with RCαβ, HGF, or PBS as control were subjected to transcriptional profiling (Fig. 7). This also provided information on the different signaling pathways of the NRP1–MET complex versus MET alone. Transcriptome analysis showed that RCαβ and HGF induced 234 and 293 genes, respectively (Fig. 7A). Both MET ligands, HGF and RCαβ, induced 107 genes (25.5%) similarly (Fig. 7A). In contrast, transcription of 186 genes (44.3%) was upregulated specifically by HGF, whereas transcription of 127 genes (30.2%) was upregulated exclusively by RCαβ (Fig. 7A). Remarkably, unlike HGF, RCαβ stimulated the transcription of cytokines and chemokines relevant to innate immunity, such as CCL20, CXCL6, CXCL1, CXCL2, and CCL2 (Supplemental Fig. 3A, Table I). In addition, RCαβ, but not HGF, also promoted the transcription of adhesion molecules such as ICAM-1 and VCAM-1 (Supplemental Fig. 3A). Thus, RCαβ mainly promoted proinflammatory immune and defense responses, as well as responses to injuries (Fig. 7B). In contrast, HGF-regulated genes are involved in the negative regulation of various processes and also in particular in the response to mechanical stimuli (Fig. 7C).
The transcriptome of RCαβ-treated ECs differs from that of HGF-treated ECs. (A) Venn diagram illustrating the total number of genes that were regulated by either HGF or RCαβ or by both. (B and C) Gene ontology of biological processes (GOBP) representing biological reactions and regulatory connections that are affected by RCαβ (B) or HGF (C).
The transcriptome of RCαβ-treated ECs differs from that of HGF-treated ECs. (A) Venn diagram illustrating the total number of genes that were regulated by either HGF or RCαβ or by both. (B and C) Gene ontology of biological processes (GOBP) representing biological reactions and regulatory connections that are affected by RCαβ (B) or HGF (C).
| Gene Symbol . | GenBank Accession No. . | Full Gene Name . | Fold Change Static . | Fold Change Shear . |
|---|---|---|---|---|
| Cytokines and chemokines . | ||||
| CCL2 | NM_002982 | Chemokine (C-C motif) ligand 2 | 2.88 | 5.30 |
| CCL20 | NM_004591 | Chemokine (C-C motif) ligand 20 | 1.90 | 3.97 |
| CCL8 | NM_005623 | Chemokine (C-C motif) ligand 8 | 2.96 | 3.15 |
| CX3CL1 | NM_002996 | Chemokine (C-X3-C motif) ligand 1 | 1.94 | 1.68 |
| CXCL1 | NM_001511 | Chemokine (C-X-C motif) ligand 1 | 2.66 | 2.97 |
| CXCL10 | NM_001565 | Chemokine (C-X-C motif) ligand 10 | 1.60 | 3.53 |
| CXCL11 | NM_005409 | Chemokine (C-X-C motif) ligand 11 | 1.65 | 1.78 |
| CXCL2 | NM_002089 | Cchemokine (C-X-C motif) ligand 2 | 3.81 | 3.78 |
| CXCL3 | NM_002090 | Chemokine (C-X-C motif) ligand 3 | 3.70 | 3.60 |
| CXCL5 | NM_002994 | Chemokine (C-X-C motif) ligand 5 | 4.58 | 4.03 |
| CXCL6 | NM_002993 | Chemokine (C-X-C motif) ligand 6 | 4.36 | 3.23 |
| CXCL8 | NM_000584 | Chemokine (C-X-C motif) ligand 8 | 1.24 | 1.62 |
| Adhesion molecules | ||||
| SELE | NM_000450 | Selectin E | 6.24 | 6.92 |
| VCAM1 | NM_001078 | VCAM 1 | 4.60 | 6.13 |
| ICAM1 | NM_000201 | ICAM 1 | 2.89 | 2.94 |
| VCAN | NM_004385 | Versican | NS | 1.56 |
| JAM2 | NM_021219 | Junctional adhesion molecule 2 | NS | 1.15 |
| Gene Symbol . | GenBank Accession No. . | Full Gene Name . | Fold Change Static . | Fold Change Shear . |
|---|---|---|---|---|
| Cytokines and chemokines . | ||||
| CCL2 | NM_002982 | Chemokine (C-C motif) ligand 2 | 2.88 | 5.30 |
| CCL20 | NM_004591 | Chemokine (C-C motif) ligand 20 | 1.90 | 3.97 |
| CCL8 | NM_005623 | Chemokine (C-C motif) ligand 8 | 2.96 | 3.15 |
| CX3CL1 | NM_002996 | Chemokine (C-X3-C motif) ligand 1 | 1.94 | 1.68 |
| CXCL1 | NM_001511 | Chemokine (C-X-C motif) ligand 1 | 2.66 | 2.97 |
| CXCL10 | NM_001565 | Chemokine (C-X-C motif) ligand 10 | 1.60 | 3.53 |
| CXCL11 | NM_005409 | Chemokine (C-X-C motif) ligand 11 | 1.65 | 1.78 |
| CXCL2 | NM_002089 | Cchemokine (C-X-C motif) ligand 2 | 3.81 | 3.78 |
| CXCL3 | NM_002090 | Chemokine (C-X-C motif) ligand 3 | 3.70 | 3.60 |
| CXCL5 | NM_002994 | Chemokine (C-X-C motif) ligand 5 | 4.58 | 4.03 |
| CXCL6 | NM_002993 | Chemokine (C-X-C motif) ligand 6 | 4.36 | 3.23 |
| CXCL8 | NM_000584 | Chemokine (C-X-C motif) ligand 8 | 1.24 | 1.62 |
| Adhesion molecules | ||||
| SELE | NM_000450 | Selectin E | 6.24 | 6.92 |
| VCAM1 | NM_001078 | VCAM 1 | 4.60 | 6.13 |
| ICAM1 | NM_000201 | ICAM 1 | 2.89 | 2.94 |
| VCAN | NM_004385 | Versican | NS | 1.56 |
| JAM2 | NM_021219 | Junctional adhesion molecule 2 | NS | 1.15 |
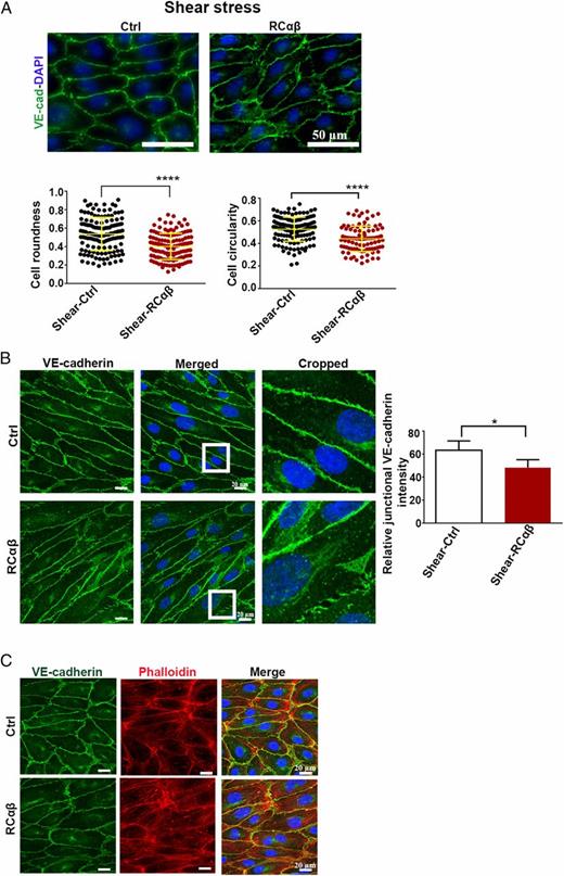
Under shear forces, RCαβ also increases elongation of coherent ECs, causes redistribution of VE-cadherin, and promotes stress fiber formation
On the one hand, RCαβ in interconnected ECs stimulated the force-generating actomyosin system and increased cell rigidity. On the other hand, ECs are constantly exposed to shear forces of the bloodstream. Therefore, the influence of RCαβ on shear forces–exposed ECs in a monolayer were investigated in an in vitro flow system. Under shear stress, RCαβ affected cell morphology (Fig. 8A), similarly to static conditions (Fig. 1A). Also, under shear forces, RCαβ induced ECs to assume an elongated shape as quantified by decreased cell roundness and circularity (Fig. 8A). Likely because of cell elongation, RCαβ decreased the relative density of VE-cadherin along the cell perimeter (Fig. 8B) and more frequently appeared in a spotlike, noncontiguous manner (cropped region in Fig. 8B). Also, the enhanced formation of actin stress fiber (Fig. 8C) after RCαβ treatment in shear force–exposed ECs is similar to the reaction of ECs in a static condition.
RCαβ also affects coherent ECs under mechanical shear forces. (A) HUVECs preconditioned to shear stress (15 dyn/cm2) were treated with RCαβ (400 nM) or PBS as control (Ctrl) at constant shear force (15 dyn/cm2). Under shear, RCαβ-induced cell elongation increased, as quantified by the biometric parameters cell roundness and circularity using VE-cadherin labeling of cell–cell borders (green). To determine cell roundness and circularity, the following numbers of cells were evaluated. For cell roundness: Shear-Ctrl, n = 132 cells, and Shear-RCαβ, n = 132 cells; for cell circularity: Shear-Ctrl, n = 132 cells, and Shear-RCαβ, n = 92 cells. Data from three independent experiments are shown as means ± SD. ****p ≤ 0.0001. (B) Also, with applied shear forces, RCαβ reduced VE-cadherin density along the cell perimeters, measured as relative fluorescence intensity along the cell junctions. VE-cadherin junctional intensity was evaluated with n = 109 and 96 cells for the conditions Shear-Ctrl and Shear-RCαβ respectively. Cropped areas are indicated by white rectangles and highlight the redistribution of VE-cadherin to noncontiguous cell–cell contact sites, which appeared more frequently after RCαβ-treatment. Data from three independent experiments are shown as means ± SD. *p ≤ 0.05. (C) A synergistic effect of externally applied shear forces on RCαβ-induced stress fiber formation and increased anchorage to focal adherens junctions (yellow colocalization signal) was revealed by (immuno)fluorescence staining of VE-cadherin (green) and phalloidin (red) in confluent EC monolayers. Scale bars, 20 μm.
RCαβ also affects coherent ECs under mechanical shear forces. (A) HUVECs preconditioned to shear stress (15 dyn/cm2) were treated with RCαβ (400 nM) or PBS as control (Ctrl) at constant shear force (15 dyn/cm2). Under shear, RCαβ-induced cell elongation increased, as quantified by the biometric parameters cell roundness and circularity using VE-cadherin labeling of cell–cell borders (green). To determine cell roundness and circularity, the following numbers of cells were evaluated. For cell roundness: Shear-Ctrl, n = 132 cells, and Shear-RCαβ, n = 132 cells; for cell circularity: Shear-Ctrl, n = 132 cells, and Shear-RCαβ, n = 92 cells. Data from three independent experiments are shown as means ± SD. ****p ≤ 0.0001. (B) Also, with applied shear forces, RCαβ reduced VE-cadherin density along the cell perimeters, measured as relative fluorescence intensity along the cell junctions. VE-cadherin junctional intensity was evaluated with n = 109 and 96 cells for the conditions Shear-Ctrl and Shear-RCαβ respectively. Cropped areas are indicated by white rectangles and highlight the redistribution of VE-cadherin to noncontiguous cell–cell contact sites, which appeared more frequently after RCαβ-treatment. Data from three independent experiments are shown as means ± SD. *p ≤ 0.05. (C) A synergistic effect of externally applied shear forces on RCαβ-induced stress fiber formation and increased anchorage to focal adherens junctions (yellow colocalization signal) was revealed by (immuno)fluorescence staining of VE-cadherin (green) and phalloidin (red) in confluent EC monolayers. Scale bars, 20 μm.
RCαβ-induced transcription profiles of shear-exposed ECs and of ECs under static conditions, both within a coherent monolayer, were compared (Fig. 9). Shear forces significantly changed the expression of 135 RCαβ-inducible genes (Fig. 9A). Among them, 53 genes (39.3%) were specifically induced and 1 gene (0.7%) was repressed in the presence of shear force (Fig. 9B), whereas 34 genes (25.2%) were induced only in its absence (Fig. 9A). Nevertheless, the transcriptomes of RCαβ-treated interconnected ECs were qualitatively similar, irrespective of additional shear forces (Supplemental Fig. 3B). In particular, the proinflammatory effect of RCαβ was pronounced under both conditions, albeit with some quantitative differences. With shear applied, RCαβ-induced mRNA levels of ICAM-1, E-selectin, CCL2, and CXCL5 were significantly increased in comparison with static conditions (Supplemental Fig. 3C, Table I). Correspondingly, RCαβ-treated and shear-exposed confluent ECs showed significantly increased ICAM-1 protein levels (Supplemental Fig. 3D). It is noteworthy that the protein levels of E-selectin in RCαβ-treated ECs were also significantly increased under shear and showed a diffuse distribution on the cell surface (Supplemental Fig. 3D), which is consistent with low amounts of E-selectin on the surface of ECs treated with RCαβ in the absence of shear force (Fig. 3E).
The presence or absence of shear force affects the transcriptome of RCαβ-treated ECs. (A) Venn diagram of all RCαβ-regulated genes whose expression depends on shear forces. (B) Venn diagrams of RCαβ-regulated genes whose expression is stimulated (left) or reduced (right) in response to shear forces. (C and D) Gene ontology of biological processes (GOBP) representing biological reactions and regulatory connections that are susceptible to RCαβ and, in addition, depend on shear force. (C) Static: 81 genes; (D) shear: 101 genes.
The presence or absence of shear force affects the transcriptome of RCαβ-treated ECs. (A) Venn diagram of all RCαβ-regulated genes whose expression depends on shear forces. (B) Venn diagrams of RCαβ-regulated genes whose expression is stimulated (left) or reduced (right) in response to shear forces. (C and D) Gene ontology of biological processes (GOBP) representing biological reactions and regulatory connections that are susceptible to RCαβ and, in addition, depend on shear force. (C) Static: 81 genes; (D) shear: 101 genes.
Discussion
It has been hypothesized that the NRP1–MET signaling axis is involved in inflammatory processes such as SIRS or snakebite-induced SIRS-like conditions. To unravel the molecular mechanism of this signaling pathway, the C-type lectin-related protein RCαβ, as the specific trigger of this signaling axis in ECs, was studied in vitro. RCαβ increased 1) mechanical tension between and within ECs, resulting in increased permeability of the vasculature, and 2) TEM of leukocytes at vascular sites of inflammation (9, 20, 43). Both processes are highly relevant in inflammatory diseases such as atherosclerosis and the life-threating SIRS (3, 4). The present study shows that the venom component RCαβ likewise induces stiffening of ECs that are tightly interlinked with adjacent cells in a monolayer. This stiffening explains the SIRS-like symptoms caused by some snake venoms (44) at the inter- and intracellular level, and it provides insight into the underlying signaling through the NRP1–MET axis and the resulting increased mechanotransduction within a confluent monolayer of tightly interlinked ECs.
Within an endothelial monolayer, the molecular mode of action of RCαβ is based on its binding to NRP1 and, thus, the formation of a ternary complex with MET as signaling receptor tyrosine kinase (29). Because of increased phosphorylation of paxillin, this causes disassembly of focal adhesions, which are the major force-transmitting adhesion contacts of ECs with their ECM (29). This mechanism has already been observed in single ECs seeded on ECM proteins, such as collagen. In the present work, the effect of RCαβ was investigated on interconnected ECs, which formed a monolayer and, thus, more closely resembled the endothelial lining of blood vessels. It was demonstrated by siRNA-based knockdown and by using a MET inhibitor that coherent ECs forming a contiguous monolayer respond to RCαβ also via the NRP1–MET axis and consequently disassemble their focal adhesions. In contrast to isolated ECs, confluent ECs formed significantly more F-actin stress fibers and exhibited considerably higher cell stiffness. Both indicate increased force generation by the actomyosin system, consistent with activation of RhoA as a marker for increased force exertion and EC stiffness (20). Remarkably, focal adhesions as sites of force transmission between ECs and their ECM disappeared in RCαβ-treated ECs within a contiguous monolayer, like in isolated ECs. This left VE-cadherin–containing intercellular contacts between coherent ECs the major sites of force transmission. Interestingly, treatment of coherent ECs with RCαβ resulted in a redistribution of VE-cadherin in dotlike structures at intercellular contact faces, to which also vinculin was recruited. Such structures within ECs were described as force-dependent focal adherens junctions by Huveneers and coworkers (18). Vinculin is considered a marker protein of such sites of intercellular force transmission (18) and serves as an anchoring site for cell-spanning F-actin stress fibers. The RCαβ-induced relocalization and accumulation of VE-cadherin into focal adherens junctions was accompanied by a decrease in the overall homogeneous distribution of VE-cadherin along intercellular contact faces, which presumably correlates with the increased perimeters of elongated cells (13) Consequently, permeability increased, and transendothelial resistance of EC monolayers decreased (17). These RCαβ-caused effects reflect in vitro the SIRS-associated increased vessel permeability as a vascular response to inflammation.
Focal adhesion junctions transmit forces between ECs and contribute to cell stiffening, which is notably pronounced in RCαβ-treated ECs. Moreover, cell stiffening and RhoA activation are key signals by which cells sense mechanical load and promote inter alia nuclear translocation of the NF-κB transcription factor (20, 45, 46). NF-κB activated transcription of the EC activation marker ICAM-1 and several other genes, most of which are related to the inflammatory response of ECs (7, 27). From previous studies, it is known that ICAM-1 expression of ECs is finely regulated by the rigidity of the ECM in a ROCK-independent manner, with both very soft and very stiff substrates increasing ICAM-1 expression (9). In contrast, in our study, RCαβ-dependent disassembly of focal adhesions abrogated any force transmission between ECs and their ECM. Consequently, mechanical forces between neighboring cells were mainly transmitted via intercellular VE-cadherin–mediated contacts, with the Rho–NF-κB signaling pathway actively involved in this redirection of mechanical forces. Moreover, in RCαβ-treated coherent ECs, Rho–NF-κB signaling and signaling via the ternary RCαβ–NRP1–MET complex seem to converge.
Notably, MET, when stimulated by its canonical ligand, HGF, did not elicit an inflammatory response in ECs. HGF treatment of ECs has even been reported to reduce ICAM-1 expression (47). Although HGF and RCαβ use the same receptor tyrosine kinase, MET, to trigger an intracellular signaling cascade in ECs, the respective cellular responses were very different. This is likely because NRP1 can modulate the way by which MET signals. Moreover, MET signaling in RCαβ-treated EC monolayers likely is modulated by the cytoskeletal rearrangement of F-actin stress fibers and by the increased intercellular force transmission via VE-cadherin– and vinculin-containing cell–cell contacts. Cell stiffening, Rho–NF-κB signaling, and NF-κB activation contribute to the differential gene expression in response to RCαβ as compared with HGF. Furthermore, NF-κB has been reported to be activated by MET signaling via phosphoinositide-3-kinase, PKB/Akt, and IκB phosphorylation (48–50). Consistent with this, we demonstrated activation of PKB/Akt by phosphorylation of the essential residue S473 (51). In addition, our data showed that stimulation of MET by HGF alone is insufficient to induce NF-κB translocation into the nucleus. In fact, only a minority of 25.5% of the differentially regulated genes are similarly activated by either HGF or RCαβ. Therefore, Rho activation and cell stiffening appear to be essential and additive factors for NF-κB translocation into the nucleus, and, together with the NRP1 coreceptor, account for the different signaling outcomes of the NRP1–MET complex and MET alone. The presence or absence of shear forces had few qualitative effects on RCαβ-triggered NRP1–MET signaling and gene expression in interconnected ECs. RCαβ treatment reinforced shear forces–induced intracellular force transmission and, thus, boosted gene expression and cellular responses induced by shear forces alone (52). This emphasizes the importance of intercellular force-transmitting contacts between ECs in signaling processes. Notably, several inflammatory genes were also activated by RCαβ, consistent with the involvement of NF-κB in the perception of external forces in an activated endothelium (6, 20, 23).
RCαβ is the first component isolated from a snake venom that activates ECs via the NRP1–MET axis. Remarkably, isolated RCαβ does not show any effect on intact blood vessels of normal tissues because of the abluminal expression of its ligand, NRP1, on ECs (31). In the event of a snakebite envenomation, metallo- and serine proteinases in the venom destroy the tight endothelial vessel lining, and the vasculature becomes leaky (53). Under such conditions, RCαβ potentiates the vessel wall barrier-breaching activity of other venom components and, thus, contributes significantly to the SIRS-like symptoms of snakebite envenomation (3, 4). RCαβ upregulates ICAM-1 on the luminal face of ECs, thereby promoting leukocyte TEM (54, 55). In contrast to HGF, which weakens leukocyte adhesion to untreated ECs comparable to VEGF-A165–induced ECs (37), RCαβ-triggered cell stiffening enhances TEM, as leukocytes are durotactically stimulated to extravasate (20). Further attachment of leukocytes to ECs in turn increases their cell tension (5). Thus, RCαβ promotes TEM in a positive feedback loop. In summary, our data depict in vitro a SIRS-like scenario.
Acknowledgements
We thank B. Schedding for technical assistance. We thank Hans Schnittler for providing equipment and expertise on the fluid shear experiments with the cone plate-based system. The Schnittler laboratory also provided the ECs for these experiments. We thank A. Ahle from the Institute of Anatomy and Vascular Biology, as well as D. Vestweber and M. Meyer zu Brickwedde from the Max Planck Institute of Molecular Biomedicine, Münster, Germany, for providing HUVECs. We acknowledge Jakob Matthes for help and expertise in transcriptome analysis at MFT-Services, University of Tübingen.
Footnotes
This work was supported by Deutsche Forschungsgemeinschaft (DFG) Grant SFB1009 A09 (to J.A.E.) and Wilhelm Sander-Stiftung Grant 2016.113.1 (to J.A.E.). As a member of the DFG-funded Cells-in-Motion Cluster of Excellence, J.A.E. also received financial support from there (EXC1003-CiM). J.S. received funding from the Cells-in-Motion Cluster of Excellence (FF-2016-15).
The microarray data presented in this article have been submitted to the Gene Expression Omnibus database (http://www.ncbi.nlm.nih.gov/geo/query/) under accession number GSE121297.
The online version of this article contains supplemental material.
Abbreviations used in this article:
- AFM
atomic force microscopy
- CBT
Cell Border Tracker
- EC
endothelial cell
- ECM
extracellular matrix
- HGF
hepatocyte growth factor
- NRP1
neuropilin-1
- pfp
percentage of false predictions
- PKB/Akt
protein kinase B
- RCαβ
rhodocetin-αβ
- ROCK
Rho-associated kinase
- siRNA
small interfering RNA
- SIRS
systemic inflammatory response syndrome
- TEM
transendothelial migration
- TER
transendothelial electrical resistance
- VE-cadherin
vascular endothelial cadherin
- VEGF
vascular endothelial growth factor.
References
Disclosures
The authors have no financial conflicts of interest.
![FIGURE 1. RCαβ alters the morphology of confluent ECs, concomitant with a redistribution of VE-cadherin into focal adherens junctions and recruitment of vinculin. (A) Immunofluorescent staining of VE-cadherin (green) revealed the cell borders of coherent HUVECs that had been treated with RCαβ (400 nM) for 6 h. Nuclei (blue) were stained with DAPI. Scale bars, 20 μm. (B) Cell roundness and circularity were quantified from images such as those shown in (A). For the evaluation of cell roundness, the numbers of cells analyzed were as follows: PBS, n = 285; RCαβ, n = 201; VEGF-A165 (VEGF-a), n = 194; and TNF-α, n = 58. For cell circularity, numbers of cells analyzed were as follows: PBS, n = 285; RCαβ, n = 189; VEGF-a, n = 206; and TNF-α, n = 71. Means ± SD are shown. **p ≤ 0.01, ****p ≤ 0.0001. (C) Double immunofluorescent staining for VE-cadherin (green) and vinculin (red) of coherent HUVECs after 6 h treatment with RCαβ (400 nM) or PBS as control (Ctrl) revealed an overall reduction of VE-cadherin and its concentration into punctual intercellular contacts, which were positive for vinculin. Scale bars, 20 μm. (D) Intensities of VE-cadherin and vinculin at cell junctions were quantified with ImageJ and CBT in three independent experiments, shown as means ± SD. For the calculation of VE-cadherin junctional intensity, we evaluated n = 64 Ctrl cells and n = 42 RCαβ cells at 3 h and n = 58 Ctrl cells and n = 77 RCαβ cells at 6 h. Evaluation of vinculin junctional intensity has been done for n = 195 Ctrl cells and n = 185 RCαβ cells at 3 h and n = 148 Ctrl cells and n = 191 RCαβ cells at 6 h. *p ≤ 0.05, **p ≤ 0.01. (E) Fluorescence line scan from images of (C) quantifying the presence of VE-cadherin and vinculin along a cell border [indicated by white lines in (C)] without and with RCαβ. (F) RCαβ increased permeability of a HUVEC monolayer and decreased TER. TER was measured by impedance spectroscopy with HUVECs from different donors treated with PBS as control or RCαβ (400 nM). TER values normalized to the initial ones were plotted against time. Means ± SD are shown. *p ≤ 0.05, **p ≤ 0.01.](https://aai.silverchair-cdn.com/aai/content_public/journal/jimmunol/202/5/10.4049_jimmunol.1801346/2/m_ji1801346f1.jpeg?Expires=1712925613&Signature=0rVrWljANRW1oyU8AsV9E4x~A2AZYcrPrGwXoq0hgIsP2Yp-a3G3CIJScbJMciNxW~pM32MsYkk7LBzWQ~G~tIm5PjFEUa0XQMHjpEc2pKyyUJSdNG0y~lmJ8Fr9FBIbBUsj90S3QG2xFsAtAvKfgkoL95zQ-cFwb7i25E-xODC4~Hy0hMBtA0DOjKvTuS4u--ZaPhcxpOSNwGTZQ8rxYiRE6Z6uZbWuIsPWL83tYs22arlFbjn4DRtH8btTU1jcaThUVlswU9ENuKliXigOOCBG9Pik3N2zyRDPovCDGZxUVcaqyCK4g~k2hlH4xs8Xa6-DbQZ9~h9nP2aLBeaZBA__&Key-Pair-Id=APKAIE5G5CRDK6RD3PGA)
![FIGURE 2. RCαβ increases stress fiber formation and rigidity of ECs, stimulates EC-mediated gel contraction, and enhances Rho-kinase activity. (A) Immunofluorescent staining for VE-cadherin (green) and phalloidin (red) of confluent HUVECs treated with PBS (control [Ctrl]) or RCαβ (400 nM). Scale bars, 20 μm. Phalloidin intensity, which correlates with the number of stress fibers, was quantified after 3 and 6 h with ImageJ (right). (B and C) AFM deflection images and time-lapse elastic modulus maps of live ECs before (Ctrl) and after adding 400 nM RCαβ. Scale bars, 20 μm. The change in elastic modulus over time is shown in (C). (D and E) Contraction of a type I collagen gel by embedded HUVECs in the presence of PBS (Ctrl), RCαβ, or TNF-α and its quantification after 24 h as area of contracted gel normalized to the original area. Means ± SD are shown (n = 3). *p ≤ 0.05, **p ≤ 0.01. (F) Rho activity was determined by pull-down assay. The GTP-bound active form (top) and the total amount of RhoA (bottom) were detected in immunoblots of electrophoretically separated lysates of HUVECs treated with PBS (Ctrl) or RCαβ.](https://aai.silverchair-cdn.com/aai/content_public/journal/jimmunol/202/5/10.4049_jimmunol.1801346/2/m_ji1801346f2.jpeg?Expires=1712925613&Signature=MWALpX2wSMa9wTjJgvj8pWu3RFg~-sOUmISgdpRahkUq8sj9cCfJrQA25KKDFmeKRUaaUJz849fIdZ0o9fqNgM2UaSUMQFvNV9VeNrt2txrHW4WmvJHcQnXGlpApLofrsLUMYps9bWuzftC37A3l-3Gkt2TcBtwsYfBhVvSDko20Vy16wdFzrloEPs~Zj85A6A784oJpNZ3LFiRVkvPhKKrMsWqucO6AyAT1nmFLnAhyrshG7lcx0RUvTw90ARM1iP0e09jlviHfW0KicLmDYfvxZ-lSxk3vsjZhUUmycszHx0P3x5zIxxA0QjxSsgt7lz0GAp5PgF7zIdwRCT9zVg__&Key-Pair-Id=APKAIE5G5CRDK6RD3PGA)






