Abstract
Macrophages drive the pathological process of inflammatory bowel diseases (IBD) mostly by secreting proinflammatory cytokines, such as Tnf-α. Recent studies have indicated the association between epigenetic modifications and macrophage functions. However, epigenetic mechanisms regulating macrophages’ functional involvement in IBD remain unknown. In this study, we investigated whether the epigenetic regulator Uhrf1 plays a role in innate immunity by functionally regulating macrophages in intestines. We employed two transgenic strains of mice (one with Uhrf1 deficiency in macrophages [Uhrf1fl/flLyz2-Cre mice] and the other with the two mutations at Uhrf1’s DNA methylation regulatory site [Uhrf1YP187/188AA mice]) to assess their susceptibility to dextran sodium sulfate–induced colitis. We examined the cytokines derived from Uhrf1fl/flLyz2-Cre and Uhrf1YP187/188AA macrophages in response to LPS stimulation. We also analyzed the effects of proinflammatory cytokines on Uhrf1 expression in macrophages. The data demonstrated that Uhrf1 deficiency and Uhrf1YP187/188AA mutation resulted in severe colitis in the dextran sodium sulfate–treated mice. In vitro analysis revealed the hypomethylation of Tnf-α promoter and the increased Tnf-α expression in Uhrf1fl/flLyz2-Cre and Uhrf1YP187/188AA macrophages in response to LPS stimulation, and anti–Tnf-α therapy implied the key role of Tnf-α to the aggravated colitis in Uhrf1-deficient mice. Exogenous Tnf-α destabilized Uhrf1 protein through ubiquitination-mediated protein degradation, triggering macrophage activation. In conclusion, we identified that Uhrf1-mediated DNA methylation controls Tnf-α expression of macrophages in the experimental colitis resembling IBD. The epigenetic mechanisms that activate macrophages may provide new therapeutic targets for IBD treatment.
Introduction
Inflammatory bowel disease (IBD) is a gastrointestinal inflammation disorder characterized by abdominal pain, diarrhea, and bloody diarrhea (1, 2). Although the exact mechanisms of IBD are not fully understood, breakdown of inflammatory homeostasis is reportedly critical for IBD pathogenesis (3–5). Macrophages, a critical member of innate immunity, are abundant in normal intestines (6, 7). In active IBD, the increased number of macrophages infiltrate into lamia propria (8) and produce cytokines, such as Tnf-α (9). Macrophage depletion reportedly represses the development of spontaneous colitis in Il10−/− mice (10). Furthermore, M-CSF–deficient mice that lack mature macrophages develop attenuated acute colitis in response to dextran sodium sulfate (DSS) treatment (11). These observations reveal a promoting role of macrophages in IBD.
Macrophages acquire and maintain different phenotypes depending on transcriptional and posttranscriptional regulations (12, 13). Epigenetic modifications are thought to be involved in macrophage activation and differentiation. For instance, DNA methyltransferase Dnmt1, an epigenetic regulator responsible for epigenetically silencing target genes via methylating their promoter DNA (14, 15), can hypermethylate PPAR-γ promoter, consequently inducing the production of proinflammatory cytokines (Tnf-α and Il-1β) (16). Administration with DNA methylation inhibitor 5-Aza-2-deoxycytidine or Dnmt1 deletion promotes M2 macrophage phenotype characteristic of anti-inflammation (17, 18). These observations support the idea that epigenetic regulators play a key role in regulating the functions of macrophages. However, epigenetic regulations on inflammatory macrophages during IBD are poorly understood.
Genome-wide association studies implicated the association of IBD with ubiquitin-like with PHD and RING finger domains 1 (Uhrf1) (19, 20). Uhrf1 is a key epigenetic regulator (also known as Np95 in mice and ICBP90 in humans), acting as a primary mediator of DNA methylation (21–23). Uhrf1 binds to H3K9me2/3 (di- and trimethyl K9 histone H3) of the newly assembled nucleosomes, which is a prerequisite for Uhrf1 to recruit Dnmt1 onto replication forks where Dnmt1 methylates newly replicated DNA (24–26). Thus, Uhrf1 and Dnmt1 cooperate to maintain methylation status of target genes.
A factor central to IBD pathogenesis is Tnf-α (27, 28). Therapeutic strategies against Tnf-α were effective for IBD to some extent in clinical trials (29, 30). Although Tnf-α is reportedly regulated by several signaling pathways in macrophages (31, 32), epigenetic regulation of Tnf-α in IBD was unclear. In this study, we revealed a negative role for Uhrf1 in regulating Tnf-α expression of inflammatory macrophages in intestinal inflammation. We demonstrated that macrophages lacking Uhrf1 contributed to the development of severe DSS-induced colitis resembling IBD and anti–Tnf-α treatment could prevent the excessive colitis. Uhrf1 mediated Dnmt1-dependent methylation of Tnf-α promoter, contributing to suppression of macrophage activation. Notably, exogenous addition of Tnf-α, however, destabilized Uhrf1 and induced endogenous Tnf-α production, thus forming a proinflammatory feedback loop. Our findings might help to understand the mechanisms underlying pathological processes of IBD.
Materials and Methods
Mice
All the experiments with mice were performed according to the protocol approved by the Ethics Committee of Union Hospital, Tongji Medical College, Huazhong University of Science and Technology on Care and Use of Laboratory Animals. Uhrf1fl/fl and Uhrf1YP187/188AA mice were kindly provided by Dr. J. Wong (Shanghai Key Laboratory of Regulatory Biology, Shanghai, China). To generate the mice with macrophage-specific Uhrf1 deficiency, Uhrf1fl/fl mice were crossed with Lyz2-Cre mice (purchased from the Model Animal Research Center of Nanjing University, Nanjing, China). All the mice were of C57BL/6 background and housed under specific pathogen–free condition in the animal facility of Tongji Medical College Huazhong University of Science and Technology. The primers for identification of genotype were as follows: Lyz2-Cre, 5′-CCCAGAAATGCCAGATTACG-3′ (forward) and 5′-CTTGGGCTGCCAGAATTTCTC-3′ (reverse); Uhrf1fl/fl, 5′-ACCACATCACTCTTGATCTGCC-3′ (forward) and 5′-GGATGTTAGGTGTGAGCCACCATG-3′ (reverse); and Uhrf1YP187/188AA, 5′-TCTGTGGGTACTGATAGTGCTCG-3′ (forward) and 5′-GTTGCCAGCCATCTGTTGTT-3′ (reverse).
Murine colitis model
The sex- and age-matched mice (6–8 wk old) were challenged with drinking water containing 2.5% (wt/vol) DSS (molecular mass 36–50 kDa; no. 60316ES60; Yeasen Biotechnology) for 5 d and then provided with normal water for 2 d. Mice were sacrificed on day 7. Body weight, stool consistency, and rectal bleeding were monitored daily. The clinical score and histological score were assessed as follows: weight loss, 0 (<5% loss), 1 (5–10% loss), 2 (10–20% loss), and 3 (>20% loss); stool consistency, 0 (normal stool), 1 (pasty stool), and 2 (watery stool); and bleeding, 0 (no blood), 2 (hemoccult positive), 4 (visible bleeding). Histological scoring was assessed based on two independent parameters: inflammatory cell infiltration and crypt damage. Inflammatory cell infiltration was assessed as follows: 0 (rare inflammatory cells), 1 (increased inflammatory cells), 2 (abundant inflammatory cells infiltration into the submucosa), and 3 (transmural infiltration of inflammatory cells). Crypt damage was assessed as follows: 0 (no damage), 1 (discrete lesions), 2 (focal ulceration), and 3 (extensive damage and extension into deeper structure of the bowel wall). For Tnf-neutralizing therapy, the mice were injected i.p. with Tnf-α Ab (no. 506332; 20 μg/mouse/d; BioLegend) on days 3–7 of the DSS-induced colitis experiment.
Bone marrow–derived macrophage
The protocol of bone marrow–derived macrophage (BMDM) production was according to the work (33). Briefly, the 6–8-wk-old mice were sacrificed. Femurs were cut off and flushed with 10 ml 10% FBS (Life Technologies) DMEM medium (GE Healthcare Life Sciences). The mass was removed by 40-μm filters (no. REF352350; Corning), and RBCs were lysed with ammonium/chloride/potassium buffer (no. C3720; Beyotime Biotechnology). Suspended cells were collected and cultured with 10% FBS (Life Technologies) DMEM medium (GE Healthcare Life Sciences) containing 25% L929 cell (no. CCL-1; American Type Culture Collection) supernatants to differentiate BMDMs for 7 d.
Mononuclear cells isolation and flow cytometry
Isolation of mononuclear cells from colonic lamina propria was carried out as described (34). Briefly, colons were opened, cleared by PBS, and incubated in PBS containing 5 mM EDTA and 1 mM DTT at 37°C for 20 min to remove intestinal epithelial cells (IECs). Then, residual colon tissues were cut into pieces and dissected by shaking at 37°C for 30 min with digestion solution containing 0.5 mg/ml collagenase D (no. 11088858001; Roche), 0.5 mg/ml DNase I (no. AMPD1-1KT; Sigma-Aldrich), and 5% FBS (Life Technologies) in DMEM medium (GE Healthcare Life Sciences). Forty-micrometer filters were used to remove the mass. Cell suspensions were subjected to Ficoll separation (no. LDS1090; TBDscience) and then mononuclear cells were collected.
For intracellular Tnf-α staining, cells were incubated with PMA (1 μl/ml; no. P8139; Sigma-Aldrich) and GolgiStop (0.67 μl/ml; no. 554724; BD Biosciences). Four hours later, the cells were stained with surface Abs (F4/80-APC; no. 123115; BioLegend; CD11b-FITC; no. 101206; BioLegend) for 30 min. Then, the cells were fixed and permeabilized with Fixation/Permeabilization Buffer (no. 00-5521; Invitrogen) and stained with the intracellular Ab (Tnf-α Pacific Blue; no. 506318; BioLegend) for 30 min. Flow cytometer (BD Biosciences) and FlowJo software (Tree Star, Ashland, OR) were used to analyze the data.
Quantitative real-time PCR and RNA sequencing
Total RNA of colon tissues and BMDMs were extracted with TRIzol (no. 108-95-2; Takara Bio). One microgram RNA was used for reverse transcription with the Reverse Transcription Reagent Kit (no. R021-01; Vazyme Biotech) following the manufacturer’s instructions. Quantitative real-time PCR (qPCR) was performed to quantify the gene expression using SYBR Green qPCR Master Mix (no. TE221CB; Vazyme Biotech) on the StepOnePlus Software System (Applied Biosystems). Relative gene expression levels were normalized to Hprt using the 2−∆∆CT quantification method. The primers for qPCR were listed in the Supplemental Table I. RNA from DSS-challenged colon tissues was used for RNA sequencing with NEBNext Ultra RNA Library Prep Kit for Illumina system (New England Biolabs). The RNA sequencing data generated the dataset GSE136311 (https://www.ncbi.nlm.nih.gov/geo/query/acc.cgi?acc=GSE136311). Differentially expressed genes with the 2-fold change in expression and p values <0.05 between wild-type (WT; n = 4) and Uhrf1fl/flLyz2-Cre (n = 3) were subject to Kyoto Encyclopedia of Genes and Genomes (KEGG) analysis.
Immunohistochemistry
The terminal colon tissues were fixed in 4% formaldehyde for 24 h, embedded in paraffin laterally, and sectioned for H&E staining. For immunohistochemistry staining, colonic sections were deparaffinized and boiled in EDTA solution (pH 9) for Ag retrieval. A total of 3% H2O2 was used to quench the activity of endogenous peroxidase, and the background signals were blocked with 5% BSA (no. D-64683; BioFroxx). The sections were incubated with CD68 primary Ab (no. 28058-1-AP; Proteintech) at 4°C overnight, followed by alkaline phosphatase-linked secondary Ab (no. AP-9500; Vector Laboratories) for 1 h, and the color was developed with diaminobenzidine solution (no. SK-4100; Vector Laboratories). The double immunohistochemistry staining was performed as follows. Briefly, after incubation with CD68 Ab (no. 28058-1-AP; Proteintech) and alkaline phosphatase-linked secondary Ab (no. AP-9500; Vector Laboratories), the sections were stained with second primary Ab against Uhrf1 (no. SC-373750; Santa Cruz Biotechnology) overnight. Then, the sections were incubated with HRP-conjugated secondary Ab (no. MP-7401; Vector Laboratories). The color was developed with diaminobenzidine solution (no. SK-4100; Vector Laboratories), and hematoxylin (no. BL702A; BioSharp) was used to counterstain. All sections were photographed under a microscope (Olympus Dp73).
Immunofluorescence
Immunofluorescence staining of cells planted on the coverslips were performed as follows. Cells were fixed by 4% formaldehyde and permeabilized by 1% Triton X-100 (no. 0694; BioSharp) diluted in PBS. After washing, cells were blocked with 5% BSA (no. D-64683; BioFroxx) and incubated with the primary Ab against Uhrf1 (no. SC-373750; Santa Cruz Biotechnology) overnight at 4°C. Then, cells were incubated with secondary Ab (no. SA00009-1; Proteintech), and the nucleus was counterstained with DAPI (no. AR1176; Boster Biological Technology). For immunofluorescence staining of colonic sections, tissues were stained with the Ab against Zo1 (no. SC-33725; Santa Cruz Biotechnology). All sections were photographed under a microscope (Olympus Dp73).
ELISA
BMDMs (1 × 106 cells/ml) were planted in 12-well plates and incubated with LPS (100 ng/ml; no. L2630; Sigma-Aldrich) for 4 h. The supernatants were collected, and the concentrations of Tnf-α were quantified by ELISA Kit (no. EMC102a; QuantiCyto) based on the instruction books. For the colonic samples, the segments of terminal colon tissues were homogenized with radioimmunoprecipitation assay (RIPA) buffer (no. P0013C; Beyotime Biotechnology). Protein levels were measured with the bicinchoninic acid assay kit (no. BCA02; DingGuo Biotech). Tnf-α levels in protein extracts were quantified by ELISA kit (Tnf-α; no. EMC102a; QuantiCyto).
Western-blotting
BMDMs were harvested and lysed in RIPA buffer (no. P0013C; Beyotime Biotechnology) containing mixture (no. HY-K0010; MedChemExpress). An equal amount of protein was loaded in 12% SDS-PAGE to be separated and then transferred to the nitrocellulose membranes. After blocking with 5% BSA, the membranes were incubated with primary Abs (Uhrf1, no. SC-373750, Santa Cruz Biotechnology; Gapdh, no. 6004-1-lg, Proteintech; Ub, no. SC-47721, Santa Cruz Biotechnology) at 4°C overnight and following with secondary Abs (anti-mouse; no. 7074; Cell Signaling Technology; anti-rabbit; no. 7074; Cell Signaling Technology) for 1 h at room temperature. Then, the membranes were incubated in ECL-detection reagents (MilliporeSigma), and the bands were detected with Azure Biosystems c600 imaging system (P/N 97-0400-02).
Methylated DNA bisulfite sequencing
Bisulfite CT conversion of genomic DNA was performed using the EZ DNA Methylation-Gold Kit (no. D5005; Zymo Research) according to the instruction books. The amplified PCR products were cloned to the T-Vector pMD19 (no. 3271; Takara Bio), and 10 clones for each sample were sequenced. The primers were listed as follows: 5′-TTTTGATGTTTGGGTGTTTTTAATT-3′ (forward) and 5′-TTCTCCCTCCTAACTAATCCCTTAC-3′ (reverse).
Chromatin immunoprecipitation
Chromatin immunoprecipitation (ChIP) analysis was carried out as previously described (35). Briefly, chromatin and protein complexes were incubated with specific Abs (Uhrf1; no. SC-373750; Santa Cruz Biotechnology; Dnmt1; no. SC-271729; Santa Cruz Biotechnology; mouse lgG; no. SC-2025; Santa Cruz Biotechnology) and pulled down by Protein A/G PLUS Agarose (no. SC-2003; Santa Cruz Biotechnology). Precipitated immune complexes were washed, and DNA was extracted. Semiquantitative PCR was used to visualize the presence of DNA precipitated by specific Abs. The primers were as follows: 5′-CCTTGATGCCTGGGTGTCCCCAACT-3′ (forward) and 5′-TTCTCCCTCCTGGCTAGTCCCTTGC-3′ (reverse).
In vitro ubiquitination assay
BMDMs planted in 10-cm cell culture dishes were incubated with 100 nM rTnf-α (no. C600052; Sangon Biotech) or not for 6 h. Then, the cells were treated with 20 μM MG132 (no. HY-13259; MedChemExpress) for another 6 h. After that, cells were harvested and lysed in RIPA buffer (no. P0013D; Beyotime Biotechnology) containing 2% SDS and 5 mM DTT. The lysates were denatured and diluted 10 times with PBS. Then, the lysates were incubated with primary Ab against Uhrf1 (no. SC-373750; Santa Cruz Biotechnology), and immune complexes were pulled down by Protein A/G PLUS Agarose (no. SC-2003; Santa Cruz Biotechnology). After washing, precipitated immune complexes were boiled in SDS-PAGE Sample Loading Buffer (no. P0015A; Beyotime Biotechnology) for immunoblot analysis.
Statistical analysis
Quantitative data were presented as mean ± SEM. The statistical significance between groups was assessed using one-way ANOVA or two-tailed unpaired Student t test. All the data were analyzed by GraphPad Prism version 5 (GraphPad Software, San Diego, CA). All p values < 0.05 were accepted as statistically significant.
Results
Uhrf1-deficient macrophages aggravate DSS-induced colitis
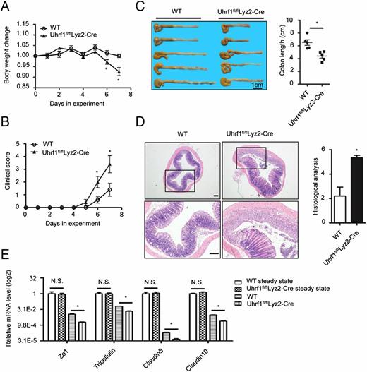
To study the role of the epigenetic regulator Uhrf1 in macrophages, we generated the Uhrf1fl/flLyz2-Cre mice where macrophages were Uhrf1 deficient (Supplemental Fig. 1A). Uhrf1fl/flLyz2-Cre mice and WT mice were challenged with DSS to induce colitis that pathologically resembles IBD, as previously reported (36–38). Uhrf1fl/flLyz2-Cre mice developed more severe IBD symptoms than WT mice, such as drastic weight loss (Fig. 1A), elevated clinical scores (Fig. 1B), and shortened colons (Fig. 1C). Consistently, DSS-treated Uhrf1fl/flLyz2-Cre mice also had much worsened pathohistological alterations: pronounced epithelial disruption, increased crypt distortion, and massive inflammatory cell infiltration of lamina propria in colon tissues in comparison with WT mice (Fig. 1D). As tightly joined IECs are essential for gut to act as an effective barrier (39), we assessed the expression of tight junction–associated genes in colon tissues. Zo1, tricellulin, Claudin5, and Claudin10 in colon tissues from Uhrf1fl/flLyz2-Cre mice were transcriptionally decreased compared with WT colon tissues (Fig. 1E). We next determined whether Uhrf1fl/flLyz2-Cre mice spontaneously developed colitis. Compared with WT mice, the colon tissues from Uhrf1fl/flLyz2-Cre mice had no differences in the expression of tight junction–associated genes under steady-state (Fig. 1E) and showed no obvious inflammation 6 mo after birth (Supplemental Fig. 1B). The immunofluorescence staining revealed that the expression of the tight junction–associated gene Zo1 in the colon tissues of Uhrf1fl/flLyz2-Cre mice was similar to that in WT mice (Supplemental Fig. 1C). These data suggest that Uhrf1 conditional knockout (CKO) in macrophages aggravates, but not spontaneously induces, colitis.
Uhrf1fl/flLyz2-Cre mice are more susceptible to DSS-induced acute colitis. (A–D) WT and Uhrf1fl/flLyz2-Cre mice were administered with 2.5% DSS in drinking water to induce acute colitis. Body weight changes (A), clinical scores (B), and colon length (C) were recorded and analyzed. Representative images of H&E staining and histological scoring in terminal colon tissues were shown (D) (n = 5 per group). (E) The relative mRNA levels of Zo1, tricellulin, Claudin5, and Claudin10 in colon tissues from WT and Uhrf1fl/flLyz2-Cre mice under steady-state or with DSS-induced colitis were analyzed by qPCR (n = 5 per group). The data represent three independent experiments. Scale bar, 100 μm. Error bars represent mean ± SEM. *p < 0.05 (unpaired t test). N.S., not significant.
Uhrf1fl/flLyz2-Cre mice are more susceptible to DSS-induced acute colitis. (A–D) WT and Uhrf1fl/flLyz2-Cre mice were administered with 2.5% DSS in drinking water to induce acute colitis. Body weight changes (A), clinical scores (B), and colon length (C) were recorded and analyzed. Representative images of H&E staining and histological scoring in terminal colon tissues were shown (D) (n = 5 per group). (E) The relative mRNA levels of Zo1, tricellulin, Claudin5, and Claudin10 in colon tissues from WT and Uhrf1fl/flLyz2-Cre mice under steady-state or with DSS-induced colitis were analyzed by qPCR (n = 5 per group). The data represent three independent experiments. Scale bar, 100 μm. Error bars represent mean ± SEM. *p < 0.05 (unpaired t test). N.S., not significant.
Uhrf1 represses Tnf-α expression in macrophages
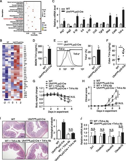
We next explored whether Uhrf1 deficiency impacted differentiation of macrophages in vitro and in vivo. We isolated the bone marrow progenitor cells from Uhrf1fl/flLyz2-Cre and WT mice and generated matured BMDMs. Uhrf1 deletion did not affect BMDMs differentiation in vitro (Supplemental Fig. 1D). The number of macrophages in the colonic lamina propria of Uhrf1-deficient mice were similar to that of WT mice (Supplemental Fig. 1E). To assess the role of Uhrf1 in macrophage functional regulation, we performed RNA sequencing and analyzed the transcriptomes of colon tissues from DSS-treated mice. KEGG analysis and heatmap revealed that colon tissues from Uhrf1 CKO mice expressed high levels of several proinflammatory cytokines and chemokines relative to WT mice (Fig. 2A, 2B). We also stimulated BMDMs with LPS that is capable of activating macrophages and initiating innate immune responses (33, 40, 41) and examined the expression of proinflammatory cytokines from macrophages. Intriguingly, Uhrf1 deficiency increased mRNA levels of several key inflammation-associated genes, with Tnf-α being upregulated the most (Fig. 2C). The enhanced Tnf-α secretion resulting from Uhrf1 deficiency was also observed (Fig. 2D). Although the abundance of Tnf-α–expressing macrophages in the colonic lamina propria was similar between Uhrf1-deficient mice and WT mice (Supplemental Fig. 1F), Uhrf1 deficiency drastically upregulated Tnf-α level in colonic macrophages of DSS-treated mice (Fig. 2E). Moreover, DSS-induced production of Tnf-α was increased in colon tissues of Uhrf1fl/flLyz2-Cre mice in comparison with WT mice (Fig. 2F). These results indicate that Uhrf1 negatively regulates Tnf-α expression.
Uhrf1 deletion upregulates Tnf-α expression. (A) KEGG analysis of RNA sequencing data showed the top 20 gene set that activated in DSS-treated Uhrf1fl/flLyz2-Cre mice versus WT mice. (B) Heatmap displayed the mRNA expression of cytokines and chemokines in colon tissues from DSS-treated WT (n = 4) and Uhrf1fl/flLyz2-Cre mice (n = 3). (C and D) BMDMs derived from WT and Uhrf1fl/flLyz2-Cre mice were treated with LPS (100 ng/ml) for 4 h. The mRNA expression of inflammation-associated genes were analyzed by qPCR (C). Tnf-α protein levels in culture supernatants were analyzed by ELISA (D). (E and F) Tnf-α expression by CD11b+ F4/80+ macrophages in colonic lamina propria of WT and Uhrf1fl/flLyz2-Cre mice received 2.5% DSS challenge were assessed by flow cytometry (E), and the Tnf-α levels in the colon tissue homogenates were measured by ELISA (F) (n = 5–6 per group). (G–J) Tnf-α–neutralization therapy of DSS-treated WT and Uhrf1fl/flLyz2-Cre mice. Body weight changes (G) and clinical scores (H) were recorded and analyzed. Representative images of H&E staining and histological scoring in terminal colon tissues were shown (I). The mRNA expression of Zo1, tricellulin, Claudin5, and Claudin10 in colon tissues was analyzed by qPCR (J) (n = 5 per group). The data represent three independent experiments. Scale bar, 100 μm. Error bars represent mean ± SEM. *p < 0.05 (unpaired t test). N.S., not significant.
Uhrf1 deletion upregulates Tnf-α expression. (A) KEGG analysis of RNA sequencing data showed the top 20 gene set that activated in DSS-treated Uhrf1fl/flLyz2-Cre mice versus WT mice. (B) Heatmap displayed the mRNA expression of cytokines and chemokines in colon tissues from DSS-treated WT (n = 4) and Uhrf1fl/flLyz2-Cre mice (n = 3). (C and D) BMDMs derived from WT and Uhrf1fl/flLyz2-Cre mice were treated with LPS (100 ng/ml) for 4 h. The mRNA expression of inflammation-associated genes were analyzed by qPCR (C). Tnf-α protein levels in culture supernatants were analyzed by ELISA (D). (E and F) Tnf-α expression by CD11b+ F4/80+ macrophages in colonic lamina propria of WT and Uhrf1fl/flLyz2-Cre mice received 2.5% DSS challenge were assessed by flow cytometry (E), and the Tnf-α levels in the colon tissue homogenates were measured by ELISA (F) (n = 5–6 per group). (G–J) Tnf-α–neutralization therapy of DSS-treated WT and Uhrf1fl/flLyz2-Cre mice. Body weight changes (G) and clinical scores (H) were recorded and analyzed. Representative images of H&E staining and histological scoring in terminal colon tissues were shown (I). The mRNA expression of Zo1, tricellulin, Claudin5, and Claudin10 in colon tissues was analyzed by qPCR (J) (n = 5 per group). The data represent three independent experiments. Scale bar, 100 μm. Error bars represent mean ± SEM. *p < 0.05 (unpaired t test). N.S., not significant.
Given that Uhrf1 repressed Tnf-α expression in macrophages, we hypothesized that Tnf-α might play a key role in the exacerbated colitis of DSS-treated Uhrf1fl/flLyz2-Cre mice. To test the idea, we treated the DSS-challenged mice with Tnf-α Ab via i.p. injection to neutralize endogenous Tnf-α. In contrast with DSS-treated mice, the presence of Tnf-α Ab removed the differences in body weight loss (Fig. 2G) and clinical scores (Fig. 2H) between WT mice and Uhrf1fl/flLyz2-Cre mice. It has been highlighted that Tnf-α overproduction could lead to IBD through inducing apoptosis of IECs (27, 28, 42). We found that the severe IECs damage in Uhrf1fl/flLyz2-Cre mice was relieved by Tnf-α Ab therapy (Fig. 2I). Also, no differences in the mRNA expression of tight junction–associated genes were found between colon tissues from WT and Uhrf1fl/flLyz2-Cre mice (Fig. 2J). These data suggest that Tnf-α overexpression and Tnf-α–induced damage of IECs induce the colitis in Uhrf1fl/flLyz2-Cre mice.
Uhrf1 epigenetically regulates methylation status of Tnf-α promoter
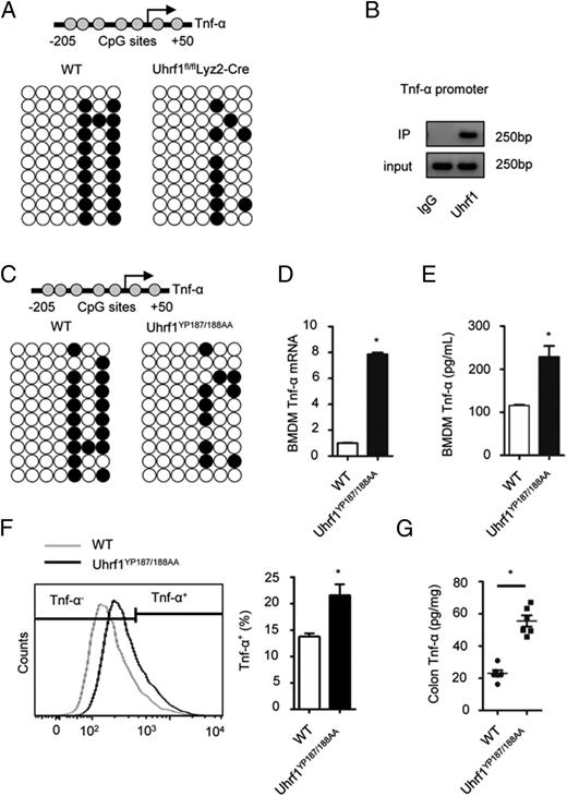
Because Uhrf1 often represses transcription of target genes by regulating DNA methylation of target genes’ promoters (25, 26), we hypothesized that Uhrf1 deficiency altered DNA methylation status of Tnf-α promoter. Supporting this, Uhrf1 CKO in macrophages drastically reduced methylation of CG dinucleotides at the region from −21 to +18 bp in Tnf-α promoter (Fig. 3A). The ChIP analysis indicated Uhrf1’s binding to the promoter of Tnf-α (Fig. 3B). Given Uhrf1’s H3K9me2/3-binding activity is required for Uhrf1 to recruit Dnmt1 to methylate target genes’ promoters, we employed the Uhrf1YP187/188AA transgenic mice where the two mutations, respectively, affected tyrosine 187 and proline 188 of Uhrf1 protein (Supplemental Fig. 2A). These two-point mutations abolish Uhrf1’s H3K9me2/3-binding activity (43). Notably, Uhrf1YP187/188AA BMDMs exhibited reduced methylation in Tnf-α promoter (−21 to +18 bp) (Fig. 3C). Although Uhrf1 mutant did not affect the BMDM differentiation (Supplemental Fig. 2B) or numbers of macrophages present in colon tissues (Supplemental Fig. 2C, 2D), this mutant Uhrf1 permitted a drastic upregulation of Tnf-α expression in BMDMs (Fig. 3D, 3E) in response to LPS stimulation. Moreover, Uhrf1YP187/188AA mice receiving DSS treatment had elevated abundance of macrophages expressing Tnf-α and the increased amount of Tnf-α in colon tissues (Fig. 3F, 3G). These results demonstrate that Uhrf1 epigenetically regulates methylation of Tnf-α gene to dampen its expression, which would restrain macrophages’ proinflammatory functions.
Loss of H3K9me2/3-binding activity of Uhrf1 results in increased Tnf-α expression. (A) Bisulfite sequencing for the CpG methylation status in the Tnf-α promoter region (−205 to +50 bp) was analyzed. Ten respective replicates from WT and Uhrf1fl/flLyz2-Cre samples were subjected to the analysis. (B) The occupation of Uhrf1 on the Tnf-α promoter in BMDMs were detected by ChIP assays with the Ab against Uhrf1. Isotype lgG served as a control. (C) Bisulfite sequencing for the CpG methylation status in the Tnf-α promoter region (−205 to +50 bp) was analyzed. Ten respective replicates from WT and Uhrf1YP187/188AA samples were subjected to the analysis. (D and E) BMDMs derived from WT and Uhrf1YP187/188AA mice were stimulated by LPS (100 ng/ml) for 4 h. The relative mRNA levels of Tnf-α were analyzed by qPCR (D), and the Tnf-α protein levels in culture supernatants were measured by ELISA (E). (F and G) Tnf-α expression by CD11b+ F4/80+ macrophages in colonic lamina propria of WT and Uhrf1YP187/188AA mice received DSS challenge were assessed by flow cytometry (F), and the Tnf-α levels in colon tissue homogenates were analyzed by ELISA (G) (n = 5–6 per group). The data represent three independent experiments. Error bars represent mean ± SEM. *p < 0.05 (unpaired t test).
Loss of H3K9me2/3-binding activity of Uhrf1 results in increased Tnf-α expression. (A) Bisulfite sequencing for the CpG methylation status in the Tnf-α promoter region (−205 to +50 bp) was analyzed. Ten respective replicates from WT and Uhrf1fl/flLyz2-Cre samples were subjected to the analysis. (B) The occupation of Uhrf1 on the Tnf-α promoter in BMDMs were detected by ChIP assays with the Ab against Uhrf1. Isotype lgG served as a control. (C) Bisulfite sequencing for the CpG methylation status in the Tnf-α promoter region (−205 to +50 bp) was analyzed. Ten respective replicates from WT and Uhrf1YP187/188AA samples were subjected to the analysis. (D and E) BMDMs derived from WT and Uhrf1YP187/188AA mice were stimulated by LPS (100 ng/ml) for 4 h. The relative mRNA levels of Tnf-α were analyzed by qPCR (D), and the Tnf-α protein levels in culture supernatants were measured by ELISA (E). (F and G) Tnf-α expression by CD11b+ F4/80+ macrophages in colonic lamina propria of WT and Uhrf1YP187/188AA mice received DSS challenge were assessed by flow cytometry (F), and the Tnf-α levels in colon tissue homogenates were analyzed by ELISA (G) (n = 5–6 per group). The data represent three independent experiments. Error bars represent mean ± SEM. *p < 0.05 (unpaired t test).
Loss of H3K9me2/3-binding activity of Uhrf1 enhances DSS-induced colitis
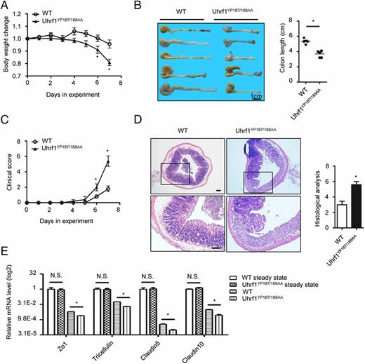
Given our observation that loss of H3K9me2/3-binding ability of Uhrf1 increased Tnf-α expression, we wondered whether Uhrf1’s functional role in colitis phenotypes were dependent on the H3K9me2/3-binding activity. Similar to Uhrf1fl/flLyz2-Cre mice, Uhrf1 YP187/188AA mice were fertile with no colitis under normal condition (Supplemental Fig. 2E, 2F). However, after being administered with DSS, Uhrf1 YP187/188AA mice developed severe colitis, with the symptoms including pronounced body weight loss (Fig. 4A), shortened colon (Fig. 4B), and higher clinical scores (Fig. 4C). Consistently, in comparison with WT mice, Uhrf1 YP187/188AA mice had higher colitis histological scores (Fig. 4D) and decreased expression of epithelial tight junction genes (Fig. 4E). Thus, loss of H3K9me2/3-binding of Uhrf1 enhances DSS-induced colitis, which is highly likely because of Uhrf1’s incapability of maintaining DNA methylation.
Uhrf1YP187/188AA mutant mice are sensitive to DSS-induced colitis. (A–D) WT and Uhrf1YP187/188AA mice were administered with 2.5% DSS in drinking water to induce acute colitis. Body weight changes (A), colon length (B), and clinical scores (C) were recorded and analyzed. Representative images of H&E staining and histological scoring in terminal colon tissues were shown (D) (n = 5–6 per group). (E) The relative mRNA levels of Zo1, tricellulin, Claudin5, and Claudin10 in colon tissues from WT and Uhrf1YP187/188AA mice under steady-state or with DSS-induced colitis were analyzed by qPCR (n = 5 per group). The data represent three independent experiments. Scale bar, 100 μm. Error bars represent mean ± SEM. *p < 0.05 (unpaired t test). N.S., not significant.
Uhrf1YP187/188AA mutant mice are sensitive to DSS-induced colitis. (A–D) WT and Uhrf1YP187/188AA mice were administered with 2.5% DSS in drinking water to induce acute colitis. Body weight changes (A), colon length (B), and clinical scores (C) were recorded and analyzed. Representative images of H&E staining and histological scoring in terminal colon tissues were shown (D) (n = 5–6 per group). (E) The relative mRNA levels of Zo1, tricellulin, Claudin5, and Claudin10 in colon tissues from WT and Uhrf1YP187/188AA mice under steady-state or with DSS-induced colitis were analyzed by qPCR (n = 5 per group). The data represent three independent experiments. Scale bar, 100 μm. Error bars represent mean ± SEM. *p < 0.05 (unpaired t test). N.S., not significant.
Tnf-α downregulates Uhrf1 protein level in macrophages
Next, we investigated the regulation of Uhrf1 expression in macrophages. Intestine-infiltrating CD68+ macrophages expressed Uhrf1 at a moderate level, whereas its expression in macrophages was sharply dropped in DSS-induced colitis (Fig. 5A). Accompanied by this downregulation, Tnf-α was upregulated in the colitis tissue (Supplemental Fig. 3A). Notably, exogenous addition of rTnf-α, but not Il1-β and Il6, downregulated Uhrf1 protein in BMDMs (Fig. 5B, Supplemental Fig. 3B, 3C). Consistent with the in vitro results, Tnf-α Ab treatment showed that neutralization of endogenous Tnf-α in acute colitis mice could recover the Uhrf1 expression of macrophages (Fig. 5C). The protein decay assay showed that Tnf-α destabilized Uhrf1 protein by increased ubiquitination (Fig. 5D, 5E). These observations suggest a positive feedback loop between Tnf-α–induced Uhrf1 degradation and Uhrf1-mediated Tnf-α methylation in macrophages during inflammation. Supporting this notion, exogenous Tnf-α incubation with BMDMs decreased the association of Uhrf1 and Dnmt1 with Tnf-α promoter (Fig. 5F) and induced endogenous Tnf-α expression (Figs. 5G, 6).
The stability of Uhrf1 protein is reduced by Tnf-α in macrophages. (A) Immunohistochemical staining of Uhrf1 (brown) and CD68 (red) in colon tissues from WT mice received DSS treatment (n = 6 per group). Scale bar, 20 μm. (B) Immunoblot analysis of Uhrf1 protein level in BMDMs incubated with Il6 (100 nM), Il1-β (100 nM), or rTnf-α (100 nM) for 12 h. (C) DSS-challenged WT mice were treated with Tnf-α Ab. Immunohistochemical staining of Uhrf1 (brown) and CD68 (red) in colon tissues was shown (n = 5 per group). (D) Decay assay of Uhrf1 protein in cycloheximide (CHX; 10 μM)–treated BMDMs incubated with or without rTnf-α (100 nM). (E) BMDMs incubated with rTnf-α (100 nM) for 12 h were subjected to anti-Uhrf1 immunoprecipitation, followed by immunoblot analysis with Ab against Ub. (F) The occupation of Uhrf1 and Dnmt1 on the Tnf-α promoter in BMDMs incubated with rTnf-α (100 nM) for 12 h were detected by ChIP assays. Isotype lgG served as a control. (G) Tnf-α mRNA levels in BMDMs incubated with rTnf-α (100 nM) were analyzed by qPCR. The data represent three independent experiments. Scale bar, 20 μm. Error bars represent mean ± SEM. *p < 0.05 (unpaired t test).
The stability of Uhrf1 protein is reduced by Tnf-α in macrophages. (A) Immunohistochemical staining of Uhrf1 (brown) and CD68 (red) in colon tissues from WT mice received DSS treatment (n = 6 per group). Scale bar, 20 μm. (B) Immunoblot analysis of Uhrf1 protein level in BMDMs incubated with Il6 (100 nM), Il1-β (100 nM), or rTnf-α (100 nM) for 12 h. (C) DSS-challenged WT mice were treated with Tnf-α Ab. Immunohistochemical staining of Uhrf1 (brown) and CD68 (red) in colon tissues was shown (n = 5 per group). (D) Decay assay of Uhrf1 protein in cycloheximide (CHX; 10 μM)–treated BMDMs incubated with or without rTnf-α (100 nM). (E) BMDMs incubated with rTnf-α (100 nM) for 12 h were subjected to anti-Uhrf1 immunoprecipitation, followed by immunoblot analysis with Ab against Ub. (F) The occupation of Uhrf1 and Dnmt1 on the Tnf-α promoter in BMDMs incubated with rTnf-α (100 nM) for 12 h were detected by ChIP assays. Isotype lgG served as a control. (G) Tnf-α mRNA levels in BMDMs incubated with rTnf-α (100 nM) were analyzed by qPCR. The data represent three independent experiments. Scale bar, 20 μm. Error bars represent mean ± SEM. *p < 0.05 (unpaired t test).
The regulatory role of Uhrf1 in intestinal macrophages. In normal intestine, Uhrf1 suppresses the proinflammatory functions of macrophages via maintaining DNA methylation of inflammatory cytokine such as Tnf-α. Uhrf1 protein can be destabilized in feedback by Tnf-α abnormally stimulated by intestinal pathological factors, which further enhances Tnf-α expression and promotes inflammation progression.
The regulatory role of Uhrf1 in intestinal macrophages. In normal intestine, Uhrf1 suppresses the proinflammatory functions of macrophages via maintaining DNA methylation of inflammatory cytokine such as Tnf-α. Uhrf1 protein can be destabilized in feedback by Tnf-α abnormally stimulated by intestinal pathological factors, which further enhances Tnf-α expression and promotes inflammation progression.
Discussion
Cell cycle and proliferation promoted by Uhrf1, a key epigenetic regulator, via recruiting Dnmt1 to methylate DNA, thus achieving methylation regulation of target genes, were extensively explored (23, 44, 45). However, research efforts directed to dissect Uhrf1’s effects on development and functions of macrophages during inflammatory diseases are limited. In this study, we uncovered a functional role for Uhrf1 in controlling Tnf-α expression from macrophages during IBD pathogenesis (Fig. 6). Although Uhrf1 had no effect on macrophage differentiation, Uhrf1-deficient macrophages did overexpress Tnf-α, leading to the damage of IECs and promoting the development of severe experimental colitis.
Tnf-α production by macrophages is known to be critical to IBD onset, as its inhibition not only reduces inflammatory markers, but also relieves structural damages to mucosa (46–48). The regulatory mechanism of Tnf-α expression in macrophages is, however, not yet fully understood. In this study, we identified Tnf-α as a target gene of Uhrf1. In zebrafish, loss of DNA methylation function of Uhrf1 led to aberrant production of Tnf-α in IECs, followed by development of severe symptoms of IBD (49). In our study, we identified that, in macrophages, Uhrf1 negatively regulated Tnf-α transcription. Mammalian Tnf-α contains a CpG-poor promoter and has no CpG cluster, which is in sharp contrast to the CpG-rich promoter in zebrafish. Consistent with the notion that methylation of individual CG sites around the transcription start site of Tnf-α may determine the transcriptional status (50, 51), we found that the small region (from −21 to +18 bp) of Tnf-α promoter was hypomethylated in Uhrf1-deficient macrophages.
Uhrf1’s epigenetic regulation on Tnf-α expression via Dnmt1-dependent DNA methylation was further demonstrated using the Uhrf1YP187/188AA-transgenic mice. The proper recruitment of Dnmt1 relies on Uhrf1 first binding to H3K9me2/3 of nucleosomes of target genes (24–26), where Uhrf1 recruits Dnmt1 via Set and Ring-associated (SRA) domain (52). YP187/188AA mutations in Tandem Tudor (TTD) domain abolishes Uhrf1’s H3K9me2/3-binding activity, which would reduce Uhrf1’s capability of recruiting Dnmt1 for methylating DNA in target genes’ promoters. Indeed, Uhrf1YP187/188AA BMDMs exhibited a reduction in DNA methylation in Tnf-α promoter, which was followed by enhanced Tnf-α expression. Phenotypically, Uhrf1YP187/188AA mice also showed severe inflammatory responses to DSS treatment. Our observations collectively indicate that Uhrf1 epigenetically regulates Tnf-α expression. Given that constant intestinal bacteria exposure imposes persistent pressure on macrophages to produce Tnf-α (8, 53), Uhrf1 might contribute to dynamically regulate Tnf-α expression toward maintaining intestinal immune homeostasis.
In inflammatory intestines, both immune cells, such as macrophages (8, 54), and IECs (49) can produce Tnf-α. Although IECs’ responses to Tnf-α are important to intestinal disease pathogenesis (28, 55), the impact of Tnf-α on macrophages was poorly understood. Our data showed that (1) rTnf-α destabilized Uhrf1 by promoting its ubiquitination in macrophages (2); rTnf-α enhanced Tnf-α expression by reducing Uhrf1 and Dnmt1’s binding to the promoter of Tnf-α in macrophages. Given these observations, it was possible that once excessive amount of Tnf-α was produced by macrophages, it could downregulate Uhrf1 in macrophages, resulting in reduced methylation on Tnf-α gene, permitting overproduction of Tnf-α, and thus forming a positive feedback loop that might contribute to IBD pathogenesis. Further study is needed to explore the therapeutic value of blocking this Uhrf1/Tnf-α epigenetic loop in IBD.
Acknowledgements
We thank Dr. Jiemin Wong (Shanghai Key Laboratory of Regulatory Biology, Shanghai, China) for kindly providing Uhrf1fl/fl and Uhrf1 YP187/188AA mice.
Footnotes
This work was supported by the Major State Basic Research Development Program of China (973 Program, 2015CB554007), National Natural Science Foundation of China programs (81272559, 81572866, 81502572, 81773263, and 81773104), the International Science and Technology Cooperation Program of Chinese Ministry of Science and Technology (2014DFA32920), the Science and Technology Program of Chinese Ministry of Education (113044A), the Frontier Exploration Program of Huazhong University of Science and Technology (2015TS153), the Natural Science Foundation Program of Hubei Province (2015CFA049), the Research Fund of Public Welfare in Health Industry (201402015) from the Health and Family Plan Committee of China, the Integrated Innovative Team for Major Human Diseases Program (2017), and the Academic Medical Doctor Supporting Program (2018) of Tongji Medical College, Huazhong University of Science and Technology.
The sequences presented in this article have been submitted to the Gene Expression Omnibus (https://www.ncbi.nlm.nih.gov/geo/query/acc.cgi?acc=GSE136311) under accession number GSE136311.
The online version of this article contains supplemental material.
Abbreviations used in this article:
- BMDM
bone marrow–derived macrophage
- ChIP
chromatin immunoprecipitation
- CKO
conditional knockout
- DSS
dextran sodium sulfate
- IBD
inflammatory bowel disease
- IEC
intestinal epithelial cell
- qPCR
quantitative real-time PCR
- RIPA
radioimmunoprecipitation assay
- Uhrf1
ubiquitin-like with PHD and RING finger domains 1
- WT
wild-type.
References
Disclosures
The authors have no financial conflicts of interest.





