Abstract
Coxsackievirus B is a common cause of viral myocarditis and pancreatitis. IL-17A is intensively involved in the pathogenesis of viral myocarditis. Whether IL-17A plays a role in Coxsackievirus B–induced pancreatitis, characterized by acinar cell destruction and immune infiltration, remains largely unknown. We found a significant, but transient, increase of IL-17A expression and γδT influx in the pancreas of C57BL/6J mice within 3 d following CVB3 infection. The pancreatic IL-17A was mainly produced by Vγ4 γδ T cells, to a lesser extent by CD4+ Th17 cells. IL-17A−/− and TCRδ−/− mice both reduced their susceptibility to CVB3 infection and pancreatitis severity when compared with the wild-type mice, without altering viral load. mAb depletion of Vγ4γδ T cells significantly improved mice survival and pancreatic pathology via decreasing Th17 expansion and neutrophil influx into the pancreas compared with isotype-treated mice. Transfer of Vγ4γδ T cells from wild-type, but not IL-17−/−, mice reconstituted TCRδ−/− mice to produce IL-17 and develop pancreatitis to the level of wild-type mice during CVB3 infection, indicating γδ T IL-17A is required for the onset of viral pancreatitis. IL-23 was robustly induced in the pancreas within the first day of infection. Administration of exogenous rIL-23 to mice increased CVB3 pancreatitis through in vivo expansion of IL-17+γδT17 cells at 12 h postinfection. Our findings reveal a key pathogenic role for early-activated γδT17 cells in viral pancreatitis via promoting neutrophil infiltration and Th17 induction. This IL-23/γδT17/neutrophil axis is critically involved in the onset of CVB3 pancreatitis and represents a potential treating target for the disease.
Introduction
Acute pancreatitis (AP), characterized by destruction of exocrine pancreas and intensive immune cell infiltration, is the most common inflammatory gastrointestinal disease with high morbidity (1). The prevalence of AP continues to increase worldwide, with yearly global prevalence reaching 34 per 100,000 people in the general population (2) and 22.5 per 100,000 in China (3). Chronic pancreatitis is well known to predispose to pancreatic cancer development, the fourth cause of cancer-related deaths worldwide (4). Although alcohol abuse and gallstones are the main causes of AP, idiopathic pancreatitis such as viral pancreatitis represents a fairly high percentage of total cases (5). Type B Coxsackievirus (CVB) infection as a causing factor for AP was first reported in 1958 (6). Up to the present, there is well-documented evidence linking CVBs to the pathogenesis of pancreatitis, in which CVB3, CVB4, and CVB5 are most frequently studied in murine models of AP (7, 8). Yet the pathophysiological mechanisms and clinical management of viral AP remains largely unclarified.
CVB3 infection causes acute and chronic myocarditis, meningitis, and pancreatitis in humans and susceptible mice (9). The pancreas is more susceptible to CVB3 infection, and pancreas infection is a prerequisite for cardiac viral infection (10, 11). Studies of murine models of CVB3/4-induced pancreatitis have associated tissue damage with mononuclear immune cell (lymphocytes, macrophages, and neutrophils) infiltration (1, 12, 13). Despite the accumulation of data from experimental animal studies and molecular analyses, the pathogenic mechanisms by which CVB3 causes AP remains unclear.
Significantly higher level of serum IL-17A has been reported in the pancreatic cancer patients (14). IL-17A, a potent inducer of proinflammatory mediators, plays a critical role in the initiation of the inflammatory cascade by promoting the recruitment of neutrophils and macrophages (15). Uncontrolled IL-17 production mediates tissue inflammatory pathology associated with infections (16). IL-17A is mainly derived from Th17 cells and can also be produced by innate cells including γδ T cells, type-3 innate lymphoid cells (ILC3s), NK cells (NKT), and neutrophils (17). Vγ4+γδ T lymphocytes represent one of the major IL-17A producers in different tissues of mice during mycobacterial (18), Listeria monocytogenes (19), and Staphylococcus aureus infection (20). Vγ6+γδ T cells represent a skin source of local IL-17A (21). Yet, the precise role of IL-17A and γδ T cell–derived IL-17A in viral pancreatitis has not yet been clarified.
The importance of the γδ T cell–derived IL-17A has been reported in various IL-17–associated inflammatory diseases. IL-17A produced by γδ T cells plays a critical role in innate immunity and in late protective immunity against pulmonary Mycobacterium tuberculosis infection (22). IL-17A–committed γδ T cells play crucial proinflammatory roles in dermatitis (23), autoimmune arthritis (24), experimental autoimmune encephalomyelitis (25, 26), type 1 diabetes (26), and in acute cardiac allograft rejection (27). During CVB3 infection of mice, Vγ4+γδ T cells increase susceptibility of mice to CVB3 myocarditis, whereas Vγ1+γδ T cells exhibit the opposite result (28). The underlying mechanism for the proinflammatory effect of Vγ4 cells is attributed to the dominant production of IFN-γ and TNF-α, which increase Th1 response and CD8+ T cell lysis in the myocardium (29). Whether Vγ4 cells secrete IL-17A and the role of IL-17A+ γδT17 cells in pancreatic immunopathology have not been described for CVB3 infection.
IL-17A production is regulated by IL-23, a heterodimeric cytokine primarily secreted by APCs. The p19 subunit of IL-23 determines binding specificity of IL-23 to IL-23R, which is constitutively expressed on γδ T cells and ILC3s and could be induced on activated Th17 cells (30). IL-23 signaling activates the STAT3 pathway, therefore enhancing expression of RORγt, the major 17 transcriptional factor for Th17 and γδT17 (31). Knockout of the IL-23 gene makes mice unable to mount an efficient Th17 response and alleviates experimental autoimmune myocarditis in mice (32), suggesting a key role IL-23 in the pathogenesis of IL-17–mediated inflammatory disease. During the early phase of CVB3 infection, whether pancreatic IL-17A production is regulated by IL-23 is not known.
In the current study, we analyzed the involvement of IL-23/IL-17A (γδT) axis in the initiation and histopathology of pancreatic damage caused by CVB3 infection. Our results demonstrated that γδ T cells, specifically Vγ4+ subsets, were major IL-17A–producing cells in the pancreas during early stage of CVB3 infection. Both IL-17A– and TCRδ-deficient mice showed increased survival rates and decreased pancreatitis during the 7-d observation period. We further analyzed the modulatory effect of Vγ4+γδ T cells on Th17 induction and neutrophil influx and the upstream activating factor for Vγ4+γδ T cells. These data suggest that the Vγ4+γδ T cell–derived IL-17A is an important cytokine involved in the early pathogenic immunity against CVB3 infection in the pancreas.
Materials and Methods
Mice, virus, and cells
Male C57BL/6J (B6 wild-type [WT]) mice were purchased from Shanghai Laboratory Animals Center (Shanghai, China) and housed in pathogen-free facility. TCRδ−/− and IL-17A−/− mice on the C57BL/6J background were gifts from Prof. Z. Yin (Nankai University) and Prof. C. Dong (Qinghua University), respectively. Animal experiments were performed in accordance with the Institutional Animal Care and Use Committee of Soochow University, and all research protocols were approved by the Animal Ethical Committee of Soochow University (SYXK2018-0048). CVB3 (Nancy strain) is a gift from Prof. Y. Yang (Key Laboratory of Viral Heart Diseases, Zhongshan Hospital, China) and was propagated in a Hela cells monolayer in RPMI 1640 (Life Technologies) supplemented with 10% FCS. CVB3 was titrated by 50% tissue culture infective dose (TCID50) assay on Hela cell monolayers according to the method of Reed and Muench (33).
CVB3 pancreatitis and evaluation
Male C57B/6 mice of 6 wk of age were i.p. inoculated with 2 × 103 TCID50 CVB3 in 100 μl PBS. The pancreas were removed at 7 d postinfection (dpi), half for detecting viral load and inflammatory cytokine levels and half for histopathology. Briefly, tissues were cut longitudinally, fixed in 10% phosphate-buffered formalin, paraffin embedded, sectioned at 5 μm, and stained with H&E. Images were captured randomly by a Nikon Eclipse TE2000-S microscope (Nikon); the inflammatory and edema/necrosis scores were quantified by a semiquantitative scale (34): 1, <25% of the tissues affected; 2, 25–50% of the tissue involved; and 3, >50% of the tissue involved.
In vivo neutralization of Vγ4γδ T cells
Groups of 8–12 mice were i.v. injected with anti-mouse TCR Vγ4 mAb (120 μg/mouse, clone UC3-10A6; Bio X Cell) day −1 before and 2 d after CVB3 infection on day 0. Hamster IgG (clone HTK888) was used as isotype controls.
Vγ4γδ T cell expansion and transfer and IL-23 treatment
Splenocytes from WT or IL-17A−/− mice were cultured with plate-coated anti-Vγ4 mAb (UC3, 10 μg/ml) and rIL-2 (100 U/ml; Invitrogen) at 37°C for 7 d, as described previously (35). The purity was assessed by FACS analysis. A total of 1 × 106 Vγ4+γδ T cells were transferred i.v. into B6 TCRδ−/− mice 24 h before and 2 d after CVB3 infection as previously described (36). Mice were treated with rIL-23 (4 μg/mouse; PeproTech) 24 h before and 2 d after CVB3 infection.
Preparation of single-cell suspensions from pancreas and blood
Fresh pancreas were rinsed and minced into small pieces in sterile petri dishes containing 10 ml of digestion buffer that consisted of 10% FCS, 100 μg/ml type II collagenase (Sigma-Aldrich), 30 μg/ml DNase I (Sigma-Aldrich), and 5 μg/ml hyaluronidase (Roche) in RPMI 1640 medium. Tissues were subjected to two rounds of digestion for 1 h at 37°C, 200 rpm. Then the minced pancreas were passed through 70-μm mesh strainers (BD Falcon). Individual cell suspensions from three mice were pooled and centrifuged for collection of cell precipitation, which was resuspended in 40% Percoll (GE Healthcare). Single-cell leukocytes were isolated by 40–70% Percoll, followed by centrifugation for 30 min at 800 × g and resuspended in RPMI 1640/10% FCS. PBMCs were isolated by centrifugation (400 × g, 10 min) of whole peripheral blood on a density gradient in Lymphocyte Separation Medium (TBDscience) and resuspended in RPMI 1640/10% FCS.
FACS analysis
Unless otherwise indicated, all Abs were obtained from BioLegend. Single-cell suspensions were preincubated with anti-FcγR–blocking mAb (2.4G2) and washed. Then, cells were surface stained with APC/Cy7/anti-CD45 (clone 30-F11), PE/anti-CD11b (clone M1/70), and PE/Cy7/anti–Ly-6G (clone 1A8) for neutrophils or with FITC/anti-Ly6C (clone HK1.4) for monocytes, PE/anti-CD3 (clone 17A2), and APC-anti-CD4 (clone GK1.5) for CD4+ T cells, and PE/Cy7/anti-TCRδ mAb (GL3; BD Biosciences) and FITC/anti-Vγ1 (clone 2.11) or FITC/anti-Vγ4 (clone UC3-10A6) for γδ T cells. To detect intracellular cytokine expression, cells were cultured with 25 ng/ml PMA, 500 ng/ml ionomycin, and 10 μg/ml brefeldin A for 4 h. After washing, cells were stained with PerCP/Cy5.5/anti-CD4 (clone GK1.5) or APC/anti-TCRδ mAb (GL3) or FITC/anti-Vγ4 for 30 min. After incubation of cells with Cytofix/Cytoperm (BD Biosciences) according to the manufacturer’s instructions, intracellular cytokine staining was performed using PE/anti–IL-17A (BD Biosciences), PE/anti-IFNγ (clone XMG 1.2), and isotype-matched control Ab (rat IgG1 κ-chain; eBioscience) for 30 min on ice. The stained cells were analyzed on a flow cytometer FACSCalibur (BD Biosciences) with FlowJo 8.3.3 software (Tree Star).
Cytokine and lipase measurement
The concentrations of TNF-α, IL-6, IL-1β, IL-17A, IFN-γ, and MCP-1 in the pancreas or heart homogenates (10% weight per volume in 2% PBS) were quantified with quantikine cytokine ELISA kits (eBioscience), according to the manufacturer’s instructions. Concentration of serum lipase was measured by ELISA kit (ELISAGenie).
Immunohistochemistry
Immunohistochemistry (IHC) was performed to assess pancreatic levels of IL-17A or IL-23 according to the manufacturer’s instructions (horseradish perioxidase/diaminobenzidine detection IHC kit; Abcam). Briefly, the paraffin sections of pancreas were incubated with primary Abs against IL-17A (Abcam) or IL-23 (Abcam) at 4°C overnight. After three washes with PBS, sections were incubated with Biotinylated Goat Anti-Polyvalent for 10 min at room temperature. After washing, the sections were incubated with streptavidin/peroxidase, and staining was developed with diaminobenzidine Substrate. Images were captured with a Nikon Eclipse TE2000-S microscope.
Confocal immunofluorescence microscopy
Pancreas were embedded in OCT and made into 5-μm cryosection. Sections were fixed with 4% paraformaldehyde and blocked with normal goat serum for 1 h at room temperature. Primary anti-mouse IL-17A Ab (1% BSA; Abcam) incubation was performed at 4°C overnight. After three washes with PBS, sections were incubated with fluorochrome-conjugated goat anti-rabbit IgG (SouthernBiotech) and DAPI for 4 h. Images were captured on A1 confocal microscope (Nikon).
Statistical analysis
Data are expressed as mean ± SEM. Continuous homoscedastic parametric comparisons of two groups were performed with the two-tailed Student t test. Multiple group comparisons were performed by one-way ANOVA, followed by Bonferroni posttests (StatPlus). Histopathology was assessed by Mann–Whitney U test; log-rank test was used to compare survival curves. All statistics were analyzed using GraphPad Prism 5 software. A p < 0.05 was considered statistically significant.
Results
IL-17A is robustly upregulated in pancreas of mice during early phase of CVB3 infection and promotes CVB3-induced pancreatitis
We first investigated whether IL-17A was induced by CVB3 infection. C57BL/6 (B6) mice were i.p. infected with 2 × 103 TCID50 CVB3, and the production of IL-17A in the pancreas was determined by ELISA, Western blot, and IHC. IL-17A protein level was significantly upregulated as early as 1 dpi (Fig. 1A). Unlike the continuously increased IL-17 expression in infected hearts during the 7-d period (Supplemental Fig. 1A), pancreatic IL-17A production increased from day 1, reached a maximum level at 3 dpi, and markedly reduced by 7 dpi, as demonstrated by Western blot, IHC assay, and immunofluorescent staining (Fig. 1B–D). By intracellular staining of IL-17A, we found the number of IL-17A–expressing CD45+cells increased to a peak at 3 dpi (from 0.4 to 1.45%, 3 × 102 to 2.2 × 103 cells per pancreas, 0 to 3 dpi; Fig. 1E) and then markedly reduced by 7 dpi. Collectively, CVB3 infection induces robust upregulation of IL-17A in the pancreas during the first 3 d of infection. We then investigated the role of IL-17A by comparing the disease development, viral replication, and pancreatitis in WT and IL-17A−/− mice infected with CVB3. IL-17A deficiency in mice did not result in a reduction of viral load (Fig. 1G) in pancreas as compared with WT mice. However, IL-17A−/− mice died much later, having significantly elevated survival rate (70.0% ± 10.5 versus 42.8% ± 4.2, 14 dpi, p < 0.01) and reduced body weight loss (17.8% ± 3.5 versus 30.3% ± 4.0, 14 dpi, p < 0.01; Fig. 1F), as compared with WT mice. WT and IL-17A−/− mice had similar levels of acinar cell destruction on 3 dpi. However, on 7 dpi, when WT mice had extensive inflammatory cell infiltration and acinar cells necrosis, IL-17A−/− mice exhibited significantly decreased pancreatic damage (Fig. 1H). In line with that, pancreatic levels of proinflammatory cytokines including TNF-α, IL-1β, IL-6, IL-17A, and MCP1 were significantly reduced in IL-17A–deficient mice, as compared with those of WT mice (Fig. 1I). These data indicate the transiently upregulated pancreatic IL-17A in the early stage of CVB3 infection promotes the development of viral pancreatitis.
IL-17A transiently increases in the pancreas and promotes viral pancreatitis in CVB3-infected mice. C57BL/6 mice were infected i.p. with 2 × 103 TCID50 CVB3. (A) IL-17A level in the pancreas was determined by ELISA up to 7 dpi. (B and C) The protein level of IL-17A was measured by Western blot assay (B) or IHC staining (C). (D) Immunofluorescence staining of the pancreas frozen sections was carried out 0, 1, 3, and 7 dpi with anti–IL-17A (green) mAb and DAPI and analyzed by confocal laser scanning microscopy. (E) Representative FACS plots and summary of IL-17A+CD45+ lymphoid cells in the pancreas during 7 d of infection. (F) WT and IL-17A−/− C57BL/6 mice were infected i.p. with 2 × 103 TCID50 CVB3. The mortality and body weight change of mice were followed during 14 d of CVB3 infection. (G) Pancreatic viral titer was determined by TCID50 assay 3 and 7 dpi. (H) The pancreatic histopathology of WT and IL-17A−/− mice 7 dpi was analyzed by H&E staining. Inflammatory and edema/necrosis scores were quantified. (I) At 3 and 7 dpi, protein levels of inflammatory cytokines in the pancreas were measured by ELISA. Data represent the mean ± SEM (n = 6–10) from three independent experiments. *p < 0.05, **p < 0.01, ***p < 0.001. a, acinus; d, degranulated acinar cells; i, islet of Langerhans; in, inflammatory infiltrate; ns, not significant.
IL-17A transiently increases in the pancreas and promotes viral pancreatitis in CVB3-infected mice. C57BL/6 mice were infected i.p. with 2 × 103 TCID50 CVB3. (A) IL-17A level in the pancreas was determined by ELISA up to 7 dpi. (B and C) The protein level of IL-17A was measured by Western blot assay (B) or IHC staining (C). (D) Immunofluorescence staining of the pancreas frozen sections was carried out 0, 1, 3, and 7 dpi with anti–IL-17A (green) mAb and DAPI and analyzed by confocal laser scanning microscopy. (E) Representative FACS plots and summary of IL-17A+CD45+ lymphoid cells in the pancreas during 7 d of infection. (F) WT and IL-17A−/− C57BL/6 mice were infected i.p. with 2 × 103 TCID50 CVB3. The mortality and body weight change of mice were followed during 14 d of CVB3 infection. (G) Pancreatic viral titer was determined by TCID50 assay 3 and 7 dpi. (H) The pancreatic histopathology of WT and IL-17A−/− mice 7 dpi was analyzed by H&E staining. Inflammatory and edema/necrosis scores were quantified. (I) At 3 and 7 dpi, protein levels of inflammatory cytokines in the pancreas were measured by ELISA. Data represent the mean ± SEM (n = 6–10) from three independent experiments. *p < 0.05, **p < 0.01, ***p < 0.001. a, acinus; d, degranulated acinar cells; i, islet of Langerhans; in, inflammatory infiltrate; ns, not significant.
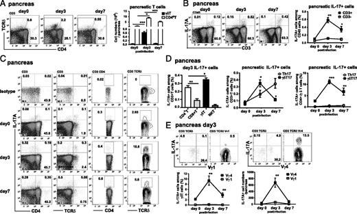
Vγ4 γδT17 cells constitute the predominant IL-17–producing cells in pancreas during early stage of infection
Next, we examined the cellular source of IL-17 in the pancreas during the acute infection of CVB3. Because we observed IL-17A as early as 1 dpi, it is likely that the early IL-17 is produced by innate cells, likely γδ T cells. We examined the appearance of γδ T cells in the pancreas postinfection (p.i.). The proportion of γδ T cells increased from 0.8% on day 0 to 2.4% by 3 dpi, then reduced to 0.6% by 7 dpi. The entire γδ population increased from <1 × 103 cells in a naive pancreas to 6 × 103 cells by 3 dpi, then returned to baseline level by 7 dpi (Fig. 2A). In contrast, there is no significant change of the proportion of pancreatic CD4+ T cells, although their numbers increased to a peak on 3 dpi and remained relatively high level by 7 dpi (Fig. 2A).
γδ T cells are the main producers of IL-17A in the pancreas during early stage of CVB3 infection. C57BL/6 mice were infected i.p. with 2 × 103 TCID50 CVB3. Six to eight mice were sacrificed 0, 3, and 7 dpi, and immune cells were isolated from pancreas and analyzed. (A) Representative flow cytometry plots and quantitative summary of CD4+ T cells and γδ+ T cells in the infected pancreas at 0, 3, and 7 dpi are shown. (B–E) The pancreatic lymphocytes were stimulated with PMA and ionomycin for 4 h. The cells were stained with mAb against surface markers of each T cell subset, then intracellularly with anti–IL-17A mAb and analyzed by flow cytometry. Representative flow cytometry plots and proportions of IL-17A–producing CD3+ T cells among CD45+ lymphoid cells are shown (B). IL-17A+ CD3+ T cell populations from pancreas were further analyzed for TCRδ and CD4 expression by flow cytometry (C). Proportion of IL-17A–producing T subsets (CD4+, CD8+, TCRδ+, and NK1.1+ cells) among CD3+ T cells, IL-17A+γδ+T, and IL-17A+Th17 cells among CD3+T, γδ+T, or CD4+ T cells in CVB3-infected pancreas are shown (D). (E) At 3 dpi, pancreatic γδ T cells were stained with anti-TCR Vγ1 and Vγ4 mAbs, then intracellularly stained with anti–IL-17A mAbs. Representative flow cytometry plots and quantitative summary of IL-17A+Vγ1 and IL-17A+Vγ4 T cells among γδ+ T cells are shown. Data represent the mean ± SEM (n = 6–8) from three independent experiments. *p < 0.05, **p < 0.01, ***p < 0.001. ns, not significant.
γδ T cells are the main producers of IL-17A in the pancreas during early stage of CVB3 infection. C57BL/6 mice were infected i.p. with 2 × 103 TCID50 CVB3. Six to eight mice were sacrificed 0, 3, and 7 dpi, and immune cells were isolated from pancreas and analyzed. (A) Representative flow cytometry plots and quantitative summary of CD4+ T cells and γδ+ T cells in the infected pancreas at 0, 3, and 7 dpi are shown. (B–E) The pancreatic lymphocytes were stimulated with PMA and ionomycin for 4 h. The cells were stained with mAb against surface markers of each T cell subset, then intracellularly with anti–IL-17A mAb and analyzed by flow cytometry. Representative flow cytometry plots and proportions of IL-17A–producing CD3+ T cells among CD45+ lymphoid cells are shown (B). IL-17A+ CD3+ T cell populations from pancreas were further analyzed for TCRδ and CD4 expression by flow cytometry (C). Proportion of IL-17A–producing T subsets (CD4+, CD8+, TCRδ+, and NK1.1+ cells) among CD3+ T cells, IL-17A+γδ+T, and IL-17A+Th17 cells among CD3+T, γδ+T, or CD4+ T cells in CVB3-infected pancreas are shown (D). (E) At 3 dpi, pancreatic γδ T cells were stained with anti-TCR Vγ1 and Vγ4 mAbs, then intracellularly stained with anti–IL-17A mAbs. Representative flow cytometry plots and quantitative summary of IL-17A+Vγ1 and IL-17A+Vγ4 T cells among γδ+ T cells are shown. Data represent the mean ± SEM (n = 6–8) from three independent experiments. *p < 0.05, **p < 0.01, ***p < 0.001. ns, not significant.
We next performed intracellular staining to investigate the source of pancreatic IL-17A during the first 7 d of CVB3 infection. It revealed that the CD3+ T cells, other than CD3− cells, are major (80%) producers for early IL-17A in the infected pancreas (Fig. 2B). Within CD3+ T cells, CD8+T and NKT cells produced negligible levels of IL-17A (<0.1%) (Supplemental Fig. 1B). Very few IL-17A–producing γδ T cells were detected in naive pancreas, whereas the IL-17A+ γδT population significantly increased and peaked 3 dpi (from 0.04 to 0.35% within CD3+ T cells), then reduced to low level by 7 dpi (Fig. 2C). In contrast, the IL-17A+CD4+ T cells continued to increase from 0 to 7 dpi (from 0.1 to 0.35% among CD3+ T cells). At 3 dpi, when IL-17A secretion reaches a maximum, γδ T cells (45.6% of IL-17+CD3+ T cells) were the largely preponderant producers of IL-17A, whereas CD4+Th cells (35.2%) represented a major, but less equally contributed, population for IL-17A production (Fig. 2C, 2D). Less than 0.5% of CD4+Th cells secreted IL-17A during 7 d of infection, whereas more than 10% of the γδ T cells produced IL-17A by 3 dpi (Fig. 2C). Thus, γδ T cells represent the primary and important producers of IL-17A during early CVB3 infection, with markedly higher IL-17A–producing efficiency than that of CD4+Th cells. At a later stage (7–10 dpi), γδ T cells produced IL-17A to a lesser extent than CD4+ T cells did.
Next, we evaluated the IL-17A production by two γδT subsets and found that Vγ4 γδ T cells, rather than Vγ1 γδ T cells, contributed to more than 75% of IL-17A production by γδ T cells on 3 dpi (Fig. 2E). These results suggest that the Vγ4+γδ T cells accumulate early and represent the major source of IL-17A in the pancreas during the early stage of CVB3 infection.
γδ T cell deficiency decreases the susceptibility of mice to CVB3 pancreatitis
We therefore evaluated the role of γδ T cells on the development of AP. TCRδ−/− or WT mice were i.p. infected with 2 × 103 TCID50 of CVB3. In comparison with B6 WT mice, TCRδ−/− mice died much later, and 30% more mice survived 14 d of infection (Fig. 3A). By 14 dpi, WT mice lost 35.1% ± 2.3% of their body weight but significantly less of weight loss (21.0% ± 1.7%) was seen in TCRδ−/− mice (p < 0.01; Fig. 3A). No significant difference in pancreatic viral titer was observed at 3 or 7 dpi between TCRδ−/− or WT mice (Fig. 3B), indicating that γδT does not promote mortality by enhancing virus replication. By comparing the tissue pathology, we found that WT and TCRδ−/− mice had similar degrees of acinar cell destruction on 3 dpi. However, TCRδ−/− mice contained less immune cell infiltration at this time point. Compared with WT mice, TCRδ−/− mice exhibited significantly reduced degrees of both acinar cell necrosis and inflammatory immune infiltration on 7 dpi (Fig. 3C) and decreased pancreatic levels of TNF-α, IL-6, and IL-17A (p < 0.05; Fig. 3D). These data indicate that γδ T cells promote CVB3-induced AP, mainly through increasing inflammatory immune infiltration.
γδ T cells are pathogenic in CVB3-induced pancreatic inflammation and damage. TCRδ−/− and WT mice were i.p. infected with 2 × 103 TCID50 of CVB3. (A) The mortality and weight change of mice were followed by 14 dpi. (B) At 3 and 7 dpi, pancreatic viral titer were analyzed by TCID50 assay. (C) Histopathology of pancreas tissues was evaluated by H&E staining, and inflammatory and edema/necrosis scores were quantified. Arrows show tubular/ductular structures. (D) Protein levels of inflammatory cytokines in the homogenates of pancreas were measured by ELISA. Data represent the mean ± SEM (n = 6–8) from three independent experiments. *p < 0.05, **p < 0.01. a, acinus; d, degranulated acinar cells; i, islet of Langerhans; in, inflammatory infiltrate; ns, not significant.
γδ T cells are pathogenic in CVB3-induced pancreatic inflammation and damage. TCRδ−/− and WT mice were i.p. infected with 2 × 103 TCID50 of CVB3. (A) The mortality and weight change of mice were followed by 14 dpi. (B) At 3 and 7 dpi, pancreatic viral titer were analyzed by TCID50 assay. (C) Histopathology of pancreas tissues was evaluated by H&E staining, and inflammatory and edema/necrosis scores were quantified. Arrows show tubular/ductular structures. (D) Protein levels of inflammatory cytokines in the homogenates of pancreas were measured by ELISA. Data represent the mean ± SEM (n = 6–8) from three independent experiments. *p < 0.05, **p < 0.01. a, acinus; d, degranulated acinar cells; i, islet of Langerhans; in, inflammatory infiltrate; ns, not significant.
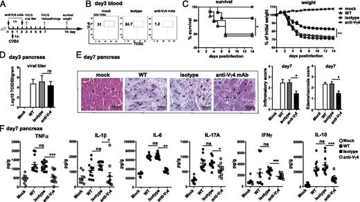
Vγ4 γδ T cells deficiency leads to decreased CVB3 pancreatitis
To explore the precise role of Vγ4 γδ T cells on the development of AP, a two anti-Vγ4 mAb injection regimen was adopted 1 d before and 2 d after CVB3 infection on day 0 (Fig. 4A), as previously reported (36). We confirmed that one injection of the mAb fulfills more than 95% depletion of Vγ4 γδ T cells, and the effect could sustain for 3 d (Fig. 4B). As compared with isotype controls, anti-Vγ4 mAb treatment reduced the degree of body weight loss of mice (17.1% ± 1.5 versus 27.4% ± 2.5, p < 0.01) and significantly elevated 14-d survival rate (83.3% ± 10.5 versus 57.1% ± 6.5, p < 0.05; Fig. 4C). Viral titers determined by TCID50 were similar in the pancreas from infected mice treated with isotype or anti-Vγ4 Ab (Fig. 4D), indicating Vγ4 γδ T cells did not affect CVB3 replication. By 7 dpi, there was extensive immune infiltration and degranulation/necrosis of the acinar cells involving ∼98% of acinar cells in WT and isotype Ab–treated mice. Compared with that, anti-Vγ4–treated mice exhibited a significantly reduced level of immune cell infiltration and acinar cell necrosis (Fig. 4E). In line with that, Vγ4-depleted mice had significantly reduced levels of TNF-α, IL-1β, IL-6, IL-17A, IFN-γ, and IL-10 in the pancreas (Fig. 4F). These results indicate that Vγ4 γδ T cells play a pathogenic role in CVB3-induced pancreatitis.
Depletion of Vγ4+γδ T cells significantly decreases pancreatitis. (A) C57 WT mice were i.v. injected with anti-Vγ4–specific mAb/isotype control Ab on days −1 before and +2 p.i. of 2 × 103 TCID50 of CVB3 on day 0. (B) The depletion efficiency was confirmed 3 dpi by flow cytometry. (C) Percent survival and weight change of mice were followed by 14 dpi. (D) Pancreatic viral titer at 3 dpi was analyzed by TCID50 assay. (E) Representative H&E-stained sections of the pancreas from isotype or anti-Vγ4 mAb–treated mice at 7 dpi. Arrows show tubular/ductular structures. (F) Levels of TNF-α, IL-1β, IL-6, IL-17A, IFN-γ, and IL-10 from pancreas homogenates of mice were assessed by ELISA on 7 dpi. Data represent the mean ± SEM (n = 6–8) of three independent experiments. *p < 0.05, **p < 0.01, ***p < 0.001. a, acinus; d, degranulated acinar cells; i, islet of Langerhans; in, inflammatory infiltrate.
Depletion of Vγ4+γδ T cells significantly decreases pancreatitis. (A) C57 WT mice were i.v. injected with anti-Vγ4–specific mAb/isotype control Ab on days −1 before and +2 p.i. of 2 × 103 TCID50 of CVB3 on day 0. (B) The depletion efficiency was confirmed 3 dpi by flow cytometry. (C) Percent survival and weight change of mice were followed by 14 dpi. (D) Pancreatic viral titer at 3 dpi was analyzed by TCID50 assay. (E) Representative H&E-stained sections of the pancreas from isotype or anti-Vγ4 mAb–treated mice at 7 dpi. Arrows show tubular/ductular structures. (F) Levels of TNF-α, IL-1β, IL-6, IL-17A, IFN-γ, and IL-10 from pancreas homogenates of mice were assessed by ELISA on 7 dpi. Data represent the mean ± SEM (n = 6–8) of three independent experiments. *p < 0.05, **p < 0.01, ***p < 0.001. a, acinus; d, degranulated acinar cells; i, islet of Langerhans; in, inflammatory infiltrate.
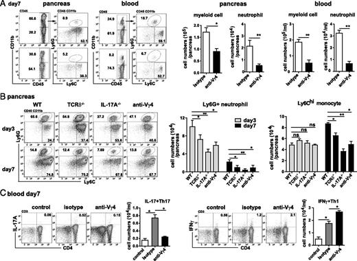
Vγ4 γδ T cells promote pancreatic neutrophil infiltration and peripheral Th17 response
We then use flow cytometry to investigate the mechanism by which Vγ4 γδ T cells increase pancreatitis by analyzing the constituents of the immune infiltrates in the infected pancreas and blood. Three days after CVB3 infection of WT mice, both neutrophils (CD11b+Ly-6G+Ly-6Clow) and Ly-6Chi monocytes (CD11b+Ly-6G−Ly-6Chi) accumulated in the pancreas and 30- and 60-fold (percentage) increased within the CD45+leukocyte infiltrates, as compared with naive mice, whereas 7 dpi, there was a quick decline of neutrophil infiltration (30% decreased to 8%, within CD45+) but a continuous increase of monocyte infiltration in the infected pancreas of WT mice (25% increased to 35%, Supplemental Fig. 1C). The Vγ4+ T cell–depleted mice showed markedly lower percentage and numbers of inflammatory CD11b+ myeloid cells and Ly-6G+ neutrophils in infected pancreas (1.5%/CD45+, 3.2 × 103 per pancreas, versus isotype 6.3%/CD45+, 2.1 × 104 per pancreas, p < 0.05; Fig. 5A) and markedly decreased neutrophil numbers in the blood (4.6%/CD11b+, 3.2 × 104/ml, versus 0.5%, 0.5 × 104/ml, p < 0.05) 7 dpi compared with isotype-treated mice (Fig. 5A). In line with that, TCRδ−/− mice and IL-17A−/− mice also displayed significantly reduced pancreatic-infiltrated neutrophil numbers both 3 and 7 dpi, and Ly-6Chi monocyte numbers 7 dpi as compared with those in WT mice (Fig. 5B). These data suggest that γδ T cell– and Vγ4 γδ T cell–derived IL-17A is critical for regulating the influx of neutrophil and monocyte into the pancreas upon CVB3 infection.
γδT–increased viral pancreatitis is associated with enhanced neutrophil influx into the pancreas and increased Th17 response. (A) Representative FACS plots and summary of CD11b+ myeloid cells and Ly-6G+Ly-6C− neutrophils in the pancreas and blood of isotype or anti-Vγ4 mAb–treated mice on 7 dpi. (B) Representative FACS plots and summary of Ly-6G+Ly-6C− neutrophils and Ly-6G−Ly-6Chi monocyte frequency in the pancreas of WT, IL-17−/−, or TCRδ−/− mice at 3 and 7 dpi. (C) At 7 dpi, blood lymphocytes were stimulated with PMA and ionomycin for 4 h. The cells were stained with anti-CD4 mAb, then intracellularly with anti–IL-17A or anti–IFN-γ mAb and analyzed by flow cytometry. Cell numbers of IFN-γ+CD4+T and IL-17+ CD4+ T cells were compared between mice receiving anti-Vγ4 mAb and isotype IgG control. Data were presented as mean ± SEM (n = 6–8) of three representative independent experiments. *p < 0.05, **p < 0.01.
γδT–increased viral pancreatitis is associated with enhanced neutrophil influx into the pancreas and increased Th17 response. (A) Representative FACS plots and summary of CD11b+ myeloid cells and Ly-6G+Ly-6C− neutrophils in the pancreas and blood of isotype or anti-Vγ4 mAb–treated mice on 7 dpi. (B) Representative FACS plots and summary of Ly-6G+Ly-6C− neutrophils and Ly-6G−Ly-6Chi monocyte frequency in the pancreas of WT, IL-17−/−, or TCRδ−/− mice at 3 and 7 dpi. (C) At 7 dpi, blood lymphocytes were stimulated with PMA and ionomycin for 4 h. The cells were stained with anti-CD4 mAb, then intracellularly with anti–IL-17A or anti–IFN-γ mAb and analyzed by flow cytometry. Cell numbers of IFN-γ+CD4+T and IL-17+ CD4+ T cells were compared between mice receiving anti-Vγ4 mAb and isotype IgG control. Data were presented as mean ± SEM (n = 6–8) of three representative independent experiments. *p < 0.05, **p < 0.01.
The polarization of CD4+ T lymphocytes and their cytokine milieu are key factors in the outcome of CVB-induced diseases.Vγ4-depleted mice had a significantly smaller proportion of IL-17A–producing CD4+cells out of CD3+ T lymphocytes compared with WT mice (0.2% versus 0.75%, p < 0.001), whereas a significantly elevated proportion of IFN-γ–producing CD4+ T cells (2.5% versus 1.5%, p < 0.05; Fig. 5C) in the blood. Altogether, these results indicate that CVB3-activated γδT and Vγ4 γδ T cells play a pathogenic role in the initiation of acute viral pancreatitis by driving the influx of proinflammatory neutrophils and Ly-6Chi mono/macrophages into the pancreatic tissue and by amplifying Th17-biased inflammatory responses.
Vγ4 γδ T cell–derived IL-17A is required for the induction of CVB3 pancreatitis
To directly demonstrate a role for Vγ4-derived IL-17A in acute viral pancreatitis, 1 × 106 Vγ4 γδ T cells, cultured from splenocytes of WT and IL-17A−/− mice after 6 d stimulation with anti-Vγ4 and rIL-2 (Fig. 6A), were i.v. transferred into TCRδ−/− mice 1 d before and 2 d after CVB3 infection (Fig. 6B) with γδT reconstitution efficiency achieving 60% (Fig. 6C). Compared with the reduced disease severity in TCRδ−/− mice, Vγ4 γδT transfer significantly increased mortality and weight loss of mice by 7 dpi (Fig. 6D). WT Vγ4 γδ T cells transfer had no significant effect on viral burden in the pancreas at the peaking infection (Fig. 6E); however, they led to worsened histopathology as shown by increased acinar cell necrosis and inflammatory infiltration in the pancreas, whereas TCRδ−/− mice that received IL-17A−/− γδ T cells failed to change the pancreatic pathology (Fig. 6G). Only IL-17A–intact WT γδ T cells restored the proinflammatory cytokine–producing capacity of TCRδ−/− mice, whereas the TCRδ−/−mice receiving IL-17A−/−γδ T cells (IL-17A−/−γδT→TCRδ−/−) lacked the capacity to secret high amounts of TNF-α, IL-1β, IL-6, and IL-17A, as well as MCP-1, in the infected pancreas (Fig. 6H). The serum lipase activity as an indicative of pancreatic injury was also lower in TCRδ−/− mice receiving IL-17A−/− Vγ4 γδ T cells than in mice receiving intact WT γδ T cells (Fig. 6F). Therefore, Vγ4+γδ T cell–derived IL-17A is an important cytokine involved in and required for the early pathogenic immunity against acute CVB3 infection.
Adoptive transfer of IL-17A–producing Vγ4γδ T cells restores pancreatitis in the CVB3-infected TCRδ−/− mice. (A) Vγ4 γδ T cells were induced by in vitro culture splenocytes with anti-Vγ4 mAb and rIL-2 for 6 d. (B) Schematic map indicating the transfer experiment regimen: 1 × 106 Vγ4 γδ T cells derived from WT or IL-17A−/− mice were i.v. injected into TCRδ−/− mice 1 d before and 2 d after CVB3 infection. (C) Restoration of Vγ4 γδT population in the blood of transferred mice on 3 dpi was analyzed by flow cytometry. (D) Percentage of survival and weight change of mice were followed by 14 dpi. (E) Pancreatic viral titer on 3 dpi was analyzed by TCID50 assay. (F) Serum lipase activity as an indicative of pancreatic injury was detected at 7 dpi. (G) Representative H&E-stained sections of the pancreas from TCRδ−/−mice at 7 dpi. Inflammatory and edema/necrosis scores were quantified. (H) Protein levels of inflammatory cytokines in pancreas homogenates were measured by ELISA on 7 dpi. Data represent the mean ± SEM (n = 6) from three independent experiments. *p < 0.05, **p < 0.01, ***p < 0.001. a, acinus; d, degranulated acinar cells; in, inflammatory infiltrate.
Adoptive transfer of IL-17A–producing Vγ4γδ T cells restores pancreatitis in the CVB3-infected TCRδ−/− mice. (A) Vγ4 γδ T cells were induced by in vitro culture splenocytes with anti-Vγ4 mAb and rIL-2 for 6 d. (B) Schematic map indicating the transfer experiment regimen: 1 × 106 Vγ4 γδ T cells derived from WT or IL-17A−/− mice were i.v. injected into TCRδ−/− mice 1 d before and 2 d after CVB3 infection. (C) Restoration of Vγ4 γδT population in the blood of transferred mice on 3 dpi was analyzed by flow cytometry. (D) Percentage of survival and weight change of mice were followed by 14 dpi. (E) Pancreatic viral titer on 3 dpi was analyzed by TCID50 assay. (F) Serum lipase activity as an indicative of pancreatic injury was detected at 7 dpi. (G) Representative H&E-stained sections of the pancreas from TCRδ−/−mice at 7 dpi. Inflammatory and edema/necrosis scores were quantified. (H) Protein levels of inflammatory cytokines in pancreas homogenates were measured by ELISA on 7 dpi. Data represent the mean ± SEM (n = 6) from three independent experiments. *p < 0.05, **p < 0.01, ***p < 0.001. a, acinus; d, degranulated acinar cells; in, inflammatory infiltrate.
rIL-23 administration increases viral pancreatitis through driving in vivo expansion of IL-17–producing γδ T cells
IL-23 stimulation is essential for IL-17A secretion by γδ T cells (37). To investigate whether IL-23 expression was induced before γδ T cell accumulation, we detected pancreatic level of IL-23 during 7 d of infection. There was a robust promotion of IL-23 expression at 1 dpi, which reduced markedly by 2 dpi (Fig. 7A, 7B). To clarify whether this IL-23 pathway operates upstream of Vγ4 γδ T cell/IL-17A production in the infected pancreas, we next investigated the effect of rIL-23 treatment on γδT17 expansion and disease susceptibility. After receiving rIL-23 (4 μg/mg) at −1 and 2 d after CVB3 infection, WT and TCRδ−/−mice both showed promoted disease susceptibility (Fig. 7C) with viral titer unaffected (Fig. 7D). Compared with PBS treatment, rIL-23 treatment markedly increased immune inflammation but moderately increased acinar cell destruction (Fig. 7F) and serum lipase level (Fig. 7E) by 7 dpi in WT and TCRδ−/− mice. However, elevated pancreatic production of TNF-α, IL-1β, IL-6, and IFN-γ by IL-23 treatment was mostly found in WT mice but not that much evident in TCRδ−/− mice (Fig. 7G).
IL-23 administration increases CVB3-pancreatitis via an IL-17+γδ T cell–dependent manner. (A and B) Pancreatic IL-23 level during 7 d of CVB3 infection was evaluated by IHC assay of the pancreatic section (A) and by quantitative PCR (Q-PCR) (B). (C–H) Administration of rIL-23 to mice increased viral pancreatitis and in vivo expansion of IL-17A–producing γδ T cells. WT and TCRδ−/−mice were i.p. injected with IL-23 (4 μg/mouse) or PBS 12 h before CVB3 infection. Percentage of survival and weight change of mice (n = 6–12) were followed by 14 dpi. (C). At 3 dpi, viral titers in pancreas were analyzed by TCID50 assay (D). Serum lipase level at 7 dpi was measured by ELISA (E). The pancreatic histology (H&E) was analyzed on 7 dpi, and the pathological score was quantified (F). Protein levels of inflammatory cytokines in the pancreas homogenates at 7 dpi were measured by ELISA (G). Serum level of IL-17A at 3 dpi was detected by ELISA (H). (I and J) Twelve hours p.i. after IL-23 administration, pancreas mononuclear cells were analyzed by flow cytometry for the presence of IL-17A–producing cells. Representative flow cytometry plots and quantitative summary of IL-17+γδT and IL-17+Th17 are shown (I). (K) Proposed roles for γδ T cells in amplifying pathogenic CD4+ Th17 responses and neutrophil influx in the onset of CVB3-induced AP. CVB3 infection directly leads to damaged pancreatic acinar cell, which releases DAMPs. TLR recognition of DAMPs and signaling in resident macrophages and dendritic cells (DCs) leads to expression of IL-23 and IL-1β at as early as 24 h p.i. IL-23 activates the differentiation of γδ T cells into Vγ4γδ T cells (γδT17), resulting in quickly elevated and peaking production of IL-17A in the pancreas 3 dpi. IL-23 and γδ T cell–derived IL-17A promotes the polarization of naive T cells into Th17 cells, which become the primary IL-17A producers at a later phase (7–10 dpi) and are heavily implicated in the pathogenesis of CVB3 pancreatitis. The local IL-17A/IL-17RA signaling also increases the severity of viral pancreatitis through promoting the influx of peripheral neutrophils into the infected pancreas. Data represent the mean ± SEM (n = 6–8) from three independent experiments. *p < 0.05, **p < 0.01, ***p < 0.001. a, acinus; d, degranulated acinar cells; I, intact acinar cell; i, islet of Langerhans; in, inflammatory infiltrate; ns, not significant.
IL-23 administration increases CVB3-pancreatitis via an IL-17+γδ T cell–dependent manner. (A and B) Pancreatic IL-23 level during 7 d of CVB3 infection was evaluated by IHC assay of the pancreatic section (A) and by quantitative PCR (Q-PCR) (B). (C–H) Administration of rIL-23 to mice increased viral pancreatitis and in vivo expansion of IL-17A–producing γδ T cells. WT and TCRδ−/−mice were i.p. injected with IL-23 (4 μg/mouse) or PBS 12 h before CVB3 infection. Percentage of survival and weight change of mice (n = 6–12) were followed by 14 dpi. (C). At 3 dpi, viral titers in pancreas were analyzed by TCID50 assay (D). Serum lipase level at 7 dpi was measured by ELISA (E). The pancreatic histology (H&E) was analyzed on 7 dpi, and the pathological score was quantified (F). Protein levels of inflammatory cytokines in the pancreas homogenates at 7 dpi were measured by ELISA (G). Serum level of IL-17A at 3 dpi was detected by ELISA (H). (I and J) Twelve hours p.i. after IL-23 administration, pancreas mononuclear cells were analyzed by flow cytometry for the presence of IL-17A–producing cells. Representative flow cytometry plots and quantitative summary of IL-17+γδT and IL-17+Th17 are shown (I). (K) Proposed roles for γδ T cells in amplifying pathogenic CD4+ Th17 responses and neutrophil influx in the onset of CVB3-induced AP. CVB3 infection directly leads to damaged pancreatic acinar cell, which releases DAMPs. TLR recognition of DAMPs and signaling in resident macrophages and dendritic cells (DCs) leads to expression of IL-23 and IL-1β at as early as 24 h p.i. IL-23 activates the differentiation of γδ T cells into Vγ4γδ T cells (γδT17), resulting in quickly elevated and peaking production of IL-17A in the pancreas 3 dpi. IL-23 and γδ T cell–derived IL-17A promotes the polarization of naive T cells into Th17 cells, which become the primary IL-17A producers at a later phase (7–10 dpi) and are heavily implicated in the pathogenesis of CVB3 pancreatitis. The local IL-17A/IL-17RA signaling also increases the severity of viral pancreatitis through promoting the influx of peripheral neutrophils into the infected pancreas. Data represent the mean ± SEM (n = 6–8) from three independent experiments. *p < 0.05, **p < 0.01, ***p < 0.001. a, acinus; d, degranulated acinar cells; I, intact acinar cell; i, islet of Langerhans; in, inflammatory infiltrate; ns, not significant.
To elucidate whether IL-23–increased pancreatitis is through an IL-17A+γδT17–dependent mechanism, we analyzed intracellular IL-17A production in pancreatic CD3+ T cells at 12 h p.i. Critically, rIL-23 administration resulted in a marked 5-fold–increased frequency of IL-17A+ γδ T cells in pancreas of mice at 12 h p.i., as compared with PBS-treated mice (Fig. 7I). The contribution of γδ T cells to IL-17A producers upon IL-23 stimulation clearly outcompeted that of CD4+ T cells, for there were 3-fold more IL-17+γδT than IL-17+CD4+ T cells (Fig. 7J). Serum IL-17A production at 3 dpi was significantly elevated in IL-23–treated WT mice, but not in the IL-23–treated TCRδ−/−mice (Fig. 7H). It indicates that γδ T cells are major IL-17A–producing cells and required for the in vivo promoting effect of IL-23 on the development of viral pancreatitis. Taken together, these results strongly suggest that the early IL-23–potentiated γδT17 cells play a critical role in the initiation of pathogenic inflammatory injury in the pancreas during the acute phase of CVB3 infection (Fig. 7K).
Discussion
We reported, in this study, an important role for Vγ4γδ T cells, as early IL-17A–producing cells, in driving viral pancreatitis via an IL-23/γδT17/neutrophil axis. We show that, in response to the markedly elevated IL-23 in the pancreas within 24 h of CVB3 infection, the pancreatic Vγ4γδ T cells transiently, but robustly, produce high level of IL-17A 3 dpi, which increases the pancreatic pathology via expanding peripheral Th17 response and increasing the influx of neutrophils and Ly-6Chi monocytes into the pancreas.
CVB is a common cause of acute and chronic myocarditis and pancreatitis, often leading to heart failure and pancreatic deficiency (11, 38). CVB3 stimulates the production of IL-17 from various cell types and tissues. Although the pathogenic role of IL-17A in the development of CVB3-induced myocarditis has been demonstrated (39, 40), the precise mechanism by which viral infection leads to pancreatic pathology is poorly understood. Tissue sections from human chronic pancreatitis were demonstrated to be heavily stained with IL-17A (41). A strikingly, but transient, increased IL-17A expression was induced in the pancreas of mice (∼500-fold from day 0 to 3; Fig. 1A) by CVB3 infection in this study. Yet, the role of IL-17A in CVB3 pancreatitis pathogenesis remains unclear. In this study, we demonstrated that the elevated local IL-17A plays a critical pathogenic role in the onset of CVB3-induced pancreatitis, which is not relied on the increase of viral load by IL-17A. Upon CVB3 infection, both viral-induced acinar cell necrosis and aggressive inflammatory infiltrates contribute to the acute severe damage of the pancreas. When compared with the tissue pathology of the infected WT mice, significantly decreased inflammatory infiltrates, and to a lesser extent, reduced acinar cell necrosis, was found in the pancreas of IL-17A–deficient mice (Fig. 1H). Further, flow cytometry revealed that the IL-17A–deficient pancreas had markedly reduced infiltration of Ly-6G+ neutrophils and Ly-6Chi monocytes at 3 dpi (Fig. 5B). Therefore, IL-17A signaling is important to increase pathogenic immunity to the pancreas at very early stage of CVB3 infection via promoting neutrophilic inflammation.
A striking finding of this study is to identify an important IL-23/γδT17/neutrophil axis in driving the inflammatory immune injury to the pancreas during early phase of CVB3 infection. A robust upregulation of IL-23 protein in the pancreas was observed within 24 h of CVB3 infection (Fig. 7A, 7B). That is in accordance with previous report that the increased serum levels of IL-23 and IL-17 are correlated with the severity of AP of patients (42). IL-23 is well known to stimulate the proliferation of IL-23R constitutively high–expressing γδ T cells to differentiate into IL-17–secreting γδT17 cells (37). That explains a robust expansion of IL-17–secreting γδT17 cells in the infected pancreas 3 dpi (Fig. 2A, 2C). Exogenous administration of rIL-23 to mice induced a quick expansion of IL-17–secreting γδT17 cells, but not Th17 cells, as early as 12 h p.i. (Fig. 7H), demonstrating a critical role for IL-23 in initiating in vivo γδT17 response upon CVB3 infection. Following the same kinetics of γδT17 cells, which secreted the highest level of IL-17A on 3 dpi, there was a robust influx of neutrophils into the pancreas (peaking 3 dpi, reduced by 7 dpi; Supplemental Fig. 1C). IL-17A deficiency or Vγ4γδT depletion both decreased neutrophils influx into the infected pancreas (Fig. 5B), thus profoundly diminished the pancreatitis severity, with viral titer unaffected (Figs. 1G, 4D). Taken together, the pancreatic neutrophil and monocyte influx induced by early γδ T cell–derived IL-17A contribute greatly to CVB3 pancreatitis. Consistent with our finding, Leppkes et al. (41) document that IL-17A delivery drives pancreatitis mainly through increasing Ly-6G+ neutrophil infiltration and inducing aggregated neutrophil extracellular traps to occlude pancreatic ducts in human and murine pancreatic tissues.
The role of neutrophils in viral infections remains largely understudied and even debated (43). Our group reported a robust accumulation of neutrophils in the infected hearts of CVB3-infected mice which peaked 3 dpi. However, mAbs depletion of peripheral neutrophils had no effect on viral titer and the heart pathology (44), whereas it is reported that neutrophils internalized CVB3 and increased viral dissemination as well as viral myocarditis (45). However, Althof et al. (46) found that injection of mice with ONX 0914, a preclinical immunoproteasome-specific inhibitor to treat CVB3 myocarditis, induced neutrophilia in blood. But neutrophil function is most likely not essential for CVB3 control by CVB3–neutrophil extracellular trap coculture experiment and in vivo anti–Ly-6G depletion assay. Using IL-17RA–deficient mice, our group has found the disease severity and viral myocarditis were significantly decreased, probably via diminishing cardiac influx of neutrophils (data not published). Therefore, neutrophil influx might play an important pathological role in both viral pancreatitis and viral myocarditis, but their mechanism remains not understood. Further study is needed to compare phenotypes and functions of pancreatic neutrophils (get in contact to damage-associated molecular pattern [DAMP] or pathogen-associated molecular pattern stimuli) with peripheral patrolling neutrophils in the pathogenesis of CVB3 pancreatitis.
A rapid and vigorous recruitment of γδ T cells into the hearts has been demonstrated in an early phase of CVB3 infection in mice (36, 47) and in the infected pancreas (Fig. 2A). As the first line of host defense against infection, γδ T cells are supposed to display early-stage antiviral activities against human CMV, hepatitis B virus, and SIV infection (48–50). However, previous work (51) and our data imply that γδ T cells have no direct effect on CVB3 replication (Fig. 4B, Supplemental Fig. 2). γδ T cells comprise Vγ1 and Vγ4 cells as two main subsets in the peripheral tissue of mice (52). Both beneficial and detrimental roles have been attributed to Vγ1 and Vγ4 subsets in various experimental inflammatory models (53). During acute CVB3 infection, Vγ4 cells are reported to increase cardiac damage by killing infected, CD1d-expressing cardiomyocytes (54), CD4+ Th2 cells (55), and Foxp3+T regulatory cells (56) through Fas-dependent mechanisms, whereas our previous work demonstrates that Vγ1-deriving IL-4 plays a protective role against CVB3 myocarditis (46). This study reveals that both γδ T cells and Vγ4γδ T cells play a detrimental role in the pathogenesis of CVB3 pancreatitis in mice, with Vγ4 subset underlying the detrimental role ascribed to γδ T cells. Vγ4γδ T cells from CVB3-infected hearts were reported to mainly secrete TNF-α and IFN-γ, which increased viral myocarditis via activating M1 and Th1 responses (57). We found that γδ T cells are very minor source of IFN-γ in the infected hearts and the spleen (46). We show, in this study, that Vγ4γδ T cells, but not CD4+ or CD8+ T cells, are the primary largely principal producers of IL-17A in the pancreas 3 dpi (Fig. 2; when IL-17A expression was the highest). Only the IL-17A+ Vγ4γδ T cells (γδ17 T cells) reconstituted TCRδ−/− mice to develop pancreatitis in the CVB3-infected mice to the level of WT mice (Fig. 6D–H), demonstrating IL-17A is an important effector molecule of Vγ4γδ T cells to promote viral pancreatitis. γδT17 cells are often the main providers of IL-17A and initiate type 17 immunity in various models of inflammatory diseases (58). IL-17A+γδ T cell frequency (∼30%) was significantly higher than IL-17A+αβ T cells in the liver during the first 3 d of L. monocytogenes infection (19). More than 65% of lung IL-17A was produced by γδ T cells within the initial 5 d of M. bovis infection (59). γδ17 T cells respond faster than Th17 cells and thus predominate in the early stages of inflammatory responses. The early IL-17A from intrahepatic γδ T cells was important for adaptive immune responses in viral hepatitis (60). Therefore, the early-stage activation of pancreatic Vγ4γδ T cells precedes and promotes the activation and recruitment of peak numbers of CD4+Th17 cells into the pancreas around 7–14 d after CVB3 infection via IL-17A.
We detected a significantly smaller proportion of IL-17A+ Th17 cells, whereas a significantly elevated proportion of IFN-γ+ Th1 cells out of CD3+ T lymphocytes in Vγ4-depleted mice was detected compared with those in isotype-treated mice (Fig. 5C), indicating a protective role of IFN-γ for Coxsackievirus pancreatitis. Pancreatic β cell–specific IFN-γ transgenic mice were demonstrated to decrease viral replication early in the pancreas and protect against CVB3 myocarditis (61). IFN-γ–transgenic mice had significantly lower virus load at the peak of infection, higher numbers of activated macrophages, and less damage to their acinar tissue (62). Our data also indicate a potential counteracting role of IL-17 against IFN-γ response (by Th1, NK, or NKT cells). Through IL-17R signaling, IL-17RA+ responder cells help recruit Th1 cells to the site of infection and regulate Th1 via chemokine. Th17 cells and IL-17–responding neutrophils are both able to secrete IL-10 and, therefore, could potently inhibit production of TNF and IL-12, which weakens Th1 responses (63). IL-17A–secreting Vγ4γδ T cells were proved to protect hepatitis through inhibiting NKT cell production of harmful IFN-γ (64). Mice deficient in Vγ4γδ T cells exhibited more severe liver damage upon Con A treatment by elevating IFN-γ production in CD4+ T cells (49). Collectively, Vγ4γδ T cells have a significant influence on the development of viral pancreatitis via regulating CD4+Th cell phenotype in the early phase of CVB3 infection.
This work identifies a critical IL-23/γδT17/neutrophil axis in the pathogenesis of CVB3-induced viral pancreatitis. We show that γδ T cells are activated by local IL-23 and constitute an important source of innate IL-17 in the pancreas of mice within 1–3 d after CVB3 infection. Vγ4+γδT17 cells promote IL-17 production by CD4+ Th17 cells and increase neutrophil influx into the pancreas, thus driving excessive inflammation in the infected pancreas. Our findings provide a mechanism whereby IL-23 induces the early local production of innate IL-17A by γδ T cells, which promotes viral pancreatitis. Our finding suggests that the combination of antiviral agents with anti–IL-17, anti–IL-23, or anti-γδT17 drugs may result in therapeutic synergy during acute CVB–induced pancreatitis.
Acknowledgements
We thank Dr. Zhinan Yin from Nankai University for providing TCRδ−/− mice and Dr. Chen Dong from Qinghua University for providing IL-17A−/− mice.
Footnotes
This work was supported by National Natural Science Foundation of China Grants 31870903 and 31670930, a project funded by the Priority Academic Program Development of Jiangsu Higher Education Institutions, the Jiangsu Natural Science Foundation Monumental Project (14KJA310005), the Jiangsu Provincial Innovative Research Team, and Program for Changjiang Scholars and Innovative Research Team in University Grant PCSIRTIRT1075.
The online version of this article contains supplemental material.
References
Disclosures
The authors have no financial conflicts of interest.






