Visual Abstract

Abstract
Tumor-associated macrophages are major contributors to malignant progression and resistance to immunotherapy, but the mechanisms governing their differentiation from immature myeloid precursors remain incompletely understood. In this study, we demonstrate that exosomes secreted by human and mouse tumor-educated mesenchymal stem cells (MSCs) drive accelerated breast cancer progression by inducing differentiation of monocytic myeloid-derived suppressor cells into highly immunosuppressive M2-polarized macrophages at tumor beds. Mechanistically, MSC-derived exosomes but not exosomes from tumor cells contain TGF-β, C1q, and semaphorins, which promote myeloid tolerogenic activity by driving PD-L1 overexpression in both immature myelomonocytic precursors and committed CD206+ macrophages and by inducing differentiation of MHC class II+ macrophages with enhanced l-Arginase activity and IL-10 secretion at tumor beds. Accordingly, administration of tumor-associated murine MSC-derived exosomes accelerates tumor growth by dampening antitumor immunity, and macrophage depletion eliminates exosome-dependent differences in malignant progression. Our results unveil a new role for MSC-derived exosomes in the differentiation of myeloid-derived suppressor cells into macrophages, which governs malignant growth.
Introduction
Macrophages with protumoral activity represent the most abundant leukocyte population infiltrating solid tumors (1). It is now generally accepted that tumor-associated macrophages (TAMs) originate primarily from bone marrow (BM)–derived blood monocytes and closely related monocytic myeloid-derived suppressor cells (M-MDSCs) recruited to tumors (2) and only to a lesser extent from tissue-resident proliferating precursors. Thus, pathological expansion and abnormal function of myeloid cells is a hallmark of virtually all solid tumors, and immature myeloid cells with immunosuppressive activity (myeloid-derived suppressor cells [MDSCs]) expand from the BM in response to tumor-derived inflammatory signals, accumulate in the periphery, and in the case of cells of the myelomonocytic lineage (M-MDSCs), eventually home to tumor beds or premetastatic niches (3–5).
The function of immature myeloid cells depends on their environment. Correspondingly, the tumor microenvironment (TME) governs the plasticity of intratumoral myeloid cells (1, 6). Hence, after migration to tumor beds, M-MDSC rapidly differentiate to TAMs (4), and converging evidence supports that circulating monocytes/M-MDSCs are essential for macrophage accumulation and activity in solid tumors (7–9). Although the M1/M2 polarization model is too simplistic to explain the heterogeneous spectrum of differentiation and activation that characterizes TAMs (4), it is generally accepted that M2 polarization is associated with tumor-promoting, immunosuppressive activities. Investigation into the mechanisms driving rapid macrophage differentiation from M-MDSCs, and acquisition of M2-like features in the TME has primarily focused on two master regulators: CSF1 (1) and hypoxia (7). However, the mechanistic details of these processes and the contribution of other factors remains incompletely understood (2). An attractive candidate for the regulation of phenotypic changes in myeloid cells in cancer is mesenchymal stem cells (MSCs). Recent studies indicate that, in response to tumor-derived cues, MSCs establish a cross-talk with myeloid cells through the secretion of myeloid chemoattractants and other factors that lead to their functional reprogramming (10). However, tumor-associated MSCs have been associated with controversial effects, which appear to be mediated by their polarization to a proinflammatory or an anti-inflammatory phenotype (11).
In this study, we investigated the association between tumor-educated MSCs and promalignant M2-polarized macrophages in a breast cancer. Our results indicate that exosomes specifically secreted by tumor MSCs are a major contributing factor to the conversion of M-MDSCs into macrophages and the acquisition of M2-like tumor-promoting attributes.
Materials and Methods
Animals and tumors
Wild-type, female, 4–6-wk-old C57BL/6 mice were procured from Charles River Laboratories and maintained by the animal facility of Moffitt. Animal experiments were approved by the Institutional Animal Care and Use Committee at the University of South Florida.
The Brpkp110 primary mammary tumor cell line was generated by culturing a mechanically dissociated C57BL/6 L-Stop-L-KrasG12Dp53flx/flxL-Stop-L-Myristoylated p110α−luciferaseflx/+ primary breast tumor mass as previously described (12, 13). Tumors were initiated by injecting 5 × 105 cells into the axillary flanks. Tumor volume was calculated as follows: 0.5 × (L × W2), where L is length and W is width. Tumor tissues were dissected mechanically into single-cell suspension for flow cytometry or retained for RNA and protein isolation.
Human samples
Surgically removed fresh primary breast tumor tissues from patients with infiltrating duct carcinoma (IDC) of breast and autologous healthy breast tissues were collected from Saroj Gupta Cancer Centre and Research Institute (Kolkata, India) with prior approval from the Institutional Ethics Committee. RNA and proteins were extracted (n = 51) from one part, whereas tumors were dissected and digested (n = 15) in RPMI 1640 containing a collagenase/hyaluronidase mixture (STEMCELL Technologies), filtered through a 70-μ nylon cell strainer (HiMedia Laboratories) to make single-cell suspensions. Pathological information about stage, Richardson–Bloom grade, hormone receptor and Her2 expression status were obtained. A breast tissue microarray (TMA) slide (n = 19) was obtained from Christiana Care Health System (Philadelphia, PA) with prior Institutional Ethics Committee approval.
Cell lines and media
Human monocyte cell line THP-1, breast cancer cell lines MDA-MB-231 and T47D, and normal breast cell line MCF10A were procured from the National Centre for Cell Science (Pune, India). All cell lines were routinely cultured in R10 media (RPMI 1640, 10% FBS, penicillin [100 IU/ml], streptomycin [100 μg/ml], l-glutamine [2 mM], sodium pyruvate [0.5 mM]) (Thermo Fisher Scientific). For MCF10A, medium was additionally supplemented with insulin (10 μg/ml), cholera toxin (100 ng/ml), and epidermal growth factor (20 ng/ml) (PeproTech).
Murine fibroblast cell line NIH/3T3, procured from American Type Culture Collection (Manassas, VA) and breast cancer cell line Brpkp110 were routinely maintained in R10 media or cultured in 10% exosome-depleted FBS-containing RPMI 1640.
For conditioned media collection, breast cancer cell lines MDA-MB-231 and T47D were grown to 60–70% confluency before replacing the medium with fresh R10. Both cell lines were then cultured for another 48 h, and media were collected. Further, conditioned media were filtered using 0.45-μ filter (Sartorius) to remove cell debris.
In vitro polarization and differentiation of human M2 macrophages
Human monocyte cell line THP-1 were made to transform into undifferentiated and nonpolarized M0 macrophages by 24 h incubation with phorbol 12-myristate 13-acetate (PMA, 150 nM; LC Laboratories) followed by 24 h incubation in R10 (14). For a positive control of M2 polarization, PMA-induced M0 THP-1 cells were incubated with IL-4 (20 ng/ml) and IL-13 (20 ng/ml) (PeproTech) for 48 h. To study the effect of conditioned medium of breast cancer cell lines on differentiation of M0 macrophages, conditioned-R10 medium were collected from 4-h–grown cultures of MDA-MB-231, T47D, and MCF10A, whereas the M0 THP-1 cells were cultured in these conditioned media according to the combinations.
Sorting and coculture
Human MSCs (hMSCs) were MACS sorted from breast tumors (n = 3, IDC) using human CD45 and CD271 microbead kits (Miltenyi Biotec) with manufacturer guidelines. Sorted CD45−CD271+ MSCs were pooled and cultured in vitro with hMSC proliferation medium (STEMCELL Technologies). Medium was transitioned to RPMI 1640 containing 10% exosome-depleted FBS before using these MSCs in experiments. Purity (CD45−CD271+ phenotype) was further confirmed by flow cytometry, whereas experiments using these hMSCs were done in fewer than five subsequent passages. MSCs (5 × 104) were placed in the upper chamber of 0.4-μ coculture inserts placed into a 24-well transwell plate (Thermo Fisher Scientific), as per the required combinations for indirect coculture with M0 THP-1 cells. In the lower chamber, PMA-induced M0 THP-1 cells (2 × 105) were placed in breast cancer cell line–conditioned medium or in normal R10. For the positive control set of M2 polarization, M0 THP-1 cells were incubated in IL-4 (20 ng/ml)– and IL-13 (20 ng/ml)–supplemented R10. Cocultures were done for 24 or 48 h.
Mouse MSCs (mMSCs) were FACS sorted using the following panel: CD45−CD11b−CD44+CD106+Sca1+ from Brpkp110 tumors (n = 3), pooled, and cultured in vitro with an mMSC expansion and proliferation medium (STEMCELL Technologies). Medium was transitioned to RPMI 1640 containing 10% exosome-depleted FBS before using these MSCs in experiments. Experiments using these mMSCs were done in fewer than five subsequent passages. From dissociated mouse tumors, epithelial tumor cells were sorted using the following panel: CD45−EpCAM+; MHC class II (MHC-II)–negative monocytic cells were sorted using the following panel: CD45+CD11b+F4/80+IA/IE−, and MHC-II–positive macrophages were sorted using the following panel: CD45+CD11b+F4/80+IA/IE+.
Exosome isolation and treatment
For exosome isolation, 5 × 106 cells (pooled hMSCs [n = 3] or mMSCs [n = 3] or breast cancer cells or 3T3 cells) were seeded in T-175 tissue culture flasks and were cultured for 12 h in RPMI 1640 with 10% exosome-depleted serum (Life Technologies). The cells were washed twice with PBS (HiMedia Laboratories) to remove exosome contaminants and were grown in RPMI 1640 with 10% exosome-depleted serum (Life Technologies). Exosomes were isolated using a Total Exosome Isolation Kit (Invitrogen), according to manufacturer recommendations, from conditioned medium of 48-h–grown culture, which provides an equivalent purity of exosomes as the ultracentrifugal method of exosome isolation (15). Exosomes from an entire T-175 flask (∼50 μg) were dissolved in 500 μl of PBS (∼100 ng/μl); therefore, the seeded cell number to reconstituted volume ratio is 10,000 cells:1 μl. M0 THP-1 cells were treated with exosomes, derived from either breast cancer cell lines or MSCs at a ratio of 1 μl:50,000 cells. Mouse BM-myeloid cells were treated with exosomes derived from either EpCAM+ breast cancer cells or 3T3 or MSCs at a ratio of 1 μl:50,000 cells. A total of 100 μl of mMSC-derived exosomes or PBS was injected intratumorally or peritumorally after 5 d of Brpkp110 breast tumor challenge.
Blocking of exosome biogenesis/secretion in vitro
To prevent biogenesis and secretion of exosomes from MDA-MB-231, T47D, and hMSCs, we used a standard chemical inhibitor, GW4869 (Cayman Chemical), using a standard protocol (16). GW4869 was dissolved in DMSO (Thermo Fisher Scientific) and diluted in R10 so that the final DMSO concentration in the medium was 0.005%. Breast cancer cell lines were treated with 20 μM GW4869 in R10, and conditioned media were collected after 48 h. hMSCs were treated with 20 μM GW4869 12 h before and during coculture with M0 THP-1, in the respective combinations.
Quantitative real-time PCR
Total RNA from dissociated tumor chunks and healthy breast tissues were isolated by a standardized protocol using TRIzol reagent (Thermo Fisher Scientific) or an RNeasy Plus Kit (QIAGEN). RNA was reverse transcribed to cDNAs using M-MLV Reverse Transcriptase (Invitrogen) or SuperScript IV (Invitrogen) and random hexamers (Invitrogen) or oligo-dT (Invitrogen). Quantification of human CD206, CD271, mRNA, and mouse Tgfb mRNA was performed using SYBR Green reagent (Applied Biosystems). Expression was normalized by 18S rRNA or GAPDH levels. Fold changes relative to average cycle threshold (CT) values in healthy tissues or vehicle group tumors were calculated by the equation 2−ΔΔCT.
Western blot
Cells and mechanically dissociated tumor samples were lysed in RIPA buffer (Thermo Fisher Scientific) with a protease-phosphatase inhibitor mixture (Sigma-Aldrich) and cleared by centrifugation. Proteins were quantified by Bradford reagent assay or BCA assay. Western blot (WB) was performed using our laboratory optimized protocol (17). Membranes were blotted with anti-CD206 (catalog no. 91992; Cell Signaling Technology [CST]), anti-CD163 (catalog no. 93498; CST), anti–PD-L1 (catalog no. 13684; CST), anti-Snail (catalog no. 3895; CST), anti-Slug (catalog no. 9585; CST), anti–E-cadherin (catalog no. 14472; CST) and anti–β-actin (catalog no. 4970; CST) Abs. Immunoreactive bands were developed using HRP-conjugated secondary Abs (catalog no. 7074; CST and catalog no. 7076; CST) and ECL substrate (Thermo Fisher Scientific).
Immunofluorescence
Immunofluorescence for CD206 and CD271 in the breast TMA was performed using our optimized protocol (17). Precisely, the slide was deparaffinized, followed by Ag retrieval, blocking, and incubation overnight at 4°C with anti-CD206 (catalog no. 91992; CST) and anti-CD271 (catalog no. MA5-13314; Invitrogen) Abs. The following day, slides were incubated with Alexa Fluor 568 (catalog no.A11004; Invitrogen) and Alexa Fluor 647 (catalog no.4414; CST)–conjugated secondary Abs and mounted using a DAPI-containing mounting reagent (CST). Images were captured in a confocal microscope (Leica SP8), and quantitative acquisition was performed by an automated slide scanner (Aperio-Leica). Analyses were done using Definiens Tissue Studio version 4.7 software.
Flow cytometry
Flow cytometry was performed by staining with Zombie Yellow viability dye, blocking with anti-CD16/32, and staining for 30 min at 4°C with the following anti-human Abs: CD45 (HI30; BD Biosciences), CD3 (UCHT1; BD Biosciences), CD11b (M1-70; BioLegend), CD206 (15-2; BioLegend), CD163 (GHI/61; BioLegend), CD271 (ME20.4; BioLegend), PD-L1 (29E.2A3; BioLegend); or the process was performed with the following anti-mouse Abs: CD45 (30-F-11; BioLegend), CD11b (M1-70; BioLegend), F4/80 (F4/80; BioLegend), Ly-6G (1A8; BioLegend), Ly-6C (HK1.4; BioLegend), IA/IE (M5/114; BD Biosciences), CD206 (C068C2; BioLegend), PD-L1 (10F.9G2; BioLegend), PD-1 (J43; BD Biosciences), IFN-γ (XMG1.2; BioLegend), CD3 (145-2C11; Tonbo Biosciences), CD8 (YTS156.7.7; BioLegend), CD4 (GK1.5; BD Biosciences), CD106 (429-MVCAM.A; BioLegend), EpCAM (G8.8; BioLegend), CD44 (IM7; BioLegend), Sca1 (D7; BioLegend). For IFN-γ, cells were prestimulated with PMA (20 ng/ml), ionomycin (1 μg/ml; Sigma-Aldrich) and GolgiStop (0.8 μl/106 cells; BD Biosciences) for 4 h. Samples were subsequently run using a BD FACS LSR II or sorted using a BD FACSAria. Data were analyzed using FlowJo.
In vitro polarization of mouse BM-derived monocytic cells, ELISA for IL-10, and arginase activity assay
BM cells were collected from wild-type C57BL/6 mice by flushing tibias and femurs. Following RBC lysis, 2.5 × 105 cells/ml of R10 media supplemented with recombinant mouse GM-CSF (40 ng/ml) plus IL-6 (40 ng/ml) (PeproTech) were cultured for 5 d. These cells were then washed, and 0.5 × 106 cells per well were plated in six-well plates and treated with purified exosomes from EpCAM+ breast tumor cells, mMSCs, or 3T3 cells, as described above, and incubated for 48 h. Culture-conditioned media were collected, and debris was removed.
Murine IL-10 protein concentration in conditioned media was measured by ELISA using a Sandwich ELISA Kit (BioLegend) according to the manufacturer-recommended protocol.
l-Arginase activity in these exosome-induced or control monocytic cells were quantified using an Arginase Activity Assay Kit (Abcam) according to manufacturer-recommended protocol, and arginase activity fold changes were calculated relative to control cells.
RNA sequencing
Total RNA was isolated from BM-derived myeloid cells using an RNA isolation kit (QIAGEN) and analyzed for RINe. Next generation RNA sequencing (RNA-seq) was performed by the Moffitt Cancer Center Molecular Genomics facility. Paired-end RNA-seq reads were aligned to the GRCm38 reference genome using STAR (version 2.5.2b) (18) followed by adaptor trimming by Cutadapt (version 1.8.1). Uniquely mapped reads were counted by htseq-count (version 0.6.1) (19), using Gencode M21 transcript annotations. Differential expression analysis was performed using DESeq2 (20). Genes with fold-change > 2 and false discovery rate q-values < 0.05 were considered differentially expressed and then subjected for pathway analysis using GeneGO MetaCore (https://portal.genego.com/). Heatmaps were generated with R package ComplexHeatmap (21) using Z-score–transformed log2 (1 + normalized count).
Analysis of The Cancer Genome Atlas data
Molecular data from The Cancer Genome Atlas (TCGA) for Breast Invasive Carcinoma was downloaded from the cBio Cancer Genomics Portal (http://www.cbioportal.org/), Broad Firehose Web site (https://gdac.broadinstitute.org/), and Genomic Data Commons Data Portal (https://portal.gdc.cancer.gov/). A total of 1100 patients with matched clinical information and tumor RNA-seq data were used in this study. Clinical data for these patients was obtained from the cBio portal. Gene expression values of tumor samples were calculated based on log2-transformed RNA-seq by expectation maximization values (22), which are normalized counts provided in the Broad Firehose portal. Multiple correlation analyses were performed using expressions of CD271, CD206, PD-L1, PD-1.
In vivo imaging of mice tumors
Tumor-bearing mice were injected i.p. with 2.5 mg/mouse luciferin (Promega), incubated for 10 min, and luciferase activity of the Luc+ Brpkp110 cells was captured using a Xenogen IVIS 200 in vivo imaging system.
Cell proliferation assays
A total of 5 × 104 Brpkp110 cells were plated in 96-well plates and the next morning were treated with or without 1 μl mouse MSC-derived exosomes. Cell proliferation was measured after 12 h or 24 h by addition of 10 μl Thiazolyl Blue Tetrazolium Bromide (MTT), 2–4 h incubation at 37°C, dissolving pellet with 100 μl of DMSO and absorbance measurement at 570 nm. The experiment was performed twice with triplicates.
Extracellular matrix invasion assay
Mouse tumor epithelial cells (CD45−EpCAM+) were sorted and cultured in vitro for fewer than two passages in R10 media. For invasion assay, cells were trypsinized, and 300 μl of cell suspension containing 1.0 × 106 cells/ml in serum free RPMI 1640 were seeded on the upper wells of Cell Invasion Assay Chambers (ECM550; Millipore). The lower wells were filled with 500 μl of R10. Cells were allowed to invade the extracellular matrix (ECM) for 36 h. Nonmigrated cells and the ECM gels were removed by cotton swabs. Invaded cells bound on the lower surface of the membrane were stained, air dried, and photographed in an EVOS FL Auto microscope. Finally, stained cells were dissolved in 10% acetic acid, and absorbance was measured at 560 nm.
ELISpot
BM-derived dendritic cells (BMDCs) were differentiated by culturing healthy C57BL/6 BM cells for 7 d with 20 ng/ml GM-CSF (PeproTech) added on day 0 and 3 and 10 ng/ml GM-CSF added on day 6 (22). BMDCs were subsequently primed with irradiated Brpkp110 cells (100 Gy plus 30 min UV) at a ratio of 10:1. An ELISpot assay was performed by stimulating 1 × 105 CD8+ T cells obtained from reactive lymph nodes from tumor-bearing mice with 1 × 104 Ag-primed BMDCs in an ELISpot plate (BD Biosciences) coated with mouse IFN-γ capture Ab, according to manufacturer recommendations, and incubated at 37°C and 5% CO2 for 72 h. Positive spots were developed and quantified in an ELISpot reader using Immunospot software (CTL).
Immunosuppression assay
Naive T cells were harvested from C57BL/6 mice spleens by magnetic bead negative selection to remove B220+, CD16/CD32+, CD11b+, and MHC-II+ non-T cells and labeled with proliferation tracker CellTrace Violet (CTV) according to manufacturer recommendation. T cell expansion was stimulated by coating plates with anti-CD3 (1 μg/ml; Tonbo Biosciences) and adding anti-CD28 (100 ng/ml; Tonbo Biosciences). Mouse tumor-sorted M-MDSCs or macrophages or in vitro–polarized BM-myeloid cells subsequently cocultured with T cells at 1:1, 1:10, or 1:20 ratios, and incubated for 3–4 d prior to flow cytometry analysis.
In vivo PD-L1 blockade
PD-L1 in tumor-bearing mice was neutralized by i.p. injection of 100 μg of anti–PD-L1 or isotype Abs (Bio X cell) every 3–4 d, starting from 3 d after tumor challenge. All the animals received a total of five doses of neutralization injection.
In vivo myeloid depletion
Myeloid cells in tumor-bearing mice were depleted in vivo by administering 200 μl of clodronate liposome (FormuMax) or control liposome (FormuMax) IP 2 d prior to intratumoral or peritumoral administration of exosomes or PBS. Subsequent i.p. injections were done every fourth day with 100 μl of the respective liposome. All the animals received a total of four doses of neutralization injection.
Liquid chromatography–tandem mass spectrometry analyses of exosomes
Exosomes were isolated from culture-conditioned media of EpCAM+ breast cancer cells, 3T3, and mouse MSCs according to protocol described above. Proteins were extracted from these exosomes, reduced by DTT, digested by trypsin, and subjected to liquid chromatography–tandem mass spectrometry analysis by the Moffitt Cancer Center Proteomics Facility. MaxQuant (version 1.5.2.8) was used to analyze the data and identify and quantify the proteins (23).
Statistical analyses
Unless mentioned, all data presented represent mean with SEM. Nonparametric Mann–Whitney–Wilcoxon test has been performed between two groups, and Kruskal–Wallis test has been performed for comparisons between more than two groups, unless indicated otherwise. Nonparametric Spearman rank correlation has been performed for correlation analysis. Analyses were carried out in GraphPad Prism 7.0 software. A significance threshold of 0.05 for p values was used.
Results
Exosomes derived from MSCs contribute to differentiating M-MDSCs into highly immunosuppressive M2-polarized macrophages
M-MDSCs differentiate into TAMs after migration to the tumor site (16). This is known to be influenced by factors that include hypoxia, CSF, VEGF, and STAT6 activation (24). However, recent studies indicate that reprograming of local tissue MSCs drives a tumor-promoting, immune-modulatory phenotype (25, 26). To understand the association between tumor-educated MSCs and immunosuppressive M2-polarized macrophages at tumor beds, we focused on exosomes secreted by MSCs within the breast TME (ExoMSC), which are known to contribute to disease progression (27–29). Hence, we first induced the expansion of MDSCs from mouse BM in response to inflammatory cytokines (30), in the presence of exosomes derived from either tumor-derived primary MSCs, tumor cells, or control 3T3 cells (all generated in exosome-depleted RPMI 1640 medium). As shown in Fig. 1A, the presence of ExoMSC from transplantable murine p53/K-Ras/PI3K–driven Brpkp110 breast tumors (12, 13) but not tumor cell–derived exosomes, induced a significant increase in the differentiation of CD11b+F4/80+Ly-6G−Ly-6C+MHC-II−/low cells into committed MHC-II+ macrophages. Moreover, both M-MDSCs and MHC-II+ macrophages in these cultures expressed higher CD206 and PD-L1 upon ExoMSC incubation (Fig. 1B, 1C). In addition, exosome-educated macrophages showed higher activity of l-Arginase (Fig. 1D) and secreted higher levels of IL-10 (Fig. 1E), both of which are strong immunosuppressive drivers. Correspondingly, RNA-seq and subsequent pathway analysis of BM-myeloid cells treated with ExoMSC (but not untreated or EpCAM+ breast tumor cell–derived exosome [ExoEpCAM+]- or 3T3 cell–derived exosome [Exo3T3]–treated cells) confirmed the acquisition of transcriptional patterns associated with immunosuppressive M2 macrophages (Fig. 1F, Supplemental Tables I, II).
MSC-derived exosomes promote conversion of M-MDSCs into immunosuppressive macrophages. (A) BM-derived GM-CSF plus IL-6–induced myeloid cells treated with or without exosomes from EpCAM+ tumor cells or 3T3 or MSCs for 48 h. Bar graphs showing number (percentage) of M-MDSCs (CD11b+F4/80+Ly-6G−Ly-6C+IA/IE−) and macrophages (CD11b+F4/80+Ly-6G−Ly-6C+IA/IE+) among the total myeloid population analyzed by flow cytometry. Flow cytometry dot plots of IA/IE in untreated and MSC-derived exosome-treated cells gated for viable CD11b+F4/80+Ly-6G−Ly-6C+ cells. Bar graphs showing percentages of IA/IE+ cells in different treatment groups. Experiments were performed twice. (B) Dot plots showing CD206 expression in M-MDSCs (upper) and macrophages (lower) in untreated and MSC-derived exosome-treated cells. Bar graphs showing percentages of CD206+ M-MDSCs and mean fluorescence intensity of CD206 in M-MDSCs (upper); and CD206+ macrophages and mean fluorescence intensity of CD206 in macrophages (lower), in different treatment groups. Experiments were performed twice. (C) Dot plots showing PD-L1 expression in M-MDSCs (upper) and macrophages (lower) in untreated and MSC-derived exosome-treated cells. Bar graphs showing percentages of PD-L1+ M-MDSCs (upper), and PD-L1+ macrophages (lower) in different treatment groups. Experiments were performed twice. (D) Bar graph showing arginase activity of GM-CSF plus IL-6–induced BM-derived myeloid cells upon treatment with or without EpCAM+ tumor cells or 3T3 or MSCs-derived exosomes for 48 h. Experiments were performed three times. (E) Bar graphs showing IL-10 concentration in conditioned media from BM-derived myeloid cells upon treatment with or without EpCAM+ tumor cells or 3T3 or MSCs-derived exosomes for 48 h. Experiments were performed three times and ELISA was performed with four replicates from each. (F) Heat map showing (left) differences in Z-scores for indicated genes in BM-derived myeloid cells upon treatment with or without EpCAM+ tumor cells or 3T3 or MSC-derived exosomes for 48 h. Graph (right) showing major upregulated pathways exclusively observed MSC exosome–treated BM-derived myeloid cells calculated and represented as −log10 values of false discovery rate (FDR). Experiments were performed in triplicate. (G) Dilution of CTV in labeled T cells activated with anti-CD3/CD28 Abs and cocultured with increasing ratios of BM-derived myeloid cells treated with or without EpCAM+ tumor cells or MSCs-exosomes for 48 h. Bar graph showing percentage of T cells proliferated after incubation with BM-derived myeloid cells for 3 d. Experiments were performed three times. *p < 0.05, **p < 0.01, ***p < 0.001. NS, not significant.
MSC-derived exosomes promote conversion of M-MDSCs into immunosuppressive macrophages. (A) BM-derived GM-CSF plus IL-6–induced myeloid cells treated with or without exosomes from EpCAM+ tumor cells or 3T3 or MSCs for 48 h. Bar graphs showing number (percentage) of M-MDSCs (CD11b+F4/80+Ly-6G−Ly-6C+IA/IE−) and macrophages (CD11b+F4/80+Ly-6G−Ly-6C+IA/IE+) among the total myeloid population analyzed by flow cytometry. Flow cytometry dot plots of IA/IE in untreated and MSC-derived exosome-treated cells gated for viable CD11b+F4/80+Ly-6G−Ly-6C+ cells. Bar graphs showing percentages of IA/IE+ cells in different treatment groups. Experiments were performed twice. (B) Dot plots showing CD206 expression in M-MDSCs (upper) and macrophages (lower) in untreated and MSC-derived exosome-treated cells. Bar graphs showing percentages of CD206+ M-MDSCs and mean fluorescence intensity of CD206 in M-MDSCs (upper); and CD206+ macrophages and mean fluorescence intensity of CD206 in macrophages (lower), in different treatment groups. Experiments were performed twice. (C) Dot plots showing PD-L1 expression in M-MDSCs (upper) and macrophages (lower) in untreated and MSC-derived exosome-treated cells. Bar graphs showing percentages of PD-L1+ M-MDSCs (upper), and PD-L1+ macrophages (lower) in different treatment groups. Experiments were performed twice. (D) Bar graph showing arginase activity of GM-CSF plus IL-6–induced BM-derived myeloid cells upon treatment with or without EpCAM+ tumor cells or 3T3 or MSCs-derived exosomes for 48 h. Experiments were performed three times. (E) Bar graphs showing IL-10 concentration in conditioned media from BM-derived myeloid cells upon treatment with or without EpCAM+ tumor cells or 3T3 or MSCs-derived exosomes for 48 h. Experiments were performed three times and ELISA was performed with four replicates from each. (F) Heat map showing (left) differences in Z-scores for indicated genes in BM-derived myeloid cells upon treatment with or without EpCAM+ tumor cells or 3T3 or MSC-derived exosomes for 48 h. Graph (right) showing major upregulated pathways exclusively observed MSC exosome–treated BM-derived myeloid cells calculated and represented as −log10 values of false discovery rate (FDR). Experiments were performed in triplicate. (G) Dilution of CTV in labeled T cells activated with anti-CD3/CD28 Abs and cocultured with increasing ratios of BM-derived myeloid cells treated with or without EpCAM+ tumor cells or MSCs-exosomes for 48 h. Bar graph showing percentage of T cells proliferated after incubation with BM-derived myeloid cells for 3 d. Experiments were performed three times. *p < 0.05, **p < 0.01, ***p < 0.001. NS, not significant.
Accordingly, myeloid cells treated with ExoMSC exhibited increased immunosuppressive activity compared with their counterparts incubated with ExoEpCAM+ or untreated (Fig. 1G). Together, these results strongly suggest that exosomes produced by tumor-associated MSCs contribute to the differentiation of M-MDSCs into M2-polarized macrophages at tumor beds, as well as contributing as enhancers of their immunosuppressive activity.
ExoMSC promote accelerated malignant progression through accumulation of immunosuppressive myeloid cells and promoting tumor cell invasiveness
To confirm that exosomes produced by tumor-educated MSCs are sufficient to drive the conversion of M-MDSCs into immunosuppressive macrophages in the breast cancer microenvironment in vivo, we challenged B6 mice with syngeneic Brpkp110 breast tumors and intratumorally administered ExoMSC or PBS. As expected, intratumor administration of ExoMSC increased tumor growth compared with the PBS-injected control mice in multiple experiments (Fig. 2A, 2B). Similar differences between ExoMSC and Exo3T3 were observed (Supplemental Fig. 1A). Importantly, accelerated malignant progression was not the result of direct effects on tumor cell proliferation because ExoMSC had no effect on in vitro Brpkp110 growth (Supplemental Fig. 1B). Rather, ExoMSC induced a significant increase in the frequency of MHC-II− M-MDSCs (Fig. 2C) and, accordingly, MHC-II+ macrophages (Fig. 2D) among all leukocytes at tumor beds. Notably, we observed a significant increase in the surface CD206 expression among tumor-associated M-MDSCs and macrophages in the ExoMSC-induced tumors and, also, an increased proportion of CD206+ M-MDSCs and CD206+ macrophage numbers among total leukocytes (Fig. 2E, 2F).
MSC exosomes drive increased tumor growth, upregulation of CD206 in tumor-associated M-MDSCs and macrophages, and EMT of cancer cells with superior invasive ability. (A) In vivo luciferase analysis showing tumor growth in the right axillary flank after 14 d from intratumoral administration of MSC-derived exosomes or PBS into Brpkp110 breast tumors. ExoMSC or PBS (vehicle) was administered after 5 d of tumor challenge. Data are representative of the two independent experiments (n = 5 per group; one representative experiment of two). (B) Comparison of tumor weight between ExoMSC and vehicle group after 14 d of PBS or exosome administration (n = 5 per group; two experiments). Representative tumors from an individual experiment are depicted. (C) Scatter plot showing number of M-MDSCs (CD45+CD11b+F4/80+Ly-6G−Ly-6C+IA/IE−) among total tumor-infiltrated leukocytes (viable CD45+) in vehicle and ExoMSC tumors (n = 5 per group; two experiments). (D) Scatter plot showing number of macrophages (CD45+CD11b+F4/80+Ly-6G−Ly-6C+IA/IE+) among total tumor-infiltrated leukocytes (viable CD45+) in vehicle and ExoMSC tumors (n = 5 per group; two experiments). (E) Representative flow cytometry plots showing percentage of CD206+ cells in gated viable M-MDSCs (CD45+CD11b+F4/80+Ly-6G−Ly-6C+IA/IE−); quantification of CD206+ M-MDSCs among total tumor-infiltrated leukocytes in ExoMSC and vehicle tumors are represented as scatter plots (n = 5 per group; two experiments). (F) Representative flow cytometry plots showing percentage of CD206+ cells in gated viable macrophages (CD45+CD11b+F4/80+Ly-6G−Ly-6C+IA/IE+); quantification of CD206+ macrophages among total tumor-infiltrated leukocytes in ExoMSC and vehicle tumors are represented as scatter plots (n = 5 per group; two experiments). (G) WBs of Slug, Snail, and E-cadherin in tumors from ExoMSC and vehicle group performed three times from three different tumors of each group. β-actin was used as loading control. Bar graphs showing WB intensities of Slug, Snail, and E-cadherin, relative to β-actin. (H) Phase contrast microscopy analysis and quantification by absorbance measurement at 560 nm of ECM invasion by CD45−EpCAM+ cancer cells from ExoMSC and vehicle group, performed three times from three different tumors of each group. *p < 0.05, **p < 0.01.
MSC exosomes drive increased tumor growth, upregulation of CD206 in tumor-associated M-MDSCs and macrophages, and EMT of cancer cells with superior invasive ability. (A) In vivo luciferase analysis showing tumor growth in the right axillary flank after 14 d from intratumoral administration of MSC-derived exosomes or PBS into Brpkp110 breast tumors. ExoMSC or PBS (vehicle) was administered after 5 d of tumor challenge. Data are representative of the two independent experiments (n = 5 per group; one representative experiment of two). (B) Comparison of tumor weight between ExoMSC and vehicle group after 14 d of PBS or exosome administration (n = 5 per group; two experiments). Representative tumors from an individual experiment are depicted. (C) Scatter plot showing number of M-MDSCs (CD45+CD11b+F4/80+Ly-6G−Ly-6C+IA/IE−) among total tumor-infiltrated leukocytes (viable CD45+) in vehicle and ExoMSC tumors (n = 5 per group; two experiments). (D) Scatter plot showing number of macrophages (CD45+CD11b+F4/80+Ly-6G−Ly-6C+IA/IE+) among total tumor-infiltrated leukocytes (viable CD45+) in vehicle and ExoMSC tumors (n = 5 per group; two experiments). (E) Representative flow cytometry plots showing percentage of CD206+ cells in gated viable M-MDSCs (CD45+CD11b+F4/80+Ly-6G−Ly-6C+IA/IE−); quantification of CD206+ M-MDSCs among total tumor-infiltrated leukocytes in ExoMSC and vehicle tumors are represented as scatter plots (n = 5 per group; two experiments). (F) Representative flow cytometry plots showing percentage of CD206+ cells in gated viable macrophages (CD45+CD11b+F4/80+Ly-6G−Ly-6C+IA/IE+); quantification of CD206+ macrophages among total tumor-infiltrated leukocytes in ExoMSC and vehicle tumors are represented as scatter plots (n = 5 per group; two experiments). (G) WBs of Slug, Snail, and E-cadherin in tumors from ExoMSC and vehicle group performed three times from three different tumors of each group. β-actin was used as loading control. Bar graphs showing WB intensities of Slug, Snail, and E-cadherin, relative to β-actin. (H) Phase contrast microscopy analysis and quantification by absorbance measurement at 560 nm of ECM invasion by CD45−EpCAM+ cancer cells from ExoMSC and vehicle group, performed three times from three different tumors of each group. *p < 0.05, **p < 0.01.
M-MDSCs and M2 macrophages at tumor beds are known to promote epithelial–mesenchymal transition (EMT) of tumor cells with increasing ECM-invasive abilities (31). Accordingly, we observed a decrease in the epithelial marker E-cadherin and an increase in mesenchymal markers Snail and Slug, with stronger ECM invasion ability of tumor-sorted epithelial cells (CD45−EpCAM+) from ExoMSC-treated tumors (Fig. 2G, 2H). Together, these data indicate that ExoMSC promote the accumulation of immunosuppressive myeloid cells as well as an invasive, prometastatic phenotype by breast cancer cells, overall driving accelerated malignant progression.
ExoMSC thwart protective antitumor immunity in tumor-bearing mice by upregulating PD-L1 expression in myeloid cells and derepressing PD-1 in T cells
Consistent with the immunosuppressive role of MSCs at tumor beds, ExoMSC completely abrogated the production of IFN-γ by CD8+ T cells from tumor-draining lymph nodes in response to cognate tumor Ags in ELISpot analysis (Fig. 3A). Corresponding decreases in IFN-γ production by both intratumoral CD8+ and CD4+ T cells from the ExoMSC-induced group were observed through FACS analysis of dissociated tumors (Fig. 3B). Accordingly, ExoMSC-induced tumor-derived M-MDSCs and, to an even greater extent, differentiated IA/IE+ macrophages, exhibited increased immunosuppressive activity on a per cell basis in multiple independent assays (Fig. 3C). Hence, immunosuppressive myeloid cells influenced by ExoMSC are not only more abundant but also more active at dampening T cell–mediated responses.
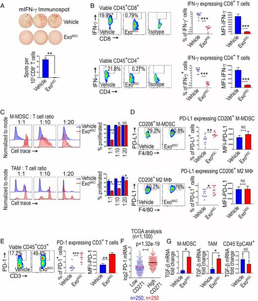
MSC-derived exosomes dampen antitumor T cell responses. (A) ELISpot analysis of CD8+ T cells isolated from draining lymph nodes of Brpkp110 tumor-bearing mice stimulated with irradiated tumor cell–pulsed BMDCs. (B) Representative flow cytometry analyses of IFN-γ production by CD8+ and CD4+ T cells from ExoMSC or vehicle tumors, preinduced with PMA (20 ng/ml), ionomycin (1 μg/ml; Sigma-Aldrich), and GolgiStop (0.8 μl/106 cells) for 4 h. An isotype control was used to set the gate for intracellular IFN-γ signal. Scatter graphs showing percentages of CD8+ and CD4+ cells from ExoMSC or vehicle tumors expressing IFN-γ; bar graphs showing IFN-γ mean fluorescence intensity (n = 5 per group; two experiments). (C) Dilution of CTV in labeled T cells activated with anti-CD3/CD28 Abs and cocultured with increasing ratios of IA/IE− M-MDSCs or IA/IE+ macrophages. Experiments were performed twice. (D) Representative flow cytometry analyses showing PD-L1 expression by CD206+ M-MDSCs and CD206+ M2 macrophages. Scatter graphs showing percentages of CD206+ M-MDSCs and CD206+ M2 macrophages from ExoMSC or vehicle tumors expressing PD-L1; bar graphs showing PD-L1 mean fluorescence intensity (n = 5 per group; two experiments). (E) Representative quantification of PD-1+ T cells (n = 5 per group; two experiments) and intensity of PD-1 expression on T cells (n = 5 per group; one representative experiment of two) in tumors from ExoMSC and vehicle group. (F) Scatter plot of log2 PD-1 mRNA expression from TCGA dataset (n = 1100) comparing breast tumors with the strongest CD271 (n = 250) and weakest CD271 (n = 250) expression. (G) Tgfb mRNA expression in tumor-sorted M-MDSCs (left), TAMs (middle), and CD45−EpCAM+ cancer cells (right). Experiment was performed twice. *p < 0.05, **p < 0.01, ***p < 0.001. NS, not significant.
MSC-derived exosomes dampen antitumor T cell responses. (A) ELISpot analysis of CD8+ T cells isolated from draining lymph nodes of Brpkp110 tumor-bearing mice stimulated with irradiated tumor cell–pulsed BMDCs. (B) Representative flow cytometry analyses of IFN-γ production by CD8+ and CD4+ T cells from ExoMSC or vehicle tumors, preinduced with PMA (20 ng/ml), ionomycin (1 μg/ml; Sigma-Aldrich), and GolgiStop (0.8 μl/106 cells) for 4 h. An isotype control was used to set the gate for intracellular IFN-γ signal. Scatter graphs showing percentages of CD8+ and CD4+ cells from ExoMSC or vehicle tumors expressing IFN-γ; bar graphs showing IFN-γ mean fluorescence intensity (n = 5 per group; two experiments). (C) Dilution of CTV in labeled T cells activated with anti-CD3/CD28 Abs and cocultured with increasing ratios of IA/IE− M-MDSCs or IA/IE+ macrophages. Experiments were performed twice. (D) Representative flow cytometry analyses showing PD-L1 expression by CD206+ M-MDSCs and CD206+ M2 macrophages. Scatter graphs showing percentages of CD206+ M-MDSCs and CD206+ M2 macrophages from ExoMSC or vehicle tumors expressing PD-L1; bar graphs showing PD-L1 mean fluorescence intensity (n = 5 per group; two experiments). (E) Representative quantification of PD-1+ T cells (n = 5 per group; two experiments) and intensity of PD-1 expression on T cells (n = 5 per group; one representative experiment of two) in tumors from ExoMSC and vehicle group. (F) Scatter plot of log2 PD-1 mRNA expression from TCGA dataset (n = 1100) comparing breast tumors with the strongest CD271 (n = 250) and weakest CD271 (n = 250) expression. (G) Tgfb mRNA expression in tumor-sorted M-MDSCs (left), TAMs (middle), and CD45−EpCAM+ cancer cells (right). Experiment was performed twice. *p < 0.05, **p < 0.01, ***p < 0.001. NS, not significant.
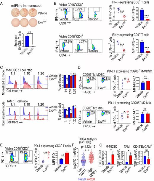
To understand how myeloid cells polarized in response to ExoMSC acquire enhanced immunosuppressive activity, we focused on our observation that the expression of PD-L1 in both CD206+IA/IE+ macrophages and their CD206+IA/IE− precursors in ExoMSC tumors was significantly increased by percentage, whereas the level of expression of PD-L1 on a per cell basis is not altered (Fig. 3D). In addition, we found that tumor-infiltrating lymphocytes in ExoMSC tumors express higher levels of PD-1 (Fig. 3E), supported by the association between mRNA expressions of CD271 and PD-1 in TCGA human breast tumors (Fig. 3F). Accordingly, ExoMSC-programmed M-MDSCs and macrophages within the TME produced significantly more (∼5-fold and ∼3-fold, respectively) Tgfb (Fig. 3G, left and middle panels), an immunosuppressive factor that derepresses PD-1 expression (32). In contrast, EpCAM+ cancer epithelial cells showed no significant change in Tgfb expression (Fig. 3G, right panel). Again, supporting the relevance of these observations, analysis of 1100 breast tumors in the TCGA datasets confirmed a clear difference in the PD-1 level between breast tumors with high versus low CD271 expression levels (p < 1.32 × 10−19; n = 250 strongest CD271, and n = 250 weakest CD271), suggesting dysregulation of PD-1 expression in breast tumor–associated T cells with increased infiltration of CD271+ MSCs (Fig. 3F). Confirming the requirement of the ExoMSC-dependent PD-L1:PD-1 axis in the abrogation of antitumor immunity, in vivo neutralization of PD-L1 in Brpkp110 tumor-bearing mice eliminated differences in tumor growth elicited by ExoMSC, whereas PD-L1 blockade was ineffective in vehicle-treated or Exo3T3 mice (Fig. 4A, 4B, Supplemental Fig. 1C). Because Brpkp110 tumor cells express very low PD-L1 in vivo (Supplemental Fig. 1D), these results indicate that increased expression of PD-L1 elicited by ExoMSC in M2-polarized myeloid cells is sufficient to explain the abrogation of protective antitumor immunity.
MSC-derived exosomes drive breast cancer progression through PD-L1–PD-1 axis and contain M-MDSC to M2-differentiating factors. (A) Vehicle and ExoMSC group mice administered with anti–PD-L1 neutralizing Abs or anti-isotype control Abs. Volume comparison at different time points (n = 5 per group, one representative experiment of two) starting from day of intratumor exosome or PBS administration (day 0). (B) Comparison of tumor weight between anti–PD-L1– or anti-isotype control Ab–injected mice groups (n = 5 per group, two experiments) after resection on day 21 after Brpkp110 challenge. Representative tumors from an individual experiment are depicted. (C) Comparison of intratumoral CD11b+ myeloid population in mice administered with chlodronate liposomes or control liposomes. (D) Both vehicle and ExoMSC groups administered with chlodronate liposomes or control liposomes. Volume comparison (n = 5 per group, one representative experiment of two) at different time points starting from day 0. (E) Comparison of tumor weight between chlodronate liposome– or control liposome–treated mice groups (n = 5 per group, two experiments) after resection on day 21 after Brpkp110 challenge. Representative tumors from an individual experiment are depicted. (F) List of important molecules contained exclusively or superiorly in MSC-derived exosomes. CD63 is listed as exosome quality control. **p < 0.01, ***p < 0.001. NS, not significant.
MSC-derived exosomes drive breast cancer progression through PD-L1–PD-1 axis and contain M-MDSC to M2-differentiating factors. (A) Vehicle and ExoMSC group mice administered with anti–PD-L1 neutralizing Abs or anti-isotype control Abs. Volume comparison at different time points (n = 5 per group, one representative experiment of two) starting from day of intratumor exosome or PBS administration (day 0). (B) Comparison of tumor weight between anti–PD-L1– or anti-isotype control Ab–injected mice groups (n = 5 per group, two experiments) after resection on day 21 after Brpkp110 challenge. Representative tumors from an individual experiment are depicted. (C) Comparison of intratumoral CD11b+ myeloid population in mice administered with chlodronate liposomes or control liposomes. (D) Both vehicle and ExoMSC groups administered with chlodronate liposomes or control liposomes. Volume comparison (n = 5 per group, one representative experiment of two) at different time points starting from day 0. (E) Comparison of tumor weight between chlodronate liposome– or control liposome–treated mice groups (n = 5 per group, two experiments) after resection on day 21 after Brpkp110 challenge. Representative tumors from an individual experiment are depicted. (F) List of important molecules contained exclusively or superiorly in MSC-derived exosomes. CD63 is listed as exosome quality control. **p < 0.01, ***p < 0.001. NS, not significant.
Depletion of macrophages contains immunosuppressive factors and rescues ExoMSC-driven–increased breast tumor growth
To confirm that ExoMSC-dependent differences in tumor growth are indeed driven by suppressive macrophages we used chlodronate liposomes to deplete macrophages in vivo. As shown in Fig. 4C, chlodronate administration resulted in a 4.5-fold reduction in tumor-infiltrating myeloid cells, including M-MDSCs and macrophages. Consequently, this depletion eliminated ExoMSC-induced differences in malignant progression (Fig. 4D, 4E).
To understand what elements carried by ExoMSC are responsible for driving M2 polarization and enhanced immunosuppressive activity in breast cancer myeloid cells, we finally compared the composition of ExoMSC and exosomes derived from 3T3 and EpCAM+ breast tumor cells by tandem mass spectrometry (Supplemental Table III). As shown in Fig. 4F, multiple factors known to promote myeloid immunosuppressive activity and macrophage M2 polarization were selectively found in ExoMSC but not in exosomes derived from other cell types, including TGF-β (33) and C1q (34) as well as semaphorins (35). Notably, the purity of exosomes was confirmed with equivalent reads for the exosome marker CD63 from ExoMSC, Exo3T3, and ExoEpCAM+ (Fig. 4F, Supplemental Table III). Therefore, multiple immunosuppressive factors specifically contained in MSC exosomes program myeloid cells at tumor beds to play a necessary role in accelerated malignant progression.
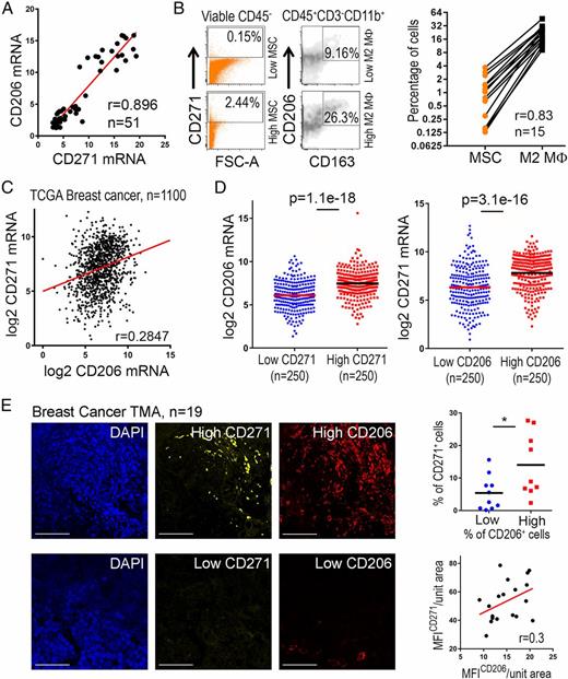
Accumulation of M2-polarized myeloid cells in human breast cancer is associated with increased MSC infiltration
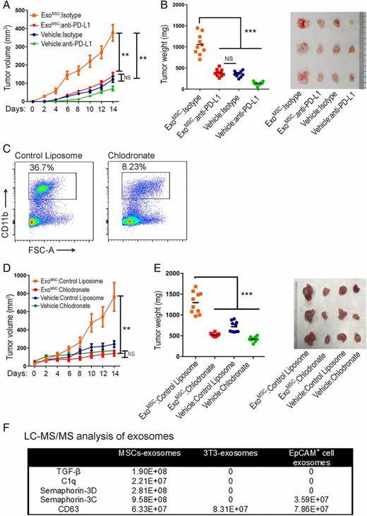
To support the relevance of our findings in preclinical models, we next quantified mRNA expression of the M2 marker CD206 and the MSC marker NGFR/CD271 in 51 human primary breast tumors of different histological types by quantitative real-time PCR. As shown in Fig. 5A, we found a significant positive correlation between CD206 and CD271 expression levels, independent of histological type. Accordingly, FACS analysis of 15 freshly dissociated human breast tumors confirmed that tumors with denser infiltrates of CD45−CD271+ MSCs also accumulate more CD45+CD3−CD11b+CD206+CD163+ myeloid cells and partially suggests M2 polarization (Fig. 5B). In addition, analysis of 1100 TCGA breast tumors confirmed a positive correlation lies between intratumoral expression of CD206 and CD271 (Fig. 5C), whereas CD206 expression was significantly higher in CD271high tumors compared with samples with the weakest CD271 signal (Fig. 5D, left). Correspondingly, the highest CD206-expressing tumors also showed significantly higher CD271 levels (Fig. 5D, right). More importantly, histological analysis of 19 additional human breast cancer samples of different subtypes confirmed a positive association between infiltration of CD206+ myeloid cells and CD271+ MSCs (Fig. 5E). Together, these data confirm a strong association between MSCs and M2-polarized myeloid cells in human breast cancer, further supporting that the immune-modulatory activity of tumor-educated MSCs could be at least partially driven by the accumulation of suppressive myeloid cells.
Infiltration of MSCs and M2 macrophages in human breast tumors shows a strong positive correlation. (A) Surgically-operated fresh IDC breast tumors were collected, and RNA was isolated (n = 51). Scatter plot showing correlations between mRNA expressions of CD206 and CD271 with a Spearman correlation coefficient value (r) 0.896. (B) Representative dot plots of flow cytometry with dissociated tumors (n = 15) showing tumors with a higher percentage of CD45−CD271+ MSCs have a higher percentage of CD45+CD3−CD11b+CD206+CD163+ M2 macrophages (left). Graph (right) showing correlation (Spearman correlation, r = 0.83) between intratumoral percentages of MSCs and myeloid cells with features of M2 macrophage. (C) From TCGA dataset of 1100 primary breast tumors, CD271 and CD206 mRNA expression were analyzed, and log values are represented on y-axis and x-axis, respectively, in the scatter correlation plot, showing a positive correlation (Spearman correlation, r = 0.2847). (D) Graph on left showing log CD206 mRNA expression from TCGA dataset (n = 1100) comparing breast tumors with the strongest CD271 (n = 250) and weakest CD206 (n = 250) expression. Graph on right showing log CD271 mRNA expression from TCGA dataset (n = 1100) comparing breast tumors with the strongest CD206 (n = 250) and weakest CD206 (n = 250) expression. (E) Breast TMA (n = 19) stained for CD271 (Alexa Fluor 568) and CD206 (Alexa Fluor 647). Nuclei were stained with DAPI. Representative immunofluorescence images showing tumors with both high and both low CD271 and CD206. Images were captured with original magnification ×400. Scatter graph (top) showing percentage of CD271+ cells in CD206 high (>0.4%; n = 9) versus CD206 low (<0.4%; n = 10) tumors. Scatter plot (bottom) showing positive (Spearman correlation, r = 0.3) correlation between mean fluorescence intensity of CD271 and mean fluorescence intensity of CD206 per unit area of tumor (n = 19). *p < 0.05.
Infiltration of MSCs and M2 macrophages in human breast tumors shows a strong positive correlation. (A) Surgically-operated fresh IDC breast tumors were collected, and RNA was isolated (n = 51). Scatter plot showing correlations between mRNA expressions of CD206 and CD271 with a Spearman correlation coefficient value (r) 0.896. (B) Representative dot plots of flow cytometry with dissociated tumors (n = 15) showing tumors with a higher percentage of CD45−CD271+ MSCs have a higher percentage of CD45+CD3−CD11b+CD206+CD163+ M2 macrophages (left). Graph (right) showing correlation (Spearman correlation, r = 0.83) between intratumoral percentages of MSCs and myeloid cells with features of M2 macrophage. (C) From TCGA dataset of 1100 primary breast tumors, CD271 and CD206 mRNA expression were analyzed, and log values are represented on y-axis and x-axis, respectively, in the scatter correlation plot, showing a positive correlation (Spearman correlation, r = 0.2847). (D) Graph on left showing log CD206 mRNA expression from TCGA dataset (n = 1100) comparing breast tumors with the strongest CD271 (n = 250) and weakest CD206 (n = 250) expression. Graph on right showing log CD271 mRNA expression from TCGA dataset (n = 1100) comparing breast tumors with the strongest CD206 (n = 250) and weakest CD206 (n = 250) expression. (E) Breast TMA (n = 19) stained for CD271 (Alexa Fluor 568) and CD206 (Alexa Fluor 647). Nuclei were stained with DAPI. Representative immunofluorescence images showing tumors with both high and both low CD271 and CD206. Images were captured with original magnification ×400. Scatter graph (top) showing percentage of CD271+ cells in CD206 high (>0.4%; n = 9) versus CD206 low (<0.4%; n = 10) tumors. Scatter plot (bottom) showing positive (Spearman correlation, r = 0.3) correlation between mean fluorescence intensity of CD271 and mean fluorescence intensity of CD206 per unit area of tumor (n = 19). *p < 0.05.
Exosomes derived from MSCs polarize undifferentiated myelomonocytic cells into CD206+PD-L1high cells
To confirm the effect of human tumor-derived MSCs on macrophage polarization, we induced the acquisition of an undifferentiated M0 phenotype by human monocyte THP-1 cells through PMA treatment, characterized by an increase in CD11b expression (Fig. 6A), as reported (14). As shown in Fig. 6B, media conditioned by two different breast cancer cell lines elicited some elevation in the expression of the M2 macrophage marker CD206, PD-L1, and, to a lesser extent, PD-L2 (data not shown). Similar elevations in CD206, and PD-L1 in THP-1 cells were elicited under M2-polarizing conditions in the presence of IL-4 and IL-13 (Fig. 6B, Supplemental Fig. 1E). More importantly, coculture of M0-polarized THP-1 cells with primary CD45−CD271+ MSCs isolated from dissociated human breast tumors resulted in further increases in the levels of CD206 and PD-L1 compared with tumor-conditioned media alone or stimulation by IL-4 and IL-13 only (Fig. 6B, 6C, Supplemental Fig. 1E). As expected, incubation with media conditioned by the nontumor breast cell line MCF10A at the same confluence did not induce any significant effect on the expression of CD206 or PD-L1 compared with normal R10 media (Fig. 6B, 6C). Flow cytometry analyses further confirmed the upregulation of cell surface PD-L1 and CD206 upon incubation with tumor-conditioned media (Fig. 6D, 6E). Again, coculture with MSCs further increased the proportions of CD206+ and PD-L1+ cells (Fig. 6D, 6E). Together, these results indicate that heterotypic interactions with MSCs and breast cancer cells can alter the polarization of myelomonocytic cells, resulting in a more pronounced suppressive phenotype.
Human MSCs boost CD206high PD-L1high M2 macrophage polarization. (A) Flow cytometry histograms showing expression of CD11b in untreated or PMA-induced THP-1 cells (M0 THP-1). (B) WB analysis showing expressions of PD-L1, CD206, CD163, and β-actin in M0 THP-1 cells with different treatment combinations; data are representative of two experiments. M0 THP-1 cells treated with IL-4 and IL-13 as a positive control of M2 polarization. In the remaining combinations, M0 THP-1 cells cultured in conditioned media (CM) from either MCF10A or MDA-MB-231 or T47D and cocultured with or without human MSCs. (C) Densitometry analysis of WBs showing intensities of CD206, PD-L1, and CD163 bands relative to respective β-actin bands (D) Flow cytometry dot plots showing percentages of CD206+ and PD-L1+ and histograms showing mean fluorescence intensity of CD206 and PD-L1 in M0 THP-1 cells in different treatment combinations as mentioned; data are representative of two experiments. (E) Bar graphs showing mean ± SEM percentages of CD206+ and PD-L1+ cells. *p < 0.05, **p < 0.01. NS, not significant.
Human MSCs boost CD206high PD-L1high M2 macrophage polarization. (A) Flow cytometry histograms showing expression of CD11b in untreated or PMA-induced THP-1 cells (M0 THP-1). (B) WB analysis showing expressions of PD-L1, CD206, CD163, and β-actin in M0 THP-1 cells with different treatment combinations; data are representative of two experiments. M0 THP-1 cells treated with IL-4 and IL-13 as a positive control of M2 polarization. In the remaining combinations, M0 THP-1 cells cultured in conditioned media (CM) from either MCF10A or MDA-MB-231 or T47D and cocultured with or without human MSCs. (C) Densitometry analysis of WBs showing intensities of CD206, PD-L1, and CD163 bands relative to respective β-actin bands (D) Flow cytometry dot plots showing percentages of CD206+ and PD-L1+ and histograms showing mean fluorescence intensity of CD206 and PD-L1 in M0 THP-1 cells in different treatment combinations as mentioned; data are representative of two experiments. (E) Bar graphs showing mean ± SEM percentages of CD206+ and PD-L1+ cells. *p < 0.05, **p < 0.01. NS, not significant.
Finally, to demonstrate the contribution of human ExoMSC versus tumor cell–derived exosomes to the acquisition of tumor-promoting activities by myeloid cells at tumor beds, we cultured primary CD45−CD271+ MSCs from breast cancer patients and treated them with GW4869, a chemical inhibitor of exosome biogenesis/release (16), or vehicle. M0 THP-1 cells were then added to the culture in the presence of conditioned media from GW4869- versus vehicle-treated breast cancer cells and indirect coculture with GW4869- versus vehicle-treated MSCs. As shown in Fig. 7A, significant downregulation of PD-L1 expression was only observed when MSCs were inhibited by GW4869, whereas untreated MSCs drove significant upregulation of both PD-L1 in M0 THP-1 cells cultured in tumor-conditioned media. In contrast, inhibition of exosome secretion from MDA-MB-231 or T47D tumor cells had no effect on PD-L1 upregulation (Fig. 7A). Correspondingly, M0 THP-1 cells, when added in tumor cell-conditioned media and treated with purified exosomes from MSCs but not with breast cancer cell line exosomes, showed significant upregulation of PD-L1 and CD206 (Fig. 7B–D).
hMSC-derived exosomes drive elevated PD-L1 and CD206 expression by macrophages. (A) WB analysis of PD-L1 (left) in M0 THP-1 cells grown in conditioned media (CM) from breast cancer cell lines treated with or without 20 μM GW4869 and cocultured with MSCs treated with or without GW4869. β-actin used as loading control. Experiments were performed twice. Bar graphs (right) showing mean ± SEM intensities of PD-L1 WB bands relative to β-actin. (B–D) M0 THP-1 cells treated with different combinations (a, b, c, and d) of purified exosomes from breast cancer cell lines and MSCs. (B) WB analysis of PD-L1; data representative of two experiments (left). Bar graphs (right) showing mean ± SEM intensities of PD-L1 WB bands relative to β-actin. (C) Flow cytometry analysis of CD206 and PD-L1; data representative of two experiments. (D) Bar graphs showing mean ± SEM percentages of CD206+ and PD-L1+ cells. (E) PD-L1 mRNA expression in human breast tumors (n = 51) relative to healthy breast tissues, quantified by quantitative real-time PCR and grouped according to CD271 mRNA fold-change <6 or >6. (F) Graph showing level of mRNA of PD-L1 in 1100 breast tumors (shown with intensity gradient) analyzed from TCGA data in which each dot represents individual tumors with x-axis value for log2 CD206 expression and y-axis value for log2 CD271 expression. Spearman rank correlation coefficient between CD271 and PD-L1 is 0.06483444 and between CD206 and PD-L1 is 0.497973717. Scatter plot of log2 PD-L1 mRNA expression from TCGA dataset (n = 1100) comparing breast tumors with the strongest CD271-CD206 coexpression (n = 250) and weakest CD271-CD206 expressions (n = 250). *p < 0.05, **p < 0.01, ***p < 0.001.
hMSC-derived exosomes drive elevated PD-L1 and CD206 expression by macrophages. (A) WB analysis of PD-L1 (left) in M0 THP-1 cells grown in conditioned media (CM) from breast cancer cell lines treated with or without 20 μM GW4869 and cocultured with MSCs treated with or without GW4869. β-actin used as loading control. Experiments were performed twice. Bar graphs (right) showing mean ± SEM intensities of PD-L1 WB bands relative to β-actin. (B–D) M0 THP-1 cells treated with different combinations (a, b, c, and d) of purified exosomes from breast cancer cell lines and MSCs. (B) WB analysis of PD-L1; data representative of two experiments (left). Bar graphs (right) showing mean ± SEM intensities of PD-L1 WB bands relative to β-actin. (C) Flow cytometry analysis of CD206 and PD-L1; data representative of two experiments. (D) Bar graphs showing mean ± SEM percentages of CD206+ and PD-L1+ cells. (E) PD-L1 mRNA expression in human breast tumors (n = 51) relative to healthy breast tissues, quantified by quantitative real-time PCR and grouped according to CD271 mRNA fold-change <6 or >6. (F) Graph showing level of mRNA of PD-L1 in 1100 breast tumors (shown with intensity gradient) analyzed from TCGA data in which each dot represents individual tumors with x-axis value for log2 CD206 expression and y-axis value for log2 CD271 expression. Spearman rank correlation coefficient between CD271 and PD-L1 is 0.06483444 and between CD206 and PD-L1 is 0.497973717. Scatter plot of log2 PD-L1 mRNA expression from TCGA dataset (n = 1100) comparing breast tumors with the strongest CD271-CD206 coexpression (n = 250) and weakest CD271-CD206 expressions (n = 250). *p < 0.05, **p < 0.01, ***p < 0.001.
Supporting the relevance of these observations, human breast tumors with higher CD271 mRNA in our cohort of 51 patients also showed higher PD-L1 mRNA (Fig. 7E). Consistently, TCGA breast tumors with concurrent overexpression of CD271 and CD206 also express maximal PD-L1 (Fig. 7F). These data strongly support the relevance of our in vivo experiments demonstrating that ExoMSC drive M2-polarization and the acquisition of immunosuppressive PD-L1 by tumor-associated myeloid cells at tumor beds.
Discussion
In this study, we show that exosomes secreted by tumor-educated MSCs accelerate breast cancer progression by driving differentiation of immature M-MDSCs into M2-polarized macrophages with greater immunosuppressive activities, which is sufficient to dampen antitumor immunity and promotes the acquisition of EMT features by cancer cells.
To our knowledge, our results provide new insight into how the cross-talk between tumor, mesenchymal, and immune cells at tumor beds drives malignant progression by programming immature myeloid cells into macrophages that become necessary and sufficient for accelerated tumor growth. Macrophages with protumoral activity represent the major leukocyte population– infiltrating cancers (1). Accumulated evidence indicates a substantial augmentation of immunosuppressive activity of M-MDSCs and rapid differentiation to even more immunosuppressive macrophages in solid tumors (2), but the mechanisms leading to this phenotypic transformation remain unclear. Investigation into the mechanisms driving macrophage programming in the TME have focused on two master regulators, CSF1 (1) and hypoxia (7), that together render MDSCs more immune suppressive and accelerate their conversion to macrophages. To our knowledge, our results uncover a novel mechanism diverting MDSC differentiation toward more immunosuppressive macrophages driven by MSCs at tumor beds. Similar to hypoxia (2), ExoMSC increase PD-L1 expression in both MDSCs and macrophages. Although HIF1α has been implicated in the process of conversion of MDSCs into more inhibitory macrophages, the precise molecular mechanism of this phenomenon remains unclear (2). Interestingly, recent work from Buckanovich and colleagues (25) shows that hypoxia is critical to induce a tumor-promoting phenotype in resident MSCs in different malignancies. It is tempting to speculate that exosomes secreted by tumor MSCs reprogrammed under conditions of oxygen deprivation are crucial mediators of some of the effects of hypoxia on the conversion of MDSCs into terminally differentiated immunosuppressive macrophages.
Our results also show that ExoMSC but not exosomes from other cell types carry high levels of TGF-β along with semaphorins and complement factors, all of which are known to enhance immunosuppressive activity and M2 polarization in myeloid cells (33–35). As we reported, TGF-β derepresses PD-1 in tumor-infiltrating lymphocytes through SATB1 downregulation and competition for the same binding site (32). Accordingly, we found higher PD-1 expression in neighboring T cells in ExoMSC-treated tumors. In addition, tumor epithelial cells attain EMT molecular features and superior invasive ability, another known activity of TGF-β (36). Therefore, the particular reprogramming of MSCs at tumor beds results in the production of exosomes that are crucial for rewiring the immune environment into a permissive milieu for tumor cell invasion and evasion of tumor-reactive T cells.
In summary, our study unveils the role of MSC-derived exosomes in breast cancer progression and supports that targeting MSCs could be considered as a therapeutic strategy to restore T cell–mediated antitumor cytotoxic effects in patients suffering from breast cancer.
Acknowledgements
We acknowledge assistance from John Robinson (Moffitt Cancer Center) and Ritesh Kumar Tiwari (University of Calcutta) for flow cytometry, Tara Lee Costich and Epi Ruiz (Moffitt Cancer Center) for in vivo imaging, Joseph Johnson (Moffitt Cancer Center) for TMA-image analysis, Bin Fang (Moffitt Cancer Center) for liquid chromatography–tandem mass spectrometry, and Tania Mesa, Sean Yoder, and Andrew Smith (Moffitt Cancer Center) for RNA sequencing.
Footnotes
This work was supported by shared resources provided by Cancer Center Support Grant CA076292 to the H. Lee Moffitt Cancer Center. This work was also supported by the Department of Science and Technology, Government of India (INT/RUS/RFBR/P-331) (to A.B.); the National Institutes of Health (R01CA157664, R01CA124515, R01CA178687, R01CA211913, and U01CA232758) (to J.R.C.-G.); fellowship and grant supports by the Council of Scientific and Industrial Research (CSIR-SRF/NET-9/028(842)/2011-EMR-I) (to S.B.); by the University Grants Commission (UGC-F117.1/201415/RGNF201415SCWES57973) (to G.M.); by the INSPIRE Research Grant, Department of Science and Technology, Government of India (DST/INSPIRE/04/2015/000561); by the Early Career Research Grant, Science and Engineering Research Board, Government of India (ECR/2016/000508 (to S.R.C.); by the National Institutes of Health (T32CA009140); and by the American Cancer Society Postdoctoral Fellowship (PF-18-041-01-LIB) (to K.K.P.).
The online version of this article contains supplemental material.
Abbreviations used in this article:
- BM
bone marrow
- BMDC
BM-derived dendritic cell
- CST
Cell Signaling Technology
- CTV
CellTrace Violet
- ECM
extracellular matrix
- EMT
epithelial–mesenchymal transition
- ExoEpCAM+
EpCAM+ breast tumor cell–derived exosome
- ExoMSC
exosome secreted by MSC within the breast TME
- Exo3T3
3T3 cell–derived exosome
- hMSC
human MSC
- IDC
infiltrating duct carcinoma
- MDSC
myeloid-derived suppressor cell
- MHC-II
MHC class II
- M-MDSC
monocytic myeloid-derived suppressor cell
- mMSC
mouse MSC
- MSC
mesenchymal stem cell
- RNA-seq
RNA sequencing
- TAM
tumor-associated macrophage
- TCGA
The Cancer Genome Atlas
- TMA
tissue microarray
- TME
tumor microenvironment
- WB
Western blot.
References
Disclosures
The authors have no financial conflicts of interest.






