Abstract
Chronic granulomatous disease (CGD) is a primary immunodeficiency caused by genetic defects in leukocyte NADPH oxidase, which has both microbicidal and immunomodulatory roles. Hence, CGD is characterized by recurrent bacterial and fungal infections as well as aberrant inflammation. Fungal cell walls induce neutrophilic inflammation in CGD; yet, underlying mechanisms are incompletely understood. This study investigated the receptors and signaling pathways driving aberrant proinflammatory cytokine production in CGD neutrophils activated by fungal cell walls. Although cytokine responses to β-glucan particles were similar in NADPH oxidase–competent and NADPH oxidase–deficient mouse and human neutrophils, stimulation with zymosan, a more complex fungal particle, induced elevated cytokine production in NADPH oxidase–deficient neutrophils. The dectin-1 C-type lectin receptor, which recognizes β-glucans (1–3), and TLRs mediated cytokine responses by wild-type murine neutrophils. In the absence of NADPH oxidase, fungal pathogen-associated molecular patterns engaged additional collaborative signaling with Mac-1 and TLRs to markedly increase cytokine production. Mechanistically, this cytokine overproduction is mediated by enhanced proximal activation of tyrosine phosphatase SHP2–Syk and downstream Card9-dependent NF-κB and Card9-independent JNK–c-Jun. This activation and amplified cytokine production were significantly decreased by exogenous H2O2 treatment, enzymatic generation of exogenous H2O2, or Mac-1 blockade. Similar to zymosan, Aspergillus fumigatus conidia induced increased signaling in CGD mouse neutrophils for activation of proinflammatory cytokine production, which also used Mac-1 and was Card9 dependent. This study, to our knowledge, provides new insights into how NADPH oxidase deficiency deregulates neutrophil cytokine production in response to fungal cell walls.
Introduction
Chronic granulomatous disease (CGD) is a rare inherited genetic disorder caused by inactivating mutations in any of five subunits of phagocytic NADPH oxidase (1). Loss of NADPH oxidase activity leads to a lack of microbicidal reactive oxygen species (ROS) that also play important immunomodulatory roles, thus causing recurrent bacterial and fungal infections, dysregulated inflammation, and susceptibility to autoimmune diseases (1–3). Invasive pulmonary aspergillosis is a life-threatening pulmonary infection caused by the opportunistic fungal pathogen Aspergillus fumigatus and is a frequent cause of morbidity and mortality in CGD (2, 4). A. fumigatus pneumonia in CGD is often accompanied by neutrophilic granulomatous inflammation and abscess formation. Notably, not only live A. fumigatus but also pathogen-associated molecular patterns (PAMPs) present on sterilized A. fumigatus hyphae and zymosan evoke acute neutrophilic inflammation and chronic inflammatory responses in CGD associated with increased proinflammatory cytokines and other mediators (5–9).
Fungi present a diverse group of fungal PAMPs in their cell walls. Fungal cell walls are comprised of an inner polysaccharide scaffold that include α- and β-glucans, chitin, and linked outer wall components comprised of mannans, glycoproteins, and other molecules (10). Cell wall structure and composition, particularly the outer layer, varies among different fungal species and during the fungal life cycle. For example, in dormant or resting A. fumigatus conidia, an important pathogen in CGD, melanin, and hydrophobic rodlet layers form a protective layer and help to conceal its β-glucan core polysaccharides and other fungal PAMPs until conidia begin to swell during germination (10–12). As an experimental tool to evaluate cellular responses to fungal PAMPs, zymosan particles prepared from Saccharomyces cerevisiae are widely used, which consist primarily of exposed β-glucans, mannans, and proteins (13).
Recognition and response of innate immune cells to fungi are mediated by an array of host pattern-recognition receptors (PRRs) that detect fungal PAMPs either singly or in combination (10, 11, 14–16). Dectin-1, which binds β-glucans (1–3), is a major receptor for detecting fungi, along with other C-type lectin receptors (CLR) such as Dectin-2, Mincle, and the mannose receptor (16). In myeloid cells, the β2-integrin complement receptor 3 (CR3; Mac-1) also recognizes fungi through a lectin-binding domain (16). Collaboration among different PRRs detecting fungal PAMPs can influence cell responses, which can also vary in different immune cell types (10, 17, 18). Dectin-1 is sufficient to activate phagocytosis and ROS production in macrophages and dendritic cells, but Mac-1 is important for these effector responses in human and murine neutrophils (19, 20). The caspase recruitment domain–containing protein 9 (CARD9) adaptor protein, part of a CARD9–BCL10–MALT1 signaling scaffold, plays a prominent role in CLR-induced cytokine production in monocyte/macrophages and dendritic cells by coupling proximal activation of spleen tyrosine kinase (Syk) to downstream canonical NF-κB signaling via PLCγ and PKCδ (14, 15, 21–24). However, proinflammatory gene transcription in these cells is markedly and synergistically upregulated by collaborative MyD88 signaling via TLR2 and TLR4, which detect fungal cell wall phospholipomannans or mannans and mannoproteins, respectively (25–31).
Neutrophil production of chemokines and other cytokines in response to fungal PAMPs are important for amplifying local inflammation to control A. fumigatus and other fungi (32–35). NADPH oxidase ROS appear to play a critical regulatory role to limit excessive responses, as murine CGD neutrophils have increased production of proinflammatory cytokines compared with wild-type (WT) neutrophils following stimulation with either viable or nonviable Candida albicans yeast, accompanied by increased activation of NF-κB (7, 36). However, there remain substantial gaps in our understanding of how fungal PAMPs evoke inflammatory cytokine responses in neutrophils compared with other myeloid cells, including the role of specific receptors and downstream signaling, and how these are modulated by the NADPH oxidase.
This study aimed to better delineate cellular pathways mediating neutrophil cytokine responses to fungal PAMPs and which components are impacted by deficiency of NADPH oxidase ROS. Using the model fungal particle zymosan and β-glucan derivatives as probes, we identified key components that mediate hyperinflammatory responses to fungal PAMPs in NADPH oxidase–deficient neutrophils. Proinflammatory cytokines elicited by fungal particles containing β-glucans alone were not regulated by the NADPH oxidase in either mouse or human neutrophils. However, more complex fungal particles engaged a collaboration of Mac-1 with TLRs and Dectin-1 that was critical for the overactivation of cytokine production by CGD neutrophils. Mechanistically, this was associated with increased receptor-proximal activation of Src homology 2 (SH2) domain–containing phosphatase 2 and Syk and of downstream Card9-dependent NF-κB and Card9-independent JNK–c-Jun. We also showed that both dormant and germinating A. fumigatus conidia elicited amplified cytokine responses in human and murine CGD neutrophils and verified that this reflected a similar dependence on Mac-1 and a collaborative downstream signaling network.
Materials and Methods
Mice
C57BL/6J WT mice were purchased from The Jackson Laboratory or bred in-house. Mice with an inactivated X-linked Cybb gene, which encodes the gp91phox subunit of the NADPH oxidase (37) in C57BL/6J or B6.SJL-PtrcaPep3b/BoyJ (38) backgrounds were bred in-house; these mice and derivative samples will be referred to as CGD. C57BL/6J WT and X-linked CGD mice were also crossed with Card9−/− mice (22). MyD88−/− (39) and TLR2−/− (40) mice were kindly provided by Dr. L. Schuettpelz at Washington University School of Medicine. All mice were maintained in specific pathogen–free conditions, and both males and females were used between 8–16 wk of age. The animal protocol was approved by Washington University in St. Louis School of Medicine.
Mouse neutrophil isolation from bone marrow
Bone marrow neutrophils from C57BL/6J, Cybb−/Y, Cybb−/−, TLR2−/−, MyD88−/−, and Card9−/− mice were isolated from leg bones flushed with α-MEM medium (Life Technologies, Carlsbad, CA) with 2% heat-inactivated FBS (R&D Systems, Minneapolis, MN). To remove stromal cells and macrophages, flushed marrow was incubated in a non–tissue culture–treated plate (Sigma-Aldrich, St. Louis, MO) for 2 h at 37°C in same media. Nonadherent cells were removed, and neutrophils were purified with a neutrophil negative selection kit (STEMCELL Technologies, Cambridge, MA) according to the manufacturer’s protocol. The purity of mature neutrophils was >99% by cytospin and up to 98% by flow cytometry, as assessed by the percentage of CD45+CD11b+Ly-6G+ cells.
Isolation of human neutrophils
Blood samples were obtained from healthy volunteers with EDTA as an anticoagulant. Neutrophils were isolated by centrifugation through a PolymorphPrep (Axis Shield PoC, Oslo, Norway) density gradient at 500 × g for 35 min at room temperature, according to the manufacturer’s protocol. After isolation, cells were washed in PBS (Sigma-Aldrich), and remaining RBCs were lysed with hypotonic solution. Neutrophils were resuspended in PBS (Sigma-Aldrich). The fraction of neutrophils was >97% by flow cytometry, as assessed by the percentage of CD11b+CD16+CD14− cells. Live cells and singlets were gated by forward and side scatter. CD11b+ cells were then gated and CD16+ or CD14+ markers used to identify CD16+CD14− neutrophils, CD16+ eosinophils (3–5%) or CD14+ monocytes (<0.5%), respectively. The results were confirmed by cytospin. All volunteers had been informed and completed consent forms. This study was approved by the Institutional Review Board of the Washington University School of Medicine.
Reagents and Abs
Zymosan, depleted zymosan (Dzym), and Pam3CSK4 were purchased from InvivoGen (San Diego, CA). LPS, xanthine oxidase, hypoxanthine, hydrogen peroxide, and catalase were obtained from Sigma-Aldrich. The following Abs were used for Western blots: rabbit anti-p–SH2 domain–containing phosphatase 2 (SHP2), rabbit anti–p-syk, rabbit anti–p-pkcδ, rabbit anti–p-p65, rabbit anti-p–c-Jun, rabbit anti–p-Erk1/2 (p44/42), rabbit anti–p-JNK, total form of Erk1/2 (p44/42), JNK, p65, c-Jun, H3, (Cell Signaling Technology, Danvers, MA), goat anti-SHP2 (R&D Systems), goat anti-CD11b (Santa Cruz Biotechnology, Dallas, TX), and anti–β-actin–HRP conjugated Ab (Abcam, Cambridge, U.K.). Ultra-LEAF rat anti-mouse CD11b (clone M1/70; BioLegend, San Diego, CA), rat anti-mouse CD18 (clone GAME-46; BD Biosciences, San Jose, CA), rat anti-mouse Dectin-1 (clone R1-8g7; InvivoGen), rat anti-mouse TLR2 (clone 6C2; Thermo Fisher Scientific, Waltham, MA), and anti-TLR4 (clone MTS510; Thermo Fisher Scientific) were used for each specific receptor-blocking Ab, and polyclonal rat IgG (Bio X Cell, Lebanon, NH) or Ultra-LEAF rat-IgG2b (clone RTK4530; BioLegend) was used as an isotype control for receptor-blocking experiments. Laminarin (InvivoGen) was used to block Dectin-1 as a soluble antagonistic ligand (20, 25, 41, 42). For pharmacologic inhibitor assays, piceatannol (Syk), rottlerin (PKCδ), TPCA-1 (IKKb), U0126 (MEK1/2), and SP600125 (JNK) were purchased from Tocris Bioscience (Bristol, U.K.).
Culturing of A. fumigatus and generation of resting and swollen conidia
A. fumigatus Fresenius, also known as AF10 (no. 90240; American Type Culture Collection) conidia were streaked onto 100-mm tissue culture plates (Thermo Fisher Scientific) with Aspergillus glucose minimal medium including Hutner’s trace elements and grown for 3 d at 37°C (43–45). To remove excess mycelium from the conidia, we cultured 1 × 106 harvested conidia on a double-layered plate containing 1.6% agar and 0.8% top agar for 3 d at 37°C. This process captures mycelium between layers, and only conidia are grown on the surface of the top agar. We harvested the dormant resting conidia (RC) carefully and filtered them through a 10-μm strainer (Pluri Strainer), then confirmed no visible mycelium by microscopy.
To harvest a homogeneous population of swollen conidia (SC) that were beginning to germinate but not yet forming hyphae, we cultured 1 × 107 RC in RPMI 1640 with 10% FBS for 16 h in the presence of voriconazole (0.5 μg/ml) (26). Conidia were fixed with 1% paraformaldehyde (Electron Microscopy Sciences, Hatfield, PA) in PBS overnight (46), then washed with PBS and stored at 4°C until further use. We cultured fresh conidia every 2 wk.
Flow cytometry analysis for Dectin-1 and CD11b surface expression in murine neutrophils
Either unstimulated purified murine neutrophils or those stimulated with zymosan multiplicity of infection (MOI) of 1 for 1 h or 2 h were washed once with PBS and stained with rat anti-mouse Ly-6G–V450 conjugated, rat anti-mouse CD11b-APC conjugated (BD Biosciences), and rat anti-mouse Dectin-1–FITC conjugated (Bio-Rad Laboratories, Hercules, CA) for 30 min on ice with gentle vortexing in every 10 min. In some experiments, neutrophils were incubated with 100 µM hydrogen peroxide for 30 min prior to staining. After wash with flow buffer (0.2% BSA and 2 mM EDTA in PBS), flow cytometry was performed using an FACScan (BD, Franklin Lakes, NJ). Live cells were gated by forward scatter (FSC) versus side scatter. Singlets were gated by FSC height versus FSC area. Neutrophils were gated by CD11b+Ly-6G+, then further analyzed for Dectin-1 or CD11b expression, including CD11blo and CD11bhi subsets. Data for surface marker expression was analyzed using histograms and dot blots using FlowJo (Tree Star).
Murine cytokine analysis by ELISA and quantitative real-time PCR
Zymosan, d-zymosan, RC, and SC were used for murine neutrophil activation at a ratio that ranged from one to three particles/one neutrophil. The supernatants were collected from activated neutrophils (2 × 106 cells/ml) after 2 and 5 h of stimulation at 37°C in RPMI 1640 medium (Life Technologies) with the indicated stimuli. To directly test the impact of oxidants, murine neutrophils were pretreated with hydrogen peroxide 10–100 µM or xanthine oxidase (0.3 mU/ml) plus hypoxanthine (50 µM) as an ROS-generating enzymatic system or the hydrogen peroxide scavenger catalase (200 U/ml) for 10 min, then zymosan was added for an additional 5 h. For the receptor-blocking experiments, rat IgG isotype control, anti-CD11b, anti-CD18, anti–Dectin-1, anti-TLR2, or anti-TLR4 (10 µg/ml) was used to pretreat WT and CGD murine neutrophils for 30 min at 37°C, followed by stimulation with fungal particles. To evaluate whether FcγR binding contributed to any effects of the blocking Abs, murine neutrophils were pretreated with anti-CD16/32 FcγR blocking Ab for 30 min at 37°C, followed by an additional incubation with each target receptor-blocking Ab for 30 min, then zymosan was added for an additional 5 h at 37°C. Supernatants were assayed for cytokine comparison by ELISA. To inhibit signaling, chemical inhibitors were used to pretreat neutrophils for 1 h at 37°C at doses indicated in figure legends. ELISAs for IL-1β, CXCL2 (R&D Systems), and TNF-α (Thermo Fisher Scientific) were performed according to the manufacturers’ protocol. To analyze changes in transcripts, total RNA from 2 × 106 stimulated or unstimulated control murine neutrophils was purified with an RNeasy Plus Mini kit (QIAGEN, Hilden, Germany) and reverse transcribed to cDNA with a High-Capacity cDNA Reverse Transcription kit in according to the manufacturer’s protocol (Thermo Fisher Scientific). TaqMan target gene–specific probes and universal PCR Master mix (Thermo Fisher Scientific) were used for real-time PCR with a 7900HT Fast Real-Time PCR System (Thermo Fisher Scientific). GAPDH was used as a control for normalization of target genes with the 2−ΔΔCt method. The results were multiplied by the arbitrary number 1 × 106 to generate graphs showing relative gene expression.
Human neutrophil IL-8 analysis
Human neutrophils (2 × 106 cells/ml) were incubated in 96-well tissue culture plates (TPP, Trasadingen, Switzerland) with or without diphenylene iodonium (DPI) (Sigma-Aldrich) at a concentration of 10 μM for 10 min at 37°C. After incubation, cells were stimulated with zymosan (MOI of 5) and A. fumigatus RC and SC (MOI of 5). Plates were incubated at 37°C for 5 h. After incubation, plates were centrifuged at 400 × g for 7 min, and supernatants were collected. IL-8 production was analyzed with a Human IL-8/CXCL8 ELISA kit (R&D Systems), according to the manufacturer’s protocol.
Western blot analysis of murine neutrophils
Protein expression and phosphorylation of target proteins were analyzed by Western blotting. Murine neutrophils were stimulated at an MOI of 1:1 with fungal particles. Following incubation for 30 min at 37°C, cells were lysed with radioimmunoprecipitation assay buffer (Sigma-Aldrich) or a nuclear/cytosol fractionation kit (Thermo Fisher Scientific). All lysis buffers contain final 2.5 mM diisopropylfluorophosphate (Sigma-Aldrich), 1× protease inhibitor mixture (Roche Diagnostics, Basel, Switzerland), and 1× phosphatase inhibitor mixture (Thermo Fisher Scientific). A total of 40 μg lysate was loaded on 4–12% SDS-PAGE gels (Invitrogen) and transferred to 0.2-μm PVDF membranes (Bio-Rad Laboratories). Protein lysates were equally loaded, and expression of each target protein and its phosphorylated form was measured by GelDoc imaging system (Bio-Rad Laboratories) and analyzed in ImageJ (National Institutes of Health). Results are expressed in arbitrary units, which is a relative number for phosphorylated form of the target protein compared with the total expression of the target protein, normalizing using the unstimulated WT negative control as 1.
Binding and phagocytosis assays in murine neutrophils using flow cytometry
FITC-tagged zymosan (Sigma-Aldrich) (MOI of 1) were incubated with murine neutrophils at a density of 2 × 106 cells/ml on ice for 30 min or at 37°C for 2 h to measure binding efficiency or cell association reflecting both binding and phagocytosis, respectively. Samples were analyzed by flow cytometry for the percentage of zymosan-associated cells (20, 47). To block the receptor function, isotype control, anti-mouse CD18, anti-mouse Dectin-1, or both blocking Abs (10 µg/ml) were preincubated with neutrophils for 30 min at 37°C, then stimulated as above. Data were collected on FACScan (BD) and analyzed by FlowJo (Tree Star).
Analysis of murine neutrophil phagocytosis by immunofluorescence microscopy
Dzym and fixed A. fumigatus conidia were labeled by incubating in FITC in carbonate/bicarbonate buffer (pH 9.6) (Sigma-Aldrich) in the dark for 30 min at 4°C, then washed with RPMI 1640 and used immediately. FITC-tagged zymosan was purchased from Sigma-Aldrich. FITC-tagged fungal particles (MOI of 1) were incubated with murine neutrophils (2 × 105 in 200 µL) for 2 h at 37°C in eight-well glass chamber slides (Thermo Fisher Scientific), and neutrophils then were washed twice with PBS and then fixed with 4% paraformaldehyde (Electron Microscopy Sciences) for 10 min and permeabilized with 0.1% Triton X-100 (Sigma-Aldrich) for 10 min. Samples were washed with PBS and blocked with 2% BSA and 2% donkey serum (Sigma-Aldrich) for 1 h, prior to overnight incubation with rabbit anti-neutrophil elastase Ab (1:400×; Abcam) at 4°C. On the following day, samples were washed and incubated with anti-rabbit Alexa Fluor 594 Ab (Thermo Fisher Scientific) for 1 h and mounted with ProLong Gold Antifade reagent including DAPI (Thermo Fisher Scientific). Images were acquired with an Olympus BX60 microscope (Olympus, Tokyo, Japan) at room temperature and analyzed by Zeiss software program (Zen 3.1 edition; Carl Zeiss, Oberkochen, Germany). A 40× objective lens and default settings were used with gamma adjustment 0.3. Phagosomes within neutrophils were identified by a yellow fluorescence due to the merge of signals from the FITC-tagged (green) fungal particle and elastase (red) that is delivered to phagosomes by neutrophil granules. The percentage of phagocytosing neutrophils was determined for each individual sample after scoring 40 cells.
Chemiluminescence assays for murine neutrophil oxidant production
To measure murine neutrophil NADPH oxidase activity using chemiluminescence to detect ROS, neutrophils at a concentration of 2 × 106 cells/ml were incubated in a 96-well white plate (Costar, Cambridge, MA) with PBS, glucose, MgCl2, and CaCl2 in the presence of luminol (125 μM) with HRP to measure total ROS and luminol with HRP and superoxide dismutase to measure intracellular ROS (48, 49). Plates were incubated at 37°C for 10 min before stimulation of cells. Cells were stimulated with zymosan, d-zymosan, (MOI of 5) or fixed A. fumigatus conidia (MOI of 5). Unstimulated neutrophils were used as a negative control. The final volume was 200 µL. To block the receptor function, each isotype control IgG, anti-CD18, anti–Dectin-1 (10 µg/ml), or laminarin (50 µg/ml) was preincubated with neutrophils for 30 min at 37°C before stimulation. Light emission was measured for 60 min at 37°C with a plate luminometer (SpectraMax L; Molecular Devices, San Jose, CA). The integrated light emission was used to measure ROS production.
Statistics
Statistical analyses were performed by GraphPad Prism 7.0 (GraphPad Software, San Diego, CA). Statistical significance was assessed by Student paired or unpaired t test or two-way ANOVA multiple comparison test as indicated in figure legends. The following were considered significant: *p < 0.05, **p < 0.01, ***p < 0.001, and ****p < 0.0001.
Results
Cytokine production in response to zymosan is significantly upregulated in NADPH oxidase–deficient murine and human neutrophils
We first compared cytokine responses in normal and NADPH oxidase–deficient neutrophils stimulated by either zymosan or Dzym, a β-glucan particle made by treating zymosan with hot alkali to remove TLR-activating cell wall components (25, 50). Dzym-treated WT and CGD murine neutrophils released similar amounts of TNF-α and CXCL2 and very little IL-1β (Fig. 1A). However, stimulation with zymosan significantly increased TNF-α output from WT murine neutrophils (Fig. 1A) and even more strongly activated CGD neutrophils, which released TNF-α, CXCL2, and IL-1β at significantly higher levels than WT neutrophils (Fig. 1A). The difference between WT and CGD zymosan-induced cytokine output was detectable as early as 2 h after stimulation (Supplemental Fig. 1A, 1B). Gene expression analysis of murine neutrophils paralleled the results of ELISA analysis. Although cytokine gene expression by CGD and WT neutrophils was similar following activation with the β-glucan particle Dzym, this was substantially higher in response to zymosan (Supplemental Fig. 1C, 1D). We also translated these findings to human neutrophils. Zymosan-stimulated human neutrophils displayed a significant increase in IL-8 release in the presence of DPI, a chemical inhibitor of the NADPH oxidase, whereas the IL-8 response to Dzym was similar in the absence or presence of DPI (Supplemental Fig. 1E). Thus, β-glucan particles are sufficient to activate a neutrophil cytokine response, which is not regulated by NADPH oxidase ROS. Activation by zymosan particles, which provide costimulation with both β-glucans and alkali-sensitive fungal PAMPs, enhances neutrophil cytokine output, and this collaborative activation is significantly upregulated by the absence of NADPH oxidase ROS.
Cytokine production in response to zymosan (Zym) is significantly upregulated in CGD murine neutrophils. WT and CGD murine neutrophils were incubated with fungal particles and cytokines in the supernatant measured by ELISA. (A) Zym and Dzym (MOI of 1) stimulation for 5 h at 37°C. Combined data of four to eight independent experiments (n = 8–16). (B) Exogenous H2O2 (10 and 100 µM), xanthine oxidase (0.3 mU/ml)/hypoxanthine (50 µM) ROS generating system, or ROS scavenger catalase (200 U/ml) was used to pretreat neutrophils for 10 min, followed by the addition of Zym for 5 h. Combined data of two independent experiments (n = 3–5). Data are mean ± SEM, Statistical analysis was performed with (A) paired or (B) unpaired Student t test. *p < 0.05, **p < 0.01, ***p < 0.001, ****p < 0.0001.
Cytokine production in response to zymosan (Zym) is significantly upregulated in CGD murine neutrophils. WT and CGD murine neutrophils were incubated with fungal particles and cytokines in the supernatant measured by ELISA. (A) Zym and Dzym (MOI of 1) stimulation for 5 h at 37°C. Combined data of four to eight independent experiments (n = 8–16). (B) Exogenous H2O2 (10 and 100 µM), xanthine oxidase (0.3 mU/ml)/hypoxanthine (50 µM) ROS generating system, or ROS scavenger catalase (200 U/ml) was used to pretreat neutrophils for 10 min, followed by the addition of Zym for 5 h. Combined data of two independent experiments (n = 3–5). Data are mean ± SEM, Statistical analysis was performed with (A) paired or (B) unpaired Student t test. *p < 0.05, **p < 0.01, ***p < 0.001, ****p < 0.0001.
We next investigated the impact of exogenous oxidants or ROS scavengers on neutrophil cytokine responses to zymosan. The addition of either hydrogen peroxide (100 µM) or an H2O2-generating system comprised of xanthine oxidase/hypoxanthine significantly reduced TNF-α and CXCL2 production by murine CGD neutrophils (Fig. 1B). Conversely, the addition of catalase as a scavenger of hydrogen peroxide significantly increased levels of TNF-α and CXCL2 from WT neutrophils (Fig. 1B). These results support the premise that there is direct ROS-mediated regulation of neutrophil cytokine responses.
Dectin-1 and Mac-1 expression in WT and CGD murine neutrophils and activation of other zymosan-induced responses
We examined whether differences in expression of neutrophil receptors for binding and phagocytosis of fungal particles could account for the observed differences in cytokine output for zymosan and Dzym and between WT and CGD murine neutrophils. We evaluated the two main murine neutrophil receptors engaged by β-glucans, Dectin-1, and Mac-1. In murine neutrophils, Dectin-1 mediates initial zymosan binding and induces activation of Mac-1 (20, 51). Both receptors collaborate to mediate neutrophil phagocytosis and activation of the NADPH oxidase; TLRs do not play a role in these responses (20, 51).
We found that cell surface levels of Dectin-1 were similar between WT and CGD neutrophils both at baseline and following stimulation with zymosan (Fig. 2A, 2B). However, expression of Mac-1, as assessed using Abs directed against its CD11b subunit, was upregulated on the majority of unstimulated CGD neutrophils compared with WT neutrophils (Fig. 2A–D). Zymosan stimulation significantly increased the fraction of WT neutrophils with elevated levels of cell surface CD11b, although the mean fluorescence intensity of the CD11bhi WT neutrophils was significantly lower than for the CGD neutrophils (Fig. 2C, 2D). Despite increased cell surface expression of CD11b, the total cellular levels of CD11b were not different between WT and CGD in neutrophil lysates assessed by Western blotting, either at baseline or following zymosan stimulation (Supplemental Fig. 2A). Thus, the increased expression of CD11b on murine CGD neutrophils appears to reflect a redistribution between surface and intracellular compartments, as also observed in previous studies of human and murine CGD neutrophils (52–54).
Activation of Dectin-1 and Mac-1 is critical for phagocytosis and NADPH oxidase activity in murine neutrophils. (A–D). Resting neutrophils (Control) or neutrophils stimulated with zymosan (Zym; MOI of 1) for 1 and 2 h at 37°C, and surface expression of Dectin-1 and CD11b was analyzed by flow cytometry. (A) Mean fluorescence intensity of receptor expression and (B) histogram (2 h as representative). (C) Representative dot plots for percentage of CD11blo and CD11bhi neutrophil populations at baseline and following 1 h of Zym stimulation. (D) Percentage of CD11bhi neutrophils and their mean fluorescence intensity (MFI). Combined data of two independent experiments (n = 3–4). (E) Levels of Zym binding after 30 min at 4°C or (F) uptake and phagocytosis after 2 h at 37°C were measured for murine neutrophils incubated with FITC-Zym (MOI of 1). In some experiments, either anti-CD18, anti–Dectin-1, or both Abs (10 µg/ml) was used in a 30-min pretreatment at 37°C to block the receptor function prior to adding Zym. Singlets were gated as FSC height (FSC-H) versus FSC area (FSC-A), then FITC-positive CD11b+Ly-6G+ neutrophils were assessed to determine Zym association. Combined data of two independent experiments (n = 4). (G) FITC-labeled Zym or Dzym were incubated for 2 h with WT and CGD neutrophils at MOI of 1, and the percentage of neutrophils with phagosomes assessed by immunofluorescence staining. Combined data of two independent experiments (n = 4). (H and I) MOI of 5 of either Zym or Dzym were incubated with WT neutrophils and total ROS (luminol + HRP), and intracellular ROS (luminol + HRP + superoxide dismutase [SOD]) were monitored with luminol-based chemiluminescence for 1 h. Both integrated relative light units (RLU) and kinetics (RLU per minute) are shown. (J) WT neutrophils were pretreated with anti-CD18, anti–Dectin-1 (10 µg/ml), or laminarin (50 µg/ml) for 30 min at 37°C and stimulated with fungal particles, as indicated, for 1 h at 37°C. The percentage inhibition of integrated RLU reflecting ROS production was analyzed. (K) Kinetics of fungal particle–stimulated ROS production corresponding to (J). Combined data of three independent experiments (n = 4–6). Data represent mean ± SEM. Statistical analysis performed with (D, H, and J) paired Student t test or (A and E–G) two-way ANOVA multiple comparison test. *p < 0.05, **p < 0.01, ***p < 0.001, ****p < 0.0001.
Activation of Dectin-1 and Mac-1 is critical for phagocytosis and NADPH oxidase activity in murine neutrophils. (A–D). Resting neutrophils (Control) or neutrophils stimulated with zymosan (Zym; MOI of 1) for 1 and 2 h at 37°C, and surface expression of Dectin-1 and CD11b was analyzed by flow cytometry. (A) Mean fluorescence intensity of receptor expression and (B) histogram (2 h as representative). (C) Representative dot plots for percentage of CD11blo and CD11bhi neutrophil populations at baseline and following 1 h of Zym stimulation. (D) Percentage of CD11bhi neutrophils and their mean fluorescence intensity (MFI). Combined data of two independent experiments (n = 3–4). (E) Levels of Zym binding after 30 min at 4°C or (F) uptake and phagocytosis after 2 h at 37°C were measured for murine neutrophils incubated with FITC-Zym (MOI of 1). In some experiments, either anti-CD18, anti–Dectin-1, or both Abs (10 µg/ml) was used in a 30-min pretreatment at 37°C to block the receptor function prior to adding Zym. Singlets were gated as FSC height (FSC-H) versus FSC area (FSC-A), then FITC-positive CD11b+Ly-6G+ neutrophils were assessed to determine Zym association. Combined data of two independent experiments (n = 4). (G) FITC-labeled Zym or Dzym were incubated for 2 h with WT and CGD neutrophils at MOI of 1, and the percentage of neutrophils with phagosomes assessed by immunofluorescence staining. Combined data of two independent experiments (n = 4). (H and I) MOI of 5 of either Zym or Dzym were incubated with WT neutrophils and total ROS (luminol + HRP), and intracellular ROS (luminol + HRP + superoxide dismutase [SOD]) were monitored with luminol-based chemiluminescence for 1 h. Both integrated relative light units (RLU) and kinetics (RLU per minute) are shown. (J) WT neutrophils were pretreated with anti-CD18, anti–Dectin-1 (10 µg/ml), or laminarin (50 µg/ml) for 30 min at 37°C and stimulated with fungal particles, as indicated, for 1 h at 37°C. The percentage inhibition of integrated RLU reflecting ROS production was analyzed. (K) Kinetics of fungal particle–stimulated ROS production corresponding to (J). Combined data of three independent experiments (n = 4–6). Data represent mean ± SEM. Statistical analysis performed with (D, H, and J) paired Student t test or (A and E–G) two-way ANOVA multiple comparison test. *p < 0.05, **p < 0.01, ***p < 0.001, ****p < 0.0001.
We next compared binding and phagocytosis of zymosan and Dzym in murine WT and CGD neutrophils. Binding of zymosan at 4°C to CGD neutrophils was similar to WT (Fig. 2E). Ab blocking of Dectin-1 abrogated zymosan binding to neutrophils of both genotypes, whereas functional blocking of Mac-1 with an anti-CD18 Ab had no effect (Fig. 2E). Phagocytosis of zymosan or Dzym after a 2-h incubation at 37°C was also similar between WT and CGD neutrophils, as determined using flow cytometry assays (Fig. 2F) or immunofluorescence microscopy (Fig. 2G, Supplemental Fig. 2B). Ab blocking of either Dectin-1 or Mac-1 each modestly, but significantly, decreased phagocytosis of zymosan, whereas combining both Abs led to an almost 3-fold decrease (Fig. 2F). These results are consistent with a prior study showing that Dectin-1 is responsible for the initial zymosan binding to mouse neutrophils but that Dectin-1 collaborates with Mac-1 to mediate zymosan phagocytosis (20, 51). Of note, the higher surface expression of CD11b on CGD neutrophils (Fig. 2A–D) did not lead to increases in their ingestion of zymosan.
We also measured NADPH oxidase activation in WT murine neutrophils activated by zymosan or Dzym. As expected, both particles activated oxidant production, including generation of intracellular ROS (Fig. 2H, 2I). NADPH oxidase activity was almost completely dependent on Dectin-1 (Fig. 2J, 2K), as assessed using an anti–Dectin-1 Ab or the soluble β-glucan laminarin as Dectin-1 antagonists, but also significantly dependent on CD18 (Fig. 2J, 2K), as reported previously (20).
Taken together, these findings are consistent with the important roles of both Dectin-1 and Mac-1 in zymosan activation of mouse neutrophil phagocytosis and NADPH oxidase. The results also demonstrate that the upregulated zymosan-induced cytokine responses by CGD neutrophils (Fig. 1) do not simply reflect increased binding and phagocytosis of zymosan because these interactions were similar to WT neutrophils.
Mac-1 is important for enhanced cytokine production by CGD neutrophils and increases activation of receptor-proximal signaling
To identify receptors involved in cytokine production induced by fungal particles in murine neutrophils and its enhancement by NADPH oxidase deficiency, we used blocking Abs directed at either Dectin-1, the CD18 subunit of Mac-1, TLR2, or TLR4. Zymosan-stimulated WT and CGD neutrophils were significantly dependent on Dectin-1 for production of TNF-α and, especially, CXCL2 (Fig. 3A, 3B). Blockade of TLR2 also significantly reduced zymosan-stimulated CXCL2 production in both WT and CGD neutrophils (Fig. 3B). Strikingly, blocking CD18 significantly reduced zymosan-activated cytokine production only in CGD neutrophils (Fig. 3A, 3B). The TLR4-blocking Ab unexpectedly increased cytokines released by WT neutrophils and did not further increase cytokine production by CGD neutrophils (Supplemental Fig. 3). The agonistic effects of the TLR4R Ab could relate its binding to the TLR4/MD2 complex. MD2 is a well-described adaptor molecule to enhance LPS-stimulatory responses (55), and TLR4 ligands in zymosan may switch on a collaborative synergistic effect for cytokine production, which thus limits its utility as a blocking Ab for zymosan activation. To verify that the blocking Abs used in this experimental setting did not activate FcγR by opsonizing zymosan, we repeated the studies in the absence or presence of an anti-CD16/32 FcγR blocking Ab. Overall, responses under both conditions did not show any remarkable differences for the absence or presence of the anti-CD16/32 Ab (Supplemental Fig. 3A, 3B). Taken together, the results establish that Dectin-1 and TLR2 are important for activating cytokine responses to zymosan in mouse neutrophils, and in the absence of NADPH oxidase activity, the Mac1 receptor is additionally involved and critical for overactivation of this response.
Receptors mediating cytokine production and downstream signaling in zymosan (Zym)–activated murine neutrophils, with upregulation of Mac-1–dependent receptor-proximal activation in CGD. (A and B) Zym (MOI of 1) was used to stimulate WT and CGD murine neutrophils. Rat IgG isotype control, anti-CD18, anti–Dectin-1, and anti-TLR2 (10 µg/ml) were used to pretreat WT and CGD neutrophils for 30 min at 37°C, followed by stimulation with Zym and analysis of TNF-α and CXCL2 from supernatants by ELISA. Combined data of three independent experiments (n = 6). Statistical analysis was performed with paired Student t test. *p < 0.05, **p < 0.01, ****p < 0.0001. (C) Phosphorylation of SHP2 (Y542) was assayed in immunoblots of neutrophil lysates following Zym stimulation (MOI of 3). Representative blot is shown. ImageJ densitometry was used to quantitate phosphorylation (n = 4; single pound sign [#], WT 15 min versus WT control; double pound sign [##], CGD 30 min versus CGD control; single asterisk [*], CGD 30 min versus WT 30 min comparison; statistical analysis was performed with paired Student t test; #, ##, *p < 0.05). (D) SHP2 and Syk phosphorylation of neutrophils stimulated with Zym (MOI of 3) for 30 min were determined by immunoblotting. Some samples were pretreated with either anti-CD18 Ab (10 µg/ml) or exogenous H2O2 (100 µM) for 30 or 10 min, respectively. Representative blot is shown, and densitometry was analyzed by ImageJ (n = 4). Data as mean ± SEM (n = 6). Statistical analysis was performed with paired Student t test. *p < 0.05, **p < 0.01. (E) Rat IgG isotype control, anti-CD18, anti–Dectin-1, and anti-TLR2 (10 µg/ml) were used to pretreat WT and CGD neutrophils for 30 min at 37°C, followed by stimulation with Zym (MOI of 3) for 30 min at 37°C. Cytosolic and nuclear fractions were loaded at 40 µg to detect phosphorylated Syk and p65, respectively. Total Syk and histone H3 were used as loading controls for each fraction (n = 3). (C–E) Each one of three to four independent experiments is shown as a representative. For a given experiment, all samples were electrophoresed on the same gel, but some intervening lanes removed between the WT and CGD samples in the immunoblot data shown, indicated by the vertical lines next to each sample group.
Receptors mediating cytokine production and downstream signaling in zymosan (Zym)–activated murine neutrophils, with upregulation of Mac-1–dependent receptor-proximal activation in CGD. (A and B) Zym (MOI of 1) was used to stimulate WT and CGD murine neutrophils. Rat IgG isotype control, anti-CD18, anti–Dectin-1, and anti-TLR2 (10 µg/ml) were used to pretreat WT and CGD neutrophils for 30 min at 37°C, followed by stimulation with Zym and analysis of TNF-α and CXCL2 from supernatants by ELISA. Combined data of three independent experiments (n = 6). Statistical analysis was performed with paired Student t test. *p < 0.05, **p < 0.01, ****p < 0.0001. (C) Phosphorylation of SHP2 (Y542) was assayed in immunoblots of neutrophil lysates following Zym stimulation (MOI of 3). Representative blot is shown. ImageJ densitometry was used to quantitate phosphorylation (n = 4; single pound sign [#], WT 15 min versus WT control; double pound sign [##], CGD 30 min versus CGD control; single asterisk [*], CGD 30 min versus WT 30 min comparison; statistical analysis was performed with paired Student t test; #, ##, *p < 0.05). (D) SHP2 and Syk phosphorylation of neutrophils stimulated with Zym (MOI of 3) for 30 min were determined by immunoblotting. Some samples were pretreated with either anti-CD18 Ab (10 µg/ml) or exogenous H2O2 (100 µM) for 30 or 10 min, respectively. Representative blot is shown, and densitometry was analyzed by ImageJ (n = 4). Data as mean ± SEM (n = 6). Statistical analysis was performed with paired Student t test. *p < 0.05, **p < 0.01. (E) Rat IgG isotype control, anti-CD18, anti–Dectin-1, and anti-TLR2 (10 µg/ml) were used to pretreat WT and CGD neutrophils for 30 min at 37°C, followed by stimulation with Zym (MOI of 3) for 30 min at 37°C. Cytosolic and nuclear fractions were loaded at 40 µg to detect phosphorylated Syk and p65, respectively. Total Syk and histone H3 were used as loading controls for each fraction (n = 3). (C–E) Each one of three to four independent experiments is shown as a representative. For a given experiment, all samples were electrophoresed on the same gel, but some intervening lanes removed between the WT and CGD samples in the immunoblot data shown, indicated by the vertical lines next to each sample group.
We next compared activation of signaling between WT and CGD murine neutrophils downstream of fungal PAMP receptors. Key receptor-proximal events are Src kinase–dependent recruitment and phosphorylation of Syk at the Dectin-1 hemi-ITAM, which is also in part mediated by a cryptic ITAM in the tyrosine phosphatase SHP2, as first shown in zymosan-activated dendritic cells (14, 56). Phosphorylation of SHP2 Y542, which exposes its ITAM motif, was significantly upregulated and prolonged in zymosan-stimulated CGD neutrophils compared with WT (Fig. 3C). Syk phosphorylation was also increased in CGD neutrophils after 30 min of zymosan stimulation (Fig. 3D). Because we found exogenous hydrogen peroxide or the addition of an anti-CD18 Ab suppressed cytokine production CGD neutrophils (Fig. 1B, Fig. 3A, 3B), we tested whether these could downregulate the increased activation of proximal signaling. The addition of either hydrogen peroxide or anti-CD18 each reduced phosphorylation of SHP2 and of Syk in CGD neutrophils (Fig. 3D). However, this did not reflect a change in cell surface expression of CD11b following the addition of hydrogen peroxide (Supplemental Fig. 2D). Activation of downstream NF-κB and proinflammatory gene transcription are critical myeloid cell responses to fungal PAMPs (14). We compared the phosphorylation of Syk and NF-κB p65 in WT and CGD neutrophils after 30 min of zymosan stimulation in the absence or presence of receptor-blocking Abs for Dectin-1, CD18, or TLR2. Phosphorylation of p65, in addition to Syk, was significantly upregulated in CGD neutrophils compared with WT. Similar to results for cytokine production (Fig. 3A, 3B), phosphorylation of Syk and p65 in WT neutrophils was dependent on Dectin-1 and TLR2 receptor function, whereas Mac-1 was also significantly involved in CGD neutrophils, based on the effect of blocking CD18 (Fig. 3E).
Both Card9-dependent and Card9-independent pathways amplify cytokine production in CGD neutrophils activated by fungal particles, depending on fungal cell wall composition
We next compared the role of Card9 in regulating neutrophil cytokine production by WT and CGD neutrophils in response to zymosan and Dzym and studied mice that were genetically deficient in Card9. Binding to Dectin-1 activates a Card9–NF-κB–MAPK axis, thus activating cytokine gene transcription in macrophages and dendritic cells (23, 57, 58). Expression of Card9 in hematopoietic cells is also important for the production of CXCL2 by murine neutrophils responding to Aspergillus or Candida infection (34, 35). We found that zymosan-elicited cytokine production was partially dependent on Card9 in both WT and CGD neutrophils and remained significantly elevated in CGD neutrophils compared with WT even in the absence of Card9 (Fig. 4A). However, production of Dzym-elicited cytokines, whose levels were similar between WT and CGD neutrophils (Figs. 1A, 4A), were entirely Card9 dependent (Fig. 4A). These results establish that murine neutrophils depend on Card9-regulated signaling for proinflammatory cytokine responses downstream of β-glucans. They also show that other fungal PAMPs activate cytokine responses via Card9-independent pathways that are more active in the absence of the NADPH oxidase.
Murine neutrophils display Card9-dependent and -independent cytokine production, with TLR ligand costimulation important for enhanced responses in CGD. (A) Zymosan (Zym) or Dzym (MOI of 1) was incubated for 5 h at 37°C, with murine neutrophils isolated from Card9 intact WT and CGD strains or Card9-deficient WT and CGD strains (n = 8–14). (B) WT, TLR2KO, and MyD88KO murine neutrophils were stimulated with Zym or Dzym (MOI of 1) for 5 h at 37°C (n = 6). (C and D) Murine neutrophils were coincubated with either TLR2 (5 ng/ml Pam3CSK4) or TLR4 (5 ng/ml LPS) ligands for 5 h at 37°C. The addition of 5 ng/ml TLR ligands alone showed limited or nondetectable cytokine production. TNF-α and CXCL2 in supernatants were measured by ELISA (n = 4–8). Combined data from four to seven independent experiments. Statistical analysis was performed with paired Student t test. *p < 0.05, **p < 0.01, ***p < 0.001, ****p < 0.0001.
Murine neutrophils display Card9-dependent and -independent cytokine production, with TLR ligand costimulation important for enhanced responses in CGD. (A) Zymosan (Zym) or Dzym (MOI of 1) was incubated for 5 h at 37°C, with murine neutrophils isolated from Card9 intact WT and CGD strains or Card9-deficient WT and CGD strains (n = 8–14). (B) WT, TLR2KO, and MyD88KO murine neutrophils were stimulated with Zym or Dzym (MOI of 1) for 5 h at 37°C (n = 6). (C and D) Murine neutrophils were coincubated with either TLR2 (5 ng/ml Pam3CSK4) or TLR4 (5 ng/ml LPS) ligands for 5 h at 37°C. The addition of 5 ng/ml TLR ligands alone showed limited or nondetectable cytokine production. TNF-α and CXCL2 in supernatants were measured by ELISA (n = 4–8). Combined data from four to seven independent experiments. Statistical analysis was performed with paired Student t test. *p < 0.05, **p < 0.01, ***p < 0.001, ****p < 0.0001.
Costimulation of β-glucan particles with TLR ligands activates increased cytokine responses in CGD murine neutrophils
We next explored the role of TLRs in the activation of neutrophil cytokine production by fungal PAMPs and if these pathways might be amplified in CGD neutrophils. Fungal cell walls activate TLRs in macrophages and dendritic cells to provide important costimulatory signals for β-glucan/Dectin-1–dependent cytokine production (25, 28, 31, 46, 59, 60). Whether these play a similar role in neutrophils is not previously well characterized, and thus, we studied responses to zymosan and Dzym in genetically deficient mice. After zymosan stimulation, neutrophils from mice with deletion of MyD88 produced significantly less TNF-α and CXCL2 compared with WT neutrophils, whereas there was only a downward trend for neutrophils from mice lacking TLR2 (Fig. 4B), likely because TLR4 ligands on zymosan also contribute to MyD88-dependent responses (29, 30). For Dzym, there was no significant difference in cytokine output between WT, TLR2, and MyD88KO neutrophils (Fig. 4B), as expected, because alkali treatment of zymosan strips TLR-stimulating mannans and other TLR ligands. Thus, MyD88-dependent signaling is an important costimulus for neutrophil cytokine production elicited by complex fungal cell walls such as zymosan.
Because cytokine responses by CGD neutrophils elicited with the β-glucan particle Dzym were no different from for WT neutrophils (Fig. 1A), we hypothesized that costimulatory signaling from TLR ligands contributed to the increased cytokine production observed when CGD neutrophils were stimulated with zymosan. To test this, we activated WT and CGD neutrophils with Dzym in combination with low doses (5 ng/ml) of TLR2 or TLR4 ligands. Costimulation with Dzym plus Pam3CSK4, a TLR2 agonist, or with LPS, a TLR4 agonist, induced significantly increased cytokine production by CGD, but not WT, neutrophils in amounts comparable to zymosan-treated CGD neutrophils (Fig. 4C, 4D). Proinflammatory gene expression was also significantly upregulated in CGD neutrophils upon costimulation with Dzym in combination with either TLR2 or TLR4 ligands (Supplemental Fig. 4A, 4B). These results further implicate fungal cell wall PAMPs that are TLR ligands as collaborators of β-glucans to hyperactivate neutrophil cytokine production in the absence of NADPH oxidase ROS.
A. fumigatus conidia elicit increased cytokine responses in murine CGD neutrophils that parallel responses to zymosan, including increased dependence on Mac-1
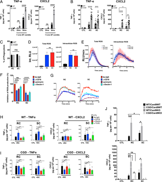
As A. fumigatus is an important pathogen in CGD and is often associated with neutrophilic hyperinflammation, we next compared cytokine responses in WT and CGD murine neutrophils induced by fungal PAMPs displayed on A. fumigatus conidia. Similar to zymosan, CGD neutrophils generated significantly higher levels of TNF-α and CXCL2 upon incubation with either live germinating A. fumigatus conidia or stage-specific A. fumigatus conidia, fixed at either the resting or swollen (germinating) stages (RC or SC) (Fig. 5A, 5B). Differences were detectable as early as 2 h after stimulation (Supplemental Fig. 1B). Gene expression analysis of murine neutrophils paralleled the results of ELISA analysis (Supplemental Fig. 1D). Both resting and swollen stages of Aspergillus conidia also activated human neutrophils to produce IL-8, which, again, was significantly increased in the DPI-treated neutrophils (Supplemental Fig. 1F). The difference in cytokine responses did not reflect increased phagocytosis of stage-specific A. fumigatus conidia by CGD neutrophils (Fig. 5C, Supplemental Fig. 2C), which was similar to uptake of zymosan particles under our experimental conditions (see (Fig. 2G).
Activation of murine neutrophils by A. fumigatus conidia, with increased cytokine responses by CGD neutrophils. WT and CGD neutrophils were incubated with (A) freshly isolated live conidia at MOI of 1 for 2 and 5 h (n = 4) or (B) fixed resting or swollen A. fumigatus conidia (RC or SC) at MOI of 1 for 5 h (n = 8–16), and supernatants assayed by ELISA to detect TNF-α and CXCL2. (C) Phagocytosis of fixed A. fumigatus conidia by WT and CGD murine neutrophils assayed by immunostaining (n = 4). (D and E) Total ROS and intracellular ROS levels in WT murine neutrophils stimulated with either RC or SC (MOI of 5) were measured by luminol-based chemiluminescence for 1 h (n = 6). (F) Total ROS with pretreatment of anti-CD18 or anti–Decitin-1 (10 µg/ml) or laminarin (50 µg/ml) in response to fixed A. fumigatus conidia (MOI of 5) were measured by luminol assay. (G) The kinetic analysis corresponding to (F) (n = 6). (H and I) WT or CGD neutrophils were pretreated with rat IgG isotype control, anti-CD18, anti–Dectin-1, or anti-TLR2 (10 µg/ml) for 30 min at 37°C, followed by stimulation with fixed resting or swollen A. fumigatus conidia (MOI of 1) for 5 h at 37°C, and cytokines in supernatants assayed by ELISA (n = 6). (J) Neutrophils were isolated from Card9 intact or Card9-deleted WT or CGD strains, then stimulated with A. fumigatus RC or SC (MOI of 1) for 5 h at 37°C. Supernatants were collected and analyzed with ELISA (n = 4). Combined data from two to eight independent experiments. Statistical analysis was performed with paired Student t test or (C) two-way ANOVA multiple comparison test. *p < 0.05, **p < 0.01, ***p < 0.001, ****p < 0.0001.
Activation of murine neutrophils by A. fumigatus conidia, with increased cytokine responses by CGD neutrophils. WT and CGD neutrophils were incubated with (A) freshly isolated live conidia at MOI of 1 for 2 and 5 h (n = 4) or (B) fixed resting or swollen A. fumigatus conidia (RC or SC) at MOI of 1 for 5 h (n = 8–16), and supernatants assayed by ELISA to detect TNF-α and CXCL2. (C) Phagocytosis of fixed A. fumigatus conidia by WT and CGD murine neutrophils assayed by immunostaining (n = 4). (D and E) Total ROS and intracellular ROS levels in WT murine neutrophils stimulated with either RC or SC (MOI of 5) were measured by luminol-based chemiluminescence for 1 h (n = 6). (F) Total ROS with pretreatment of anti-CD18 or anti–Decitin-1 (10 µg/ml) or laminarin (50 µg/ml) in response to fixed A. fumigatus conidia (MOI of 5) were measured by luminol assay. (G) The kinetic analysis corresponding to (F) (n = 6). (H and I) WT or CGD neutrophils were pretreated with rat IgG isotype control, anti-CD18, anti–Dectin-1, or anti-TLR2 (10 µg/ml) for 30 min at 37°C, followed by stimulation with fixed resting or swollen A. fumigatus conidia (MOI of 1) for 5 h at 37°C, and cytokines in supernatants assayed by ELISA (n = 6). (J) Neutrophils were isolated from Card9 intact or Card9-deleted WT or CGD strains, then stimulated with A. fumigatus RC or SC (MOI of 1) for 5 h at 37°C. Supernatants were collected and analyzed with ELISA (n = 4). Combined data from two to eight independent experiments. Statistical analysis was performed with paired Student t test or (C) two-way ANOVA multiple comparison test. *p < 0.05, **p < 0.01, ***p < 0.001, ****p < 0.0001.
We verified that RC and SC elicited NADPH oxidase activity in WT murine neutrophils (Fig. 5D, 5E). Of note, despite concealment of β-glucans (1–3) in RC, RC elicited total and intracellular ROS that were similar to SC (Fig. 5D, 5E), as also reported for human neutrophils (61). NADPH oxidase activation by A. fumigatus conidia was significantly decreased upon blocking CD18 or Dectin-1 (Fig. 5F, 5G), although to a lesser extent compared with inhibition of zymosan-induced ROS (Fig. 2J, 2K). RC-stimulated ROS production was not significantly inhibited by anti–Dectin-1, as expected given the minimal exposure of β-glucans at this stage. Laminarin, however, significantly reduced the ROS response to RC (Fig. 5F, 5G), likely because laminarin also blocks RC ligands that bind to other receptors, such as scavenger receptors, in a competitive manner to limit activation of ROS production (62, 63). Taken together, these results are consistent with usage of both Dectin-1 and Mac-1 to activate the murine neutrophil NADPH oxidase in response to A. fumigatus conidia, similar to zymosan, but also reveal that oxidase activation is substantially mediated by additional PRRs for fungal PAMPs that are present on A. fumigatus conidia, but not on zymosan.
Next, to identify receptors involved in cytokine production induced by stage-specific A. fumigatus conidia in murine neutrophils and its enhancement by loss of NADPH oxidase, we again used blocking Abs directed at either the CD18 subunit of Mac-1, Dectin-1, or TLR2. TNF-α responses to either stage were significantly dependent on Dectin-1 for WT and CGD neutrophils and, for WT neutrophils, CXCL2 elicited by SC (Fig. 5H, 5I). TLR2 was also significantly involved in A. fumigatus conidia–stimulated TNF-α production (Fig. 5H, 5I). Similar to results obtained for zymosan-elicited responses (Fig. 3), cytokines produced by CGD, but not WT, neutrophils were also significantly dependent on Mac-1. Unexpectedly, Mac-1 blockade increased TNF-α elicited by both types of A. fumigatus conidia in WT neutrophils (Fig. 5H) and by SC in CGD neutrophils (Fig. 5I). The underlying reasons are uncertain but suggest that the Ab has some ligand-activating effects under these conditions. Overall, both dectin-1 and TLR2 are important for inducing neutrophil cytokine responses to A. fumigatus fungal PAMPs, similar to zymosan. Importantly, also as for zymosan, the amplified cytokine production by CGD neutrophils is additionally dependent on Mac-1.
Cytokines elicited by either resting and swollen A. fumigatus conidia were almost absent when Card9 was deleted in both WT and CGD neutrophils (Fig. 5J), in contrast to zymosan, in which the absence of Card9 led only to a partial reduction (Fig. 4A). This result reinforces the importance of Card9 for inflammatory cytokine production in neutrophils. It also highlights how differences in fungal cell walls can impact the relative importance of Card9-regulated signaling for activating neutrophil inflammatory responses both in the presence and absence of NADPH oxidase ROS.
Syk, PKCδ, NF-κB, MEK1/2, and JNK are significantly involved in neutrophil cytokine production after exposure to fungal particles
As only a handful of studies have compared the signaling pathways used by WT and CGD neutrophils to respond to fungal particles (7, 36), we used a pharmacologic approach to survey for differences following activation by either zymosan or stage-specific A. fumigatus conidia. Zymosan-induced cytokine production was completely abolished by inhibition of Syk, PKCδ, or NF-κB in both neutrophil genotypes (Fig. 6A–C), whereas inhibition of MEK1/2 had only a modest effect (Fig. 6D). JNK inhibition also significantly decreased TNF-α and CXCL2 in both WT and CGD neutrophils (Fig. 6E). Responses to stage-specific A. fumigatus conidia generally showed a similar sensitivity (Fig. 6F, 6G), with a few notable exceptions. Although the Syk inhibitor piceatannol substantially inhibited conidia-induced CXCL2 production in both WT and CGD neutrophils, piceatannol only modestly reduced TNF made by WT neutrophils. In addition, rottlerin-mediated inhibition of PKCδ had much less impact on cytokine production elicited by A. fumigatus conidia compared with zymosan, particularly for neutrophils stimulated with SC (Fig. 6G). In aggregate, these results show the importance of Syk, PKCδ, JNK, and NF-κB activation for inflammatory cytokine production elicited by fungal PAMPs in both WT and CGD murine neutrophils, although there are nuances in signaling when neutrophils are activated by different fungal cell walls.
Inhibitors of intracellular kinases or NF-κB IKKβ decrease WT and CGD murine neutrophil cytokine production following activation with fungal particles. (A) Piceatannol (Syk) at 10 µM; (B) rottlerin (PKCδ) at 1 and 10 µM; (C) TPCA-1 (IKKβ) at 1, 5, and 10 µM; (D) U0126 (MEK1/2) at 10 µM; and (E) SP600125 (JNK) at 1, 5, and 10 µM were used for 1 h pretreatment of WT and CGD murine neutrophils, followed by zymosan stimulation at MOI of 1 for 5 h at 37°C. For A. fumigatus conidia activation assays, selected doses of inhibitors, including piceatannol (Syk) 10 µM, rottlerin (PKCδ) 1 µM, TPCA-1 (IKKβ) 5 µM, U0126 (MEK1/2) 10 µM, or SP600125 (JNK) 10 µM were used for 1 h pretreatment, and cells were then stimulated with MOI of 1 of (F) RC or (G) SC for 5 h at 37°C. ELISA was used to test for TNF-α and CXCL2 (n = 3–6). Combined data of two to three independent experiments. Statistical analysis was performed with paired Student t test. *p < 0.05, **p < 0.01, ***p < 0.001, ****p < 0.0001.
Inhibitors of intracellular kinases or NF-κB IKKβ decrease WT and CGD murine neutrophil cytokine production following activation with fungal particles. (A) Piceatannol (Syk) at 10 µM; (B) rottlerin (PKCδ) at 1 and 10 µM; (C) TPCA-1 (IKKβ) at 1, 5, and 10 µM; (D) U0126 (MEK1/2) at 10 µM; and (E) SP600125 (JNK) at 1, 5, and 10 µM were used for 1 h pretreatment of WT and CGD murine neutrophils, followed by zymosan stimulation at MOI of 1 for 5 h at 37°C. For A. fumigatus conidia activation assays, selected doses of inhibitors, including piceatannol (Syk) 10 µM, rottlerin (PKCδ) 1 µM, TPCA-1 (IKKβ) 5 µM, U0126 (MEK1/2) 10 µM, or SP600125 (JNK) 10 µM were used for 1 h pretreatment, and cells were then stimulated with MOI of 1 of (F) RC or (G) SC for 5 h at 37°C. ELISA was used to test for TNF-α and CXCL2 (n = 3–6). Combined data of two to three independent experiments. Statistical analysis was performed with paired Student t test. *p < 0.05, **p < 0.01, ***p < 0.001, ****p < 0.0001.
CGD neutrophils display enhanced Card9-dependent NF-κB and Card9-independent activation of the JNK–c-Jun axis in response to complex fungal particles
To determine if there were differences in downstream inflammatory signaling activated by zymosan versus the β-glucan particle Dzym in WT and CGD murine neutrophils, we compared phosphorylation of the kinases Syk, PKCδ, Erk1/2, and JNK and the transcription factors p65 and c-Jun. As shown in (Fig. 7A and (7B, both zymosan and Dzym induced phosphorylation of Syk, PKCδ, Erk1/2, and p65, which were upregulated in CGD neutrophils compared with WT neutrophils. However, JNK phosphorylation was induced only by zymosan, and this was significantly upregulated in CGD neutrophils. Strikingly, zymosan, but not Dzym, also significantly increased the downstream activation of c-Jun in CGD neutrophils compared with WT. c-Jun is a critical component of the AP-1 early response transcription factor, in combination with c-Fos.
Murine CGD neutrophils demonstrate both Card9-dependent activation of NF-κB and Card9-independent activation of the JNK–c-Jun axis in response to fungal particles. (A and B) Phosphorylation was compared by immunoblot analysis for zymosan (Zym) and Dzym in WT and CGD murine neutrophils. (A) MOI of 1 of Zym or Dzym was incubated with WT or CGD neutrophils for 30 min at 37°C, and cells were fractionated into nuclear and cytosol lysates. The cytosolic fraction was tested for intracellular kinases as indicated, including phosphorylated Syk, PKCδ, Erk, and JNK. The nuclear fraction was assessed for phosphorylation of transcription factors, specifically p65 and c-jun. Actin and histone H3 were analyzed as loading controls. Results are representative of at least three to seven independent experiments. (B) Statistical analysis of the phosphorylation levels corresponding to (A), assessed by ImageJ, from three to seven independent experiments. Statistical analysis was performed with paired Student t test. *p < 0.05, **p < 0.01, ***p < 0.001, ****p < 0.0001. (C) Determination of the importance of Card9 in WT and CGD murine neutrophils in responses to Zym and stage-specific A. fumigatus conidia. Purified neutrophils were incubated with Zym, RC, or SC (MOI of 3) for 30 min at 37°C. The cytosolic fraction was assayed for intracellular kinases, and the nuclear fraction was evaluated for activation of transcription factors p65 and c-jun. Actin and histone H3 were used as loading controls. One representative of three independent experiments is shown.
Murine CGD neutrophils demonstrate both Card9-dependent activation of NF-κB and Card9-independent activation of the JNK–c-Jun axis in response to fungal particles. (A and B) Phosphorylation was compared by immunoblot analysis for zymosan (Zym) and Dzym in WT and CGD murine neutrophils. (A) MOI of 1 of Zym or Dzym was incubated with WT or CGD neutrophils for 30 min at 37°C, and cells were fractionated into nuclear and cytosol lysates. The cytosolic fraction was tested for intracellular kinases as indicated, including phosphorylated Syk, PKCδ, Erk, and JNK. The nuclear fraction was assessed for phosphorylation of transcription factors, specifically p65 and c-jun. Actin and histone H3 were analyzed as loading controls. Results are representative of at least three to seven independent experiments. (B) Statistical analysis of the phosphorylation levels corresponding to (A), assessed by ImageJ, from three to seven independent experiments. Statistical analysis was performed with paired Student t test. *p < 0.05, **p < 0.01, ***p < 0.001, ****p < 0.0001. (C) Determination of the importance of Card9 in WT and CGD murine neutrophils in responses to Zym and stage-specific A. fumigatus conidia. Purified neutrophils were incubated with Zym, RC, or SC (MOI of 3) for 30 min at 37°C. The cytosolic fraction was assayed for intracellular kinases, and the nuclear fraction was evaluated for activation of transcription factors p65 and c-jun. Actin and histone H3 were used as loading controls. One representative of three independent experiments is shown.
We next compared downstream signaling in WT and CGD murine neutrophils activated by either zymosan or stage-specific A. fumigatus conidia and the dependence on the Card9 adaptor protein. Zymosan and A. fumigatus conidia induced phosphorylation of Syk and PKCδ in both genotypes, but this was substantially greater in CGD neutrophils (Fig. 7C). Syk and PKCδ phosphorylation was unaffected by genetic deletion of Card9, as expected, because these are upstream of Card9. Notably, SC did not induce phosphorylation of PKCδ, consistent with failure of rottlerin to inhibit cytokine responses to SC (Fig. 6G). These results indicate that SC do not use PKCδ to activate CARD9. Phosphorylation of ERK was induced only by zymosan, and not A. fumigatus conidia, and only modestly dependent on Card9. Further downstream, phosphorylation of the p65 subunit of NF-κB was increased in CGD neutrophils compared with WT for all fungal particles tested. In either WT or CGD neutrophils lacking Card9, p-p65 levels were diminished following zymosan stimulation and almost absent in response to A. fumigatus conidia (Fig. 7C). Finally, zymosan, resting A. fumigatus, and swollen A. fumigatus conidia each induced JNK phosphorylation, which was independent of Card9 in both genotypes (Fig. 7C). Moreover, phosphorylation of JNK was increased in CGD neutrophils and associated with markedly increased Card9-independent phosphorylation of c-Jun. In aggregate, these results show that absence of NADPH oxidase ROS leads to amplified activation of early steps in proinflammatory signaling upstream of Card9 as well as downstream transcription factors in murine neutrophils activated by either zymosan or A. fumigatus conidia. These include NF-κB, whose activation is increased in CGD neutrophils and significantly Card9 dependent in both WT and CGD neutrophils, and c-Jun, whose activation is Card9 independent and also increased in CGD neutrophils.
Discussion
Patients and mice with CGD display exuberant neutrophilic inflammation and significantly elevated levels of proinflammatory cytokines as a major clinical manifestation in response to exposure to fungal PAMPs including A. fumigatus (5–7, 9, 64). In this study, we used neutrophils from genetically deficient mice as well as human neutrophils treated with an NADPH oxidase inhibitor to delineate pivotal steps in which ROS acts as a negative regulator of cytokine production in response to fungal particles containing β-glucan in combination with additional fungal PAMPs (see (Fig. 8). In NADPH oxidase–competent neutrophils, we showed that Dectin-1–Card9, TLR–MyD88 and downstream NF-κB and JNK–c-Jun comprised important components driving cytokine production in response to both zymosan and conidia of A. fumigatus, an important pathogen in CGD and associated with neutrophilic inflammation. We identified Mac-1 as a critical receptor that was additionally engaged in CGD neutrophils to collaborate with TLRs and Dectin-1 to amplify cytokine production, mediated in part by upregulated receptor-proximal signaling. We also show, for the first time, to our knowledge, that activation of NADPH oxidase–deficient neutrophils by fungal particles increases downstream activation of the JNK–c-Jun transcription factor axis, in addition to the previously reported enhanced activation of NF-κB (7, 36).
Proposed features of neutrophil activation induced by fungal PAMPs that are upregulated in NADPH oxidase–deficient neutrophils. In WT murine neutrophils, Dectin-1–Card9, TLR–MyD88, and downstream NF-κB and JNK–c-Jun mediate activation of proinflammatory cytokine gene expression in response to fungal PAMPs. In CGD neutrophils lacking NADPH oxidase activity, Mac-1 is also engaged as a critical receptor that collaborates with Dectin-1 and TLRs to amplify cytokine production. This is mediated in part by increased proximal phosphorylation of SHP2 and Syk. Downstream, CGD neutrophils have both increased Card9-dependent NF-κB and Card9-independent JNK–c-jun activation of cytokine production.
Proposed features of neutrophil activation induced by fungal PAMPs that are upregulated in NADPH oxidase–deficient neutrophils. In WT murine neutrophils, Dectin-1–Card9, TLR–MyD88, and downstream NF-κB and JNK–c-Jun mediate activation of proinflammatory cytokine gene expression in response to fungal PAMPs. In CGD neutrophils lacking NADPH oxidase activity, Mac-1 is also engaged as a critical receptor that collaborates with Dectin-1 and TLRs to amplify cytokine production. This is mediated in part by increased proximal phosphorylation of SHP2 and Syk. Downstream, CGD neutrophils have both increased Card9-dependent NF-κB and Card9-independent JNK–c-jun activation of cytokine production.
Dectin-1, the β2 integrin Mac-1, and TLRs are important receptors used by neutrophils to detect and respond to encounters with fungi (20, 65, 66), and our studies showed that all contributed to the increased cytokine output of CGD neutrophils. We also showed that blockade of the CD18 subunit of Mac-1 significantly inhibited cytokine output only in CGD, but not WT, neutrophils. Both Dectin-1 and Mac-1 can signal through activation of Syk kinase (14, 19). Compared with WT neutrophils, CGD neutrophils had significantly increased phosphorylation of Syk and of SHP2, a tyrosine phosphatase that, when phosphorylated, provides an ITAM motif that facilitates recruitment of Syk to dectin-1 (56). SHP2 and Syk phosphorylation in zymosan-activated CGD neutrophils were downregulated either by exogenous H2O2 or by inhibiting binding to Mac-1. Thus, our findings indicate that Mac-1 is critical for increased proximal signaling and downstream elevated cytokine production in CGD neutrophils activated by fungal PAMPs. Cell surface levels of Mac-1 were significantly upregulated in murine CGD neutrophils both at baseline, as previously reported in mouse and human neutrophils (52–54), and following zymosan stimulation. It is possible that this increase could impact receptor clustering at the fungal particle-plasma and phagosome membrane “synapse,” which is crucial for ITAM-mediated immunoreceptor activation and signaling (42). However, exogenous H2O2 reduced cytokine output and phosphorylation of SHP2 and Syk in CGD neutrophils without reducing cell surface levels of CD11b. This indicates that although ROS are able to suppress Mac-1–dependent activation of SHP2-Syk, this is not directly related to the level of cell surface Mac-1. Identification of specific targets of NADPH ROS that might dampen Mac-1 engagement for fungal PAMP signaling will require further investigation. Src family kinases play an important role in tyrosine phosphorylation to activate ITAMs in SHP2 and Dectin-1, but these kinases can be both positively and negatively regulated by ROS modifications (67). There also are limited reagents to readily detect oxidatively modified protein residues (67), posing another challenge.
Our results demonstrate that deficiency of NADPH oxidase ROS also augments proinflammatory cytokine production by mouse and human neutrophils via enhanced collaborative signaling through TLRs. We found that neutrophil activation with β-glucan particles elicited comparable cytokine responses in WT and CGD neutrophils, although activation of Syk and downstream NF-κB were still higher in CGD neutrophils. The addition of TLR agonists as costimulators with β-glucans or activation with more complex fungal particles that contain PAMPs detected by TLRs led to substantial upregulation of cytokine output by CGD neutrophils compared with NADPH oxidase–competent neutrophils. Zymosan activation also induced a larger increase in the phosphorylation of the NF-κB p65 subunit in CGD murine neutrophils compared with WT. In addition, zymosan but not β-glucan particles induced phosphorylation of JNK and c-Jun, which again was increased in CGD neutrophils. Thus, absence of NADPH oxidase ROS enhances TLR-dependent signaling for collaborative activation of proinflammatory cytokine production. The activation of JNK/c-Jun by fungal PAMPs signaling through TLRs also likely explains why their activation is Card9-independent.
In both humans and mice, Card9 has critical roles in host defense against fungal pathogens (15, 23, 58, 68, 69) as well as in noninfectious inflammation (24, 70–72). Our results establish Card9 as an important hub for transducing proinflammatory signals leading to cytokine production in both WT and CGD neutrophils activated by fungal PAMPs. Although responses to zymosan were only partially reduced the absence of Card9, Card9 played a nonredundant and essential role in mediating neutrophil cytokine production induced by A. fumigatus conidia. Upon detection of fungal PAMPs by myeloid cells, PKCδ is important for activating Card9 by phosphorylation (51, 58, 68, 73). Interestingly, we found that PKCδ was largely dispensable for neutrophil cytokine responses to germinating A. fumigatus conidia; the identity of the kinase that phosphorylates Card9 in this setting remains an open question.
Our study identified important differences between neutrophils and macrophages in their responses to A. fumigatus conidia. Although macrophages phagocytose A. fumigatus conidia, they are not activated to produce ROS and cytokines until after dormant conidia begin to swell and lose the outer layer that conceals β-glucans and prevents their detection by Dectin-1 (26, 27, 46, 59). However, neutrophils are readily activated by dormant A. fumigatus conidia, which induced NADPH oxidase activity in murine neutrophils as effectively as SC, as also shown for human neutrophils (61). We showed that receptors mediating murine neutrophil activation by A. fumigatus conidia include Mac-1 and likely scavenger receptors, and for SC, dectin-1. Both resting and germinating conidia also elicited murine neutrophil cytokine production, especially by CGD neutrophils. Blockade of Dectin-1 or TLR2 reduced cytokine responses to germinating conidia in both WT and CGD neutrophils. In addition, blockade of CD18 also suppressed CXCL2 output of CGD neutrophils induced by either RC or SC, consistent with the importance of the Mac-1 receptor for enhancing cytokine responses to fungal PAMPs in CGD neutrophils, as already discussed.
In conclusion, this study establishes Dectin-1 and TLRs as critical receptors for inducing cytokine production in NADPH oxidase–competent neutrophils activated by fungal cell walls. In the absence of NADPH oxidase ROS, Mac-1–dependent signaling becomes an important additional driver activating inflammatory cytokine production in collaboration with TLRs and Dectin-1. CGD neutrophils display increased receptor-proximal activation of SHP2 and Syk, along with enhanced Card9-dependent and Card9-independent NF-κB activation, as well as upregulated Card9-independent activation of c-Jun, a component of the AP-1 transcription factor. A limitation of this study is that identification of the specific molecular modifications mediated by NADPH oxidase ROS remains a challenge, especially given the multiple pathways affected. However, our study, to our knowledge, provides new insights how NADPH oxidase–derived ROS negatively regulate fungal cell wall activation of neutrophils, which is important for optimum cytokine production during fungal infection. These results also provide a foundation for exploring new therapeutic targets to reduce pathologic neutrophilic inflammation in CGD.
Acknowledgements
We thank Dr. Laura Schuettpelz at Washington University School of Medicines for the kind donation of the MyD88−/− and TLR2−/− mouse strains and Dr. Bruce Klein at the University of Wisconsin for sending the Card9−/− mice developed by Xin Lin (now at Tsinghua University-Peking University Joint Center for Life Sciences). The authors also thank Tina McGrath and Becky Kolb for assistance in manuscript preparation.
Footnotes
This work was supported by Foundation for the National Institutes of Health grants (R01 HL140837 and R01 AR072212 to M.C.D.), a National Institutes of Health Ruth L. Kirschstein National Research Service Award Institutional Research Training Grant (T32 HL 125241-3 to D.-g.Y.), and the Children’s Discovery Institute of Washington University and St. Louis Children’s Hospital (to M.C.D.).
D.-g.Y. developed hypotheses, designed, performed, and analyzed experiments, and wrote the manuscript; L.C.P. performed and analyzed human neutrophil experiments; E.X. prepared A. fumigatus conidia and assisted with experiments; X.L. provided Card9−/− mice and reviewed the manuscript; and M.C.D. supervised the conceptualization of the project and wrote the manuscript.
The online version of this article contains supplemental material.
Abbreviations used in this article
- CARD9
caspase recruitment domain–containing protein 9
- CGD
chronic granulomatous disease
- DPI
diphenylene iodonium
- Dzym
depleted zymosan
- FSC
forward scatter
- MOI
multiplicity of infection
- PAMP
pathogen-associated molecular pattern
- PRR
pattern-recognition receptor
- RC
resting conidia
- ROS
reactive oxygen species
- SC
swollen conidia
- SHP2
SH2 domain–containing phosphatase 2
- Syk
spleen tyrosine kinase
- WT
wild-type
References
Disclosures
The authors have no financial conflicts of interests.

![FIGURE 2. Activation of Dectin-1 and Mac-1 is critical for phagocytosis and NADPH oxidase activity in murine neutrophils. (A–D). Resting neutrophils (Control) or neutrophils stimulated with zymosan (Zym; MOI of 1) for 1 and 2 h at 37°C, and surface expression of Dectin-1 and CD11b was analyzed by flow cytometry. (A) Mean fluorescence intensity of receptor expression and (B) histogram (2 h as representative). (C) Representative dot plots for percentage of CD11blo and CD11bhi neutrophil populations at baseline and following 1 h of Zym stimulation. (D) Percentage of CD11bhi neutrophils and their mean fluorescence intensity (MFI). Combined data of two independent experiments (n = 3–4). (E) Levels of Zym binding after 30 min at 4°C or (F) uptake and phagocytosis after 2 h at 37°C were measured for murine neutrophils incubated with FITC-Zym (MOI of 1). In some experiments, either anti-CD18, anti–Dectin-1, or both Abs (10 µg/ml) was used in a 30-min pretreatment at 37°C to block the receptor function prior to adding Zym. Singlets were gated as FSC height (FSC-H) versus FSC area (FSC-A), then FITC-positive CD11b+Ly-6G+ neutrophils were assessed to determine Zym association. Combined data of two independent experiments (n = 4). (G) FITC-labeled Zym or Dzym were incubated for 2 h with WT and CGD neutrophils at MOI of 1, and the percentage of neutrophils with phagosomes assessed by immunofluorescence staining. Combined data of two independent experiments (n = 4). (H and I) MOI of 5 of either Zym or Dzym were incubated with WT neutrophils and total ROS (luminol + HRP), and intracellular ROS (luminol + HRP + superoxide dismutase [SOD]) were monitored with luminol-based chemiluminescence for 1 h. Both integrated relative light units (RLU) and kinetics (RLU per minute) are shown. (J) WT neutrophils were pretreated with anti-CD18, anti–Dectin-1 (10 µg/ml), or laminarin (50 µg/ml) for 30 min at 37°C and stimulated with fungal particles, as indicated, for 1 h at 37°C. The percentage inhibition of integrated RLU reflecting ROS production was analyzed. (K) Kinetics of fungal particle–stimulated ROS production corresponding to (J). Combined data of three independent experiments (n = 4–6). Data represent mean ± SEM. Statistical analysis performed with (D, H, and J) paired Student t test or (A and E–G) two-way ANOVA multiple comparison test. *p < 0.05, **p < 0.01, ***p < 0.001, ****p < 0.0001.](https://aai.silverchair-cdn.com/aai/content_public/journal/jimmunol/207/3/10.4049_jimmunol.2001298/2/m_ji2001298f2.png?Expires=1712929298&Signature=qtdY9t6z6gNaFEUIpr-~q~tCuLGL~l30HsQww0FgeERB2bL8ErkoxyZCRmpJ540Y58grGUKnEd8cqf6YRS9KQhpBFFnq8pcfXfjrvHA1vw7qHiTCU9jvSo2zOuVCpzNrr9W1HNPwng7D5uXDmQ99Cfrvi5-Mb4RQ-Nl5ZKIEvUFmtyHh5r10yLBTiHLll~E2pyyO0X0N9rd2wrpmc5IX3DpX3wxBkO7Kdz6c7G-9l9RziAtZXG9zb2whxAHXCxgZeyV5q6oKTLnYmxC~GvrpnYTgwdwwajM~Ws3LC~6fIfbjtW4-sjnwU4McNLBulwwPFLcxkHunk5wxkw-X7iB3~w__&Key-Pair-Id=APKAIE5G5CRDK6RD3PGA)
![FIGURE 3. Receptors mediating cytokine production and downstream signaling in zymosan (Zym)–activated murine neutrophils, with upregulation of Mac-1–dependent receptor-proximal activation in CGD. (A and B) Zym (MOI of 1) was used to stimulate WT and CGD murine neutrophils. Rat IgG isotype control, anti-CD18, anti–Dectin-1, and anti-TLR2 (10 µg/ml) were used to pretreat WT and CGD neutrophils for 30 min at 37°C, followed by stimulation with Zym and analysis of TNF-α and CXCL2 from supernatants by ELISA. Combined data of three independent experiments (n = 6). Statistical analysis was performed with paired Student t test. *p < 0.05, **p < 0.01, ****p < 0.0001. (C) Phosphorylation of SHP2 (Y542) was assayed in immunoblots of neutrophil lysates following Zym stimulation (MOI of 3). Representative blot is shown. ImageJ densitometry was used to quantitate phosphorylation (n = 4; single pound sign [#], WT 15 min versus WT control; double pound sign [##], CGD 30 min versus CGD control; single asterisk [*], CGD 30 min versus WT 30 min comparison; statistical analysis was performed with paired Student t test; #, ##, *p < 0.05). (D) SHP2 and Syk phosphorylation of neutrophils stimulated with Zym (MOI of 3) for 30 min were determined by immunoblotting. Some samples were pretreated with either anti-CD18 Ab (10 µg/ml) or exogenous H2O2 (100 µM) for 30 or 10 min, respectively. Representative blot is shown, and densitometry was analyzed by ImageJ (n = 4). Data as mean ± SEM (n = 6). Statistical analysis was performed with paired Student t test. *p < 0.05, **p < 0.01. (E) Rat IgG isotype control, anti-CD18, anti–Dectin-1, and anti-TLR2 (10 µg/ml) were used to pretreat WT and CGD neutrophils for 30 min at 37°C, followed by stimulation with Zym (MOI of 3) for 30 min at 37°C. Cytosolic and nuclear fractions were loaded at 40 µg to detect phosphorylated Syk and p65, respectively. Total Syk and histone H3 were used as loading controls for each fraction (n = 3). (C–E) Each one of three to four independent experiments is shown as a representative. For a given experiment, all samples were electrophoresed on the same gel, but some intervening lanes removed between the WT and CGD samples in the immunoblot data shown, indicated by the vertical lines next to each sample group.](https://aai.silverchair-cdn.com/aai/content_public/journal/jimmunol/207/3/10.4049_jimmunol.2001298/2/m_ji2001298f3.png?Expires=1712929298&Signature=gqWNddEncjDNUDiBm0gk2pX91SiLQBh1iMMbCFW1UL7dUJcOVnoFO7AKxA1bgoz1SXn8Sw7P6YLPc7N~v-CDJf~IBVy78tHeDIQIRQ8Mm7~zH8GFk9kprU6JD7Py0p8wyKFDnhZZAJNHdwFWKfWXGXB001lgYCzZRV5wGQgmPu4OKEyiNTkwePveL~goA-NXXqJlqgUnZFsfuUSyXC98~nCFPoSHMMWzCD4eQqCxtETlMaNwdJhSOCWC6RN3-9mO7~6nsbcU791ZLWtiFng0n8XY2~y3lRuAtR99iXrU07eKMB0m~uXjropzBlwZM4VX0ZlsD-9anMsmho9BaTZH5w__&Key-Pair-Id=APKAIE5G5CRDK6RD3PGA)




